Microbial and Metabolite Profiling Reveal the Composition of Beejamrit: A Bioformulation for Seed Treatment in Sustainable Agriculture
Abstract
1. Introduction
2. Materials and Methods
2.1. Sample Collection and Processing
2.2. DNA Extraction and 16S rRNA Amplicon Metagenomics Workflow
2.3. Data Processing and Statistical Analysis of 16S rRNA Amplicon Metagenomics
2.4. Metabolite Profiling Using Gas Chromatography–Mass Spectrometry (GC-MS) and Statistical Analysis
2.5. Metabolite Profiling Using Liquid Chromatography–Mass Spectrometry (LC-MS) and Statistical Analysis
3. Results
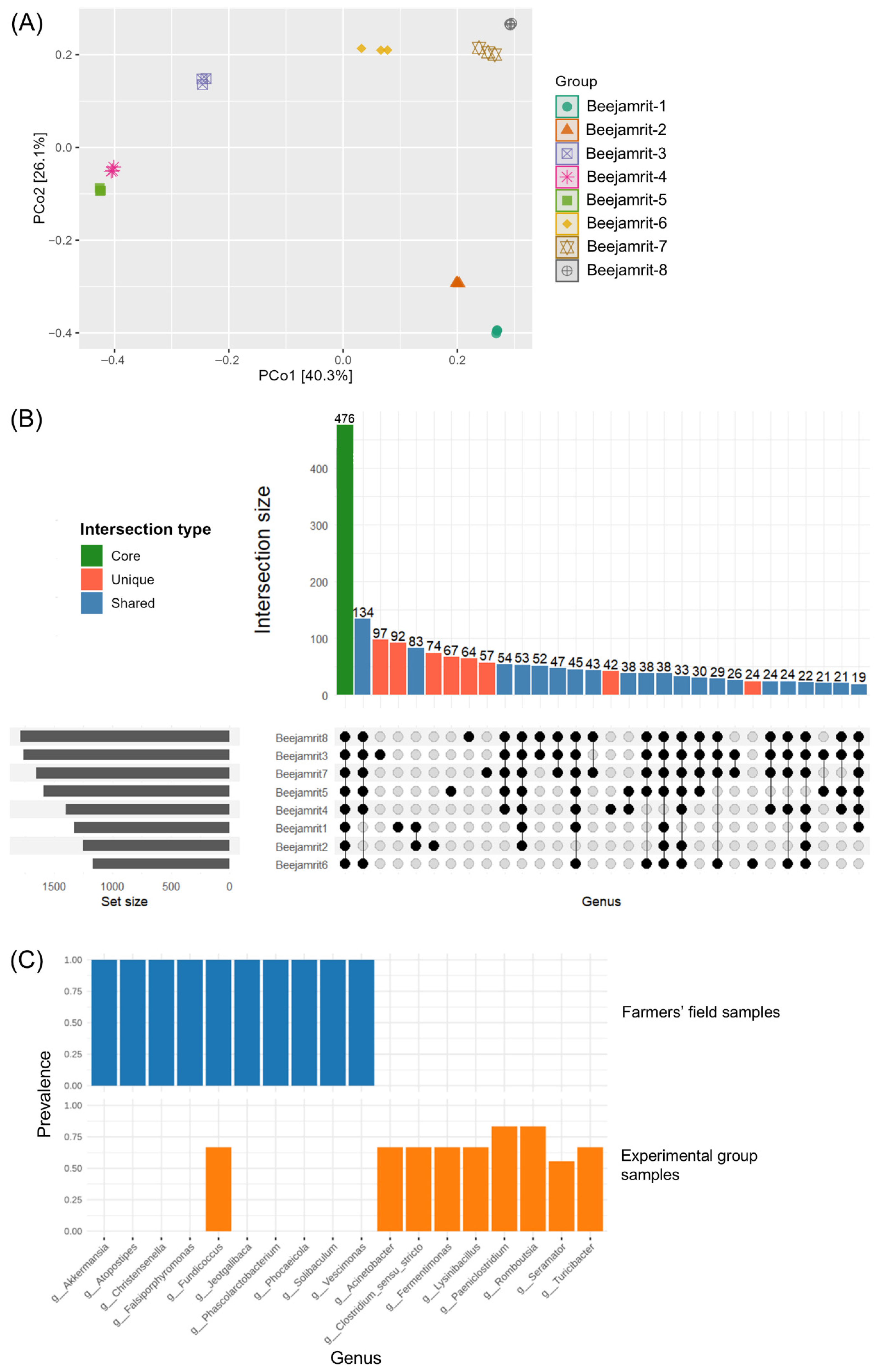
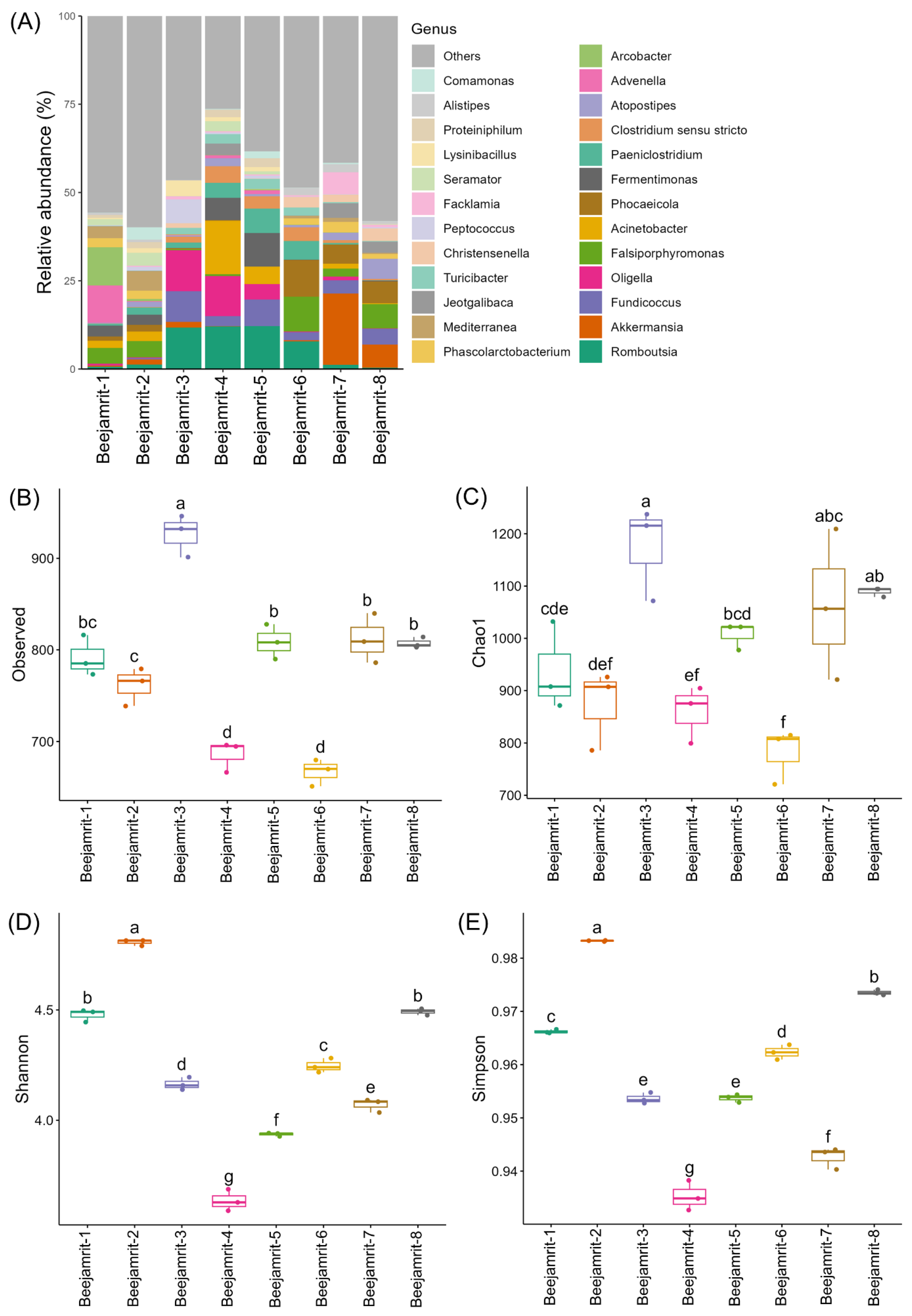
3.1. Microbial Profiling via 16S rRNA Amplicon Metagenomics
3.2. Untargeted Metabolite Profiling Using GC-MS and LC-MS
4. Discussion
4.1. Microbial Profiling via 16S rRNA Amplicon Metagenomics
4.2. Untargeted Metabolite Profiling Using GC-MS and LC-MS
5. Conclusions
Supplementary Materials
Author Contributions
Funding
Institutional Review Board Statement
Data Availability Statement
Conflicts of Interest
Abbreviations
| GC-MS | Gas chromatography–mass spectrometry |
| LC-MS | Liquid chromatography–mass spectrometry |
| IAA | Indole-3-acetic acid |
| ASV | Amplicon sequence variants |
| PCoA | Principal coordinates analysis |
| BSTFA | N,O-bis(trimethylsilyl)trifluoroacetamide |
| PCA | Principal component analysis |
| PGPR | Plant-growth-promoting rhizobacteria |
| ROS | Reactive oxygen species |
| SAR | Systemic acquired resistance |
References
- Chittora, D.; Parveen, T.; Yadav, J.; Meena, B.R.; Jain, T.; Sharma, K. Harmful impact of synthetic fertilizers on growing agriculture and environment. Glob. J. Pharm. Sci. 2023, 11, 555804. [Google Scholar] [CrossRef]
- Devarinti, S.R. Natural farming: Eco-friendly and sustainable. Agrotechnology 2016, 5, 1000147. [Google Scholar]
- Sarma, H.H.; Paul, A.; Das, O.; Goswami, A.; Hazarika, P.; Borkotoky, B.; Sonowal, S. The ABCs of natural farming: Principles, components and features: A review. Pharma Innov. 2023, 12, 564–568. [Google Scholar]
- Gurjar, P.S.; Tiwari, A.; Mishra, A.K.; Tripathi, S.K.; Singh, H.; Singh, S.B. Principals and components of natural farming. Vet Farm Front. 2024, 1, 1–5. [Google Scholar]
- Shahane, A.A. Overview of natural faming-A new environmentally responsible production system. Acta Sci. Agric. 2024, 8, 25–30. [Google Scholar] [CrossRef]
- Patel, M.; Islam, S.; Glick, B.R.; Choudhary, N.; Yadav, V.K.; Bagatharia, S.; Sahoo, D.K.; Patel, A. Zero budget natural farming components Jeevamrit and Beejamrit augment Spinacia oleracea L. (Spinach) growth by ameliorating the negative impacts of the salt and drought stress. Front. Microbiol. 2024, 15, 1326390. [Google Scholar] [CrossRef]
- Singh, S.; Singh, A.B.; Mandal, A.; Thakur, J.K.; Das, A.; Rajput, P.S.; Sharma, G.K. Chemical and microbiological characterization of organic supplements and compost used in agriculture. Emergent Life Sci. Res. 2023, 9, 234–244. [Google Scholar] [CrossRef]
- Fiskey, V.; Reddy, M.; Kumar, S. Beejamrit: An organic seed treatment solution. Agric. J. World 2024, 3, 31–35. [Google Scholar]
- Sunitha, R. Preparation and Application of Beejamrit, Jeevamrit, Ghanjeevamrit and Saptdhanya Ankur Ark for Natural Farming; National Institute of Agricultural Extension Management (MANAGE): Hyderabad, India, 2023.
- Devapatni, M.K.; Prashar, J.; Singh, M.; Menon, S.; Singh, G. ITK based organic formulations in crop production: A review. Ecol. Environ. Conserv. 2023, 29, s124–s129. [Google Scholar]
- Mukherjee, S.; Sain, S.; Ali, M.N.; Goswami, R.; Chakraborty, A.; Ray, K.; Bhattacharjee, R.; Pradhan, B.; Ravisankar, N.; Chatterjee, G. Microbiological properties of Beejamrit, an ancient Indian traditional knowledge, uncover a dynamic plant beneficial microbial network. World J. Microbiol. Biotechnol. 2022, 38, 111. [Google Scholar] [CrossRef]
- Gajjar, K.; Patel, S.; Chaudhary, M.; Agrawal, D.; Maniyar, R.; Chaudhary, D.; Patel, C.K.; Joshi, C.; Joshi, M.; Dharajiya, D. Metagenomic insights reveal the impact of natural farming on soil nutrients, enzyme activities, microbial communities, and yield in turmeric cultivation. BMC Plant Biol. 2025. [Google Scholar] [CrossRef]
- Vyankatrao, N.P. Effect of Bijamrita and other organic liquid treatments on seed germination and seedling growth of legume crops. Online Int. Interdiscip. Res. J. 2019, 9, 59–68. [Google Scholar]
- Shubha, S. Effect of seed treatment, Panchagavya application, growth and yield of maize. Build. Org. Bridg. 2014, 2, 631–634. [Google Scholar]
- Thakur, N.; Thakur, P.; Kumar, R.; Devi, S. Natural formulation and chemical as pre-sowing seed treatment affecting seed quality of finger millet (Eleusine coracana L. Gaertn). Plant Arch. 2024, 24, 1151–1157. [Google Scholar] [CrossRef]
- Wishart, D.S. Emerging applications of metabolomics in drug discovery and precision medicine. Nat. Rev. Drug Discov. 2016, 15, 473–484. [Google Scholar] [CrossRef]
- Langille, M.G.I.; Zaneveld, J.; Caporaso, J.G.; McDonald, D.; Knights, D.; Reyes, J.A.; Clemente, J.C.; Burkepile, D.E.; Vega Thurber, R.L.; Knight, R.; et al. Predictive functional profiling of microbial communities using 16S rRNA marker gene sequences. Nat. Biotechnol. 2013, 31, 814–821. [Google Scholar] [CrossRef]
- Klindworth, A.; Pruesse, E.; Schweer, T.; Peplies, J.; Quast, C.; Horn, M.; Glöckner, F.O. Evaluation of general 16S ribosomal RNA gene PCR primers for classical and next-generation sequencing-based diversity studies. Nucleic Acids Res. 2013, 41, e1. [Google Scholar] [CrossRef]
- Liu, C.; Cui, Y.; Li, X.; Yao, M. microeco: An R package for data mining in microbial community ecology. FEMS Microbiol. Ecol. 2021, 97, fiaa255. [Google Scholar] [CrossRef]
- Krassowski, M. Krassowski/Complex-Upset. Zenodo 2020. [Google Scholar] [CrossRef]
- Lu, Y.; Zhou, G.; Ewald, J.; Pang, Z.; Shiri, T.; Xia, J. MicrobiomeAnalyst 2.0: Comprehensive statistical, functional and integrative analysis of microbiome data. Nucleic Acids Res. 2023, 51, W310–W318. [Google Scholar] [CrossRef]
- Doshi, P.; Bhalaiya, C.; Suthar, V.; Patidar, V.; Joshi, C.; Patel, A.; Raval, I. Untargeted metabolomics of buffalo urine reveals hydracyrlic acid, 3-bromo-1-propanol and benzyl serine as potential estrus biomarkers. J. Proteom. 2024, 296, 105124. [Google Scholar] [CrossRef]
- Sathiyaraj, S.; Suriyakala, G.; Gandhi, A.D.; Babujanarthanam, R.; Kaviyarasu, K.; Rajakrishnan, R.; Kuppusamy, P.; Philippe, B.E.K. Chemical composition and mosquitocidal efficacy of panchagavya against Anopheles stephensi, Aedes aegypti and Culex quinquefasciatus. J. King Saud Univ. 2022, 34, 101960. [Google Scholar] [CrossRef]
- Chambers, M.C.; Maclean, B.; Burke, R.; Amodei, D.; Ruderman, D.L.; Neumann, S.; Gatto, L.; Fischer, B.; Pratt, B.; Egertson, J.; et al. A cross-platform toolkit for mass spectrometry and proteomics. Nat. Biotechnol. 2012, 30, 918–920. [Google Scholar] [CrossRef] [PubMed]
- Tsugawa, H.; Ikeda, K.; Takahashi, M.; Satoh, A.; Mori, Y.; Uchino, H.; Okahashi, N.; Yamada, Y.; Tada, I.; Bonini, P.; et al. A lipidome atlas in MS-DIAL 4. Nat. Biotechnol. 2020, 38, 1159–1163. [Google Scholar] [CrossRef] [PubMed]
- Pang, Z.; Lu, Y.; Zhou, G.; Hui, F.; Xu, L.; Viau, C.; Spigelman, A.F.; MacDonald, P.E.; Wishart, D.S.; Li, S.; et al. MetaboAnalyst 6.0: Towards a unified platform for metabolomics data processing, analysis and interpretation. Nucleic Acids Res. 2024, 52, W398–W406. [Google Scholar] [CrossRef]
- Feunang, Y.D.; Eisner, R.; Knox, C.; Chepelev, L.; Hastings, J.; Owen, G.; Fahy, E.; Steinbeck, C.; Subramanian, S.; Bolton, E.; et al. ClassyFire: Automated chemical classification with a comprehensive, computable taxonomy. J. Cheminform. 2016, 8, 61. [Google Scholar] [CrossRef]
- Krishnareddy, P.M.; Basavarajegowda, M.H.; Buela, P.P.; Devanna, P.; Eregowda, P.M.; Sarangi, A.N.; Govindaraju, M.K.; Middha, S.K.; Banakar, S.N. Decoding the microbiome and metabolome of the Panchagavya—An indigenous fermented bio-formulation. Imeta 2022, 1, e63. [Google Scholar] [CrossRef]
- Tautenhahn, R.; Patti, G.J.; Rinehart, D.; Siuzdak, G. XCMS Online: A web-based platform to process untargeted metabolomic data. Anal. Chem. 2012, 84, 5035–5039. [Google Scholar] [CrossRef]
- Kuzmina, L.Y.; Gilvanova, E.A.; Galimzyanova, N.F.; Arkhipova, T.N.; Ryabova, A.S.; Aktuganov, G.E.; Sidorova, L.V.; Kudoyarova, G.R.; Melent’ev, A.I. Characterization of the novel plant growth-stimulating strain Advenella kashmirensis IB-K1 and evaluation of its efficiency in saline soil. Microbiology 2022, 91, 173–183. [Google Scholar] [CrossRef]
- Yue, J.; Yang, F.; Xiao, Y.; Lin, S.; He, Z.; Wang, S.; Zhao, J.; Yuan, J.; Li, L.; Liu, L. Comamonas endophytica sp. nov., a novel indole acetic acid producing endophyte isolated from bamboo in China. Int. J. Syst. Evol. Microbiol. 2024, 74, 6217. [Google Scholar] [CrossRef]
- Malisorn, K.; Kabbun, S.; Phuengjayaem, S.; Kanchanasin, P.; Tanasupawat, S. Identification and characterization of plant growth-promoting properties of bacterial endophytes from selected Zingiberaceae plants. Malays. J. Microbiol. 2021, 17, 548–559. [Google Scholar] [CrossRef]
- Mujumdar, S.; Bhoyar, J.; Akkar, A.; Hundekar, S.; Agnihotri, N.; Jaybhay, P.; Bhuyan, S. Acinetobacter: A Versatile Plant Growth-Promoting Rhizobacteria (PGPR). In Plant-Microbe Interaction-Recent Advances in Molecular and Biochemical Approaches; Elsevier: Amsterdam, The Netherlands, 2023; pp. 327–362. [Google Scholar]
- Khanghahi, M.; Strafella, S.; Allegretta, I.; Crecchio, C. Isolation of bacteria with potential plant-promoting traits and optimization of their growth conditions. Curr. Microbiol. 2021, 78, 464–478. [Google Scholar] [CrossRef]
- Donachie, S.P.; Bowman, J.P.; On, S.L.W.; Alam, M. Arcobacter halophilus sp. nov., the first obligate halophile in the genus Arcobacter. Int. J. Syst. Evol. Microbiol. 2005, 55, 1271–1277. [Google Scholar] [CrossRef] [PubMed]
- Bódalo, A.; Borrego, R.; Garrido, C.; Bolivar-Anillo, H.J.; Cantoral, J.M.; Vela-Delgado, M.D.; González-Rodriguez, V.E.; Carbú, M. In vitro studies of endophytic bacteria isolated from ginger (Zingiber officinale) as potential plant-growth-promoting and biocontrol agents against Botrytis cinerea and Colletotrichum acutatum. Plants 2023, 12, 4032. [Google Scholar] [CrossRef] [PubMed]
- de Souza, R.; Ambrosini, A.; Passaglia, L.M.P. Plant growth-promoting bacteria as inoculants in agricultural soils. Genet. Mol. Biol. 2015, 38, 401–419. [Google Scholar] [CrossRef] [PubMed]
- Liu, L.; Lv, A.P.; Li, M.M.; Ming, Y.Z.; Jiao, J.Y.; Fang, B.Z.; Xiao, M.; Salam, N.; Li, W.J. Seramator thermalis gen. nov., sp. nov., a novel cellulose-and xylan-degrading member of the family Dysgonamonadaceae isolated from a hot spring. Int. J. Syst. Evol. Microbiol. 2020, 70, 5717–5724. [Google Scholar] [CrossRef]
- Fernando, T.C.; Cruz, J.A. Profiling and biochemical identification of potential plant growth-promoting endophytic bacteria from Nypa fruticans. Philipp. J. Crop Sci. 2019, 44, 77–85. [Google Scholar]
- Wang, L.; Wang, T.; Xing, Z.; Zhang, Q.; Niu, X.; Yu, Y.; Teng, Z.; Chen, J. Enhanced lignocellulose degradation and composts fertility of cattle manure and wheat straw composting by Bacillus inoculation. J. Environ. Chem. Eng. 2023, 11, 109940. [Google Scholar] [CrossRef]
- Li, Z.; Bai, X.; Jiao, S.; Li, Y.; Li, P.; Yang, Y.; Zhang, H.; Wei, G. A simplified synthetic community rescues Astragalus mongholicus from root rot disease by activating plant-induced systemic resistance. Microbiome 2021, 9, 217. [Google Scholar] [CrossRef]
- Thompson, D.C.; Kobayashi, D.Y.; Clarke, B.B. Suppression of summer patch by rhizosphere competent bacteria and their establishment on Kentucky bluegrass. Soil Biol. Biochem. 1998, 30, 257–263. [Google Scholar] [CrossRef]
- Jin, F.; Ding, Y.; Ding, W.; Reddy, M.S.; Fernando, W.G.D.; Du, B. Genetic diversity and phylogeny of antagonistic bacteria against Phytophthora nicotianae isolated from tobacco rhizosphere. Int. J. Mol. Sci. 2011, 12, 3055–3071. [Google Scholar] [CrossRef]
- Fadiji, A.E.; Xiong, C.; Egidi, E.; Singh, B.K. Formulation challenges associated with microbial biofertilizers in sustainable agriculture and paths forward. J. Sustain. Agric. Environ. 2024, 3, e70006. [Google Scholar] [CrossRef]
- Banerjee, S.; Schlaeppi, K.; Van Der Heijden, M.G.A. Keystone taxa as drivers of microbiome structure and functioning. Nat. Rev. Microbiol. 2018, 16, 567–576. [Google Scholar] [CrossRef] [PubMed]
- Khan, A.; Singh, A.V.; Gautam, S.S.; Agarwal, A.; Punetha, A.; Upadhayay, V.K.; Kukreti, B.; Bundela, V.; Jugran, A.K.; Goel, R. Microbial bioformulation: A microbial assisted biostimulating fertilization technique for sustainable agriculture. Front. Plant Sci. 2023, 14, 1270039. [Google Scholar] [CrossRef] [PubMed]
- Devi, R.; Kaur, T.; Negi, R.; Kour, D.; Kumar, S.; Yadav, A.; Singh, S.; Chaubey, K.K.; Rai, A.K.; Shreaz, S.; et al. Bioformulation of mineral solubilizing microbes as novel microbial consortium for the growth promotion of wheat (Triticum aestivum) under the controlled and natural conditions. Heliyon 2024, 10, e33167. [Google Scholar] [CrossRef] [PubMed]
- Bender, S.F.; Wagg, C.; van der Heijden, M.G.A. An underground revolution: Biodiversity and soil ecological engineering for agricultural sustainability. Trends Ecol. Evol. 2016, 31, 440–452. [Google Scholar] [CrossRef] [PubMed]
- Müller, D.B.; Vogel, C.; Bai, Y.; Vorholt, J.A. The plant microbiota: Systems-level insights and perspectives. Annu. Rev. Genet. 2016, 50, 211–234. [Google Scholar] [CrossRef] [PubMed]
- Trivedi, P.; Leach, J.E.; Tringe, S.G.; Sa, T.; Singh, B.K. Plant--microbiome interactions: From community assembly to plant health. Nat. Rev. Microbiol. 2020, 18, 607–621. [Google Scholar] [CrossRef] [PubMed]
- Sun, P.; Huang, Y.; Yang, X.; Liao, A.; Wu, J. The role of indole derivative in the growth of plants: A review. Front. Plant Sci. 2023, 13, 1120613. [Google Scholar] [CrossRef]
- Rajkumar, M.; Narayanasamy, S.; Uthandi, S. A root-associated Bacillus albus LRS2 and its metabolites for plant growth promotion and drought stress tolerance in little millet (Panicum sumatrense L.). Plant Stress 2024, 12, 100446. [Google Scholar] [CrossRef]
- Kim, H.U. Lipid Metabolism in Plants. Plants 2020, 9, 871. [Google Scholar] [CrossRef]
- Kuźniak, E.; Gajewska, E. Lipids and lipid-mediated signaling in plant-pathogen interactions. Int. J. Mol. Sci. 2024, 25, 7255. [Google Scholar] [CrossRef] [PubMed]
- Chandel, N.S.; Singh, H.B.; Vaishnav, A. Mechanistic understanding of metabolic cross-talk between Aloe vera and native soil bacteria for growth promotion and secondary metabolites accumulation. Front. Plant Sci. 2025, 16, 1577521. [Google Scholar] [CrossRef] [PubMed]
- Panchal, P.; Miller, A.J.; Giri, J. Organic acids: Versatile stress-response roles in plants. J. Exp. Bot. 2021, 72, 4038–4052. [Google Scholar] [CrossRef] [PubMed]
- Mashabela, M.D.; Tugizimana, F.; Steenkamp, P.A.; Piater, L.A.; Dubery, I.A.; Mhlongo, M.I. Untargeted metabolite profiling to elucidate rhizosphere and leaf metabolome changes of wheat cultivars (Triticum aestivum L.) treated with the plant growth-promoting rhizobacteria Paenibacillus alvei (T22) and Bacillus subtilis. Front. Microbiol. 2022, 13, 971836. [Google Scholar] [CrossRef]
- Yu, O.; Jez, J.M. Nature’s assembly line: Biosynthesis of simple phenylpropanoids and polyketides. Plant J. 2008, 54, 750–762. [Google Scholar] [CrossRef]
- Ortiz, A.; Sansinenea, E. Phenylpropanoid derivatives and their role in plants’ health and as antimicrobials. Curr. Microbiol. 2023, 80, 380. [Google Scholar] [CrossRef]
- Ma, W.; Fang, X.; Qiu, M.; Hareem, M.; Erden, Z.; Toprak, Ç.C.; Alarfaj, A.A. Mitigating drought stress in fenugreek through synergistic effects of alanine and potassium-enriched biochar. BMC Plant Biol. 2025, 25, 139. [Google Scholar] [CrossRef]
- Hayat, S.; Hayat, Q.; Alyemeni, M.N.; Wani, A.S.; Pichtel, J.; Ahmad, A. Role of proline under changing environments: A review. Plant Signal. Behav. 2012, 7, 1456–1466. [Google Scholar] [CrossRef]
- Teixeira, W.F.; Fagan, E.B.; Soares, L.H.; Umburanas, R.C.; Reichardt, K.; Neto, D.D. Foliar and seed application of amino acids affects the antioxidant metabolism of the soybean crop. Front. Plant Sci. 2017, 8, 327. [Google Scholar] [CrossRef]
- Rahman, M.M.; Keya, S.S.; Sahu, A.; Gupta, A.; Dhingra, A.; Tran, L.-S.P.; Mostofa, M.G. Acetic acid: A cheap but chief metabolic regulator for abiotic stress tolerance in plants. Stress Biol. 2024, 4, 34. [Google Scholar] [CrossRef]
- Wang, N.; Ping, L.; Mei, X.; Zhang, Y.; Zhang, Y.; Yang, X.; Guo, Y.; Gao, Y.; Xu, Y.; Shen, Q.; et al. Succinic acid reduces tomato bacterial wilt disease by recruiting Sphingomonas sp. Environ. Microbiome 2025, 20, 85. [Google Scholar] [CrossRef] [PubMed]
- Tang, J.; Li, Y.; Zhang, L.; Mu, J.; Jiang, Y.; Fu, H.; Zhang, Y.; Cui, H.; Yu, X.; Ye, Z. Biosynthetic pathways and functions of indole-3-acetic acid in microorganisms. Microorganisms 2023, 11, 2077. [Google Scholar] [CrossRef] [PubMed]
- Ma, K.; Kou, J.; Rahman, M.K.U.; Du, W.; Liang, X.; Wu, F.; Li, W.; Pan, K. Palmitic acid mediated change of rhizosphere and alleviation of Fusarium wilt disease in watermelon. Saudi J. Biol. Sci. 2021, 28, 3616–3623. [Google Scholar] [CrossRef] [PubMed]
- Song, G.C.; Choi, H.K.; Ryu, C.-M. The folate precursor para-aminobenzoic acid elicits induced resistance against Cucumber mosaic virus and Xanthomonas axonopodis. Ann. Bot. 2013, 111, 925–934. [Google Scholar] [CrossRef]
- Laborda, P.; Li, C.; Zhao, Y.; Tang, B.; Ling, J.; He, F.; Liu, F. Antifungal metabolite p-aminobenzoic acid (pABA): Mechanism of action and efficacy for the biocontrol of pear bitter rot disease. J. Agric. Food Chem. 2019, 67, 2157–2165. [Google Scholar] [CrossRef]
- Bartsch, M.; Bednarek Pawełand Vivancos, P.D.; Schneider, B.; von Roepenack-Lahaye, E.; Foyer, C.H.; Kombrink, E.; Scheel, D.; Parker, J.E. Accumulation of isochorismate-derived 2, 3-dihydroxybenzoic 3-O-β-D-xyloside in Arabidopsis resistance to pathogens and ageing of leaves. J. Biol. Chem. 2010, 285, 25654–25665. [Google Scholar] [CrossRef]
- Sepúlveda, V.; González-Morales, S.; Mendoza, A.B. Ácido benzoico: Biosíntesis, modificación y función en plantas. Rev. Mex. Cienc. Agríc. 2015, 6, 1667–1678. [Google Scholar]
- Windisch, S.; Walter, A.; Moradtalab, N.; Walker, F.; Höglinger, B.; El-Hasan, A.; Ludewig, U.; Neumann, G.; Grosch, R. Role of benzoic acid and lettucenin A in the defense response of lettuce against soil-borne pathogens. Plants 2021, 10, 2336. [Google Scholar] [CrossRef]
- Micalizzi, E.W.; Golshani, A.; Smith, M.L. Propionic acid disrupts endocytosis, cell cycle, and cellular respiration in yeast. BMC Res. Notes 2021, 14, 335. [Google Scholar] [CrossRef]
- Poveda, J. Beneficial effects of microbial volatile organic compounds (MVOCs) in plants. Appl. Soil Ecol. 2021, 168, 104118. [Google Scholar] [CrossRef]
- Choub, V.; Won, S.J.; Ajuna, H.B.; Moon, J.H.; Choi, S.I.; Lim, H.I.; Ahn, Y.S. Antifungal activity of volatile organic compounds from Bacillus velezensis CE 100 against Colletotrichum gloeosporioides. Horticulturae 2022, 8, 557. [Google Scholar] [CrossRef]
- Wang, D.; Li, Y.; Yuan, Y.; Chu, D.; Cao, J.; Sun, G.; Ai, Y.; Cui, Z.; Zhang, Y.; Wang, F.; et al. Identification of non-volatile and volatile organic compounds produced by Bacillus siamensis LZ88 and their antifungal activity against Alternaria alternata. Biol. Control 2022, 169, 104901. [Google Scholar] [CrossRef]
- Hu, Z.; Shi, J.; Feng, S.; Wu, X.; Shao, S.; Shi, K. Plant N-acylethanolamines play a crucial role in defense and its variation in response to elevated CO2 and temperature in tomato. Hortic. Res. 2023, 10, uhac242. [Google Scholar] [CrossRef] [PubMed]
- Ayub, A.; Rahayu, F.; Gacem, A.; Muzammil, K.; Yadav, K.K.; Antarlina, S.S.; Saidah, S.; Anggoro, G.W.; Sunarto, D.A.; Alqahtani, T.A.; et al. Glutathione and biosensor technologies: Enhancing plant resilience to environmental stressors. Physiol. Mol. Plant Pathol. 2025, 136, 102570. [Google Scholar] [CrossRef]
- Dos Santos, C.A.L.; de Araújo Monteiro, A.A.; da Silva, P.A.G.; Kamdem, J.P.; Duarte, A.E.; Almutairi, M.M.; Ali, A.; Anwar, S.; Ibrahim, M. Protective capacity of Rutin against oxidative damage induced by saline stress in the roots of the model organism Allium cepa. Sci. Rep. 2025, 15, 24447. [Google Scholar] [CrossRef]
- Ravn, H.W.; Mondolot, L.; Kelly, M.T.; Lykke, A.M. Plantamajoside—A current review. Phytochem. Lett. 2015, 12, 42–53. [Google Scholar] [CrossRef]
- Maki, Y.; Soejima, H.; Sugiyama, T.; Watahiki, M.K.; Sato, T.; Yamaguchi, J. 3-Phenyllactic acid is converted to phenylacetic acid and induces auxin-responsive root growth in Arabidopsis plants. Plant Biotechnol. 2022, 39, 111–117. [Google Scholar] [CrossRef]
- Umemura, K.; Tanino, S.; Nagatsuka, T.; Koga, J.; Iwata, M.; Nagashima, K.; Amemiya, Y. Cerebroside elicitor confers resistance to Fusarium disease in various plant species. Phytopathology 2004, 94, 813–818. [Google Scholar] [CrossRef]
- Zhang, W.; Guo, S.; Yu, L.; Wang, Y.; Chi, Y.R.; Wu, J. Piperazine: Its role in the discovery of pesticides. Chin. Chem. Lett. 2023, 34, 108123. [Google Scholar] [CrossRef]



| Sample Group | Season | Sample Collection Site | Sampling Site GPS Coordinate |
|---|---|---|---|
| Beejamrit-1 | Kharif 2023 | Centre for Natural Resources Management, Sardarkrushinagar Dantiwada Agricultural University, Sardarkrushinagar, Banaskantha, Gujarat, India | 24°19′09.8″ N 72°16′58.9″ E |
| Beejamrit-2 | |||
| Beejamrit-3 | Rabi 2023 | ||
| Beejamrit-4 | Kharif 2024 | ||
| Beejamrit-5 | |||
| Beejamrit-6 | Rabi 2024 | ||
| Beejamrit-7 | Kharif 2023 | Bhumbhali, Ghogha, Bhavnagar, Gujarat, India | 21°40′18.8″ N 72°13′49.3″ E |
| Beejamrit-8 |
| No. | Genus | Role | References |
|---|---|---|---|
| 1 | Advenella | Advenella shows IAA production, phytase activity, and increased phosphorus uptake, thereby improving plant growth and controlling root rot disease. | [30,37,41,43] |
| 2 | Comamonas | Comamonas exhibits various plant-growth-promoting traits like nitrogen fixation, nutrient solubilization, IAA production, and biocontrol of soil pathogens. | [31,34,42] |
| 3 | Acinetobacter | Acinetobacter is a well-known PGPR, which also acts as a biocontrol agent against Botrytis cinerea and Colletotrichum acutatum. | [33,36] |
| 4 | Lysinibacillus | L. capsici produces siderophores and fixes atmospheric nitrogen. L. macroides produces various antimicrobial compounds and hydrolytic enzymes that inhibit fungal growth. | [36] |
| 5 | Arcobacter | Arcobacter species are reported as rice root endophytes, and A. nitrofigilis can fix atmospheric nitrogen. | [35] |
| 6 | Seramator | Seramator helps in nutrient cycling and availability by degrading xylan and cellulose. | [38] |
| 7 | Oligella | Oligella is a plant-growth-promoting endophytic bacteria, which is isolated from Nypa fruticans. | [39] |
| 8 | Atopostipes | Atopostipes is reported as a plant-growth-promoting bacteria. | [40] |
| No. | Name | Role | References |
|---|---|---|---|
| 1 | L-Alanine | L-alanine is a key amino acid in plants that acts as an osmotic regulator. It also detoxifies cyanide and increases nitrogen assimilation. | [60] |
| 2 | L-Proline | L-proline increases plant tolerance against different abiotic stresses, which include salinity, drought, and extreme temperatures. | [61] |
| 3 | L-Glycine | Exogenous L-glycine increases antioxidant production and provides resistance against various stress conditions. | [62] |
| 4 | Acetic acid | Acetic acid is a key metabolite in plant metabolism and plays an important role in signaling processes. It also increases soil fertility and microbial diversity. | [63] |
| 5 | Succinic acid | Succinic acid acts as a carbon source as well as a signaling molecule in root exudates. | [64] |
| 6 | 3-Indoleacetic acid (IAA) | IAA is one of the most important plant hormones; it regulates key processes in plant growth and development and also mediates plant–microbe interactions in the rhizosphere. | [65] |
| 7 | Palmitic acid | Palmitic acid inhibits the growth of soil pathogens and promotes seedling growth. | [66] |
| 8 | 4-Aminobenzoic acid | 4-Aminobenzoic acid induces SAR in plants and exhibits antifungal activity against a wide range of fungi. | [67,68] |
| 9 | 2,3-Dihydroxybenzoic acid | 2,3-Dihydroxybenzoic acid is involved in plant stress responses (i.e., pathogen interactions and senescence). It also serves as a key precursor for siderophore biosynthesis. | [69] |
| 10 | Benzoic acid | Benzoic acid plays an important role in plant metabolism and enhances tolerance against biotic and abiotic stresses. | [70,71] |
| 11 | Propanoic acid | Propionic acid is a microbial volatile organic compound that exhibits fungicidal activity against pathogenic fungi. | [72] |
| 12 | 2-Propanone | 2-Propanone can inhibit the growth of various plant pathogenic fungi. | [73] |
| 13 | 3-Methylbutanoic acid | 3-Methylbutanoic acid reduces spore germination in Colletotrichum gloeosporioides and has antifungal properties against Alternaria alternata. | [74,75] |
| No. | Name | Role | References |
|---|---|---|---|
| 1 | Behenoyl-EA, Eicosanoyl-EA | N-acyl ethanolamines (i.e., behenoyl-EA, eicosanoyl-EA) are signaling molecules that regulate seedling establishment and development as well as responses against pathogens and environmental stresses. | [76] |
| 2 | Glutathione | Glutathione is an antioxidant metabolite that plays a key role in plant defense against pathogens. It also acts as a signaling molecule and regulates various cellular processes, gene expression, and microbial interactions. | [77] |
| 3 | Rutin | Rutin is a flavonoid that possesses strong antioxidant properties and functions as a signaling molecule. | [78] |
| 4 | Plantamajoside | Plantamajoside acts as an antioxidant agent and protects plants against ultraviolet radiation. | [79] |
| 5 | Benzoic acid | Benzoic acid plays an important role in plant metabolism and enhances tolerance against biotic and abiotic stresses. | [70,71] |
| 6 | Phenyllactic acid | Exogenous phenyllactic acid promotes auxin signaling by its conversion to phenylacetic acid, thereby regulating root growth in plants. | [80] |
| 7 | Cerebroside B | Cerebroside B is a sphingolipid that triggers plant defense responses and builds resistance against infections by acting as an elicitor. | [81] |
| 8 | 7-Piperazin-1-yl-isoquinoline | Piperazine derivatives are well-known for their inhibitory activities against fungi, bacteria, insects, plant viruses, and weeds. | [82] |
Disclaimer/Publisher’s Note: The statements, opinions and data contained in all publications are solely those of the individual author(s) and contributor(s) and not of MDPI and/or the editor(s). MDPI and/or the editor(s) disclaim responsibility for any injury to people or property resulting from any ideas, methods, instructions or products referred to in the content. |
© 2026 by the authors. Licensee MDPI, Basel, Switzerland. This article is an open access article distributed under the terms and conditions of the Creative Commons Attribution (CC BY) license.
Share and Cite
Panchal, D.; Gajjar, K.; Chaudhary, M.; Chaudhary, D.; Patel, C.K.; Shukla, N.; Raval, I.; Bagatharia, S.; Joshi, C.; Patel, A.; et al. Microbial and Metabolite Profiling Reveal the Composition of Beejamrit: A Bioformulation for Seed Treatment in Sustainable Agriculture. Agriculture 2026, 16, 133. https://doi.org/10.3390/agriculture16010133
Panchal D, Gajjar K, Chaudhary M, Chaudhary D, Patel CK, Shukla N, Raval I, Bagatharia S, Joshi C, Patel A, et al. Microbial and Metabolite Profiling Reveal the Composition of Beejamrit: A Bioformulation for Seed Treatment in Sustainable Agriculture. Agriculture. 2026; 16(1):133. https://doi.org/10.3390/agriculture16010133
Chicago/Turabian StylePanchal, Devarsh, Kartik Gajjar, Mahendra Chaudhary, Doongar Chaudhary, C. K. Patel, Nitin Shukla, Ishan Raval, Snehal Bagatharia, Chaitanya Joshi, Amrutlal Patel, and et al. 2026. "Microbial and Metabolite Profiling Reveal the Composition of Beejamrit: A Bioformulation for Seed Treatment in Sustainable Agriculture" Agriculture 16, no. 1: 133. https://doi.org/10.3390/agriculture16010133
APA StylePanchal, D., Gajjar, K., Chaudhary, M., Chaudhary, D., Patel, C. K., Shukla, N., Raval, I., Bagatharia, S., Joshi, C., Patel, A., & Dharajiya, D. (2026). Microbial and Metabolite Profiling Reveal the Composition of Beejamrit: A Bioformulation for Seed Treatment in Sustainable Agriculture. Agriculture, 16(1), 133. https://doi.org/10.3390/agriculture16010133

