Next Article in Journal
Dietary Glutamine Supplementation Enhances Growth Performance and Jejunum Development in Kele and Large White Hybrid Weaned Piglets
Previous Article in Journal
Parameter Optimization and Experimental Study on Alfalfa Stem Flattening Process Based on DEM–MBD
 
 
Font Type:
Arial Georgia Verdana
Font Size:
Aa Aa Aa
Line Spacing:
Column Width:
Background:
Article

The Impact of Federal Reserve Monetary Policy on Commodity Prices: Evidence from the U.S. Dollar Index and International Grain Futures and Spot Markets

Institute of Agricultural Economics and Development, Chinese Academy of Agricultural Sciences, Beijing 100081, China
*
Author to whom correspondence should be addressed.
Agriculture 2025, 15(9), 923; https://doi.org/10.3390/agriculture15090923
Submission received: 26 March 2025 / Revised: 19 April 2025 / Accepted: 22 April 2025 / Published: 23 April 2025
(This article belongs to the Section Agricultural Economics, Policies and Rural Management)

Abstract

There is a strong connection between the Federal Reserve’s monetary policy and the trend of international food prices. Employing the average information share model, EGARCH(Exponential Generalized Autoregressive Conditional Heteroskedasticity), and DCC-MGARCH(Dynamic Conditional Correlation-Multivariate Generalized Autoregressive Conditional Heteroskedasticity) models, this study investigates the relationship between the U.S. dollar index, international grain futures prices, and spot prices in the context of Federal Reserve monetary policy adjustments from 2000 to 2023. The findings reveal that, first, under conditions of long-run cointegration, the U.S. dollar index exerts a strong pricing influence over international grain futures, while grain futures demonstrate a significant price discovery function over spot prices. Second, both international grain futures and spot markets exhibit asymmetric volatility, with price increases being more pronounced than decreases in response to external shocks. Additionally, the U.S. dollar index has a unidirectional and inverse influence on grain futures prices, while futures and spot prices interact bidirectionally and move in the same direction. This paper contributes to understanding the impact of Federal Reserve monetary policy adjustments on international food prices and offers policy insights for countries to manage food import risks and maintain price stability.

1. Introduction

Ensuring food security and stabilizing food prices are essential to national security, economic development, social stability, and the well-being of populations across all nations. However, since 2000, global food prices have undergone several significant fluctuations, influenced by multiple factors, including food reserves, oil prices, and climatic events [1]. These fluctuations have made global food price volatility a pressing concern, particularly for developing nations. In fact, with the increasing financialization of food, price fluctuations in global food markets are influenced not only by the fundamentals of supply and demand but also by a growing array of complex factors, including macroeconomic conditions and monetary policies. In particular, U.S. monetary policy exerts a profound influence on global capital markets, as decisions by the Federal Reserve can trigger shifts in international capital flows, thereby directly or indirectly affecting food prices. Historically, surges in international food prices have often coincided with adjustments to the Federal Reserve’s interest rates. For instance, between January 2007 and September 2008, the Federal Reserve reduced its benchmark interest rate from 5.25% to nearly 0%, accompanied by a depreciation in the U.S. dollar index. During this period, global year-on-year prices of paddy rice, wheat, maize, and soybeans rose by 160.44%, 48.41%, 39.88%, and 60.53%, respectively. Subsequently, the Federal Reserve entered a cycle of interest rate hikes, which was followed by a decline in rice prices. In 2020, in response to the outbreak of the COVID-19 pandemic, the Federal Reserve once again lowered its benchmark interest rate to a range of 0–0.25%. As a result, global spot prices of rice, wheat, corn, and soybeans increased by 20.98%, 22.99%, 35.54%, and 49.43%, respectively, with futures prices showing similar growth patterns. These facts show that adjustments in the Federal Reserve’s interest rate policy are a significant driver of volatility in international food prices.
Previous research on global food price volatility has primarily concentrated on two key areas. The first focuses on the characteristics and dynamics of price fluctuations, particularly the phenomena of volatility clustering and asymmetry. Volatility clustering refers to periods in which the variance of price changes is significantly higher than in other time intervals. Asymmetry, on the other hand, captures the uneven magnitude of price increases and decreases in response to exogenous shocks. Studies in this area typically examine the short-term memory and persistence of volatility, aiming to understand its continuity and to forecast future price trends [2,3,4]. Secondly, there are four prevailing perspectives on the causes and impacts of global food price volatility: supply and demand determinism, exogenous shock theory, market structure theory, and comprehensive factor theory [5,6,7,8].
Overall, existing research has provided a foundation for a more comprehensive understanding of global grain price volatility; however, several shortcomings remain. First, existing studies on the clustering of grain price volatility tend to focus predominantly on inherent price patterns in order to forecast future trends, while overlooking the influence of external shocks on price fluctuations. Second, research on the asymmetry of grain price volatility primarily focuses on the disparities between the effects of price increases and decreases, without offering a more in-depth explanation of the underlying causes of price fluctuations. Third, existing studies on the causes of grain price volatility generally explain them from a long-term perspective, while disregarding the impact of real-time, high-frequency trading data, such as changes in the U.S. dollar index following Federal Reserve interest rate adjustments, and fluctuations between grain futures and spot prices.
In light of this, this paper aims to further extend the research on the volatility of international food prices driven by the Federal Reserve’s monetary policy, develops a research framework to assess the impact of the Federal Reserve’s monetary policy on global food futures and spot prices, and examines both long-term and short-term dynamics between the dollar index, international food futures prices, and spot prices in response to adjustments in the Federal Reserve’s monetary policy. In comparison with existing studies, this paper first addresses the limitations of predicting food price changes without accounting for external shocks and relying solely on a single time series; second, it resolves the challenges associated with handling high-frequency trading data in multi-time series studies. This study not only enhances the understanding of the impact of monetary policy on international food price volatility but also offers theoretical support for developing countries in more effectively comprehending the dynamics in international food price volatility and better responding to monetary policy shocks.
Specifically, the study employs the average information share model to quantify long-term relationships among the three markets. It then applies the EGARCH to examine volatility clustering and asymmetry within each time series. To explore causal linkages, the Granger causality test is utilized. Finally, the DCC-MGARCH model is used to quantify the asymmetric and time-varying short-term impacts of the U.S. dollar index on international food prices. The subsequent structure of the paper is as follows: Part II outlines the theoretical analysis and research hypotheses; Part III introduces the information share model, the volatility asymmetric model, and the DCC-MGARCH model employed in the analysis; Part IV presents the data sources, variable characteristics, and the rationale for data processing; Part V reports the empirical results and provides corresponding analyses; and finally, Part VI summarizes the main conclusions and discusses the policy implications.

2. Theoretical Analysis and Research Hypotheses

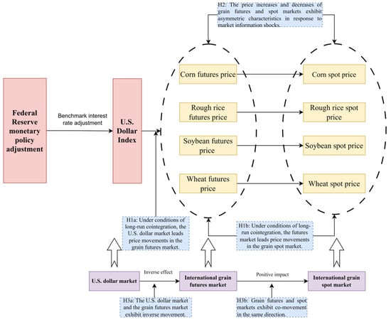
The financialization of food, also referred to as the dollarization of food, describes the phenomenon wherein excessive liquidity flows into food futures and spot markets due to the over-issuance of U.S. dollars, resulting in sharp fluctuations in international food prices and a gradual decoupling from supply and demand fundamentals. Currently, international food prices are increasingly exhibiting financial characteristics. With the rapid development of markets for food futures and other derivatives, food prices have become increasingly sensitive to changes in climate, interest rates, exchange rates, and other financial factors, at times surpassing the influence of supply and demand fundamentals. Information asymmetry in the food derivatives market may lead to price distortions in food futures, potentially destabilizing broader food markets. Asymmetric information in grain derivatives markets, in particular, may cause significant fluctuations in grain futures prices, which are subsequently transmitted to the spot market, contributing to the greater frequency and intensity of volatility in international grain prices [9]. In addition, foreign scholars studying changes in international commodity market prices following the global financial crisis have noted that, excluding the effects of supply and demand fundamentals, increases in international commodity prices are frequently attributed to excess liquidity and substantial inflows of financial capital [10]. An empirical analysis examining the correlation between the S&P 500 Index, the MSCI (Morgan Stanley Capital International) Index of a U.S.-based company in Minnesota, and international food price volatility found a significant correlation between food price volatility and the U.S. dollar index [11]. Scholars analyzing fluctuations in international food prices found that speculative behavior of financial capital in international food markets, driven by shifts in international monetary policy, has contributed to increased food price volatility and inflationary pressures [12]. Further analysis of the internal mechanism reveals that the Federal Reserve’s monetary policy, acting as a key driver of international capital flows, leads to the excessive issuance of U.S. dollars, resulting in surplus liquidity in the international grain market, which, in turn, impacts the grain futures market [13]. Therefore, this paper focuses on the U.S. dollar market, international grain futures, and spot markets as the research subjects, aiming to explore the transmission mechanism of the U.S. dollar index on international grain futures and spot prices within the context of grain financialization, and quantify the impacts between these markets using the model. Based on existing studies, this paper proposes the following research framework (Figure 1):
This paper selects the U.S. dollar index as a proxy variable for the spillover effects of the Federal Reserve’s monetary policy. The primary rationale is that the dollar serves as the trade settlement currency among major global economies, encompassing exchange rates, interest rates, and other financial factors across these economies. In the short term, the Federal Reserve’s reduction of the benchmark interest rate and implementation of quantitative easing policies will result in international capital outflows and a decline in the dollar index. Conversely, the Federal Reserve’s increase of the benchmark interest rate and implementation of quantitative tightening policies will encourage the return of international capital, thereby driving an increase in the dollar index. In the long run, the withdrawal of the U.S. dollar from quantitative easing will facilitate the repatriation of international capital to the U.S., thereby triggering an increase in the dollar’s forward interest rate and, consequently, a rise in the U.S. dollar index. Consequently, the selection of the dollar index as a proxy variable for the spillover effects of the Federal Reserve’s monetary policy provides a more accurate measure of changes in the international capital market.
On the one hand, studies have analyzed the relationship between fluctuations in the dollar index and both the U.S. and global economies, finding that movements in the dollar index directly influence the direction of global commodity prices and international capital flows [14]. Additionally, some studies have explored U.S. macroeconomic uncertainty, indicating that uncertainty shocks have a significant and lasting effect on the prices of energy, agricultural, and other commodities [15]. Furthermore, trends in the U.S. dollar index continue to shape the trajectory of commodity prices [16]. On the other hand, grain futures are a critical component of the grain market system and are closely linked to the spot market, thereby maintaining a long-term equilibrium relationship while serving a significant unidirectional price discovery role [17,18,19]. Furthermore, the grain futures market constitutes a major channel of financialization contributing to price volatility in agricultural commodities such as grains [20,21]. Currently, most scholars empirically examine the influence of the grain futures market on spot prices using econometric models and generally affirm its role in reducing spot market price volatility, showing that agricultural spot prices are influenced by futures prices in both the short and long term [22]. Accordingly, this study proposes the following hypothesis:
Hypothesis H1. 
Under conditions of long-run cointegration, the U.S. dollar index influences international grain futures market prices, while grain futures market prices influence spot market prices.
H1a. 
Under conditions of long-run cointegration, the U.S. dollar index influences international grain futures market prices.
H1b. 
Under conditions of long-run cointegration, grain futures market prices influence spot market prices.
It is widely believed that food price information has an asymmetric effect on food price volatility, meaning that the volatility triggered by price increase information differs from that triggered by price decrease information [23]. Some studies have found that Chinese food prices overreact to volatility when international food prices rise and underreact when international food prices fall [24]. Other studies confirm that there is asymmetry in wheat price volatility, with volatility triggered by price increase information being greater than that triggered by price decrease information [25]. It has also been pointed out that the transmission of international price increases for grains such as rice, wheat, corn, and soybeans is greater than the transmission of their price decreases [26]. Furthermore, U.S. monetary policy affects the dollar index, which has a significant negative relationship with commodity prices, indicating that U.S. monetary policy has a unidirectional impact on commodity prices [27]. Especially in a loose monetary policy environment, to avoid potential losses from future dollar depreciation, a reduction in grain production prompts significant capital to quickly speculate on agricultural futures prices, causing an increase in grain futures prices, which in turn raises expectations of higher future spot prices, ultimately leading to an irrational surge in grain prices in the short term [28]. Additionally, there is a price fluctuation spillover effect between grain futures and the spot market, with the grain futures market guiding spot price changes, and the futures price being equal to or very close to the spot price on the delivery date [29]. Accordingly, this paper proposes the following hypothesis:
Hypothesis H2. 
Futures and spot price time series exhibit asymmetric responses to short-term shocks and are significantly influenced by expected changes in the U.S. dollar index.
H2a. 
Futures and spot markets are subject to informational shocks, with price increases and decreases exhibiting asymmetric effects.
H2b. 
Expected changes in the U.S. dollar index exert a unidirectional influence on international grain futures prices, while grain futures and spot prices exhibit a bidirectional transmission relationship.
In analyzing the spillover effects of the Federal Reserve’s monetary policy on international futures and spot markets, expansionary monetary policy, combined with capital’s profit-seeking nature, leads to large inflows of speculative capital into not only grain futures and spot markets, but also into grain production and distribution sectors, thereby contributing to irrational fluctuations in grain prices. Some studies have found that successive interest rate adjustments by the Federal Reserve can cause fluctuations in the U.S. dollar index, which, in turn, influence movements in international commodity prices [30]. Extensive historical data analysis reveals that the U.S. dollar index and commodity prices exhibit a clear negative correlation. Notably, major surges and declines in commodity prices since the 21st century have been closely associated with the depreciation or appreciation of the U.S. dollar [31]. There are also studies that show that forward guidance and quantitative easing by the Federal Reserve have contributed to declines in the U.S. dollar index, which prompted large inflows of speculative capital into financial markets, thereby driving up commodity prices. Conversely, during periods of quantitative tightening, the opposite effect is observed [32]. With regard to the relationship between futures and spot markets, some studies have found that futures and spot prices interact with each other in a mutually causal relationship, with the futures market playing a dominant role in price discovery [33]. Other studies show that commodity futures and spot prices, which represent core assets in the futures market, tend to move in tandem, with upward and downward trends generally aligned and mutually reinforcing [34]. In the case of grain, some studies have found that the soybean futures market and the spot market are mutually influential, with both playing a significant role in price discovery, although the futures market holds a dominant position [35,36]. Accordingly, this paper proposes the following hypothesis:
Hypothesis H3. 
Under the influence of Federal Reserve monetary policy adjustments, changes in the U.S. dollar index are negatively correlated with international grain futures prices, and grain futures prices move in the same direction as spot prices.
H3a. 
The time-varying correlation between changes in the U.S. dollar index and international grain futures prices is negative, indicating a negative short-term correlation between the two variables.
H3b. 
The time-varying correlation between international grain futures and spot prices is positive, indicating that the two markets move in the same direction.

3. Research Methodology

To examine the impact of the U.S. dollar index on international grain futures and spot prices under adjustments to the Federal Reserve’s monetary policy, this paper analyzes the futures and spot prices of four major grain commodities—rice, wheat, corn, and soybeans—along with the U.S. dollar index as the primary variables. In terms of research methodology, some studies have used adaptive learning forecasting, which provides a priori MSE (Mean Square Error) improvements under certain conditions, demonstrating the predictability of agricultural commodity prices [37]. Some scholars have employed cointegration tests and VEC (Vector Error Correction) models to analyze the extent to which international food prices influence China’s food prices [38,39]. There are also other scholars using other methods; for example, Li G (2018) used the VAR-BEKK-GARCH (Vector Autoregression-Baba-Engle-Kraft-Kroner Generalized Autoregressive Conditional Heteroskedasticity) model to investigate the impact and volatility spillover effects of international food price fluctuations on China’s food prices amid rapidly growing food imports [40]. In addition, to account for nonlinear relationships, researchers introduced copula functions capable of modeling nonlinearity, symmetry, asymmetry, and tail dependence [41]. Other scholars have explored the dynamic relationship between the China and CBOT (Chicago Board of Trade) grain futures markets using the MGARCH (Multivariate Generalized Autoregressive Conditional Heteroskedasticity) model, highlighting long-term integration trends and significant time-varying correlations between domestic and international grain futures markets [42]. The above research methods provide a significant reference for this study and lay a crucial theoretical and practical foundation for the systematic analysis of volatility spillovers across different cycles.
Therefore, this paper adopts a three-pronged approach to examine the relationship between the U.S. dollar index, grain futures, and spot prices. First, the average information share (AIS) model is employed to analyze the relationship between the U.S. dollar index and the grain futures and spot markets over the long term. Second, an asymmetric volatility model is applied to investigate volatility clustering and asymmetry in futures and spot prices. Third, the DCC-MGARCH model is further applied to assess the short-term dynamic correlation of volatility between markets under asymmetric conditions. The three methods are integrated with the preceding theoretical analysis in a cascading manner, systematically capturing the relationship between the dollar market, grain futures, spot markets, and individual volatility characteristics, thereby constructing a more comprehensive framework for analyzing time series volatility spillovers.

3.1. Average Information Share Model

This paper analyzes the relationship between the U.S. dollar index and the grain futures and spot markets over the long term, using the AIS model [43,44]. The AIS model is particularly useful under long-term conditions for identifying the direction of information flow, allowing for a more precise assessment of pricing mechanisms and information leadership. However, before applying the model, it must be confirmed that a linear cointegration relationship exists among the time series under analysis—there are two main approaches to testing for cointegration: the Engle–Granger (E-G) two-step method based on regression residuals [45,46,47], and the Johansen cointegration test, which is based on a vector autoregressive (VAR) framework. It is specified as follows: let y t and y 2 t denote the time series of the main prices of grain spot and grain futures, respectively, and both of them are first-order single-integer time series with vector form Y t = ( y t , y 2 t ) . Then, the information share model can be based on the following VEC model:
Y t = α β Y t 1 + j = 1 k Φ j Y t j + e t
In this context, α denotes the vector of error correction coefficients, also referred to as short-term or speed adjustment coefficients, while e t represents the white noise error vector. The right-hand side of Equation (1) consists of two components, excluding the error term. The first component, denoted as ( α β Y t 1 ), captures the long-term equilibrium relationship among the price series. The remaining component reflects short-term dynamic interactions driven by market frictions. To accurately quantify each market’s contribution to price discovery (i.e., its information share), we reformulated Equation (1) into a Vector Moving Average (VMA) representation [43], as follows:
Y t = Ψ L e t = e t + Ψ 1 e t 1 + Ψ 2 e t 2 +
In this representation, Ψ ( L ) is a matrix polynomial and L denotes the lag operator. The existence of cointegration implies that the matrix β Ψ ( L ) = 0 has reduced rank. Ψ ( 1 ) denotes the impact matrix, representing the sum of the coefficients in the VMA model (Equation (2)) or, equivalently, the cumulative long-term effects of the perturbation terms e t on market prices. Ψ 1 e t 1 reflects the long-term response of market prices to changes in interest rates e t 1 . The calculation of the information share depends on whether the perturbation terms (i.e., information shocks) are correlated, which in turn affects how the information share is estimated.

3.2. Asymmetric Volatility Model

This study further validates the presence of volatility clustering and asymmetry in international grain futures and spot prices by employing both GARCH and EGARCH models. The GARCH model offers a more effective approach for modeling time-varying heteroskedasticity and captures volatility clustering more accurately. Asymmetric effects of external shocks on volatility are examined using the EGARCH model, which relaxes the non-negativity parameter constraint of standard GARCH models and enhances the efficiency of maximum likelihood estimation. This approach enables a more robust analysis of volatility dynamics under external shocks. The model is applied to evaluate how futures and spot prices across four major grain categories respond to positive and negative price information shocks.
The EGARCH model is mainly derived from the standard GARCH model extension. The standard GARCH (p, q) model setting is as follows:
σ t 2 = α 0 + α 1 ε t 1 2 + + α q ε t q 2 + γ 1 σ t 1 2 + + γ q σ t q 2
where p is the autoregressive order of σ t 2 , q is the lag order of ε t 2 , ε t i 2 is the “ARCH” term, and σ t i 2 is the “GARCH” term. Assume that the generation process of the perturbation term ε t is as follows:
ε t = ν t α 0 + α 1 ε t 1 2 + + α q ε t q 2 + γ 1 ε t 1 2 + + γ q ε t q 2  
where ν t is white noise. The GARCH model most often used here is GARCH (1,1), which is shown below:
σ t 2 = α 0 + α 1 ε t 1 2 + + γ 1 ε t 1 2
Further generalization considers conditional variance equations in logarithmic form, as follows:
l n σ t 2 = α 0 + α 1 ε t 1 / σ t 1 + λ 1 ε t 1 / σ t 1 + β 1 l n σ t 1 2
where ( ε t 1 / σ t 1 ) is the “EGARCH” term, as long as α 1 0 . The model includes asymmetric effects, and speculators may respond more strongly to negative information (resulting in panic selling and margin calls on leveraged trades), leading to leverage effects. Therefore, if the ‘EGARCH’ term is significant, it may also reflect the impact of speculation to some extent. ε t 1 / σ t 1 represents symmetric effects; that is, the “EGARCH_a” term (a represents “absolute value”; that is, the absolute value), and price increase information ( ε t 1 0 ) and price decline information ( ε t 1 0 ) on the conditional variance l n σ t 2 of the impact of α 1 + λ 1 and α 1 λ 1 , if the “EGARCH” term is significant, will indicate the existence of the volatility effect of the time series or leverage; that is, the external information on the volatility of the price situation. The advantage of EGARCH is that, no matter what value l n σ t 2 takes, there will be σ t 2 = e x p ( l n σ t 2 ) > 0 , so there is no restriction for all parameters of Equation (6).

3.3. Quantifying the Short-Term Dynamic Relationship with the DCC-MGARCH Model

This study employs a multidimensional vector autoregressive–conditional heteroskedasticity (VAR-MGARCH) model to analyze and quantify short-term volatility in the U.S. dollar index and grain futures and spot markets under Federal Reserve monetary policy adjustments. The model addresses the issue of conditional heteroskedasticity in standard VAR models and avoids the structural rigidity associated with the BEKK-GARCH specification. It provides a more flexible and accurate framework for analyzing the dynamic spillover effects of the U.S. dollar index on grain futures and spot markets in response to monetary policy shifts. This study adopts the DCC–MGARCH model, as an extension of the VAR-MGARCH framework, to model the conditional second-order moments of the variables for estimating time-varying conditional correlation coefficients. The conditional mean model is constructed as follows:
Y t = μ + i = 1 k Γ i Y t i + e t
Y t = y 1 t y 2 t y 3 t ,   μ = μ 1 μ 2 μ 3 ,   Γ i = Γ 11 Γ 12 Γ 13 Γ 21 Γ 22 Γ 23 Γ 31 Γ 32 Γ 33 ,   e t = e 1 t e 2 t e 3 t
y 1 t , y 2 t , and y 3 t are the log return on futures, the log return on spot, and the log change in the U.S. dollar index for each of the four grain categories, respectively, and μ and Γ i are vectors of coefficients with squares.
Under the model framework of DCC-MGARCH, the conditional variance model is constructed as follows:
H t = D t 1 / 2 M t D t 1 / 2 , D t = σ 1 , t 2 0 0 σ 2 , t 2 0 0 0 σ n , t 2
The diagonal array A expression in Equation (8), σ i , t 2 , i = 1,2 , , n , obeys the GARCH process as follows:
σ i , t 2 = c i + j = 1 p i α j e i , t j 2 + j = 1 q i β j e i , t j 2
Meanwhile, the symmetric array is based on the conditional correlation coefficients M t = ρ i j , t , ρ i = 1 , when and only when i = j . The DCC-MGARCH model possesses the following form:
M t = 1 ρ 12 , t ρ 1 n , t ρ 21 , t 1 ρ 2 n , t ρ n 1 , t ρ n 2 , t 1
M t in Equation (10) is linked to σ i , t 2 through the conditional means of the parameters e t and D t . This provides a methodology for exploring the linkage of the four grain categories in the three markets of futures, spot, and the U.S. dollar index.

4. Data Sources and Descriptive Statistics

4.1. Data Sources

Drawing on existing research [11], this paper uses the U.S. dollar index as a proxy variable to capture currency fluctuations under the Federal Reserve’s interest rate adjustments. The U.S. dollar index is calculated and published by the Intercontinental Exchange (ICE) and reflects the value of the U.S. dollar against six major international currencies (data source: https://www.ice.com/index (accessed on 20 April 2024); its composition includes the euro (57.6%), Japanese yen (13.6%), British pound (11.9%), Canadian dollar (9.1%), Swedish krona (4.2%), and Swiss franc (3.6%)). It is calculated as a weighted geometric mean of these exchange rates, allowing it to reflect the relative strength of the U.S. dollar under different monetary policy regimes. Moreover, it serves as a comprehensive indicator of international capital flow trends in response to changes in U.S. interest rates. International grain futures prices are obtained from the Chicago Board of Trade (CBOT), using the most actively traded standard contracts: RR for rice, ZW for wheat, ZC for corn, and ZS for soybeans. These contracts are widely used and accurately reflect respective market dynamics. Spot prices are sourced from the Food and Agriculture Organization’s Food Price Monitoring and Analysis (FPMA) database and represented by FOB export prices for Thai 5% broken rice, U.S. No. 1 hard red winter wheat, U.S. No. 2 yellow corn, and U.S. No. 1 soybeans. Futures and spot prices were converted to consistent units to ensure comparability in the analysis.
This paper uses monthly data because the Federal Reserve typically holds interest rate adjustment meetings eight times per year, approximately every 1.5 months. At the end of each meeting, changes to the benchmark interest rate are announced, resulting in the most direct and significant reactions in the U.S. dollar index. Thus, selecting monthly data for the U.S. dollar index more accurately reflects the Federal Reserve’s monetary policy adjustments and changes in the international capital market. Additionally, to ensure consistency across variables, monthly data are also used for international grain futures and spot prices. Since the intrinsic value of the dollar and its issuance mechanism have changed significantly since the beginning of the 21st century, the study covers the period from January 2000 to May 2023, resulting in a total of 281 monthly observations. To further control for the impact of weather-related factors on food prices, the frequency of global floods and droughts is measured on a monthly basis. These natural disaster data are obtained from the EM-DAT(Emergency Events Database) global disaster database.
To avoid trend-related distortions in the analysis of grain futures, spot prices, and the U.S. dollar index time series, it is necessary to remove deterministic trends. Additionally, GARCH models require the input time series to be stationary. Therefore, the time series are typically log-transformed and differenced (i.e., expressed as log returns). The log-transformed prices and log returns are summarized in Table 1. The logarithmic yield calculation process is as follows: set to R i ( t ) logarithmic yield, then R i t = 100 % ln S t l n S t 1 ; i represents four grain futures, spot, and the U.S. dollar index, which in turn can be brought to the above first-order differential yield results.

4.2. Descriptive Statistics

Table 1 summarizes the descriptive statistics of each variable. The kurtosis of the logarithmic futures and spot prices for corn, rice, soybeans, and wheat are relatively similar across the four grain categories, with rice futures exhibiting the highest kurtosis and skewness among both futures and spot price series. Regarding the logarithmic returns, the U.S. dollar index shows the highest overall kurtosis and skewness, while rice spot prices have the highest values among the four grains, substantially exceeding those of the others. However, the average logarithmic returns of futures and spot prices across all four grain categories are nearly identical.
Figure 2 shows the logarithmic time series trend charts of the futures prices of rice, wheat, corn, and soybeans, and the U.S. dollar index. The results indicate a consistent negative correlation between the U.S. dollar index and the futures prices of various grains.
Figure 3 shows the logarithmic trend charts of the futures prices and spot prices of the four types of grains. From the diagram, the analysis reveals a strong correlation between the futures and spot prices of the four major grain categories.

5. Empirical Analysis

5.1. Analysis of the Market Changes and Price Determination Mechanisms

The stationarity of each time series is first examined, and the logarithmic differences are identified as stationary. Subsequently, cointegration relationships among the markets are assessed. The Augmented Dickey–Fuller (ADF) test is applied to the logarithmic series of futures prices, spot prices, and the U.S. dollar index, as well as to their respective first differences. The test results are presented in Table 2. Rows 1–9 indicate that the logarithmic series of international grain futures prices, spot prices, and the U.S. dollar index fail to reject the null hypothesis of a unit root, indicating that the series are non-stationary at levels. Rows 10–18 show the results of the ADF tests for the first-differenced (log-return) series, all of which reject the null hypothesis of a unit root at the 1% significance level. This confirms that the differenced series are stationary (i.e., I ( 0 ) process). Therefore, the logarithmic values of corn (futures–spot), rice (futures–spot), soybean (futures–spot), wheat (futures–spot) and the U.S. dollar index are all time series ( I ( 1 ) processes) integrated of the same order, which meet the prerequisite for the next step of testing the cointegration relationship.
Since the application of the information share model in this study requires the existence of a long-run cointegration relationship among the markets, the Engle–Granger two-step method [45] is employed to test for cointegration across the four grain categories in three different markets. The results, presented in Table 3, indicate that the futures and spot prices of the four major grains, along with the U.S. dollar index and international grain futures prices, exhibit cointegration at the 5% significance level, confirming the presence of long-run equilibrium relationships. As shown in the table, significant cointegration exists between grain futures prices and the U.S. dollar index, thereby validating the use of the information share model in subsequent analysis. However, the time series of the logarithm of the corn spot and the dollar index ( L C S P t , L U S D X t ), the time series of the logarithm of the rice spot and the dollar index ( L G S P t , L U S D X t ), the time series of the logarithm of the soybean spot and the dollar index ( L S S P t , L U S D X t ), and the time series of the logarithm of the wheat spot and the dollar index ( L W S P t , L U S D X t ) do not have the long-term and stable cointegration relationship at the 5% level of significance, so the dollar index does not have a significant impact on the grain spot price market, and does not conform to the premise of the analysis of the information share model. Therefore, the following analysis mainly focuses on the impact of the dollar market and futures market, and the futures market and spot market.
The results of the analysis of the U.S. dollar index, rice futures, and spot price markets using the information share model are shown in Table 4. In Table 4(a), for the combination of rice futures and rice spot ( L G S P t , L U S D X t ), the information share of rice futures accounts for 94.7%, and that of rice spot accounts for 5.3%. For the combination of rice futures and the U.S. dollar index ( L G P t , L U S D X t ), the U.S. dollar index accounts for 67.2%, and rice futures account for 32.7%. It can be seen that rice futures also play a dominant role compared with the spot price. Moreover, the fact that the U.S. dollar index dominates the rice futures market verifies the content of Hypothesis H1. So as to further explore the evolution of the information share over time, the sample is divided into two parts: the first half and the second half. The information share test yields Table 4(b). The proportion of rice futures changes from 97.4% to 96.2%, indicating that the dominant position of rice futures in the price discovery of rice spot prices has not changed. However, in the combination of rice futures and the U.S. dollar index ( L G P t , L U S D X t ), the proportion of the information share of the U.S. dollar index increases from 5.7% in the first half to 85.1% in the second half. This shows that, with the intensification of the financialization of grains, the influence of the U.S. dollar index on the price of rice futures is continuously increasing and gradually taking a dominant position, further verifying the correctness of the contents of sub-hypotheses H1a and H1b.
Similarly, the analysis results of the information share model for wheat futures, spot prices, and the U.S. dollar index are shown in Table 5 below. In Table 5(a), showing the inspection of the full wheat sample, for the combinations of wheat futures and wheat spot prices ( L W S P t , L W P t ) as well as the combinations of wheat futures and the U.S. dollar index ( L W S P t , L U S D X t ), the results show that the wheat futures price is dominant compared to the spot price and that the U.S. dollar index is dominant compared to the wheat futures price. This also verifies Hypothesis H1. In Table 5(b), it can be seen that the information share of wheat futures relative to wheat spot has decreased from 90.9% to 69.4%, indicating a significant change in the information share. This suggests that the influence of other factors on wheat spot is increasing continuously. However, currently, the dominant position of wheat futures in terms of spot information has not undergone major changes. In the combination of wheat futures and the U.S. dollar index ( L W P t , L U S D X t ), the information share of the U.S. dollar index has increased from 2.4% to 98.2%. It can be seen that the information dominance of the U.S. dollar index over wheat futures has been continuously increasing since 2010, and the degree of influence has been growing. This further verifies Hypothesis H1b.
Table 6 presents the inspection results of the information share of corn. In Table 6(a), in the combination of corn futures and corn spot ( L C S P t , L C P t ), corn futures ( L C P t ) account for 91.5%, while corn spot ( L C S P t ) only accounts for 8.4%. It can be seen that corn futures play a dominant role in pricing compared to the spot. In the combination of corn futures and the U.S. dollar index, the U.S. dollar index accounts for 99.3%, and corn futures account for 0.6%. The contribution of the U.S. dollar index plays a dominant role in the pricing of corn futures relative to corn futures themselves, which verifies Hypothesis H1. According to the results of the model in Table 6(b) of the information share model for different intervals, the combinations of corn futures and spot ( L C S P t , L C P t ) have relatively small changes in the first half and the second half. The proportion of corn futures changes from 93.7% to 91.5%, and corn futures are still dominant in pricing compared to the spot. In the combination of corn futures and the U.S. dollar index ( L C P t , L U S D X t ), the information share proportion of the U.S. dollar index increases from 10.1% in the first half to 90.3% in the second half. This indicates that, with the continuous intensification of the financialization of grains, the influence of the U.S. dollar index on the corn futures market is constantly increasing, verifying that the contents of Hypothesis H1a and Hypothesis H1b are correct.
The information share (IS) test results for soybean futures, spot prices, and the U.S. dollar index are presented in Table 7. Table 7(a) shows that, in the full-sample analysis, soybean futures have an information share of 98.4%, indicating that soybean futures play a dominant role in price discovery relative to spot prices. Additionally, the information share of the U.S. dollar index in the soybean futures–dollar index pair is 99.3%, indicating that the U.S. dollar index also dominates price discovery in this relationship, thereby confirming Hypothesis H1. Following the same approach as earlier, the full sample is divided into two equal-length sub-samples based on time, with results presented in Table 7(b). In the soybean futures–spot pairing ( L C S P t , L C P t ), the information share of soybean futures declined slightly from 98.1% in the first sub-sample to 96.7% in the second, indicating that its dominance in price discovery remained largely stable. In contrast, in the soybean futures–U.S. dollar index combination ( L C P t , L U S D X t ), the information share of the U.S. dollar index rose markedly from 2.8% to 84.4%. This indicates a growing dominance and influence of the U.S. dollar index over soybean futures, thereby supporting hypotheses H1a and H1b.
In summary, the U.S. dollar index plays a dominant role in the pricing of international grain futures under the influence of Federal Reserve interest rate adjustments. The sub-sample analysis reveals that the dollar index’s pricing power has increased over time, coinciding with the deepening financialization of grain markets. At the same time, the four major international grain futures also exhibit a dominant role in price discovery relative to spot markets in the full sample. In the sub-sample analysis, grain futures continue to dominate spot markets in terms of information share, although their relative contribution has diminished.

5.2. Analyzing the Volatility Characteristics After Market Information Shocks

To further examine whether international grain futures and spot prices exhibit volatility clustering and asymmetric volatility following market information shocks, the EGARCH model is subsequently employed to quantify asymmetric effects (i.e., the leverage effect) in the time series—specifically, whether the volatility responses to positive and negative price shocks differ in the grain futures and spot markets.
The results of the volatility asymmetry analysis are shown in Table 8. The leverage effect coefficient of corn futures ( L C P t ) in the first column is 0.162 and has passed the 5% significance test, indicating that the price fluctuations in the corn futures market have an asymmetric nature or a leverage effect. The positive leverage coefficient suggests that the fluctuations in corn futures prices caused by upward price information are greater than those caused by downward price information. The magnitude of the fluctuations caused by upward price information is 0.166 + 0.263 = 0.386. Similarly, according to the results in the following table, it is found that, except for the insignificant leverage effect of the rice futures price, the leverage effects of the remaining grain futures and spot prices are significantly positive at the 5% significance level. That is, the fluctuations caused by upward price information are higher than those caused by downward price information, which verifies Hypothesis H2a.
Based on the above results, it can be concluded that, during the short-term shock of external information, except for the rice futures price, the remaining futures and spot prices all exhibit a leverage effect and are significantly positive. This indicates that, if the prices of grain futures and spot are affected by market information such as the U.S. dollar index, the upward price fluctuations caused by such information are greater than the downward price fluctuations caused by negative information. In other words, when the Federal Reserve enters a period of quantitative easing (increasing global liquidity), the increase in international grain prices will be greater than the decrease in grain prices when the Federal Reserve raises interest rates and contracts the money supply. However, excessive increases in food prices are detrimental to downstream enterprises in the food supply chain and unfavorable for consumers. Therefore, countries should closely monitor trends in the U.S. dollar to prevent potential shocks to food prices caused by fluctuations in the dollar index. Special attention should be paid to the phenomenon of surging food prices to ensure the stability of domestic food prices.

5.3. VAR Model to Test the Transmission Mechanism

To further analyze the short-term impacts of the U.S. dollar index, international grain futures, and spot prices under the influence of Federal Reserve monetary policy—and to identify the causal transmission mechanisms among these markets—this study employs a Vector Autoregressive (VAR) model and the Granger causality test. Incorporating the frequency of floods and droughts as exogenous variables, the analysis examines how expected changes in the U.S. dollar market influence short-term price fluctuations in the futures and spot markets of the four grain categories, thereby identifying the transmission paths and causal mechanisms across the three markets.
Monetary policy adjustments influence market expectations, prompting prices to adjust in anticipation of policy changes. Similarly, previous research found that, prior to the Federal Reserve’s scheduled interest rate decisions, press conferences are held to release partial information [48], which contributes to early fluctuations in the U.S. dollar market. To more accurately capture the impact of monetary policy on the U.S. dollar index, the logarithmic difference in the index is calculated over a lead period. Logarithmic differencing is also applied to the futures and spot prices of corn, rice, soybeans, and wheat to remove expectation-driven price effects and eliminate time trends, thereby transforming the series into stationary form. Based on the differenced series, a multivariate VAR model is constructed for each grain type, followed by a Granger causality test to identify the direction and structure of short-term causal relationships. The test results are presented in Table 9. The Granger causality test for corn futures returns R L C P ( t ) and corn spot prices R L C S P ( t ) is significant at the 5% level, indicating that changes in corn futures prices Granger-cause changes in corn spot prices. The reverse test is significant at the 10% level, suggesting that spot prices also influence futures prices through multi-market transmission. This confirms the existence of a bidirectional causal relationship between corn futures and spot prices, thereby supporting sub-hypothesis H2b. Meanwhile, the test results of the dollar index return front period F R L F R ( t ) and corn futures return R L C P ( t ) are significant at the 5% level of significance, indicating that the expected changes in the dollar index will significantly affect the corn futures price changes, but the inverse test results are not significant, indicating that the influence of the dollar index on corn futures prices is a unidirectional transmission, which further validates the sub-hypothesis H2b. Similarly, the Granger causality test results for rice, soybeans, and wheat indicate that futures prices and their corresponding spot prices exhibit a bidirectional transmission mechanism at the 5% significance level. The results also show that changes in the U.S. dollar index exert a unidirectional influence on the prices of these international grain futures. These findings confirm hypothesis H2: changes in the U.S. dollar index, driven by Federal Reserve interest rate adjustments, unidirectionally affect international grain futures prices, while futures and spot markets demonstrate bidirectional causality.

5.4. Quantifying the Impact of Short-Term Dynamics

The results of the preceding model analysis indicate that, under long-run equilibrium conditions, the U.S. dollar index significantly influences international grain futures prices, which in turn drive changes in grain spot prices. Building on this finding, the EGARCH model is employed to examine the short-term impacts of fluctuations in the U.S. dollar market and other external information. The analysis reveals that futures and spot prices for the four staple grains exhibit asymmetric volatility characteristics—specifically, price increases triggered by external market information tend to be more substantial than corresponding price decreases. The Granger causality test is applied to analyze the transmission mechanism among markets under short-term equilibrium. The results indicate a unidirectional causal relationship from changes in the U.S. dollar index to changes in international grain futures prices, as well as a bidirectional causal relationship between international grain futures and spot prices. To further quantify the short-term asymmetric and dynamic impacts of changes in the U.S. dollar index on international grain futures and spot prices, an asymmetric DCC-MGARCH model is employed. This model effectively captures multivariate volatility dynamics and correlations, and, through the incorporation of dynamic conditional correlation coefficients, better reflects time-varying relationships among markets. As a result, it offers a more precise assessment and forecasting of financial risk transmission across these markets.
The model is used to examine information shocks resulting from changes in the U.S. dollar index on international grain futures prices. As shown in Figure 4, the correlation coefficients between the U.S. dollar index and the four types of grain futures remain stable in the range of −0.45 to −0.15, indicating a negative short-term correlation between the dollar index and grain futures prices, and thus supporting Hypothesis H3a. More dramatic changes in the correlation coefficients of the four grain futures can be observed, particularly during periods when the Federal Reserve cuts interest rates, the U.S. dollar index declines, and international food prices rise, thereby further validating the asymmetric nature of volatility in international food prices. Specifically, under adjustments in Federal Reserve interest rates, a strengthening dollar index leads to a decline in the futures prices of the four grain categories, whereas a weakening dollar index causes these prices to rise, thereby confirming Hypothesis H3a.
As shown in Figure 5, the short-term time-varying correlation coefficients for corn, soybeans, and wheat range from 0.55 to 0.80, indicating a strong positive correlation between futures and spot price movements. In contrast, the correlation coefficient between rice futures and spot prices is relatively low, ranging from 0.10 to 0.40. This weaker relationship is likely due to the diversity of rice varieties, which are more susceptible to price influences from other categories, thereby weakening the correlation. The time-varying correlation between soybean futures and spot prices fluctuates less dramatically, primarily because soybean supply is concentrated in a few major producing countries, and short-term pricing is driven more by supply and demand fundamentals, thereby reducing the sensitivity of spot prices to futures price changes. Overall, the international futures prices of the four grain varieties are positively correlated with spot price movements and exert a significant influence, thus confirming Hypothesis H3b, which posits that grain futures and spot prices move in the same direction.

6. Conclusions and Policy Implications

Maintaining the stability of food prices is crucial for national and social stability. The Federal Reserve’s monetary policy is closely linked to international food price trends, particularly through changes in the value of the U.S. dollar, which significantly impact global food prices. Countries must remain vigilant about the impact of the “dollarization” of international food trade and promptly adopt appropriate countermeasures. In this context, this paper employs the average information share model, EGARCH, and DCC-MGARCH models to analyze the relationship between the dollar index, grain futures prices, and spot prices, drawing the following main conclusions.
First, under conditions of long-run cointegration, the dollar index, under the Federal Reserve’s monetary policy adjustments, has a strong impact on international grain futures prices, with its influence increasing as grain financialization intensifies. Moreover, international grain futures prices influence grain spot prices. Second, the four categories of food futures prices and spot prices exhibit asymmetric volatility, which strengthens over time. The U.S. dollar index affects the international food futures market, and both the futures and spot markets influence each other. Third, further analysis reveals a negative correlation between the dollar index and various grain futures prices, with grain futures and spot prices interacting and moving in the same direction. The above conclusions provide valuable insights for a deeper understanding of the impact of U.S. monetary policy on international food prices.
Based on the research findings, this study presents the following recommendations:
First, countries should establish a robust monitoring mechanism for food futures and spot prices that accounts for fluctuations in international monetary policy. As food becomes increasingly financialized, the influence of global monetary policy, particularly adjustments by major economies, on international price volatility is becoming more pronounced. Therefore, a more systematic and comprehensive monitoring system is needed to track and analyze these developments. Such a system would help mitigate the impact of international monetary policy shifts on global food price volatility, safeguarding the stability and security of food imports.
Secondly, it is essential to maintain price stability in domestic food futures and spot markets while reducing the transmission of international food price volatility to domestic markets. Since the twenty-first century, countries have implemented varying degrees of monetary stimulus measures, exacerbating the volatility of international food prices. In this context, it is essential to safeguard the viability of domestic food production, stabilize output, and strengthen strategic national food reserves. These measures can help the domestic market withstand external shocks and mitigate the impact of global price volatility on domestic food security.
Thirdly, countries should actively engage in global food security governance and enhance international agricultural cooperation. In the context of globalization, fluctuations in the United States dollar frequently have a significant impact on international food prices, which, in turn, exert pressure on domestic agricultural production and price stability. Countries should consistently uphold the concept of a community of shared human destiny, deepen their involvement in the development of a global food security system, actively advocate for the negotiation of international rules in agriculture-related domains, and contribute their expertise and efforts to the creation of a fairer and more equitable international food trade system. Furthermore, international institutions such as the FAO(Food and Agriculture Organization of the United Nations), IFAD(International Fund for Agricultural Development), and WFP(World Food Programme) should be further empowered to play a more prominent role in coordinating global agricultural cooperation and addressing the volatility of food prices, thereby safeguarding the stability of the global food market and trade order.
It should be acknowledged that the research in this paper has certain limitations. Specifically, due to the absence of micro-level data, this paper does not consider the effects of the Federal Reserve’s monetary policy adjustments on micro-level actors, such as food producers and traders, in the food market. In the future, we will gather relevant data more comprehensively and analyze in greater detail the potential impacts on micro-level individuals resulting from international monetary policy adjustments.

Author Contributions

Conceptualization, X.B. and Y.Z.; methodology, X.B. and X.W.; formal analysis, X.B. and X.W.; data curation, X.B. and X.W.; writing—original draft preparation, X.B. and X.W.; supervision, Y.Z. All authors have read and agreed to the published version of the manuscript.

Funding

This research was funded by grants from the Chinese Academy of Agricultural Science and Technology Innovation Program (10-IAED-01-2025) and the National Social Science Foundation of China (21BJY131).

Data Availability Statement

The data that support the findings of this study are available from the corresponding authors upon reasonable request.

Conflicts of Interest

The authors declare no conflicts of interest.

References

  1. Huang, X.; Wang, Q.; Xiao, T. The food trade policy uncertainty and global governance under the impact of the COVID-19 pandemic. Intertrade 2021, 40, 47–55. [Google Scholar] [CrossRef]
  2. Feng, Y. An empirical analysis of food price volatility in China. Price Mon. 2008, 24, 41–44. [Google Scholar] [CrossRef]
  3. Saghaian, S.; Nemati, M.; Walters, C.; Chen, B. Asymmetric price volatility transmission between US biofuel, corn, and oil markets. J. Agric. Resour. Econ. 2018, 43, 46–60. [Google Scholar]
  4. Cheng, G.; Hu, B.; Xu, X. An analysis of the impact of the new round of agricultural product price increases. Manag. World 2008, 24, 57–62. [Google Scholar] [CrossRef]
  5. Dai, P.; Tang, X.; Zeng, W. Price discovery function and dynamic evolution of China’s soybean meal futures market: An empirical analysis based on dynamic Granger causality. J. Hunan Agric. Univ. (Soc. Sci.) 2019, 21, 10–16. [Google Scholar] [CrossRef]
  6. Ding, S. Analysis of the impact of international grain price fluctuations on China’s grain prices. Econ. Sci. 2009, 31, 60–71. [Google Scholar] [CrossRef]
  7. Fang, F.; Li, F. An empirical analysis of the dynamic relationship between rice price volatility and farmers’ rice-planting behavior. China Rural Econ. 2010, 26, 46–54. [Google Scholar] [CrossRef]
  8. Gao, F.; Gong, F. How do international grain prices affect China’s grain prices? Financ. Trade Econ. 2012, 33, 119–126. [Google Scholar] [CrossRef]
  9. Wen, T.; Ji, H.; Gao, J. Food financialization and food security. Theor. Explor. 2014, 31, 82–87. [Google Scholar] [CrossRef]
  10. Nissanke, M. Commodity market linkages in the global financial crisis: Excess volatility and development impacts. J. Dev. Stud. 2012, 48, 732–750. [Google Scholar] [CrossRef]
  11. Mathur, K.; Kaicker, N.; Gaiha, R.; Imai, K.; Thapa, G. Financialisation of Food Commodity Markets, Price Surge and Volatility: New Evidence; Edward Elgar Publishing: Cheltenham, UK, 2014. [Google Scholar]
  12. Wang, L. The essence of food financialization and corresponding countermeasures. Acad. J. Zhongzhou 2014, 36, 45–47. [Google Scholar] [CrossRef]
  13. Huang, X. Analysis of the financialization mechanism of international bulk agricultural product prices and China’s policy options. Intertrade 2012, 31, 23–26. [Google Scholar] [CrossRef]
  14. Huang, T.; Li, J. Empirical analysis of the relationship between dollar index and commodity prices. Econ. Rev. J. 2015, 31, 116–120. [Google Scholar] [CrossRef]
  15. Bakas, D.; Triantafyllou, A. The impact of uncertainty shocks on the volatility of commodity prices. J. Int. Money Financ. 2018, 87, 96–111. [Google Scholar] [CrossRef]
  16. Wang, J.; Li, Y. A comprehensive understanding of the new framework of the U.S. dollar monetary system. China Rev. Political Econ. 2022, 13, 135–155. [Google Scholar] [CrossRef]
  17. Ali, S.; Ahmed, S.; Stermark, R. Extreme returns and the investor’s expectation for future volatility: Evidence from the Finnish stock market. Q. Rev. Econ. Financ. 2020, 76, 260–269. [Google Scholar] [CrossRef]
  18. Xing, L.; Guo, P. The impact of the target price subsidy policy on agricultural futures basis: A case study of soybean-related products. J. Agrotech. Econ. 2021, 40, 46–58. [Google Scholar] [CrossRef]
  19. Guo, C.; Xiong, X. Fully utilizing the service function of the futures market for agricultural and rural modernization. Issues Agric. Econ. 2021, 42, 75–87. [Google Scholar] [CrossRef]
  20. Zhang, Y.; Li, C. Analysis of financialization factors in agricultural product price volatility: A case study of soybeans and sugar. J. Huazhong Agric. Univ. (Soc. Sci. Ed.) 2018, 38, 86–93+164–165. [Google Scholar] [CrossRef]
  21. Li, M.; Zhang, Y. Several issues in applying “insurance + futures” to serve agricultural risk management. Issues Agric. Econ. 2019, 40, 92–100. [Google Scholar] [CrossRef]
  22. Miljkovic, D.; Goetz, C. Destabilizing role of futures markets on North American hard red spring wheat spot prices. Agric. Econ. 2020, 51, 887–897. [Google Scholar] [CrossRef]
  23. French, K.; Schwert, G.; Stambaugh, R. Expected stock returns and volatility. J. Financ. Econ. 1987, 19, 3–29. [Google Scholar] [CrossRef]
  24. Peng, J.; Xie, R.; Lai, M. A study on the asymmetric impacts of international grain prices on domestic grain prices in China. Resour. Sci. 2016, 40, 847–857. [Google Scholar] [CrossRef]
  25. Luo, W.; Liu, R. An analysis of grain price fluctuation in China with ARCH type models. Chin. Rural Econ. 2010, 26, 30–37+47. [Google Scholar] [CrossRef]
  26. Li, Y. Asymmetric price transmission from international grain to Chinese grain: A study based on the NARDL model. Comp. Econ. Soc. Syst. 2017, 33, 127–137. [Google Scholar]
  27. Chen, J.; Zhang, Y. Research on macroeconomic policy spillovers in g20 major economies. World Econ. Stud. 2013, 29, 3–8+15+87. [Google Scholar] [CrossRef]
  28. Zeng, W. Currency appreciation, economic structure transformation and construction of new development pattern. Economist 2023, 35, 79–88. [Google Scholar] [CrossRef]
  29. Zhang, Y.; Li, J. Price Volatility spillovers Effect Between Futures and spot Grain Market in China. J. South China Agric. Univ. (Soc. Sci. Ed.) 2017, 16, 104–111. [Google Scholar] [CrossRef]
  30. Ma, L.; Peng, C. The impact of the Federal Reserve’s interest rate hikes on the Chinese economy. Shanghai J. Econ. 2019, 38, 115–128. [Google Scholar] [CrossRef]
  31. Lü, Y. A study on the pricing power of international bulk commodities. Macroeconomics 2022, 44, 5–14+145. [Google Scholar] [CrossRef]
  32. Liu, J.; Liu, Y. A comparative international study on the spillover effects of U.S. monetary policy. Financ. Trade Res. 2023, 34, 55–67. [Google Scholar] [CrossRef]
  33. Hua, R. Dynamic relationship between spot and futures prices: An empirical study based on the Shanghai Futures Exchange. J. World Econ. 2005, 28, 34–41. [Google Scholar]
  34. Yuan, X.; Di, L.; Song, G.; Qian, G.; Yan, C.; Zeng, T. A study on the correlation indicators affecting rebar futures price trends in the commodity futures market based on a random search method. Manag. Rev. 2021, 33, 25–37. [Google Scholar] [CrossRef]
  35. Xia, T.; Cheng, X. A study on the dynamic relationship between domestic and foreign futures prices and domestic spot prices—An empirical analysis based on DCE and CBOT soybean futures markets and domestic soybean market. J. Financ. Res. 2006, 49, 110–117. [Google Scholar]
  36. Liu, Q.; Wang, H. A study of prices between futures market and spot market-experience of Chinese agricultural market. Res. Financ. Econ. Issues 2006, 28, 44–51. [Google Scholar]
  37. Kyriazi, F.; Thomakos, D.; Guerard, J. Adaptive learning forecasting, with applications in forecasting agricultural prices. Int. J. Forecast. 2019, 35, 1356–1369. [Google Scholar] [CrossRef]
  38. Pan, S.; Xiong, Q. The transmission effect of international grain prices on domestic grain prices: A case study of rice, wheat, and corn. J. Int. Trade 2011, 37, 3–13. [Google Scholar] [CrossRef]
  39. Gong, F.; Gao, F. Trends and internal mechanisms of China’s grain price volatility: A comparative analysis based on dual prices. Economist 2012, 24, 51–60. [Google Scholar] [CrossRef]
  40. Li, G.; Wang, L.; Xie, J.; Zhong, Y. An empirical study on the transmission effects of domestic and international grain price fluctuations under the background of rapid import growth. Issues Agric. Econ. 2018, 39, 94–103. [Google Scholar] [CrossRef]
  41. Sukcharoen, K.; Zohrabyan, T.; Leatham, D.; Wu, X. Interdependence of oil prices and stock market indices: A copula approach. Energy Econ. 2014, 44, 331–339. [Google Scholar] [CrossRef]
  42. Ou, M.; Li, J. Co-movements between Chinese and CBOT grain futures markets: Some new evidence based on DCC-GARCH model. In Proceedings of the Third International Conference on Economic and Business Management (FEBM 2018), Hohhot, China, 20–22 October 2018; Atlantis Press: Paris, France, 2018; pp. 187–190. [Google Scholar]
  43. Hasbrouck, J. One security, many markets: Determining the contributions to price discovery. J. Financ. 1995, 50, 1175–1199. [Google Scholar] [CrossRef]
  44. Yan, B.; Zivot, E. A structural analysis of price discovery measures. J. Financ. Mark. 2010, 13, 1–19. [Google Scholar] [CrossRef]
  45. Engle, R.; Granger, C. Co-integration and error correction: Representation, estimation, and testing. Econom. J. Econom. Soc. 1987, 55, 251–276. [Google Scholar] [CrossRef]
  46. Granger, C. Investigating causal relations by econometric models and cross-spectral methods. Econom. J. Econom. Soc. 1969, 37, 424–438. [Google Scholar] [CrossRef]
  47. Yang, J.; Yang, Z.; Zhou, Y. Intraday price discovery and volatility transmission in stock index and stock index futures markets: Evidence from China. J. Futures Mark. 2012, 32, 99–121. [Google Scholar] [CrossRef]
  48. Xu, P.; Yu, Z. A study on the evolution and policy implications of the federal reserve’s balance sheet. Macroeconomics 2023, 45, 4–22+36. [Google Scholar] [CrossRef]
Figure 1. Theoretical mechanisms and analytical framework.
Figure 1. Theoretical mechanisms and analytical framework.
Agriculture 15 00923 g001
Figure 2. Logarithmic time series of the futures prices of four types of grains and the U.S. dollar index.
Figure 2. Logarithmic time series of the futures prices of four types of grains and the U.S. dollar index.
Agriculture 15 00923 g002
Figure 3. Logarithmic time series of the futures and spot prices of four types of grains.
Figure 3. Logarithmic time series of the futures and spot prices of four types of grains.
Agriculture 15 00923 g003
Figure 4. The results of the Dynamic Conditional Correlation (DCC) model for the futures of four grain categories and the U.S. dollar index.
Figure 4. The results of the Dynamic Conditional Correlation (DCC) model for the futures of four grain categories and the U.S. dollar index.
Agriculture 15 00923 g004
Figure 5. Results of the Dynamic Conditional Correlation (DCC) model for the futures and spot prices of four grain categories.
Figure 5. Results of the Dynamic Conditional Correlation (DCC) model for the futures and spot prices of four grain categories.
Agriculture 15 00923 g005
Table 1. Full sample descriptive statistics.
Table 1. Full sample descriptive statistics.
VariableVariable MeaningMeanStandard DeviationSkewnessKurtosis
L C P t Logarithm corn futures prices5.9320.3970.1222.042
L G P t Logarithm rice futures prices2.3550.414−0.9323.135
L S P t Logarithm soybean futures prices6.8180.374−0.3762.101
L W P t Logarithm wheat futures prices6.2070.364−0.1322.175
L C S P t Logarithm corn spot prices5.1040.3990.0472.053
L G S P t Logarithm rice spot prices5.9150.393−0.5252.441
L S S P t Logarithm soybean spot prices5.8760.372−0.3172.059
L W S P t Logarithm wheat spot price5.4300.354−0.0692.263
R L C P ( t ) Logarithm return of corn futures price0.0030.085−0.2504.077
R L G P ( t ) Logarithmic return of rice futures price0.0040.082−0.3604.794
R L S P ( t ) Logarithmic return of soybean futures price0.0030.077−0.9045.899
R L W P ( t ) Logarithmic return of wheat futures price0.0030.0870.0613.851
R L C S P ( t ) Logarithmic return of corn spot price0.0040.061−0.1084.47
R L G S P ( t ) Logarithmic return of rice spot price0.0030.0531.76115.262
R L S S P ( t ) Logarithmic return of soybean spot price0.0040.056−0.4754.832
R L W S P ( t ) Logarithmic return of wheat spot price0.0040.0630.3345.351
L U S D X t Logarithm of the U.S. dollar index4.5110.1230.2362.318
R L U S D X ( t ) Logarithmic return of the U.S. dollar index0.00020.023−0.0193.552
Table 2. Results of the ADF unit root test.
Table 2. Results of the ADF unit root test.
VariableTest Form
(C,T,K)
ADF Statisticp-ValueConclusion
L C P t (C,T,1)−1.8860.60Non-stationary
L G P t (C,T,1)−1.7460.65Non-stationary
L S P t (C,T,1)−1.9360.47Non-stationary
L W P t (C,T,1)−2.3840.45Non-stationary
L C S P t (C,T,1)−1.4000.58Non-stationary
L G S P t (C,T,1)−1.3030.72Non-stationary
L S S P t (C,T,1)−1.4310.47Non-stationary
L W S P t (C,T,1)−1.8240.50Non-stationary
L U S D X t (C,T,1)−1.5720.00Non-stationary
R L C P ( t ) (C,0,1)−17.286 ***0.00Stationary
R L G P ( t ) (C,0,1)−19.871 ***0.00Stationary
R L S P ( t ) (C,0,1)−16.859 ***0.00Stationary
R L W P ( t ) (C,0,1)−18.526 ***0.00Stationary
R L C S P ( t ) (C,0,1)−12.432 ***0.01Stationary
R L G S P ( t ) (C,0,1)−11.385 ***0.00Stationary
R L S S P ( t ) (C,0,1)−12.059 ***0.00Stationary
R L W S P ( t ) (C,0,1)−13.381 ***0.00Stationary
R L U S D X ( t ) (C,0,1)−16.053 ***0.00Stationary
Note: The table (C,T,K) indicates the test form of the ADF test, C indicates that the test form is with intercept, T indicates that the test form is with trend term, K indicates the lag order, and 0 indicates that it is not included; the values of each parameter are screened for optimal values using the informativeness index (AIC). The symbol *** in the table represent t-test indicators that are significant at the 1% significance level.
Table 3. Results of the E–G two-step test.
Table 3. Results of the E–G two-step test.
VariablesTest Form
(C,T,K)
ADF Statisticp-ValueConclusion
( L C S P t ,   L C P t )(0,0,1)−11.33 ***0.000Stationary
( L C P t ,   L U S D X t ) (0,0,1)−2.07 **0.039Stationary
( L C S P t ,   L U S D X t )(0,0,1)−1.090.277Non-stationary
( L G S P t ,   L G P t )(0,0,1)−4.02 ***0.000Stationary
( L G P t ,   L U S D X t )(0,0,1)−1.99 **0.048Stationary
( L G S P t ,   L U S D X t )(0,0,1)−1.400.164Non-stationary
( L S S P t ,   L S P t )(0,0,1)−12.09 ***0.000Stationary
( L S P t ,   L U S D X t )(0,0,1)−1.97 **0.050Stationary
( L S S P t ,   L U S D X t )(0,0,1)−0.980.329Non-stationary
( L W S P t ,   L W P t )(0,0,1)−6.98 ***0.000Stationary
( L W P t ,   L U S D X t )(0,0,1)−2.30 **0.022Stationary
( L W S P t ,   L U S D X t )(0,0,1)−1.440.150Non-stationary
Note: The table (C,T,K) represents the test form of the ADF test, C indicates that the test form has an intercept, T indicates that the test form has a trend term, K indicates that the lag order, 0 means not included. The left column indicates that the four categories of grain, futures, spot, and the dollar index between the two combinations of the ADF test are mainly carried out in the residuals test; if the original hypothesis is rejected at the 5% level of significance, i.e., it is determined that the residuals of the sequence of stable, then the cointegration relationship exists. The symbols ** and *** in the table represent t-test indicators that are significant at the 5% and 1% significance levels, respectively.
Table 4. Information share test of rice.
Table 4. Information share test of rice.
(a): Test of the Full Sample of Rice
( L G S P t ,   L G P t )( L G P t ,   L U S D X t )
L G S P t L G P t L G S P t L G P t
0.0530.9470.3270.672
(b): Test of the Sub-Sample of Rice
( L G S P t ,   L G P t )( L G P t ,   L U S D X t )
Earlier Half-PeriodLater Half-PeriodEarlier Half-PeriodLater Half-Period
L G S P t L G P t L G S P t L G P t L G P t L U S D X t L G P t L U S D X t
0.0250.9740.0370.9620.9430.0570.1490.851
Note: The earlier half-period is from January 2000 to September 2010, and the later half-period is from October 2010 to May 2023. The same principle applies to the following tables, and it will not be repeated.
Table 5. Information share test of wheat.
Table 5. Information share test of wheat.
(a): Test of the Full Sample of Wheat
( L W S P t ,   L W P t )( L W P t ,   L U S D X t )
L W S P t L W P t L W S P t L W P t
0.0290.9710.0020.998
(b): Inspection of Wheat Sub-Samples
( L W S P t ,   L W P t )( L W P t ,   L U S D X t )
Earlier Half-PeriodLater Half-PeriodEarlier Half-PeriodLater Half-Period
L W S P t L W P t L W S P t L W P t L W P t L U S D X t L W P t L U S D X t
0.0910.9090.3060.6940.9760.0240.0180.982
Table 6. Inspection of the information share of corn.
Table 6. Inspection of the information share of corn.
(a): Inspection of the Full Corn Sample
( L C S P t ,   L C P t )( L C P t ,   L U S D X t )
L C S P t L C P t L C P t L U S D X t
0.0840.9150.0060.993
(b): Inspection of Each Corn Sub-Sample
( L C S P t ,   L C P t )( L C P t ,   L U S D X t )
Earlier Half-PeriodLater Half-PeriodEarlier Half-PeriodLater Half-Period
L C S P t L C P t L C S P t L C P t L U S D X t L F R t L C P t L U S D X t
0.0630.9370.0850.9150.8990.1010.0960.903
Table 7. Inspection of the information share of soybeans.
Table 7. Inspection of the information share of soybeans.
(a): Inspection of the Full Soybean Sample
( L S S P t ,   L S P t )( L C P t ,   L U S D X t )
L S S P t L S P t L S P t L U S D X t
0.0160.9840.0070.993
(b): Inspection of Soybean Sub-Samples
( L S S P t , L S P t )( L S P t , L U S D X t )
Earlier Half-PeriodLater Half-PeriodEarlier Half-PeriodLater Half-Period
L S S P t L S P t L S S P t L S P t L S P t L U S D X t L S P t L U S D X t
0.0190.9810.0330.9670.9720.0280.1560.844
Table 8. Analysis of information asymmetry based on the EGARCH model.
Table 8. Analysis of information asymmetry based on the EGARCH model.
(1)(2)(3)(4)(5)(6)(7)(8)
LCPLCSPLGPLGSPLSPLSSPLWPLWSP
Main
ARCH
α 1 0.162 **0.152 ***0.0430.258 ***0.125 ***0.110 ***0.074 ***0.118 ***
(0.072)(0.035)(0.045)(0.049)(0.026)(0.031)(0.023)(0.032)
λ 1 0.224 *−0.0090.468 ***0.361 ***0.265 ***0.0160.0010.151 ***
(0.121)(0.036)(0.111)(0.102)(0.073)(0.027)(0.036)(0.051)
β 1 −0.564 ***0.972 ***0.896 ***0.852 ***−0.814 ***0.981 ***1.005 ***0.934 ***
(0.214)(0.010)(0.040)(0.042)(0.039)(0.011)(0.008)(0.031)
_cons−7.820 ***−0.161 ***−0.524 **−0.921 ***−9.459 ***−0.109 *0.025−0.364 **
(1.080)(0.053)(0.206)(0.267)(0.239)(0.062)(0.038)(0.174)
N278276279279278279277276
Note: The symbols *, **, and *** in the table represent t-test indicators that are significant at the 10%, 5%, and 1% significance levels, respectively.
Table 9. Granger causality test of VAR model of grain futures, spot, and dollar index for four categories of grain.
Table 9. Granger causality test of VAR model of grain futures, spot, and dollar index for four categories of grain.
Original HypothesisObsp-ValueResult
R L C P ( t )   not   leading   to   R L C S P ( t ) 2790.000 ***Reject
R L C S P ( t )   not   leading   to   R L C P ( t ) 2790.090 *Reject
F R L U S D X ( t )   not   leading   to   R L C S P ( t ) 2790.000 ***Reject
R L G P ( t )   not   leading   to   R L G S P ( t ) 2790.007 ***Reject
R L G S P ( t )   not   leading   to   R L G P ( t ) 2790.003 ***Reject
F R L U S D X ( t )   not   leading   to   R L G S P ( t ) 2790.009 ***Reject
R L S P ( t )   not   leading   to   R L S S P ( t ) 2790.000 ***Reject
R L S S P ( t )   not   leading   to   R L S P ( t ) 2790.036 **Reject
F R L U S D X ( t )   not   leading   to   R L S S P ( t ) 2790.000 ***Reject
R L W P ( t )   not   leading   to   R L W S P ( t ) 2790.000 ***Reject
R L W S P ( t )   not   leading   to   R L W P ( t ) 2790.000 ***Reject
F R L U S D X ( t )   not   leading   to   R L W S P ( t ) 2790.000 ***Reject
Note: We selected the optimal lag order based on the principle of minimizing the information criteria AIC(Akaike Information Criterion) and BIC(Bayesian Information Criterion), and then conducted the VAR model and Granger causality test. Among them, the logarithmic returns of corn futures prices ( R L C P ( t ) ), rice futures prices ( R L G P ( t ) ), soybean futures prices ( R L S P ( t ) ), wheat futures prices ( R L W P ( t ) ), corn spot prices ( R L C S P ( t ) ), rice spot prices ( R L G S P ( t ) ), soybean spot prices ( R L S S P ( t ) ), wheat spot prices ( R L W S P ( t ) ), and the U.S. dollar index logarithmic returns are lagged by one period ( F R L U S D X ( t ) ). *, **, and *** respectively indicate that the t-test is significant at the 10%, 5%, and 1% levels. In order to more accurately measure the causal relationship among grain futures prices, spot prices, and the U.S. dollar index, samples under all conditions of changes in the U.S. dollar index were selected for analysis, and the price changes of grain futures and spot prices caused by non-interest rate hike factors were further controlled.
Disclaimer/Publisher’s Note: The statements, opinions and data contained in all publications are solely those of the individual author(s) and contributor(s) and not of MDPI and/or the editor(s). MDPI and/or the editor(s) disclaim responsibility for any injury to people or property resulting from any ideas, methods, instructions or products referred to in the content.

Share and Cite

MDPI and ACS Style

Ba, X.; Wang, X.; Zhong, Y. The Impact of Federal Reserve Monetary Policy on Commodity Prices: Evidence from the U.S. Dollar Index and International Grain Futures and Spot Markets. Agriculture 2025, 15, 923. https://doi.org/10.3390/agriculture15090923

AMA Style

Ba X, Wang X, Zhong Y. The Impact of Federal Reserve Monetary Policy on Commodity Prices: Evidence from the U.S. Dollar Index and International Grain Futures and Spot Markets. Agriculture. 2025; 15(9):923. https://doi.org/10.3390/agriculture15090923

Chicago/Turabian Style

Ba, Xuezhen, Xizhao Wang, and Yu Zhong. 2025. "The Impact of Federal Reserve Monetary Policy on Commodity Prices: Evidence from the U.S. Dollar Index and International Grain Futures and Spot Markets" Agriculture 15, no. 9: 923. https://doi.org/10.3390/agriculture15090923

APA Style

Ba, X., Wang, X., & Zhong, Y. (2025). The Impact of Federal Reserve Monetary Policy on Commodity Prices: Evidence from the U.S. Dollar Index and International Grain Futures and Spot Markets. Agriculture, 15(9), 923. https://doi.org/10.3390/agriculture15090923

Note that from the first issue of 2016, this journal uses article numbers instead of page numbers. See further details here.

Article Metrics

Back to TopTop