Precision Agriculture for Dragon Fruit: A Novel Approach Based on Nighttime Light Remote Sensing
Abstract
1. Introduction
2. Study Area and Data
2.1. Study Area
2.2. Study Data
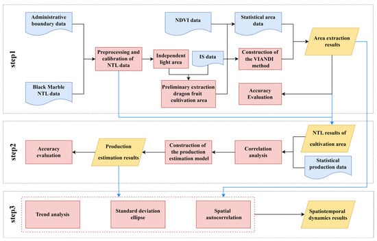
3. Methodology
3.1. Data Preprocessing
3.2. Area Extraction Using the VIANDI Method
3.3. Production Estimation
3.3.1. Light Radiance Value Statistics
3.3.2. Correlation Analysis
3.3.3. Estimation Model Construction
3.4. Spatiotemporal Dynamics Analysis
3.4.1. Change Trend
3.4.2. Standard Deviation Ellipse
3.4.3. Spatial Autocorrelation
3.5. Accuracy Assessment
4. Results and Analysis
4.1. Spatial Pattern
4.2. Spatiotemporal Dynamics
4.2.1. Trend Analysis
4.2.2. Standard Deviation Ellipse Analysis
4.2.3. Spatial Autocorrelation Analysis
4.3. Robustness Assessment
4.3.1. Area Extraction Accuracy Evaluation
4.3.2. Production Estimation Accuracy Evaluation
5. Discussion
5.1. Comparison of the Performance of NDLI and VIANDI in Mapping Dragon Fruit Cultivation Areas
5.2. Challenges of Artificial Nighttime Lighting in Dragon Fruit Cultivation on the Ecological Environment
5.3. Impact of Government Policies and Global Health Events on Dragon Fruit Cultivation
5.4. Reasons for High Mean Relative Error in Dragon Fruit Estimation
5.5. Limitations
6. Conclusions
Author Contributions
Funding
Institutional Review Board Statement
Data Availability Statement
Conflicts of Interest
Abbreviations
| NTL | Nighttime Light |
| NPP-VIIRS | National Polar-orbiting Partnership-Visible Infrared Imaging Radiometer Suite |
| NDVI | Normalized Difference Vegetation Index |
| IA | Impervious Area |
| VIANDI | Vegetation and Impervious area Adjusted Nighttime light Dragon fruit Index |
| TNL | Total Nighttime Light |
| ANLI | Average Nighttime Lighting Index |
| PA | Producer’s Accuracy |
| UA | User’s Accuracy |
| OA | Overall Accuracy |
| KC | Kappa Coefficient |
| RE | Relative Error |
| MRE | Mean Relative Error |
| LISA | Local Indicators of Spatial Association |
References
- Le Bellec, F.; Vaillant, F.; Imbert, E. Pitahaya (Hylocereus spp.): A new fruit crop, a market with a future. Fruits 2006, 61, 237–250. [Google Scholar] [CrossRef]
- Abirami, K.; Swain, S.; Baskaran, V.; Venkatesan, K.; Sakthivel, K.; Bommayasamy, N. Distinguishing three Dragon fruit (Hylocereus spp.) species grown in Andaman and Nicobar Islands of India using morphological, biochemical and molecular traits. Sci. Rep. 2021, 11, 2894. [Google Scholar] [CrossRef]
- Jiang, Y.-L.; Liao, Y.-Y.; Lin, T.-S.; Lee, C.-L.; Yen, C.-R.; Yang, W.-J. The photoperiod-regulated bud formation of red pitaya (Hylocereus sp.). Hortscience 2012, 47, 1063–1067. [Google Scholar] [CrossRef]
- Jiang, Y.-L.; Liao, Y.-Y.; Lin, M.-T.; Yang, W.-J. Bud development in response to night-breaking treatment in the noninductive period in red pitaya (Hylocereus sp.). HortScience 2016, 51, 690–696. [Google Scholar] [CrossRef]
- Carmen, F.; Frances, C.; Barthe, L. Trends on valorization of pitaya fruit biomass through value-added and green extraction technology–A critical review of advancements and processes. Trends Food Sci. Technol. 2023, 138, 339–354. [Google Scholar] [CrossRef]
- Zhao, Y. China’s dragon fruit production ranks first in the world. China Fruit Ind. Inf. 2023, 40, 52. [Google Scholar]
- The 2023 Edition of the Dragon Fruit Industry Planning Special Research. Available online: https://www.chinairn.com (accessed on 18 March 2024).
- Several Opinions of the Central Committee of the Communist Party of China and the State Council on Establishing a Territorial Spatial Planning System and Supervising Its Implementation. Available online: https://www.gov.cn/zhengce/2019-05/23/content_5394187.htm (accessed on 25 September 2024).
- Levin, N.; Duke, Y. High spatial resolution night-time light images for demographic and socio-economic studies. Remote Sens. Environ. 2012, 119, 1–10. [Google Scholar] [CrossRef]
- Zheng, Q.; Seto, K.C.; Zhou, Y.; You, S.; Weng, Q. Nighttime light remote sensing for urban applications: Progress, challenges, and prospects. ISPRS J. Photogramm. Remote Sens. 2023, 202, 125–141. [Google Scholar] [CrossRef]
- Xu, N.; Xu, Y.; Yan, Y.; Guo, Z.; Wang, B.; Zhou, X. Evaluating road lighting quality using high-resolution JL1-3B nighttime light remote sensing data: A case study in nanjing, China. Remote Sens. 2022, 14, 4497. [Google Scholar] [CrossRef]
- Li, J.; Cai, Y.; Zhang, P.; Zhang, Q.; Jing, Z.; Wu, Q.; Qiu, Y.; Ma, S.; Chen, Z. Satellite observation of a newly developed light-fishing “hotspot” in the open South China Sea. Remote Sens. Environ. 2021, 256, 112312. [Google Scholar] [CrossRef]
- Polivka, T.N.; Wang, J.; Ellison, L.T.; Hyer, E.J.; Ichoku, C.M. Improving nocturnal fire detection with the VIIRS day–night band. IEEE Trans. Geosci. Remote Sens. 2016, 54, 5503–5519. [Google Scholar] [CrossRef]
- Hu, T.; Wang, T.; Yan, Q.; Chen, T.; Jin, S.; Hu, J. Modeling the spatiotemporal dynamics of global electric power consumption (1992–2019) by utilizing consistent nighttime light data from DMSP-OLS and NPP-VIIRS. Appl. Energy 2022, 322, 119473. [Google Scholar] [CrossRef]
- Zheng, Y.; Tang, L.; Wang, H. An improved approach for monitoring urban built-up areas by combining NPP-VIIRS nighttime light, NDVI, NDWI, and NDBI. J. Clean. Prod. 2021, 328, 129488. [Google Scholar] [CrossRef]
- Li, X.; Song, Y.; Liu, H.; Hou, X. Extraction of urban built-up areas using nighttime light (NTL) and multi-source data: A case study in Dalian City, China. Land 2023, 12, 495. [Google Scholar] [CrossRef]
- Wang, L.; Ye, C.; Chen, F.; Wang, N.; Li, C.; Zhang, H.; Wang, Y.; Yu, B. CG-CFPANet: A multi-task network for built-up area extraction from SDGSAT-1 and Sentinel-2 remote sensing images. Int. J. Digit. Earth 2024, 17, 2310092. [Google Scholar] [CrossRef]
- Chen, Z.; Wei, Y.; Shi, K.; Zhao, Z.; Wang, C.; Wu, B.; Qiu, B.; Yu, B. The potential of nighttime light remote sensing data to evaluate the development of digital economy: A case study of China at the city level. Comput. Environ. Urban Syst. 2022, 92, 101749. [Google Scholar] [CrossRef]
- Li, P.; Zhang, H.; Wang, X.; Song, X.; Shibasaki, R. A spatial finer electric load estimation method based on night-light satellite image. Energy 2020, 209, 118475. [Google Scholar] [CrossRef]
- Stathakis, D.; Baltas, P. Seasonal population estimates based on night-time lights. Comput. Environ. Urban Syst. 2018, 68, 133–141. [Google Scholar] [CrossRef]
- Zhong, L.; Liu, X.; Yang, P.; Zhong, X.; Zeng, X.; Zou, C.; Xu, X. Quantifying the spatiotemporal evolution of the in-use steel stock in countries along the Belt and Road. Resour. Conserv. Recycl. 2022, 181, 106226. [Google Scholar] [CrossRef]
- Li, D.; Xu, F.; Chen, Z.; Xie, X.; Fan, K.; Zeng, Z. Fine simulation of PM2. 5 combined with NPP-VIIRS night light remote sensing and mobile monitoring data. Sci. Total Environ. 2024, 914, 169955. [Google Scholar] [CrossRef]
- Fang, G.; Gao, Z.; Tian, L.; Fu, M. What drives urban carbon emission efficiency?–Spatial analysis based on nighttime light data. Appl. Energy 2022, 312, 118772. [Google Scholar] [CrossRef]
- Jia, M.; Li, X.; Gong, Y.; Belabbes, S.; Dell’Oro, L. Estimating natural disaster loss using improved daily night-time light data. Int. J. Appl. Earth Obs. Geoinf. 2023, 120, 103359. [Google Scholar] [CrossRef]
- Mu, H.; Li, X.; Du, X.; Huang, J.; Su, W.; Hu, T.; Wen, Y.; Yin, P.; Han, Y.; Xue, F. Evaluation of light pollution in global protected areas from 1992 to 2018. Remote Sens. 2021, 13, 1849. [Google Scholar] [CrossRef]
- Eun, J.; Skakun, S. Characterizing land use with night-time imagery: The war in Eastern Ukraine (2012–2016). Environ. Res. Lett. 2022, 17, 095006. [Google Scholar] [CrossRef]
- Mirza, M.U.; Xu, C.; Bavel, B.v.; Van Nes, E.H.; Scheffer, M. Global inequality remotely sensed. Proc. Natl. Acad. Sci. USA 2021, 118, e1919913118. [Google Scholar] [CrossRef] [PubMed]
- Xu, G.; Xiu, T.; Li, X.; Liang, X.; Jiao, L. Lockdown induced night-time light dynamics during the COVID-19 epidemic in global megacities. Int. J. Appl. Earth Obs. Geoinf. 2021, 102, 102421. [Google Scholar] [CrossRef]
- Huang, R.; Wu, W.; Yu, K. Building consistent time series night-time light data from average DMSP/OLS images for indicating human activities in a large-scale oceanic area. Int. J. Appl. Earth Obs. Geoinf. 2022, 114, 103023. [Google Scholar] [CrossRef]
- Wang, R.; Shi, W.; Dong, P. Mapping dragon fruit croplands from space using remote sensing of artificial light at night. Remote Sens. 2020, 12, 4139. [Google Scholar] [CrossRef]
- Krauser, L.E.; Stevens, F.R.; Gaughan, A.E.; Nghiem, S.V.; Thy, P.T.M.; Duy, P.T.N.; Chon, L.T. Shedding light on agricultural transitions, dragon fruit cultivation, and electrification in southern vietnam using mixed methods. Ann. Am. Assoc. Geogr. 2022, 112, 1139–1158. [Google Scholar] [CrossRef]
- Jia, S.; Nghiem, S.V.; Kim, S.-H.; Krauser, L.; Gaughan, A.E.; Stevens, F.R.; Kafatos, M.C.; Ngo, K.D. Extreme development of dragon fruit agriculture with nighttime lighting in Southern Vietnam. In Remote Sensing of Agriculture and Land Cover/Land Use Changes in South and Southeast Asian Countries; Springer: Berlin/Heidelberg, Germany, 2022; pp. 553–571. [Google Scholar]
- Wen, Z.; Liu, G. Nighttime light data capture spatiotemporal dynamics of dragon fruit cultivation from 2014 to 2022 in China and Vietnam. Comput. Electron. Agric. 2024, 225, 109270. [Google Scholar] [CrossRef]
- Guangxi’s Fruit Output Has Ranked First in the Country for Five Consecutive Years. Available online: http://nynct.gxzf.gov.cn/xwdt/ywkb/t17369856.shtml (accessed on 21 August 2024).
- Román, M.O.; Wang, Z.; Sun, Q.; Kalb, V.; Miller, S.D.; Molthan, A.; Schultz, L.; Bell, J.; Stokes, E.C.; Pandey, B. NASA’s Black Marble nighttime lights product suite. Remote Sens. Environ. 2018, 210, 113–143. [Google Scholar] [CrossRef]
- Carlson, T.N.; Ripley, D.A. On the relation between NDVI, fractional vegetation cover, and leaf area index. Remote Sens. Environ. 1997, 62, 241–252. [Google Scholar] [CrossRef]
- Xie, Y.; Weng, Q. Updating urban extents with nighttime light imagery by using an object-based thresholding method. Remote Sens. Environ. 2016, 187, 1–13. [Google Scholar] [CrossRef]
- Yan, Y.; Lei, H.; Chen, Y.; Zhou, B. Analyzing the Dynamic Spatiotemporal Changes in Urban Extension across Zhejiang Province Using NPP-VIIRS Nighttime Light Data. Remote Sens. 2022, 14, 3212. [Google Scholar] [CrossRef]
- Xu, H.; Hu, S.; Li, X. Urban distribution and evolution of the Yangtze River Economic Belt from the perspectives of urban area and night-time light. Land 2023, 12, 321. [Google Scholar] [CrossRef]
- Wang, Y.; Jiao, M.; Li, T.; Li, R.; Liu, B. Role of mangrove forest in interception of microplastics (MPs): Challenges, progress, and prospects. J. Hazard. Mater. 2023, 445, 130636. [Google Scholar] [CrossRef]
- Letu, H.; Hara, M.; Yagi, H.; Naoki, K.; Tana, G.; Nishio, F.; Shuhei, O. Estimating energy consumption from night-time DMPS/OLS imagery after correcting for saturation effects. Int. J. Remote Sens. 2010, 31, 4443–4458. [Google Scholar] [CrossRef]
- Lefever, D.W. Measuring geographic concentration by means of the standard deviational ellipse. Am. J. Sociol. 1926, 32, 88–94. [Google Scholar] [CrossRef]
- Lu, L.; Weng, Q.; Xie, Y.; Guo, H.; Li, Q. An assessment of global electric power consumption using the Defense Meteorological Satellite Program-Operational Linescan System nighttime light imagery. Energy 2019, 189, 116351. [Google Scholar] [CrossRef]
- Anselin, L. Local indicators of spatial association—LISA. Geogr. Anal. 1995, 27, 93–115. [Google Scholar] [CrossRef]
- Li, X.; Zhao, L.; Li, D.; Xu, H. Mapping urban extent using Luojia 1-01 nighttime light imagery. Sensors 2018, 18, 3665. [Google Scholar] [CrossRef] [PubMed]
- Lo, C. Modeling the population of China using DMSP operational linescan system nighttime data. Photogramm. Eng. Remote Sens. 2001, 67, 1037–1047. [Google Scholar]
- Moriasi, D.N.; Arnold, J.G.; Van Liew, M.W.; Bingner, R.L.; Harmel, R.D.; Veith, T.L. Model evaluation guidelines for systematic quantification of accuracy in watershed simulations. Trans. ASABE 2007, 50, 885–900. [Google Scholar] [CrossRef]
- Raes, D.; Steduto, P.; Hsiao, T.; Fereres, E. AquaCrop Reference Manual (Version 4.0); FAO—Land and Water Division: Rome, Italy, 2012. [Google Scholar]
- Notice on Printing and Distributing the Action Plan for the Revitalization of Agricultural Industry in Qinzhou City. Available online: http://nynct.gxzf.gov.cn/xwdt/gxlb/qz/t11798890.shtml (accessed on 21 August 2024).
- Focus on Building Chains, Supplementing Chains, Extending Chains, and Strengthening Chains, and Create Advantageous and Characteristic Industrial Clusters. Available online: https://www.nanning.gov.cn/zt/rdzt/ggtztpgjcgqmtjxczx/gzcg_45582/t5261354.html (accessed on 11 September 2023).
- Notice of the General Office of the People’s Government of Guangxi Zhuang Autonomous Region on Printing and Distributing the Implementation Plan for Promoting the High-Quality Development of the Fruit Industry in Guangxi. Available online: http://www.gxzf.gov.cn/html/zfwj/zxwj/t12644769.shtml (accessed on 15 September 2023).
- Münzel, T.; Hahad, O.; Daiber, A. The dark side of nocturnal light pollution. Outdoor light at night increases risk of coronary heart disease. Eur. Heart J. 2021, 42, 831–834. [Google Scholar] [CrossRef]
- Grubisic, M.; van Grunsven, R.H.; Kyba, C.C.; Manfrin, A.; Hölker, F. Insect declines and agroecosystems: Does light pollution matter? Ann. Appl. Biol. 2018, 173, 180–189. [Google Scholar] [CrossRef]
- Gaston, K.J.; Davies, T.W.; Bennie, J.; Hopkins, J. Reducing the ecological consequences of night-time light pollution: Options and developments. J. Appl. Ecol. 2012, 49, 1256–1266. [Google Scholar] [CrossRef]
- The Outline of the 14th Five-Year Plan (2021–2025) for National Economic and Social Development and the Long-Range Objectives Through the Year 2035. Available online: https://www.gov.cn/xinwen/2021-03/13/content_5592681.htm (accessed on 25 September 2024).
- Coronavirus Delays Việt Nam’s Agricultural Exports to China. Available online: https://vietnamnews.vn/economy/591791/coronavirus-delays-viet-nams-agricultural-exports-to-china.html (accessed on 4 November 2024).
- Statistical Communiqué on the National Economic and Social Development of Guangxi Zhuang Autonomous Region in 2018. Available online: http://tjj.gxzf.gov.cn/tjsj/tjgb/qqgb/t2381649.shtml (accessed on 13 September 2023).














| Name | Time | Source |
|---|---|---|
| Black Marble NTL data | 2017–2022 | LAADS DAAC (https://ladsweb.modaps.eosdis.nasa.gov/missions-and-measurements/products/VNP46A3) (accessed on 8 July 2023) |
| NDVI data | 2017–2022 | National Ecosystem Science Data Center (https://www.nesdc.org.cn/sdo/detail?id=60f68d757e28174f0e7d8d49) (accessed on 13 February 2024) |
| IA data | 2017–2021 | X-MOL (https://www.x-mol.com/groups/li_xuecao/dongtaizhitu) (accessed on 17 November 2023) |
| IA data | 2022 | Zenodo (https://zenodo.org/record/8176941) (accessed on 28 November 2023) |
| Statistical data | 2017–2022 | Department of Agriculture and Rural Affairs of Guangxi Zhuang Autonomous Region (http://nynct.gxzf.gov.cn) (accessed on 26 July 2023) |
| Administrative boundary | 2022 | National Geometics Center of China (http://www.ngcc.cn) (accessed on 14 July 2023) |
| Year | Centroid X (°E) | Centroid Y (°N) | Major Axis (km) | Minor Axis (km) | θ (°) | Area (km2) |
|---|---|---|---|---|---|---|
| 2017 | 108.201 | 23.015 | 189.181 | 94.622 | 110.369 | 56,231.526 |
| 2018 | 108.311 | 23.115 | 186.570 | 111.863 | 112.690 | 65,561.394 |
| 2019 | 108.213 | 23.016 | 183.365 | 94.845 | 107.829 | 54,631.169 |
| 2020 | 108.252 | 23.057 | 180.811 | 99.035 | 105.653 | 56,250.737 |
| 2021 | 108.282 | 23.063 | 164.019 | 96.042 | 104.705 | 49,484.817 |
| 2022 | 108.273 | 23.032 | 158.626 | 95.146 | 106.076 | 47,411.439 |
| Classified Data | Validation Data (Pixels)/Points | UA/% | ||
|---|---|---|---|---|
| Dragon Fruit | Non-Dragon Fruit | Total | ||
| Dragon Fruit | 304 | 16 | 320 | 95.00 |
| Non-Dragon Fruit | 117 | 563 | 680 | 82.79 |
| Total | 421 | 579 | 1000 | - |
| PA/% | 72.21 | 97.27 | - | - |
| Year | Linear Fitting RE (%) | Exponential Fitting RE (%) | Polynomial Fitting RE (%) |
|---|---|---|---|
| 2017 | 1.31 | 7.98 | 16.07 |
| 2018 | −17.12 | −12.01 | −5.48 |
| 2019 | −28.11 | −25.54 | −20.80 |
| 2020 | −2.82 | −5.40 | −7.34 |
| 2021 | −3.02 | −8.36 | −17.79 |
| 2022 | 1.00 | −6.51 | −23.58 |
| MRE | 8.90 | 10.97 | 15.18 |
Disclaimer/Publisher’s Note: The statements, opinions and data contained in all publications are solely those of the individual author(s) and contributor(s) and not of MDPI and/or the editor(s). MDPI and/or the editor(s) disclaim responsibility for any injury to people or property resulting from any ideas, methods, instructions or products referred to in the content. |
© 2025 by the authors. Licensee MDPI, Basel, Switzerland. This article is an open access article distributed under the terms and conditions of the Creative Commons Attribution (CC BY) license (https://creativecommons.org/licenses/by/4.0/).
Share and Cite
Zhan, T.; Liu, X.; Zhong, L. Precision Agriculture for Dragon Fruit: A Novel Approach Based on Nighttime Light Remote Sensing. Agriculture 2025, 15, 1014. https://doi.org/10.3390/agriculture15091014
Zhan T, Liu X, Zhong L. Precision Agriculture for Dragon Fruit: A Novel Approach Based on Nighttime Light Remote Sensing. Agriculture. 2025; 15(9):1014. https://doi.org/10.3390/agriculture15091014
Chicago/Turabian StyleZhan, Tianhao, Xiaosheng Liu, and Liang Zhong. 2025. "Precision Agriculture for Dragon Fruit: A Novel Approach Based on Nighttime Light Remote Sensing" Agriculture 15, no. 9: 1014. https://doi.org/10.3390/agriculture15091014
APA StyleZhan, T., Liu, X., & Zhong, L. (2025). Precision Agriculture for Dragon Fruit: A Novel Approach Based on Nighttime Light Remote Sensing. Agriculture, 15(9), 1014. https://doi.org/10.3390/agriculture15091014

