Next Article in Journal
The Effects of Long-Term Manure and Grass Mulching on Microbial Communities, Enzyme Activities, and Soil Organic Nitrogen Fractions in Orchard Soils of the Loess Plateau, China
Previous Article in Journal
High Proportion of Blue Light Contributes to Product Quality and Resistance to Phytophthora Infestans in Tomato Seedlings
 
 
Font Type:
Arial Georgia Verdana
Font Size:
Aa Aa Aa
Line Spacing:
Column Width:
Background:
Article

Corn-Domesticated Bacteria Synergy Removes Pyrene and Enhances Crop Biomass: A Sustainable Farmland Remediation Strategy

1
Biofuels Institute, School of Environment & Safety Engineering, Jiangsu University, No. 301 Xuefu Road, Zhenjiang 212013, China
2
School of Life Sciences, Jiangsu University, Zhenjiang 212013, China
3
Department of Zoology & Environmental Biology, University of Nigeria, Nsukka 410001, Nigeria
*
Author to whom correspondence should be addressed.
Agriculture 2025, 15(19), 2083; https://doi.org/10.3390/agriculture15192083
Submission received: 16 August 2025 / Revised: 28 September 2025 / Accepted: 29 September 2025 / Published: 6 October 2025
(This article belongs to the Section Agricultural Soils)

Abstract

High-molecular-weight polycyclic aromatic hydrocarbons (PAHs), such as pyrene, are persistent environmental pollutants that threaten soil health and agricultural productivity due to their resistance to degradation. This study evaluated the efficacy of domesticated bacteria isolated from contaminated farmland soil and activated sludge, used alone and in combination with corn (Zea mays L.), to remove pyrene from soil, enhance plant growth, improve tolerance, and ensure crop safety. Six bacterial strains were isolated: three from polluted farmland soil (WB1, WB2, and WF2) and three from activated sludge (WNB, WNC, and WH2). High-throughput 16S rRNA amplicon sequencing profiled bacterial communities after 30 days of treatment. Analytical tools, including LEfSe, random forest, and ZiPi analyses, identified biomarkers and core bacteria associated with pyrene degradation, assessing their correlations with plant growth, tolerance, and pyrene accumulation in corn straw. Bacteria from activated sludge (WNB, WNC, and WH2) outperformed farmland soil-derived strains and the inoculant strain ETN19, with WH2 and WNC achieving 65.06% and 87.69% pyrene degradation by days 15 and 30, respectively. The corn–bacteria consortium achieved up to 97% degradation. Activated sewage sludge (ASS)-derived bacteria were more effective at degrading pyrene and enhancing microbial activity, while soil-derived bacteria better promoted plant growth and reduced pyrene accumulation in straw. Microbial communities, dominated by Proteobacteria, exhibited high species richness and resilience, contributing to xenobiotic degradation. The corn-domesticated bacteria consortia effectively degraded pyrene, promoted plant growth, and minimized pollutant accumulation in crops. This remediation technology offers a promising strategy for rapid and sustainable bioremediation of agricultural soils contaminated with organic compounds such as PAHs or other complex pollutants, while promoting the development of efficient bacterial communities that enhance crop growth.

1. Introduction

Polycyclic aromatic hydrocarbons (PAHs) are among the most persistent and toxic environmental pollutants due to their hydrophobic nature, high molecular stability, and bioaccumulation potential [1,2]. PAHs are generated from the incomplete combustion of organic materials and are commonly found in soil, water, and air, posing severe risks to ecosystems and human health [3]. According to the National Soil Pollution Survey bulletin in 2014, 19.4% of farmland soils have low or moderate pollution problems in China, with PAHs such as phenanthrene, naphthalene, and pyrene being the primary organic pollutants [4]. Pyrene, a four-ring PAH, is particularly concerning due to its ubiquity in contaminated soils and known carcinogenic and mutagenic properties. In 2017, pyrene was classified as a Class 3 carcinogen in the preliminary reference list of carcinogens published by the International Agency for Research on Cancer of the World Health Organization [5]. It is deposited in soil and sediments, decreasing its availability for biological metabolism [6]. Once released into the environment, pyrene adheres to soil particles and resists natural degradation [7].
Remediation of pyrene-contaminated soil is crucial to mitigating these risks and restoring the ecological balance [8]. Traditional methods for PAH remediation, such as chemical and physical treatments, have limitations. They often entail high operational costs, may lead to incomplete degradation, and can generate secondary pollutants [9]. Consequently, bioremediation has become an eco-friendly and efficient alternative for PAH removal [10,11]. Certain microorganisms and plants possess the enzymatic machinery to break down PAHs into less toxic compounds, converting these pollutants into metabolites that can be further assimilated into the environment. However, due to its high hydrophobicity and molecular weight, pyrene degradation is challenging, especially in soils with complex organic matrices [12].
Several studies have revealed that bacterial strains, including species from the genera Pseudomonas [13], Bacillus [14], Klebsiella [11], Mycobacterium [15], and Sphingomonas [16], are capable of metabolizing pyrene, albeit with varying efficiencies [17]. Despite these advances, several critical gaps persist in understanding pyrene biodegradation, especially concerning the interactions between microbial communities and soil environments and their functional pathways. Previous studies have predominantly focused on isolating and characterizing individual PAH-degrading bacteria under controlled laboratory conditions [18,19]. These studies often overlook the complex interactions within soil microbial communities that influence biodegradation processes in natural settings.
Species interactions play a crucial ecological synergistic role in ecosystem functions like pollutant degradation [20]. Bao et al. [21] reported the ability of a novel method of utilizing microbial samples domesticated from contaminated sites, including farmland soils to remediate heavy metals by promoting the application of microbial remediation. Bioremediation technologies for farmland soils with large areas and low pollution levels must achieve high efficiency while avoiding the impacts of exogenous microorganisms on native soil environments and preserving agricultural productivity. This farmland restoration strategy is also known as “restoring while producing”. Farmland soil health is crucial for farmers’ livelihoods, agricultural development, and rural stability, requiring minimized crop uptake of pollutants, preserved soil fertility, and plant health [22,23]. Therefore, domesticated bacteria from farmland and sewage soils are particularly relevant, as they are naturally adapted to these environments and may demonstrate enhanced efficiency in degrading pyrene without compromising the agricultural utility of the soil.
Crops with good tolerance and low accumulation have more potential to replace hyperaccumulators as the main body of bioremediation, in order to achieve the goal of “repairing while producing” [24,25]. The recent study by Gao et al. [26] emphasized the effectiveness of combining corn with pure bacterial strains to remediate soil contaminated with phenanthrene and naphthalene. However, the functional role of crop microbe interactions in facilitating or enhancing PAH degradation and plant safety growth remains underexplored. Moreover, the synergistic role of plant–microorganisms in the removal of organic pollutants from soil is not yet clear. Certain bacterial communities not only contribute to pyrene degradation through coordinated action but also enhance biogeochemical cycles by increasing the abundance of functional genes related to carbon fixation, methane cycling, nitrogen cycling and sulfur cycling [21]. The maintenance of soil ecological stability is likely to play a role in promoting and enhancing plant growth and stress tolerance and may contribute to the degradation and metabolism of pollutants by plants. These microbial communities maintain the stability of the soil ecological environment and have the potential to enhance plant growth and tolerance and assist plants in degrading metabolic pollutants.
Based on the foregoing, we hypothesize that combining domesticated bacteria with the plant can enhance microbial activity, facilitate pyrene breakdown, and promote plant growth compared to the use of pure bacteria alone. According to our understanding, there are currently few studies detailing the breakdown of pyrene by domesticated bacteria samples from agricultural farmland soil and sewage sludge or their combination with plants. This study examines the efficiency of a corn–bacteria symbiotic system for pyrene degradation and corn growth involving pure and domesticated PAH-degrading bacteria and corn in contaminated soil. In particular, this study employs high-throughput 16S rRNA gene sequencing to assess shifts in the bacterial community composition and metabolic profiling to identify functional pathways activated during pyrene degradation. This approach ensures that microbial activity not only addresses soil contamination but also enhances plant growth and reduces the risk of pyrene bioaccumulation in crops, ultimately promoting eco-friendly remediation strategies tailored to farmland needs.

2. Materials and Methods

2.1. Enrichment and Domestication of Pyrene-Degrading Bacteria

Degrading bacterial communities were enriched and domesticated from polluted farmland soil (PFS) and activated sludge from sewage (ASS) samples. Polluted agricultural farmland soil samples were collected in sterilized bottles from Gaozi Town, China, at locations WB1 (119°15′56″ E, 32°10′54″ N), WB2 (119°15′44″ E, 32°10′53″ N), and WF2 (119°15′59″ E, 32°10′48″ N), corresponding to degrees of soil pollution from low to high. Activated sludge samples were obtained from a sewage treatment plant (119°46′57″ E, 32°19′49″ N) in Zhenjiang City, China, on April (WNB), July (WNC), and November (WH2), respectively. Pure degrading bacterial strain, Klebsiella oxytoca ETN19 was also sourced from the laboratory for pyrene removal experiments (Table S1). The collected samples were initially enriched in R2A liquid medium to an OD600 of 1.0, then transferred to mineral salt media (MSM, 0.5 g·L−1 NaCl, 1.5 g·L−1 K2HPO4, 1.0 g·L−1 KH2PO4, 1.0 g·L−1 (NH4)2SO4, 0.2 g·L−1 MgSO4·7H2O, pH 7.0), and supplemented with 25 mg L−1 pyrene as the sole carbon source for domestication. Every 4 days, the cultures were transferred to fresh MSM with gradually increased pyrene concentrations (50, 100, 150, 200 mg L−1), reaching 250 mg L−1. The domesticated pyrene-degrading bacteria were stored in an R2A medium at −80 °C.

2.2. DNA Isolation and Amplicon Sequencing of Bacterial 16S rRNA

Bacterial DNA was extracted from approximately 0.5 g of the sample using the E.Z.N.A™ Mag-Bind Soil DNA Kit (OMEGA Bio-Tek, Norcross, GA, USA), following the manufacturer’s instructions. The crude DNA was quantified using a Qubit 4.0 Fluorometer (Thermo Fisher Scientific, Waltham, MA, USA). Amplicon libraries were prepared with the Illumina MiSeq 2000 platform using universal bacterial primers (F:ACTCCTACGGGAGGCAGCA; R:GGACTACHVGGGTWTCTAAT′). PCR amplification, purification, quantification, and sequencing were performed by Biomarker Technologies Co., Ltd. (Beijing, China) on the Illumina HiSeq platform.
Raw reads were first filtered by Trimmomatic v0.33 Then the primer sequences were identified and removed by cutadapt 1.9.1, which finally generated high-quality reads without primer sequences. Based on overlapping sequences, high-quality reads were assembled by FLASH v1.2.7, which generated clean reads. Use BLASTN v2.9.0 to align the internal reference database and filter the internal reference sequence; the DADA2 method in QIIME2 (version 2020.06) was applied to de-noise sequences, generating ASVs. The Conservative threshold for OTU filtration is 0.005%. For taxonomic annotation, representative sequences of each ASV were assigned to the SILVA database (release 138) via a Bayesian classifier. Unassigned sequences annotated as chloroplasts and mitochondria (considered as host contamination) were removed [27]. Alpha diversity (within-sample richness) and beta diversity (between-sample dissimilarity) were analyzed using the phyloseq R package. Alpha diversity metrics, including Ace, Chao1, Shannon, and Simpson indices, were calculated at the 97% similarity level, and dilution curves and rank abundance plots were generated to assess species diversity within each sample group. Partial Least Squares Discriminant Analysis (PLS-DA) was performed based on distance matrices for beta diversity analysis. Differential biomarkers with statistical significance between groups were identified using LEfSe (Linear Discriminant Analysis Effect Size), Metastats, and Random Forest (R package of randomForest v4.6-10) analysis. For the Co-occurrence network analysis, the R package of “ccrepe” was used for calculating Spearman’s correlation coefficient. Cytoscape 3.30 was used for network building. In each of the treatment groups, 16S amplicon sequencing data on CWB1, CWB2, CWF2 and CWNB, CWNC, and CWH2 were first pooled together to create the global network patterns and then separately analyzed to illustrate the change in network density and network centralization. Functional predictions of gene function and corresponding relative abundances were made based on 16S rRNA gene sequences. PICRUSt2 was employed to annotate feature sequences based on a reference phylogenetic tree, enabling prediction of potential functions and functional genes in each sample using the Integrated Microbial Genomes (IMG) database. These analyses revealed functional differences between samples or groups. The significance of differences in functional gene abundance between samples was assessed using the G-test (for samples with >20 annotated functional genes) and Fisher’s exact test (for samples with <20 annotated functional genes) in STAMP. A p-value threshold of <0.05 was used to determine statistical significance.

2.3. Determination of Pyrene Removal Efficiency

The bacteria samples were cultured on an R2A liquid medium at 28 °C on a rotatory shaker for 12 h. The bacterial cells were collected by centrifuging at 8000 rpm for 4 min and washed three times with MSM medium and resuspended. The bacterial concentration was adjusted to OD600 = 1.0 (108 CFU·mL−1). One mL of bacterial solution was inoculated into 5 mL of inorganic salt medium containing 100 mg·L−1 pyrenes and the control without bacteria before culture at 28 °C and 180 rpm, respectively. The removal efficiencies of pyrene were determined after 0 d, 7 d, 14 d, and 28 d. After adding equal volumes of methanol, the pyrene in the culture solution was extracted twice by ultrasonic extraction for 0.5 h. The undiluted samples were filtered through 0.22 μm filter membranes before analysis by high-performance liquid chromatography (HPLC) (Prominence LC, Shimadzu Co., Kyoto, Japan). The HPLC conditions were as follows: column, C18 reversed-phase column (4.6 mm × 250 mm; mobile phase, methanol and water (methanol:water = 90:10); detection wavelength, 254 nm; flow rate, 1.0 mL·min−1; column temperature, 40 °C, and injection volume, 20 μL. Each sample was run for 25 min. The LOD (Limit of Detection) of pyrene was 0.54 μg/kg while the LOQ (Limit of Quantification) was 2.16 μg/kg.

2.4. Preparation of Soil and Pot Experiments

The soil used for testing was collected from the surface layer (15 cm depth) of agricultural farmland on the outskirts of Zhenjiang City, Jiangsu Province, China. After collection, dead branches and leaves were removed, and the soil was air-dried and passed through a 10-mesh sieve. Table S2 shows the physicochemical properties of the soil before pollutant addition. To create synthetic pyrene-contaminated soil, a pyrene standard solution (Aladdin, R109056, Shanghai, China) was prepared by dissolving 2.5 g of pyrene in 50 mL of acetone. This solution was added to soil to achieve a final concentration of approximately 100 mg/kg. The mixture was added to MSM medium in a flask, shaken overnight in a sterile environment until the acetone volatilized, and then inoculated with the degrading bacterial strain. Each treatment was performed in triplicate.
Corn (Zea mays L., cv. Dajingjiu 26) seeds were surface-sterilized with 70% ethanol for 2 min, rinsed thoroughly with sterile distilled water, and germinated on moist filter paper at 25 °C for 48 h. Uniform seedlings were transplanted into pots (one seedling per pot) containing 400 g of control or pyrene-contaminated soil. The pots were watered every two days with 50 mL of water per pot. Soil moisture content, measured using the gravimetric method, ranged from 55–70% before watering. Plants were grown under greenhouse conditions with a photoperiod of 12 h light/12 h dark and day/night temperatures of 28/24 °C for 30 days. Air humidity in the greenhouse was maintained between 60–70%. Each treatment was conducted in triplicate.
At harvest, the roots and stalks were cut and placed in an oven at 105 °C for 30 min and then dried to a constant weight. The relative biomass of dry weight was calculated using the following equation:
RDW(i) = (DWi − DWc)/DWc × 100%
where RDW is the relative biomass of maize; DWc is the corn dry weight of control (corn without exogenous bacteria or pollutants); and DWi is the corn dry weight after treatments with bacteria and/or pyrene.

2.5. Determination of Pyrene Concentrations in Soil and Plants

Pyrene in soils and plants was extracted by an ultrasonic method using dichloromethane: n-hexane (1:1, v:v) as extractants. After concentration using the nitrogen blowing method, the PAH extracted solution was diluted to 1 mL with acetonitrile and analyzed by HPLC as previously described. The removal rate of pyrene in soil was calculated according to the following equation:
R = (C0 − Ct)/C0 × 100%
where R is the removal rate of the PAHs, C0 is the PAH initial concentration in the soil, and Ct is the PAH concentration after the treatment.

2.6. Statistical Analysis

Data was analyzed statistically using a one-way analysis of variance (ANOVA), with Tukey’s Honest Significant Difference (HSD) tests at a significant level of p < 0.05. The SPSS software (version 25.0 for Windows) was used for statistical analyses.

3. Results

3.1. Pyrene Removal Rates of Domesticated Bacteria

Table 1 presents the significant variations in the removal rates of pyrene by domesticated bacteria samples, including WB1, WB2, WF2 (farmland soil treatments), WH2, WNC, WNB (sewage sludge treatments), and a pure bacteria strain (ETN19) over 7, 15, and 30 days. The bacteria communities domesticated from ASS had a significantly higher ability to degrade pyrene compared to those domesticated from polluted farmland soil (PFS) and degrading strain ETN19. After 7 days of cultivation, WH2 demonstrated the highest removal rate (44.43%), significantly outperforming others, while WB1 had the lowest (27.73%). After 15 days of cultivation, WH2 showed significantly higher removal (65.06%) than other treatments. After 30 days of cultivation, WNC reached a significantly higher removal rate (87.69%) than all other treatments, followed by WH2 (82.30%). Treatments WF2 and ETN19 showed consistently lower removal rates across all time points, with statistically significant differences from WH2 and WNC.

3.2. Removal Efficiency of Pyrene in Contaminated Soil by Different Bacterial Treatments

Table 2 highlights the pyrene removal efficiencies achieved using different bacterial treatments or their combination with corn in contaminated soil after 30 days. When individual treatments (WF2, WB1, WB2, WNB, WNC, WH2, and ETN19) were used, the pyrene removal rates of the domesticated bacteria from ASS were also significantly higher than the treatment group of domesticated from PFS and degrading strain ETN19, with WNB showing the highest efficiency at 73.93%. At the same time, the treatment without degrading bacteria (B) achieved a significantly lower removal rate of 16.53%. When corn was incorporated with the domesticated treatments (CWH2, CWNB, CWNC, CWB1, CWB2, and CWF2) and pure bacterial strain (CETN19) (Figure S1), there was a significant increase in pyrene removal rates, with efficiencies ranging from 96.40% to 98.45% compared to the significantly lower removal rate of 43.12% recorded in the treatment with corn alone (C).

3.3. Effects of Different Bacteria Treatments Combined with Corn on Biomass and Pyrene Accumulation in Corn Plants

This study highlighted the effects of various bacteria treatments combined with corn on the relative biomass of corn plants under pyrene-free and pyrene-contaminated conditions (Table S3). In treatments where corn was combined with bacteria (from ASS, PFS, and DS ETN19), the relative biomass was significantly increased to the control (C). Notably, treatments of domesticated bacteria from PFS (CWB1, CWB2, and CWH2) had a significant promoting effect on the growth of corn on pyrene exposure. Particularly, the CWB1 and CWB2 treatments yielded the highest biomass in both roots and stalks under pyrene exposure, with relative values for the root biomass reaching approximately 2.1 and 2.3, respectively (Figure 1A). In contrast, the control treatment exhibited limited growth under pyrene stress, showing lower relative biomass values. Figure 1B displays pyrene accumulation in the roots and stalks of corn across different treatments. The composite treatment of degrading bacterial communities or strains with corn reduced the concentration of pyrene in its roots and straw. The pyrene concentration in the roots was significantly reduced after combining treatment with degrading bacteria (the significant factors (p) between the C and other treatments were all less than 0.001). The treatment group of corn and domesticated bacteria from ASS had the lowest pyrene content in the root. The combination treatment of domesticated microbial communities (both ASS and PFS) and corn showed an inhibitory trend on the accumulation of pyrene in straw, with the domesticated bacterial treatment group from PFS reaching a significant level. Additionally, the pyrene transfer factor (TF) of all the combined treatment groups increased significantly. Pearson analysis shows a significant negative correlation between pyrene TF and root pyrene content (p < 0.001). The P + CWB2 and P + CWH2 treatments had the lowest TF value, around 0.3.

3.4. Bacterial Community Composition and Functional Characteristics in Domesticated Bacteria Treatments

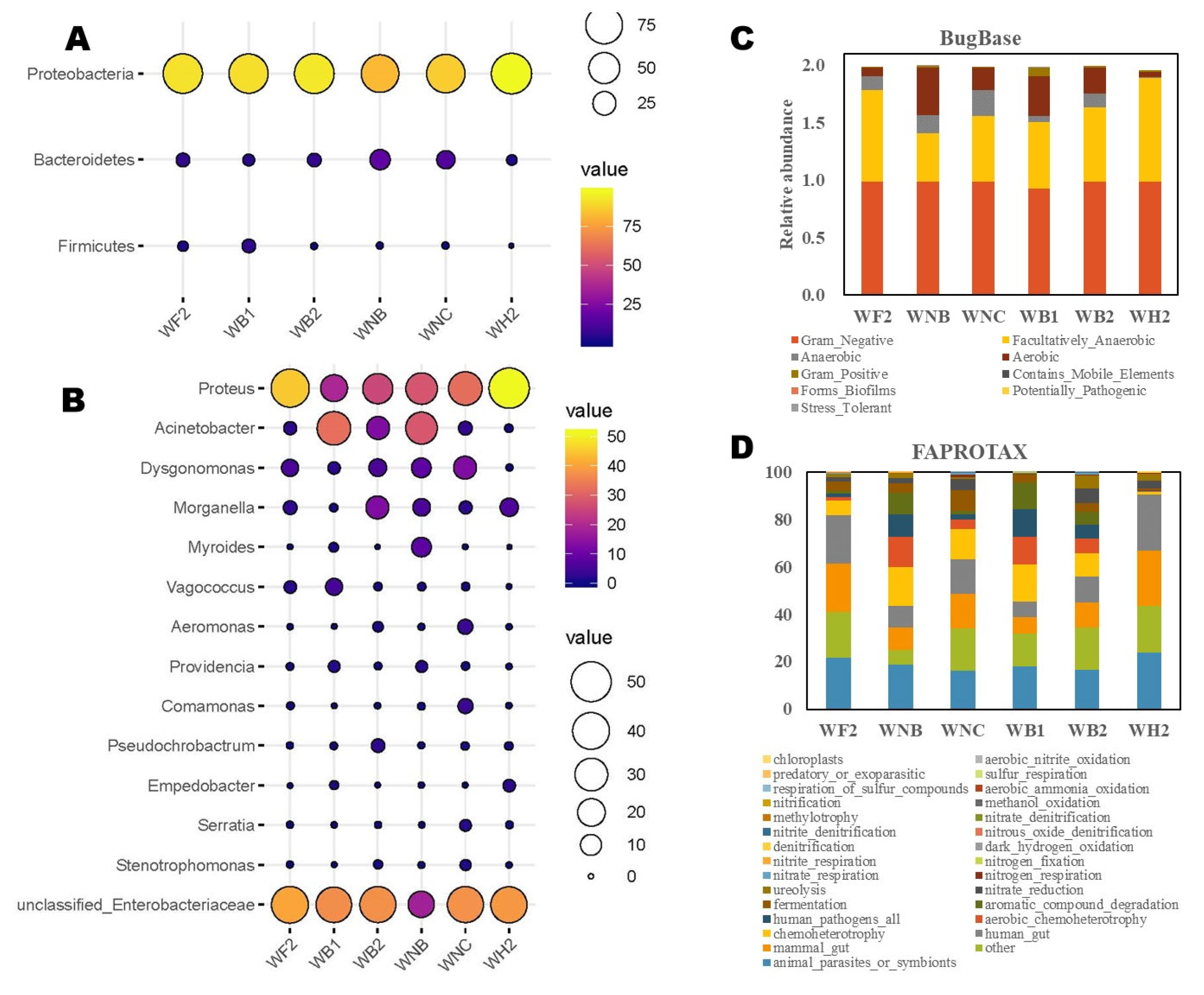
This study sequenced 16S rRNA gene amplicons to characterize the bacteria communities in domesticated bacteria treatments using the Illumina HiSeq platform. Rarefaction analysis showed that the sequencing covered the most significant species diversity in the different samples, implying that the sequencing depth of this study was sufficient. Alpha diversity indices showed that WF2 and WH2 bacterial communities exhibited lower diversity across all indices, with lower species richness and evenness than other treatments (Figure S2). In contrast, WNC and WB2 exhibited higher diversity values, particularly in the Chao1 (approximately 250) and Ace (over 200) indices. Figure 2A shows an overview of the bacterial community structure at the phylum level across different domesticated bacteria treatments (WF2, WB1, WB2, WNB, WNC, and WH2). Proteobacteria largely dominated the community composition across all treatments, with relative abundance values exceeding 60%, notably high in WF2 and WH2, which have proportions around 75%. At the same time, Bacteroidetes and Firmicutes were present in lower abundances across treatments, each with less than 10% in all samples. The microbial community structure at the genus level reveals more detailed differences among the domesticated bacteria treatments (Figure 2B). Proteus was the highest genus in WNB, WNC, WB1, and WB2. At the same time, Unclassified Enterobacteriaceae was the highest genus in WF2 and WH2. However, Proteus and Acinetobacter were highly abundant in WF2, WB1, and WB2, reaching up to 50%. Other genera, such as Dysgonomonas, Morganella, and Providencia, showed lower abundance across different treatments, typically below 10%. Interestingly, Dysgonomonas was present in WF2 but nearly absent in other treatments. Additionally, unclassified Enterobacteriaceae was widespread across all treatments, showing substantial abundance, especially in WH2 and WF2, which reached 40%. A key difference among the bacterial strains was the variability in the proportion of aerobic versus anaerobic bacteria. WB1 and WB2 exhibited a higher abundance of aerobic bacteria, while WF2 and WNB showed a more balanced mix of aerobic and anaerobic strains (Figure 2C). Furthermore, the presence of biofilm-forming and stress-tolerant strains was prominent across treatments. Figure 2D illustrates the metabolic functions of bacterial communities across treatments, focusing on processes like nitrogen and sulfur cycling, denitrification, methanogenesis, and aerobic ammonia oxidation based on FAPROTAX predicted functional composition. WNB and WB1 display higher percentages (around 30%) of nitrogen-related processes, such as aerobic ammonia oxidation and nitrogen respiration, whereas sulfur-related functions like sulfur respiration are more prominent in WF2 (about 25%).

3.5. Bacterial Community Dynamics in Corn–Bacteria Treatments for Pyrene Removal in Polluted Soils

The bacterial community at the phylum and genus levels across corn–bacteria treatments in pyrene-polluted soil were elucidated by high-throughput of 16S rRNA amplicon sequencing (Figure 3). Figure 3A shows the relative abundance of bacterial phyla, with Proteobacteria consistently dominating across all treatments, accounting for 60–70% in corn–bacteria treatments (e.g., CWF2, CWNB, and CWNC). Other phyla, such as Acidobacteriota, Bacteroidota, and Actinobacteriota, are present in lower proportions, each typically about 5–15%. Notably, the corn-only treatment (C) and the control without bacteria (B) have similar bacterial profiles, while the corn–bacteria treatments (such as CWF2, CWNB, and CWNC) show slight variations in phyla composition. Figure 3B illustrates the absolute abundance of phyla, measured in 109 copies/g. Corn–bacteria treatments exhibited higher total bacterial abundance than the corn-only or bacteria-only treatments, with CWNB and CWNC reaching 2.5 to 3.0 × 109 copies/g. Figure 3C shows the relative abundance at the genus level, with “Others” constituting a major portion across all treatments, comprising over 50% in some samples, followed by unclassified bacteria. Genera like Lysobacter and Pseudomonas were found in smaller proportions, typically ranging between 5–10%. Figure 3D presents the absolute abundance of genera, where corn–bacteria treatments show higher counts of Lysobacter and Pseudomonas, especially in CWNB and CWNC, reaching values close to 2.0 × 109 copies/g.
Additionally, FEAST analysis was used to identify the bacterial sources (Domesticated Bacterial Community (DBC), Root Surrounding Soil (RSS), Pyrene-Contaminated Soil without exogenous bacteria or plants (PCS), and Others) after each treatment (Table S4). The bacterial source structure of soils treated by corn combined with domesticated bacterial communities was relatively fixed. For the corn combined PFS treatment group (CWB1, CWB2, and CWF2), the Root Surrounding Soil (RSS) and other sources are the main sources of soil microorganisms (23.01%, 25.12%, and 21.74% of RSS, while 25.17%. 23.84%, 32.23% for Others, respectively), while Domesticated Bacterial Community (DBC) and Pyrene-Contaminated Soil (PCS) as sources only contribute minimally (5.62%, 0.43%, and 0.42% for DBC, and 0.00%, 0.12%, and 0.71% for PCS, respectively). The DBC sources in the treatments group of corn combined ASS (CWNB, CWNC, and CWH2) were lower at 0.16%, 0.01%, and 0.14%, respectively. Although the combined treatments significantly improved the biodegradation of soil pyrene and plant pyrene tolerance, SauceTracker analysis found that all the proportions of DBC sources in the soil after combined treatments were lower than 6%.

3.6. Co-Correlation Network and Biomarkers Analysis Within Corn–Bacteria Combined Treatments

The present study conducted a correlation network analysis on the corn root surrounding soil microbial communities of PFS and ASS domesticated bacterial combined treatment groups, respectively, to explore the co-occurrence pattern interaction relationships between microbial communities at the genus level in each combined treatment group (Figure 4A,B and Figure S1). Although the modularity of the composite treatment was similar to that of the corn-only (C) treatment (0.6839 for PFS, 0.5605 for ASS, and 0.6238 for C, respectively), the Average Path Length and Graph Dimenser were both more than 2.5 times higher than those of the C treatment (Table S5). The ZiPi analysis found that Truepera and unclassified_Longimicrobiaceae, as well as unclassified_Sphingomonadaceae, Streptomyces, unclassified_Rhizobiaceae, and uncultured_Firmicutes_bacterium, are the Connectors for the PFS and ASS combined treatment groups, respectively. Under plant treatment alone, RB41, Pseudomonas, Sphingomonas, and unclassified Vicinamibacterales were Module Hubs, forming three independent modules, while the Module Hubs of the combined treatment groups are not clear. The Nodes with a Z value higher than 1.8, like Actinomardura, Arenimonas, Taibaiella, and Ramlibacter of the PFS combined treatment group, and Truepera, unclassified_Azospirillales, Achromobacter, and Leucobacter of the ASS combined treatment group, might play roles similar to the Module Hubs (Table S6). The correlation analysis between the absolute abundance of 53 microbial biomarkers and the key plant physiological indicators is shown in Figure 4C. The number of biomarkers significantly correlated with the accumulation of pyrene in straw (stalk pyrene) was 25, the highest (p < 0.05), of which 4 were positively correlated and the others 21 were negatively correlated.

3.7. Predicted Functional Characteristics of Bacterial Communities and Enzymes Across Different Treatments Combined with Corn in Pyrene-Contaminated Soils

In this study, the functional potentials of bacterial communities across different corn–bacteria treatments in pyrene-polluted soils were predicted (Figure 5). BUGBASE analysis reveals that CWNB and CWNC treatments had higher relative abundances of aerobic (approximately 1.8–2.0) and stress-tolerant bacteria (approximately 1.2–1.5) compared to the corn-only (C) and without bacteria (B) controls (Figure 5A). Also, the FAPROTAX analysis showed that corn–bacteria treatments increased the relative abundances of hydrocarbon degradation (approximately 30–35 thousand) and nitrogen metabolism pathways (approximately 25–30 thousand) (Figure 5B). The COG functional prediction shows that CWNB and CWNC had a significant increase in functional categories related to energy production and conversion (approximately 50 million), amino acid transport and metabolism (approximately 45–50 million), and lipid transport and metabolism (up to 40 million) compared to the controls, C and B (Figure 5C).
The KEGG first-level functional prediction reveals CWNB and CWNC as the treatments with the highest abundances in broad KEGG categories, such as metabolism and environmental information processing (reaching approximately 130–140 million in total abundance) (Figure 5D). At the same time, the KEGG second-level functional prediction showed that CWNB and CWNC exhibited notable enrichment in specific pathways under carbohydrate metabolism, amino acid metabolism, xenobiotic biodegradation and metabolism, and membrane transport (each category reaching up to 120–140 million in relative abundance) (Figure 5E). Additionally, we analyzed the most significant third-level KEGG pathways associated with pyrene degradation to identify key functional processes impacted by bacterial inoculations (Figure 5F and Figure S3). Corn–bacterial treatments showed considerable differences in the abundance of pathways associated with pollutant degradation and metabolic activity. Besides, CWB2 and CWB1 were the most effective strains, exhibiting the highest relative abundance in key pathways such as pyrene degradation (~60 million), naphthalene degradation (~55 million), xenobiotic metabolism (~50 million), and biofilm formation (~45 million). The biofilm formation pathway was also more pronounced in CWB2 and CWB1, which can enhance bacterial colonization on corn roots and improve degradation efficiency. On the contrary, controls B and C showed lower levels across these pathways. PICRUSt analysis of 16S rRNA gene data was used to predict enzyme functions related to pyrene degradation and other metabolic pathways across various corn–bacteria treatments (Figure 6). In pathways such as PAHs degradation, naphthalene degradation, and degradation of aromatic compounds, the treatments with bacterial strains generally showed significant portions compared to treatments C and B, with CWB1, CWB2, and CETN19. Also, for plant-associated pathways, enzymes responsible for plant hormone signal transduction and zeatin biosynthesis were significantly abundant in CWB1 and CWH2. This could be explained by the presence of Pseudomonas in these combined treatments. Furthermore, in nutrient metabolism pathways such as nitrogen metabolism and carbon fixation in photosynthetic organisms, CWB2 and CWF2 showed strong contributions. CWB2, which was dominant with Proteobacteria, for example, yielded the highest biomass in both roots and stalks under pyrene exposure.

4. Discussion

In this study, WH2 and WNC treatments, which were domesticated from sewage sludge, possess superior long-term removal abilities, making them promising candidates for effective pyrene degradation. On the contrary, Chane et al. [28] reported that soil sludge treatment showed only a minimal reduction in individual PAH concentrations over 120 days, with the total PAH concentration decreasing by just 18% from its initial 1165 μg/kg dw, which was not statistically significant. Grobelak et al. [29] highlighted that while sewage sludge provides a nutrient-rich environment, it can sometimes inhibit PAH degradation due to heavy metals and other contaminants. These findings imply that while WH2 and WNC from sewage sludge showed high removal rates, there may be potential limitations or environmental risks associated with using such sources for PAH removal.
The enhanced pyrene removal in the WNB treatment likely results from the selective pressures in sewage sludge environments, which are rich in pollutants and metals that promote bacteria with advanced metabolic pathways capable of degrading contaminants like PAHs. According to Ma et al. [30], these conditions support the development of resilient microbial communities that are well-adapted for pollutant degradation. The significant increase in pyrene removal in corn–bacterial treatments suggests a synergistic effect between corn and domesticated microbial communities, enhancing pyrene biodegradation in soil. This synergy likely results from the complementary roles of plants in boosting microbial activity, as plants like corn release organic compounds from their roots that nourish microbes, aiding in the degradation of PAHs. Previous studies, such as those by Panwar and Mathur [31], have shown that inoculating either P. aeruginosa or Aspergillus oryzae alone or a phytoremediation approach using a combination of alfalfa and sunflower significantly increased pyrene degradation compared to other methods. Similarly, research by Bao et al. [32] and Zhang et al. [33] highlighted how corn straw and root exudates enhance microbial growth and metabolic activity, further supporting the plant-bacteria synergy for pollutant bioremediation.
Enhancing soil fertility on marginal lands through the use of plant growth-promoting bacteria (PGPB) with economically valuable plants, such as corn, in a dual precession technology approach can facilitate both the revival of general agricultural productivity and the restoration of native vegetation [34]. The study demonstrated that combining corn with various bacterial treatments significantly increased the relative biomass of corn plants under both pyrene-free and pyrene-contaminated conditions, highlighting the positive impact of bacteria on corn growth. Alotaibi et al. [35] identified over 400 strains of PAHs-degrading bacteria from polluted soil, of which 5% had plant growth-promoting functions. On the contrary, Karaś et al. [36] isolated a bifunctional bacterium, Pseudomonas chlororaphis 23aP, from Chamaecytisus albus (Hacq.), and found that its active organic matter utilization enzyme may cause its simultaneous ability to promote plant growth and degrade PAHs. Domesticated bacteria from PFS significantly enhanced corn growth under pyrene exposure, with CWB1 and CWB2 yielding the highest root and stalk biomass, while the control showed limited growth, indicating pyrene’s negative impact without bacterial support. Yang et al. [37] found that low doses of pyrene stimulate growth in Chinese cabbage by enhancing root activity, while high doses inhibit growth, reduce soil bacterial diversity, and increase plant malondialdehyde levels, posing health risks for adults ingesting the vegetable, especially at the seedling stage. Zhang et al. [33] found that the rhizosphere microbe achieved soil PAH biodegradation through synergistic effects with Phragmites australis, such as organic acid co-metabolism and iron-driven effects. These findings indicate that combining corn with degrading bacteria or strains can boost corn growth, and the domesticated degrading bacterial communities from the contaminated farmland soil (PFS) are more helpful in improving corn’s pyrene tolerance. The composite treatment of corn with domesticated bacterial communities (ASS and PFS) significantly reduced pyrene accumulation in roots and straw, with the ASS group showing the lowest root pyrene content due to higher biodegradation ability, and the PFS group exhibiting significant inhibition of pyrene in straw, potentially enhancing pyrene tolerance. Cao et al. [38] reported that the accumulation of PAHs by corals is negatively correlated with their detoxification ability. Combined bacterial treatments (P + CWB2 and P + CWH2) significantly increased the pyrene TF while reducing pyrene translocation within corn (TF ~0.3), with a strong negative correlation between TF and root pyrene content, demonstrating their potential to limit pyrene bioavailability and accumulation in plant tissues. Tarigholizadeh et al. [39] summarized that synergistic plant–microbe interactions efficiently biodegrade PAHs and reduce their bioavailability to inhibit the accumulation of pollutants in the food chain through plants. The efficient biodegradation of PAHs and the inhibition of their transport in plants are crucial for addressing PAH pollution in soil, as well as ensuring food safety and quality.
The diversity indices reported in the present study indicate the influence of the sampling season (November) and higher soil pollution levels. The diversity of domesticated microbial communities may be related to the season (ASS) and pollution level (PFS) at the time of sampling, which could impact their ecological functions or adaptability in their environments. Nascimento et al. [40] reported that microbial diversity and species richness are due to selective pressures of pollutants in sewage sludge. Proteobacteria dominated the bacterial community structure across domesticated bacteria treatments, with Bacteroidetes and Firmicutes each under 10%. Serwecińska et al. [41] reported a higher prevalence of Proteobacteria in sewage sludge fertilization in agricultural soils, attributed to their resilience against pollutants and high adaptability to varied conditions. Also, Tang et al. [42] found that the phylum Proteobacteria, known for its strong potential to degrade PAHs, became increasingly dominant in soil bacterial communities. This dominance may be due to Proteobacteria’s status as the second-largest phylum of hydrogenogenic carbon monoxide oxidizers, comprising mesophilic and neutrophilic bacteria across diverse classes, allowing them to thrive and drive pollutant breakdown in diverse environments [43]. At the genus level, Proteus dominated in WNB, WNC, WB1, and WB2, while Unclassified Enterobacteriaceae was most abundant in WF2 and WH2. At the same time, Dysgonomonas was present in WF2 but nearly absent in other treatments, which may imply that specific conditions found only in WF2 are required to thrive. Similar studies have identified Proteus strains from animal charcoal-polluted sites as capable of efficiently degrading toxic PAHs like pyrene and phenanthrene [44]. Enterobacteriaceae genus has been widely reported to dominate diverse microbial communities in polluted soil and contribute to environmental bioremediation [45]. Also, several Dysgonomonas species have recently been increasingly found in terrestrial environments, particularly in contaminated soils, sparking interest in their potential role in PAH degradation [46].
Although this study did not identify the exact metabolic products associated with pyrene degradation, metagenomic predictions indicate the presence of functional genes with the potential to mediate its transformation. Furthermore, functional profiling of the bacterial communities using BUGBASE revealed a predominance of Gram-negative bacteria across all treatments, a group well known for their broad metabolic versatility and frequent involvement in hydrocarbon degradation. The balanced mix of aerobic and anaerobic bacteria in the present study supports functional resilience, enabling PAH degradation in environments with fluctuating oxygen levels, such as sewage sludge [47]. The presence of biofilm-forming and stress-tolerant strains among treatments suggest resilience and capacity to adapt to environmental stresses during degradation. According to Li et al. [48], biofilm formation and stress tolerance across bacterial communities provide an added advantage by improving their resilience to fluctuating conditions, as biofilms protect microbial cells and sustain them in harsh environments. Strain-specific differences indicate that each bacterial community has unique metabolic capabilities tailored to its environment [49]. The functional shifts among treatments highlight the specialized roles of microbial communities, with certain bacteria optimizing for nitrogen cycling in WNB while others adapt for sulfur cycling in WF2. According to Wang et al. [50], nitrogen is a limiting nutrient for degrading function in hydrocarbon-contaminated environments, soil bacteria facilitate nutrient recycling, which can stimulate microbial activity and, in turn, PAH degradation in nitrogen-limited agricultural soils. Besides, sulfur cycling has been reported in sewage sludge environments, where sulfur compounds are more abundant, and adaptive sulfur-oxidizing bacteria often engage in sulfur respiration and detoxification mechanisms [51].
The increased bacteria abundance in combined treatments suggests that the corn–bacteria synergy might enhance bacterial proliferation in pyrene-polluted soils. Lu et al. [52] identified the dominance of Proteobacteria and Actinobacteria at the phylum level after the enrichment of a bacterial community from PAH-contaminated soil in enhancing PAH degradation through microbial bioremediation. The corn-only and bacteria-only treatments exhibit similar genus profiles, whereas corn–bacteria treatments show increased Lysobacter and Pseudomona diversities, indicating a potential shift in the microbial community in the presence of both corn and bacteria. This elevated abundance could suggest that these genera play significant roles in pyrene degradation, particularly when supported by corn as an organic amendment. Conversely, Thomas et al. [53] found that ryegrass roots foster the dominance of Sphingobium and Sphingomonas, crucial for phenanthrene degradation in polluted soils. However, Naloka et al. [54] showed that Pseudomonas and Pseudarthrobacter were highly dominant in Antarctic soils, with the consortia achieving up to 85% phenanthrene degradation at low temperatures. Additionally, Wald et al. (2015) [55] reported the exceptional roles of Pseudomonas dominance for naphthalene degradation in contaminated sediments. Together, these findings underscore the synergistic roles of Pseudomonas with other bacterial genera in diverse environmental conditions, reinforcing the potential of plant-bacteria consortia to enhance PAH bioremediation across varied habitats. FEAST analysis revealed that corn–bacteria treatments improved pyrene degradation, with soil microbes mainly from RSS and others, while DBC and PCS contributed <6%. It is speculated that the synergistic remediation effect was achieved by directly providing or recruiting core functional bacteria by the domesticated bacterial communities.
Correlation network analysis of corn root surrounding soil showed similar modularity between combined and corn-only treatments, but the combined groups had over 2.5-fold higher Average Path Length and Graph Dimenser indicating that the interaction of soil microbial networks was more complex after combined treatments; the indicators of Clustering Cofficient, Betweenness_Centralization, and Degree_Centralization indicate that the interactions within soil microbial modules are more complex than C treatment after combined treatments, and more correlations modules. All the bacteria, except Taibaiella, were reported to be involved in the biodegradation of PAHs. Notably, Truepera, Pseudomonas, Streptomyces, Arenimonas, Ramlibacter, and Leucobacter, were reported as the dominant bacteria in PAHs bioremediation [56,57,58,59], while Streptomyces, Achromobacter, and Sphingomonas were identified as high-efficiency PAH-biodegrading bacteria [60,61]. On the other hand, bacteria such as Truepera, Arenimonas, Pseudomonas, Ramlibacter, Achromobacter were reported as beneficial rhizosphere microorganisms due to their ability to promote plant growth [62,63,64], control directional root growth [65], and enhance tolerance to drought or heavy metals [66]. Our result indicates that the pyrene accumulation of stalk was inhibited, with Flavisolibacter, Gemmatimonas, uncultured Chloroflexi bacterium, Pajaroellobacter, Pusillimonas caeni, Pontibacter sp. LX8 and Rhizobacter playing significant roles (Figure 4C). Ren et al. [67] reported that Flavisolibacter, Gemmatimonas, and were the main microorganisms responsible for the degradation of oil components of contaminated abandoned shale gas wells. Key contributors to pyrene tolerance included Pontibacter_sp._LX8, Pusillimonas caeni, and uncultured δ-proteobacterium. Pusillimonas and Chloroflexi have been identified as one of the major components of a bioremediating subpopulation of PAH-contaminated soil due to their biodegradability and nitrogen utilization ability [10,15,68].
Understanding the functional interactions in plant and bacteria consortia can optimize the remediation of contaminated soils and support sustainable biomass in plants [69]. BUGBASE analysis showed that CWNB and CWNC treatments had higher relative abundances of aerobic and stress-tolerant bacteria, while FAPROTAX analysis indicated increased hydrocarbon degradation and nitrogen metabolism pathways, suggesting enhanced bacterial adaptability and potential for pyrene breakdown and nutrient cycling under ASS combined treatment. According to Khan et al. [69], plant–bacteria partnerships are valuable for both crop yield enhancement and hydrocarbon remediation in polluted soils. These relationships rely on endophytic bacteria with genes for hydrocarbon degradation, where plants supply bacteria with carbon sources, stimulating pollutant breakdown, and in return, bacteria help plants manage pollution-induced stress, boost growth, and reduce hydrocarbon toxicity. COG analysis showed that CWNB and CWNC treatments had significantly higher abundances in energy production, amino acid, and lipid metabolism categories compared to the C and B controls. This aligns with the findings of Gu et al. [70] on the Phellodendron chinense rhizosphere, where nutrient additions boosted microbial abundance and enzyme activities. This supports the idea that plant–bacteria interactions enhance soil nutrient cycling and metabolic processes. These interactions likely contribute to more effective pyrene degradation and soil enrichment, demonstrating the potential of plant–bacteria combinations for bioremediation and soil health improvement.
The KEGG first-level functional prediction reveals CWNB and CWNC as the treatments with the highest abundances in broad KEGG categories These improvements suggest enhanced bacterial adaptability and a greater ability to process pyrene and other complex molecules, reinforcing the importance of these treatments for boosting microbial functionality in pyrene-polluted soils [71]. These pathways are critical for breaking down pyrene and other contaminants, as well as utilizing nutrients. The enhanced expression of these functions in CWNB and CWNC suggests that these corn–bacteria treatments substantially improve microbial community functionality, likely contributing to more effective bioremediation in contaminated soils [72]. The identified KEGG third-level pathways provide insights into the metabolic mechanisms enhancing pyrene breakdown in corn–bacteria treatments, where the corn–bacterial treatments displayed significant differences in pollutant degradation and metabolic pathways, with CWB2 and CWB1 strains showing the highest relative abundances in pyrene and naphthalene degradation, xenobiotic metabolism, and biofilm formation. Elevated levels in these pathways suggest that these strains are exceptionally proficient in breaking down pollutants like pyrene and other similar aromatic hydrocarbons [73]. The enhanced pathway activity in the corn–bacterial treatments underscores the potential of specific bacterial strains to mitigate pyrene accumulation and promote environmental remediation in contaminated soils [74].
Various microorganisms, mainly bacteria, have proven effective in degrading pyrene in polluted environments. These bacteria contribute significantly to pyrene metabolism through their diverse community structures, associations with other species, key biomarkers, and specific degradation mechanisms [75]. PICRUSt analysis of 16S rRNA data predicted enzyme functions related to pyrene and aromatic compound degradation, with bacterial treatments, especially CWB1, CWB2, and CETN19, showing significant contributions to PAH degradation compared to C and B treatments. Lee et al. [76] reported the capability of utilized Paraburkholderia aromaticivorans BN5 belonging to Proteobacteria to degrade naphthalene, benzene, toluene, ethylbenzene, xylene, and short-chain aliphatic hydrocarbons due to their metabolic versatility, with some genes/enzymes located on a plasmid and likely acquired through horizontal gene transfer, which likely enhance the strain’s ecological fitness in petroleum-contaminated soil and its ability to degrade various hydrocarbons.
The predicted enzymes involved in plant hormone signal transduction and zeatin biosynthesis were significantly more abundant in CWB1 and CWH2, likely due to the presence of Pseudomonas, which supports plant growth and resilience against pyrene-related stress. Zarei et al. [77] evaluated the effects of four ACC deaminase-producing Pseudomonas strains on sweet corn (Zea mays var. saccharata), showing that their combination and synergy with the plant significantly improved yield, chlorophyll content, and stress resistance, especially under severe water stress, with the highest yield increase seen in the multi-species treatment. CWB2 and CWF2 showed strong contributions in nutrient metabolism pathways like nitrogen metabolism and carbon fixation, with CWB2, dominated by Proteobacteria, producing the highest biomass in both roots and stalks under pyrene exposure. This shows the potential of this treatment to enhance nutrient cycling and availability, which can benefit plant health and growth.

5. Conclusions

This study investigates the potential for combined bioremediation of HMW-PAHs, specifically pyrene, and associated pollution in farmland through the interaction of domesticated microbial communities and crops. The integration of both domesticated and pure bacterial strains with corn plants resulted in high pyrene degradation rates, with some treatments achieving over 97% degradation within 30 days. Key strains such as Proteobacteria, Pseudomonas, Lysobacter, and Bacillus were strongly correlated with PAH degradation and predicted to play functional roles in plant–microbe systems. Although the ASS-domesticated bacteria exhibited higher biodegradation efficiency and corn increased soil microbial diversity and functional pathways—particularly in energy, amino acid, and lipid metabolism—the PFS-domesticated bacteria provided better farmland remediation outcomes by promoting plant growth and reducing straw pollutant accumulation. Notably, the PFS-domesticated microbiota had a more significant effect on enhancing plant growth and lowering pyrene accumulation in straw, whereas the combination of ASS-domesticated microbiota and corn showed superior performance in terms of microbial diversity and metabolic function. This complex synergy between corn and bacterial strains demonstrates a clear advantage over single-species treatments, highlighting how strategic plant–microbe pairings can enhance degradation rates, nutrient cycling, and plant tolerance to pyrene exposure. The findings suggest that customized microbial alliances offer a sustainable and effective method for PAH degradation, with promising applications in artificial microbial community design, precision environmental protection, agricultural pollution control, and soil restoration practices.

Supplementary Materials

The following supporting information can be downloaded at https://www.mdpi.com/article/10.3390/agriculture15192083/s1, Figure S1: Chromatogram of CETN19 at (A) 0 and (B) 30 treatment days, Figure S2: Correlations of different treatments based on (A) Growth promotion, (B) Pyrene accumulation in corn stalks, (C) Pyrene accumulation in corn roots, and (D) Pyrene translocation factor, Figure S3: KEGG third-level pathway of bacterial communities in pyrene-polluted soils across different treatments combined with corn, based on 16S rRNA gene prediction; Table S1: Sources and descriptions of samples used for degradation analysis, Table S2: Physicochemical properties of the non-polluted farmland soil, Table S3: Corn biomass characteristics under different treatment (mean ± SD, n = 3), Table S4: FEAST analysis of soil bacteria source across different treatments and combined with corn after 30 days, Table S5: Co-occurrence network analysis of microorganisms of corn root surrounding soils on different combined bioremediation, Table S6: Genus information for Figure 4.

Author Contributions

Conceptualization, L.G. and C.O.O.; methodology, L.G., F.L. and C.O.O.; software, L.G., C.O.O. and B.C.E.; validation, L.G., F.L., B.C.E., Y.W. (Yanfang Wu), X.C., X.L., Y.W. (Yongli Wang), C.O.O. and J.J.; formal analysis, Y.W. (Yanfang Wu), X.C., X.L. and Y.W. (Yongli Wang); investigation, L.G., C.O.O., B.C.E. and J.J.; resources, L.G. and J.J.; data curation, L.G., F.L. and C.O.O.; writing—original draft preparation, L.G., F.L., B.C.E., Y.W. (Yanfang Wu), X.C., X.L., Y.W. (Yongli Wang) and C.O.O.; writing—review and editing, L.G., C.O.O., B.C.E. and J.J.; visualization, Y.W. (Yanfang Wu), X.C. and Y.W. (Yongli Wang); supervision, J.J.; project administration, J.J.; funding acquisition, L.G. and J.J. All authors have read and agreed to the published version of the manuscript.

Funding

This work was supported by the Key Research and Development Program of Zhenjiang City (SH2022011) and the Startup Support from Jiangsu University (13JDB017).

Data Availability Statement

The 16S rRNA metagenome sequencing data were submitted to the National Center for Biotechnology Information (NCBI) database (https://www.ncbi.nlm.nih.gov (accessed on 17 September 2024)) for pyrene biodegradation by domesticated bacteria and corn–bacteria consortia under the Bioproject ID PRJNA1193233 and PRJNA1191904, respectively. The Whole Genome Shotgun project of pure bacteria, Klebsiella oxytoca ETN19, was deposited in the NCBI database under the BioSample accession number SAMN31364947.

Conflicts of Interest

The authors declare no conflicts of interest.

References

  1. Honda, M.; Suzuki, N. Toxicities of polycyclic aromatic hydrocarbons for aquatic animals. Int. J. Environ. Res. Public Health 2020, 17, 1363. [Google Scholar] [CrossRef] [PubMed]
  2. Okoye, C.O.; Addey, C.I.; Oderinde, O.; Okoro, J.O.; Uwamungu, J.Y.; Ikechukwu, C.K.; Okeke, E.S.; Ejeromedoghene, O.; Odii, E.C. Toxic Chemicals and Persistent Organic Pollutants Associated with Micro-and Nanoplastics Pollution. Chem. Eng. J. Adv. 2022, 11, 100310. [Google Scholar] [CrossRef]
  3. Cui, Z.; Wang, Y.; Du, L.; Yu, Y. Contamination level, sources, and health risk of polycyclic aromatic hydrocarbons in suburban vegetable field soils of Changchun, Northeast China. Sci. Rep. 2022, 12, 11301. [Google Scholar] [CrossRef] [PubMed]
  4. Sun, Z.; Zhu, Y.; Zhuo, S.; Liu, W.; Zeng, E.Y.; Wang, X.; Xing, B.; Tao, S. Occurrence of nitro- and oxy-PAHs in agricultural soils in eastern China and excess lifetime cancer risks from human exposure through soil ingestion. Environ. Int. 2017, 108, 261–270. [Google Scholar] [CrossRef]
  5. Pogorzelska-Nowicka, E.; Kurek, M.; Hanula, M.; Wierzbicka, A.; Półtorak, A. Formation of Carcinogens in Processed Meat and Its Measurement with the Usage of Artificial Digestion—A Review. Molecules 2022, 27, 4665. [Google Scholar] [CrossRef]
  6. Łyszczarz, S.; Lasota, J.; Szuszkiewicz, M.M.; Błońska, E. Soil texture as a key driver of polycyclic aromatic hydrocarbons (PAHs) distribution in forest topsoils. Sci. Rep. 2021, 11, 14708. [Google Scholar] [CrossRef]
  7. Gundlapalli, M.; Sivagami, K.; Gopalakrishnan, M.; Harshini, P.; Janjaroen, D.; Ganesan, S. Biodegradation of low molecular weight polycyclic aromatic hydrocarbons in soil: Insights into bacterial activities and bioremediation techniques. Sustain. Chem. Environ. 2024, 7, 100146. [Google Scholar] [CrossRef]
  8. Cai, H.; Yao, S.; Huang, J.; Zheng, X.; Sun, J.; Tao, X.; Lu, G. Polycyclic Aromatic Hydrocarbons Pollution Characteristics in Agricultural Soils of the Pearl River Delta Region, China. Int. J. Environ. Res. Public Health 2022, 19, 16233. [Google Scholar] [CrossRef]
  9. Ashkanani, Z.; Mohtar, R.; Al-Enezi, S.; Smith, P.K.; Calabrese, S.; Ma, X.; Abdullah, M. AI-assisted systematic review on remediation of contaminated soils with PAHs and heavy metals. J. Hazard. Mater. 2024, 468, 133813. [Google Scholar] [CrossRef]
  10. Chen, X.; Chu, S.; Chi, Y.; Wang, J.; Wang, R.; You, Y.; Hayat, K.; Khalid, M.; Zhang, D.; Zhou, P.; et al. Unraveling the role of multi-walled carbon nanotubes in a corn-soil system: Plant growth, oxidative stress and heavy metal(loid)s behavior. Plant Physiol. Biochem. 2023, 200, 107802. [Google Scholar] [CrossRef]
  11. Lou, F.; Okoye, C.O.; Gao, L.; Jiang, H.; Wu, Y.; Wang, Y.; Li, X.; Jiang, J. Whole-genome sequence analysis reveals phenanthrene and pyrene degradation pathways in newly isolated bacteria Klebsiella michiganensis EF4 and Klebsiella oxytoca ETN19. Microbiol. Res. 2023, 273, 127410. [Google Scholar] [CrossRef] [PubMed]
  12. Yao, D.; Wang, N.; Dai, W.; Liu, Y.; Tian, K.; Wang, H.; Liu, Y. Degradation of benzo [a] pyrene in the soil enhanced by soapwort: The role of soapwort and functional microbial community. J. Hazard. Mater. 2023, 458, 131993. [Google Scholar] [CrossRef] [PubMed]
  13. Al-Thukair, A.A.; Malik, K. Pyrene metabolism by the novel bacterial strains Burkholderia fungorum (T3A13001) and Caulobacter sp (T2A12002) isolated from an oil-polluted site in the Arabian Gulf. Int. Biodeterior. Biodegrad. 2016, 110, 32–37. [Google Scholar] [CrossRef]
  14. Elenga-Wilson, P.S.; Kayath, C.A.; Mokemiabeka, N.S.; Nzaou, S.A.E.; Nguimbi, E.; Ahombo, G. Profiling of Indigenous Biosurfactant-Producing Bacillus Isolates in the Bioremediation of Soil Contaminated by Petroleum Products and Olive Oil. Int. J. Microbiol. 2021, 2021, 9565930. [Google Scholar] [CrossRef]
  15. Yang, J.; Gu, Y.; Chen, Z.; Song, Y.; Sun, F.; Liu, J.; Waigi, M.G. Colonization and performance of a pyrene-degrading bacterium Mycolicibacterium sp. Pyr9 on root surfaces of white clover. Chemosphere 2021, 263, 127918. [Google Scholar] [CrossRef]
  16. Hesham, A.E.-L.; Mawad, A.M.M.; Mostafa, Y.M.; Shoreit, A. Biodegradation ability and catabolic genes of petroleum-degrading Sphingomonas koreensis strain ASU-06 isolated from Egyptian oily soil. Biomed Res. Int. 2014, 2014, 127674. [Google Scholar] [CrossRef]
  17. Alaidaroos, B.A. Advancing Eco-Sustainable Bioremediation for Hydrocarbon Contaminants: Challenges and Solutions. Processes 2023, 11, 3036. [Google Scholar] [CrossRef]
  18. Geng, S.; Qin, W.; Cao, W.; Wang, Y.; Ding, A.; Zhu, Y.; Fan, F.; Dou, J. Pilot-scale bioaugmentation of polycyclic aromatic hydrocarbon (PAH)-contaminated soil using an indigenous bacterial consortium in soil-slurry bioreactors. Chemosphere 2022, 287, 132183. [Google Scholar] [CrossRef]
  19. Vila, J.; López, Z.; Sabaté, J.; Minguillón, C.; Solanas, A.M.; Grifoll, M. Identification of a novel metabolite in the degradation of pyrene by Mycobacterium sp. strain AP1: Actions of the isolate on two- and three-ring polycyclic aromatic hydrocarbons. Appl. Environ. Microbiol. 2001, 67, 5497–5505. [Google Scholar] [CrossRef]
  20. Åkesson, A.; Curtsdotter, A.; Eklöf, A.; Ebenman, B.; Norberg, J.; Barabás, G. The importance of species interactions in eco-evolutionary community dynamics under climate change. Nat. Commun. 2021, 12, 4759. [Google Scholar] [CrossRef]
  21. Bao, Z.; Wang, X.; Wang, Q.; Zou, L.; Peng, L.; Li, L.; Tu, W.; Li, Q. A novel method of domestication combined with ARTP to improve the reduction ability of Bacillus velezensis to Cr(VI). J. Environ. Chem. Eng. 2023, 11, 109091. [Google Scholar] [CrossRef]
  22. Kopittke, P.M.; Menzies, N.W.; Wang, P.; McKenna, B.A.; Lombi, E. Soil and the intensification of agriculture for global food security. Environ. Int. 2019, 132, 105078. [Google Scholar] [CrossRef]
  23. Adegbeye, M.J.; Ravi Kanth Reddy, P.; Obaisi, A.I.; Elghandour, M.M.M.Y.; Oyebamiji, K.J.; Salem, A.Z.M.; Morakinyo-Fasipe, O.T.; Cipriano-Salazar, M.; Camacho-Díaz, L.M. Sustainable agriculture options for production, greenhouse gasses and pollution alleviation, and nutrient recycling in emerging and transitional nations—An overview. J. Clean. Prod. 2020, 242, 118319. [Google Scholar] [CrossRef]
  24. Okoye, C.O.; Wu, Y.; Wang, Y.; Gao, L.; Li, X.; Jiang, J. Fermentation profile, aerobic stability, and microbial community dynamics of corn straw ensiled with Lactobacillus buchneri PC-C1 and Lactobacillus plantarum PC1-1. Microbiol. Res. 2023, 270, 127329. [Google Scholar] [CrossRef]
  25. Wu, Y.; Xiao, Y.; Okoye, C.O.; Gao, L.; Chen, X.; Wang, Y.; Jiang, J. Fermentation profile and bioactive component retention in honeysuckle residue silages inoculated with lactic acid bacteria: A promising feed additive for sustainable agriculture. Ind. Crops Prod. 2025, 224, 120315. [Google Scholar] [CrossRef]
  26. Gao, L.; Okoye, C.O.; Wang, C.; Lou, F.; Jiang, J. Enhanced Remediation of Phenanthrene and Naphthalene by Corn-Bacterial Consortium in Contaminated Soil. Plants 2024, 13, 2839. [Google Scholar] [CrossRef] [PubMed]
  27. Gao, P.; Ma, C.; Sun, Z.; Wang, L.; Huang, S.; Su, X.; Xu, J.; Zhang, H. Feed-additive probiotics accelerate yet antibiotics delay intestinal microbiota maturation in broiler chicken. Microbiome 2017, 5, 91. [Google Scholar] [CrossRef] [PubMed]
  28. Chane, A.D.; Košnář, Z.; Hřebečková, T.; Jozífek, M.; Doležal, P.; Tlustoš, P. Persistent polycyclic aromatic hydrocarbons removal from sewage sludge-amended soil through phytoremediation combined with solid-state ligninolytic fungal cultures. Fungal Biol. 2024, 128, 1675–1683. [Google Scholar] [CrossRef]
  29. Grobelak, A.; Grosser, A.; Kacprzak, M.; Kamizela, T. Sewage sludge processing and management in small and medium-sized municipal wastewater treatment plant-new technical solution. J. Environ. Manag. 2019, 234, 90–96. [Google Scholar] [CrossRef]
  30. Ma, J.; Xu, L.; Jia, L. Characterization of pyrene degradation by Pseudomonas sp. strain Jpyr-1 isolated from active sewage sludge. Bioresour. Technol. 2013, 140, 15–21. [Google Scholar] [CrossRef]
  31. Panwar, R.; Mathur, J. Microbial-assisted phytodegradation for the amelioration of pyrene-contaminated soil using Pseudomonas aeruginosa and Aspergillus oryzae with alfalfa and sunflower. 3 Biotech 2023, 13, 251. [Google Scholar] [CrossRef] [PubMed]
  32. Bao, H.; Wang, J.; Zhang, H.; Li, J.; Wu, F. Enhanced rhizodegradation of polycyclic aromatic hydrocarbons in corn straw-amended soil related to changing of bacterial community and functional gene expression. Bull Environ Contam Toxicol. 2022, 108, 1147–1152. [Google Scholar] [CrossRef] [PubMed]
  33. Zhang, N.-C.; Dan, A.; Chao, Y.-Q.; Li, H.-Y.; Li, C.; Lin, Q.-Q.; Li, Y.-Y.; Qiu, R.-L. Mechanism of polycyclic aromatic hydrocarbons degradation in the rhizosphere of Phragmites australis: Organic acid co-metabolism, iron-driven, and microbial response. Environ. Pollut. 2023, 327, 121608. [Google Scholar] [CrossRef] [PubMed]
  34. Poria, V.; Dębiec-Andrzejewska, K.; Fiodor, A.; Lyzohub, M.; Ajijah, N.; Singh, S.; Pranaw, K. Plant Growth-Promoting Bacteria (PGPB) integrated phytotechnology: A sustainable approach for remediation of marginal lands. Front. Plant Sci. 2022, 13, 999866. [Google Scholar] [CrossRef]
  35. Alotaibi, F.; Lee, S.-J.; St-Arnaud, M.; Hijri, M. Salix purpurea and Eleocharis obtusa Rhizospheres Harbor a Diverse Rhizospheric Bacterial Community Characterized by Hydrocarbons Degradation Potentials and Plant Growth-Promoting Properties. Plants 2021, 10, 1987. [Google Scholar] [CrossRef]
  36. Karaś, M.A.; Wdowiak-Wróbel, S.; Marek-Kozaczuk, M.; Sokołowski, W.; Melianchuk, K.; Komaniecka, I. Assessment of Phenanthrene Degradation Potential by Plant-Growth-Promoting Endophytic Strain Pseudomonas chlororaphis 23aP Isolated from Chamaecytisus albus (Hacq.) Rothm. Molecules 2023, 28, 7581. [Google Scholar] [CrossRef]
  37. Yang, X.; Hu, Z.; Liu, Y.; Xie, X.; Huang, L.; Zhang, R.; Dong, B. Effect of pyrene-induced changes in root activity on growth of Chinese cabbage (Brassica campestris L.), and the health risks caused by pyrene in Chinese cabbage at different growth stages. Chem. Biol. Technol. Agric. 2022, 9, 7. [Google Scholar] [CrossRef]
  38. Cao, X.; Wang, L.; Lin, J.; Wu, G.; Tang, K.; Tang, J.; Yan, Z.; An, M.; Liu, Z.; Zhou, Z. Differential bioaccumulation and tolerances of massive and branching scleractinian corals to polycyclic aromatic hydrocarbons in situ. Sci. Total Environ. 2024, 931, 172920. [Google Scholar] [CrossRef]
  39. Tarigholizadeh, S.; Sushkova, S.; Rajput, V.D.; Ranjan, A.; Arora, J.; Dudnikova, T.; Barbashev, A.; Mandzhieva, S.; Minkina, T.; Wong, M.H. Transfer and Degradation of PAHs in the Soil-Plant System: A Review. J. Agric. Food Chem. 2024, 72, 46–64. [Google Scholar] [CrossRef]
  40. Nascimento, A.L.; Souza, A.J.; Andrade, P.A.M.; Andreote, F.D.; Coscione, A.R.; Oliveira, F.C.; Regitano, J.B. Sewage Sludge Microbial Structures and Relations to Their Sources, Treatments, and Chemical Attributes. Front. Microbiol. 2018, 9, 1462. [Google Scholar] [CrossRef]
  41. Serwecińska, L.; Font-Nájera, A.; Strapagiel, D.; Lach, J.; Tołoczko, W.; Bołdak, M.; Urbaniak, M. Sewage sludge fertilization affects microbial community structure and its resistome in agricultural soils. Sci. Rep. 2024, 14, 21034. [Google Scholar] [CrossRef]
  42. Tang, L.; Bao, Z.; Zhao, X.; Wang, X.; Gao, Y.; Lu, C.; Ling, W. Variations of different PAH fractions and bacterial communities during the biological self-purification in the soil vertical profile. J. Hazard. Mater. 2023, 458, 131903. [Google Scholar] [CrossRef] [PubMed]
  43. Fukuyama, Y.; Inoue, M.; Omae, K.; Yoshida, T.; Sako, Y. Chapter Three—Anaerobic and hydrogenogenic carbon monoxide-oxidizing prokaryotes: Versatile microbial conversion of a toxic gas into an available energy. Adv. Appl. Microbiol. 2020, 110, 99–148. [Google Scholar] [PubMed]
  44. Obayori, O.S.; Salam, L.B.; Oyetibo, G.O.; Idowu, M.; Amund, O.O. Biodegradation potentials of polyaromatic hydrocarbon (pyrene and phenanthrene) by Proteus mirabilis isolated from an animal charcoal polluted site. Biocatal. Agric. Biotechnol. 2017, 12, 78–84. [Google Scholar] [CrossRef]
  45. Sun, S.; Su, Y.; Chen, S.; Cui, W.; Zhao, C.; Liu, Q. Bioremediation of oil-contaminated soil: Exploring the potential of endogenous hydrocarbon degrader Enterobacter sp. SAVR S-1. Appl. Soil Ecol. 2022, 173, 104387. [Google Scholar] [CrossRef]
  46. Bridges, C.M.; Gage, D.J. Development and application of aerobic, chemically defined media for Dysgonomonas. Anaerobe 2021, 67, 102302. [Google Scholar] [CrossRef]
  47. Pang, L.; Huang, Z.; Yang, P.; Wu, M.; Zhang, Y.; Pang, R.; Jin, B.; Zhang, R. Effects of biochar on the degradation of organophosphate esters in sewage sludge aerobic composting. J. Hazard. Mater. 2023, 442, 130047. [Google Scholar] [CrossRef]
  48. Li, Y.; Narayanan, M.; Shi, X.; Chen, X.; Li, Z.; Ma, Y. Biofilms formation in plant growth-promoting bacteria for alleviating agro-environmental stress. Sci. Total Environ. 2024, 907, 167774. [Google Scholar] [CrossRef]
  49. Ma, B.; Gavzy, S.J.; Saxena, V.; Song, Y.; Piao, W.; Lwin, H.W.; Lakhan, R.; Iyyathurai, J.; Li, L.; France, M.; et al. Strain-specific alterations in gut microbiome and host immune responses elicited by tolerogenic Bifidobacterium pseudolongum. Sci. Rep. 2023, 13, 1023. [Google Scholar] [CrossRef]
  50. Wang, W.; Shen, P.; Lu, Z.; Mo, F.; Liao, Y.; Wen, X. Metagenomics reveals the abundance and accumulation trend of antibiotic resistance gene profile under long-term no tillage in a rainfed agroecosystem. Front. Microbiol. 2023, 14, 1238708. [Google Scholar] [CrossRef]
  51. Nguyen, P.M.; Do, P.T.; Pham, Y.B.; Doan, T.O.; Nguyen, X.C.; Lee, W.K.; Nguyen, D.D.; Vadiveloo, A.; Um, M.-J.; Ngo, H.H. Roles, mechanism of action, and potential applications of sulfur-oxidizing bacteria for environmental bioremediation. Sci. Total Environ. 2022, 852, 158203. [Google Scholar] [CrossRef]
  52. Lu, C.; Hong, Y.; Liu, J.; Gao, Y.; Ma, Z.; Yang, B.; Ling, W.; Waigi, M.G. A PAH-degrading bacterial community enriched with contaminated agricultural soil and its utility for microbial bioremediation. Environ. Pollut. 2019, 251, 773–782. [Google Scholar] [CrossRef]
  53. Thomas, F.; Corre, E.; Cébron, A. Stable isotope probing and metagenomics highlight the effect of plants on uncultured phenanthrene-degrading bacterial consortium in polluted soil. ISME J. 2019, 13, 1814–1830. [Google Scholar] [CrossRef]
  54. Naloka, K.; Kuntaveesuk, A.; Muangchinda, C.; Chavanich, S.; Viyakarn, V.; Chen, B.; Pinyakong, O. Pseudomonas and Pseudarthrobacter are the key players in synergistic phenanthrene biodegradation at low temperatures. Sci. Rep. 2024, 14, 11976. [Google Scholar] [CrossRef]
  55. Wald, J.; Hroudova, M.; Jansa, J.; Vrchotova, B.; Macek, T.; Uhlik, O. Pseudomonads Rule Degradation of Polyaromatic Hydrocarbons in Aerated Sediment. Front. Microbiol. 2015, 6, 1268. [Google Scholar] [CrossRef]
  56. Feng, F.; Yang, Y.; Liu, Q.; Wu, S.; Yun, Z.; Xu, X.; Jiang, Y. Insights into the characteristics of changes in dissolved organic matter fluorescence components on the natural attenuation process of toluene. J. Hazard. Mater. 2024, 476, 134952. [Google Scholar] [CrossRef]
  57. Xu, G.; Geng, S.; Cao, W.; Zuo, R.; Teng, Y.; Ding, A.; Fan, F.; Dou, J. Vertical distribution characteristics and interactions of polycyclic aromatic compounds and bacterial communities in contaminated soil in oil storage tank areas. Chemosphere 2022, 301, 134695. [Google Scholar] [CrossRef]
  58. Wang, L.; Chen, G.; Du, X.; Li, M.; Zhang, Z.; Liang, H.; Gao, D. Bioremediation of PAHs-contaminated site in a full-scale biopiling system with immobilized enzymes: Removal efficiency and microbial communities. Environ. Res. 2024, 262, 119763. [Google Scholar] [CrossRef] [PubMed]
  59. Li, L.; Zhang, Z.; Wang, Y.; Xu, J. Efficient removal of heavily oil-contaminated soil using a combination of fenton pre-oxidation with biostimulated iron and bioremediation. J. Environ. Manag. 2022, 308, 114590. [Google Scholar] [CrossRef] [PubMed]
  60. Acer, Ö.; Johnston, G.; Lineman, D.; Johnston, C. Evaluating degradation of polycyclic aromatic hydrocarbon (PAH) potential by indigenous bacteria isolated from highly contaminated riverbank sediments. Environ. Earth Sci. 2021, 80, 773. [Google Scholar] [CrossRef]
  61. Zhou, X.; Zhang, B.; Meng, Q.; Li, L. Effects of Graphene Oxide on Endophytic Bacteria Population Characteristics in Plants from Soils Contaminated by Polycyclic Aromatic Hydrocarbons. Molecules 2024, 29, 2342. [Google Scholar] [CrossRef] [PubMed]
  62. Chen, J.-Y.; Qin, L.-J.; Long, T.; Wu, R.-T.; Niu, S.-H.; Liu, S.; Deng, W.-K.; Liao, X.-D.; Xing, S.-C. Effortless rule: Effects of oversized microplastic management on lettuce growth and the dynamics of antibiotic resistance genes from fertilization to harvest. J. Hazard. Mater. 2025, 492, 138046. [Google Scholar] [CrossRef] [PubMed]
  63. Wieczorek, R.; Zydlik, Z.; Wolna-Maruwka, A.; Niewiadomska, A.; Kayzer, D. The Effect of Biofumigation on the Microbiome Composition in Replanted Soil in a Fruit Tree Nursery. Agronomy 2023, 13, 2507. [Google Scholar] [CrossRef]
  64. Zhang, J.; Liu, M.; Landry, N.B.J.; Duan, Y.; Li, X.; Zhou, X. The impact of Ricinus straw on tomato growth and soil microbial community. Front. Microbiol. 2024, 15, 1499302. [Google Scholar] [CrossRef]
  65. Jiménez-Vázquez, K.R.; López-Bucio, J.S.; Ruíz-Herrera, L.F.; López-Bucio, J. Root cap transcription factors control directional root growth in Arabidopsis seedlings in response to the plant growth-promoting rhizobacterium Achromobacter sp. 5B1. Plant J. 2025, 122, e70226. [Google Scholar] [CrossRef]
  66. Rebelo Romão, I.; Rodrigues Dos Santos, A.S.; Velasco, L.; Martínez-Ferri, E.; Vilchez, J.I.; Manzanera, M. Seed-Encapsulation of Desiccation-Tolerant Microorganisms for the Protection of Maize from Drought: Phenotyping Effects of a New Dry Bioformulation. Plants 2022, 11, 1024. [Google Scholar] [CrossRef]
  67. Ren, H.; Chen, S.; Shang, J.; Gao, Y.; Deng, Y.; Wang, Z.; Hu, G.; Wang, B. Insights into the Response and Evolution of Microbial Communities During Long-Term Natural Remediation of Contaminated Abandoned Shale Gas Wells. Water Air Soil Pollut. 2024, 235, 729. [Google Scholar] [CrossRef]
  68. Jiménez-Volkerink, S.N.; Jordán, M.; Smidt, H.; Minguillón, C.; Vila, J.; Grifoll, M. Metagenomic insights into the microbial cooperative networks of a benz(a)anthracene-7,12-dione degrading community from a creosote-contaminated soil. Sci. Total Environ. 2024, 907, 167832. [Google Scholar] [CrossRef]
  69. Khan, S.; Afzal, M.; Iqbal, S.; Khan, Q. Plant–Bacteria Partnerships for the Remediation of Hydrocarbon Contaminated Soils. Chemosphere 2012, 90, 1317–1332. [Google Scholar] [CrossRef]
  70. Gu, Y.; Chen, X.; Shen, Y.; Chen, X.; He, G.; He, X.; Wang, G.; He, H.; Lv, Z. The response of nutrient cycle, microbial community abundance and metabolic function to nitrogen fertilizer in rhizosphere soil of Phellodendron chinense Schneid seedlings. Front. Microbiol. 2023, 14, 1302775. [Google Scholar] [CrossRef]
  71. Meng, S.; Peng, T.; Liu, Y.; Zhang, S.; Qian, Z.; Huang, T.; Xie, Q.; Gu, J.-D.; Hu, Z. Novel insights into the synergetic degradation of pyrene by microbial communities from mangroves in China. J. Hazard. Mater. 2024, 469, 133907. [Google Scholar] [CrossRef] [PubMed]
  72. Ruan, Z.; Chen, K.; Cao, W.; Meng, L.; Yang, B.; Xu, M.; Xing, Y.; Li, P.; Freilich, S.; Chen, C.; et al. Engineering natural microbiomes toward enhanced bioremediation by microbiome modeling. Nat. Commun. 2024, 15, 4694. [Google Scholar] [CrossRef] [PubMed]
  73. Wang, Q.; Hou, J.; Huang, Y.; Liu, W.; Christie, P. Metagenomics reveals mechanism of pyrene degradation by an enriched bacterial consortium from a coking site contaminated with PAHs. Sci. Total Environ. 2023, 904, 166759. [Google Scholar] [CrossRef] [PubMed]
  74. Zhang, Z.; Wang, Z.; Zhang, T.; Yin, B.; Li, R.; Sheng, Z.; Li, S. Variations in soil microbial communities in different saline soils under typical Populus spp. vegetation in alpine region of the Qaidam Basin, NW China. Ecotoxicol. Environ. Saf. 2024, 282, 116747. [Google Scholar] [CrossRef]
  75. Zada, S.; Zhou, H.; Xie, J.; Hu, Z.; Ali, S.; Sajjad, W.; Wang, H. Bacterial degradation of pyrene: Biochemical reactions and mechanisms. Int. Biodeterior. Biodegrad. 2021, 162, 105233. [Google Scholar] [CrossRef]
  76. Lee, Y.; Lee, Y.; Jeon, C.O. Biodegradation of naphthalene, BTEX, and aliphatic hydrocarbons by Paraburkholderia aromaticivorans BN5 isolated from petroleum-contaminated soil. Sci. Rep. 2019, 9, 860. [Google Scholar] [CrossRef]
  77. Zarei, T.; Moradi, A.; Kazemeini, S.A.; Akhgar, A.; Rahi, A.A. The role of ACC deaminase producing bacteria in improving sweet corn (Zea mays L. var saccharata) productivity under limited availability of irrigation water. Sci. Rep. 2020, 10, 20361. [Google Scholar] [CrossRef]
Figure 1. Corn biomass (A) and pyrene accumulation (B) under different treatments. The abscissa represents different treatments: control, (C corn alone); corn-domesticated bacteria treatments (CWH2, CWNB, CWNC, CWB1, CWB2, and CWF2); corn-degrading strain treatment (CETN19). P+ indicates the treatments under pyrene. Different lowercase letters above bars indicate significant differences (p < 0.05) among treatments.
Figure 1. Corn biomass (A) and pyrene accumulation (B) under different treatments. The abscissa represents different treatments: control, (C corn alone); corn-domesticated bacteria treatments (CWH2, CWNB, CWNC, CWB1, CWB2, and CWF2); corn-degrading strain treatment (CETN19). P+ indicates the treatments under pyrene. Different lowercase letters above bars indicate significant differences (p < 0.05) among treatments.
Agriculture 15 02083 g001
Figure 2. Bacteria community composition and functional attributes of domesticated bacteria samples. (A) Phylum-level composition, (B) genus-level composition, (C) BUGBASE, and (D) FAPROTAX predicted functional profiles.
Figure 2. Bacteria community composition and functional attributes of domesticated bacteria samples. (A) Phylum-level composition, (B) genus-level composition, (C) BUGBASE, and (D) FAPROTAX predicted functional profiles.
Agriculture 15 02083 g002
Figure 3. Bacterial community composition in pyrene-polluted soils after corn–bacteria treatments. (A) Relative abundance of bacterial phyla, (B) absolute abundance of bacterial phyla, (C) relative abundance of bacterial genera, and (D) absolute abundance of bacterial genera (log copies/g) in various treatments. C, corn only; B, control without bacteria.
Figure 3. Bacterial community composition in pyrene-polluted soils after corn–bacteria treatments. (A) Relative abundance of bacterial phyla, (B) absolute abundance of bacterial phyla, (C) relative abundance of bacterial genera, and (D) absolute abundance of bacterial genera (log copies/g) in various treatments. C, corn only; B, control without bacteria.
Agriculture 15 02083 g003
Figure 4. Co-occurrence network analysis of PFS (A) and ASS (B) domesticated bacteria–corn combined treatment groups, and heatmap (C) of microbial biomarkers and plant physiological traits across treatments.
Figure 4. Co-occurrence network analysis of PFS (A) and ASS (B) domesticated bacteria–corn combined treatment groups, and heatmap (C) of microbial biomarkers and plant physiological traits across treatments.
Agriculture 15 02083 g004
Figure 5. Bar graphs showing functional profiles of bacterial communities in pyrene-polluted soils across different treatments combined with corn based on 16S rRNA gene prediction. (A) BUGBASE, (B) FAPROTAX, (C) COG, (D) KEGG first-level pathway, (E) KEGG second-level pathway, and (F) KEGG third-level pathway associated with pyrene degradation.
Figure 5. Bar graphs showing functional profiles of bacterial communities in pyrene-polluted soils across different treatments combined with corn based on 16S rRNA gene prediction. (A) BUGBASE, (B) FAPROTAX, (C) COG, (D) KEGG first-level pathway, (E) KEGG second-level pathway, and (F) KEGG third-level pathway associated with pyrene degradation.
Agriculture 15 02083 g005
Figure 6. Venn diagrams showing the 16S rRNA gene prediction of functional pyrene degradation enzymes in bacterial communities associated with different treatments combined with corn using PICRUSt.
Figure 6. Venn diagrams showing the 16S rRNA gene prediction of functional pyrene degradation enzymes in bacterial communities associated with different treatments combined with corn using PICRUSt.
Agriculture 15 02083 g006
Table 1. Removal rates of pyrene across different treatments over time in culture media (mean ± SD, n = 3).
Table 1. Removal rates of pyrene across different treatments over time in culture media (mean ± SD, n = 3).
TreatmentRemoval Rate (%)
7 d15 d30 d
ControlBlank control1.02 ± 0.01 Cd5.81 ± 0.75 Ce10.15 ± 1.91 Df
ASS *WNB33.95 ± 1.86 Ab53.56 ± 0.58 Ab75.30 ± 0.77 Ac
WNC36.63 ± 6.31 Ab55.44 ± 2.81 Ab87.69 ± 1.21 Aa
WH244.43 ± 3.60 Aa65.06 ± 0.61 Aa82.30 ± 1.03 Ab
PFSWB127.73 ± 0.96 Bc38.03 ± 7.65 Be70.90 ± 0.62 Bd
WB233.50 ± 4.19 Bb59.50 ± 0.70 Bb76.58 ± 0.84 Bc
WF232.69 ± 0.73 Bb52.16 ± 0.72 Bc62.61 ± 5.49 Be
DSETN1938.91 ± 3.25 Bb47.70 ± 1.93 Bd61.99 ± 8.93 Ce
* ASS: activated sewage sludge; PFS: polluted farmland soil; DS: degrading strain; Control: without bacteria. Different lowercase letters within the same column indicate significant differences (p < 0.05) among treatments. Different uppercase letters within the same row indicate significant differences (p < 0.05) across sampling times.
Table 2. Removal efficiencies of pyrene in the soil across different treatments and combined with corn after 30 days (mean ± SD, n = 3).
Table 2. Removal efficiencies of pyrene in the soil across different treatments and combined with corn after 30 days (mean ± SD, n = 3).
TreatmentRemoval Rate (%)TreatmentRemoval Rate (%)
Control B16.53 ± 0.72 CeControl + cornC43.12 ± 3.17 Bb
ASS *WNB73.93 ± 1.55 AaASS + cornCWNB97.68 ± 0.48 Aa
WNC64.46 ± 1.67 AbcdCWNC97.70 ± 0.62 Aa
WH267.02 ± 4.67 AbCWH296.95 ± 0.37 Aa
PFSWB161.55 ± 0.91 BdPFS + cornCWB198.45 ± 0.73 Aa
WB263.85 ± 1.90 BbcdCWB296.85 ± 0.65 Aa
WF266.37 ± 0.86 BbcCWF296.95 ± 1.48 Aa
DSETN1962.81 ± 0.46 BcdDS + cornCETN1996.40 ± 0.62 Aa
B, contaminated soil control without bacteria treatment; C, contaminated soil with corn alone; * ASS: activated sewage sludge; PFS: polluted farmland soil; DS: degrading strain. Different lowercase letters within the same column indicate significant differences (p < 0.05) among treatments. Different uppercase letters within the same row indicate significant differences (p < 0.05) between treatment groups.
Disclaimer/Publisher’s Note: The statements, opinions and data contained in all publications are solely those of the individual author(s) and contributor(s) and not of MDPI and/or the editor(s). MDPI and/or the editor(s) disclaim responsibility for any injury to people or property resulting from any ideas, methods, instructions or products referred to in the content.

Share and Cite

MDPI and ACS Style

Gao, L.; Okoye, C.O.; Lou, F.; Ezenwanne, B.C.; Wu, Y.; Chen, X.; Wang, Y.; Li, X.; Jiang, J. Corn-Domesticated Bacteria Synergy Removes Pyrene and Enhances Crop Biomass: A Sustainable Farmland Remediation Strategy. Agriculture 2025, 15, 2083. https://doi.org/10.3390/agriculture15192083

AMA Style

Gao L, Okoye CO, Lou F, Ezenwanne BC, Wu Y, Chen X, Wang Y, Li X, Jiang J. Corn-Domesticated Bacteria Synergy Removes Pyrene and Enhances Crop Biomass: A Sustainable Farmland Remediation Strategy. Agriculture. 2025; 15(19):2083. https://doi.org/10.3390/agriculture15192083

Chicago/Turabian Style

Gao, Lu, Charles Obinwanne Okoye, Feiyue Lou, Bonaventure Chidi Ezenwanne, Yanfang Wu, Xunfeng Chen, Yongli Wang, Xia Li, and Jianxiong Jiang. 2025. "Corn-Domesticated Bacteria Synergy Removes Pyrene and Enhances Crop Biomass: A Sustainable Farmland Remediation Strategy" Agriculture 15, no. 19: 2083. https://doi.org/10.3390/agriculture15192083

APA Style

Gao, L., Okoye, C. O., Lou, F., Ezenwanne, B. C., Wu, Y., Chen, X., Wang, Y., Li, X., & Jiang, J. (2025). Corn-Domesticated Bacteria Synergy Removes Pyrene and Enhances Crop Biomass: A Sustainable Farmland Remediation Strategy. Agriculture, 15(19), 2083. https://doi.org/10.3390/agriculture15192083

Note that from the first issue of 2016, this journal uses article numbers instead of page numbers. See further details here.

Article Metrics

Back to TopTop