The Effects of Long-Term Manure and Grass Mulching on Microbial Communities, Enzyme Activities, and Soil Organic Nitrogen Fractions in Orchard Soils of the Loess Plateau, China
Abstract
1. Introduction
2. Materials and Methods
2.1. Experimental Site and Design
2.2. Sample Collection
2.3. Soil Physicochemical and Organic Nitrogen Fraction Analysis
2.4. Soil Enzyme Activity and Microbial Community Analysis
2.5. Statistical Analysis
3. Results
3.1. Soil Physicochemical, Microbial Biomass, Nitrogen Fractions
3.2. Soil Enzyme Activity
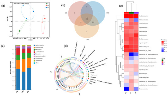
3.3. Microbial Community Composition and Functional Diversity
3.4. Microbial Functional Characteristics
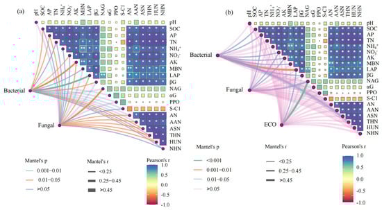
3.5. Correlation of Microbial Community and Microbial Functional Characteristics with Soil Physicochemical Properties, Nitrogen Fractions, and Enzyme Activity
3.6. The Key Factors Influencing the Soil Nitrogen Fraction
4. Discussion
4.1. Impacts of Organic Manure and Grass Mulching on Soil Nitrogen Fraction
4.2. Effects of Manure and Grass Mulching on Soil Microbial Community and Functions
4.3. Contribution of Soil Microbial Communities and Enzyme Activities to Organic Nitrogen Fractions
5. Conclusions
Supplementary Materials
Author Contributions
Funding
Institutional Review Board Statement
Data Availability Statement
Conflicts of Interest
References
- Guo, J.; Fan, L.; Feng, P.; Sun, X.; Xue, S. Response of vegetation evapotranspiration to landscape pattern changes in an arid region: A case study of the Loess Plateau, China. CATENA 2025, 252, 108878. [Google Scholar] [CrossRef]
- Jiao, H.; Yin, Q.; Fan, C.; Wang, L.; Zhao, J.; Wang, X.; Du, K.; Lin, H. Long-term effects of liquid swine manure land surface application in an apple orchard field on soil bacterial community and heavy metal contents in apple (Malus pumila Mill.). Environ. Sci. Pollut. Res. 2021, 28, 49613–49626. [Google Scholar] [CrossRef]
- Kai, T.; Adhikari, D. Effect of organic and chemical fertilizer application on apple nutrient content and orchard soil condition. Agriculture 2021, 11, 340. [Google Scholar] [CrossRef]
- Wan, Y.; Li, W.; Wang, J.; Shi, X. Bacterial diversity and community in response to long-term nitrogen fertilization gradient in citrus orchard soils. Diversity 2021, 13, 282. [Google Scholar] [CrossRef]
- Liao, H.; Li, Y.; Yao, H. Fertilization with inorganic and organic nutrients changes diazotroph community composition and N-fixation rates. J. Soils Sediments 2018, 18, 1076–1086. [Google Scholar] [CrossRef]
- Li, D.; Zhang, X.; Green, S.M.; Dungait, J.A.J.; Wen, X.; Tang, Y.; Guo, Z.; Yang, Y.; Sun, X.; Quine, T.A. Nitrogen functional gene activity in soil profiles under progressive vegetative recovery after abandonment of agriculture at the puding karst critical zone observatory, SW China. Soil Biol. Biochem. 2018, 125, 93–102. [Google Scholar] [CrossRef]
- Toselli, M.; Baldi, E.; Cavani, L.; Mazzon, M.; Quartieri, M.; Sorrenti, G.; Marzadori, C. Soil-plant nitrogen pools in nectarine orchard in response to long-term compost application. Sci. Total Environ. 2019, 671, 10–18. [Google Scholar] [CrossRef]
- Zhang, Y.; Zhu, J.; Li, C.; Peng, H.; Liu, J.; Luo, Y.; Song, M.; Dai, Y.; Deng, K.; Ji, X. Optimizing fertilizer application and straw return to fields to minimize nitrogen and phosphorus runoff losses in double-rice cropping systems. Agric. Water Manag. 2025, 317, 109601. [Google Scholar] [CrossRef]
- Taguas, E.V.; Vanderlinden, K.; Pedrera-Parrilla, A.; Giráldez, J.V.; Gómez, J.A. Spatial and temporal variability of spontaneous grass cover and its influence on sediment losses in an extensive olive orchard catchment. Catena 2017, 157, 58–66. [Google Scholar] [CrossRef]
- Tang, W.; Yang, H.; Wang, W.; Wang, C.; Pang, Y.; Chen, D.; Hu, X. Effects of living grass mulch on soil properties and assessment of soil quality in chinese apple orchards: A meta-analysis. Agronomy 2022, 12, 1974. [Google Scholar] [CrossRef]
- Ding, S.; Xin, X.; Yang, W.; Zhang, X.; Zhu, A.; Huang, S.; Yang, J.; Ren, G.; Li, M. Transformation of fertilizer nitrogen in fluvo-aquic soils with different textures and its influencing factors. Plant Soil 2022, 471, 541–558. [Google Scholar] [CrossRef]
- Meng, D.; Wang, X.; Tang, J.; Zong, N.; Zhang, J.; He, N. Distributions and controlling factors of soil total nitrogen and nitrogen fractions along an altitude gradient in Qinghai-Tibet Plateau. J. Soils Sediments 2024, 24, 3311–3322. [Google Scholar] [CrossRef]
- Wu, H.; Du, S.; Zhang, Y.; An, J.; Zou, H.; Zhang, Y.; Yu, N. Effects of irrigation and nitrogen fertilization on greenhouse soil organic nitrogen fractions and soil-soluble nitrogen pools. Agric. Water Manag. 2019, 216, 415–424. [Google Scholar] [CrossRef]
- Sharifi, M.; Zebarth, B.J.; Burton, D.L.; Grant, C.A.; Cooper, J.M. Evaluation of some indices of potentially mineralizable nitrogen in soil. Soil Sci. Soc. Am. J. 2007, 71, 1233–1239. [Google Scholar] [CrossRef]
- Lin, J.; Tang, Y.; Liu, D.; Zhang, S.; Lan, B.; He, L.; Yu, Z.; Zhou, S.; Chen, X.; Qu, Y. Characteristics of organic nitrogen fractions in sediments of the water level fluctuation zone in the tributary of the Yangtze River. Sci. Total Environ. 2019, 653, 327–333. [Google Scholar] [CrossRef]
- Lü, H.; He, H.; Zhao, J.; Zhang, W.; Xie, H.; Hu, G.; Liu, X.; Wu, Y.; Zhang, X. Dynamics of fertilizer-derived organic nitrogen fractions in an arable soil during a growing season. Plant Soil 2013, 373, 595–607. [Google Scholar] [CrossRef]
- Li, S.X.; Wang, Z.H.; Miao, Y.F.; Li, S.Q. Soil organic nitrogen and its contribution to crop production. J. Integr. Agr. 2014, 13, 2061–2080. [Google Scholar] [CrossRef]
- Xia, Q.; Rufty, T.; Shi, W. Soil microbial diversity and composition: Links to soil texture and associated properties. Soil Biol. Biochem. 2020, 149, 107953. [Google Scholar] [CrossRef]
- Young, M.D.; Ros, G.H.; de Vries, W. Impacts of agronomic measures on crop, soil, and environmental indicators: A review and synthesis of meta-analysis. Agric. Ecosyst. Environ. 2021, 319, 107551. [Google Scholar] [CrossRef]
- Li, P.; Li, Y.; Xu, L.; Zhang, H.; Shen, X.; Xu, H.; Jiao, J.; Li, H.; Hu, F. Crop yield-soil quality balance in double cropping in China’s upland by organic amendments: A meta-analysis. Geoderma 2021, 403, 115197. [Google Scholar] [CrossRef]
- Li, W.; Xie, L.; Zhao, C.; Hu, X.; Yin, C. Nitrogen fertilization increases soil microbial biomass and alters microbial composition especially under low soil water availability. Microb. Ecol. 2023, 86, 536–548. [Google Scholar] [CrossRef]
- Li, K.; Xing, X.; Wang, S.; Liao, R.; Hassan, M.U.; Aamer, M.; Barbanti, L.; Wen, T.; Xu, H. Organic fertilisation enhances network complexity among bacteria, fungi, and protists by improving organic matter and phosphorus in acidic agricultural soils. Eur. J. Soil Biol. 2024, 122, 103649. [Google Scholar] [CrossRef]
- Guerra, V.A.; Beule, L.; Mackowiak, C.L.; Dubeux, J.C.B.; Blount, A.R.S.; Wang, X.B.; Rowland, D.L.; Liao, H.L. Soil bacterial community response to rhizoma peanut incorporation into Florida pastures. J. Environ. Qual. 2022, 51, 55–65. [Google Scholar] [CrossRef]
- Erhunmwunse, A.S.; Queiroz, L.M.D.; Zhang, K.; Mackowiak, C.L.; Blount, A.R.S.; Dubeux, J.C.B.; Liao, H.L. Changes in soil microbial diversity and community composition across bahiagrass and rhizoma peanut pastures. Biol. Fertil. Soils 2023, 59, 285–300. [Google Scholar] [CrossRef]
- Garland, J.L. Analysis and interpretation of community-level physiological profiles in microbial ecology. FEMS Microbiol. Ecol. 1997, 24, 289–300. [Google Scholar] [CrossRef]
- Hu, Y.; Zhan, P.; Thomas, B.W.; Zhao, J.; Zhang, X.; Yan, H.; Zhang, Z.; Chen, S.; Shi, X.; Zhang, Y. Organic carbon and nitrogen accumulation in orchard soil with organic fertilization and cover crop management: A global meta-analysis. Sci. Total Environ. 2022, 852, 158402. [Google Scholar] [CrossRef]
- Lyu, H.; Li, Y.; Wang, Y.; Wang, P.; Shang, Y.; Yang, X.; Wang, F.; Yu, A. Drive soil nitrogen transformation and improve crop nitrogen absorption and utilization—A review of green manure applications. Front. Plant Sci. 2023, 14, 1305600. [Google Scholar] [CrossRef]
- Li, L.L.; Li, S.T. Nitrogen mineralization from animal manures and its relation to organic N fractions. J. Integr. Agric. 2014, 13, 2040–2048. [Google Scholar] [CrossRef]
- Sun, X.; Wang, G.; Ye, Y.; Ma, Q.; Guan, Q.; Jones, D.L. Response of nitrogen fractions in the rhizosphere and bulk soil to organic mulching in an urban forest plantation. J. For. Res. 2021, 32, 2577–2588. [Google Scholar] [CrossRef]
- Ning, Y.; Li, S.; Ning, C.; Ren, J.; Xia, Z.; Zhu, M.; Gao, Y.; Zhang, X.; Ma, Q.; Yu, W. Effects of exogenous nitrogen addition on soil organic nitrogen fractions in different fertility soils: Result from a 15N cross-labeling experiment. Agric. Ecosyst. Environ. 2025, 379, 109366. [Google Scholar] [CrossRef]
- Li, H.; Zhou, B.; Zhuo, Z.; Wang, L.; Wang, Z.; Xie, C.; Jiang, F.; Lin, J.; Huang, Y.; Zhang, Y. Effects of cover measures on soil organic nitrogen fractions and total soluble nitrogen pools in citrus orchards of the red soil hilly region of southern China. Agriculture 2024, 14, 1879. [Google Scholar] [CrossRef]
- Wan, J.; Wang, X.; Yang, T.; Wei, Z.; Banerjee, S.; Friman, V.P.; Mei, X.; Xu, Y.; Shen, Q. Livestock manure type affects microbial community composition and assembly during composting. Front. Microbiol. 2021, 12, 621126. [Google Scholar] [CrossRef] [PubMed]
- Wang, L.; Li, J.; Yang, F.; Yaoyao, E.; Raza, W.; Huang, Q.; Shen, Q. Application of bioorganic fertilizer significantly increased apple yields and shaped bacterial community structure in orchard soil. Microb. Ecol. 2017, 73, 404–416. [Google Scholar] [CrossRef] [PubMed]
- Bian, Q.; Wang, X.; Bao, X.; Zhu, L.; Xie, Z.; Che, Z.; Sun, B. Exogenous substrate quality determines the dominant keystone taxa linked to carbon mineralization: Evidence from a 30-year experiment. Soil Biol. Biochem. 2022, 169, 108683. [Google Scholar] [CrossRef]
- Xiang, Y.; Chang, S.X.; Shen, Y.; Chen, G.; Liu, Y.; Yao, B.; Xue, J.; Li, Y. Grass cover increases soil microbial abundance and diversity and extracellular enzyme activities in orchards: A synthesis across China. Appl. Soil Ecol. 2023, 182, 104720. [Google Scholar] [CrossRef]
- Yang, Y.; Li, X.; Liu, J.; Zhou, Z.; Zhang, T.; Wang, X. Fungal community structure in relation to manure rate in red soil in southern China. Appl. Soil Ecol. 2020, 147, 103442. [Google Scholar] [CrossRef]
- Baldrian, P.; Voříšková, J.; Dobiášová, P.; Merhautová, V.; Lisá, L.; Valášková, V. Production of extracellular enzymes and degradation of biopolymers by saprotrophic microfungi from the upper layers of forest soil. Plant Soil 2011, 338, 111–125. [Google Scholar] [CrossRef]
- Fontaine, S.; Henault, C.; Aamor, A.; Bdioui, N.; Bloor, J.M.G.; Maire, V.; Mary, B.; Revaillot, S.; Maron, P.A. Fungi mediate long term sequestration of carbon and nitrogen in soil through their priming effect. Soil Biol. Biochem. 2011, 43, 86–96. [Google Scholar] [CrossRef]
- Meng, Q.; Yang, W.; Men, M.; Bello, A.; Xu, X.; Xu, B.; Deng, L.; Jiang, X.; Sheng, S.; Wu, X.; et al. Microbial community succession and response to environmental variables during cow manure and corn straw composting. Front. Microbiol. 2019, 10, 529. [Google Scholar] [CrossRef]
- Correia, M.; Espelta, J.M.; Morillo, J.A.; Pino, J.; Rodríguez-Echeverría, S. Land-use history alters the diversity, community composition and interaction networks of ectomycorrhizal fungi in beech forests. J. Ecol. 2021, 109, 2856–2870. [Google Scholar] [CrossRef]
- Rozmoš, M.; Bukovská, P.; Hršelová, H.; Kotianová, M.; Dudáš, M.; Gančarčíková, K.; Jansa, J. Organic nitrogen utilisation by an arbuscular mycorrhizal fungus is mediated by specific soil bacteria and a protist. ISME J. 2022, 16, 676–685. [Google Scholar] [CrossRef]
- Wang, C.; Kuzyakov, Y. Mechanisms and implications of bacterial-fungal competition for soil resources. ISME J. 2024, 18, wrae073. [Google Scholar] [CrossRef]
- Xie, Z.; Yu, Z.; Li, Y.; Wang, G.; Liu, X.; Tang, C.; Lian, T.; Adams, J.; Liu, J.; Liu, J.D.; et al. Soil microbial metabolism on carbon and nitrogen transformation links the crop-residue contribution to soil organic carbon. npj Biofilms Microbiomes 2022, 8, 14. [Google Scholar] [CrossRef] [PubMed]
- Nicolás, C.; Martin-Bertelsen, T.; Floudas, D.; Bentzer, J.; Smits, M.; Johansson, T.; Troein, C.; Persson, P.; Tunlid, A. The soil organic matter decomposition mechanisms in ectomycorrhizal fungi are tuned for liberating soil organic nitrogen. ISME J. 2019, 13, 977–988. [Google Scholar] [CrossRef] [PubMed]
- Pan, W.; Tang, S.; Zhou, J.; Wanek, W.; Gregory, A.S.; Ge, T.D.; Marsden, K.A.; Chadwick, D.R.; Liang, Y.C.; Wu, L.H.; et al. Long-term manure and mineral fertilisation drive distinct pathways of soil organic nitrogen decomposition: Insights from a 180-year-old study. Soil Biol. Biochem. 2025, 207, 109840. [Google Scholar] [CrossRef]
- Bahr, A.; Ellström, M.; Akselsson, C.; Ekblad, A.; Mikusinska, A.; Wallander, H. Growth of ectomycorrhizal fungal mycelium along a Norway spruce forest nitrogen deposition gradient and its effect on nitrogen leakage. Soil Biol. Biochem. 2013, 59, 38–48. [Google Scholar] [CrossRef]
- Geisseler, D.; Horwath, W.R.; Joergensen, R.G.; Ludwig, B. Pathways of nitrogen utilization by soil microorganisms—A review. Soil Biol. Biochem. 2010, 42, 2058–2067. [Google Scholar] [CrossRef]
- Sieradzki, E.T.; Nuccio, E.E.; Pett-Ridge, J.; Firestone, M.K. Expression of macromolecular organic nitrogen degrading enzymes identifies potential mediators of soil organic N availability to an annual grass. ISME J. 2023, 17, 967–975. [Google Scholar] [CrossRef]
- Chen, D.M.; Taylor, A.F.S.; Burke, R.M.; Cairney, J.W.G. Identification of genes for lignin peroxidases and manganese peroxidases in ectomycorrhizal fungi. New Phytol. 2001, 152, 151–158. [Google Scholar] [CrossRef]
- Zhang, S.; Dong, Z.; Shi, J.; Yang, C.; Fang, Y.; Chen, G.; Chen, H.; Tian, C. Enzymatic hydrolysis of corn stover lignin by laccase, lignin peroxidase, and manganese peroxidase. Bioresour. Technol. 2022, 361, 127699. [Google Scholar] [CrossRef]
- Baca-Patiño, B.; González-Rodríguez, A.; García-Oliva, F.; García, A.; Lara-De La Cruz, I.; Garibay-Orijel, R.; Poret-Peterson, A.; Maldonado-López, Y.; Cuevas-Reyes, P.; Gómez-Tagle, A.; et al. Land-use change from native forest to avocado orchards: Effects on soil nutrient transformation and microbial communities. Appl. Soil Ecol. 2025, 205, 105748. [Google Scholar] [CrossRef]
- Chioru, A.; Chirsanova, A. β-Glucans: Haracterization, Extraction Methods, and Valorization. Food Nutr. Sci. 2023, 14, 963–983. [Google Scholar] [CrossRef]
- Sun, X.; Ye, Y.; Ma, Q.; Guan, Q.; Jones, D.L. Variation in enzyme activities involved in carbon and nitrogen cycling in rhizosphere and bulk soil after organic mulching. Rhizosphere 2021, 19, 100376. [Google Scholar] [CrossRef]
- Zhang, J.; Zhao, Y.; He, H.; Wang, H.; Wu, F. Extracellular enzyme activity and nutrient characteristics of pinus massoniana lamb. families with different growth levels: Insights into the ectomycorrhizal fungal community and rhizosphere soil. Forests 2023, 14, 1447. [Google Scholar] [CrossRef]
- Sokol, N.W.; Slessarev, E.; Marschmann, G.L.; Nicolas, A.; Blazewicz, S.J.; Brodie, E.L.; Firestone, M.K.; Foley, M.M.; Hestrin, R.; Hungate, B.A.; et al. Life and death in the soil microbiome: How ecological processes influence biogeochemistry. Nat. Rev. Microbiol. 2022, 20, 415–430. [Google Scholar] [CrossRef]
- Coskun, D.; Britto, D.; Shi, W.; Kronzucker, H.J. Nitrogen transformations in modern agriculture and the role of biological nitrification inhibition. Nat. Plants 2017, 3, 17074. [Google Scholar] [CrossRef]








| Treatments | pH | SOC (g kg−1) | TN (g kg−1) | (mg kg−1) | (mg kg−1) | AP (mg kg−1) | AK (mg kg−1) | MBC (mg kg−1) | MBN (mg kg−1) |
|---|---|---|---|---|---|---|---|---|---|
| CF | 7.59 ± 0.18 a | 10.5 ± 0.8 b | 0.8 ± 0.1 b | 15.9 ± 0.7 b | 92.7 ± 5.4 b | 13.9 ± 2.4 c | 134.7 ± 6.4 b | 151.4 ± 9.9 b | 25.3 ± 4.3 c |
| GM | 7.59 ± 0.18 a | 12.2 ± 0.3 b | 1.0 ± 0.1 b | 18.2 ± 1.1 b | 108.4 ± 3.8 b | 52.7 ± 8.3 b | 147.3 ± 14.7 b | 198.9 ± 3.9 b | 57.8 ± 4.9 b |
| OM | 7.89 ± 0.08 a | 24.2 ± 1.5 a | 3.2 ± 0.5 a | 41.5 ± 4.3 a | 201.5 ± 9.7 a | 221.4 ± 1.7 a | 227.7 ± 5.8 a | 278.0 ± 22.6 a | 94.1 ± 10.6 a |
| Treatments | THN | ASN | AAN | AN | HUN | NHN | |
|---|---|---|---|---|---|---|---|
| CF | 142.6 ± 7.7 a | 156.3 ± 11.7 b | 10.8 ± 0.4 b | 70.6 ± 4.5 b | 62.2 ± 6.4 b | 12.7 ± 2.1 b | 637.3 ± 57.9 b |
| GM | 138.0 ± 10.9 a | 258.5 ± 39.7 b | 16.2 ± 2.9 b | 113.1 ± 24.6 b | 57.6 ± 7.8 b | 71.7 ± 17.9 b | 763.8 ± 44.1 b |
| OM | 133.9 ± 10.9 a | 1227.5 ± 87.9 a | 103.7 ± 7.3 a | 214.2 ± 12.5 a | 206.2 ± 20.8 a | 703.4 ± 52.4 a | 1793.0 ± 181.0 a |
| Treatments | LAP | αG | βG | NAG | PPO | S-C1 |
|---|---|---|---|---|---|---|
| CF | 10.2 ± 0.4 b | 22.7 ± 2.4 a | 84.6 ± 1.6 b | 8.7 ± 1.0 b | 270.3 ± 17.4 a | 88.2 ± 5.5 b |
| GM | 12.0 ± 0.7 b | 26.0 ± 0.7 a | 107.7 ± 4.2 b | 13.4 ± 2.3 a | 275.7 ± 4.1 a | 101.5 ± 4.8 a |
| OM | 15.0 ± 0.3 a | 26.5 ± 2.6 a | 166.0 ± 13.3 a | 13.6 ± 0.5 a | 274.8 ± 10.0 a | 87.8 ± 6.2 b |
| Treatment | Chao1 | Shannon | Simpson | |
|---|---|---|---|---|
| Bacteria | CF | 71.0 ± 4.5 a | 3.06 ± 0.06 b | 0.04 ± 0.00 a |
| GM | 82.7 ± 0.9 a | 3.78 ± 0.14 ab | 0.05 ± 0.02 a | |
| OM | 78.3 ± 1.2 a | 4.07 ± 0.03 a | 0.02 ± 0.00 a | |
| Fungi | CF | 55.7 ± 4.2 a | 3.11 ± 0.08 a | 0.07 ± 0.01 a |
| GM | 64.3 ± 2.7 a | 3.15 ± 0.12 a | 0.07 ± 0.01 a | |
| OM | 57.7 ± 1.3 a | 2.71 ± 0.04 b | 0.12 ± 0.00 a |
Disclaimer/Publisher’s Note: The statements, opinions and data contained in all publications are solely those of the individual author(s) and contributor(s) and not of MDPI and/or the editor(s). MDPI and/or the editor(s) disclaim responsibility for any injury to people or property resulting from any ideas, methods, instructions or products referred to in the content. |
© 2025 by the authors. Licensee MDPI, Basel, Switzerland. This article is an open access article distributed under the terms and conditions of the Creative Commons Attribution (CC BY) license (https://creativecommons.org/licenses/by/4.0/).
Share and Cite
Wang, Q.; Guo, L.; Gao, X.; Chen, S.; Song, X.; Gao, F.; Liu, W.; Guo, H.; Wang, G.; Fan, X. The Effects of Long-Term Manure and Grass Mulching on Microbial Communities, Enzyme Activities, and Soil Organic Nitrogen Fractions in Orchard Soils of the Loess Plateau, China. Agriculture 2025, 15, 2084. https://doi.org/10.3390/agriculture15192084
Wang Q, Guo L, Gao X, Chen S, Song X, Gao F, Liu W, Guo H, Wang G, Fan X. The Effects of Long-Term Manure and Grass Mulching on Microbial Communities, Enzyme Activities, and Soil Organic Nitrogen Fractions in Orchard Soils of the Loess Plateau, China. Agriculture. 2025; 15(19):2084. https://doi.org/10.3390/agriculture15192084
Chicago/Turabian StyleWang, Qi, Luxiao Guo, Xue Gao, Songling Chen, Xinxin Song, Fei Gao, Wei Liu, Hua Guo, Guoping Wang, and Xinping Fan. 2025. "The Effects of Long-Term Manure and Grass Mulching on Microbial Communities, Enzyme Activities, and Soil Organic Nitrogen Fractions in Orchard Soils of the Loess Plateau, China" Agriculture 15, no. 19: 2084. https://doi.org/10.3390/agriculture15192084
APA StyleWang, Q., Guo, L., Gao, X., Chen, S., Song, X., Gao, F., Liu, W., Guo, H., Wang, G., & Fan, X. (2025). The Effects of Long-Term Manure and Grass Mulching on Microbial Communities, Enzyme Activities, and Soil Organic Nitrogen Fractions in Orchard Soils of the Loess Plateau, China. Agriculture, 15(19), 2084. https://doi.org/10.3390/agriculture15192084

