Field-Scale Rice Yield Prediction in Northern Coastal Region of Peru Using Sentinel-2 Vegetation Indices and Machine Learning Models
Abstract
1. Introduction
2. Materials and Methods
2.1. Study Sites
2.2. Meteorological Characteritics
2.3. Crop Management and Agronomic Practices
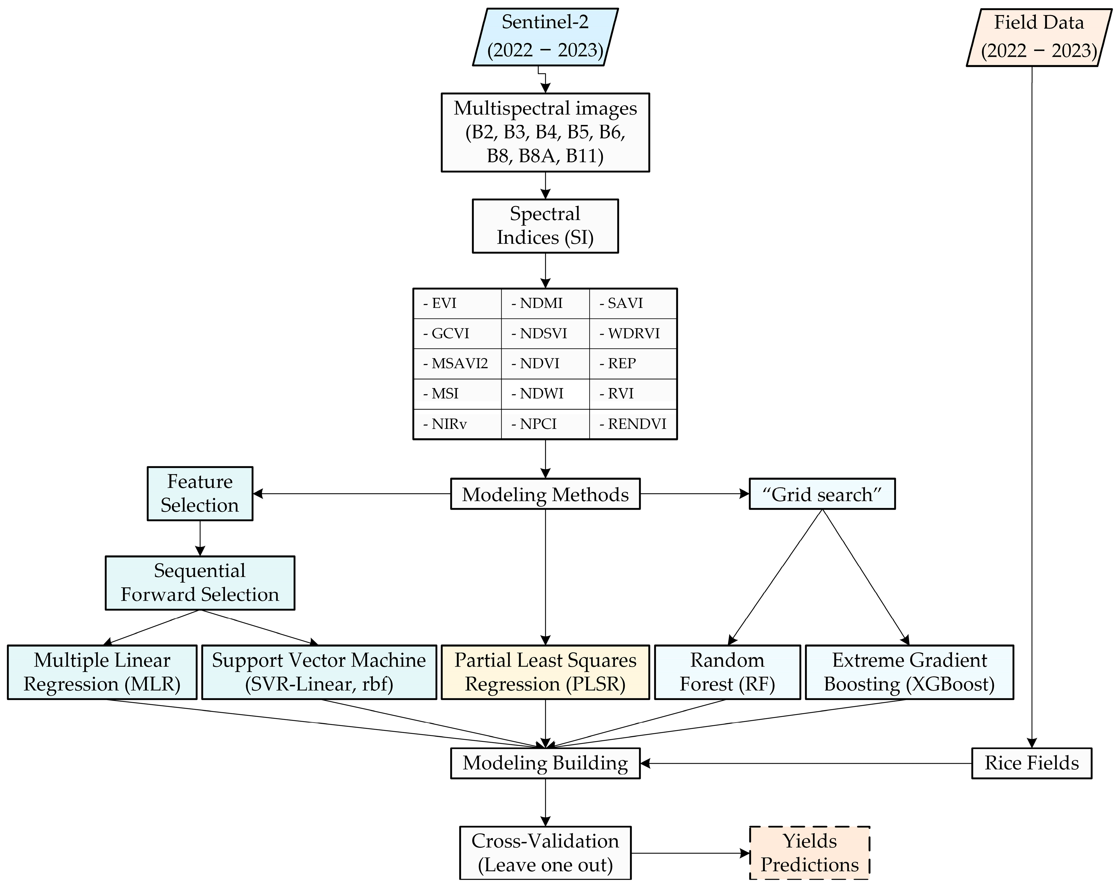
2.4. Data Acquisition and Processing
2.4.1. Sentinel-2 Data Acquisition and Spatial Resolution Harmonization
2.4.2. Measurement of Rice Grain Yield
2.4.3. Sentinel-2 Spectral Indices and Their Computation
2.5. Modeling Methods
2.5.1. Multiple Linear Regression (MLR)
2.5.2. Support Vector Regression with Sequential Forward Selection (SFS-SVR)
2.5.3. Partial Least Squares Regression (PLSR)
2.5.4. Random Forest (RF)
2.5.5. Extreme Gradient Boosting (XGBoost)
2.6. Predictive Accuracy Assesment
3. Results
3.1. Relationships Between Yield and Vegetation Indices (VIs) and Textural Indices (TIs)
3.2. Rice Yield–VI Correlations Across Phenological Stages
3.3. Performance of Machine Learning Models for Rice Yield Prediction in 2022, 2023 and Their Combination
3.3.1. Prediction Models Using Multiple Linear Regression (MLR) and Support Vector Machines (SVR) with Sequential Forward Selection (SFS)
3.3.2. Performance of PLSR: Cross-Validation Results and SHAP-Based Importance
3.3.3. Ensemble Learning Models: Random Forest (RF) and Extreme Gradient Boosting (XGBoost)
3.3.4. Performance of the Yield Prediction Models
3.3.5. Spatial Prediction of Rice Yield at Plot Scale Using Sentinel-2 Data
4. Discussion
4.1. Phenological Stages Govern the Strength and Stability of Yield–VI Relationships
4.2. Phenological Sensitivity and Key Spectral Predictors
4.3. Model Behavior: Parsimony vs. Complexity
4.4. Interannual Variability and Climatic Context
4.5. Positioning Within Prior Work and Implications
4.6. Limitations and Future Work
5. Conclusions
Supplementary Materials
Author Contributions
Funding
Data Availability Statement
Acknowledgments
Conflicts of Interest
Correction Statement
References
- Islam, M.D.; Di, L.; Qamer, F.M.; Shrestha, S.; Guo, L.; Lin, L.; Mayer, T.J.; Phalke, A.R. Rapid Rice Yield Estimation Using Integrated Remote Sensing and Meteorological Data and Machine Learning. Remote Sens. 2023, 15, 2374. [Google Scholar] [CrossRef]
- Mallareddy, M.; Thirumalaikumar, R.; Balasubramanian, P.; Naseeruddin, R.; Nithya, N.; Mariadoss, A.; Eazhilkrishna, N.; Choudhary, A.K.; Deiveegan, M.; Subramanian, E.; et al. Maximizing Water Use Efficiency in Rice Farming: A Comprehensive Review of Innovative Irrigation Management Technologies. Water 2023, 15, 1802. [Google Scholar] [CrossRef]
- Goigochea-Pinchi, D.; Justino-Pinedo, M.; Vega-Herrera, S.S.; Sanchez-Ojanasta, M.; Lobato-Galvez, R.H.; Santillan-Gonzales, M.D.; Ganoza-Roncal, J.J.; Ore-Aquino, Z.L.; Agurto-Piñarreta, A.I. Yield Prediction Models for Rice Varieties Using UAV Multispectral Imagery in the Amazon Lowlands of Peru. AgriEngineering 2024, 6, 2955–2969. [Google Scholar] [CrossRef]
- Quille-Mamani, J.A.; Ruiz, L.A.; Ramos-Fernández, L. Multiseasonal Analysis of Rice Crop Yield Prediction with Sentinel-2 Time Series and UAV Imagery in Lambayeque (Peru). Int. Arch. Photogramm. Remote Sens. Spat. Inf. Sci. 2024, XLVIII-3-2024, 421–426. [Google Scholar] [CrossRef]
- Fernandez-Beltran, R.; Baidar, T.; Kang, J.; Pla, F. Rice-Yield Prediction with Multi-Temporal Sentinel-2 Data and 3D CNN: A Case Study in Nepal. Remote Sens. 2021, 13, 1391. [Google Scholar] [CrossRef]
- Ibrahim, G.R.F.; Rasul, A.; Abdullah, H. Assessing How Irrigation Practices and Soil Moisture Affect Crop Growth through Monitoring Sentinel-1 and Sentinel-2 Data. Environ. Monit. Assess. 2023, 195, 1262. [Google Scholar] [CrossRef] [PubMed]
- Huber, F.; Yushchenko, A.; Stratmann, B.; Steinhage, V. Extreme Gradient Boosting for Yield Estimation Compared with Deep Learning Approaches. Comput. Electron. Agric. 2022, 202, 107346. [Google Scholar] [CrossRef]
- Impollonia, G.; Croci, M.; Amaducci, S. Upscaling and Downscaling Approaches for Early Season Rice Yield Prediction Using Sentinel-2 and Machine Learning for Precision Nitrogen Fertilisation. Comput. Electron. Agric. 2024, 227, 109603. [Google Scholar] [CrossRef]
- Nazir, A.; Ullah, S.; Saqib, Z.A.; Abbas, A.; Ali, A.; Iqbal, M.S.; Hussain, K.; Shakir, M.; Shah, M.; Butt, M.U. Estimation and Forecasting of Rice Yield Using Phenology-Based Algorithm and Linear Regression Model on Sentinel-II Satellite Data. Agriculture 2021, 11, 1026. [Google Scholar] [CrossRef]
- Chen, J.; Yu, T.; Cherney, J.H.; Zhang, Z. Optimal Integration of Optical and SAR Data for Improving Alfalfa Yield and Quality Traits Prediction: New Insights into Satellite-Based Forage Crop Monitoring. Remote Sens. 2024, 16, 734. [Google Scholar] [CrossRef]
- Andrade, C.; Fonseca, A.; Santos, J.A.; Bois, B.; Jones, G.V. Historic Changes and Future Projections in Köppen–Geiger Climate Classifications in Major Wine Regions Worldwide. Climate 2024, 12, 94. [Google Scholar] [CrossRef]
- Franch, B.; San Bautista, A.; Fita, D.; Rubio, C.; Tarrazó-Serrano, D.; Sánchez, A.; Skakun, S.; Vermote, E.; Becker-Reshef, I.; Uris, A. Within-Field Rice Yield Estimation Based on Sentinel-2 Satellite Data. Remote Sens. 2021, 13, 4095. [Google Scholar] [CrossRef]
- Fan, L.; Fang, S.; Fan, J.; Wang, Y.; Zhan, L.; He, Y. Rice Yield Estimation Using Machine Learning and Feature Selection in Hilly and Mountainous Chongqing, China. Agriculture 2024, 14, 1615. [Google Scholar] [CrossRef]
- Choudhary, K.; Shi, W.; Dong, Y.; Paringer, R. Random Forest for Rice Yield Mapping and Prediction Using Sentinel-2 Data with Google Earth Engine. Adv. Space Res. 2022, 70, 2443–2457. [Google Scholar] [CrossRef]
- Roy, D.P.; Li, J.; Zhang, H.K.; Yan, L. Best Practices for the Reprojection and Resampling of Sentinel-2 Multi Spectral Instrument Level 1C Data. Remote Sens. Lett. 2016, 7, 1023–1032. [Google Scholar] [CrossRef]
- Li, Z.; Zhang, H.K.; Roy, D.P.; Yan, L.; Huang, H. Sharpening the Sentinel-2 10 and 20 m Bands to Planetscope-0 3 m Resolution. Remote Sens. 2020, 12, 2406. [Google Scholar] [CrossRef]
- Yang, K.; Luo, Y.; Li, M.; Zhong, S.; Liu, Q.; Li, X. Reconstruction of Sentinel-2 Image Time Series Using Google Earth Engine. Remote Sens. 2022, 14, 4395. [Google Scholar] [CrossRef]
- Fernandes, R.; Hong, G.; Brown, L.A.; Dash, J.; Harvey, K.; Kalimipalli, S.; MacDougall, C.; Meier, C.; Morris, H.; Shah, H.; et al. Not Just a Pretty Picture: Mapping Leaf Area Index at 10 m Resolution Using Sentinel-2. Remote Sens. Environ. 2024, 311, 114269. [Google Scholar] [CrossRef]
- Raphiphan, Y.; Khetkeeree, S.; Liangrocapart, S. Sharpening the Sentinel-2A Infrared Bands via Image Residual Optimization. In Proceedings of the 19th International Conference on Electrical Engineering/Electronics, Computer, Telecommunications and Information Technology, ECTI-CON 2022, Prachuap Khiri Khan, Thailand, 24–27 May 2022. [Google Scholar] [CrossRef]
- Panagiotopoulou, A.; Grammatikopoulos, L.; Kalousi, G.; Charou, E. Sentinel-2 and SPOT-7 Images in Machine Learning Frameworks for Super-Resolution. In Pattern Recognition. ICPR International Workshops and Challenges; Lecture Notes in Computer Science (Including Subseries Lecture Notes in Artificial Intelligence and Lecture Notes in Bioinformatics); Springer: Cham, Switzerland, 2021; Volume 12667 LNCS, pp. 462–476. [Google Scholar] [CrossRef]
- Montero, D.; Aybar, C.; Mahecha, M.D.; Martinuzzi, F.; Söchting, M.; Wieneke, S. A Standardized Catalogue of Spectral Indices to Advance the Use of Remote Sensing in Earth System Research. Sci. Data 2023, 10, 197. [Google Scholar] [CrossRef]
- Tiruneh, G.; Tsegaye Meshesha, D.; Adgo, E.; Tsunekawa, A.; Haregeweyn, N.; Almaw Fenta, A.; Yilak Alemayehu, T.; Mulualem, T.; Fekadu, G.; Demissie, S.; et al. Mapping Crop Yield Spatial Variability Using Sentinel-2 Vegetation Indices in Ethiopia. Arab. J. Geosci. 2023, 16, 631. [Google Scholar] [CrossRef]
- Panek, E.; Gozdowski, D.; Stępień, M.; Samborski, S.; Ruciński, D.; Buszke, B. Within-Field Relationships between Satellite-Derived Vegetation Indices, Grain Yield and Spike Number of Winter Wheat and Triticale. Agronomy 2020, 10, 1842. [Google Scholar] [CrossRef]
- Htun, A.M.; Shamsuzzoha, M.; Ahamed, T. Rice Yield Prediction Model Using Normalized Vegetation and Water Indices from Sentinel-2A Satellite Imagery Datasets. Asia-Pac. J. Reg. Sci. 2023, 7, 491–519. [Google Scholar] [CrossRef]
- Cavalaris, C.; Megoudi, S.; Maxouri, M.; Anatolitis, K.; Sifakis, M.; Levizou, E.; Kyparissis, A. Modeling of Durum Wheat Yield Based on Sentinel-2 Imagery. Agronomy 2021, 11, 1486. [Google Scholar] [CrossRef]
- Al-Gaadi, K.A.; Hassaballa, A.A.; Tola, E.; Kayad, A.G.; Madugundu, R.; Alblewi, B.; Assiri, F. Prediction of Potato Crop Yield Using Precision Agriculture Techniques. PLoS ONE 2016, 11, e0162219. [Google Scholar] [CrossRef] [PubMed]
- Zhang, F.; Hassanzadeh, A.; Letendre, P.; Kikkert, J.; Pethybridge, S.; van Aardt, J. Enhancing Snap Bean Yield Prediction through Synergistic Integration of UAS-Based LiDAR and Multispectral Imagery. Comput. Electron. Agric. 2025, 230, 109923. [Google Scholar] [CrossRef]
- Yewle, A.D.; Mirzayeva, L.; Karakuş, O. Multi-Modal Data Fusion and Deep Ensemble Learning for Accurate Crop Yield Prediction. Remote Sens. Appl. 2025, 38, 101613. [Google Scholar] [CrossRef]
- Wang, J.; Zhang, Y.; Han, F.; Shi, Z.; Zhao, F.; Zhang, F.; Pan, W.; Zhang, Z.; Cui, Q. Estimation of Canopy Chlorophyll Content of Apple Trees Based on UAV Multispectral Remote Sensing Images. Agriculture 2025, 15, 1308. [Google Scholar] [CrossRef]
- Biplov Bhandari, Y.; Mayer, T. Comparing Deep Learning Models for Rice Mapping in Bhutan Using High Resolution Satellite Imagery. arXiv 2024, arXiv:2406.07482. [Google Scholar] [CrossRef]
- Niedbała, G.; Hegazi, E.H.; Samak, A.A.; Yang, L.; Huang, R.; Huang, J. Prediction of Soil Moisture Content from Sentinel-2 Images Using Convolutional Neural Network (CNN). Agronomy 2023, 13, 656. [Google Scholar] [CrossRef]
- Benzougagh, B.; Meshram, S.G.; El Fellah, B.; Mastere, M.; Dridri, A.; Sadkaoui, D.; Mimich, K.; Khedher, K.M. Combined Use of Sentinel-2 and Landsat-8 to Monitor Water Surface Area and Evaluated Drought Risk Severity Using Google Earth Engine. Earth Sci. Inform. 2022, 15, 929–940. [Google Scholar] [CrossRef]
- Ramos, J.; Di-Laccio, J.L.; Uzuriaga, J.; Bonomo, N. Remote Sensing of Cyanobacterias with Sentinel-2 in the Salto Grande. Int. Arch. Photogramm. Remote Sens. Spat. Inf. Sci. 2024, XLVIII-2/W6-2024, 45–50. [Google Scholar] [CrossRef]
- Zhang, J.; Pan, Y.; Tao, X.; Wang, B.; Cao, Q.; Tian, Y.; Zhu, Y.; Cao, W.; Liu, X. In-Season Mapping of Rice Yield Potential at Jointing Stage Using Sentinel-2 Images Integrated with High-Precision UAS Data. Eur. J. Agron. 2023, 146, 126808. [Google Scholar] [CrossRef]
- Bazezew, M.N.; Belay, A.T.; Guda, S.T.; Kleinn, C. Developing Maize Yield Predictive Models from Sentinel-2 MSI Derived Vegetation Indices: An Approach to an Early Warning System on Yield Fluctuation and Food Security. PFG—J. Photogramm. Remote Sens. Geoinf. Sci. 2021, 89, 535–548. [Google Scholar] [CrossRef]
- Angulo, L.; Pamboukian, S. Spectral Behavior of Maize, Rice, Soy, and Oat Crops Using Multi-Spectral Images from Sentinel-2. In Proceedings of the 5th Brazilian Technology Symposium, Campinas, Brazil, 22–24 October 2019; Springer: Cham, Switzerland, 2021; Volume 202, pp. 327–336. [Google Scholar] [CrossRef]
- Hassanzadeh, A.; Zhang, F.; van Aardt, J.; Murphy, S.P.; Pethybridge, S.J. Broadacre Crop Yield Estimation Using Imaging Spectroscopy from Unmanned Aerial Systems (UAS): A Field-Based Case Study with Snap Bean. Remote Sens. 2021, 13, 3241. [Google Scholar] [CrossRef]
- Kayad, A.; Sozzi, M.; Gatto, S.; Marinello, F.; Pirotti, F. Monitoring Within-Field Variability of Corn Yield Using Sentinel-2 and Machine Learning Techniques. Remote Sens. 2019, 11, 2873. [Google Scholar] [CrossRef]
- Chanev, M.; Kamenova, I.; Dimitrov, P.; Filchev, L. Evaluation of Sentinel-2 Deep Resolution 3.0 Data for Winter Crop Identification and Organic Barley Yield Prediction. Remote Sens. 2025, 17, 957. [Google Scholar] [CrossRef]
- Li, F.; Miao, Y.; Chen, X.; Sun, Z.; Stueve, K.; Yuan, F. In-Season Prediction of Corn Grain Yield through PlanetScope and Sentinel-2 Images. Agronomy 2022, 12, 3176. [Google Scholar] [CrossRef]
- Wan, L.; Ryu, Y.; Dechant, B.; Lee, J.; Zhong, Z.; Feng, H. Improving Retrieval of Leaf Chlorophyll Content from Sentinel-2 and Landsat-7/8 Imagery by Correcting for Canopy Structural Effects. Remote Sens. Environ. 2024, 304, 114048. [Google Scholar] [CrossRef]
- Skakun, S.; Vermote, E.; Franch, B.; Roger, J.C.; Kussul, N.; Ju, J.; Masek, J. Winter Wheat Yield Assessment from Landsat 8 and Sentinel-2 Data: Incorporating Surface Reflectance, Through Phenological Fitting, into Regression Yield Models. Remote Sens. 2019, 11, 1768. [Google Scholar] [CrossRef]
- Panumonwatee, G.; Choosumrong, S.; Pampasit, S.; Premprasit, R.; Nemoto, T.; Raghavan, V. Machine Learning Technique for Carbon Sequestration Estimation of Mango Orchards Area Using Sentinel-2 Data. Carbon Res. 2025, 4, 33. [Google Scholar] [CrossRef]
- Escolà, A.; Badia, N.; Arnó, J.; Martínez-Casasnovas, J.A. Using Sentinel-2 Images to Implement Precision Agriculture Techniques in Large Arable Fields: First Results of a Case Study. Adv. Anim. Biosci. 2017, 8, 377–382. [Google Scholar] [CrossRef]
- Radočaj, D.; Jurišić, M. A Phenology-Based Evaluation of the Optimal Proxy for Cropland Suitability Based on Crop Yield Correlations from Sentinel-2 Image Time-Series. Agriculture 2025, 15, 859. [Google Scholar] [CrossRef]
- Parida, P.K.; Somasundaram, E.; Krishnan, R.; Radhamani, S.; Sivakumar, U.; Parameswari, E.; Raja, R.; Shri Rangasami, S.R.; Sangeetha, S.P.; Gangai Selvi, R. Unmanned Aerial Vehicle-Measured Multispectral Vegetation Indices for Predicting LAI, SPAD Chlorophyll, and Yield of Maize. Agriculture 2024, 14, 1110. [Google Scholar] [CrossRef]
- Soccolini, A.; Vizzari, M. Predictive Modelling of Maize Yield Using Sentinel 2 NDVI. In Computational Science and Its Applications—ICCSA 2023 Workshops; Springer: Cham, Switzerland, 2023; Volume 14107 LNCS, pp. 327–338. [Google Scholar] [CrossRef]
- Pinna, D.; Sozzi, M.; Marinello, F. Assessing Silage Maize Yield and Quality Variability Using NIRS, Sentinel-2, and PlanetScope Multispectral Imagery: A Precision Agriculture Approach. Remote Sens. Agric. 2024, 13191, 182–189. [Google Scholar] [CrossRef]
- Chaiyana, A.; Hanchoowong, R.; Srihanu, N.; Prasanchum, H.; Kangrang, A.; Hormwichian, R.; Kaewplang, S.; Koedsin, W.; Huete, A. Leveraging Remotely Sensed and Climatic Data for Improved Crop Yield Prediction in the Chi Basin, Thailand. Sustainability 2024, 16, 2260. [Google Scholar] [CrossRef]
- Jabed, M.A.; Azmi Murad, M.A. Crop Yield Prediction in Agriculture: A Comprehensive Review of Machine Learning and Deep Learning Approaches, with Insights for Future Research and Sustainability. Heliyon 2024, 10, e40836. [Google Scholar] [CrossRef] [PubMed]
- Shafiee, S.; Lied, L.M.; Burud, I.; Dieseth, J.A.; Alsheikh, M.; Lillemo, M. Sequential Forward Selection and Support Vector Regression in Comparison to LASSO Regression for Spring Wheat Yield Prediction Based on UAV Imagery. Comput. Electron. Agric. 2021, 183, 106036. [Google Scholar] [CrossRef]
- Fawagreh, K.; Gaber, M.M.; Elyan, E. Random Forests: From Early Developments to Recent Advancements. Syst. Sci. Control Eng. 2014, 2, 602–609. [Google Scholar] [CrossRef]
- Ji, F.; Li, F.; Hao, D.; Shiklomanov, A.N.; Yang, X.; Townsend, P.A.; Dashti, H.; Nakaji, T.; Kovach, K.R.; Liu, H.; et al. Unveiling the Transferability of PLSR Models for Leaf Trait Estimation: Lessons from a Comprehensive Analysis with a Novel Global Dataset. New Phytol. 2024, 243, 111–131. [Google Scholar] [CrossRef]
- Breiman, L. Random Forests. Mach. Learn. 2001, 45, 5–32. [Google Scholar] [CrossRef]
- Biau, G.; Scornet, E. A Random Forest Guided Tour. Test 2015, 25, 197–227. [Google Scholar] [CrossRef]
- Dhillon, M.S.; Dahms, T.; Kuebert-Flock, C.; Rummler, T.; Arnault, J.; Steffan-Dewenter, I.; Ullmann, T. Integrating Random Forest and Crop Modeling Improves the Crop Yield Prediction of Winter Wheat and Oil Seed Rape. Front. Remote Sens. 2022, 3, 1010978. [Google Scholar] [CrossRef]
- Jhajharia, K.; Sharma, N.V.; Mathur, P. A Machine Learning Model for Crop Yield Prediction Using Remote Sensing Data. Int. Res. J. Multidiscip. Scope 2025, 6, 577–590. [Google Scholar] [CrossRef]
- Chen, T.; Guestrin, C. XGBoost: A Scalable Tree Boosting System. arXiv 2016, arXiv:1603.02754. [Google Scholar] [CrossRef]
- Sah, S.; Haldar, D.; Singh, R.N.; Das, B.; Nain, A.S. Rice Yield Prediction through Integration of Biophysical Parameters with SAR and Optical Remote Sensing Data Using Machine Learning Models. Sci. Rep. 2024, 14, 21674. [Google Scholar] [CrossRef] [PubMed]
- Tiwari, V.; Thorp, K.; Tulbure, M.G.; Gray, J.; Kamruzzaman, M.; Krupnik, T.J.; Sankarasubramanian, A.; Ardon, M. Advancing Food Security: Rice Yield Estimation Framework Using Time-Series Satellite Data & Machine Learning. PLoS ONE 2024, 19, e0309982. [Google Scholar] [CrossRef]
- Najafi, P.; Eftekhari, A.; Sharifi, A. Evaluation of Time-Series Sentinel-2 Images for Early Estimation of Rice Yields in South-West of Iran. Aircr. Eng. Aerosp. Technol. 2023, 95, 741–748. [Google Scholar] [CrossRef]
- Soriano-González, J.; Angelats, E.; Martínez-Eixarch, M.; Alcaraz, C. Monitoring Rice Crop and Yield Estimation with Sentinel-2 Data. Field Crops Res. 2022, 281, 108507. [Google Scholar] [CrossRef]
- Sun, C.; Zhang, H.; Xu, L.; Ge, J.; Jiang, J.; Song, M.; Wang, C. Rice Yield Prediction Using Radar Vegetation Indices from Sentinel-1 Data and Multiscale One-Dimensional Convolutional Long- and Short-Term Memory Network Model. J. Appl. Remote Sens. 2024, 18, 024505. [Google Scholar] [CrossRef]
- Pokhariyal, S.; Patel, N.R.; Nain, A.S.; Akarsh, S.G.; Rana, R.S.; Singh, R.K.; Ranjan, R. Evaluating Rice Crop Phenology and Crop Yield in Hilly Region Using Satellite Imagery and Google Earth Engine. J. Agrometeorol. 2024, 26, 395–400. [Google Scholar] [CrossRef]
- Quille-Mamani, J.; Ramos-Fernández, L.; Huanuqueño-Murillo, J.; Quispe-Tito, D.; Cruz-Villacorta, L.; Pino-Vargas, E.; Flores del Pino, L.; Heros-Aguilar, E.; Ángel Ruiz, L. Rice Yield Prediction Using Spectral and Textural Indices Derived from UAV Imagery and Machine Learning Models in Lambayeque, Peru. Remote Sens. 2025, 17, 632. [Google Scholar] [CrossRef]
- Kalecinski, N.I.; Skakun, S.; Torbick, N.; Huang, X.; Franch, B.; Roger, J.C.; Vermote, E. Crop Yield Estimation at Different Growing Stages Using a Synergy of SAR and Optical Remote Sensing Data. Sci. Remote Sens. 2024, 10, 100153. [Google Scholar] [CrossRef]
- Guzman-Lopez, R.R.; Huamanchumo, L.; Fernandez, K.; Cutipa-Luque, O.; Tiahuallpa, Y.; Rojas, H. Sparsity, Regularization and Causality in Agricultural Yield: The Case of Paddy Rice in Peru. arXiv 2024, arXiv:2409.17298. [Google Scholar] [CrossRef]
- Alebele, Y.; Wang, W.; Yu, W.; Zhang, X.; Yao, X.; Tian, Y.; Zhu, Y.; Cao, W.; Cheng, T. Estimation of Crop Yield from Combined Optical and SAR Imagery Using Gaussian Kernel Regression. IEEE J. Sel. Top. Appl. Earth Obs. Remote Sens. 2021, 14, 10520–10534. [Google Scholar] [CrossRef]
















| Zones | Longitude | Latitude | Altitude (m.a.s.l.) | Area (ha) | Sub-plots | Variety |
|---|---|---|---|---|---|---|
| Caballito | 06°35′38.82″ S | 79°47′5.32″ W | 47 | 14.19 | 15 | Tinajone and Capoteña |
| García | 06°35′2.51″ S | 79°47′3.50″ W | 47 | 5.23 | 3 | Tinajones |
| Santa Julia | 06°36′25.99″ S | 79°47′31.85″ W | 42 | 8.55 | 7 | Mallares |
| Totora | 06°35′35.16″ S | 79°47′32.74″ W | 44 | 5.38 | 6 | Puntilla |
| Zapote | 06°35′44.20″ S | 79°47′8.04″ W | 46 | 6.01 | 6 | Pakamuros |
| Band Name | Sentinel-2 (Band) | Spectral Range (nm) | Resolution (m) |
|---|---|---|---|
| Blue | B2 | 480–523 | 10 |
| Green | B3 | 543–578 | 10 |
| Red | B4 | 650–680 | 10 |
| Red-edge 1 | B5 | 698–713 | 20 |
| Red-edge 2 | B6 | 733–748 | 20 |
| Near-infrared (broad) | B8 | 785–900 | 10 |
| Near-infrared (narrow) | B8A | 855–875 | 20 |
| SWIR1 | B11 | 1565–1655 | 20 |
| SWIR2 | B12 | 2100–2280 | 20 |
| Spectral Indices | Calculation Formula | Sources |
|---|---|---|
| Normalized Difference Vegetation Index (NDVI) | [4,5,13,22,23,24] | |
| Enhanced Vegetation Index (EVI) | [13,22,25] | |
| Soil Adjusted Vegetation Index (SAVI) | [23,24,26,27,28,29,30] | |
| Modified Soil Adjusted Vegetation Index 2 (MSAVI2) | [23,30] | |
| Normalized Difference Moisture Index (NDMI) | [25,31] | |
| Normalized Difference Water Index (NDWI) | [24,30,32,33,34] | |
| Ratio Vegetation Index (RVI) | [13,23,28,29] | |
| Moisture Stress Index (MSI) | [25,35] | |
| Red Edge Position (REP) | [9,36] | |
| Red Edge NDVI (RENDVI) | [36,37] | |
| Green Chlorophyll Vegetation Index (GCVI) | [38,39,40] | |
| Near-Infrared Reflectance of Vegetation (NIRv) | [22,41,42] | |
| Normalized Pigment Chlorophyll Ratio Index (NPCI) | [36,43] | |
| Wide Dynamic Range Vegetation Index (WDRVI) | [44,45,46] | |
| Normalized Difference Senescence Vegetation Index (NDSVI) | [47,48] |
| Machine Learning Models | Validation (Leave One out CV) | |||||||||||
|---|---|---|---|---|---|---|---|---|---|---|---|---|
| 2022 | 2023 | 2022–2023 | ||||||||||
| Flowering | Milk | Dough | Milk | |||||||||
| R2_CV | RMSE_CV (t ha−1) | rRMSE_CV (%) | R2_CV | RMSE_CV (t ha−1) | rRMSE_CV (%) | R2_CV | RMSE_CV (t ha−1) | rRMSE_CV (%) | R2_CV | RMSE_CV (t ha−1) | rRMSE_CV (%) | |
| Vegetation Index (VI) | ||||||||||||
| Multiple Linear Regression (MLR) | 0.67 | 1.33 (0.79) | 12.94 (7.62) | 0.68 | 1.30 (0.85) | 12.64 (8.23) | 0.24 | 0.88 (0.56) | 9.56 (6.10) | 0.63 | 1.15 (0.75) | 11.73 (7.69) |
| Support Vector Machine (SVR-linear) | 0.57 | 1.51 (0.82) | 14.70 (7.95) | 0.67 | 1.33 (0.93) | 12.94 (9.03) | 0.13 | 0.95 (0.62) | 10.26 (6.73) | 0.58 | 1.21 (0.88) | 12.41 (9.04) |
| Support Vector Machine (SVR-rbf) | 0.66 | 1.34 (0.95) | 13.05 (9.21) | 0.63 | 1.41 (1.09) | 13.70 (10.60) | 0.10 | 0.97 (0.60) | 10.46 (6.52) | 0.57 | 1.23 (0.91) | 12.61 (9.35) |
| Partial Least Squares Regression (PLSR) | 0.68 | 1.31 (0.69) | 12.74 (6.71) | 0.56 | 1.53 (0.97) | 14.88 (9.39) | 0.14 | 0.94 (0.59) | 10.19 (6.39) | 0.49 | 1.34 (0.94) | 13.69 (9.57) |
| Random Forest (RF) | 0.57 | 1.52 (0.89) | 14.73 (8.66) | 0.54 | 1.56 (1.09) | 15.18 (10.54) | −0.19 * | 1.11 (0.69) | 12.01 (7.46) | 0.46 | 1.38 (0.97) | 14.13 (9.91) |
| Extreme Gradient Boosting (XGBoost) | 0.51 | 1.61 (1.00) | 15.63 (9.72) | 0.55 | 1.55 (1.06) | 15.08 (10.26) | −0.27 * | 1.14 (0.68) | 12.39 (7.32) | 0.43 | 1.42 (0.92) | 14.48 (9.36) |
Disclaimer/Publisher’s Note: The statements, opinions and data contained in all publications are solely those of the individual author(s) and contributor(s) and not of MDPI and/or the editor(s). MDPI and/or the editor(s) disclaim responsibility for any injury to people or property resulting from any ideas, methods, instructions or products referred to in the content. |
© 2025 by the authors. Licensee MDPI, Basel, Switzerland. This article is an open access article distributed under the terms and conditions of the Creative Commons Attribution (CC BY) license (https://creativecommons.org/licenses/by/4.0/).
Share and Cite
Jarro-Espinal, I.; Huanuqueño-Murillo, J.; Quille-Mamani, J.; Quispe-Tito, D.; Ramos-Fernández, L.; Pino-Vargas, E.; Torres-Rua, A. Field-Scale Rice Yield Prediction in Northern Coastal Region of Peru Using Sentinel-2 Vegetation Indices and Machine Learning Models. Agriculture 2025, 15, 2054. https://doi.org/10.3390/agriculture15192054
Jarro-Espinal I, Huanuqueño-Murillo J, Quille-Mamani J, Quispe-Tito D, Ramos-Fernández L, Pino-Vargas E, Torres-Rua A. Field-Scale Rice Yield Prediction in Northern Coastal Region of Peru Using Sentinel-2 Vegetation Indices and Machine Learning Models. Agriculture. 2025; 15(19):2054. https://doi.org/10.3390/agriculture15192054
Chicago/Turabian StyleJarro-Espinal, Isabel, José Huanuqueño-Murillo, Javier Quille-Mamani, David Quispe-Tito, Lia Ramos-Fernández, Edwin Pino-Vargas, and Alfonso Torres-Rua. 2025. "Field-Scale Rice Yield Prediction in Northern Coastal Region of Peru Using Sentinel-2 Vegetation Indices and Machine Learning Models" Agriculture 15, no. 19: 2054. https://doi.org/10.3390/agriculture15192054
APA StyleJarro-Espinal, I., Huanuqueño-Murillo, J., Quille-Mamani, J., Quispe-Tito, D., Ramos-Fernández, L., Pino-Vargas, E., & Torres-Rua, A. (2025). Field-Scale Rice Yield Prediction in Northern Coastal Region of Peru Using Sentinel-2 Vegetation Indices and Machine Learning Models. Agriculture, 15(19), 2054. https://doi.org/10.3390/agriculture15192054

