Assessing Climate Risk in Viticulture: A Localized Index for the Semi-Arid and Mediterranean Regions of Chile
Abstract
1. Introduction
2. Materials and Methods
2.1. Study Area
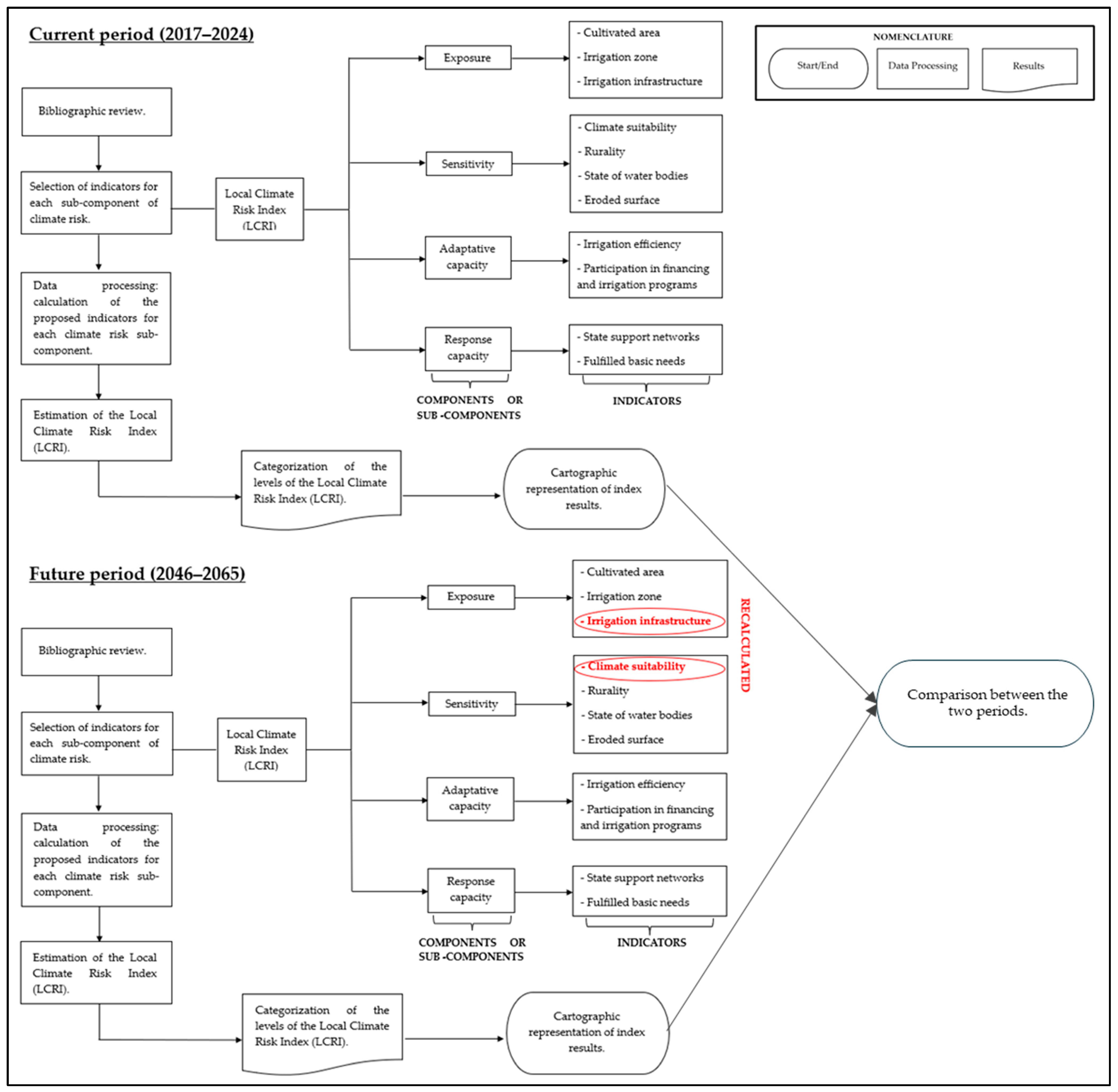
2.2. Components of the LCRI for the Viticulture Sector
2.2.1. Exposure
Cultivated Area
Irrigation Zone
Irrigation Infrastructure
2.2.2. Sensitivity
Climatic Suitability
Rurality
State of Water Bodies
Eroded Surface
2.2.3. Adaptative Capacity
Irrigation Efficiency
Participation in Financing and Irrigation Programs
2.2.4. Response Capacity
State Support Networks
Fulfilled Basic Needs
2.3. Evaluation of the LCRI for the Viticulture Sector
3. Results
3.1. Exposure
3.2. Sensitivity
3.3. Adaptive Capacity
3.4. Response Capacity
3.5. LCRI for the Viticulture Sector
4. Discussion
4.1. Exposure
4.2. Sensitivity
4.3. Adaptative and Response Capacity
4.4. LCRI for the Viticulture Sector
5. Conclusions
Supplementary Materials
Author Contributions
Funding
Institutional Review Board Statement
Data Availability Statement
Conflicts of Interest
Abbreviations
| LCRI | Local climate risk index |
| AD | Adaptive capacity component |
| GDP | Gross domestic product |
| RE | Response capacity component |
| EX | Exposure component |
| SE | Sensitivity component |
References
- Agraso-Otero, A.; Cancela, J.J.; Vilanova, M.; Ugarte Andreva, J.; Rebolledo-Leiva, R.; González-García, S. Assessing the environmental sustainability of organic wine grape production with qualified designation of origin in la Rioja, Spain. Agriculture 2025, 15, 536. [Google Scholar] [CrossRef]
- Oficina de Estudios y Políticas Agrarias (ODEPA). Superficie y Producción de Vides Para Vinificación, de Mesa y Pisqueras. Available online: https://hdl.handle.net/20.500.12650/73265 (accessed on 10 April 2025). (In Spanish).
- Oficina de Estudios y Políticas Agrarias (ODEPA). Panorama de la Agricultura Chilena; ODEPA: Santiago, Chile, 2019; pp. 1–36. (In Spanish) [Google Scholar]
- Wines of Chile. Aporte del Vino a la Economía y Desarrollo de Chile. 2023. Available online: https://www.winesofchile.org/winegrowing-regions/ (accessed on 10 April 2025). (In Spanish).
- Wines of Chile—ANIAE. Vendimia 2022: Informe Ejecutivo; Asociación Nacional de Ingenieros Agrónomos Enólogos de Chile (ANIAE): Santiago, Chile, 2022; pp. 1–23. (In Spanish) [Google Scholar]
- De la Fuente, M. Análisis de Exportaciones de Uva de Mesa Negra Iniagrape-one (Maylen); Instituto Nacional de Investigaciones Agropecuarias (INIA): Santiago, Chile, 2021; pp. 4–8. (In Spanish) [Google Scholar]
- Sarricolea, P.; Herrera-Ossandon, M.; Meseguer-Ruiz, Ó. Climatic regionalisation of continental Chile. J. Maps 2017, 13, 66–73. [Google Scholar] [CrossRef]
- Rojas, G. La Geografía del Vino Chileno; Vinífera: Santiago, Chile, 2019; pp. 64–112. (In Spanish) [Google Scholar]
- Arribillaga, D. Investigación y desarrollo en vides: Vitivinicultura en la zona más austral del mundo. In Investigación y Desarrollo en Vides; García, M., Barba, P., Sellés, G., Eds.; Instituto Nacional de Investigaciones Agropecuarias (INIA): Santiago, Chile, 2020; p. 56. (In Spanish) [Google Scholar]
- Reyes, M. Elementos del clima y su influencia en la producción vitivinícola: Referencias para el secano. In Condiciones Edafoclimáticas y Productos Enológicos en el Valle del Itata; Claret, M., Reyes, M., Ruiz, S., Eds.; Instituto de Investigaciones Agropecuarias (INIA): Chillán, Chile, 2020; pp. 189–200. (In Spanish) [Google Scholar]
- Ruiz-García, L.; Romero, P.; Tornel, M.; Menéndez, C.; Cabello, F.; Martínez-Cutillas, A. La viticultura frente al cambio climático: Adaptación y estrategias de mejora. In Influencia del Cambio Climático en la Mejora Genética de Plantas; Brunton, J., Tornero, O., Terrer, J., García, L., Sánchez, E., Eds.; Compobell SL: Murcia, Spain, 2018; pp. 165–196. (In Spanish) [Google Scholar]
- Zurita-Silva, A.; Díaz, I.; Verdugo, N.; Mejía, N. Desafíos de la viticultura en escenario de cambio climático. Rev. Campo Technol. 2020, 16, 38–41. (In Spanish) [Google Scholar]
- Salazar, C.; Reyes, M. Efectos del cambio climático en la vitivinicultura y alternativas para asegurar la sustentabilidad y calidad del viñedo en el Valle Central. In Preparando la Agricultura para el Cambio Climático; Instituto Nacional de Investigaciones Agropecuarias (INIA), Ed.; Ministerio de Agricultura, Gobierno de Chile: Santiago, Chile, 2020; pp. 39–41. (In Spanish) [Google Scholar]
- Reyes, M.; Salazar, M. Ciclo de Charlas sobre Viticultura y Cambio Climático 2020–2022: Ensayos en Incremento de Temperatura; Instituto Nacional de Investigaciones Agropecuarias (INIA): Santiago, Chile, 2021; pp. 1–8. (In Spanish) [Google Scholar]
- Acuña, I.; Navarro, P.; Madariaga, M. Plagas agrícolas y cambio climático: Desafíos y manejo. In Preparando la Agricultura para el Cambio Climático; Instituto Nacional de Investigaciones Agropecuarias (INIA), Ed.; Ministerio de Agricultura, Gobierno de Chile: Santiago, Chile, 2020; pp. 21–25. (In Spanish) [Google Scholar]
- Van Leeuwen, C.; Sgubin, G.; Bois, B.; Ollat, N.; Swingedouw, D.; Zito, S.; Gambetta, G.A. Climate change impacts and adaptations of wine production. Nat. Rev. Earth Environ. 2024, 5, 258–275. [Google Scholar] [CrossRef]
- Verdugo-Vásquez, N.; Orrego, R.; Gutiérrez-Gamboa, G.; Reyes, M.; Zurita Silva, A.; Balbontín, C.; Salazar-Parra, C. Climate trends and variability in the Chilean viticultural production zones during 1985–2015. OENO One 2023, 57, 345–362. [Google Scholar] [CrossRef]
- Araya-Osses, D.; Casanueva, A.; Román-Figueroa, C.; Uribe, J.M.; Paneque, M. Climate change projections of temperature and precipitation in Chile based on statistical downscaling. Clim. Dyn. 2020, 54, 4309–4330. [Google Scholar] [CrossRef]
- Resco, P. Viticultura y Cambio Climático en España: Vulnerabilidad en las Distintas Regiones y Estrategias de Adaptación Frente al Desarrollo de Nuevas Políticas. Ph.D. Thesis, Universidad Politécnica de Madrid, Madrid, Spain, 2015. [Google Scholar]
- Olcina Cantos, J.; Vera-Rebollo, J.F. Adaptación del sector turístico al cambio climático en España. La importancia de las acciones a escala local y en empresas turísticas. An. Geogr. Univ. Complut. 1970, 36, 321–349. (In Spanish) [Google Scholar] [CrossRef]
- Billi, M.; Garreaud, R. Cápsula Climática: ¿Qué es el Riesgo Climático? Centro de Ciencia del Clima y la Resiliencia (CR2), Universidad de Chile: Santiago, Chile. 2020. Available online: https://leycambioclimatico.cl/capsula-climatica-que-es-el-riesgo-climatico/ (accessed on 23 May 2025). (In Spanish).
- Centro de Ciencia del Clima y la Resiliencia (CR2). Marco de Evaluación de la Vulnerabilidad; Centro de Ciencia del Clima y la Resiliencia (CR)2: Santiago, Chile, 2018; pp. 5–26. (In Spanish) [Google Scholar]
- Intergovernmental Panel on Climate Change (IPCC). Climate Change 2014: Impacts, Adaptation, and Vulnerability. Part A: Global and Sectoral Aspects. Contribution of Working Group II to the Fifth Assessment Report of the Intergovernmental Panel on Climate Change; Cambridge University Press: Cambridge, UK; New York, NY, USA, 2014; pp. 3–13. [Google Scholar]
- Boer, R.; Rakhman, A.; Faqih, A.P.; Situmorang, A.P. Village Vulnerability and Climate Risk Index; UNDP-SPARC Project: East Nusa Tenggara; Kementerian Lingkungan Hidup and Kehutanan: Kajarta, Indonesia, 2015; pp. 1–17. [Google Scholar]
- Organización de las Naciones Unidas para la Alimentación y la Agricultura (FAO)—Programa de las Naciones Unidas para el Desarrollo (UNDP). Módulo 8.2: Índices de Vulnerabilidad; FAO-UNDP: Rome, Italy, 2021; pp. 2–17. (In Spanish) [Google Scholar]
- Bohórquez-Piña, P. Climate risk index: The measurement of climate change adaptation in Bogotá. A new methodology for largest urban agglomeration. Rev. Interdisc. Est. Cienc. Basic Ing. 2024, 11, 2. [Google Scholar] [CrossRef]
- Adil, L.; Eckstein, D.; Kuenzel, V.; Schaefer, L. Climate Risk Index 2025—Who Suffers Most from Extreme Weather Events? 2025. Available online: http://www.germanwatch.org/en/93013 (accessed on 22 May 2025).
- Haro, A.; Mendoza-Ponce, A.; Calderón-Bustamante, O.; Velasco, J. Evaluating risk and possible adaptations to climate change under a socio-ecological system approach. Front. Clim. 2021, 3, 674693. [Google Scholar] [CrossRef]
- Ministerio de Medio Ambiente (MMA). Atlas de Riesgos Climáticos: Marco Metodológico ARClim; Ministerio de Medio Ambiente, Gobierno de Chile: Santiago, Chile, 2020; p. 12. (In Spanish) [Google Scholar]
- Montalba, R.; Fonseca, F.; García, M.; Vieli, L.; Altieri, M. Determinación de los niveles de riesgo socioecológico ante sequías en sistemas agrícolas campesinos de la Araucanía chilena. Influencia de la diversidad cultural y la agrobiodiversidad. Pap. Rev. Sociol. 2015, 100, 607–624. (In Spanish) [Google Scholar] [CrossRef][Green Version]
- Centro de Información de Recursos Naturales (CIREN). Catastro Frutícola 2022: Principales Resultados Región del Maule/Septiembre 2022; Oficina de Estudios y Políticas Agropecuarias (ODEPA), Ministerio de Agricultura, Gobierno de Chile: Santiago, Chile, 2022; pp. 10–35. (In Spanish) [Google Scholar]
- Servicio Agrícola Ganadero (SAG). Informe Catastro Vitícola Nacional 2022; Ministerio de Agricultura, Gobierno de Chile: Santiago, Chile, 2023. Available online: https://www.sag.gob.cl/content/catastro-viticola-nacional-2022 (accessed on 13 April 2025). (In Spanish)
- Yáñez, L. Ficha Nacional: Actualización Agosto 2024; Oficina de Estudios y Políticas Agrarias (ODEPA): Santiago, Chile, 2024; pp. 3–16. (In Spanish) [Google Scholar]
- Organización de las Naciones Unidas para la Alimentación y la Agricultura (FAO). Diagnóstico Nacional de Montaña: Fortalecimiento de la Gestión Participativa para el Desarrollo Sostenible de los Andes: Informe Chile; Food and Agriculture Organization: Santiago, Chile, 2012; pp. 11–13. (In Spanish) [Google Scholar]
- Montalba, R.; García, M.; Altieri, M.; Fonseca, F.; Vieli, L. Utilización de Índice Holístico de Riesgo (IHR) como medida de resiliencia socioecológica a condiciones de escasez de recursos hídricos: Aplicación en comunidades campesinas e indígenas de la Araucanía, Chile. Agroecología 2013, 8, 63–70. (In Spanish) [Google Scholar]
- Altieri, M.A.; Nicholls, C.I. The adaptation and mitigation potential of traditional agriculture in a changing climate. Clim. Change 2017, 140, 33–45. [Google Scholar] [CrossRef]
- Climate and Development Knowledge Network (CDKN). Análisis Interinstitucional y Multisectorial de Vulnerabilidad y Adaptación al Cambio Climático para el Sector Agrícola de la Cuenca del Río Cauca: Impactando Políticas de Adaptación; CDKN: Cartagena, Colombia, 2013; pp. 1–3. (In Spanish) [Google Scholar]
- Santibáñez, F.; Santibáñez, P.; Solis, L. Análisis de Vulnerabilidad del Sector Silvoagropecuario, Recursos Hídricos y Edáficos de Chile Frente a Escenarios de Cambio Climático; AGRIMED, Facultad de Ciencias Agronómicas, Universidad de Chile: Santiago, Chile, 2008; pp. 9–30. (In Spanish) [Google Scholar]
- García-Hidalgo, Y. Índice de vulnerabilidad del recurso hídrico con fines de riego en la cuenca hidrográfica del Río Naranjo, Cuba. Rev. Geogr. Am. Cent. 2017, 1, 315–330. (In Spanish) [Google Scholar] [CrossRef][Green Version]
- Ehsani, N.; Vörösmarty, C.J.; Fekete, B.M.; Stakhiv, E.Z. Reservoir operations under climate change: Storage capacity options to mitigate risk. J. Hydrol. 2017, 555, 435–446. [Google Scholar] [CrossRef]
- Demissew, W.L.; Zeleke, T.T.; Ture, K.; Mengistu, D.K.; Fufa, M.A. Agroclimatic indicator analysis under climate change conditions to predict the climatic suitability for wheat production in the Upper Blue Nile Basin, Ethiopia. Agriculture 2025, 15, 525. [Google Scholar] [CrossRef]
- Phillips, S.J.; Anderson, R.P.; Schapire, R.E. Maximum entropy modeling of species geographic distributions. Ecol. Modell. 2006, 190, 231–259. [Google Scholar] [CrossRef]
- Zhou, Z.; Liu, X.; Liu, R.; Liu, J.; Liu, W.; Yang, Q.; Luo, X.; Wang, R.; Xing, L.; Zhao, H.; et al. Sugarcane distribution simulation and climate change impact analysis in China. Agriculture 2025, 15, 491. [Google Scholar] [CrossRef]
- Ferrer, M.; Pedocchi, R.; Michelazzo, M.; González-Neves, G.; Carbonneau, A. Delimitación y descripción de regiones vitícolas del Uruguay en base al método de clasificación climática multicriterio utilizando índices bioclimáticos adaptados a las condiciones del cultivo. Agrociencia 2007, 11, 47–56. (In Spanish) [Google Scholar] [CrossRef]
- Uribe, J.; Cabrera, R.; De la Fuente, A.; Paneque, M. Atlas Bioclimático de Chile; Universidad de Chile: Santiago, Chile, 2012; pp. 10–26. (In Spanish) [Google Scholar]
- Reyes, M.; Arribillaga, D. Capítulo 8. Grados días y fenología en vides. In Descripción y Usos de la Red de Agrometeorología; Chacón, G., Ed.; Instituto Nacional de Investigaciones Agropecuarias (INIA): Santiago, Chile, 2019; pp. 72–79. (In Spanish) [Google Scholar]
- Gómez, J.; Morales, L. Algunas Consideraciones Sobre el Concepto de Horas-Frío y Sus Métodos de Cálculo: Alternativa en su Estudio; Colegio de Geografía: Mexico City, Mexico, 2020; pp. 1–4. (In Spanish) [Google Scholar]
- Brouwer, C.; Heibloem, M. Irrigation water management: Irrigation water needs. In Training Manual; Food and Agriculture Organization of the United Nations (FAO): Rome, Italy, 1986; pp. 65–70. [Google Scholar]
- Martínez-Cob, A.; Tejero-Juste, M. A wind-based qualitative calibration of the Hargreaves ET0 estimation equation in semiarid regions. Agric. Water Manag. 2004, 64, 251–264. [Google Scholar] [CrossRef]
- Hargreaves, G.H.; Samani, Z.A. Estimating potential evapotranspiration. J. Irrig. Drain. Div. 1982, 108, 225–230. [Google Scholar] [CrossRef]
- Allen, R.; Pereira, L.; Raes, D.; Smith, M. Crop Evapotranspiration: Guidelines for Computing Crop Water Requirements; Food and Agriculture Organization of the United Nations (FAO): Rome, Italy, 1998; Volume 56. [Google Scholar]
- Hernández, J.; Galleguillos, M.; Estades, C. Mapa de Cobertura de Suelos de Chile 2014: Descripción del Producto; Laboratorio de Geomática y Ecología de Paisaje (GEP), Facultad de Ciencias Forestales y de la Conservación de la Naturaleza, Universidad de Chile: Santiago, Chile, 2016; pp. 1–4. (In Spanish) [Google Scholar]
- Organización de las Naciones Unidas para la Alimentación y la Agricultura (FAO). El Clima Injusto: Medir el Impacto del Cambio Climático en la Población Rural Pobre, las Mujeres y los Jóvenes; Food and Agriculture Organization: Rome, Italy, 2024. (In Spanish) [Google Scholar] [CrossRef]
- Grupo Banco Mundial. Riego Resiliente Frente al Clima; World Bank Group (Grupo Banco Mundial): Washington, DC, USA, 2022; Available online: https://www.bancomundial.org/es/topic/climate-resilient-irrigation (accessed on 10 April 2025). (In Spanish)
- Eekhout, J.P.C.; de Vente, J. Global impact of climate change on soil erosion and potential for adaptation through soil conservation. Earth Sci. Rev. 2022, 226, 103921. [Google Scholar] [CrossRef]
- Aro, E. Determinación de la Vulnerabilidad del Sector Frutícola al Cambio Climático en las Comunas de la Región de Coquimbo. Bachelor’s Thesis, Universidad de Chile, Santiago, Chile, 2020. (In Spanish). [Google Scholar]
- Antúnez, A.; Mora, D.; Felmer, S.; de O’Higgins, R. Eficiencia por sistemas de riego por goteo en el secano. INIA Tierra Adentro 2010, 88, 40–43. (In Spanish) [Google Scholar]
- Otero, A.; García, C. Capítulo 10. Eficiencia en el uso del agua: Estrategias de manejo del agua de riego. In Aportes Científicos y Tecnológicos del INIA del Uruguay a las Trayectorias Agroecológicas; Instituto Nacional de Investigación Agropecuaria (INIA), Ed.; INIA: Montevideo, Uruguay, 2024; pp. 197–211. (In Spanish) [Google Scholar]
- Córdoba-Vargas, C.; León-Sicard, T. Resiliencia de Sistemas Agrícolas Ecológicos y convencionales frente a la variabilidad climática en Anolaima (Cundinamarca Colombia). Agroecología 2013, 8, 21–32. (In Spanish) [Google Scholar]
- Graveline, N.; Grémont, M. The role of perceptions, goals and characteristics of wine growers on irrigation adoption in the context of climate change. Agric. Water Manag. 2021, 250, 106837. [Google Scholar] [CrossRef]
- Naulleau, A.; Gary, C.; Prévot, L.; Hossard, L. Evaluating strategies for adaptation to climate change in grapevine production–A systematic review. Front. Plant. Sci. 2020, 11, 607859. [Google Scholar] [CrossRef]
- Peredo Parada, S.; Vela Campoy, M.; Jiménez Gómez, A. Determinación de los niveles de resiliencia/vulnerabilidad en iniciativas de agroecología urbana en el suroeste andaluz. Idesia 2016, 34, 5–13. (In Spanish) [Google Scholar] [CrossRef]
- Feres, J.C.; Mencero, X. (Eds.) Enfoques para la Medición de Pobreza: Breve Revisión de la Literatura; Serie 4: Estudios Estadísticos y Prospectivos; Comisión Económica Para América Latina y El Caribe (CEPAL); Organización de Naciones Unidas (ONU): Santiago, Chile, 2001; pp. 9–18. (In Spanish) [Google Scholar]
- Del Callejo, I.; Ampuero, R. Capítulo 4. Sistemas productivos y medios de sustento: Vulnerabilidad y estrategias de respuesta frente a la sequía. In Agua y Medios de Vida: Vulnerabilidad de los Sistemas Hídricos y Sistemas Productivos en el Chaco Cruceño; Centro AGUA-UMSS; Acción Contra el Hambre: Cochabamba, Bolivia, 2013; p. 132. (In Spanish) [Google Scholar]
- Adler, F. Los embalses y los recursos hídricos superficiales. Rev. Cienc. Exactas Ing. 2006, 27, 1–12. (In Spanish) [Google Scholar]
- Espinoza, M. Embalses Como Infraestructura de Resistencia a la Sequía y Configuradores de Paisaje: Estrategias para su Integración y Resiliencia en el Paisaje del Agua: El caso de Embalse Puclaro. Master’s Thesis, Pontificia Universidad Católica de Chile, Santiago, Chile, 2022. (In Spanish). [Google Scholar]
- Wassmann, R.; Villanueva, J.; Khounthavong, M.; Okumu, B.O.; Vo, T.B.T.; Sander, B.O. Adaptation, mitigation and food security: Multi-criteria ranking system for climate-smart agriculture technologies illustrated for rainfed rice in Laos. Glob. Food Secur. 2019, 23, 33–40. [Google Scholar] [CrossRef]
- Organización Internacional del Vino (OIV). Protocolo de la OIV para el Uso Sostenible del Agua en la Viticultura; OIV: Paris, France, 2018; Available online: https://www.oiv.int/es/node/3132/download/pdf (accessed on 13 April 2025). (In Spanish)
- Tamburini, G.; Bommarco, R.; Wanger, T.C.; Kremen, C.; van der Heijden, M.G.A.; Liebman, M.; Hallin, S. Agricultural diversification promotes multiple ecosystem services without compromising yield. Sci. Adv. 2020, 6, eaba1715. [Google Scholar] [CrossRef]
- Pastén-Valdés, P. Planificación y Resiliencia en Zonas de Riesgo. Estudio de Caso Comuna de Constitución Urbana, VII Región del Maule, post 27F. Master’s Thesis, Universidad de Chile, Santiago, Chile, 2016. (In Spanish). [Google Scholar]
- Álvarez-Garretón, C.; Boisier, J.P.; Blanco, G.; Billi, M.; Nicolas-Artero, C.; Maillet, A.; Aldunce, P.; Urrutia-Jalabert, R.; Zambrano-Bigiarini, M.; Guevara, G.; et al. Seguridad Hídrica en Chile: Caracterización y Perspectivas de Futuro; Centro de Ciência del Clima y la Resiliencia: Santiago, Chile, 2023; Volume CR2, pp. 12–13. (In Spanish) [Google Scholar]
- Easton-Vargas, G.; Pérez, S.; Aldunce, P. (Eds.) Aluviones y Resiliencia en Atacama. Construyendo Saberes Sobre Riesgos y Desastres; Social-Ediciones; Facultad de Ciencias Sociales, Universidad de Chile: Santiago, Chile, 2018; pp. 16–17. (In Spanish) [Google Scholar] [CrossRef]
- Stehr, A.; Álvarez, C.; Álvarez, P.; Arumí, J.L.; Baeza, C.; Barra, R.; Berroeta, C.A.; Castillo, Y.; Chiang, G.; Cotoras, D.; et al. Recursos Hídricos en Chile: Impactos y Adaptación al Cambio Climático; Informe de la Mesa Agua; Comité Científico COP25, Ministerio de Ciencia, Tecnología, Conocimiento e Innovación, Gobierno de Chile: Santiago, Chile, 2019; pp. 36–38. (In Spanish) [Google Scholar]
- Reyes, M.; Salazar, C. Heladas en vides. In Heladas. Factores Atmosféricos, Tendencias y Efectos en Frutales y Vides; Bravo, R., Muñoz, M., Quintana, J., Eds.; Instituto Nacional de Investigaciones Agropecuarias (INIA): Santiago, Chile, 2020; pp. 55–70. (In Spanish) [Google Scholar]
- Moreiras, S.M.; Sepúlveda, S.A.; Correas-González, M.; Lauro, C.; Vergara, I.; Jeanneret, P.; Junquera-Torrado, S.; Cuevas, J.G.; Maldonado, A.; Antinao, J.L.; et al. Debris Flows Occurrence in the Semiarid Central Andes Under Climate Change Scenario. Geosciences 2021, 11, 43. [Google Scholar] [CrossRef]
- Jorqueta-Fontena, E.; Orrego-Verdugo, R. Impacto del calentamiento global en la fenología de una variedad de vid cultivada en el sur de Chile. Agrociencia 2010, 44, 427–435. (In Spanish) [Google Scholar]
- Giraldo, C. Escenarios de la Vitivinicultura Chilena Generados por los Cambios en la Aptitud Productiva, Como Consecuencia del Cambio Climático para Mediados del Siglo XXI. Master’s Thesis, Universidad de Chile, Santiago, Chile, 2017. [Google Scholar]
- Faralli, M.; Mallucci, S.; Bignardi, A.; Varner, M.; Bertamini, M. Four decades in the vineyard: The impact of climate change on grapevine phenology and wine quality in northern Italy. OENO One 2024, 58, 8083. [Google Scholar] [CrossRef]
- Williamson, J.A.; Petrone, R.M.; Valentini, R.; Macrae, M.L.; Reynolds, A. Assessing the influence of climate controls on grapevine biophysical responses: A review of Ontario viticulture in a changing climate. Can. J. Plant Sci. 2024, 104, 394–409. [Google Scholar] [CrossRef]
- Selles, G.; Ferreyra, R.; Contreras, G. Manejo de Riego por Goteo en Uva de Mesa (Vitis vinifera L.) cv. Thompson Seedless Cultivada en Suelos de Textura Fina; Comisión Nacional de Riego (CNR): Santiago, Chile, 2002; pp. 180–189. (In Spanish) [Google Scholar]
- Shock, C.; Welch, T. El Riego por Goteo: Una Introducción. Técnicas para la Agricultura Sostenible; EM 8782-S; Oregon State University: Corvallis, OR, USA, 2013; pp. 1–7. (In Spanish) [Google Scholar]
- Xu, W.; Zhong, Z.; Proverbs, D.; Xiong, S.; Zhang, Y. Enhancing the resilience of the management of water resources in the agricultural supply chain. Water 2021, 13, 1619. [Google Scholar] [CrossRef]
- Fundación para la Innovación Agraria (FIA). Resultados y lecciones. In Programa de Eficiencia Hídrica para la Pequeña Agricultura de la Región de Valparaíso, Serie Experiencias de Innovación para el Emprendimiento Agrario, Nº 159; FIA: Santiago, Chile, 2022; pp. 21–69. (In Spanish) [Google Scholar]
- Orteaga, J.; Foster, W.; Valdés, A. Capítulo 5. La Agriculltura Familiar en Chile: Cambios recientes y políticas para su contribución al desarrollo nacional. In Estudio: Desafíos de la Agricultura y Desarrollo Rural en Chile; Valdés, A., Foster, W., Ortega, J., Pérez, R., Vargas, G., Eds.; Oficina de Estudios y Políticas Agrarias (ODEPA), Ministerio de Agricultura, Gobierno de Chile: Santiago, Chile, 2022; pp. 82–87. (In Spanish) [Google Scholar]
- Welz, J.; Krellenberg, K. Vulnerabilidad frente al cambio climático en la Región Metropolitana de Santiago de Chile: Posiciones teóricas versus evidencias empíricas. Eure 2016, 42, 251–272. (In Spanish) [Google Scholar] [CrossRef]
- Zito, S.; Pergaud, J.; Richard, Y.; Castel, T.; Le Roux, R.; García de Cortázar-Atauri, I.; Quenol, H.; Bois, B. Projected impacts of climate change on viticulture over French wine regions using downscaled CMIP6 multi-model data. OENO One 2023, 57, 419–434. [Google Scholar] [CrossRef]
- Castillo, N.; Cavazos, T.; Pavía, E.G. Impact of climate change in Mexican winegrape regions. Int. J. Climatol. 2023, 43, 6621–6642. [Google Scholar] [CrossRef]
- Prada, J.; Dinis, L.T.; Soriato, E.; Vandelle, E.; Soletkin, O.; Uysal, Ş.; Dihazi, A.; Santos, C.; Santos, J.A. Climate change impact on Mediterranean viticultural regions and site-specific climate risk-reduction strategies. Mitig. Adapt. Strateg. Glob. Change 2024, 29, 52. [Google Scholar] [CrossRef]
- Engler, A. Capítulo 5. Capital social y adopción de tecnologías de Riego. In Tecnologías de Riego en la Producción de Vid Vinifera en Chile: Aspectos Técnicos, Económicos y Sociales; Engler, A., Bopp, C., Jara-Rojas, R., Eds.; Universidad de Talca: Talca, Chile, 2017; pp. 48–51. (In Spanish) [Google Scholar]
- Rojas, M.; Aldunce, P.; Farías, L.; González, H.; Marquet, P.A.; Muñoz, J.C.; Palma-Behnke, R.; Stehr, A.; Vicuña, S. (Eds.) Evidencia Científica y Cambio Climático en Chile: Resumen para Tomadores de Decisiones; Comité Científico COP 25, Ministerio de Ciencia, Tecnología; Gobierno de Chile: Santiago, Chile, 2019; pp. 11–14. (In Spanish) [Google Scholar]
- Aldunce, P.; Vicuña, S. Adaptación al Cambio Climático en Chile: Brechas y Recomendaciones. Informe de las Mesas Adaptación y Agua; Comité Científico COP25, Ministerio de Ciencia, Tecnología, Conocimiento e Innovación, Gobierno de Chile: Santiago, Chile, 2019; pp. 14–16. (In Spanish) [Google Scholar]






| Indicator | Calculation Expression and Scale of Values |
|---|---|
| Cultivated area | CA: cultivated area; Gta: total grapevine area; Tfm: total fruit-growing area of the municipality. |
| Irrigation zone | IR: irrigation zone; IG: irrigated grapevine area; TG: total grapevine area (irrigated + rainfed). |
| Irrigation infrastructure | Scale (dichotomic): 1.00 = No irrigation infrastructure. 0.00 = Irrigation infrastructure. |
| Indicator | Sub Indicator | Calculation Expression and Scale of Values |
|---|---|---|
| Climatic suitability | Thermal model | CS: climatic suitability; RA: restricted area; AA: total agricultural area. Scale (discrete): 1.00 = Restricted 0.75 = High restriction 0.50 = Moderate restriction 0.25 = Mild restriction 0.00 = No restriction |
| Water model | ||
| Rurality | - | RU: rurality; RP: rural population; TP: total population (urban + rural). |
| State of water bodies | - | Scale (discrete): 1.00 = Depleted superficial body 1.00 = Prohibition of extraction from an aquifer 0.50 = Restriction of extraction from an aquifer 0.00 = Without prohibition or restriction. |
| Eroded surface | - | SE: eroded surface; SA: soil area presenting some degree of erosion; TA: total agricultural area. |
| Indicator | Calculation Expression and Scale of Values |
|---|---|
| Irrigation efficiency | |
| IR: irrigation efficiency; Kr: irrigation efficiency coefficient; Tn: total area by type of irrigation; Tg: total irrigated grapevine area. Values of irrigation efficiency coefficient (Kr): 0.00 = Flood Irrigation 0.20 = Furrow Irrigation 0.40 = Other Traditional Irrigation Methods 0.60 = Sprinkler Irrigation 0.80 = Microjet or Microsprinkler Irrigation 1.00 = Drip or Tape Irrigation | |
| Participation in financing and irrigation programs | |
| PFR: participation in INDAP financing and irrigation programs; FG: farmers dedicated to the cultivation of grapevines participating in the program; AT: total farmers by program. |
| Indicator | Calculation Expression and Scale of Values |
|---|---|
| State support networks | Scale (discrete): 1.00 = Presence of INDAP agencies 0.66 = Presence of INDAP offices 0.33 = Without INDAP agency/office presence, but with territorial coverage 0.00 = Absence of state support |
| Fulfilled basic needs | |
| FN: Fulfilled basic needs LI: Literacy SA: Sanitation OV: Overcrowding HQ: Housing quality CE: Level of compulsory education |
| Local Climate Risk Level | Values |
|---|---|
| Very low | 0.00–0.20 |
| Low | 0.21–0.40 |
| Medium | 0.41–0.60 |
| High | 0.61–0.80 |
| Very high | 0.81–1.00 |
| Current Period (2017–2024) | ||||||
|---|---|---|---|---|---|---|
| Dominant Climate | Region | Exposure | Sensitivity | Adaptative Capacity | Response Capacity | LCRI |
| Semi-arid | Atacama | 0.40 | 0.69 | 0.34 | 0.70 | 0.51 |
| Coquimbo | 0.45 | 0.76 | 0.43 | 0.71 | 0.52 | |
| Valparaíso | 0.36 | 0.62 | 0.41 | 0.68 | 0.47 | |
| Mediterranean | Metropolitana | 0.42 | 0.50 | 0.30 | 0.61 | 0.50 |
| O’Higgins | 0.35 | 0.59 | 0.40 | 0.70 | 0.46 | |
| Maule | 0.34 | 0.42 | 0.40 | 0.71 | 0.41 | |
| Ñuble | 0.54 | 0.40 | 0.28 | 0.72 | 0.48 | |
| Temperate | Biobío | 0.51 | 0.29 | 0.24 | 0.68 | 0.47 |
| Future period (2046–2065) | ||||||
| Dominant climate | Region | Exposure | Sensitivity | Adaptative capacity | Response capacity | LCRI |
| Semi-arid | Atacama | 0.40 | 0.73 | 0.34 | 0.70 | 0.52 |
| Coquimbo | 0.45 | 0.81 | 0.43 | 0.71 | 0.53 | |
| Valparaíso | 0.32 | 0.66 | 0.41 | 0.68 | 0.47 | |
| Mediterranean | Metropolitana | 0.42 | 0.57 | 0.30 | 0.61 | 0.52 |
| O’Higgins | 0.34 | 0.65 | 0.40 | 0.70 | 0.47 | |
| Maule | 0.33 | 0.44 | 0.40 | 0.71 | 0.42 | |
| Ñuble | 0.52 | 0.40 | 0.28 | 0.72 | 0.48 | |
| Temperate | Biobío | 0.51 | 0.30 | 0.24 | 0.68 | 0.47 |
Disclaimer/Publisher’s Note: The statements, opinions and data contained in all publications are solely those of the individual author(s) and contributor(s) and not of MDPI and/or the editor(s). MDPI and/or the editor(s) disclaim responsibility for any injury to people or property resulting from any ideas, methods, instructions or products referred to in the content. |
© 2025 by the authors. Licensee MDPI, Basel, Switzerland. This article is an open access article distributed under the terms and conditions of the Creative Commons Attribution (CC BY) license (https://creativecommons.org/licenses/by/4.0/).
Share and Cite
Cuevas-Zárate, K.; Cortez, D.; Soto, J.; Paneque, M. Assessing Climate Risk in Viticulture: A Localized Index for the Semi-Arid and Mediterranean Regions of Chile. Agriculture 2025, 15, 1322. https://doi.org/10.3390/agriculture15121322
Cuevas-Zárate K, Cortez D, Soto J, Paneque M. Assessing Climate Risk in Viticulture: A Localized Index for the Semi-Arid and Mediterranean Regions of Chile. Agriculture. 2025; 15(12):1322. https://doi.org/10.3390/agriculture15121322
Chicago/Turabian StyleCuevas-Zárate, Katherine, Donna Cortez, Jorge Soto, and Manuel Paneque. 2025. "Assessing Climate Risk in Viticulture: A Localized Index for the Semi-Arid and Mediterranean Regions of Chile" Agriculture 15, no. 12: 1322. https://doi.org/10.3390/agriculture15121322
APA StyleCuevas-Zárate, K., Cortez, D., Soto, J., & Paneque, M. (2025). Assessing Climate Risk in Viticulture: A Localized Index for the Semi-Arid and Mediterranean Regions of Chile. Agriculture, 15(12), 1322. https://doi.org/10.3390/agriculture15121322

