Optimized MaxEnt Model Predicts Future Suitable Habitats for Chinese Caterpillar Fungus Under Climate Change
Abstract
1. Introduction
2. Materials and Methods
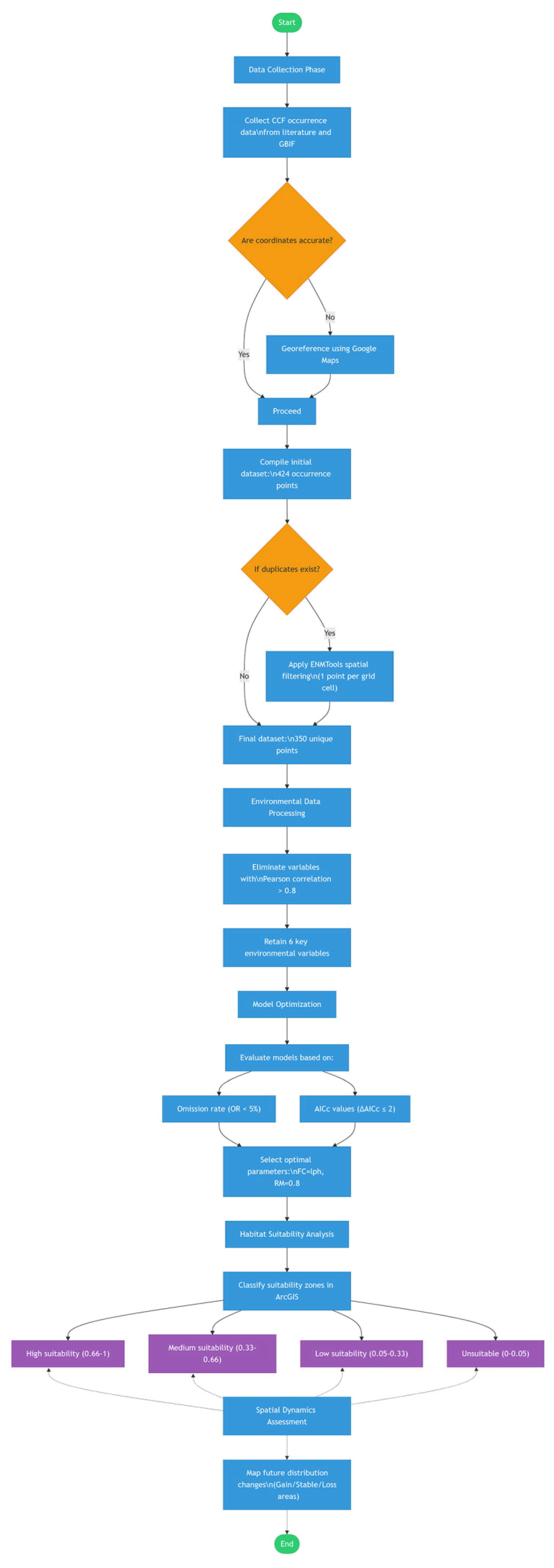
2.1. Occurrence Records for Chinese Caterpillar Fungus
2.2. Environment Data
2.3. Optimized Model
2.4. MaxEnt Model Development and Performance Assessment
2.5. Potentially Suitable Area Partitions
2.6. Climate–Driven Range Core Displacement
3. Result
3.1. Crucial Environmental Factors Influencing the Distribution of the CCF
3.2. Potential Suitable Habitat for the CCF Under Current Climate
3.3. Distribution and Change of Future Potential Suitable Habitat
3.4. Centroid Displacement of Optimal Habitats Across Multiple Climate Projections
4. Discussion
4.1. Model Accuracy
4.2. Model Limitations
4.3. Environmental Variables
4.4. Changes in Suitable Habitats
4.5. Challenges
5. Conclusions
Author Contributions
Funding
Data Availability Statement
Acknowledgments
Conflicts of Interest
References
- Tiedje, J.M.; Bruns, M.A.; Casadevall, A.; Criddle, C.S.; Eloe-Fadrosh, E.; Karl, D.M.; Nguyen, N.K.; Zhou, J. Microbes and Climate Change: A Research Prospectus for the Future. mBio 2022, 13, e00800-22. [Google Scholar] [CrossRef]
- IPCC. Climate Change 2022: Impacts, Adaptation and Vulnerability; Cambridge University Press: Cambridge, UK, 2022. [Google Scholar]
- WMO. WMO Report on the State of the Global Climate 2020; WTO: Geneva, Switzerland, 2021; p. 38. [Google Scholar]
- Shi, X.D.; Wang, J.W.; Zhang, L.; Chen, S.X.; Zhao, A.L.; Ning, X.D.; Fan, G.R.; Wu, N.S.; Zhang, L.; Wang, Z.D. Prediction of the potentially suitable areas of Litsea cubeba in China based on future climate change using the optimized MaxEnt model. Ecol. Indic. 2023, 148, 110093. [Google Scholar] [CrossRef]
- Xu, C.H.; Wu, F.F.; Zou, Z.C.; Mao, L.Y.; Lin, S. Discovery of the chemical constituents, structural characteristics, and pharmacological functions of Chinese caterpillar fungus. Open Chem. 2023, 21, 20220337. [Google Scholar] [CrossRef]
- Wang, Z.; Li, M.; Ju, W.; Ju, W.B.; Ye, W.Q.; Xue, L.H.; Boufford, D.E.; Gao, X.F.; Yue, B.S.; Liu, Y.; et al. Corrigendum to “The entomophagous caterpillar fungus Ophiocordyceps sinensis is consumed by its lepidopteran host as a plant endophyte”. Fungal Ecol. 2021, 50, 101033. [Google Scholar] [CrossRef]
- Yan, Y.J.; Li, Y.; Wang, W.J.; He, J.S.; Yang, R.H.; Wu, H.J.; Wang, X.L.; Jiao, L.; Tang, Z.Y.; Yao, Y.J. Range shifts in response to climate, change of Ophiocordyceps sinensis, a fungus endemic to the Tibetan Plateau. Biol. Conserv. 2017, 206, 143–150. [Google Scholar] [CrossRef]
- Wei, Y.Q.; Zhang, L.; Wang, J.N.; Wang, W.W.; Niyati, N.; Guo, Y.L.; Wang, X.F. Chinese caterpillar fungus (Ophiocordyceps sinensis) in China: Current distribution, trading, and futures under climate change and overexploitation. Sci. Total Environ. 2020, 755, 142548. [Google Scholar] [CrossRef]
- Laha, A.; Badola, R.; Hussain, S.A. Earning a Livelihood from Himalayan Caterpillar Fungus in Kumaon Himalaya: Opportunities, Uncertainties, and Implications. Mt. Res. Dev. 2018, 38, 276–4741. [Google Scholar] [CrossRef]
- MEE. Redlist of China’s Biodiversity—Macrofungi; Ministry of Ecology and Environment, PRC: Beijing, China; Chinese Academy of Sciences: Beijing, China, 2018; p. 85. [Google Scholar]
- Shrestha, U.B.; Bawa, K.S. Impact of climate change on potential distribution of Chinese caterpillar fungus (Ophiocordyceps sinensis) in Nepal Himalaya. PLoS ONE 2014, 9, e106405. [Google Scholar] [CrossRef]
- Zhou, K.S.; Zhang, J.C.; Huang, X.Q.; Lei, Y.; Luo, Z.; Shi, L.; Wei, K. Suitability and regionalization of Ophiocordyceps sinensis in the Tibetan Plateau. Acta Ecol. Sin. 2018, 38, 2768–2779. [Google Scholar]
- Peterson, A.T. Uses and Requirements of Ecological Niche Models and Related Distributional Models. Biodivers. Inform. 2006, 3, 59–72. [Google Scholar] [CrossRef]
- Fernandes, R.F.; Scherrer, D.; Guisan, A. Effects of simulated observation errors on the performance of species distribution models. Divers. Distrib. 2019, 25, 400–413. [Google Scholar] [CrossRef]
- Hirzel, A.H.; Le Lay, G.; Helfer, V.; Randin, C.; Guisan, A. Evaluating the ability of habitat suitability models to predict species presences. Ecol. Model. 2006, 199, 142–152. [Google Scholar] [CrossRef]
- Peterson, A.T. Predicting the Geography of Species’ Invasions via Ecological Niche Modeling. Q. Rev. Biol. 2003, 78, 419–433. [Google Scholar] [CrossRef]
- Elith, J.; Leathwick, J.R. Species Distribution Models: Ecological Explanation and Prediction Across Space and Time. Annu. Rev. Ecol. Evol. Syst. 2009, 40, 677–697. [Google Scholar] [CrossRef]
- Phillips, S.J.; Anderson, R.P.; Dudík, M.; Schapire, R.E.; Blair, M.E. Opening the black box: An open–source release of Maxent. Ecography 2017, 40, 887–893. [Google Scholar] [CrossRef]
- Hou, Z.C.; Sun, Z.; Du, G.L.; Shao, D.K.; Zhong, Q.; Yang, S.P. Assessment of suitable cultivation region for Pepino (Solanum muricatum) under different climatic conditions using the MaxEnt model and adaptability in the Qinghai–Tibet plateau. Heliyon 2023, 9, e18974. [Google Scholar] [CrossRef]
- Phillips, S.J.; Anderson, R.P.; Schapire, R.E. Maximum entropy modeling of species geographic distributions. Ecol. Model. 2006, 190, 231–259. [Google Scholar] [CrossRef]
- Liu, C.Q.; Yang, M.; Li, M.; Jin, Z.N.; Yang, N.W.; Yu, H.; Liu, W.X.; Dai, S.P.; Zhao, Z.Z. Climate Change Facilitates the Potentially Suitable Habitats of the Invasive Crop Insect Ectomyelois ceratoniae (Zeller). Atmosphere 2024, 15, 119. [Google Scholar] [CrossRef]
- Ballardin, S.; Belladona, R.; Tiago, D.V.; Volnei, D.B.; Anderson, B.T.; Roehe, R.P.A. MaxEnt machine learning model predicts high groundwater potential areas in a fractured volcanic aquifer system. J. S. Am. Earth Sci. 2024, 135, 104794. [Google Scholar] [CrossRef]
- Wan, J.Z.; Wang, C.J.; Han, S.J. Planning the priority protected areas of endangered orchid species in northeastern China. Biodivers. Conserv. 2014, 23, 1395–1409. [Google Scholar] [CrossRef]
- Huang, Y.; Zeng, Y.; Jiang, P.; Chen, H.; Yang, J.T. Prediction of Potential Geographic Distribution of Endangered Relict Tree Species Dipteronia sinensis in China Based on MaxEnt and GIS. Pol. J. Environ. Stud. 2022, 31, 3597–3609. [Google Scholar] [CrossRef]
- Zhou, Y.R.; Lu, X.; Zhang, G.F. Potentially differential impacts on niche overlap between Chinese endangered Zelkova schneideriana and its associated tree species under climate change. Front. Ecol. Evol. 2023, 11, 1218149. [Google Scholar] [CrossRef]
- Zhang, X.M.; Zhou, Y.T.; Xu, T.; Zong, S.X. Impact of Climate Change on the Habitat Suitability of Monochamus saltuarius Gebler (Coleoptera; Cerambycidae) and Its Natural Enemies in China. Forests 2024, 15, 33. [Google Scholar] [CrossRef]
- Wang, S.Y.; Yao, W.T.; Ma, Y.; Shang, E.; Zhang, S.Y.; Chen, F.; Zeng, Y. Optimizing natural boundary definition and functional zoning in protected areas: An integrated framework encompassing species, landscapes and ecosystems. Glob. Ecol. Conserv. 2024, 49, e02781. [Google Scholar] [CrossRef]
- Li, D.; Li, B.; Hou, X.Y.; Wang, X.L.; Li, X.W.; Zhang, Y.X. Habitat suitability assessment for Saunders’s Gull (Saundersilarus saundersi) in the Yellow River Delta, China. Ecol. Inform. 2024, 79, 102393. [Google Scholar] [CrossRef]
- Gao, R.H.; Liu, L.; Zhao, L.J.; Cui, S.P. Potentially Suitable Geographical Area for Monochamus alternatus under Current and Future Climatic Scenarios Based on Optimized MaxEnt Model. Insects 2023, 14, 182. [Google Scholar] [CrossRef] [PubMed]
- Xia, Y.L.; Muhammad, K.; Nabeel, N.M.; Yang, Y.X.; Li, Q.; Li, T.; Xu, S.L.; Wang, Y.H.; Fan, X.C.; Zhao, J.P.; et al. Suitability changes of Citrus medica L. var. sarcodactylis Swingle, a medicine–food plants affected by climate warming using the optimized MaxEnt model. PLoS ONE 2023, 18, e282659. [Google Scholar] [CrossRef]
- Li, Y.X.; Shao, W.H.; Huang, S.Q.; Zhang, Y.Z.; Fang, H.F.; Jiang, J.M. Prediction of Suitable Habitats for Sapindus delavayi Based on the MaxEnt Model. Forests 2022, 13, 1611. [Google Scholar] [CrossRef]
- Li, J.J.; Fan, G.; He, Y. Predicting the current and future distribution of three Coptis herbs in China under climate change conditions, using the MaxEnt model and chemical analysis. Sci. Total Environ. 2020, 698, 134141. [Google Scholar] [CrossRef]
- West, A.M.; Kumar, S.; Brown, C.S.; Stohlgren, T.J.; Bromberg, J. Field validation of an invasive species Maxent model. Ecol. Inform. 2016, 36, 126–134. [Google Scholar] [CrossRef]
- Yan, H.Y.; He, J.; Xu, X.C.; Yao, X.Y.; Wang, G.Y.; Tang, L.G.; Feng, L.; Zou, L.M.; Gu, X.L.; Qu, Y.F.; et al. Prediction of Potentially Suitable Distributions of Codonopsis pilosula in China Based on an Optimized MaxEnt Model. Front. Ecol. Evol. 2021, 9, 773396. [Google Scholar] [CrossRef]
- Heikkinen, R.K.; Marmion, M.; Luoto, M. Does the interpolation accuracy of species distribution models come at the expense of transferability? Ecography 2012, 35, 276–288. [Google Scholar] [CrossRef]
- Muscarella, R.; Galante, P.J.; Mariano, S.G.; Bpria, R.A.; Jamie, K.M.; Maria, U.; Anderson, R.P. ENMeval: An R package for conducting spatially independent evaluations and estimating optimal model complexity for MAXENT ecological niche models. Methods Ecol. Evol. 2014, 5, 1198–1205. [Google Scholar] [CrossRef]
- Fang, B.; Zhao, Q.; Qin, Q.L.; Yu, J. Prediction of Potentially Suitable Distribution Areas for Prunus tomentosa in China Based on an Optimized MaxEnt Model. Forests 2022, 13, 381. [Google Scholar] [CrossRef]
- Gao, C.; Guo, S.L.; Ma, C.L.; Yang, J.X.; Kang, X.L.; Li, R. Impact of Climate Change on the Potential Geographical Distribution Patterns of Luculia pinceana Hook. f. since the Last Glacial Maximum. Forests 2024, 15, 253. [Google Scholar] [CrossRef]
- Yan, H.Y.; Feng, L.; Zhao, Y.F.; Li, F.; Wu, D.; Zhu, C.P. Prediction of the spatial distribution of Alternanthera philoxeroides in China based on ArcGIS and MaxEnt. Glob. Ecol. Conserv. 2020, 21, e856. [Google Scholar] [CrossRef]
- Brown, J.L. SDM toolbox: A python–basedGIS toolkit for landscape genetic, biogeographic and species distribution model analyses. Methods Ecol. Evol. 2014, 5, 694–700. [Google Scholar] [CrossRef]
- Brown, J.L.; Bennett, J.R.; French, C.M. SDMtoolbox 2.0: The next generation Python–based GIS toolkit for landscape genetic, biogeographic and species distribution model analyses. Peerj 2017, 5, e4095. [Google Scholar] [CrossRef] [PubMed]
- Chen, C.H.; Longzhu, D.J.; Lu, X.W.; Song, Z.C.; Miao, Q.; Sun, F.H.; Suo, N.J. Habitat suitability of Corydalis based on the optimized MaxEnt model in China. Acta Ecol. Sin. 2023, 43, 10345–10362. [Google Scholar]
- Guo, Y.L.; Zhao, Z.F.; Qiao, H.J.; Wang, R.; Wei, H.Y.; Wang, L.K.; Gu, W.; Li, X. Challenges and Development Trend of Species Distribution Model. Adv. Earth Sci. 2020, 35, 1292–1305. [Google Scholar] [CrossRef]
- Zhu, Y.H.; Chang, G.B.; Yang, M.S. Application of Akaike information criterion in selecting random error model for inertial measurement unit. J. Chin. Inert. Technol. 2024, 32, 180–186. [Google Scholar]
- Zhao, C.; Bai, C.Q.; Wang, D.X. Predicting current and future potential distribution of Cynaeus angustus (Coleoptera: Tenebrionidae) in global scale using the MaxEnt model. J. Stored Prod. Res. 2023, 101, 102089. [Google Scholar] [CrossRef]
- Wang, W.; Zhu, Q.; He, G.; Liu, X.Y.; Peng, W.T.; Cai, Y.L. Impacts of climate change on pine wilt disease outbreaks and associated carbon stock losses. Agr. Forest Meteorol. 2023, 334, 109426. [Google Scholar] [CrossRef]
- Zhao, Y.; Deng, X.W.; Xiang, W.H.; Chen, L.; Ouyang, S. Predicting potential suitable habitats of Chinese fir under current and future climatic scenarios based on Maxent model. Ecol. Inform. 2021, 64, 101393. [Google Scholar] [CrossRef]
- Lei, Z.; Shui, X.R. Ecological Response of Ophiocordyceps sinensis in Its Occurrence and Development. Hubei Agric. Sci. 2015, 54, 100–104. [Google Scholar] [CrossRef]
- Gao, Q.Z.; Guo, Y.Q.; Xu, H.M.; Ganjurjav, H.; Li, Y.; Wang, Y.F.; Qin, X.B.; Ma, X.; Liu, S. Climate change and its impacts on vegetation distribution and net primary productivity of the alpine ecosystem in the Qinghai–Tibetan Plateau. Sci. Total Environ. 2016, 554–555, 34–41. [Google Scholar] [CrossRef]
- Hopping, K.A.; Chignell, S.M.; Lambin, E.F. The demise of caterpillar fungus in the Himalayan region due to climate change and overharvesting. Proc. Natl. Acad. Sci. USA 2018, 115, 11489–11494. [Google Scholar] [CrossRef] [PubMed]
- Li, Y.L.; Yao, Y.S.; Zhang, Z.H.; Liu, X.; Xu, H.F.; Ma, S.L.; Wu, Z.W.; Zhu, J.S. Synergy of Fungal Complexes Isolated from the Intestines of Hepialus lagii Larvae in Increasing Infection Potency. J. Fungal Res. 2016, 14, 96–112. [Google Scholar] [CrossRef]
- Xu, M.; Xu, M.; Li, R.Q. Progress of several crucial aspects in the biological and ecological research on the Chinese caterpillar fungus, Ophiocordyceps sinensis. Acta Ecol. Sin. 2019, 39, 1853–1862. [Google Scholar] [CrossRef]









| Abbreviation | Climate Variables | Unit |
|---|---|---|
| Bio01 | Annual mean temperature | °C |
| Bio02 | Mean diurnal range | °C |
| Bio03 | Isothermality (bio02/bio07) (×100) | |
| Bio04 | Temperature seasonality (standard deviation × 100) | |
| Bio05 | Max temperature of warmest month | °C |
| Bio06 | Min temperature of coldest month | °C |
| Bio07 | Temperature annual range (bio05–bio06) | °C |
| Bio08 | Mean temperature of wettest quarter | °C |
| Bio09 | Mean temperature of driest quarter | °C |
| Bio10 | Mean temperature of warmest quarter | °C |
| Bio11 | Mean temperature of coldest quarter | °C |
| Bio12 | Annual precipitation | mm |
| Bio13 | Precipitation of wettest month | mm |
| Bio14 | Precipitation of driest month | mm |
| Bio15 | Precipitation seasonality (Coefficient of variation) | |
| Bio16 | Precipitation of wettest quarter | mm |
| Bio17 | Precipitation of driest quarter | mm |
| Bio18 | Precipitation of warmest quarter | mm |
| Bio19 | Precipitation of coldest quarter | mm |
| Elev | Altitude (elevation above sea level) (m) | m |
| Slope | Slope | ° |
| Aspect | Aspect | rad |
| d1_ph_water | pH (chemistry) | mol/L |
| d1_swr | Soil moisture status | θg |
| d1_usda | Classification of soil texture | – |
| hf | Human footprint and anthropogenic impact index | – |
| Abbreviation | Climate Variables | Unit |
|---|---|---|
| Aspect | Aspect | rad |
| Bio04 | Temperature seasonality (standard deviation × 100) | |
| Bio05 | Max temperature of warmest month | °C |
| Bio11 | Mean temperature of coldest quarter | °C |
| Bio12 | Annual precipitation | mm |
| Bio14 | Precipitation of driest month | mm |
| Bio15 | Precipitation seasonality (Coefficient of variation) | |
| d1_ph_water | pH (chemistry) | mol/L |
| d1_swr | Soil moisture status | θg |
| d1_usda | Classification of soil texture | – |
| hf | Human footprint and anthropogenic impact index | – |
| Elev | Altitude (elevation above sea level) (m) | m |
| Slope | Slope | ° |
| Variable | Description | Percent Contribution (%) | Permutation Importance |
|---|---|---|---|
| Aspect | Aspect | 0 | 0 |
| Bio04 | Temperature seasonality (standard deviation × 100) | 13.8 | 17.5 |
| Bio05 | Max temperature of warmest month | 40.9 | 5.4 |
| Bio11 | Mean temperature of coldest quarter | 5.5 | 5.1 |
| Bio12 | Annual precipitation | 13.8 | 1.7 |
| Bio14 | Precipitation of driest month | 0.5 | 1.1 |
| Bio15 | Precipitation seasonality (Coefficient of variation) | 0.2 | 0.2 |
| d1_ph_water | pH (chemistry) | 0.1 | 0 |
| d1_swr | Soil moisture status | 0 | 0 |
| d1_usda | Classification of soil texture | 2 | 1.3 |
| hf | Human footprint and anthropogenic impact index | 1.8 | 3 |
| Elev | Altitude (elevation above sea level) (m) | 18.9 | 61.2 |
| Slope | Slope | 2.6 | 3.4 |
| Decade Scenarios | Predicted Area (×104 km2) | Comparison with Current Distribution (%) | ||||||
|---|---|---|---|---|---|---|---|---|
| Low Habitat Suitability | Medium Habitat Suitability | High Habitat Suitability | Total Area | Low Habitat Suitability | Medium Habitat Suitability | High Habitat Suitability | Total Area | |
| Current | 89.19 | 75.87 | 7.42 | 172.48 | ||||
| 2030s–SSP1–2.6 | 82.77 | 81.30 | 11.03 | 175.10 | −7.20 | 7.15 | 48.77 | 1.52 |
| 2030s–SSP2–4.5 | 82.16 | 79.85 | 11.26 | 173.26 | −7.89 | 5.24 | 51.76 | 0.45 |
| 2030s–SSP3–7.0 | 83.62 | 82.80 | 11.02 | 177.44 | −6.24 | 9.13 | 48.60 | 2.88 |
| 2030s–SSP5–8.5 | 84.45 | 84.44 | 11.02 | 179.91 | −5.31 | 11.29 | 48.53 | 4.31 |
| 2090s–SSP1–2.6 | 83.06 | 83.52 | 12.43 | 179.00 | −6.87 | 10.07 | 67.54 | 3.78 |
| 2090s–SSP2–4.5 | 83.06 | 87.81 | 11.89 | 182.76 | −6.87 | 15.73 | 60.36 | 5.96 |
| 2090s–SSP3–7.0 | 83.94 | 86.77 | 9.29 | 180.00 | −5.89 | 14.36 | 25.29 | 4.36 |
| 2090s–SSP5–8.5 | 87.38 | 86.00 | 8.13 | 181.51 | −2.03 | 13.35 | 9.59 | 5.23 |
Disclaimer/Publisher’s Note: The statements, opinions and data contained in all publications are solely those of the individual author(s) and contributor(s) and not of MDPI and/or the editor(s). MDPI and/or the editor(s) disclaim responsibility for any injury to people or property resulting from any ideas, methods, instructions or products referred to in the content. |
© 2025 by the authors. Licensee MDPI, Basel, Switzerland. This article is an open access article distributed under the terms and conditions of the Creative Commons Attribution (CC BY) license (https://creativecommons.org/licenses/by/4.0/).
Share and Cite
Peng, Y.; Zhuo, Z.; Qian, Q.; Xu, D. Optimized MaxEnt Model Predicts Future Suitable Habitats for Chinese Caterpillar Fungus Under Climate Change. Agriculture 2025, 15, 1144. https://doi.org/10.3390/agriculture15111144
Peng Y, Zhuo Z, Qian Q, Xu D. Optimized MaxEnt Model Predicts Future Suitable Habitats for Chinese Caterpillar Fungus Under Climate Change. Agriculture. 2025; 15(11):1144. https://doi.org/10.3390/agriculture15111144
Chicago/Turabian StylePeng, Yaqin, Zhihang Zhuo, Qianqian Qian, and Danping Xu. 2025. "Optimized MaxEnt Model Predicts Future Suitable Habitats for Chinese Caterpillar Fungus Under Climate Change" Agriculture 15, no. 11: 1144. https://doi.org/10.3390/agriculture15111144
APA StylePeng, Y., Zhuo, Z., Qian, Q., & Xu, D. (2025). Optimized MaxEnt Model Predicts Future Suitable Habitats for Chinese Caterpillar Fungus Under Climate Change. Agriculture, 15(11), 1144. https://doi.org/10.3390/agriculture15111144

