Exploring the Role of Edible Dock Powder (Rumex K-1) in Enhancing Growth Performance, Organ Health, and Cecal Microbiota in Sanhua Goslings
Abstract
1. Introduction
2. Research Methods and Materials
2.1. Animal Ethics Guidelines
2.2. Goslings and Housing
2.3. Experiment Design and Management
2.4. Determination of Nutritional Composition
2.5. Growth Performance Evaluation
2.6. Relative Organ Weight Measurement
2.7. Blood Biochemical Analysis
2.8. Cecal Content 16S rRNA Sequencing
3. Statistic and Analysis
4. Results
4.1. Growth Performance
4.2. Relative Organ Weight
4.3. Serum Biochemical Parameters
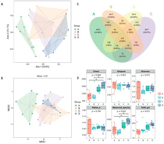
4.4. Cecal Microbial Community Structure and Diversity
4.5. Abundance and Taxonomic Structure of Cecal Microbial Communities
4.6. Analysis of Relative Abundance of Differential Phyla and Genera
4.7. Spearman Correlation Analysis
5. Discussion
6. Conclusions
Author Contributions
Funding
Institutional Review Board Statement
Data Availability Statement
Conflicts of Interest
References
- Zheng, J.; Liang, S.; Zhang, Y.; Sun, X.; Li, Y.; Diao, J.; Dong, L.; Ni, H.; Yin, Y.; Ren, J.; et al. Effects of Compound Chinese Herbal Medicine Additive on Growth Performance and Gut Microbiota Diversity of Zi Goose. Animals 2022, 12, 2942. [Google Scholar] [CrossRef] [PubMed]
- Ji, F.; Gu, L.; Rong, G.; Hu, C.; Sun, W.; Wang, D.; Peng, W.; Lin, D.; Liu, Q.; Wu, H.; et al. Using Extract From the Stems and Leaves of Yizhi (Alpiniae oxyphyllae) as Feed Additive Increases Meat Quality and Intestinal Health in Ducks. Front. Vet. Sci. 2022, 8, 793698. [Google Scholar] [CrossRef] [PubMed]
- El-Garhy, O.; Soudy, F.A.; Alharbi, Y.M.; Alshanbari, F.A.; Almujaydil, M.S.; Alhomaid, R.M.; Ahmed-Farid, O.A.; Mohamed, S.A.; El-Garhy, H.A.S.; Barakat, H.; et al. Dietary Supplementation of Silybum marianum Seeds Improved Growth Performance and Upregulated Associated Gene Expression of Muscovy Ducklings (Cairina moschata). Antioxidants 2022, 11, 2300. [Google Scholar] [CrossRef] [PubMed]
- Li, Y.; Yang, R.; Pan, Y.; Geng, Y.; Sun, J.; Zhang, Z. Mechanisms of biochar effects on plant growth of Seepweed (Suaeda salsa) and hybrid sorrel (Rumex patientia × Rumex tianschanicus) in a coastal saline soil over two cropping seasons: Soil–plant–microbe interactions. J. Soil Sci. Plant Nutr. 2022, 23, 569–580. [Google Scholar] [CrossRef]
- Liu, C.; Wang, J.; Hong, D.; Chen, Z.; Li, S.; Ma, A.; Jia, Y. Preparation, Isolation and Antioxidant Function of Peptides from a New Resource of Rumexpatientia L. × Rumextianshanicus A. Los. Foods 2024, 13, 981. [Google Scholar] [CrossRef]
- Li, Y.P.; Wang, Z.Y.; Yang, H.M.; Xu, L.; Xie, Y.J.; Jin, S.L.; Sheng, D.F. Effects of dietary fiber on growth performance, slaughter performance, serum biochemical parameters, and nutrient utilization in geese. Poult. Sci. 2017, 96, 1250–1256. [Google Scholar] [CrossRef]
- Li, X.; Ling, H.; He, Z.; Yang, Z.; Jiang, T.; Huang, P.; Zeng, J. Effects of Edible Grass (Rumex patientia L. × Rumex tianschanicus A. LOS) Leaf Powder on Growth Performance, Antioxidant Properties, Cecal Short-Chain Fatty Acids, and Microbial Community Levels in Broilers. Antioxidants 2024, 13, 1291. [Google Scholar] [CrossRef]
- Banday, M.T.; Wani, M.A.; Othman, S.I.; Rudayni, H.A.; Allam, A.A.; Alshahrani, M.Y.; Ibrahim, E.H.; Nabi, S.; Adil, S. Impact of Rumex nepalensis on Performance, Blood Markers, Immunity, Intestinal Microbiology and Histomorphology in Broiler Chicken. Vet. Sci. 2024, 11, 463. [Google Scholar] [CrossRef] [PubMed]
- Xi, Y.; Huang, Y.; Li, Y.; Yan, J.; Shi, Z. Fermented Feed Supplement Relieves Caecal Microbiota Dysbiosis and Kidney Injury Caused by High-Protein Diet in the Development of Gosling Gout. Animals 2020, 10, 2139. [Google Scholar] [CrossRef]
- Wang, X.; Li, G.; Wang, H.; Liu, Y.; Yang, Y.; Wang, C.; Gong, S.; He, D. Feeding whole-plant ensiled corn stover affects growth performance, blood parameters, and Cecal microbiota of Holdobagy goose. Front. Vet. Sci. 2023, 10, 1210706. [Google Scholar] [CrossRef]
- Yan, J.; Zhou, B.; Xi, Y.; Huan, H.; Li, M.; Yu, J.; Zhu, H.; Dai, Z.; Ying, S.; Zhou, W.; et al. Fermented feed regulates growth performance and the cecal microbiota community in geese. Poult. Sci. 2019, 98, 4673–4684. [Google Scholar] [CrossRef]
- GB/T 42011-2022; Experimental Animals—General Guidelines for Welfare. Standardization Administration of China, State Administration for Market Regulation: Beijing, China, 2022.
- DB37/T 2784-2016; Feeding Standards for Commercial Meat Geese. Shandong Bureau of Quality and Technical Supervision: Jinan, China, 2016.
- AOAC. Official Methods of Analysis of AOAC International, Method 984.13. ‘Protein (Crude) in Animal Feed and Pet Food’; AOAC International: Gaithersburg, MD, USA, 2005. [Google Scholar]
- Miller, D.S.; Judd, P.A. The metabolisable energy value of foods. J. Sci. Food Agric. 1984, 35, 111–116. [Google Scholar] [CrossRef] [PubMed]
- AOAC. Official Methods of Analysis of AOAC International, Method 978.10. ‘Fiber (Crude) in Animal Feed and Pet Food’; AOAC International: Gaithersburg, MD, USA, 2000. [Google Scholar]
- AOAC. Official Methods of Analysis of AOAC International, Method 920.39. ‘Crude Fat (Ether Extract) in Animal Feed’; AOAC International: Gaithersburg, MD, USA, 1930. [Google Scholar]
- AOAC. Official Methods of Analysis of AOAC International, Method 983.19. ‘Calcium (Ca) in Mechanically Separated Poultry and Beef’; AOAC International: Gaithersburg, MD, USA, 1985. [Google Scholar]
- AOAC. Official Methods of Analysis of AOAC International, Method 995.11. ‘Phosphorus (P) Colorimetric Method in Foods’; AOAC International: Gaithersburg, MD, USA, 1985. [Google Scholar]
- GB/T 18246-2019; Determination of Amino Acids in Feed. Standardization Administration of China, State Administration for Market Regulation: Beijing, China, 2019.
- Shen, S.-Y.; Lin, Y.-Y.; Liao, S.-C.; Wang, J.-S.; Wang, S.-D.; Ching-Yi, L. Effects of phytogenic feed additives on the growth, blood biochemistry, and caecal microorganisms of White Roman geese. Czech J. Anim. Sci. 2023, 68, 202–211. [Google Scholar] [CrossRef]
- Dong, Z.; Liu, Z.; Xu, Y.; Tan, B.; Sun, W.; Ai, Q.; Yang, Z.; Zeng, J. Potential for the development of Taraxacum mongolicum aqueous extract as a phytogenic feed additive for poultry. Front. Immunol. 2024, 15, 1354040. [Google Scholar] [CrossRef]
- Rolinec, M.; Rakhmetov, D.; Bíro, D.; Juráček, M.; Šimko, M.; Gálik, B.; Hanušovský, O. Nutritional value of hybrid Rumex patientia L. × Rumex tianschanicus A.Los (Rumex OK 2) in different periods. Acta Fytotech. Zootech. 2018, 21, 197–200. [Google Scholar] [CrossRef]
- Li, X.; He, T.; Mao, Y.; Mao, J.; Lai, X.; Tu, H.; Zhou, Y.; Sha, R. Changes in Physicochemical Properties, Metabolites and Antioxidant Activity of Edible Grass during Spontaneous Fermentation. Fermentation 2023, 9, 377. [Google Scholar] [CrossRef]
- Rudrapal, M.; Rakshit, G.; Singh, R.P.; Garse, S.; Khan, J.; Chakraborty, S. Dietary Polyphenols: Review on Chemistry/Sources, Bioavailability/Metabolism, Antioxidant Effects, and Their Role in Disease Management. Antioxidants 2024, 13, 429. [Google Scholar] [CrossRef]
- Jha, R.; Mishra, P. Dietary fiber in poultry nutrition and their effects on nutrient utilization, performance, gut health, and on the environment: A review. J. Anim. Sci. Biotechnol. 2021, 12, 51. [Google Scholar] [CrossRef] [PubMed]
- Hou, L.; Gu, T.; Weng, K.; Zhang, Y.; Zhang, Y.; Chen, G.; Xu, Q. Effects of Oxidative Stress on the Autophagy and Apoptosis of Granulosa Cells in Broody Geese. Int. J. Mol. Sci. 2023, 24, 2154. [Google Scholar] [CrossRef]
- Song, Q.; Zou, Z.; Chen, X.; Ai, G.; Xiong, P.; Song, W.; Liu, G.; Zheng, A.; Chen, J. Effect of Moringa oleifera Leaf Powder Supplementation on Growth Performance, Digestive Enzyme Activity, Meat Quality, and Cecum Microbiota of Ningdu Yellow Chickens. Agriculture 2024, 14, 1523. [Google Scholar] [CrossRef]
- Williamson, G.; Sheedy, K. Effects of Polyphenols on Insulin Resistance. Nutrients 2020, 12, 3135. [Google Scholar] [CrossRef]
- Liang, H.-X.; Dai, H.-Q.; Fu, H.-A.; Dong, X.-P.; Adebayo, A.H.; Zhang, L.-X.; Cheng, Y.-X. Bioactive compounds from Rumex plants. Phytochem. Lett. 2010, 3, 181–184. [Google Scholar] [CrossRef]
- Deng, C.; Zhai, Y.; Yang, X.; Chen, Z.; Li, Q.; Hao, R. Effects of grape seed procyanidins on antioxidant function, barrier function, microbial community, and metabolites of cecum in geese. Poult. Sci. 2023, 102, 102878. [Google Scholar] [CrossRef]
- Yang, H.; Xiao, Y.; Gui, G.; Li, J.; Wang, J.; Li, D. Microbial community and short-chain fatty acid profile in gastrointestinal tract of goose. Poult. Sci. 2018, 97, 1420–1428. [Google Scholar] [CrossRef]
- Hao, Y.; Ji, Z.; Shen, Z.; Xue, Y.; Zhang, B.; Yu, D.; Liu, T.; Luo, D.; Xing, G.; Tang, J.; et al. Increase Dietary Fiber Intake Ameliorates Cecal Morphology and Drives Cecal Species-Specific of Short-Chain Fatty Acids in White Pekin Ducks. Front. Microbiol. 2022, 13, 853797. [Google Scholar] [CrossRef]
- Guo, B.; Li, D.; Zhou, B.; Jiang, Y.; Bai, H.; Zhang, Y.; Xu, Q.; Zhao, W.; Chen, G. Comparative characterization of bacterial communities in geese consuming of different proportions of ryegrass. PLoS ONE 2019, 14, e0223445. [Google Scholar] [CrossRef] [PubMed]
- Vasas, A.; Orbán-Gyapai, O.; Hohmann, J. The Genus Rumex: Review of traditional uses, phytochemistry and pharmacology. J. Ethnopharmacol. 2015, 175, 198–228. [Google Scholar] [CrossRef] [PubMed]
- Sayavedra, L.; Li, T.; Batista, M.B.; Seah, B.K.B.; Booth, C.; Zhai, Q.; Chen, W.; Narbad, A. Desulfovibrio diazotrophicus sp. nov., a sulfate-reducing bacterium from the human gut capable of nitrogen fixation. Environ. Microbiol. 2021, 23, 3164–3181. [Google Scholar] [CrossRef]
- He, Y.; Liu, X.; Dong, Y.; Lei, J.; Ito, K.; Zhang, B. Enterococcus faecium PNC01 isolated from the intestinal mucosa of chicken as an alternative for antibiotics to reduce feed conversion rate in broiler chickens. Microb. Cell Factories 2021, 20, 122. [Google Scholar] [CrossRef]
- Li, Y.; Liu, M.; Liu, H.; Sui, X.; Liu, Y.; Wei, X.; Liu, C.; Cheng, Y.; Ye, W.; Gao, B.; et al. The Anti-Inflammatory Effect and Mucosal Barrier Protection of Clostridium butyricum RH2 in Ceftriaxone-Induced Intestinal Dysbacteriosis. Front. Cell. Infect. Microbiol. 2021, 11, 647048. [Google Scholar] [CrossRef]
- Qin, N.; Liu, H.; Cao, Y.; Wang, Z.; Ren, X.; Xia, X. Polysaccharides from the seeds of Gleditsia sinensis Lam. attenuate DSS-induced colitis in mice via improving gut barrier homeostasis and alleviating gut microbiota dybiosis. Food Funct. 2022, 14, 122–132. [Google Scholar] [CrossRef] [PubMed]
- Kushkevych, I.; Dordević, D.; Vítězová, M. Analysis of pH Dose-dependent Growth of Sulfate-reducing Bacteria. Open Med. 2019, 14, 66–74. [Google Scholar] [CrossRef] [PubMed]
- Parker, B.J.; Wearsch, P.A.; Veloo, A.C.M.; Rodriguez-Palacios, A. The Genus Alistipes: Gut Bacteria With Emerging Implications to Inflammation, Cancer, and Mental Health. Front. Immunol. 2020, 11, 906. [Google Scholar] [CrossRef]
- Franz, C.M.; Huch, M.; Abriouel, H.; Holzapfel, W.; Gálvez, A. Enterococci as probiotics and their implications in food safety. Int. J. Food Microbiol. 2011, 151, 125–140. [Google Scholar] [CrossRef]
- Herp, S.; Raj, A.C.D.; Silva, M.S.; Woelfel, S.; Stecher, B. The human symbiont Mucispirillum schaedleri: Causality in health and disease. Med. Microbiol. Immunol. 2021, 210, 173–179. [Google Scholar] [CrossRef]
- Daniel, S.L.; Moradi, L.; Paiste, H.; Wood, K.D.; Assimos, D.G.; Holmes, R.P.; Nazzal, L.; Hatch, M.; Knight, J. Forty Years of Oxalobacter formigenes, a Gutsy Oxalate-Degrading Specialist. Appl. Environ. Microbiol. 2021, 87, AEM0054421. [Google Scholar] [CrossRef] [PubMed]





| Ingredient, % | Diet Treatment | |||
|---|---|---|---|---|
| A | B | C | D | |
| Corn | 55.58 | 56.45 | 55.78 | 55.25 |
| Soybean (43% protein) | 27.17 | 26.84 | 25.53 | 24.59 |
| Husks | 0.68 | 0.46 | 0.13 | 0.00 |
| Edible Dock Powder (EDP) | 0.00 | 1.00 | 2.50 | 4.00 |
| Sprouting Corn Bran | 9.26 | 7.93 | 9.00 | 9.00 |
| Limestone | 1.00 | 1.00 | 1.00 | 0.10 |
| Dicalcium Phosphate | 1.72 | 1.73 | 1.74 | 1.77 |
| Premix 2 | 3.00 | 3.00 | 3.00 | 3.00 |
| Soybean Oil | 1.24 | 1.24 | 1.25 | 1.24 |
| Salt | 0.35 | 0.35 | 0.35 | 0.35 |
| Nutritional Level 1 | ||||
| Metabolizable Energy, MJ/kg | 11.71 | 11.71 | 11.71 | 11.71 |
| Crude Protein, % | 18.00 | 18.00 | 18.00 | 18.00 |
| Crude Fiber, % | 3.30 | 3.30 | 3.30 | 3.30 |
| Ether Extract, % | 3.79 | 3.79 | 3.79 | 3.81 |
| Lysine, % | 1.01 | 1.00 | 0.99 | 0.99 |
| Methionine + Cystine, % | 0.69 | 0.69 | 0.68 | 0.67 |
| Arginine, % | 1.15 | 1.15 | 1.14 | 1.16 |
| Tryptophan, % | 0.24 | 0.23 | 0.22 | 0.21 |
| Threonine, % | 0.89 | 0.87 | 0.84 | 0.79 |
| Valine, % | 0.70 | 0.70 | 0.70 | 0.71 |
| Calcium, % | 1.00 | 1.00 | 1.00 | 1.00 |
| Non-Phytate Phosphorus, % | 0.45 | 0.45 | 0.45 | 0.45 |
| Nutritional Level 1 | Nutrients |
|---|---|
| Crude Protein, % | 28.59 ± 1.23 |
| Calorific Value, MJ/kg | 14.54 ± 0.09 |
| Ca, % | 1.25 ± 0.17 |
| P, % | 0.50 ± 0.06 |
| Ether Extract, % | 0.50 ± 0.01 |
| Crude Fiber, % | 17.86 ± 1.31 |
| Lysine, % | 1.30 ± 0.43 |
| Methionine + Cystine, % | 0.52 ± 0.17 |
| Arginine, % | 1.31 ± 0.30 |
| Threonine, % | 1.15 ± 0.13 |
| Valine, % | 1.48 ± 0.25 |
| Item | Diet Treatment | SEM | p-Value | |||
|---|---|---|---|---|---|---|
| A | B | C | D | |||
| IBW, g | 198.94 ± 4.85 | 198.17 ± 3.14 | 201.58 ± 3.29 | 202.61 ± 2.69 | 1.81 | 0.800 |
| FBW, g | 1366.25 ± 31.91 | 1452.30 ± 28.10 | 1417.20 ± 26.43 | 1381.56 ± 29.49 | 14.71 | 0.163 |
| ADG, g | 55.58 ± 1.40 | 60.33 ± 1.28 | 58.03 ± 1.24 | 56.29 ± 1.35 | 0.67 | 0.062 |
| F/G | 1.84 ± 0.02 a | 1.68 ± 0.05 b | 1.75 ± 0.05 ab | 1.69 ± 0.03 b | 0.02 | 0.042 |
| ADFI, g | 101.41 ± 99.03 | 99.03 ± 2.62 | 99.54 ± 2.53 | 94.16 ± 2.63 | 1.30 | 0.223 |
| Mortality and Culling Rate, % | 18.83 ± 4.22 | 5.81 ± 2.83 | 11.99 ± 5.60 | 12.75 ± 3.64 | 1.91 | 0.207 |
| Items | Diet Treatment | SEM | p-Value | |||
|---|---|---|---|---|---|---|
| A | B | C | D | |||
| Heart yield, % | 0.70 ± 0.03 | 0.75 ± 0.01 | 0.71 ± 0.02 | 0.74 ± 0.02 | 0.01 | 0.363 |
| Liver yield, % | 3.18 ± 0.10 b | 4.13 ± 0.26 a | 3.72 ± 0.11 ab | 3.57 ± 0.22 ab | 0.11 | 0.011 |
| Spleen yield, % | 0.15 ± 0.01 | 0.17 ± 0.01 | 0.15 ± 0.02 | 0.14 ± 0.01 | 0.00 | 0.606 |
| Glandular stomach yield, % | 0.58 ± 0.02 b | 0.63 ± 0.02 ab | 0.69 ± 0.02 a | 0.66 ± 0.03 a | 0.04 | 0.029 |
| Thymus yield, % | 0.18 ± 0.02 | 0.22 ± 0.03 | 0.29 ± 0.04 | 0.26 ± 0.03 | 0.01 | 0.108 |
| Duodenum yield, % | 1.58 ± 0.10 | 1.61 ± 0.07 | 1.69 ± 0.11 | 1.55 ± 0.07 | 0.04 | 0.75 |
| Jejunum yield, % | 2.12 ± 0.22 | 2.11 ± 0.41 | 2.59 ± 0.11 | 2.26 ± 0.17 | 0.12 | 0.519 |
| Ileum yield, % | 1.94 ± 0.16 | 2.19 ± 0.12 | 2.35 ± 0.14 | 2.25 ± 0.21 | 0.08 | 0.341 |
| Items | Diet Treatment | SEM | p-Value | |||
|---|---|---|---|---|---|---|
| A | B | C | D | |||
| ALT, U/L | 12.17 ± 2.00 | 13.00 ± 1.98 | 10.83 ± 0.95 | 10.33 ± 0.84 | 0.75 | 0.608 |
| AST, U/L | 29.17 ± 4.47 a | 17.17 ± 1.73 b | 21.17 ± 1.42 b | 18.00 ± 1.75 b | 1.57 | 0.021 |
| TP, g/L | 41.67 ± 1.48 | 43.45 ± 1.03 | 40.40 ± 1.66 | 43.20 ± 1.00 | 0.67 | 0.350 |
| ALB, g/L | 15.27 ± 0.94 | 15.67 ± 0.74 | 14.27 ± 1.55 | 15.25 ± 0.69 | 0.23 | 0.151 |
| GLB, g/L | 26.40 ± 1.12 | 27.78 ± 0.78 | 26.13 ± 1.07 | 27.95 ± 0.72 | 0.47 | 0.418 |
| BUN, mmol/L | 0.28 ± 0.11 | 0.23 ± 0.06 | 0.18 ± 0.04 | 0.35 ± 0.08 | 0.04 | 0.477 |
| GLU, mmol/L | 10.87 ± 0.49 a | 9.62 ± 0.17 ab | 9.23 ± 0.61 b | 9.23 ± 0.41 b | 0.25 | 0.050 |
| CHOL, mmol/L | 4.55 ± 0.34 | 4.56 ± 0.21 | 4.09 ± 0.35 | 4.56 ± 0.25 | 0.14 | 0.599 |
| TG, mmol/L | 2.13 ± 0.19 | 1.69 ± 0.18 | 2.15 ± 0.41 | 1.84 ± 0.35 | 0.15 | 0.650 |
| HDL-c, mmol/L | 2.35 ± 0.18 | 2.41 ± 0.17 | 2.10 ± 0.18 | 2.39 ± 0.13 | 0.08 | 0.512 |
| LDL-c, mmol/L | 0.85 ± 0.05 | 0.80 ± 0.04 | 0.85 ± 0.07 | 0.79 ± 0.09 | 0.03 | 0.862 |
Disclaimer/Publisher’s Note: The statements, opinions and data contained in all publications are solely those of the individual author(s) and contributor(s) and not of MDPI and/or the editor(s). MDPI and/or the editor(s) disclaim responsibility for any injury to people or property resulting from any ideas, methods, instructions or products referred to in the content. |
© 2025 by the authors. Licensee MDPI, Basel, Switzerland. This article is an open access article distributed under the terms and conditions of the Creative Commons Attribution (CC BY) license (https://creativecommons.org/licenses/by/4.0/).
Share and Cite
Wang, X.; Wang, J.; Liu, Y.; Li, G.; Gong, S.; Wang, H.; He, D. Exploring the Role of Edible Dock Powder (Rumex K-1) in Enhancing Growth Performance, Organ Health, and Cecal Microbiota in Sanhua Goslings. Agriculture 2025, 15, 112. https://doi.org/10.3390/agriculture15010112
Wang X, Wang J, Liu Y, Li G, Gong S, Wang H, He D. Exploring the Role of Edible Dock Powder (Rumex K-1) in Enhancing Growth Performance, Organ Health, and Cecal Microbiota in Sanhua Goslings. Agriculture. 2025; 15(1):112. https://doi.org/10.3390/agriculture15010112
Chicago/Turabian StyleWang, Xianze, Junliang Wang, Yi Liu, Guangquan Li, Shaoming Gong, Huiying Wang, and Daqian He. 2025. "Exploring the Role of Edible Dock Powder (Rumex K-1) in Enhancing Growth Performance, Organ Health, and Cecal Microbiota in Sanhua Goslings" Agriculture 15, no. 1: 112. https://doi.org/10.3390/agriculture15010112
APA StyleWang, X., Wang, J., Liu, Y., Li, G., Gong, S., Wang, H., & He, D. (2025). Exploring the Role of Edible Dock Powder (Rumex K-1) in Enhancing Growth Performance, Organ Health, and Cecal Microbiota in Sanhua Goslings. Agriculture, 15(1), 112. https://doi.org/10.3390/agriculture15010112

