Next Article in Journal
Bud-YOLO: A Real-Time Accurate Detection Method of Cotton Top Buds in Cotton Fields
Next Article in Special Issue
Digital Economy and Industrial Structure Transformation: Mechanisms for High-Quality Development in China’s Agriculture and Rural Areas
Previous Article in Journal
Vegetation Phenology Changes and Recovery after an Extreme Rainfall Event: A Case Study in Henan Province, China
Previous Article in Special Issue
Green Growth, Green Development and Climate Change Perceptions: Evidence from a Greek Region
 
 
Font Type:
Arial Georgia Verdana
Font Size:
Aa Aa Aa
Line Spacing:
Column Width:
Background:
Article

Farmers’ Adoption of Agricultural Nature-Based Solutions in Northeast China: An Extended Theory of Planned Behavior Approach

1
Agricultural Information Institute, Chinese Academy of Agricultural Sciences, Beijing 100081, China
2
Institute of Plant Protection, Chinese Academy of Agricultural Sciences, Beijing 100193, China
*
Author to whom correspondence should be addressed.
Agriculture 2024, 14(9), 1650; https://doi.org/10.3390/agriculture14091650
Submission received: 11 August 2024 / Revised: 18 September 2024 / Accepted: 19 September 2024 / Published: 20 September 2024

Abstract

The academic field has limited studies on implementing nature-based solutions (NbSs) in Chinese agriculture, especially regarding households’ and farmers’ attitudes toward the acceptance of agricultural NbS technologies. Based on this, this study aims to fill this knowledge gap by examining the factors behind farmers’ agricultural practices of NbS adoption in Northeast China. Accordingly, this paper constructs an extended theoretical framework of planned behavior (TPB) and empirically tests it using partial least squares structural equation modeling (PLS-SEM) on data from 298 farmers in Inner Mongolia. It was found that incorporating institutional trust (IT) into TPB improves the prediction of Chinese farmers’ intention to de-farm behavior. Unlike previous studies, this study identified two indirect pathways influencing farmers’ intention to adopt agricultural NbS technologies: from institutional trust through attitude to intention, and from institutional trust through perceived behavioral control to intention. The findings broaden the research perspective in this area, provide empirical evidence for the application of NbSs in agricultural practices in China and other developing countries, and demonstrate in practice that NbS has been promoted as an essential tool to maximize nature’s ability to provide ecosystem services and create direct economic benefits for farmers through increased yields and reduced costs.

1. Introduction

As the global population has increased and economic prosperity has improved in recent decades, a significant gap has emerged between the current food production and the amount needed to feed everyone in 2050 [1]. On the one hand, China’s agricultural productivity has seen rapid growth in recent decades, largely due to the intensive use of agricultural inputs, particularly chemical products like fertilizers [2]. Compared to the 1960s, the average yield of China’s major grain crops—maize, rice, and wheat—has nearly doubled, reaching 5845 kg per hectare by 2023 [3], which is 20.70% higher than the world average [4]. Fertilizers enhance crop growth by providing essential nutrients such as nitrogen, phosphorus, and potassium, while insecticides and herbicides help prevent pests, minimize losses, and ensure both yield and quality in agricultural production [5]. On the other hand, the cornerstones of agricultural production systems, healthy land and soil, are already under immense pressure. Indeed, around 33% of the Earth’s land area and up to 52% of its agricultural land are experiencing varying degrees of degradation, leading to abandonment by land managers on millions of hectares annually [6,7]. Additionally, the global agri-food system is responsible for approximately one-third of total anthropogenic greenhouse gas (GHG) emissions [8,9]. In 2020, the breakdown of emissions within agri-food systems revealed that nearly half originated from farm-gate activities (7.4 Gt CO2eq), followed by pre- and post-production processes (5.6 Gt CO2eq), and land-use change (3.1 Gt CO2eq) [10]. These perpetuate a feedback loop that worsens the climate crisis and amplifies numerous risks such as loss of biodiversity and food security [11,12,13,14]. In China, excessive utilization of agricultural chemicals has resulted in pollution from non-point sources and severe environmental challenges [15,16,17,18,19]. Furthermore, the overuse of chemical fertilizers and the lack of crop rotation techniques have led to severe soil degradation, reduced soil organic carbon (SOC) sequestration, and decreased crop yields [20,21,22,23,24].
Nature-based solutions (NbSs) are increasingly being advocated in both research and policy circles as one of the possible means to support future food systems and facilitate a sustainable shift in agricultural production [25]. NbSs encompass strategies aimed at protecting, managing, or restoring natural environments while also enhancing ecosystems to address societal challenges. These approaches include utilizing nature for adaptation purposes, implementing natural climate solutions, and incorporating green infrastructure [26]. The primary goal of all NbS initiatives is to enhance nature’s capacity to provide essential ecosystem services that effectively address human concerns such as adapting to climate change, ensuring food security, and mitigating the risks associated with disasters [27]. Many NbSs are directly applied in agricultural production and management, such as conversion agriculture and cropland nutrient management. Farmers or producers primarily implement these technologies, which may bring direct economic benefits, such as increased production or reduced costs, along with broader social benefits [24,28]. As shown in Figure 1, agricultural NbS technologies can play a crucial role in ensuring food security [29], addressing climate change [30], and enhancing natural biodiversity [31] in the long term.
The emergence of the NbS concept in China’s mainstream research and policies is very recent. The promotion of environmentally friendly agriculture has been actively supported by the Chinese government, which has implemented a range of policies and guidance programs as part of its national agricultural planning and development. These initiatives encompass measures such as optimizing the use of chemical fertilizers and pesticides, adopting sustainable planting and raising cycles, and implementing an action plan to preserve farmland on black soil in north-east China [32,33,34]. Since 2019, China has started introducing NbSs in scientific research on research and environment management [35], and researchers identified universal implementation key elements for NbS best practices worldwide based on certain Chinese NbS cases [36,37]. In addition, China’s Ministry of Science and Technology initiated the ‘EU-China Nature-based Solutions for Nutrient Management in Agriculture and Sustainability Transformation’ project in 2023 in collaboration with the Horizon Europe program. Despite the efforts in policy advocacy, there is currently little research analyzing the application of NbS in China’s agriculture, especially from the perspective of households’ and farmers’ intentions towards agricultural NbS practices [38]. Insufficient research on NbS in China can lead to a disconnect between the concept and practice of green and sustainable agriculture [39]. Additionally, existing research lacks the incorporation of institutional trust in government, scientists, etc. into studies of the diffusion of green agricultural technologies such as NbS. This limits the integration of micro-farmer socio-economic with macro-ecological and environmental fields and weakens China’s discourse in the field of NbS on the international stage.
Therefore, it is crucial to assess the level of interest among Chinese farmers in adopting NbS technologies for agricultural production and determine the factors that impact their willingness. Social psychology research techniques are extensively employed to ascertain the driving forces behind human behaviors and their influencing factors, enhance comprehension of farmers’ decision-making processes, and provide guidance for policy formulation [40]. This research contributes to the existing literature by examining the causal connections between TPB constructs concerning farmers’ intentions to adopt NbS technology in maize and soybean cultivation, while also investigating the significance of institutional trust within this process. By adopting this approach, a more comprehensive comprehension of farmers’ decision-making is achieved, thus providing valuable insights for policymakers aiming to promote NbS further in China and other developing nations. Hence, the objective of this research is to address the existing gap in studies by investigating the factors that drive Chinese farmers to embrace NbS in agricultural production. Specifically, this study aims to make contributions in three key areas: (1) evaluating the suitability of the theory of planned behavior for analyzing farmers’ intentions towards adopting NbS technology in agriculture; (2) enhancing the explanatory power of the original TPB model by incorporating variables related to institutional trust and identifying key factors influencing farmers’ readiness to embrace NbS technology; and (3) exploring how institutional trust indirectly influences intentions by investigating its effects on perceived behavioral control and farmer attitudes.
The following sections of this paper are categorized into five segments: The subsequent section provides an introduction to the theoretical basis and suppositions, encompassing the theory of planned behavior alongside an extended rendition that integrates institutional trust. Additionally, it outlines the research hypotheses and delineates the proposed research framework’s design. The third part provides further details on sampling, research areas, measurement, as well as reliability and validity testing. In the fourth part, descriptive statistics are presented along with the results obtained from data analysis using structural equation modeling. Moving on to the fifth part, it discusses how these study findings relate to existing research. Finally, in the last section, we present our research conclusions and acknowledge any limitations encountered during this study.

2. Theoretical Background and Research Hypotheses

2.1. Theory of Planned Behavior

The theory of planned behavior is also an established socio-psychological principle applied as the main conceptual theoretical basis for investigating farmers’ inclinations in the adoption of agricultural NbS practices. TPB was originally introduced by Ajzen and Fishbein [41] and later developed into full-fledged theory through the addition of perceived behavioral control [42]. As such, the theory holds that TPB has the following five elements: attitude, subjective norms, perceived behavioral control, intention, and actual behavior. In contrast to conventional analysis approaches, the theory of planned behavior provides improved predictability of behaviors with a reduced number of components that are easier to identify. It has become one of the most extensively utilized approaches for analyzing farmers’ intentions and behaviors along with their respective theoretical determinants [43]. According to TPB’s postulation, individuals primarily base their decisions on engaging in specific behaviors on their intentions. These intentions are impacted by three pivotal elements: disposition, subjective consensus (social influence), and perceived ability to act (ease or difficulty) [42]. Moreover, TPB has garnered extensive support in recent studies examining individuals’ behavioral intentions, such as visiting green hotels, low-carbon agriculture adoption, and pro-environment behaviors [44,45,46,47,48].
Despite the acknowledged advantages it provides, there are a couple of disadvantages associated with previous applications of the TPB in relation to agricultural practices. Firstly, prior research has not extensively investigated the specific directions of influence between TPB constructs and the underlying rationales for these associations [49,50]. Secondly, when examining agriculture, past studies have frequently disregarded the potential impact that trust variables can exert on farmers’ attitudes, subjective norms, and perceived behavioral control [51]. Lastly, most research only focuses on directly examining how extended variables affect intention without fully considering their indirect effects on the original TPB variables [52]. By making reasonable extensions to the TPB framework, its inherent limitations can be effectively addressed and its theoretical explanatory power enhanced. Recent studies have widely employed models based on the extended TPB to better understand farmers’ behavioral decisions in pro-environment agricultural practices [53]. Moreover, most studies evaluating the relationship between this variable and farmers’ behaviors have found it to strongly predict NbS practices and other pro-environmental behaviors [43,53,54,55].
The initial crucial factor that influences an individual’s intention to behave in the TPB model is their attitude (or mindset). Attitude refers to the emotions, either positive or negative, that individuals experience when they engage in a specific behavior. If people develop a favorable mindset toward a specific behavior, then the likelihood of performing that behavior is high [56,57,58]. Indeed, different studies have underscored that mindsets are a main explaining variable for the possibility of adoption of environment-friendly farming practices by farmers, such as organic farming, NbS practices, and green agricultural production [46,59,60,61,62]. Similarly, in the context of agricultural NbS technologies, it can be inferred that if farmers believe that NbS technologies, such as crop rotation, conservation tillage, and other techniques, are beneficial for improving soil quality, increasing crop yields, and protecting the ecological environment, they will develop a positive attitude and may intend to adopt these practices. Thus, it is hypothesized that:
Hypothesis 1. 
The positive attitude towards agricultural NbS favors farmers’ intention to participate in NbS practice.
Subjective norms play a vital role in influencing an individual’s inclination to take action. It relates to the perceived impact exerted by significant individuals on whether one should or should not participate in a specific behavior. This implies that an individual’s conduct is primarily influenced by the favorable or unfavorable evaluations of certain influential individuals who hold importance for that person [44]. Subjective norms (SN) are a social factor encompassing the perceived societal pressure to embrace particular technologies or behaviors [63]. The greater the perception of subjective norms, the higher the likelihood of an individual engaging in a specific behavior [42,53,64,65]. This principle also applies to adopting NbS technology in agricultural production [55]. If farmers perceive that most people around them believe they should adopt NbS technology, they will experience pressure and have intentions to implement it. Therefore, it is hypothesized that:
Hypothesis 2. 
The subjective norms of farmers positively and significantly influence their intention to adopt nature-based solutions practices.
Perceived behavior control is an individual’s perception relating to the degree of influence one perceives their own volition having on the dislike action in question [42]. Training, resources, market risks, and extra costs involved when presenting farmers with new technologies are likely to influence their willingness to adopt specific behaviors [59]. Therefore, the concept of PBC pertains to individuals’ perception of the ease and difficulty associated with carrying out a specific behavior [58]. In accordance with this definition, individuals who possess greater control over these factors are more inclined to engage in certain behaviors. Consequently, if the use of new technologies in agricultural production were easily performed and individuals that used them had the required knowledge and abilities, the former would be more likely to form an intention to try them out [28,66,67]. According to the above argument we can derive the following hypothesis.
Hypothesis 3. 
Perceived behavior control positively affects farmers’ intention to adopt nature-based solutions practice.

2.2. Extended of Institutional Trust in TPB

In this research, an institutional trust variable was added to the TPB model. Other variables have been included in extended forms of this model as direct determinants of either intention or behavior in analytical studies that try to enhance the predictive ability of the model. Some of these variables include moral norms, past behavior, environmental values, and risk perception, which can also be included to form an extended form of the TPB model. More importantly, the institutional trust variable itself needs to be better represented in the TPB model of farmer decision-making, considered in models like Technology Acceptance Model (TAM) or consumer behavior model [52,68]. Some studies primarily include institutional trust as the moderating variable towards the effect of attitude on intention [51,64,69,70]; few of them consider direct or indirect effects of institutional trust on individuals’ behavior intention [71]. Of interest is how institutional trust affects intentions and whether its effect on intentions can be mediated by attitude, subjective norms, and perceived behavioral control.
Indeed, institutional trust is defined as an attitude towards a particular institution (or organization, public sector, etc.) characterized by a positive expectation that the institution will perform its functions appropriately [72,73,74]. Besides the direct influence of institutional trust (IT) on willingness, IT is a moderator in the relationship between farmers, the government, and public scientists, enabling farmers to develop positive attitudes toward specific behaviors, thus enhancing behavioral willingness [71]. Furthermore, the integration of IT in agricultural practices enhances farmers’ confidence and belief in their ability to carry out specific actions. This positive influence on perceived control over behavior subsequently leads to an increase in farmers’ intention to adopt nature-based solutions in agriculture [52,75]. Consequently, the integration of IT into core TPB builds up a more enlightening consideration of the farmers’ intentions towards the adoption of NbS. Conforming to this, we thus propose the following hypothesis:
Hypothesis 4. 
Farmers’ intention to adopt nature-based solutions practices is significantly and positively influenced by the level of trust they have in institutions.
Hypothesis 5. 
The relationship between farmers’ attitudes and their intention to adopt nature-based solutions practices is positively moderated by institutional trust.
Hypothesis 6. 
Institutional trust has a positive moderating effect on the relationship between farmers’ perceived behavioral control and their intention to adopt nature-based solutions practices.
According to the previous discussion, hypothetical relationships and the theoretical research framework are presented in Figure 2.

3. Methodology

3.1. Study Area

Horqin Right-Wing Front Banner is located in Northeast Inner Mongolia, China (Figure 3). This area covers 17,000 square kilometers, encompassing 14 townships and 228 villages. It lies within the northeast black soil region, one of the world’s three most significant black soil regions. It is acknowledged as a crucial grain-producing area in China and the most extensive base for high-quality commodity grain production. In 2023, the grain sown area in this region remained stable at 390,000 hectares, with a total grain output exceeding 1.55 million tons. Conservation tillage practices were implemented on 98,000 hectares, while socialized services for substitute farming covered 63,333 hectares. The area dedicated to soybean seed production accounts for over 50% of the national total [76]. In order to improve soil quality, enhance soil fertility, protect the ecosystem, and increase maize and soya yields, the region has been promoting agricultural NbS in several townships for many years.

3.2. Sampling Method and Survey

This paper proposes a combination of typical sampling and stratified random sampling to minimize sampling bias and enhance the representativeness of the study sample. Although several counties in Northeast China are well-suited for promoting agricultural NbS technology, the lack of clear support from many local governments could introduce sample selection bias. To address this, typical sampling techniques were employed to choose the sample counties. Horqin Right-Wing Front Banner was selected because the proportion of maize and soybean cultivation (77%) closely matches that of Northeast China (78%), with comparable agricultural production conditions [77]. Despite research constraints limiting the sample area to Horqin Right-Wing Front Banner, it is believed that this choice provides a level of representativeness for the promotion of NbS technology in the region. For stratified random sampling, three agricultural towns and one agro-pastoral town in Horqin Right-Wing Front Banner were selected based on their agricultural production conditions and ecological zone diversity. The selected towns include E’ti, Barigastai, E’ergetu, and Dashizhai (Figure 3). In each town, at least four villages were chosen, and from each village, a minimum of 20 sample farmers were randomly selected, resulting in a total sample of 300 households.
The survey was conducted in November and December 2023 by students with professional training in agricultural economics. The questionnaire consisted of three sections. The first part collected demographic information and household or cooperative characteristics. The second section focused on inputs related to various aspects of maize and soybean production. The third part included questions to assess the original and extended constructs of the theory of planned behavior. A total of 300 questionnaires were completed, with 298 valid responses, yielding an effective rate of 99%.

3.3. Measurement

The survey instrument consists of 16 items categorized into five groups: (1) three items for assessing intentions related to NbS; (2) three items for measuring attitudes; (3) four items for perceived behavioral control; (4) three items for subjective norms; (5) three items for institutional trust. The scale of Intention was adapted from other studies that quantified agricultural technology adoption using TPB [46,53]. It employed a five-point Likert scale (1 = extremely weak–5 = extremely strong) to assess farmers’ intention of using several common agricultural NbS techniques in Northeast China. To measure Attitude, PBC, SN, and IT, a standard Likert scale (1 = strongly disagree–5 = strongly agree) was used in the study. Specifically, the Attitude scale assessed farmers’ mindset and emotions toward various dimensions of NbS technologies (e.g., profit, sales, and societal impact). The PBC scale evaluated farmers’ ability to control technology-related risks, master key technological aspects, and obtain external support. The SN scale included three items derived from rural interpersonal relationships in China and social network theory. The IT scale consisted of three sub-items focusing on farmers’ trust in government and public scientists. Utilizing this rating system helps address statistical concerns and facilitates efficient data analysis [78]. An important aspect worth mentioning is that established measures from previous research were employed for TPB variables and institutional trust in this study. Detailed information about the questionnaire’s contents can be found in Table 1.

3.4. Validity and Reliability of Instrument

To ensure the scientific integrity of the indicators, an expert panel consisting of professors from various disciplines including economics, psychology, and agricultural sciences, as well as local agricultural extension workers, carefully reviewed the draft survey and questions prior to conducting interviews with farmers. Their constructive comments were adopted for revision in order to finalize the questionnaire. Table 2 displays the discriminant validity results obtained using the suggested method. The findings indicate that each construct’s AVE value exceeded its corresponding cross-correlation, thus confirming satisfactory discriminant validity.

3.5. Data Analysis

Data were analyzed using SPSS 26 (IBM Corp., Armonk, NY, USA) and SmartPLS 4 software (SmartPLS GmbH, Hamburg, Germany). Structural equation modeling was conducted with SmartPLS to investigate the relationships between independent and dependent variables. This statistical technique is adept at managing multiple interrelated variable relationships within a model, thereby identifying the key factors influencing farmers’ decision-making processes [79]. The measurement model was initially examined, followed by testing the structural model [80]. Furthermore, a resampling technique employing 5000 iterations was employed to evaluate the statistical significance of path coefficients and loadings. The Partial Least Squares (PLS) approach focuses on estimating predictions in statistical models with structures that offer causal explanations [81,82]. This method addresses the common dichotomy between explanation and prediction often emphasized in academic research and is well-suited for studies with small data samples [83,84].

4. Results

4.1. Descriptive Statistics

The findings pertaining to the social-economic attributes at both individual and household levels for the households surveyed have been consolidated in Table 3. The classification of these indicators is based on relevant literature [47,53]. And the classification threshold of cultivation size was obtained by using the quartile method based on the situation of this data. Regarding the farm type, the majority (81.54%) were ordinary farmers, and about one-quarter (18.45%) were family farms and cooperatives. The mean age of the household heads was 50.11 years. For the gender of household heads, 98.66% were male. The average year of education of household heads was 7.46 years. Moreover, in terms of cultivated land size, about one quarter (24.16%) were less than 3.35 ha, and less than one-third (31.21%) were between 3.35 ha and 6.67 ha while approaching half (44.63%) were more significant than 6.67 ha. Also, the mean value of land size was 30.74 ha. In addition, results showed that most household heads (88.59%) were full-time farmers and key decision-makers (Table 3). The research sample was basically consistent with the actual demographic and agricultural statistics of Northeast China in terms of age, education level, land size, and agricultural labor input, as reported in the China Rural Statistical Yearbook (2023), demonstrating the reliability of the sampling method.
According to the survey data (Table 4), in the study area, conservation tillage techniques and agricultural nutrient management practices—such as crop rotation, no-tillage, deep tillage, and organic fertilizer substitution—have been the most widely adopted NbS technologies over the past two years and are showing an increasing trend. In 2023, nearly 40% of surveyed maize and soybean growers adopted crop rotation technology, around 35% implemented no-tillage practices, and close to 30% utilized deep tillage and deep loosening techniques before sowing. These agricultural NbS technologies are closely aligned with the needs of farmers in Northeast China to address soil quality issues and are the primary agricultural technologies considered in this study.

4.2. Assessing the Status of Variables in Structed Equation

The mean score and standard deviation for each variable were computed using a structured equation model. The findings are displayed in Table 5, indicating that farmers in this particular area hold a favorable inclination towards the adoption of agricultural NbS technologies ( X ¯ = 3.445). Farmers showed a slightly positive attitude towards NbS technologies ( X ¯ = 3.480). They claimed to have a high perceived behavior control when adopting NbS technologies ( X ¯ = 3.739). Moreover, they tended to see subjective norms about NbS technologies as moderate ( X ¯ = 3.231). Furthermore, the farmers admitted to possessing a reasonable degree of confidence in both the government and scientists ( X ¯ = 3.667) (Table 5).

4.3. Measurement Model

In this section, the adequacy of two measurement models, namely the general and extended models, was assessed using confirmatory factor analysis (CFA). The results indicated that both models adequately fit the data (Table 6). Based on the CFA findings, standardized factor loadings (λ) for all selected items related to each targeted construct in both measurement models were found to be significant at a 1% significance level (p < 0.01). Moreover, Cronbach’s alpha coefficients were used to measure the reliability of our research instruments, obtaining values between 0.7 and 0.9 (Table 6). These results support the one-dimensionality of the indicators used in each measurement model and confirm their suitability for measuring the research constructs.
Recently, concerns have been raised regarding the reliability of the Fornell–Larcker criterion in ensuring discriminant validity. Consequently, a new criterion called heterotrait–monotrait ratio of correlations has emerged. Table 7 presents values for Average Variance Extracted, Composite Reliability (CR), and Cronbach’s Alpha (α). All extracted values surpass the recommended thresholds of 0.5, 0.6, and 0.7 respectively [79,81,85], indicating sufficient convergent validity and reliability for all latent variables in our proposed model.As demonstrated in Table 7, all HTMT values were below the threshold (HTMT.85), thereby confirming no issues with discriminant validity [86,87]. Moreover, upon reviewing the model fit indices, both the original TPB and extended TPB models exhibited favorable fits. This assessment is further supported by meeting the criteria thresholds: SRMR < 0.10, D_G1 > 0.05, D_G2 > 0.05, NFI > 0.90, and RMS_Theta ≤ 0.12; indicating acceptable levels of fit were achieved. Additionally, it appears that the extended TPB model displayed a more appropriate level of fit compared to its initial counterpart in this study.

4.4. Structural Model

In this section, the measurement models were first validated, followed by the utilization of two structural models—the TPB model and its extended version—to examine the study hypotheses.

4.4.1. Original TPB Model

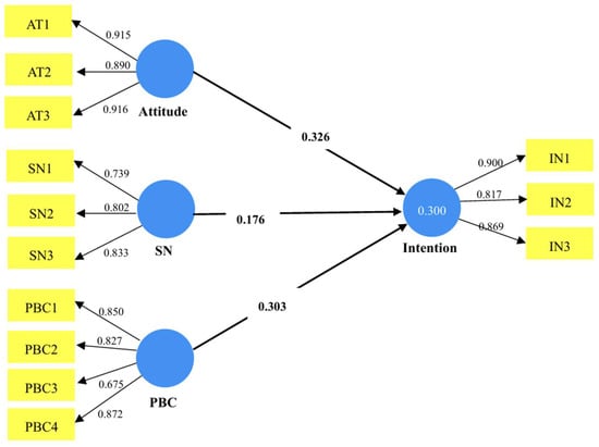
The initial TPB model was employed for analysis purposes. As evident from the outcomes of the preliminary model (Figure 4), all paths exhibit statistical significance. Path analysis coefficients are presented in Table 8. The results indicate that farmers’ intention to adopt agricultural NbS technologies is essentially determined by Attitude, γ = 0.326, p < 0.001. The second and third most influential factors on farmers’ intention were found to be Perceived Behavioral Control and Subjective Norms in that order, with γ = 0.303, p < 0.001 and γ = 0.176, p < 0.001, respectively. Based on the foregoing analysis and results obtained from the data of the original TPB structural model, hypotheses H1, H2, and H3 are thus supported. According to Table 8, findings indicate that the key variables associated with effectiveness are: Attitude, Perceived Behavioral Control, and Subjective Norms.

4.4.2. TPB Model with Institutional Trust

The results of estimating the extended TPB structural model, which includes the institutional trust variable, are illustrated in Figure 5 and detailed in Table 8. Like the original structural model, all indicators demonstrated a good fit. The results indicated that including the institutional trust variable explained an additional 15.7% variance in behavioral intention compared to the original model, suggesting an enhanced predictive capability (Figure 5).
The newly developed model explains 51.4% of the variance in the intentions of farmers to adopt NbS technologies, which falls within an acceptable range [83,88,89]. As can be seen from the t-values, attitude, perceived behavioral control, subjective norms, and institutional trust all have positive significant effects on farmers’ adoption intentions, thus supporting hypothesis H4. Furthermore, the variable of institutional trust has a stronger influence in the extended theory of planned behavior model compared to the original theory of planned behavior structural model (Table 8).
In addition to these direct links, some indirect drivers also determined the intentions of farmers. Logically, presence of trust in institutions positively influenced attitude (γ = 0.241, p < 0.001), which means that farmers with higher levels of institutional trust were likely to perceive the NbS technologies as beneficial, thus confirming hypotheses H5. Moreover, this study established a high positive correlation between institutional trust and perceived behavioral control with γ = 0.502, p < 0.001. This may be an indication that farmers who had heightened trust in institutions were more likely to develop the relevant competencies and reduce costs associated with the adoption of NbS technologies, hence supporting Hypothesis H6 (Figure 5; Table 8).

5. Discussion

A psychological-social model was developed and applied to examine farmers’ intentions using data collected from 298 respondents. The objectives of this paper are threefold: (1) to assess the effectiveness and applicability of the TPB in understanding farmers’ intentions towards adopting NbS technologies; (2) to enhance the explanatory capacity of the original TPB model by incorporating institutional trust as a variable; (3) to explore potential indirect effects of institutional trust on intentions through its influence on perceived behavioral control and farmers’ attitudes. The findings indicate that including institutional trust as a variable improves the model’s explanatory power, revealing two indirect pathways through which it influences adoption intentions towards NbS.
Results show there is a significant relationship of farmers’ attitudes with their behavior and intention regarding the adoption of agricultural NbS. This agrees with other studies conducted by Han (2015) [45], Senger et al. (2017) [46], Ledesma et al. (2018) [90], Hou and Hou (2019) [47], Cakirli et al. (2020) [61], and Xia et al. (2023) [62]. This is a factor considered very important in attitude according to the theory of planned behavior, very close to the intentions of farmers [91]. Therefore, when it comes to NbS technologies or other environmentally friendly practices, attitude plays a pivotal role in influencing behavior through its direct association with intentionality [62]. The underlying mechanism behind this phenomenon may be that farmers’ belief in green and ecological practices fosters a positive perception of green agricultural technologies [46,59], thereby increasing their inclination towards adopting sustainable technologies like NbS [55]. Furthermore, while attitude was found to be the most influential factor in the original model, its impact on intentionality decreased slightly in the extended model, consistent with other studies based on an extended TPB framework [58,60]. One possible explanation for this could be that compared to the newly introduced variables, attitude has a relatively weaker effect on farmers’ intentions.
Subjective norms, which represent external societal pressures, have emerged as a significant independent predictor of farmers’ inclination to adopt NbS practices. This suggests that farmers who perceive greater social support or evaluation regarding NbS are more inclined to embrace these practices. Furthermore, this observation has been acknowledged in the existing literature on NbS behavior and other environmentally conscious technologies by Fan et al. (2015) [64], Rezaei and Seidi (2019) [65], Li et al. (2021) [53], Yin et al. (2022) [63], and Xia et al. (2023) [62]. The development of subjective norms is closely intertwined with the social network formed through interactions between farmers and their environment, as well as between the general public and governmental entities [63]. There are three existing divisions of social network types, and interpersonal social network (ISN) is an important research object in the context of agricultural technology adoption [92]. Consistent with previous studies [63,93], this study reveals that subjective norms based on the ISN concept positively impact farmers’ willingness to adopt NbS technologies. Rural China exhibits characteristics of an acquaintance society, characterized by a dense and small social network structure dominated by neighbors and relatives. This structure amplifies the influence of others’ evaluations on technology adoption [94,95]. Therefore, under the subjective norms of social pressure and accessible information sources, farmers judge whether adopting NbS technologies is appropriate.
The findings further indicate that farmers’ intention towards implementing agricultural NbS practice is significantly influenced in a positive manner by their perceived behavioral control. It indicates that control beliefs, especially those related to technical operations, technical challenges, and risk prevention, have significant value in reinforcing intentions [96]. NbS eco-friendly technologies, such as conservation tillage, require professional knowledge, skills, and attention to detail. Consequently, they are among the more complex green agricultural production practices [28]. Consequently, in the event that farmers are unable to surmount the challenges posed by technical risks and insufficient technical training, their motivation may dwindle, leading to potential failure in making favorable choices [66,67,97]. In addition, the PBC component of this research fully considers whether farmers can receive help from the government and agricultural scientists when encountering difficulties in adopting NbS technologies. The analysis confirms the validity of this consideration. A possible explanation for this phenomenon is that the government and agricultural scientists currently play multiple roles in rural China’s top-down technology diffusion system, such as providing technical training, technical guidance, and government credit endorsement [98,99,100]. This support enhances farmers’ confidence in adopting NbS technologies.
The results from the extended TPB model reveal that institutional trust emerged as the most critical direct predictor affecting intentions toward NbS practices. Institutional trust refers to the confidence placed in public institutions, including local government, agricultural extension services, and agricultural scientists [74]. This finding suggests that individuals with higher institutional trust are more likely to behave more responsibly with environmentally friendly behavior such as NbSs [72,101,102] and believe that its decisions and policies benefit them [103]. A possible reason for this phenomenon is that farmers believe that the agricultural technologies promoted by governments and scientists can be trusted to help them deal with technical problems reliably [72,104,105].
Unlike other research that regards institutional trust as a moderating variable affecting factors such as attitude, perceived behavior control, and subjective norms [51,72], this study examines the direct impact of institutional trust on farmers’ willingness to adopt NbSs and uncovers new pathway where institutional trust indirectly influences willingness by affecting attitudes and PBC. Although the technical content of this research varies, the results are similar to the pathways through which institutional trust influences individual willingness in studies on pro-environmental behaviors, such as consumers’ willingness to buy organic food and farmers’ willingness to adopt nutritional management practices [52,74]. From the perspective of attitude as a mediating variable, farmers’ institutional trust plays a crucial role in their overall positive evaluation of NbS technology. The impact of institutional trust on attitudes shows that the more farmers trust the government and scientists, the more positive their attitudes toward NbSs are, which in turn positively affects their willingness to adopt NbSs. Relevant studies suggest that advice sources from trusted agricultural experts and scholars can improve farmers’ attitudes towards specific behaviors [75]. Furthermore, in the study of perceived behavioral control as a mediating variable, higher levels of institutional trust can increase farmers’ confidence in successfully implementing NbS technology. As mentioned before, unlike European countries, the Chinese government and scientists are vital in promoting and extending agricultural technology [99,100]. This is especially pertinent in developing countries, where many farmers may lack advanced education in new agricultural technologies and have limited capital [99,100].

6. Conclusions

This study makes a substantial contribution to the current understanding of the predictors for the adoption of agricultural NbS technologies among maize and soybean farmers in northeastern China. The current research was an exploratory step toward predicting farmers’ willingness in Northeast China to adopt NbS practices, represented by crop rotation and conservation cultivation, in staple crop production. This study employs the theory of planned behavior model to identify key factors influencing farmers’ intentions to adopt agricultural nature-based solutions in Northeast China, while also investigating the direct and indirect roles of institutional trust in this process. The results of this study suggest that the expanded theory of planned behavior demonstrates greater accuracy in forecasting the behavioral intentions of Chinese farmers, with potential enhancement through fostering trust in institutions. Farmers’ intentions were positively influenced by their attitude, subjective norms, perceived behavioral control, and institutional trust. Compared to previous studies, this research has found two indirect pathways through which institutional trust can affect farmers’ intention to adopt an agricultural NbS technology: ‘Institutional trust → attitude → intention’ and ‘Institutional trust → perceived behavioral control → intention’. Second, it is observed in this study that the appropriateness of using TPB for studying NbS adoption would be fitting, while at the same time extendable to other environmentally friendly agricultural technology practices.
The conclusion of this research offers valuable insights for promoting NbSs in agriculture and shaping relevant policy support in Northeast China. Firstly, it is essential for the Chinese government and agricultural scientists to eliminate any barriers to trust, foster strong relationships with farmers, and create a supportive environment for the adoption of new technologies. The government should work to enhance farmers’ trust in agricultural institutions by implementing transparent and effective policies, sharing information openly, and encouraging farmer participation in the policy-making process. Secondly, given the importance of Attitude and Perceived Behavioral Control in influencing technology adoption, China’s agricultural extension system should design training and outreach programs tailored to the specific characteristics of the technologies and farmers’ needs. This is particularly important for promoting NbS practices such as conservation tillage and crop rotation, presenting them in ways that are both familiar and practical for farmers, and emphasizing the economic and ecological benefits of these practices. Finally, recognizing the role of SN, it is crucial to establish social guidance and demonstration mechanisms that can amplify the influence of early adopters. Local governments in China should consider offering incentives such as technology subsidies or easier market access to further encourage the widespread adoption of NbS technologies among farmers.
However, this study has several limitations, which should be noted. Firstly, this study was conducted in a single location, Horqin Right-Wing Front Banner, in Northeast China, using cross-sectional data from maize-soybean farmers. The findings may not apply to other regions in China or other developing countries. Future research should expand the study area and crop range. Secondly, the analysis needed to address the gap between NbS willingness and actual behavior. Future studies should focus on the consistency between willingness and behavior by incorporating variables representing farmers’ actual adoption of NbSs. Lastly, although the extended TPB model has moderate predictive power for adopting NbS behaviors, other influencing factors, such as socio-demographic characteristics and risk preferences, may also play a significant role and should be considered in future research.

Author Contributions

Conceptualization, F.N. and X.J.; Methodology, M.Z. and Y.H.; Software, M.Z. and Y.H.; Formal analysis, M.Z., Y.H. and Y.Z.; Investigation, M.Z., Y.H. and Y.Z.; Resources, F.N. and X.J.; Data curation, M.Z. and Y.H.; Writing—original draft, M.Z. and X.J.; Writing—review & editing, Y.H. and X.J.; Supervision, F.N. and X.J.; Project administration, F.N. and X.J.; Funding acquisition, F.N. All authors have read and agreed to the published version of the manuscript.

Funding

This research was funded by the National Key R&D Program of China grant number 2023YFE0105000. And the APC was funded by the National Key R&D Program of China grant number 2023YFE0105000.

Institutional Review Board Statement

Not applicable.

Data Availability Statement

The data presented in this study are available upon request from the corresponding author.

Conflicts of Interest

The authors declare no conflicts of interest.

References

  1. Ranganathan, J.; Waite, R.; Searchinger, T.; Hanson, C. How to Sustainably Feed 10 Billion People by 2050, in 21 Charts; World Resources Institute: Washington, DC, USA, 2018; p. 5. Available online: https://www.wri.org/insights/how-sustainably-feed-10-billion-people-2050-21-charts (accessed on 17 March 2024).
  2. Yu, X.; Schweikert, K.; Doluschitz, R. Investigating the environmental Kuznets curve between economic growth and chemical fertilizer surpluses in China: A provincial panel cointegration approach. Environ. Sci. Pollut. Res. 2022, 29, 18472–18494. [Google Scholar] [CrossRef] [PubMed]
  3. National Bureau of Statistics, 2023. National Data [WWW Document]. National Bureau of Statistics of China. Available online: http://data.stats.gov.cn/english/ (accessed on 24 January 2024).
  4. FAO, 2023. FAOSTAT [WWW Document]. Available online: https://www.fao.org/faostat/en/#data/QCL (accessed on 16 February 2024).
  5. Zhan, X.; Shao, C.; He, R.; Shi, R. Evolution and Efficiency Assessment of Pesticide and Fertiliser Inputs to Cultivated Land in China. Int. J. Environ. Res. Public Health 2021, 18, 3771. [Google Scholar] [CrossRef] [PubMed]
  6. Nkonya, E.; von Braun, J.; Mirzabaev, A.; Le, Q.B.; Kwon, H.Y.; Kirui, O. Economics of Land Degradation Initiative: Methods and Approach for Global and National Assessments; ZEF-Discussion Papers on Development Policy, 183; Center for Development Research (ZEF), University of Bonn: Bonn, Germany, 2013; Available online: https://hdl.handle.net/20.500.11811/12215 (accessed on 24 January 2024).
  7. Jiang, L.; Jiapaer, G.; Bao, A.; Li, Y.; Guo, H.; Zheng, G.; De Maeyer, P. Assessing Land Degradation and Quantifying Its Drivers in the Amudarya River Delta. Ecol. Indic. 2019, 107, 105595. [Google Scholar] [CrossRef]
  8. Crippa, M.; Solazzo, E.; Guizzardi, D.; Monforti-Ferrario, F.; Tubiello, F.N.; Leip, A. Food systems are responsible for a third of global anthropogenic GHG emissions. Nat. Food 2021, 2, 198–209. [Google Scholar] [CrossRef]
  9. Tubiello, F.N.; Rosenzweig, C.; Conchedda, G.; Karl, K.; Gütschow, J.; Xueyao, P. Greenhouse gas emissions from food systems: Building the evidence base. Environ. Res. Lett. 2021, 16, 065007. [Google Scholar] [CrossRef]
  10. FAO. Emissions Shares; FAO: Rome, Italy, 2022; Available online: https://www.fao.org/faostat/en/#data/EM (accessed on 1 October 2022).
  11. FAO. The State of the World’s Biodiversity for Food and Agriculture; Bélanger, J., Pilling, D., Eds.; FAO Commission on Genetic Resources for Food and Agriculture Assessments: Rome, Italy, 2019; 572p, Available online: http://www.fao.org/3/CA3129EN/CA3129EN.pdf (accessed on 2 May 2024).
  12. FAO. Climate Change: Unpacking the Burden on Food Safety; Food Safety and Quality Series No. 8: Rome, Italy, 2020. [Google Scholar] [CrossRef]
  13. World Economic Forum. The Global Risks Report 2019; No. 14; World Economic Forum: Geneva, Switzerland, 2019; Available online: http://www3.weforum.org/docs/WEF_Global_Risks_Report_2019.pdf (accessed on 14 July 2024).
  14. Pinner, D.; Rogers, M.; Samandari, H.; Addressing Climate Change in a Post-Pandemic World. McKinsey Quarterly, April 2020, pp. 1–6. Available online: https://www.mckinsey.com/capabilities/sustainability/our-insights/addressing-climate-change-in-a-post-pandemic-world#/download/%2F~%2Fmedia%2Fmckinsey%2Fbusiness%20functions%2Fsustainability%2Four%20insights%2Faddressing%20climate%20change%20in%20a%20post%20pandemic%20world%2Faddressing-climate-change-in-a-post-pandemic-world-v3.pdf%3FshouldIndex%3Dfalse (accessed on 27 July 2024).
  15. Gu, B.; Ju, X.; Chang, J.; Ge, Y.; Vitousek, P.M. Integrated Reactive Nitrogen Budgets and Future Trends in China. Proc. Natl. Acad. Sci. USA 2015, 112, 8792–8797. [Google Scholar] [CrossRef]
  16. Han, H.; Zhang, X. Static and Dynamic Cultivated Land Use Efficiency in China: A Minimum Distance to Strong Efficient Frontier Approach. J. Clean. Prod. 2020, 246, 119002. [Google Scholar] [CrossRef]
  17. Qu, H.; Han, J. Driving Factors for the Change of Fertilizer Use Intensity in China and Its Six Major Regions. Int. Bus. Res. 2021, 14, 1–71. [Google Scholar] [CrossRef]
  18. Liu, Y.; Li, J.; Yang, Y. Strategic Adjustment of Land Use Policy under the Economic Transformation. Land Use Policy 2018, 74, 5–14. [Google Scholar] [CrossRef]
  19. Wanger, T.C.; DeClerck, F.; Garibaldi, L.A.; Ghazoul, J.; Kleijn, D.; Klein, A.M.; Kremen, C.; Mooney, H.; Perfecto, I.; Powell, L.L.; et al. Integrating Agroecological Production in a Robust Post-2020 Global Biodiversity Framework. Nat. Ecol. Evol. 2020, 4, 1150–1152. [Google Scholar] [CrossRef]
  20. Van Wesenbeeck, C.F.A.; Keyzer, M.A.; Van Veen, W.C.M.; Qiu, H. Can China’s Overuse of Fertilizer Be Reduced Without Threatening Food Security and Farm Incomes? Agric. Syst. 2021, 190, 103093. [Google Scholar] [CrossRef]
  21. Yu, X.; Schweikert, K.; Li, Y.; Ma, J.; Doluschitz, R. Farm Size, Farmers’ Perceptions and Chemical Fertilizer Overuse in Grain Production: Evidence from Maize Farmers in Northern China. J. Environ. Manag. 2023, 325, 116347. [Google Scholar] [CrossRef]
  22. Hu, Y.; Li, D.; Wu, Y.; Liu, S.; Li, L.; Chen, W.; Siddique, K.H. Mitigating Greenhouse Gas Emissions by Replacing Inorganic Fertilizer with Organic Fertilizer in Wheat–Maize Rotation Systems in China. J. Environ. Manag. 2023, 344, 118494. [Google Scholar] [CrossRef] [PubMed]
  23. Liu, Z.; Gao, T.; Tian, S.; Hu, H.; Li, G.; Ning, T. Soil Organic Carbon Increment Sources and Crop Yields under Long-Term Conservation Tillage Practices in Wheat-Maize Systems. Land Degrad. Dev. 2020, 31, 1138–1150. [Google Scholar] [CrossRef]
  24. Yu, T.; Mahe, L.; Li, Y.; Wei, X.; Deng, X.; Zhang, D. Benefits of Crop Rotation on Climate Resilience and Its Prospects in China. Agronomy 2022, 12, 436. [Google Scholar] [CrossRef]
  25. FOLU. Growing Better: Ten Critical Transitions to Transform Food and Land Use; The Food and Land Use Coalition: London, UK, 2019; Available online: https://www.foodandlandusecoalition.org/wp-content/uploads/2019/09/FOLU-GrowingBetter-GlobalReport.pdf (accessed on 27 March 2024).
  26. IUCN. Nature-Based Solutions. 2016. Available online: https://www.sciencedirect.com/journal/nature-based-solutions (accessed on 16 March 2024).
  27. Matthews, J.; Matthews, N.; Simmons, E.; Vigerstol, K. Wellspring: Source Water Resilience and Climate Adaptation; The Nature Conservancy: Arlington, VA, USA, 2019; Available online: https://www.nature.org/content/dam/tnc/nature/en/documents/Wellspring_FULL_Report_2019.pdf (accessed on 27 March 2024).
  28. Iseman, T.; Miralles-Wilhelm, F. Nature-Based Solutions in Agriculture: The Case and Pathway for Adoption; Food & Agriculture Organization: Québec City, QC, Canada, 2021; Available online: https://openknowledge.fao.org/server/api/core/bitstreams/9c6d587e-1532-4252-852f-d2657634a66a/content (accessed on 24 May 2024).
  29. Global Commission on Adaptation (GCA). Adapt Now: A Global Call for Leadership on Climate Resilience; World Resources Institute: Washington, DC, USA, 2019; Available online: https://cdn.gca.org/assets/2019-09/GlobalCommission_Report_FINAL.pdf (accessed on 13 June 2024).
  30. Griscom, B.W.; Adams, J.; Ellis, P.W.; Houghton, R.A.; Lomax, G.; Miteva, D.A.; Schlesinger, W.H.; Shoch, D.; Siikamäki, J.V.; Smith, P.; et al. Natural Climate Solutions. Proc. Natl. Acad. Sci. USA 2017, 114, 11645–11650. [Google Scholar] [CrossRef]
  31. Abell, R.; Asquith, N.; Boccaletti, G.; Bremer, L.; Chapin, E.; Erickson-Quiroz, A.; Higgins, J.; Johnson, J.; Kang, S.; Karres, N.; et al. Beyond the Source: The Environmental, Economic and Community Benefits of Source Water Protection; The Nature Conservancy: Arlington, VA, USA, 2017; Available online: https://www.nature.org/content/dam/tnc/nature/en/documents/Beyond_The_Source_Full_Report_FinalV4.pdf (accessed on 7 June 2024).
  32. Ministry of Agriculture and Rural Affairs. Technical Guidelines for Green Development of Agriculture (2018–2030); Ministry of Agriculture and Rural Affairs: Beijing, China, 2018. Available online: https://www.gov.cn/gongbao/content/2018/content_5350058.htm (accessed on 18 April 2024).
  33. Ministry of Agriculture and Rural Development, People’s Republic of China. Action Plan for Conservation Cultivation of Blackland in Northeast China (2020–2025); Ministry of Agriculture and Rural Development: Beijing, China, 2020. Available online: https://www.cas.cn/zt/hyzt/cas2022gzh/kf/202201/P020220118406751902329.pdf (accessed on 9 May 2024).
  34. Ministry of Agriculture and Rural Development; National Development and Reform Commission; Ministry of Science and Technology; Ministry of Natural Resources; Ministry of Ecology and Environment; State Forestry and Grassland Bureau. National Agricultural Green Development Plan for the 14th Five-Year Plan; Ministry of Agriculture and Rural Development: Beijing, China, 2021. Available online: https://leap.unep.org/en/countries/cn/national-legislation/14th-five-year-national-agricultural-green-development-plan (accessed on 26 May 2024).
  35. Qi, J.J.; Dauvergne, P. China and the Global Politics of Nature-Based Solutions. Environ. Sci. Policy 2022, 137, 1–11. [Google Scholar] [CrossRef]
  36. Lafortezza, R.; Sanesi, G. Nature-Based Solutions: Settling the Issue of Sustainable Urbanization. Environ. Res. 2019, 172, 394–398. [Google Scholar] [CrossRef]
  37. Kumar, P.; Debele, S.E.; Sahani, J.; Rawat, N.; Marti-Cardona, B.; Alfieri, S.M.; Basu, B.; Basu, A.S.; Bowyer, P.; Charizopoulos, N.; et al. An Overview of Monitoring Methods for Assessing the Performance of Nature-Based Solutions against Natural Hazards. Earth-Sci. Rev. 2021, 217, 103603. [Google Scholar] [CrossRef]
  38. Wang, Z.; Huang, L.; Xu, M.; Wang, S. Bridging the Science-Practice Gaps in Nature-Based Solutions: A Riverfront Planning in China. Ambio 2021, 50, 1532–1550. [Google Scholar] [CrossRef]
  39. Xu, Y.; Zhao, W.; Zhang, Z. The Practice of Nature-Based Solutions in China: Ecosystem Product Value Realization. Curr. Opin. Environ. Sci. Health 2023, 36, 100514. [Google Scholar] [CrossRef]
  40. Ajzen, I.; Driver, B.L. Application of the Theory of Planned Behavior to Leisure Choice. J. Leis. Res. 1992, 24, 207–224. [Google Scholar] [CrossRef]
  41. Ajzen, I.; Fishbein, M. Attitude-Behavior Relations: A Theoretical Analysis and Review of Empirical Research. Psychol. Bull. 1977, 84, 888. [Google Scholar] [CrossRef]
  42. Ajzen, I. The Theory of Planned Behavior. Organ. Behav. Hum. Decis. Process. 1991, 50, 179–211. [Google Scholar] [CrossRef]
  43. Greaves, M.; Zibarras, L.D.; Stride, C. Using the Theory of Planned Behavior to Explore Environmental Behavioral Intentions in the Workplace. J. Environ. Psychol. 2013, 34, 109–120. [Google Scholar] [CrossRef]
  44. Chen, M.F.; Tung, P.J. Developing an Extended Theory of Planned Behavior Model to Predict Consumers’ Intention to Visit Green Hotels. Int. J. Hosp. Manag. 2014, 36, 221–230. [Google Scholar] [CrossRef]
  45. Han, H. Travelers’ Pro-Environmental Behavior in a Green Lodging Context: Converging Value-Belief-Norm Theory and the Theory of Planned Behavior. Tour. Manag. 2015, 47, 164–177. [Google Scholar] [CrossRef]
  46. Senger, I.; Borges, J.A.R.; Machado, J.A.D. Using the Theory of Planned Behavior to Understand the Intention of Small Farmers in Diversifying Their Agricultural Production. J. Rural Stud. 2017, 49, 32–40. [Google Scholar] [CrossRef]
  47. Hou, J.; Hou, B. Farmers’ Adoption of Low-Carbon Agriculture in China: An Extended Theory of the Planned Behavior Model. Sustainability 2019, 11, 1399. [Google Scholar] [CrossRef]
  48. Yuriev, A.; Dahmen, M.; Paillé, P.; Boiral, O.; Guillaumie, L. Pro-environmental Behaviors through the Lens of the Theory of Planned Behavior: A Scoping Review. Resour. Conserv. Recycl. 2020, 155, 104660. [Google Scholar] [CrossRef]
  49. Sok, J.; Hogeveen, H.; Elbers, A.R.W.; Lansink, A.O. Using Farmers’ Attitude and Social Pressures to Design Voluntary Bluetongue Vaccination Strategies. Prev. Vet. Med. 2016, 133, 114–119. [Google Scholar] [CrossRef] [PubMed]
  50. Morais, M.; Borges, J.A.R.; Binotto, E. Using the Reasoned Action Approach to Understand Brazilian Successors’ Intention to Take Over the Farm. Land Use Policy 2018, 71, 445–452. [Google Scholar] [CrossRef]
  51. Coulibaly, T.P.; Du, J.; Diakité, D.; Abban, O.J.; Kouakou, E.A. Proposed Conceptual Framework on the Adoption of Sustainable Agricultural Practices: The Role of Network Contact Frequency and Institutional Trust. Sustainability 2021, 13, 2206. [Google Scholar] [CrossRef]
  52. Canova, L.; Bobbio, A.; Manganelli, A.M. Buying Organic Food Products: The Role of Trust in the Theory of Planned Behavior. Front. Psychol. 2020, 11, 575820. Available online: https://hdl.handle.net/11577/3241142 (accessed on 26 October 2021). [CrossRef]
  53. Li, F.; Zhang, K.; Ren, J.; Yin, C.; Zhang, Y.; Nie, J. Driving Mechanism for Farmers to Adopt Improved Agricultural Systems in China: The Case of Rice-Green Manure Crops Rotation System. Agric. Syst. 2021, 192, 103202. [Google Scholar] [CrossRef]
  54. Russell, S.; Fielding, K. Water Demand Management Research: A Psychological Perspective. Water Resour. Res. 2010, 46, W05302. [Google Scholar] [CrossRef]
  55. Varyvoda, Y.; Foerster, T.A.; Mikkola, J.; Mars, M.M. Promising Nature-Based Solutions to Support Climate Adaptation of Arizona’s Local Food Entrepreneurs and Optimize One Health. Sustainability 2024, 16, 3176. [Google Scholar] [CrossRef]
  56. Ajzen, I. From intentions to actions: A theory of planned behavior. In Action Control: From Cognition to Behavior; Springer: Berlin/Heidelberg, Germany, 1985; pp. 11–39. Available online: https://link.springer.com/chapter/10.1007/978-3-642-69746-3_2 (accessed on 15 May 2024).
  57. Atinkut, H.B.; Yan, T.; Arega, Y.; Raza, M.H. Farmers’ willingness-to-pay for eco-friendly agricultural waste management in Ethiopia: A contingent valuation. J. Clean. Prod. 2020, 261, 121211. [Google Scholar] [CrossRef]
  58. Savari, M.; Gharechaee, H. Application of the extended theory of planned behavior to predict Iranian farmers’ intention for safe use of chemical fertilizers. J. Clean. Prod. 2020, 263, 121512. [Google Scholar] [CrossRef]
  59. Gao, L.; Wang, S.; Li, J.; Li, H. Application of the extended theory of planned behavior to understand individual’s energy saving behavior in workplaces. Resour. Conserv. Recycl. 2017, 127, 107–113. [Google Scholar] [CrossRef]
  60. Yadav, R.; Pathak, G.S. Young consumers’ intention towards buying green products in a developing nation: Extending the theory of planned behavior. J. Clean. Prod. 2016, 135, 732–739. [Google Scholar] [CrossRef]
  61. Cakirli Akyüz, N.; Theuvsen, L. The impact of behavioral drivers on adoption of sustainable agricultural practices: The case of organic farming in Turkey. Sustainability 2020, 12, 6875. [Google Scholar] [CrossRef]
  62. Xia, M.; Xiang, P.; Mei, G.; Liu, Z. Drivers for the adoption of organic farming: Evidence from an analysis of Chinese farmers. Agriculture 2023, 13, 2268. [Google Scholar] [CrossRef]
  63. Yin, Y.; Zhang, Y.; Li, F.; Jiao, J.; Lebailly, P.; Zhang, Y.; Yin, C. Driving mechanism for farmers’ participation in improving farmland ecosystem: Evidence from China. J. Clean. Prod. 2022, 380, 134895. [Google Scholar] [CrossRef]
  64. Fan, L.; Niu, H.; Yang, X.; Qin, W.; Bento, C.P.; Ritsema, C.J.; Geissen, V. Factors affecting farmers’ behaviour in pesticide use: Insights from a field study in northern China. Sci. Total Environ. 2015, 537, 360–368. [Google Scholar] [CrossRef] [PubMed]
  65. Rezaei, R.; Seidi, M.; Karbasioun, M. Pesticide exposure reduction: Extending the theory of planned behavior to understand Iranian farmers’ intention to apply personal protective equipment. Saf. Sci. 2019, 120, 527–537. [Google Scholar] [CrossRef]
  66. Daxini, A.; O’Donoghue, C.; Ryan, M.; Buckley, C.; Barnes, A.P.; Daly, K. Which factors influence farmers’ intentions to adopt nutrient management planning? J. Environ. Manag. 2018, 224, 350–360. [Google Scholar] [CrossRef]
  67. Zhang, M.; Wang, H. Exploring the Factors Affecting Farmers’ Willingness to Cultivate Eco-Agriculture in the Qilian Mountain National Park Based on an Extended TPB Model. Land 2024, 13, 334. [Google Scholar] [CrossRef]
  68. Mustapa, M.A.; Batcha, M.F.; Amin, L.; Arham, A.F.; Mahadi, Z.; Yusoff, N.A.; Yaacob, M.; Omar, N.A.; Hussain, W.H. Farmers’ Attitudes Towards GM Crops and Their Predictors. J. Sci. Food Agric. 2021, 101, 5457–5468. [Google Scholar] [CrossRef]
  69. Moon, S.G.; Jeong, S.Y.; Choi, Y. Moderating Effects of Trust on Environmentally Significant Behavior in Korea. Sustainability 2017, 9, 415. [Google Scholar] [CrossRef]
  70. Rehman, S.U.; Bhatti, A.; Mohamed, R.; Ayoup, H. The Moderating Role of Trust and Commitment Between Consumer Purchase Intention and Online Shopping Behavior in the Context of Pakistan. J. Glob. Entrep. Res. 2019, 9, 43. [Google Scholar] [CrossRef]
  71. Daxini, A.; Ryan, M.; O’Donoghue, C.; Barnes, A.P. Understanding Farmers’ Intentions to Follow a Nutrient Management Plan Using the Theory of Planned Behaviour. Land Use Policy 2019, 85, 428–437. [Google Scholar] [CrossRef]
  72. Miller, A.H. Political Issues and Trust in Government: 1964–1970. Am. Polit. Sci. Rev. 1974, 68, 951–972. [Google Scholar] [CrossRef]
  73. Rousseau, D.M.; Sitkin, S.B.; Burt, R.S.; Camerer, C. Not So Different After All: A Cross-Discipline View of Trust. Acad. Manag. Rev. 1998, 23, 393–404. [Google Scholar] [CrossRef]
  74. Paxton, P. Is Social Capital Declining in the United States? A Multiple Indicator Assessment. Am. J. Sociol. 1999, 105, 88–127. Available online: http://www.jstor.org/stable/10.1086/210268 (accessed on 22 July 2021).
  75. Blackstock, K.L.; Ingram, J.; Burton, R.; Brown, K.M.; Slee, B. Understanding and Influencing Behaviour Change by Farmers to Improve Water Quality. Sci. Total Environ. 2010, 408, 5631–5638. [Google Scholar] [CrossRef]
  76. Government of the Right-Wing Qian Banner of Horqin. Report on the Work of the Government of the Right-Wing Qian Banner of Horqin for the Year 2024. In Proceedings of the Second Session of the 14th National People’s Congress of the People’s Republic of China, Beijing, China, 5–11 March 2024. [Google Scholar]
  77. Chinese Academy of Sciences. Northeast Black Land Protection and Utilization Report (2021). 2022. Available online: https://www.cas.cn/sygz/202210/W020221002621059353314.pdf (accessed on 15 June 2022).
  78. Clason, D.L.; Dormody, T.J. Analyzing data measured by individual Likert-type items. J. Agric. Educ. 1994, 35, 31–35. [Google Scholar] [CrossRef]
  79. Adnan, N.; Nordin, S.M.; Rahman, I.; Noor, A. Adoption of Green Fertilizer Technology Among Paddy Farmers: A Possible Solution for Malaysian Food Security. Land Use Policy 2017, 63, 38–52. [Google Scholar] [CrossRef]
  80. Hair, J.F.; Hult, G.T.M.; Ringle, C.M.; Sarstedt, M. A Primer on Partial Least Squares Structural Equation Modeling (PLS-SEM), 2nd ed.; SAGE Publications: Newbury Park, CA, USA, 2016; Available online: https://www.researchgate.net/publication/354331182_A_Primer_on_Partial_Least_Squares_Structural_Equation_Modeling_PLS-SEM (accessed on 22 June 2024).
  81. Wold, H. Path Models with Latent Variables: The NIPALS Approach; Academic Press: New York, NY, USA, 1975; pp. 307–357. [Google Scholar] [CrossRef]
  82. Sarstedt, M.; Ringle, C.M.; Hair, J.F. Partial Least Squares Structural Equation Modeling. In Handbook of Market Research; Springer: Berlin/Heidelberg, Germany, 2017; Available online: https://link.springer.com/referenceworkentry/10.1007/978-3-319-57413-4_15 (accessed on 4 May 2024).
  83. Rigdon, E.E. Choosing PLS Path Modeling as Analytical Method in European Management Research: A Realist Perspective. Eur. Manag. J. 2016, 34, 598–605. [Google Scholar] [CrossRef]
  84. Hair, J.F.; Risher, J.J.; Sarstedt, M.; Ringle, C.M. When to Use and How to Report the Results of PLS-SEM. Eur. Bus. Rev. 2019, 31, 2–24. [Google Scholar] [CrossRef]
  85. Chin, W.W.; Peterson, R.A.; Brown, S.P. Structural Equation Modeling in Marketing: Some Practical Reminders. J. Mark. Theory Pract. 2008, 16, 287–298. [Google Scholar] [CrossRef]
  86. Henseler, J.; Ringle, C.M.; Sarstedt, M.A. New Criterion for Assessing Discriminant Validity in Variance-Based Structural Equation Modeling. J. Acad. Mark. 2014, 43, 115–135. [Google Scholar] [CrossRef]
  87. Kline, R.B. Principles and Practice of Structural Equation Modeling; Guilford Press: New York, NY, USA, 2011; Available online: https://psycnet.apa.org/record/2015-56948-000 (accessed on 14 March 2024).
  88. Cohen, J. Statistical Power Analysis for the Behavioral Sciences, Rev. ed.; Lawrence Erlbaum Associates, Inc.: Mahwah, NJ, USA, 1977. [Google Scholar] [CrossRef]
  89. Cohen, J.; Cohen, P. Applied Multiple Regression/Correlation Analysis for the Behavioral Sciences; Erlbaum: Hillsdale, NJ, USA, 1983. [Google Scholar] [CrossRef]
  90. Ledesma, R.D.; Tosi, J.D.; Díaz-Lázaro, C.M.; Poó, F.M. Predicting Road Safety Behavior with Implicit Attitudes and the Theory of Planned Behavior. J. Saf. Res. 2018, 66, 187–194. [Google Scholar] [CrossRef] [PubMed]
  91. Ajzen, I. Attitudes, Personality, and Behavior; McGraw-Hill Education: Berkshire, UK, 2005; Available online: https://www.semanticscholar.org/paper/Attitudes%2C-Personality-and-Behavior-Ajzen/378b7c40000d15e64fe57bbd6bb53ceb03752885 (accessed on 15 May 2024).
  92. Barnes, G.R.; Cerrito, P.B.; Levi, I.A. Mathematical Model for Interpersonal Relationships in Social Networks. Soc. Netw. 1998, 20, 179–196. [Google Scholar] [CrossRef]
  93. Khan, M.; Mahmood, H.Z.; Damalas, C.A. Pesticide Use and Risk Perceptions among Farmers in the Cotton Belt of Punjab, Pakistan. Crop Prot. 2015, 67, 184–190. [Google Scholar] [CrossRef]
  94. Xiong, H.; Payne, D. Characteristics of Chinese Rural Networks: Evidence from Villages in Central China. Chin. J. Sociol. 2017, 3, 74–97. [Google Scholar] [CrossRef]
  95. Wang, Y.; Liang, J.; Yang, J.; Ma, X.; Li, X.; Wu, J.; Feng, Y. Analysis of the Environmental Behavior of Farmers for Non-Point Source Pollution Control and Management: An Integration of the Theory of Planned Behavior and the Protection Motivation Theory. J. Environ. Manag. 2019, 237, 15–23. [Google Scholar] [CrossRef] [PubMed]
  96. Jiang, L.; Zhang, J.; Wang, H.H.; Zhang, L.; He, K. The Impact of Psychological Factors on Farmers’ Intentions to Reuse Agricultural Biomass Waste for Carbon Emission Abatement. J. Clean. Prod. 2018, 189, 797–804. [Google Scholar] [CrossRef]
  97. Asrat, P.; Belay, K.; Hamito, D. Determinants of Farmers’ Willingness to Pay for Soil Conservation Practices in the Southeastern Highlands of Ethiopia. Land Degrad. Dev. 2004, 15, 423–438. [Google Scholar] [CrossRef]
  98. Huang, J.K.; Hu, R.F.; Zhi, H.Y. Development and Reform of Local Agricultural Extension System in the Past 30 Years: Policy Evaluation and Recommendation. J. Agrotechnol. Econ. 2009, 1, 4–10. [Google Scholar] [CrossRef]
  99. Wang, J. Integrating Indigenous with Scientific Knowledge for the Development of Sustainable Agriculture: Studies in Shaanxi Province. Asian J. Agric. Dev. 2015, 15, 41–58. [Google Scholar] [CrossRef]
  100. Fan, L.; Ge, Y.; Niu, H. Effects of Agricultural Extension System on Promoting Conservation Agriculture in Shaanxi Plain, China. J. Clean. Prod. 2022, 380, 134896. [Google Scholar] [CrossRef]
  101. Jia, X.; James, H.S. Organizational Trust in Farmer Organizations: Evidence from the Chinese Fresh Apple Industry. Br. Food J. 2018, 120, 676–689. [Google Scholar] [CrossRef]
  102. Zhang, Z.; Yang, A.; Wang, Y. How Do Social Capital and Village-Level Organizational Trust Affect Farmers’ Climate-Related Disaster Adaptation Behavior? Evidence from Hunan Province, China. Int. J. Disaster Risk Reduc. 2023, 99, 104083. [Google Scholar] [CrossRef]
  103. Pang, Y. Empirical Analysis on the Impact of Trust in Government, Purposes of GM Crops, and Farmers’ Expectations on the Delayed Commercialization of GM Crops in China—Based on Xinjiang and Guangdong Survey Samples. GM Crops Food 2023, 14, 1–18. [Google Scholar] [CrossRef] [PubMed]
  104. Jones, N.; Malesios, C.; Botetzagias, I. The Influence of Social Capital on Willingness to Pay for the Environment among European Citizens. Eur. Soc. 2009, 11, 511–530. [Google Scholar] [CrossRef]
  105. Jones, N. Investigating the Influence of Social Costs and Benefits of Environmental Policies through Social Capital Theory. Policy Sci. 2010, 43, 229–244. Available online: https://www.jstor.org/stable/40835837 (accessed on 23 March 2023). [CrossRef]
Figure 1. NbS in Ag-production and its co-benefit (Source: Self-produced).
Figure 1. NbS in Ag-production and its co-benefit (Source: Self-produced).
Agriculture 14 01650 g001
Figure 2. Research framework in this research.
Figure 2. Research framework in this research.
Agriculture 14 01650 g002
Figure 3. Geographical location of the study area in China (Source: self-produced).
Figure 3. Geographical location of the study area in China (Source: self-produced).
Agriculture 14 01650 g003
Figure 4. Original TPB structural model with standardized path coefficients.
Figure 4. Original TPB structural model with standardized path coefficients.
Agriculture 14 01650 g004
Figure 5. Extended TPB structural model with institutional trust.
Figure 5. Extended TPB structural model with institutional trust.
Agriculture 14 01650 g005
Table 1. Research measurement concepts and variables.
Table 1. Research measurement concepts and variables.
ConstructMeasurement ItemsSource
IntentionI am willing to adopt NbS, such as crop rotation on my land.Ajzen (1991) [42]; Senger et al. (2017) [46]; Li et al. (2021) [53]; Varyvoda et al. (2024) [55]
I tend to adopt agricultural NbS such as conservation agriculture when I grow maize or soybean.
I would like to participate NbS nutrient management such as organic fertilizer substitution on my land.
AttitudeOptimal use of agricultural NbS technologies on our farm is profitable.Ajzen (1985) [56]; Savari and Gharechaee (2013) [58]; Senger et al. (2017) [46]; Xia et al. (2023) [62]
The adoption of agricultural NbS technology is beneficial for sales and consumers.
The adoption of agricultural NBS technology can contribute to society and food security.
Perceived
Behavior control
I can address the risks of increased costs associated with NBS technologies.Ajzen (1991) [42]; Daxini et al. (2018) [66]; Gao et al. (2017) [59]; Savari and Gharechaee (2013) [58]
I believe that scientists can help solve the problems of NbS technology applications.
I think the government will likely assist with the application of NbS technology.
I believe I can master NbS technology and contribute to national food security.
Subjective normsWhen I propose adopting NbS technology, neighboring farmers will show a positive attitude.Ajzen (1991) [42]; Fan et al. (2015) [64]; Rezaei and Seidi (2019) [65]; Varyvoda et al. (2024) [55]
When I adopt NbS technology, valuable individuals will offer affirmative.
The farmers whom I respect encouraged me to adopt NbS technology; I will comply.
Institutional TrustI believe that government regulation of agricultural NbS technology is reliable.Moon et al. (2017) [69]; Blackstock et al. (2010) [75]; Canova et al. (2020) [52]; Daxini et al. (2019) [66]
I believe the government cares about the public interest when making decisions about NbS technologies.
I believe agricultural scientists can make the right decisions about NbS.
Table 2. Discriminant validity.
Table 2. Discriminant validity.
ConstructAttitudeITIntentionPBCSN
Attitude0.823
IT0.2410.778
Intention0.4280.4840.802
PBC0.3260.5020.4000.661
SN0.0240.0650.1970.0330.627
Notes: Values on the diagonal are the square root of the average variance extracted (AVE) while the off diagonals are correlations.
Table 3. Demographic characteristics of surveyed farmers.
Table 3. Demographic characteristics of surveyed farmers.
VariableCategoryFrequencyPercent (%)
Farm typeOrdinary farmers24381.54
Family Farm227.38
Agricultural cooperatives3311.07
AgeUnder 35 years144.70
35–50 years13946.64
Above 50 years14548.66
GenderMale29498.66
Female41.34
EducationUnder 6 years12240.94
7–9 years14347.99
More than 9 years3311.07
Cultivation size≤3.35 Ha7224.16
3.35 Ha–6.67 Ha9331.21
>6.67 Ha13344.63
Farm decisionYes, and full-time farming26488.59
Yes, and part-time farming258.39
No farm decision93.02
N298
Table 4. Descriptive statistics of key technologies adoption.
Table 4. Descriptive statistics of key technologies adoption.
Technologies AdoptionBefore 202220222023
MeanS.D.MeanS.D.MeanS.D.
Rotation0.2050.400.3690.480.3960.49
Fallow cultivation0.0130.110.0170.130.0230.15
No-tillage0.1210.330.2520.430.3320.47
Sub soiling0.2010.400.2080.410.2720.45
NPKS0.0810.270.1010.300.1010.30
Organic Fertilizer0.1110.310.2320.420.2520.43
N298
Notes: NPKS stands for straw returning to the field; Source: self-produced.
Table 5. Descriptive statistics of variables in structed equation.
Table 5. Descriptive statistics of variables in structed equation.
Construct X ¯ S.D.Interpretation
Intention3.4451.385Moderate
Attitude3.4801.129Moderate
Perceived Behavior control3.7391.098High
Subjective norms3.2311.058Moderate
Institutional Trust3.6671.150Moderate
N298
Notes: 1–2.33 = low; 2.34–3.67 = moderate; 3.68–5.00 = high.
Table 6. Displays the outcomes obtained from fitting measurement models.
Table 6. Displays the outcomes obtained from fitting measurement models.
ConstructsMeasurement ItemsOriginal TPBExtended TPB
λtReliability and Validity StatisticsλtReliability and Validity Statistics
IntentionIN10.90059.935AVE: 0.8020.89048.644AVE: 0.802
IN20.91767.506CR: 0.924; α: 0.8770.92075.399CR: 0.924; α: 0.877
IN30.86939.592 0.87643.255
AttitudeAT10.91560.761AVE: 0.8230.91051.419AVE: 0.823
AT20.89046.579CR: 0.933; α: 0.8930.89555.327CR: 0.933; α: 0.893
AT30.91648.496 0.91650.962
PBCPBC10.85032.663AVE: 0.6560.81425.224AVE: 0.661
PBC20.82717.607CR: 0.883; α: 0.8260.85825.019CR: 0.886; α: 0.826
PBC30.6759.674 0.69210.537
PBC40.87228.864 0.87529.927
SNSN10.7397.823AVE: 0.6270.7397.886AVE: 0.627
SN20.80211.430CR: 0.834; α: 0.7060.80211.969CR: 0.834; α: 0.706
SN30.83312.977 0.83312.632
ITIT1---0.88143.485AVE: 0.778
IT2---0.92174.261CR: 0.913; α: 0.857
IT3---0.84333.607
Notes: Original TPB: SRMR = 0.07; D_G1 = 0.401; D_G2 = 0.203; NFI = 0.905; RMS_Theta = 0.08. Extended TPB: SRMR = 0.06; D_G1 = 0.521; D_G2 = 0.260; NFI = 0.911; RMS_Theta = 0.09.
Table 7. Heterotrait–monotrait (HTMT) results.
Table 7. Heterotrait–monotrait (HTMT) results.
ConstructAttitudeITIntentionPBCSN
Attitude-
IT0.273-
Intention0.4830.554-
PBC0.3840.5950.462-
SN0.0660.1030.2450.088-
Table 8. Result of research structural model (bootstraps = 5000).
Table 8. Result of research structural model (bootstraps = 5000).
HypothesesOriginal TPBExtended TPB
γ t-ValueResult γ t-ValueResult
H1: Attitude → Intention0.3265.375 ***Confirm0.3015.133 ***Confirm
H2: SN → Intention0.1763.736 ***Confirm0.1633.764 ***Confirm
H3: PBC → Intention0.3035.501 ***Confirm0.1272.090 ***Confirm
H4: IT → Intention---0.3375.496 ***Confirm
H5: IT → Attitude---0.2413.743 ***Confirm
H6: IT → PBC---0.5028.948 ***Confirm
Notes: *** indicates that the path coefficient is significant within a 99% confidence interval.
Disclaimer/Publisher’s Note: The statements, opinions and data contained in all publications are solely those of the individual author(s) and contributor(s) and not of MDPI and/or the editor(s). MDPI and/or the editor(s) disclaim responsibility for any injury to people or property resulting from any ideas, methods, instructions or products referred to in the content.

Share and Cite

MDPI and ACS Style

Zhang, M.; Huang, Y.; Zhang, Y.; Nie, F.; Jia, X. Farmers’ Adoption of Agricultural Nature-Based Solutions in Northeast China: An Extended Theory of Planned Behavior Approach. Agriculture 2024, 14, 1650. https://doi.org/10.3390/agriculture14091650

AMA Style

Zhang M, Huang Y, Zhang Y, Nie F, Jia X. Farmers’ Adoption of Agricultural Nature-Based Solutions in Northeast China: An Extended Theory of Planned Behavior Approach. Agriculture. 2024; 14(9):1650. https://doi.org/10.3390/agriculture14091650

Chicago/Turabian Style

Zhang, Minglong, Yanfang Huang, Yunzheng Zhang, Fengying Nie, and Xiangping Jia. 2024. "Farmers’ Adoption of Agricultural Nature-Based Solutions in Northeast China: An Extended Theory of Planned Behavior Approach" Agriculture 14, no. 9: 1650. https://doi.org/10.3390/agriculture14091650

APA Style

Zhang, M., Huang, Y., Zhang, Y., Nie, F., & Jia, X. (2024). Farmers’ Adoption of Agricultural Nature-Based Solutions in Northeast China: An Extended Theory of Planned Behavior Approach. Agriculture, 14(9), 1650. https://doi.org/10.3390/agriculture14091650

Note that from the first issue of 2016, this journal uses article numbers instead of page numbers. See further details here.

Article Metrics

Back to TopTop