Near-Infrared-Based Measurement Method of Mass Flow Rate in Grain Vibration Feeding System
Abstract
1. Introduction
2. Materials and Methods
2.1. Measurement Principle
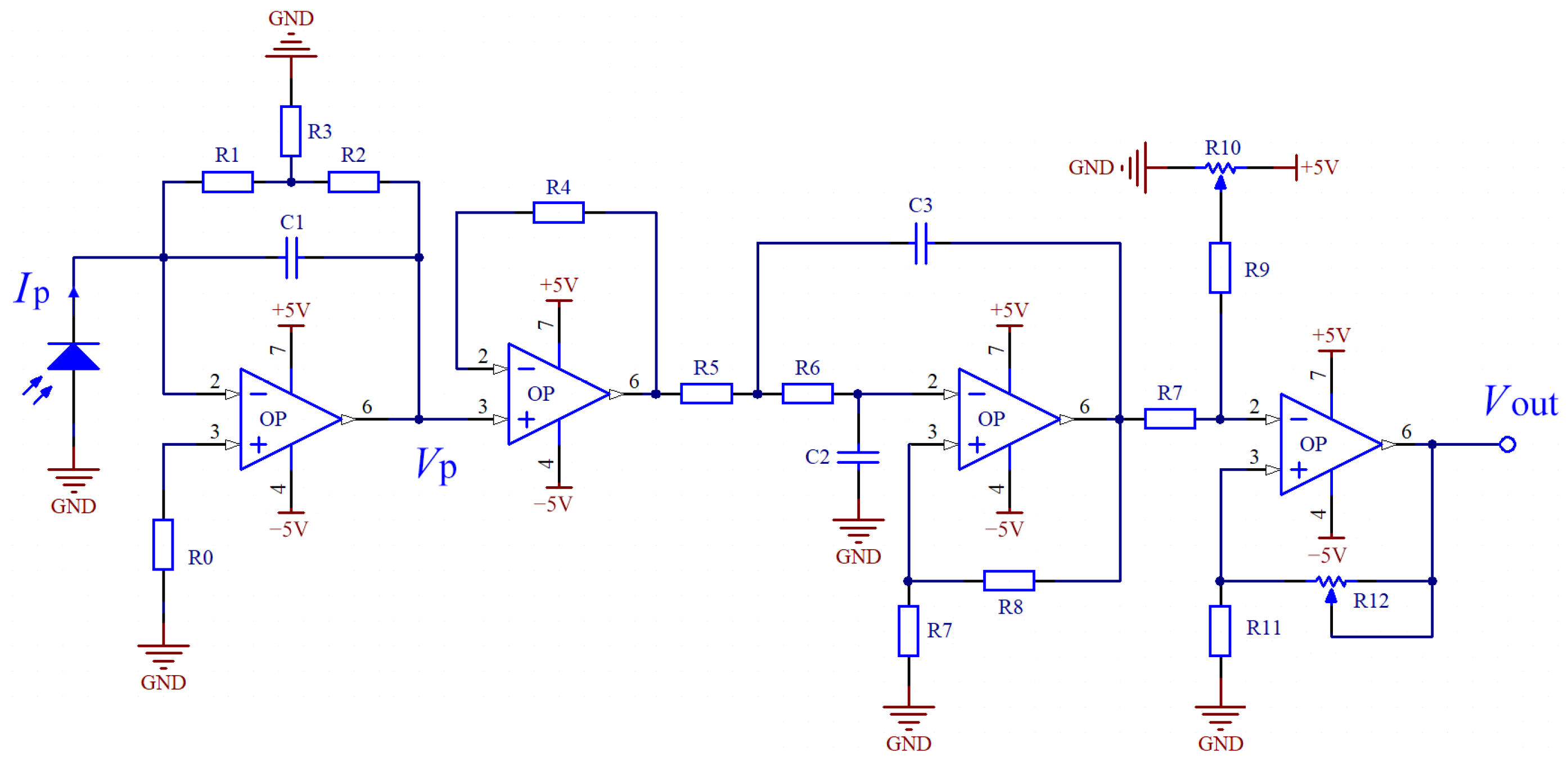
2.2. Signal Process Circuit
2.3. Vibration Feeding Dynamics
3. Results and Discussion
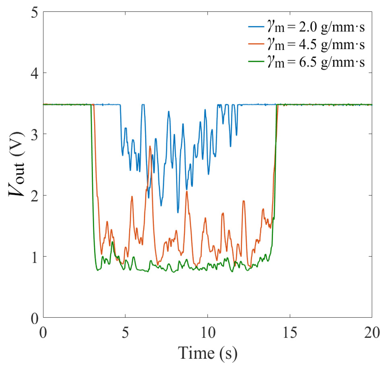
3.1. Material Feeding Characteristics
3.2. Calibration Tests
3.3. Vibration Feeding Measurement Tests
3.4. Discussion
4. Conclusions
Author Contributions
Funding
Data Availability Statement
Conflicts of Interest
References
- Ortega-Rivas, E. Bulk properties of food particulate materials: An appraisal of their characterisation and relevance in processing. Food Bioprocess Technol. 2008, 2, 28–44. [Google Scholar] [CrossRef]
- Qian, X.; Yan, Y. Flow measurement of biomass and blended biomass fuels in pneumatic conveying pipelines using electrostatic sensor-arrays. IEEE Trans. Instrum. Meas. 2012, 61, 1343–1352. [Google Scholar] [CrossRef]
- Thayalan, V.; Landers, R.G. Regulation of powder mass flow rate in gravity-fed powder feeder systems. J. Manuf. Process. 2006, 8, 121–132. [Google Scholar] [CrossRef]
- Stranzinger, S.; Faulhammer, E.; Li, J.; Dong, R.; Khinast, J.G.; Zeitler, J.A.; Markl, D. Measuring bulk density variations in a moving powder bed via terahertz in-line sensing. Powder Technol. 2019, 344, 152–160. [Google Scholar] [CrossRef]
- Kruisz, J.; Rehrl, J.; Hörmann-Kincses, T.R.; Khinast, J.G. Effects of signal processing on the relative standard deviation in powder feeding characterization for continuous manufacturing. Powder Technol. 2021, 389, 536–548. [Google Scholar] [CrossRef]
- Du, J.; Liu, C.; Wang, C.; Wu, P.; Ding, Y.; Wang, L. Discharge of granular materials in a hemispherical bottom silo under vertical vibration. Powder Technol. 2020, 372, 128–135. [Google Scholar] [CrossRef]
- Minglani, D.; Sharma, A.; Pandey, H.; Dayal, R.; Joshi, J.B.; Subramaniam, S. A review of granular flow in screw feeders and conveyors. Powder Technol. 2020, 366, 369–381. [Google Scholar] [CrossRef]
- Suppan, T.; Neumayer, M.; Bretterklieber, T.; Puttinger, S.; Feilmayr, C.; Schuster, S.; Wegleiter, H. Electrical capacitance tomography-based estimation of slug flow parameters in horizontally aligned pneumatic conveyors. Powder Technol. 2023, 420, 118418. [Google Scholar] [CrossRef]
- Yuan, Y.; Yu, K.; Zhu, H.; Ehmann, K.F. Continuous feeding of powders with vibration and pneumatic pressure assistance for laser-based additive manufacturing processes. J. Manuf. Process. 2022, 82, 336–346. [Google Scholar] [CrossRef]
- Qian, X.; Huang, X.; Yonghui, H.; Yan, Y. Pulverized coal flow metering on a full-scale power plant using electrostatic sensor arrays. Flow Meas. Instrum. 2014, 40, 185–191. [Google Scholar] [CrossRef]
- Abbas, F.; Wang, L.; Yan, Y. Mass flow rate measurement of solids in a pneumatic conveying pipeline in different orientations. Meas. Sens. 2020, 10–12, 100021. [Google Scholar] [CrossRef]
- Keep, T.; Noble, S.D. Optical flow profiling method for visualization and evaluation of flow disturbances in agricultural pneumatic conveyance systems. Comput. Electron. Agric. 2015, 118, 159–166. [Google Scholar] [CrossRef]
- Smith, R.; Sparks, D.R.; Riley, D.; Najafi, N. A MEMS-based Coriolis mass flow sensor for industrial applications. IEEE Trans. Ind. Electron. 2009, 56, 1066–1071. [Google Scholar] [CrossRef]
- Madarasz, L.; Kote, A.; Gyurkes, M.; Farkas, A.; Hambalko, B.; Pataki, H.; Fulop, G.; Marosi, G.; Lengyel, L.; Casian, T.; et al. Videometric mass flow control: A new method for real-time measurement and feedback control of powder micro-feeding based on image analysis. Int. J. Pharm. 2020, 580, 119223. [Google Scholar] [CrossRef] [PubMed]
- Ruiz-Carcel, C.; Starr, A.; Nsugbe, E. Estimation of powder mass flow rate in a screw feeder using acoustic emissions. Powder Technol. 2017, 336, 122–130. [Google Scholar] [CrossRef]
- Besharati, B.; Navid, H.; Karimi, H.; Behfar, H.; Eskandari, I. Development of an infrared seed-sensing system to estimate flow rates based on physical properties of seeds. Comput. Electron. Agric. 2019, 162, 874–881. [Google Scholar] [CrossRef]
- Liu, R.; Sun, Y.; Li, M.; Zhang, M.; Zhang, Z.; Li, H.; Yang, W. Development and application experiments of a grain yield monitoring system. Comput. Electron. Agric. 2022, 195, 106851. [Google Scholar] [CrossRef]
- Reyns, P.; Missotten, B.; Ramon, H.; De Baerdemaeker, J. A review of combine sensors for precision farming. Precis. Agric. 2002, 3, 169–182. [Google Scholar] [CrossRef]
- Cheng, S.; Han, H.; Qi, J.; Ma, Q.; Liu, J.; An, D.; Yang, Y. Design and Experiment of Real-Time Grain Yield Monitoring System for Corn Kernel Harvester. Agriculture 2023, 13, 294. [Google Scholar] [CrossRef]
- Loghavi, M.; Ehsani, R.; Reeder, R. Development of a portable grain mass flow sensor test rig. Comput. Electron. Agric. 2008, 61, 160–168. [Google Scholar] [CrossRef]
- Zhou, J.; Cong, B.; Liu, C. Elimination of vibration noise from an impact-type grain mass flow sensor. Precis. Agric. 2014, 15, 627–638. [Google Scholar] [CrossRef]
- Liang, Z.; Li, Y.; Xu, L.; Zhao, Z.; Tang, Z. Optimum design of an array structure for the grain loss sensor to upgrade its resolution for harvesting rice in a combine harvester. Biosyst. Eng. 2017, 157, 24–34. [Google Scholar] [CrossRef]
- Liang, Z.; Li, Y.; Xu, L.; Zhao, Z. Sensor for monitoring rice grain sieve losses in combine harvesters. Biosyst. Eng. 2016, 147, 51–66. [Google Scholar] [CrossRef]
- Jin, M.; Zhao, Z.; Chen, S.; Chen, J. Improved piezoelectric grain cleaning loss sensor based on adaptive neuro-fuzzy inference system. Precis. Agric. 2022, 23, 1174–1188. [Google Scholar] [CrossRef]
- Fang, Y.; Chen, Z.; Wu, L.; Farhan, S.M.; Zhou, M.; Yin, J. Design and Experiments of a Convex Curved Surface Type Grain Yield Monitoring System. Electronics 2024, 13, 254. [Google Scholar] [CrossRef]
- Zhang, J.; Hou, Y.; Ji, W.; Zheng, P.; Yan, S.; Hou, S.; Cai, C. Evaluation of a Real-Time Monitoring and Management System of Soybean Precision Seed Metering Devices. Agronomy 2023, 13, 541. [Google Scholar] [CrossRef]
- Zagainov, N.; Kostyuchenkov, N.; Huang, Y.X.; Sugirbay, A.; Xian, J. Line laser based sensor for real-time seed counting and seed miss detection for precision planter. Opt. Laser Technol. 2023, 167, 109742. [Google Scholar] [CrossRef]
- Liu, W.; Hu, J.; Zhao, X.; Pan, H.; Ali Lakhiar, I.; Wang, W. Development and experimental analysis of an intelligent sensor for monitoring seed flow rate based on a seed flow reconstruction technique. Comput. Electron. Agric. 2019, 164, 104899. [Google Scholar] [CrossRef]
- Jiang, M.; Liu, C.; Du, X.; Huang, R.; Dai, L.; Yuan, H. Research on continuous granular material flow detection method and sensor. Measurement 2021, 182, 109773. [Google Scholar] [CrossRef]
- Xu, L.; Li, Y.; Chai, X.; Wang, G.; Li, B. Numerical simulation of gas–solid two-phase flow to predict the cleaning performance of rice combine harvesters. Biosyst. Eng. 2020, 157, 24–34. [Google Scholar] [CrossRef]
- Feng, X.; Gong, Z.; Wang, L.; Yu, Y.; Song, L. Behavior of maize particle penetrating a sieve hole based on the particle centroid in an air-screen cleaning unit. Powder Technol. 2021, 385, 501–516. [Google Scholar] [CrossRef]
- Chai, X.; Xu, L.; Sun, Y.; Liang, Z.; Li, Y. Development of a cleaning fan for a rice combine harvester using computational fluid dynamics and response surface methodology to optimise outlet airflow distribution. Biosyst. Eng. 2020, 192, 232–244. [Google Scholar] [CrossRef]
- Zhang, M.; Jiang, L.; Wu, C.; Wang, G. Design and test of cleaning loss kernel recognition system for corn combine harvester. Agronomy 2022, 12, 1145. [Google Scholar] [CrossRef]
- Liang, Z.; Wada, M.E. Development of cleaning systems for combine harvesters: A review. Biosyst. Eng. 2023, 236, 79–102. [Google Scholar] [CrossRef]
- Chai, X.; Zhou, Y.; Xu, L.; Li, Y.; Li, Y.; Lv, L. Effect of guide strips on the distribution of threshed outputs and cleaning losses for a tangential-longitudinal flow rice combine harvester. Biosyst. Eng. 2020, 198, 223–234. [Google Scholar] [CrossRef]
- Beć, K.B.; Grabska, J.; Huck, C.W. Physical principles of infrared spectroscopy. Compr. Anal. Chem. 2022, 98, 1–43. [Google Scholar] [CrossRef]
- Ma, H.; Zhou, L.; Liu, Z.; Chen, M.; Xia, X.; Zhao, Y. A review of recent development for the CFD-DEM investigations of non-spherical particles. Powder Technol. 2022, 412, 117972. [Google Scholar] [CrossRef]
- Zhao, G.; Pu, K.; Xu, N.; Gong, S.; Wang, X. Simulation of particles motion on a double vibrating flip-flow screen surface based on FEM and DEM coupling. Powder Technol. 2023, 421, 118422. [Google Scholar] [CrossRef]
- Zhao, Z.; Zhang, Y.; Qin, F.; Jin, M. Kinetic model of vibration screening for granular materials based on biological neural network. Powder Technol. 2024, 88, 98–106. [Google Scholar] [CrossRef]
- Wang, L.; Chai, X.; Huang, J.; Hu, J.; Cui, Z.J.A. Efficient and low-loss cleaning method for non-uniform distribution of threshed materials based on multi-wing curved combination air screen in computational fluid dynamics/discrete element method simulations. Agriculture 2024, 14, 895. [Google Scholar] [CrossRef]
- De Souza, S.V.; Junqueira, R.G. A Procedure to Assess Linearity by Ordinary Least Squares Method. Anal. Chim. Acta 2005, 552, 25–35. [Google Scholar] [CrossRef]
- Zhu, L.; Chen, S.; Zhao, Z.; Ding, H.; Zhu, Y. Influence of sieve surface attitude on sieving performance of cranular materials with non-uniform feeding conditions. Agriculture 2022, 12, 2023. [Google Scholar] [CrossRef]








| Material | Grain | Screen |
|---|---|---|
| Density (kg/m3) | 1150 | 7800 |
| Shear modulus (MPa) | 375 | 72,000 |
| Poisson’s ratio | 0.25 | 0.33 |
| Material | Number | Sensor | Actual Value | Measurement Result | Error Analysis | ||||
|---|---|---|---|---|---|---|---|---|---|
| γ0/g/mm·s | Grain Mass/g | Mass Ratio χ | Grain Mass/g | Mass Ratio χ′ | eM/% | eχ/% | |||
| Grain #1 | Test #1 | Sensor_L | 3.30 | 437.7 | 1.36 | 521.0 | 1.33 | 6.17 | 1.70 |
| Sensor_R | 3.79 | 595.2 | 698.1 | 3.99 | |||||
| Test #2 | Sensor_L | 3.85 | 542.5 | 1.67 | 570.3 | 1.54 | 4.88 | 5.03 | |
| Sensor_R | 5.44 | 908.9 | 881.1 | 3.14 | |||||
| Test #3 | Sensor_L | 3.67 | 608.6 | 1.54 | 602.9 | 1.62 | 0.94 | 3.08 | |
| Sensor_R | 5.32 | 939.9 | 977.6 | 3.86 | |||||
| Test #4 | Sensor_L | 5.23 | 538.1 | 1.61 | 576.4 | 1.41 | 5.17 | 8.82 | |
| Sensor_R | 6.61 | 866.9 | 800.5 | 8.30 | |||||
| Grain #2 | Test #5 | Sensor_L | 3.83 | 550.1 | 1.24 | 566.7 | 1.26 | 3.02 | 1.01 |
| Sensor_R | 4.43 | 685.9 | 715.6 | 4.33 | |||||
| Test #6 | Sensor_L | 4.32 | 487.0 | 1.42 | 480.4 | 1.33 | 1.36 | 4.75 | |
| Sensor_R | 5.31 | 690.2 | 637.9 | 7.58 | |||||
| Test #7 | Sensor_L | 4.78 | 987.8 | 1.30 | 724.0 | 1.33 | 5.20 | 2.18 | |
| Sensor_R | 5.57 | 891.2 | 965.1 | 8.30 | |||||
| Test #8 | Sensor_L | 4.47 | 578.6 | 1.47 | 598.9 | 1.28 | 3.51 | 10.38 | |
| Sensor_R | 6.28 | 852.5 | 765.4 | 10.21 | |||||
Disclaimer/Publisher’s Note: The statements, opinions and data contained in all publications are solely those of the individual author(s) and contributor(s) and not of MDPI and/or the editor(s). MDPI and/or the editor(s) disclaim responsibility for any injury to people or property resulting from any ideas, methods, instructions or products referred to in the content. |
© 2024 by the authors. Licensee MDPI, Basel, Switzerland. This article is an open access article distributed under the terms and conditions of the Creative Commons Attribution (CC BY) license (https://creativecommons.org/licenses/by/4.0/).
Share and Cite
Zhang, Y.; Zhao, Z.; Li, X.; Xue, Z.; Jin, M.; Deng, B. Near-Infrared-Based Measurement Method of Mass Flow Rate in Grain Vibration Feeding System. Agriculture 2024, 14, 1476. https://doi.org/10.3390/agriculture14091476
Zhang Y, Zhao Z, Li X, Xue Z, Jin M, Deng B. Near-Infrared-Based Measurement Method of Mass Flow Rate in Grain Vibration Feeding System. Agriculture. 2024; 14(9):1476. https://doi.org/10.3390/agriculture14091476
Chicago/Turabian StyleZhang, Yanan, Zhan Zhao, Xinyu Li, Zhen Xue, Mingzhi Jin, and Boyu Deng. 2024. "Near-Infrared-Based Measurement Method of Mass Flow Rate in Grain Vibration Feeding System" Agriculture 14, no. 9: 1476. https://doi.org/10.3390/agriculture14091476
APA StyleZhang, Y., Zhao, Z., Li, X., Xue, Z., Jin, M., & Deng, B. (2024). Near-Infrared-Based Measurement Method of Mass Flow Rate in Grain Vibration Feeding System. Agriculture, 14(9), 1476. https://doi.org/10.3390/agriculture14091476

