RmMYB44 Confers Resistance to Chilling, Drought, and Salt Stress in Both Rosa multiflora and Tobacco
Abstract
1. Introduction
2. Materials and Methods
2.1. Plant Materials and Culture Conditions
2.2. Treatment of R. multiflora under Drought, Salt, and Chilling Stress
2.3. Quantitative Real-Time PCR
2.4. Cloning and Phylogenetic Tree Analysis of RmMYB44
2.5. Subcellular Localization of RmMYB44
2.6. Yeast Self-Activation Analysis of RmMYB44
2.7. Overexpression of RmMYB44 in Tobacco
2.8. Chilling, Drought, and Salt Stress Treatments of the Transgenic Tobacco
2.9. Determination of Physiological Indicators of Stress Resistance
2.10. Statistical Analyses
3. Results
3.1. Sequence Analysis of RmMYB44
3.2. Analysis of RmMYB44 Expression under Drought, Salt, and Chilling Stress
3.3. Subcellular Localization and Self-Activation of RmMYB44
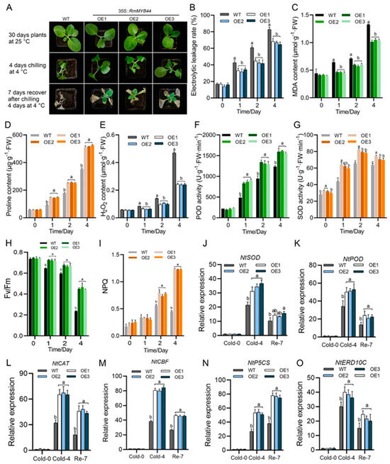
3.4. RmMYB44 Positively Regulates the Chilling Tolerance of Tobacco
3.5. RmMYB44 Positively Regulates Salt Tolerance in Tobacco
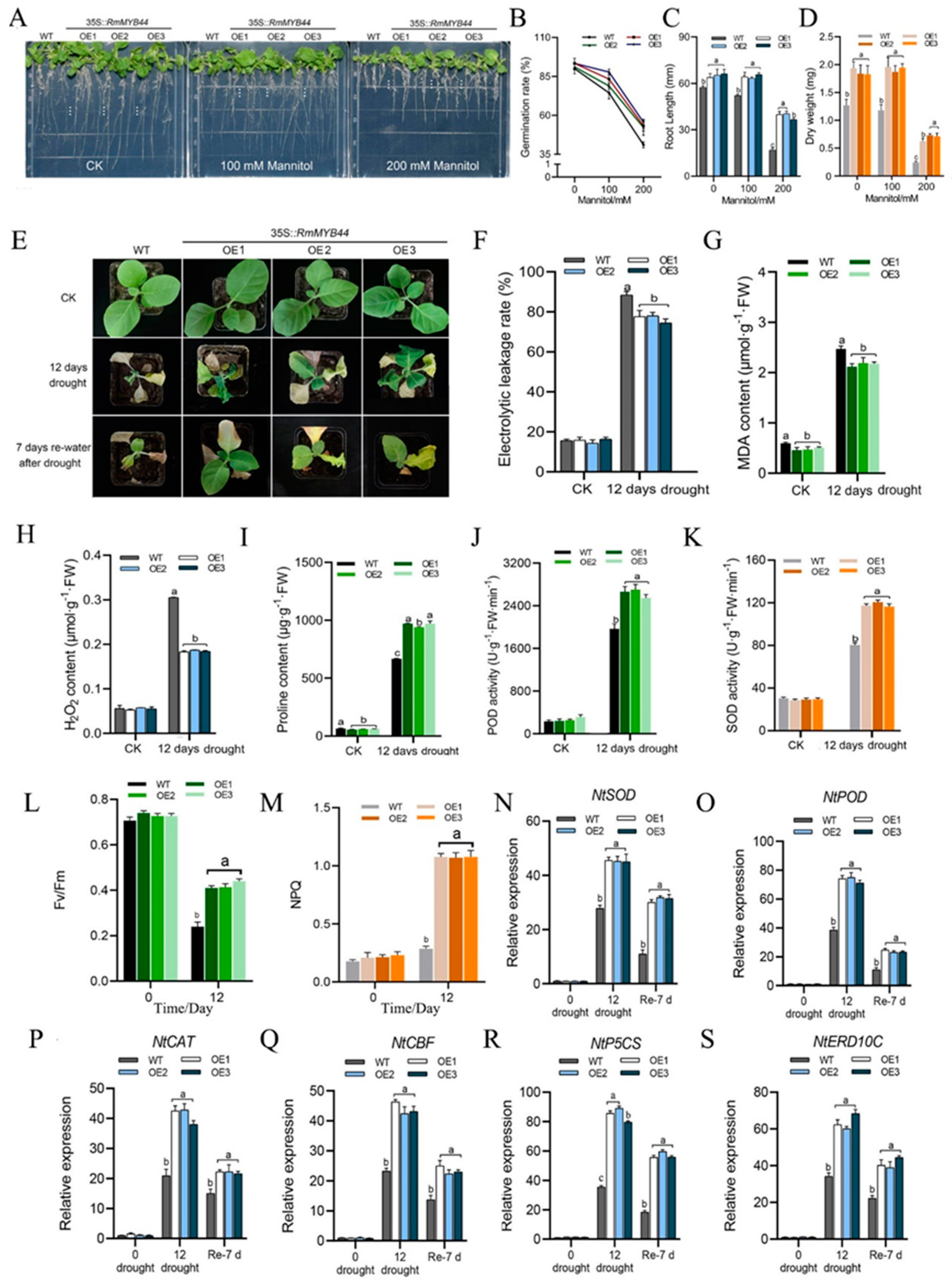
3.6. RmMYB44 Positively Regulates Drought Tolerance in Tobacco
4. Discussion
5. Conclusions
Supplementary Materials
Author Contributions
Funding
Institutional Review Board Statement
Data Availability Statement
Acknowledgments
Conflicts of Interest
References
- Ahn, J.M.; Kim, J.; Kim, H.; Kim, K. Watershed Environmental Impact Assessment for Extreme Climates Based on Shared Socioeconomic Pathway Climate Change Scenarios. Ecol. Indic. 2023, 154, 110685. [Google Scholar] [CrossRef]
- Editorial Committee of Flora of China, Chinese Academy of Sciences. Flora of China; Science Press: Beijing, China, 1985; Volume 37. [Google Scholar]
- Wang, H.; Cheng, X.; Shi, Q.; Xu, J.; Chen, D.; Luo, C.; Liu, H.; Cao, L.; Huang, C. Cold Tolerance Identification of Nine Rosa L. Materials and Expression Patterns of Genes Related to Cold Tolerance in Rosa hybrida. Front. Plant Sci. 2023, 14, 1209134. [Google Scholar] [CrossRef] [PubMed]
- Zhang, X.; Zhang, J.; Zhang, W.; Yang, T.; Xiong, Y.; Che, D. Transcriptome Sequencing and de Novo Analysis of Rosa multiflora under Cold Stress. Acta Physiol. Plant. 2016, 38, 164. [Google Scholar] [CrossRef]
- Gangwar, H.; Kumari, P.; Gahlaut, V.; Kumar, S.; Jaiswal, V. Identification and Comprehensive Analysis of MIPSs in Rosaceae and Their Expression under Abiotic Stresses in Rose (Rosa chinensis). Front. Plant Sci. 2022, 13, 1021297. [Google Scholar] [CrossRef]
- Mohmed, G.; Heynes, X.; Naser, A.; Sun, W.; Hardy, K.; Grundy, S.; Lu, C. Modelling Daily Plant Growth Response to Environmental Conditions in Chinese Solar Greenhouse Using Bayesian Neural Network. Sci. Rep. 2023, 13, 4379. [Google Scholar] [CrossRef]
- Pant, P.; Pandey, S.; Dall’Acqua, S. The Influence of Environmental Conditions on Secondary Metabolites in Medicinal Plants: A Literature Review. Chem. Biodivers. 2021, 18, e2100345. [Google Scholar] [CrossRef] [PubMed]
- Cao, H.; Ding, R.; Kang, S.; Du, T.; Tong, L.; Zhang, Y.; Chen, J.; Shukla, M.K. Chapter Three—Drought, Salt, and Combined Stresses in Plants: Effects, Tolerance Mechanisms, and Strategies. In Advances in Agronomy; Sparks, D.L., Ed.; Academic Press: Cambridge, MA, USA, 2023; Volume 178, pp. 107–163. [Google Scholar]
- Ahluwalia, O.; Singh, P.C.; Bhatia, R. A Review on Drought Stress in Plants: Implications, Mitigation and the Role of Plant Growth Promoting Rhizobacteria. Resour. Environ. Sustain. 2021, 5, 100032. [Google Scholar] [CrossRef]
- Chen, Z.-H.; Soltis, D.E. Evolution of Environmental Stress Responses in Plants. Plant Cell Environ. 2020, 43, 2827–2831. [Google Scholar] [CrossRef]
- Devi, E.; Kumar, S.; Singh, B.; Sharma, S.; Beemrote, A.; Devi, C.; Chongtham, S.; Chongtham, H.; Yumlembam, R.; Athokpam, H.; et al. Adaptation Strategies and Defence Mechanisms of Plants During Environmental Stress. In Medicinal Plants and Environmental Challenges; Springer: Berlin/Heidelberg, Germany, 2017; pp. 359–413. ISBN 978-3-319-68716-2. [Google Scholar]
- Zhang, H.; Zhu, J.; Gong, Z.; Zhu, J.-K. Abiotic Stress Responses in Plants. Nat. Rev. Genet. 2022, 23, 104–119. [Google Scholar] [CrossRef]
- Khan, S.-A.; Li, M.-Z.; Wang, S.-M.; Yin, H.-J. Revisiting the Role of Plant Transcription Factors in the Battle against Abiotic Stress. Int. J. Mol. Sci. 2018, 19, 1634. [Google Scholar] [CrossRef]
- Joshi, R.; Wani, S.H.; Singh, B.; Bohra, A.; Dar, Z.A.; Lone, A.A.; Pareek, A.; Singla-Pareek, S.L. Transcription Factors and Plants Response to Drought Stress: Current Understanding and Future Directions. Front Plant Sci. 2016, 7, 1029. [Google Scholar] [CrossRef] [PubMed]
- Biswas, D.; Gain, H.; Mandal, A. MYB Transcription Factor: A New Weapon for Biotic Stress Tolerance in Plants. Plant Stress 2023, 10, 100252. [Google Scholar] [CrossRef]
- Xing, H.-T.; Shi, J.-Y.; Yin, S.-Q.; Wu, Q.-H.; Lv, J.-L.; Li, H.-L. The MYB Family and Their Response to Abiotic Stress in Ginger (Zingiber Officinale Roscoe). BMC Genom. 2024, 25, 460. [Google Scholar] [CrossRef] [PubMed]
- Pratyusha, D.S.; Sarada, D.V.L. MYB Transcription Factors-Master Regulators of Phenylpropanoid Biosynthesis and Diverse Developmental and Stress Responses. Plant Cell Rep. 2022, 41, 2245–2260. [Google Scholar] [CrossRef]
- Millard, P.S.; Kragelund, B.B.; Burow, M. R2R3 MYB Transcription Factors—Functions Outside the DNA-Binding Domain. Trends Plant Sci. 2019, 24, 934–946. [Google Scholar] [CrossRef] [PubMed]
- Shi, Y.; Ding, Y.; Yang, S. Molecular Regulation of CBF Signaling in Cold Acclimation. Trends Plant Sci. 2018, 23, 623–637. [Google Scholar] [CrossRef] [PubMed]
- Zhang, L.; Jiang, X.; Liu, Q.; Ahammed, G.J.; Lin, R.; Wang, L.; Shao, S.; Yu, J.; Zhou, Y. The HY5 and MYB15 Transcription Factors Positively Regulate Cold Tolerance in Tomato via the CBF Pathway. Plant Cell Environ. 2020, 43, 2712–2726. [Google Scholar] [CrossRef] [PubMed]
- Wang, X.; Niu, Y.; Zheng, Y. Multiple Functions of MYB Transcription Factors in Abiotic Stress Responses. Int. J. Mol. Sci. 2021, 22, 6125. [Google Scholar] [CrossRef] [PubMed]
- Dai, X.; Xu, Y.; Ma, Q.; Xu, W.; Wang, T.; Xue, Y.; Chong, K. Overexpression of an R1R2R3 MYB Gene, OsMYB3R-2, Increases Tolerance to Freezing, Drought, and Salt Stress in Transgenic Arabidopsis. Plant Physiol. 2007, 143, 1739–1751. [Google Scholar] [CrossRef]
- Zhang, Y.; Yu, S.; Niu, P.; Su, L.; Jiao, X.; Sui, X.; Shi, Y.; Liu, B.; Lu, W.; Zhu, H.; et al. RcMYB8 Enhances Salt and Drought Tolerance in Rose (Rosa chinensis) by Modulating RcPR5/1 and RcP5CS1. Mol. Hortic. 2024, 4, 3. [Google Scholar] [CrossRef]
- Lee, T.G.; Jang, C.S.; Kim, J.Y.; Kim, D.S.; Park, J.H.; Kim, D.Y.; Seo, Y.W. A Myb Transcription Factor (TaMyb1) from Wheat Roots Is Expressed during Hypoxia: Roles in Response to the Oxygen Concentration in Root Environment and Abiotic Stresses. Physiol. Plant. 2007, 129, 375–385. [Google Scholar] [CrossRef]
- Xu, Y.; Zhu, Z. UV-B Response: When UVR8 Meets MYBs. Trends Plant Sci. 2020, 25, 515–517. [Google Scholar] [CrossRef] [PubMed]
- Dong, J.; Cao, L.; Zhang, X.; Zhang, W.; Yang, T.; Zhang, J.; Che, D. An R2R3-MYB Transcription Factor RmMYB108 Responds to Chilling Stress of Rosa multiflora and Conferred Cold Tolerance of Arabidopsis. Front. Plant Sci. 2021, 12, 696919. [Google Scholar] [CrossRef] [PubMed]
- Rao, X.; Huang, X.; Zhou, Z.; Lin, X. An Improvement of the 2ˆ(-Delta Delta CT) Method for Quantitative Real-Time Polymerase Chain Reaction Data Analysis. Biostat. Bioinform. Biomath. 2013, 3, 71–85. [Google Scholar]
- Yu, Z.; Liuying, W.; Aiguo, Y.; Chenggang, L.; Lirui, C.; Caihong, J.; Aixia, C.; Wei, L.; Jing, Z.; Zhixin, X.; et al. Development and Application of a Molecular Marker for TMV Resistance Based on N Gene in Tobacco (Nicotiana tabacum). Euphytica 2017, 213, 259. [Google Scholar] [CrossRef]
- Chen, C.; Chen, H.; Zhang, Y.; Thomas, H.R.; Frank, M.H.; He, Y.; Xia, R. TBtools: An Integrative Toolkit Developed for Interactive Analyses of Big Biological Data. Mol. Plant 2020, 13, 1194–1202. [Google Scholar] [CrossRef] [PubMed]
- Fan, Y.; Gao, P.; Zhou, T.; Pang, S.; Zhang, J.; Yang, T.; Zhang, W.; Dong, J.; Che, D. Genome-Wide Identification and Expression Analysis of the Trehalose-6-Phosphate Synthase and Trehalose-6-Phosphate Phosphatase Gene Families in Rose (Rosa hybrida Cv ‘Carola’) under Different Light Conditions. Plants 2024, 13, 114. [Google Scholar] [CrossRef] [PubMed]
- Iqbal, J.; Zhang, W.; Fan, Y.; Dong, J.; Xie, Y.; Li, R.; Yang, T.; Zhang, J.; Che, D. Genome-Wide Bioinformatics Analysis of SWEET Gene Family and Expression Verification of Candidate PaSWEET Genes in Potentilla Anserina. Plants 2024, 13, 406. [Google Scholar] [CrossRef]
- Xu, S.; Li, L.; Luo, X.; Chen, M.; Tang, W.; Zhan, L.; Dai, Z.; Lam, T.T.; Guan, Y.; Yu, G. Ggtree: A Serialized Data Object for Visualization of a Phylogenetic Tree and Annotation Data. Imeta 2022, 1, e56. [Google Scholar] [CrossRef]
- De Francisco, L.; Pinto, D.; Rosseto, H.; Toledo, L.; Santos, R.; Tobaldini-Valério, F.; Svidzinski, T.; Bruschi, M.; Sarmento, B.; Oliveira, M.B.P.P.; et al. Evaluation of Radical Scavenging Activity, Intestinal Cell Viability and Antifungal Activity of Brazilian Propolis by-Product. Food Res. Int. 2018, 105, 537–547. [Google Scholar] [CrossRef]
- Zhou, M.; Peng, N.; Yang, C.; Wang, C. The Poplar (Populus trichocarpa) Dehydrin Gene PtrDHN-3 Enhances Tolerance to Salt Stress in Arabidopsis. Plants 2022, 11, 2700. [Google Scholar] [CrossRef] [PubMed]
- Vyse, K.; Penzlin, J.; Sergeant, K.; Hincha, D.K.; Arora, R.; Zuther, E. Repair of Sub-Lethal Freezing Damage in Leaves of Arabidopsis Thaliana. BMC Plant Biol. 2020, 20, 35. [Google Scholar] [CrossRef] [PubMed]
- Song, P.; Yang, R.; Jiao, K.; Guo, B.; Zhang, L.; Li, Y.; Zhang, K.; Zhou, S.; Wu, X.; Li, X. FvMYB108, a MYB Gene from Fragaria Vesca, Positively Regulates Cold and Salt Tolerance of Arabidopsis. Int. J. Mol. Sci. 2024, 25, 3405. [Google Scholar] [CrossRef]
- An, J.; Wang, X.; Zhang, X.; Xu, H.; Bi, S.; You, C.; Hao, Y. An Apple MYB Transcription Factor Regulates Cold Tolerance and Anthocyanin Accumulation and Undergoes MIEL1-mediated Degradation. Plant Biotechnol. J. 2020, 18, 337–353. [Google Scholar] [CrossRef] [PubMed]
- Yang, K.; Dong, Q.; Wu, J.; Li, H.; Luan, H.; Jia, P.; Zhang, X.; Guo, S.; Yang, M.; Qi, G. Genome-Wide Analysis of the R2R3-MYB Transcription Factor Gene Family Expressed in Juglans Regia under Abiotic and Biotic Stresses. Ind. Crops Prod. 2023, 198, 116709. [Google Scholar] [CrossRef]
- Dubos, C.; Stracke, R.; Grotewold, E.; Weisshaar, B.; Martin, C.; Lepiniec, L. MYB Transcription Factors in Arabidopsis. Trends Plant Sci. 2010, 15, 573–581. [Google Scholar] [CrossRef] [PubMed]
- Shim, J.S.; Choi, Y.D. Direct Regulation of WRKY70 by AtMYB44 in Plant Defense Responses. Plant Signal. Behav. 2013, 8, e24509. [Google Scholar] [CrossRef] [PubMed]
- Chen, C.; Zhang, Z.; Lei, Y.-Y.; Chen, W.-J.; Zhang, Z.-H.; Li, X.-M.; Dai, H.-Y. MdMYB44-like Positively Regulates Salt and Drought Tolerance via the MdPYL8-MdPP2CA Module in Apple. Plant J. 2024, 118, 24–41. [Google Scholar] [CrossRef]
- Wu, Y.; Li, T.; Cheng, Z.; Zhao, D.; Tao, J. R2R3-MYB Transcription Factor PlMYB108 Confers Drought Tolerance in Herbaceous Peony (Paeonia lactiflora Pall.). Int. J. Mol. Sci. 2021, 22, 11884. [Google Scholar] [CrossRef]
- Li, C.; Ng, C.K.-Y.; Fan, L.-M. MYB Transcription Factors, Active Players in Abiotic Stress Signaling. Environ. Exp. Bot. 2015, 114, 80–91. [Google Scholar] [CrossRef]
- Guo, Z.-W.; Hu, J.-J.; Chen, S.-L.; Li, Y.-C.; Yang, Q.-P.; Cai, H.-J. Nitrogen Addition and Clonal Integration Alleviate Water Stress of Dependent Ramets of Indocalamus Decorus under Heterogeneous Soil Water Environment. Sci. Rep. 2017, 7, 44524. [Google Scholar] [CrossRef] [PubMed]
- Long, S.; Liu, B.; Gong, J.; Wang, R.; Gao, S.; Zhu, T.; Guo, H.; Liu, T.; Xu, Y. 5-Aminolevulinic Acid Promotes Low-Light Tolerance by Regulating Chloroplast Ultrastructure, Photosynthesis, and Antioxidant Capacity in Tall Fescue. Plant Physiol. Biochem. 2022, 190, 248–261. [Google Scholar] [CrossRef] [PubMed]







Disclaimer/Publisher’s Note: The statements, opinions and data contained in all publications are solely those of the individual author(s) and contributor(s) and not of MDPI and/or the editor(s). MDPI and/or the editor(s) disclaim responsibility for any injury to people or property resulting from any ideas, methods, instructions or products referred to in the content. |
© 2024 by the authors. Licensee MDPI, Basel, Switzerland. This article is an open access article distributed under the terms and conditions of the Creative Commons Attribution (CC BY) license (https://creativecommons.org/licenses/by/4.0/).
Share and Cite
Zhang, W.; Zhang, N.; Qin, Q.; Zhang, X.; Zhang, J.; Yang, T.; Zhang, Y.; Dong, J.; Che, D. RmMYB44 Confers Resistance to Chilling, Drought, and Salt Stress in Both Rosa multiflora and Tobacco. Agriculture 2024, 14, 1212. https://doi.org/10.3390/agriculture14081212
Zhang W, Zhang N, Qin Q, Zhang X, Zhang J, Yang T, Zhang Y, Dong J, Che D. RmMYB44 Confers Resistance to Chilling, Drought, and Salt Stress in Both Rosa multiflora and Tobacco. Agriculture. 2024; 14(8):1212. https://doi.org/10.3390/agriculture14081212
Chicago/Turabian StyleZhang, Wuhua, Naiyu Zhang, Qi Qin, Xiaoying Zhang, Jinzhu Zhang, Tao Yang, Yifei Zhang, Jie Dong, and Daidi Che. 2024. "RmMYB44 Confers Resistance to Chilling, Drought, and Salt Stress in Both Rosa multiflora and Tobacco" Agriculture 14, no. 8: 1212. https://doi.org/10.3390/agriculture14081212
APA StyleZhang, W., Zhang, N., Qin, Q., Zhang, X., Zhang, J., Yang, T., Zhang, Y., Dong, J., & Che, D. (2024). RmMYB44 Confers Resistance to Chilling, Drought, and Salt Stress in Both Rosa multiflora and Tobacco. Agriculture, 14(8), 1212. https://doi.org/10.3390/agriculture14081212
