Modeling Reliability Analysis for the Branch-Based Irrigation Water Demands Due to Uncertainties in the Measured Surface Runoff
Abstract
1. Introduction
2. Methodology
2.1. Model Concept
2.2. Optimization Estimation of Irrigation Water Demands
2.3. Uncertainty and Reliability Quantification of Estimated Irrigation Water Demands
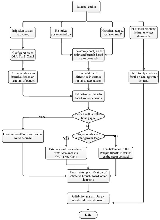
2.4. Model Framework
- Step [1]
- Collecting information on the irrigation system, including the system structure, cultivation extents, and the number and location of the irrigation branches, discharge gauges, and water-intake hydraulic structures; geometric and hydrologic data are also necessary to apply to model development, upstream inflow, gauged surface runoff, and irrigation water demand planning.
- Step [2]
- Carrying out the uncertainty analysis to quantify the stochastic properties of the gauged surface runoff and planning irrigation water demands.
- Step [3]
- Calculating the differences in the measured surface runoffs among the discharge gauges.
- Step [4]
- Grouping the irrigation branches into various clusters based on their locations compared with the spots of the discharge gauges.
- Step [5]
- The observed surface runoff is treated as the estimated water demand at the branch with the single discharge gauge.
- Step [6]
- The difference in the gauged surface runoffs is the estimated water demands in the cluster with a single irrigation branch.
- Step [7]
- Estimating the optimal water supplies based on the water demand at more than one irrigation branch within the cluster via the OPA_IWS model with the difference in the corresponding gauged surface runoffs.
- Step [8]
- Quantifying the uncertainties in the estimations of the branch-based water demands to calculate their corresponding quantiles under the desired probabilities.
- Step [9]
- Quantifying the corresponding reliabilities to the existing water zone-based and branch-based water demands and serve the probabilistic-based water demand estimates under a desired reliability as the introduced ones. The above model development framework could refer to Figure 1.
3. Study Area and Data
4. Results and Discussion
4.1. Establishment of the Relationship between the Branch-Based Water Demand and Gauged Runoff
4.2. Uncertainty Quantification End Assessment of Introduced Planning Irrigation Water Demands
4.3. Uncertainty Quantification and Assessment of Branch-Based Irrigation Water Demands
4.4. Reliability Quantification of Irrigation Water Demands
5. Conclusions
Author Contributions
Funding
Institutional Review Board Statement
Data Availability Statement
Conflicts of Interest
References
- Solangi, G.S.; Shah, S.A.; Alharbi, R.S.; Panhwar, S.; Keerio, H.A.; Kim, T.-W.; Memon, J.A.; Bughio, A.D. Investigation of irrigation water requirement for major crops in Pakistan using CROPWAT model based on climate data. Water 2022, 14, 2578. [Google Scholar] [CrossRef]
- Wu, S.J.; Yang, H.Y.; Chang, C.H.; Hsu, C.T. Modeling GA-derived optimization analysis for canal-based irrigation water allocation under variations in runoff-related and irrigation-related factors. Agric. Water. Manag. 2023, 290, 1085588. [Google Scholar] [CrossRef]
- Soomor, S.; Solangi, G.S.; Siyal, A.A.; Golo, A.; Bhatti, N.B.; Soomro, A.G.; Memon, A.H.; Panhwar, S.; Keerio, H.A. Estimation of irrigation water requirement and irrigation scheduling for major crops using the CROPWAT model and climatic data. Water Pract. Technol. 2023, 18, 685–700. [Google Scholar] [CrossRef]
- Zhang, Y.; Yang, P. Agriculture water optimal allocation using minimum cross-entropy and entropy weight based on TOPSIS method in Hetao irrigation district, Northwest China. Agriculture 2022, 12, 853. [Google Scholar] [CrossRef]
- Jamal, Q.K.; Shanthasheela, M.; Sureshverma, R.; Vasanthapriya, S. Factors influencing the knowledge and adoption of sustainable sugarcane initiative (SSI) by the sugarcane farmers of Villupuram District. Int. J. Res. Appl. Res. Technol. 2017, 2, 106–112. [Google Scholar] [CrossRef]
- Dalias, P.; Christou, A.; Neocleous, D. Adjustment of irrigation schedules as strategy to mitigate climate change impact on Agriculture. Agriculture 2019, 9, 4. [Google Scholar] [CrossRef]
- Nie, W.; Zaitchik, B.F.; Rodell, M.; Kumar, S.V.; Arsenault, K.R.; Badr, H.S. Irrigation water demand sensitivity to climate variability across the contiguous United States. Water Resour. Res. 2021, 57, e2020WR027738. [Google Scholar] [CrossRef]
- Page, M.L.; Fakir, Y.; Jarlan, L.; Boone, A.; Berjamy, B.; Khabba, S.; Zribi, M. Projection of irrigation water demand based on the simulation of synthetic crop coefficients and climate change. Hydrol. Earth Syst. Sci. 2020, 25, 637–651. [Google Scholar] [CrossRef]
- Wu, S.J.; Kuo, C.Y.; Yeh, K.C.; Wang, C.D.; Wang, W.J. Reliability analysis for reservoir water supply due to uncertainties in hydrological factors, rainfall-runoff routing and operating rule curves. J. Hydro-Environ. Res. 2021, 34, 24–45. [Google Scholar] [CrossRef]
- Wisser, D.; Frolking, S.; Douglas, E.M.; Fekete, B.M.; Vorosmarty, C.J.; Schumann, H. Global irrigation water demand: Variability and uncertainties arising from agricultural and climate data sets. Geophys. Res. Lett. 2008, 35, L24408. [Google Scholar] [CrossRef]
- Wriedt, G.; Van Der Velde, M.; Aloe, A.; Bouraoui, F. Estimating irrigation water requirements in Europe. J. Hydrol. 2009, 373, 527–544. [Google Scholar] [CrossRef]
- Wang, F.; Chen, Y.; Li, Z.; Fang, G.; Li, Y.; Xia, Z. Assessment of the irrigation water requirement and water supply risk in the Tarim River Basin, Northwest China. Sustainability 2019, 11, 4941. [Google Scholar] [CrossRef]
- Woznicki, S.A.; Nejadhasemi, A.P.; Parsinejad, M. Climate change and irrigation demand: Uncertainty and adaptation. J. Hydrol. Reg. Stud. 2015, 3, 247–264. [Google Scholar] [CrossRef]
- Renault, D.; Vehmeyer, P.W. On reliability in irrigation service preliminary concepts and application. Irrig. Drain. Syst. 1999, 13, 77–105. [Google Scholar] [CrossRef]
- Zhang, Y.; Wu, Z.; Singh, V.P.; Su, Q.; He, H.; Yin, H.; Zhang, X.; Wang, F. Simulation of Crop Water Demand and Consumption Considering Irrigation Effects Based on Coupled Hydrology-Crop Growth Model. J. Adv. Model. Earth Syst. 2021, 13, e2020MS002360. [Google Scholar] [CrossRef]
- Hussain, F.; Shahid, M.A.; Majeed, M.D.; Ali, S.; Ibni Zamir, M.S. Estimation of the Crop Water Requirements and Crop Coefficients of Multiple Crops in a Semi-Arid Region by Using Lysimeters. Environ. Sci. Proc. 2023, 25, 101. [Google Scholar] [CrossRef]
- Dang, C.; Zhang, H.; Yao, C.; Mu, D.; Lyu, F.; Zhang, Y.; Zhang, S. IWRAM: A hybrid model for irrigation water demand forecasting to quantify the impacts of climate change. Agric. Water. Manag. 2024, 291, 108643. [Google Scholar] [CrossRef]
- Wen, T.H.; Lin, C.H.; Chen, C.T.; Su, M.D. Analysis of Spatial Scenarios Aiding Decision Making for Regional Irrigation Water-Demand Planning. J. Irrig. Drain. Eng. 2007, 133, 445–467. [Google Scholar] [CrossRef][Green Version]
- Shen, Y.; Li, S.; Chen, Y.; Qi, Y.; Zhang, S. Estimation of regional irrigation water requirement and water supply risk in the arid region of Northwestern China 1989–2010. Agric. Water. Manag. 2013, 128, 55–64. [Google Scholar] [CrossRef]
- Wu, S.J.; Mai, J.S.; Lin, Y.H.; Yeh, K.C. Modeling Probabilistic-Based Reliability Analysis for Irrigation Water Supply Due to Uncertainties in Hydrological and Irrigation Factors. Sustainability 2022, 14, 12747. [Google Scholar] [CrossRef]
- Sun, T.; Huang, Q.; Wang, J. Estimation of irrigation water demand and economic returns of water in Zhangye Basin. Water 2018, 10, 19. [Google Scholar] [CrossRef]
- Mohseni, S.; Mehrjerdi, M.R.Z.; Ezzatabadi, M.A.; Boshrabadi, M. Irrigation water demand management with emphasis on pricing policy. Water Policy 2022, 24, 1095. [Google Scholar] [CrossRef]
- Wu, S.J.; Tung, Y.K.; Yang, J.C. Incorporating Daily Rainfall to Derive At-Site Hourly Depth-Duration-Frequency Relationships. J. Hydrol. Eng. 2009, 14, 992–1001. [Google Scholar] [CrossRef]
- Benavides, J.; Hernandez-Plaza, E.; Mateos, L.; Fereres, E. A global analysis of irrigation scheme water supplies in relation to requirements. Agric. Water Manag. 2021, 243, 106457. [Google Scholar] [CrossRef]
- Hosking, J.R.M. L-moments: Analysis and estimation of distribution using linear combination of order statistics. J. R. Stat. Soc. Ser. B 1990, 52, 105–124. [Google Scholar] [CrossRef]
- Tung, Y.K. Weighted model for hydrologic frequency analysis. In Proceedings of the Symposium on Managing the Extremes—Floods and Droughts, Water Resources Planning and Management Conference, Roanoke, VA, USA, 19–22 May 2002; ASCE: Roanoke, VA, USA, 2002. [Google Scholar]
- Mahan, J.; Lascano, R.J. Irrigation analysis based on long-term weather data. Agriculture 2016, 6, 42. [Google Scholar] [CrossRef]
- Yan, Z.; Li, M. A stochastic optimization model for agricultural irrigation water allocation based on the field water cycle. Water 2018, 10, 1031. [Google Scholar] [CrossRef]
- Ali, A.; Hussain, T.; Tantashutikun, N.; Hussain, N.; Cocetta, G. Application of Smart Techniques, Internet of Things and Data Mining for Resource Use Efficient and Sustainable Crop Production. Agriculture 2023, 13, 397. [Google Scholar] [CrossRef]
- Sattar, J.; Oamara, M.U.; Kisekkab, I.; Arshada, M.; Anwaroul-Haq, M. Artificial intelligence (AI) inspired an innovative approach for real-time flow measurements—Water distributions at outlets, in Punjab province Pakistan. Water Policy 2024, 26, 558. [Google Scholar] [CrossRef]




















| No of Branch | Gauged Surface Runoff Is Used | Formula |
|---|---|---|
| = | ||
| = | ||
| and | OPA_IWS_Canal model | |
| = | ||
| = | ||
| = | ||
| and | = − | |
| and | = − | |
| = | ||
| = | ||
| = | ||
| = |
Disclaimer/Publisher’s Note: The statements, opinions and data contained in all publications are solely those of the individual author(s) and contributor(s) and not of MDPI and/or the editor(s). MDPI and/or the editor(s) disclaim responsibility for any injury to people or property resulting from any ideas, methods, instructions or products referred to in the content. |
© 2024 by the authors. Licensee MDPI, Basel, Switzerland. This article is an open access article distributed under the terms and conditions of the Creative Commons Attribution (CC BY) license (https://creativecommons.org/licenses/by/4.0/).
Share and Cite
Wu, S.-J.; Yang, H.-Y. Modeling Reliability Analysis for the Branch-Based Irrigation Water Demands Due to Uncertainties in the Measured Surface Runoff. Agriculture 2024, 14, 1107. https://doi.org/10.3390/agriculture14071107
Wu S-J, Yang H-Y. Modeling Reliability Analysis for the Branch-Based Irrigation Water Demands Due to Uncertainties in the Measured Surface Runoff. Agriculture. 2024; 14(7):1107. https://doi.org/10.3390/agriculture14071107
Chicago/Turabian StyleWu, Shiang-Jen, and Han-Yuan Yang. 2024. "Modeling Reliability Analysis for the Branch-Based Irrigation Water Demands Due to Uncertainties in the Measured Surface Runoff" Agriculture 14, no. 7: 1107. https://doi.org/10.3390/agriculture14071107
APA StyleWu, S.-J., & Yang, H.-Y. (2024). Modeling Reliability Analysis for the Branch-Based Irrigation Water Demands Due to Uncertainties in the Measured Surface Runoff. Agriculture, 14(7), 1107. https://doi.org/10.3390/agriculture14071107
