Next Article in Journal
Transcriptome Sequencing Provides Insights into High-Temperature-Induced Leaf Senescence in Herbaceous Peony
Previous Article in Journal
Multiple Soil Health Assessment Methods for Evaluating Effects of Organic Fertilization in Farmland Soil of Agro-Pastoral Ecotone
Previous Article in Special Issue
Effects and Underlying Mechanisms of Rice-Paddy-Upland Rotation Combined with Bacterial Fertilizer for the Abatement of Radix pseudostellariae Continuous Cropping Obstacles
 
 
Font Type:
Arial Georgia Verdana
Font Size:
Aa Aa Aa
Line Spacing:
Column Width:
Background:
Article

The Effects of Rock Zones and Tea Tree Varieties on the Growth and Quality of Wuyi Rock Tea Based on the OPLS-DA Model and Machine Learning

1
College of Tea and Food, Wuyi University, Wuyishan 354300, China
2
Key Laboratory of Agroecological Processing and Safety Monitoring, Fujian Agriculture and Forestry University, Fuzhou 350002, China
3
College of Life Science, Longyan University, Longyan 364012, China
*
Author to whom correspondence should be addressed.
These authors contributed equally to this work.
Agriculture 2024, 14(4), 573; https://doi.org/10.3390/agriculture14040573
Submission received: 21 February 2024 / Revised: 31 March 2024 / Accepted: 2 April 2024 / Published: 3 April 2024

Abstract

Rock zones have an important influence on the yield and quality of Wuyi rock tea. In this study, OPLS-DA combined with machine learning was used to analyze the effects of different rock zones and tea tree varieties on the physicochemical properties of rhizosphere soil, the growth of the tea tree and the quality of the tea leaves using tea trees in different rock zones. The results showed that rock zones had significant effects on rhizosphere soil physicochemical indexes, soil enzyme activities, tea tree growth and tea quality indexes, while there was little difference between different tea tree varieties. The interaction analysis showed that the physicochemical indexes of rhizosphere soil in different rock zones significantly affected tea quality, while also affecting growth indexes. The main indexes affecting tea yield and caffeine content were soil pH, available nitrogen, total phosphorus, total nitrogen and available phosphorus, while the main indexes affecting tea quality were available potassium, organic matter, total potassium, protease, polyphenol oxidase and urease. Analyses of PCA, OPLS-DA models and KNN and ANN machine learning showed that different rock zones could be effectively distinguished from each other with 100% accuracy, while different tea varieties had little difference and could not be distinguished. TOPSIS analysis found that the physicochemical indexes most affected by rock zone were available nitrogen, available potassium and sucrose, and the quality indexes most affected by rock zone were tea polyphenols and theanine. The growth index most affected by rock zone was tea yield. It was evident that the key difference between tea trees in different rock zones was yield and quality, with high yields in continent zones, and good quality in semi-rock zones and rock zones. This study provides a crucial foundation for tea-plantation management, the artificial regulation of tea yield and the quality of different rock zones of Wuyi rock tea.

1. Introduction

Wuyi Mountain in Fujian, China, is a stunning natural wonder. It is considered a World Cultural and Natural Heritage Site, a World Biosphere Reserve and is one of China’s first national parks. The area is also renowned for its tea production, making it an important economic asset for the region. The geography of Wuyi Mountain is a unique formation of the Danxia landform. This distinctive formation creates a distinct tea, Wuyi rock tea. Wuyi rock tea is special in classification, and is divided into three categories, namely continent zone, semi-rock zone and authentic rock zone, in terms of growing areas [1,2]. Authentic rock tea is grown along the Jiuqu River in the Wuyi Mountain Scenic Spot, which is at a high altitude and has a lot of gravel in the soil; semi-rock tea is grown around the authentic rock zone, where the soil is mainly acidic red loam, while continent tea is distributed in hilly areas, where alluvial soils predominate [3]. The prices of finished tea from tea trees planted in different rock zones vary greatly, with the price of authentic rock tea being 5~10 times higher than that in the semi-rock zone and more than 20 times higher than that of continent tea. There are two main reasons for this phenomenon. One is that, compared with the semi-rock zone and continent zone, tea trees planted in the authentic rock zone are small and have a low yield and high price due to scarcity; the other is that tea trees planted in the authentic rock zone are of better quality, so the price is high [4]. Secondly, some scholars believe that the price of Wuyi rock tea is primarily determined by the specific variety of tea tree used to produce the tea, as the quality of different tea tree varieties varies significantly [5,6]. It can be seen that whether the quality of Wuyi rock tea is related to the planted rock zone or caused by the difference between tea tree varieties is an urgent issue to be discussed.
In recent years, many experts have also carried out research on the effect of planting zone and tea tree varieties on tea yield and quality. For example, Yue et al. analyzed the quality of 16 kinds of Wuyi rock tea in different regions of the Wuyi Mountain from the perspective of finished tea and found that there was a certain relationship between the quality difference of different varieties of Wuyi rock tea and the content of volatile compounds [7]. Differences in tea tree varieties may lead to differences in their quality, but the impact of the planting environment on tea quality is also extremely important. Wang et al. analyzed oolong tea samples collected from 15 zones and found significant differences in the content of quality components, with an average variation coefficient of 45.56% [8]. Secondly, tea yield and quality were closely related to the environment and soil composition of the tea tree-growing region, and a high content of quality indexes in fresh tea leaves was more conducive to obtaining high-quality finished tea [7,9]. Ye et al. concluded that the differences in tea yield and quality in different regions were mainly caused by differences in soil physiological and biochemical indexes, which showed that the higher the content of nutrient elements in the soil, the more conducive to the improvement of tea yield and quality [10]. Therefore, there is no clear conclusion as to the extent to which differences in planting environment and differences in tea tree variety affect the yield and quality of tea, especially Wuyi rock tea. The area of the Wuyi Mountain is about 999.75 square kilometers, and the scenic area is about 70 square kilometers. In an area of less than 100 square kilometers, the climatic environment is extremely similar, and Wuyi rock tea can be divided into three categories according to the planting zone, namely authentic rock tea, semi-rock tea and continent tea, and the price difference between the three types of tea is great. There is no report yet on whether the difference in price is due to the difference in quality caused by different rock regions or the influence of different tea tree varieties, while revealing this problem is of great significance for the development of the entire Wuyi rock tea industry. Machine learning plays an important role in the classification and determination of unknown samples and is often used to discriminate between samples of unknown origins [11]. Simulation by machine learning can objectively categorize tea samples and determine the differences in tea quality and origin more accurately [12,13]. Therefore, it has been widely used in the classification and determination of unknown samples.
Accordingly, this study was carried out to determine the quality indexes and growth indexes of three tea tree varieties, namely Dahongpao, Shuixian and Rougui, which were mainly planted in the authentic rock zone, the semi-rock zone and the continent zone using the Wuyi Mountain as the experimental site. Meanwhile, the rhizosphere soil of tea trees was collected to measure the physiological and biochemical indexes of the soil. In this way, the effects of the difference between rock zones and tea tree varieties on soil physiological and biochemical indexes, and the effects of soil physiological and biochemical indexes on tea quality and yield, were analyzed. On this basis, this study further applied principal Component Analysis (PCA), an orthogonal partial least squares discrimination analysis (OPLS-DA) model, K-nearest neighbors (KNN) and artificial neural networks (ANN) to analyze whether the difference in tea yield and quality was caused by rock zone differences or variety differences. And a technique for the order of preference by similarity to ideal solution (TOPSIS) was applied to obtain the key soil factors that caused the differences in tea quality and yield. This study revealed the main reasons for quality differences in Wuyi rock tea and provided an important theoretical basis for the development of the Wuyi rock tea industry.

2. Materials and Methods

The instrumentation used in this study included a flame spectrophotometer 6400A (Shanghai, China), pH meter (PB-10, Sartorius, Gottingen, Germany), chlorophyll meter (SPAD-502 PLUS, Tokyo, Japan), portable photosynthesis rate meter (LI-COR, Lincoln, NE, USA) and high-performance liquid chromatography 1200 (Agilent, Santa Clara, CA, USA). The reagents used were mainly potassium permanganate, nitrosalicylic acid, p-nitrophenol, o-benzenetriol, potassium dichromate, sodium bicarbonate, ninhydrin, anthrone, etc., which were analytically pure.

2.1. Field Experiment and Sample Collection

Wuyi Mountain, located in the subtropical region of Fujian Province, China, is a renowned tea-producing area. It spans from 27°32′36″ to 27°55′15″ North latitude, from 117°24′12″ to 118°02′50″ East longitude. With an average annual temperature of 12~13 °C, a year-round precipitation of over 2000 mm, and a relative humidity of 85%, it is a perfect environment for tea trees. Wuyi rock tea produced in the Wuyi Mountain is a famous tea in China. This tea gets its unique quality from the fact that it is grown in rock cracks; therefore, it has a strong rock-like charm. Dahongpao, Shuixian and Rougui are the principal tea tree varieties cultivated in the Wuyi Mountain. Accordingly, Dahongpao, Shuixian and Rougui tea trees in different rock zones (the authentic rock zone, semi-rock zone and continent zone) were used as research objects in this study (Table 1), and the tea tree ages in Yu, Guiyan and Qishan tea plantations are 35, 20 and 5 years, respectively. Tea trees are spaced at 30–35 cm per plant and 1.5–2 m per row, with 600 kg/ha of chemical fertilizer and 750 kg/ha of compound fertilizer applied in October each year.
At the same time, the rhizosphere soils of Dahongpao, Shuixian and Rougui tea trees in different rock zones were collected to determine soil enzyme activities and physicochemical indexes. Because the tea tree-planting area was in the shape of a strip, it was sampled using the equidistant sampling method, i.e., the strip area was equally divided into 5 portions, and 3 tea trees were randomly taken as samples in each portion, so that a total of 3 soil samples were obtained. Sampling was carried out in a soil layer with a depth of 5 to 35 cm and a radius of 20 cm around the main root of the tea tree. Samples were collected and dried naturally at room temperature, and the residual branches and roots were removed, ground, then sieved through a 60-mesh sieve, and used to measure rhizosphere soil physicochemical indexes.
On this basis, the effect of soil factors on tea tree quality and growth indexes was analyzed. The PCA model, OPLS-DA model and KNN and ANN machine learning techniques were used to analyze whether there were differences in tea yield and quality between rock zones or tea tree varieties. Finally, TOPSIS was used to analyze and obtain the key soil factors that led to differences in tea tree growth and quality indexes.

2.2. Determination of Physicochemical Index in Tea Rhizosphere Soil

Soil physicochemical indexes were measured referring to Wang et al. [1]. Soil pH values were detected using a pH meter (PB-10, Gottingen, Sartorius). Total nitrogen content was measured by the potassium dichromate–sulfuric acid digestion method. Total phosphorus content can be measured by the sodium hydroxide molybdenum antimony resistance colorimetric method. Total potassium content was measured by the sodium hydroxide fusion-flame photometer. Available nitrogen content was measured by the alkaline hydrolysis diffusion method. Available phosphorus was firstly extracted using sodium bicarbonate, then measured by the molybdenum-antimony resistance colorimetric method. Available potassium was firstly extracted using NH4OAc, then determined using a flame photometer. Organic matter content was measured by the potassium dichromate–sulfuric acid digestion method.

2.3. Determination of Enzyme Activity in Rhizosphere Soil

The enzyme activity of tea rhizosphere soil was measured referring to Lin et al. [14], and included catalase, sucrase, urease, acid phosphatase, polyphenol oxidase and protease, which were measured by potassium permanganate titration, nitrosalicylic acid-method indophenol blue colorimetry, the p-nitrobenzene phosphate method, pyrogallol colorimetry, and Folin–Ciocâlteu colorimetry, respectively.

2.4. Determination of Growth Index of Tea Tree

Tea yield, chlorophyll content and photosynthetic rate were measured among tea tree growth indexes during the tea-picking season in May. An area of 10 m2 was randomly selected, and tea leaves were harvested according to harvesting standards, processed into tea leaves to calculate their dry tea weight and converted to kg/ha, which was the yield, and 3 replicates were sampled [1]. Chlorophyll content was measured using a chlorophyll meter (SPAD-502 PLUS, Tokyo, Japan), and 5 replicates for each tea tree were set. The photosynthesis rate of tea leaves was measured using a portable photosynthesis meter (LI-6400, LI-COR, Lincoln, NE, USA), and 5 replicates were measured for each tea tree.

2.5. Determination of Quality Index of Tea Leaves

The tea quality indexes included the content of tea polyphenols, theanine, caffeine, free amino acids and soluble sugar, and each sample was repeated three times. The samples were prepared by drying the tea leaves at 105 °C for 15 min, then drying them at 80 °C until a constant weight was reached and then grinding and sieving them through a 60-mesh sieve, and we determined the quality indexes with reference to the national standards of the People’s Republic of China and the Tea Technical Manual. Tea polyphenol content was determined by the folinol colorimetric method [15]. Theanine content analysis was performed by high-performance liquid chromatography [16]. Caffeine content analysis was carried out by ultraviolet spectrophotometry [17]. The content of total free amino acids was analyzed by ninhydrin colorimetry [18]. Soluble sugar content analysis was performed by the anthrone colorimetric method [1].

2.6. Statistical Analysis

The mean and variance of the data were calculated using Microsoft Excel 2017 software. Rstudio 3.3 software was employed for generating violin diagrams (ggplot2 3.50), box diagrams (gghalves 0.1.4), correlation matrixes (linkET 0.0.7.1), redundancy analysis (vegan 2.6.4), principal component analysis (ggbiplot 0.55), OPLS-DA simulation (ropls and mixOmics), k-nearest neighbors (KNN, caret 6.0.94), TOPSIS analysis (dplyr 1.1.4) and artificial neural networks (ANN, nnet 7.3.19). Heat maps were created using Hempel 1.0 software.

3. Results and Discussion

3.1. Analysis of Physicochemical Index in Tea Rhizosphere Soil

Soil is the carrier of plant cultivation, and differences in soil texture in different zones affect plant growth [19,20]. At the same time, plants themselves change rhizosphere soil properties through root secretions to suit their growth [21,22]. This study provides a comprehensive and in-depth analysis of the physicochemical properties of rhizosphere soils of different rock zones and varieties of tea trees. The analysis of different rock zones showed (Figure 1A) that there were significant differences in the physicochemical indexes of tea rhizosphere soil in the continent zone (Z1), semi-rock zone (Z2) and authentic rock zone (Z3), which showed that the pH, total nitrogen, total phosphorus, available phosphorus and available nitrogen of tea rhizosphere soil in Z1 were significantly greater than those in Z3, while organic matter, available potassium and total potassium in Z1 were significantly lower than those in Z3. The physicochemical indexes of rhizosphere soil in Z2 showed fluctuating changes. As shown in Figure 1B, the comparison of different tea tree varieties revealed distinctions in rhizosphere soil pH between various varieties. Specifically, Shuixian outperformed Dahongpao and Rougui, although there were no significant variations in other soil physicochemical indexes. These findings suggest that the rock zone plays a significant role in shaping the rhizosphere soil physicochemical indexes of tea trees. However, the primary distinction between rhizosphere soil physicochemical indexes of different tea tree varieties seems to be pH value.

3.2. Analysis of Enzyme Activity in Tea Rhizosphere Soil

Soil enzymes are involved in the decomposition of plant litter and soil organic matter, and their activities play a key role in soil carbon and nutrient cycling. Therefore, soil enzyme activities are important indexes for assessing soil quality [23]. In the process of plant growth, plants can affect soil enzyme activity through root secretions due to environmental influences, which in turn change soil nutrient cycling [24]. This study analyzed the enzyme activity of tea rhizosphere soil in different rock zones, and the results found (Figure 2A) that the activities of polyphenol oxidase, acid phosphatase, protease, sucrase and urease showed significant differences in the rhizosphere of tea in the continent zone (Z1), semi-rock zone (Z2) and authentic rock zone (Z3), with Z3 > Z2 > Z1, while catalase activity showed a distribution pattern of Z1 > Z2 > Z3. An analysis of rhizosphere soil enzyme activities of different tea varieties (Figure 2B) showed that there was no significant difference in soil enzyme activities between Shuixian and Dahongpao, and between Shuixian and Rougui, whereas there was no significant difference in the soil activities of catalase, sucrase and urease between Rougui and Dahongpao, but there was a significant difference in the activities of polyphenol oxidase, acid phosphatase and protease. It can be seen that the effects of different rock zones on the rhizosphere soil enzyme activities of tea trees were extremely significant, while the differences in soil enzyme activities between different tea varieties were small.

3.3. Analysis of Growth Index and Quality Index of Tea Tree

The growth indexes and quality indexes in different rock zones were analyzed and showed (Figure 3A) that chlorophyll content, photosynthetic rate and tea yield showed no significant differences in the continent zone (Z1), semi-rock zone (Z2) and authentic rock zone (Z3), while there was a significant difference in tea quality. Tea polyphenols, theanine, total free amino acids and soluble sugar contents were significantly higher in Z3 than in Z1, while the caffeine content in Z1 was significantly greater than that in Z3. The quality indexes of tea trees in Z2 showed fluctuations. The analysis of growth indexes and quality indexes found (Figure 3B) that the chlorophyll content of Shuixian and Rougui was significantly higher than that of Dahongpao, the tea yield of Shuixian was significantly higher than that of Rougui and Dahongpao, and the photosynthetic rate was not significantly different between different tea tree varieties. Further analysis of the quality indexes of different varieties of tea trees found that the soluble sugar content of Rougui was significantly greater than that of Shuixian and Dahongpao, whereas the contents of tea polyphenols, theanine, caffeine and total free amino acids were not significantly different between different varieties of tea trees. Environmental changes are highly likely to affect plant growth and thus plant yield and quality [25]. Secondly, there are some differences in growth and quality indexes between different varieties of the same plant [26]. In this study, it was found that different rock zones had little effect on tea tree growth index, but had a significant effect on tea tree quality index. It was evident that the influence of the rock zone on Wuyi rock tea was mainly to do with quality. Secondly, the differences between different tea trees due to their varieties led to some differences in growth indexes, while the differences in quality indexes were small.

3.4. Analysis of the Interaction between Different Indexes

This study further analyzed the relationship of tea yield, growth indexes and quality indexes. The results revealed (Figure 4A) that there was no significant correlation between tea tree growth indexes and soil physicochemical indexes and soil enzyme activity in different rock zones, while there was a significant correlation between tea quality indexes and soil physicochemical indexes and soil enzyme activity (except total potassium, available phosphorus, sucrase and acid phosphatase). The RDA analysis of tea tree indexes in different rock zones showed (Figure 4B) that tea yield and caffeine content were mainly associated with the continent zone (Z1), and were mainly affected by soil pH, total phosphorus, available phosphorus, available nitrogen and total nitrogen; tea polyphenols, theanine and total free amino acids were mainly associated with the semi-rock zone (Z2) and rock zone (Z3), and were mainly affected by soil available potassium, organic matter, total potassium, protease, polyphenol oxidase and urease. PCA analysis revealed (Figure 4C) that different rock zones could be effectively differentiated in different coordinate areas. It was evident that the difference in soil texture of different rock zones had an impact on tea trees, and Z1 mainly affected tea yield, while Z2 and Z3 mainly affected the quality of tea trees.
The effects of soil indexes on tea varieties showed (Figure 4D) that the growth indexes of different tea varieties had no significant correlation with soil physical and chemical indexes and soil enzyme activity indexes, while the tea quality indexes had a significant correlation with soil physicochemical indexes and soil enzyme activity (except total potassium, available phosphorus, sucrose enzyme and acid phosphatase). RDA analysis revealed (Figure 4E) that the main factors affecting tea yield and theanine contents remained soil pH, total phosphorus, available phosphorus, available nitrogen and total nitrogen, and the main factors affecting tea polyphenols, total free amino acids and theanine contents remained as available potassium, organic matter, total potassium, protease, polyphenol oxidase and urease. Secondly, the analysis also revealed that different tea varieties in RDA could not be effectively distinguished from each other. PCA analysis further revealed (Figure 4F) that the distribution of different tea varieties crossed each other and we could not effectively distinguish different varieties.
It was evident that different rock zones could significantly affect the physicochemical properties of rhizosphere soil and soil enzyme activities, which in turn affect tea quality and yield, while the differences between tea varieties were small.

3.5. Evaluation of Differentiation of Rock Zones and Tea Varieties

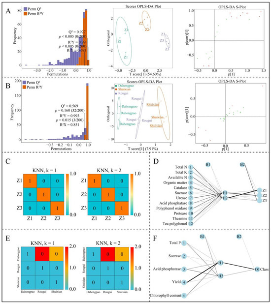
OPLS-DA can establish the correlation model between different indexes and samples, then can screen indexes that can represent sample differences by their variable importance projection values (VIP values) [27]. Furthermore, to assess the accuracy and establish the reliability of the OPLS-DA model, it is typically implemented with a permutation test [28]. Based on the above analysis, in order to further verify whether different rock zones or different tea varieties could be effectively distinguished, the OPLS-DA model was utilized for analytical purposes. The results found (Figure 5A) that the goodness of fit R2Y value of the OPLS-DA model in different rock zones reached 0.990 (p < 0.005), and the predictive Q2 value reached 0.927 (p < 0.005), indicating that the OPLS-DA model of different rock zones had a better fit degree and high reliability, and there were obvious differences between different rock zones, while 12 indexes with VIP > 1 were obtained through the model. The analysis of the OPLS-DA model for different tea varieties found (Figure 5B) that the R2Y value of the model goodness of fit reached 0.993 (p = 0.015), and the Q2 value of predictability reached 0.569 (p = 0.160), which indicated that the OPLS-DA model for different tea varieties was overfitting, and different tea varieties could not be effectively distinguished, and five indexes with VIP > 1 could still be obtained from the model.
The KNN classification algorithm is highly utilized in system classification, primarily due to its effectiveness in determining feature values based on the category of the k nearest points [29]. The selection of the appropriate value of K is a critical component in the KNN classification process that requires careful evaluation and thoughtful choice. Too large or too small a k value will affect the classification result. The k value should be chosen according to the number of classified samples, and is usually lower than the number of samples [30]. Artificial neural networks, which mimic brain neural activity through mathematical models, form a well-grounded information-processing system that mirrors the structure and function of neural networks in the human brain [31]. ANN has the distinctive advantages of self-learning, self-organization, self-adaptation and fault tolerance, rendering it a dependable and objective methodology in classification [32]. On the basis of the above studies, this study used KNN and ANN to verify whether the difference between different rock zones or different tea varieties could be effectively distinguished on the basis of the index of VIP > 1. In this study, we mainly analyzed the differentiation between three rock zones or three tea varieties, so k values were set to 1 and 2 during the KNN analysis. The results of KNN analyses for different rock zones showed (Figure 5C) that the accuracy of the confusion matrix fitted by the model reached 100% when the k values were 1 and 2. As seen in Figure 5D, the result of ANN analysis revealed that three distinct rock zones could be effectively sorted into three categories. Secondly, the KNN analysis of different tea varieties showed (Figure 5E) that the accuracy of confusion matrix fitted by the tea varieties was 0% when the k values were 1 and 2. The ANN analysis also revealed (Figure 5F) that the three tea varieties could not be effectively distinguished, and the classification results showed that there was only one category. It was evident that the effect of rock zone on different tea tree indexes was extremely significant, while the differences in each index between different tea varieties were not significant. In addition, rhizosphere soil physicochemical indexes, soil enzyme activities, tea yield and quality were closely related to the rock zones where tea trees were planted, while the correlations with tea tree varieties were small.

3.6. Weight Analysis of Effects of Rock Zones on Different Indexes of Tea Tree

The TOPSIS method enables the analysis of the weights of different indexes on the result, where the higher the weight of an index, the stronger its influence on the result, and vice versa [33]. The effect of rock zone on different tea tree indexes was analyzed using the TOPSIS model, and the results found (Figure 6) that the difference in rock zone had the greatest influence on available nitrogen and available potassium in the physicochemical indexes, sucrose in the enzyme activities, tea polyphenols and theanine in the quality indexes and tea yield in the growth index. In the above RDA analysis (Figure 4B), this study also found that the continent zone (Z1) had the greatest correlation with tea yield, and the main influencing factor was soil available nitrogen, while the semi-rock zone (Z2) and authentic rock zone (Z3) had the greatest correlation with tea polyphenols and theanine, and the main influencing factor was soil available potassium. It can be seen that the key difference between different rock zones was yield and quality, with Z1 having a high yield and Z2 and Z3 having good qualities.

4. Conclusions

This study analyzed the effects of different rock zones and tea tree varieties on the rhizosphere soil enzyme activities, physicochemical indexes, quality indexes and growth indexes of tea trees on Wuyi Mountain. The results found that different rock zones had significant effects on the rhizosphere soil physicochemical indexes, soil enzyme activities, growth indexes and quality of tea tree, while the differences between different tea tree varieties were small. The results of the PCA model, OPLS-DA model, KNN and ANN simulation analysis showed that there was a significant difference in measured tea tree indexes in different rock zones, which could be effectively distinguished different rock zones, but not between different tea tree varieties. RDA and TOPSIS analysis found that the key effects of different rock zones on tea trees were yield and quality, and soil available nitrogen most significantly affected yield, and soil available potassium most significantly affected quality. Secondly, the quality of tea trees planted in the authentic rock zone was higher than that of the semi-rock zone and continent zone, while the yield of the continent zone was higher than that of the semi-rock zone and authentic rock zone. This study identified the reasons for the formation of differences in the yield and quality of tea in different rock areas and the key nutrient elements affecting them. This study provides an important research basis for the management of tea plantations in different rock areas of Wuyi rock tea and the artificial regulation of tea yield and quality. However, soil microorganisms also have an important influence on tea yield and quality during tea planting; therefore, in subsequent studies, it is necessary to deeply reveal the differences in the microbial diversity and function of tea plantation soils in different rock areas.

Author Contributions

Conceptualization, J.Y. and H.W.; methodology, Q.Z.; validation, M.J. and Y.W.; formal analysis, Y.Z.; investigation, X.J.; resources, J.Y.; data curation, X.Z.; writing—original draft preparation, J.Y., Q.Z., M.J., Y.W. and H.W.; writing—review and editing, Y.Z., X.J., X.Z. and H.W.; supervision, H.W.; project administration, J.Y. and H.W.; funding acquisition, J.Y. and H.W. All authors have read and agreed to the published version of the manuscript.

Funding

This work was supported by Natural Science Foundation of Fujian Province (2021J011137, 2020J01369, 2020J01408), Fujian Outstanding Research Talent Cultivation Project, the Scientific Research Project of Introducing Talents, Wuyi University (YJ201909); Innovation and Entrepreneurship Training Program for College Students (S202210397033, 202310397003, 202310397013); Construction of first-class undergraduate specialty (tea science) in Fujian Province (SJZY2019004); Fujian Province Young and Middle-aged Teacher Education Research Project (Science and Technology) (JAT200664), Nanping City Science and Technology Plan Project (NP2021KTS06, NP2021KTS05, N2021Z012, 2019J02), and Faculty and students co-creation team of Wuyi University (2021-SSTD-01, 2021-SSTD-05).

Institutional Review Board Statement

Not applicable.

Data Availability Statement

Data will be made available on request.

Conflicts of Interest

The authors declare no conflicts of interest.

References

  1. Wang, H.B.; Lin, L.W.; Wang, Y.H. Technical Specification for Tea Production, Processing and Safety Inspection; Xiamen University Press: Xiamen, China, 2020. [Google Scholar]
  2. Jia, X.; Ye, J.; Wang, H.; Li, L.; Wang, F.; Zhang, Q.; Chen, J.; Zheng, X.; He, H. Characteristic amino acids in tea leaves as quality indicator for the evaluation of Wuyi Rock Tea in different culturing regions. J. Appl. Bot. Food Qual. 2018, 91, 187–193. [Google Scholar]
  3. Zhang, S.; Yang, Y.; Cheng, X.; Thangaraj, K.; Arkorful, E.; Chen, X.; Li, X. Prediction of suitable brewing cuppages of Dahongpao tea based on chemical composition, liquor colour and sensory quality in different brewing. Sci. Rep. 2020, 10, 945. [Google Scholar] [CrossRef] [PubMed]
  4. Shao, C.Q. Wuyi Rock Tea; Fujian Science and Technology Press: Fuzhou, China, 2019. [Google Scholar]
  5. Gai, Z.; Wang, Y.; Jiang, J.; Xie, H.; Ding, Z.; Ding, S.; Wang, H. The quality evaluation of tea (Camellia sinensis) varieties based on the metabolomics. HortScience 2019, 54, 409–415. [Google Scholar] [CrossRef]
  6. Chen, S.; Li, M.; Zheng, G.; Wang, T.; Lin, J.; Wang, S.; Wang, X.; Chao, Q.; Cao, S.; Yang, Z.; et al. Metabolite profiling of 14 Wuyi Rock tea cultivars using UPLC-QTOF MS and UPLC-QqQ MS combined with chemometrics. Molecules 2018, 23, 104. [Google Scholar] [CrossRef]
  7. Yue, C.; Cao, H.; Zhang, S.; Hao, Z.; Wu, Z.; Luo, L.; Zeng, L. Aroma characteristics of Wuyi rock tea prepared from 16 different tea plant varieties. Food Chem. X 2023, 17, 100586. [Google Scholar] [CrossRef] [PubMed]
  8. Wang, Z.; Gan, S.; Sun, W.; Chen, Z. Quality characteristics of oolong tea products in different regions and the contribution of thirteen phytochemical components to its taste. Horticulturae 2022, 8, 278. [Google Scholar] [CrossRef]
  9. Farag, M.A.; Elmetwally, F.; Elghanam, R.; Kamal, N.; Hellal, K.; Hamezah, H.S.; Zhao, C.; Mediani, A. Metabolomics in tea products; a compile of applications for enhancing agricultural traits and quality control analysis of Camellia sinensis. Food Chem. 2022, 404, 134628. [Google Scholar] [CrossRef] [PubMed]
  10. Ye, H.; Li, G.; Yuan, X.; He, H.; Yang, H.; Tang, L. The distribution of phosphorus forms in Wuyi Rock region and its effect on tea quality-related constituents in tea garden soil. Pol. J. Environ. Stud. 2021, 30, 4331–4341. [Google Scholar] [CrossRef]
  11. Cui, C.; Xu, Y.; Jin, G.; Zong, J.; Peng, C.; Cai, H.; Hou, R. Machine learning applications for identify the geographical origin, variety and processing of black tea using 1H NMR chemical fingerprinting. Food Control 2023, 148, 109686. [Google Scholar] [CrossRef]
  12. Li, Q.; Zhang, C.; Wang, H.; Chen, S.; Liu, W.; Li, Y.; Li, J. Machine learning technique combined with data fusion strategies: A tea grade discrimination platform. Ind. Crops Prod. 2023, 203, 117127. [Google Scholar] [CrossRef]
  13. Cui, Q.; Yang, B.; Liu, B.; Li, Y.; Ning, J. Tea Category Identification Using Wavelet Signal Reconstruction of hyperspectral imagery and machine learning. Agriculture 2022, 12, 1085. [Google Scholar] [CrossRef]
  14. Lin, S.; Liu, Z.; Wang, Y.; Li, J.; Wang, G.; Ye, J.; Wang, H.; He, H. Soil metagenomic analysis on changes of functional genes and microorganisms involved in nitrogen-cycle processes of acidified tea soils. Front. Plant Sci. 2022, 13, 998178. [Google Scholar] [CrossRef] [PubMed]
  15. GBT 8313-2018; All China Federation of Supply and Marketing Cooperatives. Determination of Total Polyphenols and Catechins Content in Tea. China Standards Press: Beijing, China, 2018; pp. 1–9.
  16. GBT23193-2017; General Administration of Quality Supervision, Inspection and Quarantine of the People’s Republic of China. Determination of Theanine in Tea-Usiing High Performance Liquid Chromatography. China Standards Press: Beijing, China, 2017; pp. 1–8.
  17. GBT8312-2013; General Administration of Quality Supervision, Inspection and Quarantine of the People’s Republic of China. Tea-Determination of Caffeine Content. Method Using High-Performance Liquid Chromatography. China Standards Press: Beijing, China, 2013; pp. 1–5.
  18. GBT 8314-2013; General Administration of Quality Supervision, Inspection and Quarantine of the People’s Republic of China. Tea-Determination of Free Amino Acids Content. China Standards Press: Beijing, China, 2013; pp. 1–8.
  19. Su, W.; Gao, Y.; Gao, P.; Dong, X.; Wang, G.; Dun, X.; Xu, J. Effects of different vegetation restoration types on the fractal characteristics of soil particles in Earthy-Rocky mountain area of northern China. Forests 2022, 13, 1246. [Google Scholar] [CrossRef]
  20. Huang, W.; Lin, M.; Liao, J.; Li, A.; Tsewang, W.; Chen, X.; Sun, B.; Liu, S.; Zheng, P. Effects of potassium deficiency on the growth of tea (Camelia sinensis) and strategies for optimizing potassium levels in soil: A critical review. Horticulturae 2022, 8, 660. [Google Scholar] [CrossRef]
  21. Hu, L.; Robert, C.; Cadot, S.; Zhang, X.; Ye, M.; Li, B.; Manzo, D.; Chervet, N.; Steinger, T.; van der Heijden, M.; et al. Root exudate metabolites drive plant-soil feedbacks on growth and defense by shaping the rhizosphere microbiota. Nat. Commun. 2018, 9, 2738. [Google Scholar] [CrossRef] [PubMed]
  22. Lamichhane, J.; Barbetti, M.; Chilvers, M.; Pandey, A.; Steinberg, C. Exploiting root exudates to manage soil-borne disease complexes in a changing climate. Trends Microbiol. 2023, 32, 27–37. [Google Scholar] [CrossRef] [PubMed]
  23. Ai, L.; Wu, F.; Fan, X.; Yang, Y.; Zhang, Y.; Zheng, X.; Zhu, J.; Ni, X. Different effects of litter and root inputs on soil enzyme activities in terrestrial ecosystems. Appl. Soil Ecol. 2023, 183, 104764. [Google Scholar] [CrossRef]
  24. Xu, H.; Qu, Q.; Li, G.; Liu, G.; Geissen, V.; Ritsema, C.J.; Xue, S. Impact of nitrogen addition on plant-soil-enzyme C–N–P stoichiometry and microbial nutrient limitation. Soil Biol. Biochem. 2022, 170, 108714. [Google Scholar] [CrossRef]
  25. Liao, Y.; Zhou, X.; Zeng, L. How does tea (Camellia sinensis) produce specialized metabolites which determine its unique quality and function: A review. Crit. Rev. Food Sci. 2022, 62, 3751–3767. [Google Scholar] [CrossRef]
  26. Li, Y.; Ran, W.; He, C.; Zhou, J.; Chen, Y.; Yu, Z.; Ni, D. Effects of different tea tree varieties on the color, aroma, and taste of Chinese Enshi green tea. Food Chem. X 2022, 14, 100289. [Google Scholar] [CrossRef]
  27. Li, Z.; Sun, X.; Xu, T.; Dai, W.; Yan, Q.; Li, P.; Fang, Y.; Ding, J. Insight into the dynamic variation and retention of major aroma volatile compounds during the milling of Suxiang japonica rice. Food Chem. 2023, 405, 134468. [Google Scholar] [CrossRef]
  28. Rivera-Pérez, A.; Romero-González, R.; Frenich, A.G. Fingerprinting based on gas chromatography-orbitrap high-resolution mass spectrometry and chemometrics to reveal geographical origin, processing, and volatile markers for thyme authentication. Food Chem. 2022, 393, 133377. [Google Scholar] [CrossRef] [PubMed]
  29. Zhang, L.; Dai, H.; Zhang, J.; Zheng, Z.; Song, B.; Chen, J.; Lin, G.; Chen, L.; Sun, W.; Huang, Y. A study on origin traceability of white tea (White Peony) based on near-infrared spectroscopy and machine learning algorithms. Foods 2023, 12, 499. [Google Scholar] [CrossRef] [PubMed]
  30. Chen, Y.; Hu, X.; Fan, W.; Shen, L.; Zhang, Z.; Liu, X.; Du, J.; Li, H.; Chen, Y.; Li, H. Fast density peak clustering for large scale data based on kNN. Knowl. Based Syst. 2023, 187, 104824. [Google Scholar] [CrossRef]
  31. Si, T.; Bagchi, J.; Miranda, P.B.C. Artificial neural network training using metaheuristics for medical data classification: An experimental study. Expert Syst. Appl. 2022, 193, 116423. [Google Scholar] [CrossRef]
  32. Taghavifar, H.; Perera, L.P. Data-driven modeling of the marine engine’s energy-exergy with the supervised ANN based on fuel type and injection angle classification. Process Saf. Environ. 2023, 172, 546–561. [Google Scholar] [CrossRef]
  33. Al-Thani, N.A.; Al-Ansari, T.; Haouari, M. Integrated TOPSIS-COV approach for selecting a sustainable PET waste management technology: A case study in Qatar. Heliyon 2022, 8, e10274. [Google Scholar] [CrossRef]
Figure 1. Analysis of physicochemical index in tea rhizosphere soil. Note: Z1: continent zone; Z2: semi-rock zone; Z3: authentic rock zone; (A) analysis of physicochemical index in tea rhizosphere soil in different rock zones; (B) analysis of physicochemical indexes in tea rhizosphere soil of different tea varieties; *: represents a significant difference at p < 0.05 level; ns: indicates that the difference is not significant.
Figure 1. Analysis of physicochemical index in tea rhizosphere soil. Note: Z1: continent zone; Z2: semi-rock zone; Z3: authentic rock zone; (A) analysis of physicochemical index in tea rhizosphere soil in different rock zones; (B) analysis of physicochemical indexes in tea rhizosphere soil of different tea varieties; *: represents a significant difference at p < 0.05 level; ns: indicates that the difference is not significant.
Agriculture 14 00573 g001
Figure 2. Analysis of enzyme activity in tea rhizosphere soil. Note: Z1: continent zone; Z2: semi-rock zone; Z3: authentic rock zone; (A) analysis of enzyme activity in tea rhizosphere soil in different rock zones; (B) analysis of enzyme activity in tea rhizosphere soil of different tea varieties; *: represents a significant difference at p < 0.05 level; ns: indicates that the difference is not significant.
Figure 2. Analysis of enzyme activity in tea rhizosphere soil. Note: Z1: continent zone; Z2: semi-rock zone; Z3: authentic rock zone; (A) analysis of enzyme activity in tea rhizosphere soil in different rock zones; (B) analysis of enzyme activity in tea rhizosphere soil of different tea varieties; *: represents a significant difference at p < 0.05 level; ns: indicates that the difference is not significant.
Agriculture 14 00573 g002
Figure 3. Analysis of growth index and quality index of tea tree. Note: Z1: continent zone; Z2: semi-rock zone; Z3: authentic rock zone; (A) analysis of growth index and quality index of tea tree in different rock zones; (B) analysis of growth index and quality index of different tea varieties; *: represents a significant difference at p < 0.05 level; ns: indicates that the difference is not significant.
Figure 3. Analysis of growth index and quality index of tea tree. Note: Z1: continent zone; Z2: semi-rock zone; Z3: authentic rock zone; (A) analysis of growth index and quality index of tea tree in different rock zones; (B) analysis of growth index and quality index of different tea varieties; *: represents a significant difference at p < 0.05 level; ns: indicates that the difference is not significant.
Agriculture 14 00573 g003
Figure 4. Analysis of the interaction between different indexes. Note: Z1: continent zone; Z2: semi-rock zone; Z3: authentic rock zone; (A) correlation matrix between tea growth index, quality index and soil physicochemical index in different rock zones; (B) RDA analysis between indexes in different rock zones; (C) PCA analysis of indexes in different rock zones; (D) correlation matrix between growth indexes, quality indexes and soil physicochemical indexes of different tea varieties; (E) RDA analysis between indexes of different tea varieties; (F) PCA analysis of indexes in different tea varieties.
Figure 4. Analysis of the interaction between different indexes. Note: Z1: continent zone; Z2: semi-rock zone; Z3: authentic rock zone; (A) correlation matrix between tea growth index, quality index and soil physicochemical index in different rock zones; (B) RDA analysis between indexes in different rock zones; (C) PCA analysis of indexes in different rock zones; (D) correlation matrix between growth indexes, quality indexes and soil physicochemical indexes of different tea varieties; (E) RDA analysis between indexes of different tea varieties; (F) PCA analysis of indexes in different tea varieties.
Agriculture 14 00573 g004
Figure 5. OPLS-DA and KNN and ANN machine learning algorithm analysis of effects of rock zones and tea varieties on different indexes of tea tree. Note: (A) OPLS-DA analysis of tea trees in different rock zones; (B) OPLS-DA analysis of different tea varieties; (C) classification confusion matrix diagram of different rock zones based on KNN machine learning algorithm; (D) BPNN classification network diagram of different rock zones based on ANN machine learning algorithm; (E) classification confusion matrix diagram of different tea cultivars based on KNN machine learning algorithm; (F) BPNN classification network diagram of different tea tree varieties based on ANN machine learning algorithm.
Figure 5. OPLS-DA and KNN and ANN machine learning algorithm analysis of effects of rock zones and tea varieties on different indexes of tea tree. Note: (A) OPLS-DA analysis of tea trees in different rock zones; (B) OPLS-DA analysis of different tea varieties; (C) classification confusion matrix diagram of different rock zones based on KNN machine learning algorithm; (D) BPNN classification network diagram of different rock zones based on ANN machine learning algorithm; (E) classification confusion matrix diagram of different tea cultivars based on KNN machine learning algorithm; (F) BPNN classification network diagram of different tea tree varieties based on ANN machine learning algorithm.
Agriculture 14 00573 g005
Figure 6. TOPSIS analysis of the weight of the effect of rock zones on indexes of tea tree.
Figure 6. TOPSIS analysis of the weight of the effect of rock zones on indexes of tea tree.
Agriculture 14 00573 g006
Table 1. Basic information of the experimental sampling point.
Table 1. Basic information of the experimental sampling point.
Rock ZoneSemi-Rock ZoneContinent Zone
Tea plantation nameYuchayuan tea plantationGuiyan tea plantationQishan tea plantation
Geographical location27°38′42″–45″ N, 117°56′38″–44″ E27°36′26″–34″ N, 117°57′52″–58′1″ E27°42′51″–97″ N, 117°59′58″–86″ E
Year of planting 198019942009
Area8000 m26667 m226,680 m2
Honorary titleTea germplasm resources reserve of Fujian Province (October 2009)Tea germplasm resources reserve of Fujian Province (November 2010)Demonstration base, agricultural science and technology park of Wuyishan City, Fujian Province (January 2014)
Unit providing protectionAgriculture department of Fujian ProvinceAgriculture department of Fujian ProvinceScience and technology Department, Fujian Province
Tea tree varietyDahongpao, Shuixian and RouguiDahongpao, Shuixian and RouguiDahongpao, Shuixian and Rougui
Disclaimer/Publisher’s Note: The statements, opinions and data contained in all publications are solely those of the individual author(s) and contributor(s) and not of MDPI and/or the editor(s). MDPI and/or the editor(s) disclaim responsibility for any injury to people or property resulting from any ideas, methods, instructions or products referred to in the content.

Share and Cite

MDPI and ACS Style

Ye, J.; Zhang, Q.; Jia, M.; Wang, Y.; Zhang, Y.; Jia, X.; Zheng, X.; Wang, H. The Effects of Rock Zones and Tea Tree Varieties on the Growth and Quality of Wuyi Rock Tea Based on the OPLS-DA Model and Machine Learning. Agriculture 2024, 14, 573. https://doi.org/10.3390/agriculture14040573

AMA Style

Ye J, Zhang Q, Jia M, Wang Y, Zhang Y, Jia X, Zheng X, Wang H. The Effects of Rock Zones and Tea Tree Varieties on the Growth and Quality of Wuyi Rock Tea Based on the OPLS-DA Model and Machine Learning. Agriculture. 2024; 14(4):573. https://doi.org/10.3390/agriculture14040573

Chicago/Turabian Style

Ye, Jianghua, Qi Zhang, Miao Jia, Yuhua Wang, Ying Zhang, Xiaoli Jia, Xinyu Zheng, and Haibin Wang. 2024. "The Effects of Rock Zones and Tea Tree Varieties on the Growth and Quality of Wuyi Rock Tea Based on the OPLS-DA Model and Machine Learning" Agriculture 14, no. 4: 573. https://doi.org/10.3390/agriculture14040573

APA Style

Ye, J., Zhang, Q., Jia, M., Wang, Y., Zhang, Y., Jia, X., Zheng, X., & Wang, H. (2024). The Effects of Rock Zones and Tea Tree Varieties on the Growth and Quality of Wuyi Rock Tea Based on the OPLS-DA Model and Machine Learning. Agriculture, 14(4), 573. https://doi.org/10.3390/agriculture14040573

Note that from the first issue of 2016, this journal uses article numbers instead of page numbers. See further details here.

Article Metrics

Back to TopTop