Next Article in Journal
Analysis of Mechanical Properties of Functional Parts of Goat Hoofs under Multi-Slope
Previous Article in Journal
Animal Nutrition and Productions: Series II
 
 
Font Type:
Arial Georgia Verdana
Font Size:
Aa Aa Aa
Line Spacing:
Column Width:
Background:
Article

Transcriptomics Reveal an Integrated Gene Regulation Network of Early Flowering Development in an Oil Sunflower Mutant Induced by Heavy Ion Beam

1
Biophysics Group, Biomedical Center, Institute of Modern Physics, Chinese Academy of Sciences, Lanzhou 730000, China
2
Crop Research Institute, Gansu Academy of Agricultural Sciences, Lanzhou 730070, China
3
University of Chinese Academy of Sciences, Beijing 100049, China
4
Kejin Innovation Institute of Heavy Ion Beam Biological Industry, Baiyin 730900, China
*
Authors to whom correspondence should be addressed.
These authors contributed equally to this work and share first authorship.
Agriculture 2024, 14(3), 449; https://doi.org/10.3390/agriculture14030449
Submission received: 8 February 2024 / Revised: 3 March 2024 / Accepted: 7 March 2024 / Published: 11 March 2024
(This article belongs to the Section Crop Production)

Abstract

The oil sunflower is an important oil crop and ornamental plant. Flowering time affects the environmental adaptability and final yield of oil sunflowers. Floral induction is one of the important events that determines subsequent reproductive growth and seed setting, but there has been no systematic study on the regulation of gene expression during the transition from vegetative growth to reproductive growth in oil sunflowers. In this study, an oil sunflower mutant displaying early flowering (ef) was obtained by heavy ion beam irradiation. This mutant had a stable genetic trait, and its flowering time was 15 days earlier than the wild type (WT) in the field. The histology result showed that the ef mutant induced floral meristem at 6-leaf stage earlier than WT. The shoot apical meristems (SAMs) of the ef mutant and WT at 4-leaf, 6-leaf, 8-leaf, 10-leaf and budding periods were collected for RNA sequencing. The results showed that the transition from the leaf meristem to the floral meristem resulted in significant changes in the transcriptional landscape. Overall, 632, 1825, 4549, 5407 and 2164 differentially expressed genes (DEGs) were identified at 4-leaf, 6-leaf, 8-leaf, 10-leaf and budding periods, respectively. These DEGs were mainly enriched in biological pathways, including plant hormone signal transduction, carbon metabolism, protein processing in endoplasmic reticulum, secondary metabolism, and photosynthesis. We also found significant differences in the expression levels of starch and sucrose metabolism-related genes in the ef mutant and WT, indicating that sugar signaling plays an important role in the early flowering of oil sunflowers, especially SUC9 and sugar synthesis and degradation enzyme genes. In addition to hormone and sugar signals, flowering integration genes SOC1, AP1, FUL and LFY were upregulated in the ef mutant, and genes in photoperiod, aging, autonomous and temperature pathways were also involved in the regulation of floral transition. The results showed that plant hormones, sucrose metabolism, and flowering genes synergistically cause the early flowering of oil sunflowers. Our study provided important information for understanding flowering and is helpful for the genetic improvement of sunflowers.

1. Introduction

The oil sunflower (Helianthus annuus Linn.) belongs to the Asteraceae family. As the third-most-oil-producing plant, its seed accounts for 10% of plant-derived oil in the world [1,2]. Sunflower seeds contain about 15% protein, 58% total lipids, and 24% carbohydrates [3]. As a health product, sunflower oil has high antioxidant activity since it also contains vitamins, flavonoids and phenolic substances [4]. Sunflowers can not only produce edible oil and food, but also be used as ornamental plants [5]. Interestingly, formaldehyde can be removed by the sunflower plant system, suggesting that this could be a potentially useful method for indoor air repair and purification [6].
Flowering time plays an important role in affecting the environmental adaptation of sunflowers [7]. For example, a crop cultivar with early flowering and early maturing traits can effectively escape cold damage in spring and late autumn by shortening the growth cycle. For ornamental sunflowers, planting varieties with different flowering times could extend their showing duration. Complex gene regulatory networks of plants could sense and integrate environmental signals to induce appropriate flowering initiation [8,9]. The early floral induction of plants is an important event that determines the successful development of seeds. The vegetative shoot apical meristem (SAM) transforms into the floral meristem under certain conditions, and following the formation of the floral meristem, reproductive development begins [10]. Studies on the flowering process have mostly concentrated on a model plant, Arabidopsis thaliana. During the last thirty years, numerous key genes that are involved in the transition from vegetative to reproductive development have been identified by researchers [11,12]. The signal network of floral induction mainly consists of several flowering pathways, including photoperiod, hormone, aging, autonomous, sugar and temperature pathways.
The inflorescence development of Arabidopsis thaliana starts when flowering locus T (FT) migrates from the leaf to the shoot meristem in response to external signals like photoperiod [13]. The photoperiod pathway enables organisms to anticipate and respond to changes in the photoperiod, and is based on an endogenous oscillator with a period of about 24 h. Circadian clock-associated genes constitute an interlocking transcriptional–translational feedback loop [14]. Plant endogenous hormones such as gibberellin, auxin, abscisic acid and jasmonic acid and their homeostasis regulation control the floral transition at the right time [15]. Hormone signals can regulate flowering genes constans (CO), flowering locus C (FLC), the suppressor of overexpression of constans 1 (SOC1) and FT, which are particularly sensitive to developmental and environmental factors [16,17]. FLC, as a floral repressor, is controlled by a temperature signal [18]. In the aging pathway, squamosa promoter binding-like (SPL) has been found to be a crucial element that supports the transition from the juvenile to adult phases. SPL transcription factors are direct targets of SOC1 to promote flowering [19]. Similar to the aging pathway, the autonomous pathway also guarantees flowering during the appropriate age even in the absence of exogenous inductive cues [20]. In addition, sugar signaling is also a significant regulator of flowering control, and its role and signal transduction have received extensive study [21]. There is a wide range of crosstalk between several flowering pathways, which regulates the complex flowering biological processes of plants.
The time of floral transition from vegetative growth to reproductive development for crops is crucial, especially those grown at high latitudes. Extreme temperature stress will harm some crops, which will negatively impact seed harvesting and ultimately result in unpredictable yields [22]. Thus, one approach to stabilize yield is to cultivate early flowering and early maturing varieties. Early maturing varieties can be harvested in advance to reduce the impact of environmental factors on crop growth. For grains such as barley, wheat, maize and rice, wide genome expression profiles have been used to study the gene regulation mechanisms of early and late flowering development [23,24,25,26]. The further exploration of flowering genes is helpful to promote the development of crop genetic improvements. In sunflowers, quantitative trait loci (QTLs) linked to flowering time were identified in previous studies, and these genes included HaFT, SOC1, CO, AGL24, AP1 and so on [27,28,29]. Research into sunflower flowering is more concentrated on early domestication and evolution. Badouin et al. reported a high-quality reference for the sunflower genome (3.6 Gb). In total, 485 orthologues and in-paralogues were identified for 270 flowering-time genes, illustrating the complexity of regulatory networks in sunflowers [27]. However, the global gene regulation at the early stages of floral transition in sunflowers has not been systematically explored.
In this study, an early flowering mutant (ef) with a flowering time of about 15 days earlier than wild-type (WT) is analyzed. The ef mutant was obtained by selective culture after a heavy ion beam irradiated the oil sunflower seeds. The heavy ion beam is an effective mutagen that can induce mutations with a high mutant rate and a broad mutant spectrum [30]. In order to explain the mechanism of early flowering of oil sunflowers, we first observed the microstructure of the shoot apical meristem and determined the early stage of floral transition. We also identified differentially expressed genes between the ef mutant and WT at the same time, using transcriptome analysis. It was found that early flowering development was jointly promoted by the gene expression of plant hormone signal transduction, starch and sucrose metabolism and flowering pathways. Our study provided the gene expression profile associated with flowering regulation, which is useful for the further study of the molecular mechanism underlying sunflower flowering.

2. Materials and Methods

2.1. Plant Materials and Sample Collection

The ‘133211311’ cultivar of oil sunflower (Helianthus annuus Linn.) originated in the Sunflower Research Institute located in Jilin Province, China. In accordance with the planting practices of timely sowing, the whole growth period of this variety is about 108 days. The dry seeds were exposed to an 80.55 MeV/u 12C6+ ion beam with 40 Gy irradiation (average LET = 35 keV/μm) generated by the Heavy Ion Research Facility in Lanzhou (HIRFL). Irradiated seeds were planted in the mutation breeding farm at Wuwei City (102.61° E, 37.94° N). We screened a visible early flowering mutant candidate in the M3 population by comparing the whole growth period and the flowering time. The candidate mutant was self-pollinated (single flower bagging) to produce a homozygous mutant in subsequent M3 to M6 generation. Finally, one stable early flowering mutant was obtained.
WT and ef were grown under chamber conditions (25 ± 5 °C) in the greenhouse. The shoot apical meristems (SAMs) of both ef and WT plants were collected from potted plants at 9 o’clock AM every three days at the stages of 4, 6, 8, 10 and 14 leaves. The samples of WT were numbered W4, W6, W8, W10 and W14 (Figure 1B), respectively. The ef samples were numbered e4, e6, e8 and e10 (Figure 1B). Some samples were used to observe the developmental morphology using paraffin section, and ten biological replicates for each experimental group. The other SAM samples were frozen in liquid nitrogen immediately and stored at −80 °C. Three replicates were prepared for the WT and ef group for total RNA extraction.

2.2. Histological Analysis Using Paraffin Section

The material of SAM was fixed in formaldehyde–acetic acid–ethanol (FAA) solution (5% (v/v) acetic acid, 45% (v/v) ethanol, 1.9% (v/v) formaldehyde and 48.1% (v/v) distilled water) for 24 h, cleared in Phosphate-Buffered Saline (PBS), and then dehydrated using an elevated gradient of ethanol series. Using xylene as a transparent agent, we incubated tissue samples in increasing ratios of xylene to ethanol (1:3, 1:1, and 3:1) and 100% xylene for 1 h each. Samples were transferred to an oven at 58 °C and a small amount of wax added three times a day until the wax was difficult to melt. Tissues were embedded into disposable embedding boxes in the correct orientation. We cut into 5 μm slices with a microtome and dyed them in line with Mariotti and Fambrini’s protocol [31,32]. We sealed the slides with neutral gum, and took a picture with a microscope.

2.3. RNA Extraction and Sequencing

The extraction of total RNA from the SAM samples of both the WT and ef mutant was conducted using the RNA prep Pure Plant Plus Kit (polysaccharides- and polyphenolics-rich) produced by TIANGEN Biotech (Beijing) Co., Ltd., (Beijing, China) according to the manufacturer’s instructions. The determination of RNA quality and concentration was performed by a Nanodrop 2000 spectrophotometer. The cDNA libraries were constructed by RNA reverse transcription. The cDNA libraries were sequenced on the Illumina high-throughput platform using Sequencing by Synthesis (SBS) technology. Sequencing was completed by Biomarker Technologies Co., Ltd. (Beijing, China).

2.4. Transcriptome Analysis

To obtain clean reads, we filtered the reads with adapters and low-quality reads (unknown base N content greater than 5% of the reads). The clean data were mapped to the Helianthus annuus genome GCA_002127325.1 [27] using HISAT2 [33]. StringTie [34] was used to estimate the transcript or gene expression level using a maximum flow algorithm and FPKM (fragments per kilobase of transcript per million fragments mapped) [35]. Differentially expressed genes (DEGs) were identified based on the comparison of FPKM in the ef mutant and WT using DESeq2 [36]. The screening criteria were fold change (FC) > 2 and false discovery rate (FDR) < 0.01.
Genes were annotated by blast tool using databases NCBI non-redundant protein sequence (NR) (https://www.ncbi.nlm.nih.gov/refseq/about/nonredundantproteins/ 1 February 2024), Swiss-Prot protein (Swiss-Prot) (https://www.expasy.org/resources/uniprotkb-swiss-prot 1 February 2024), Gene Ontology (GO) (https://www.geneontology.org/ 1 February 2024), Clusters of Orthologous Groups (COG) (https://www.ncbi.nlm.nih.gov/research/cog/ 1 February 2024), Clusters of orthologous groups for eukaryotic complete genomes (KOG) (https://mycocosm.jgi.doe.gov/help/kogbrowser.jsf 1 February 2024) and the Kyoto Encyclopedia of Genes and Genomes (KEGG) (https://www.genome.jp/kegg/ 1 February 2024), obtaining the annotated results using software KOBAS2.0 [37]. Significantly enriched pathways annotated to KEGG or GO databases were defined as a corrected p-value < 0.05. The DEGs were mapped with the genes of the flowering interactive database (FLOR-ID) (http://www.phytosystems.ulg.ac.be/florid/ 1 February 2024) to identify flowering homologous genes [12].

2.5. Quantitative Real-Time PCR

The experimental samples from SAMs were identical to the samples used for RNA sequencing. The qRT-PCR validated the expression trends of 15 randomly selected genes. Experiments were conducted using two-step RT-PCR according to the manufacturer’s instructions. Plant RNAs were extracted using the RNA prep Pure Plant Plus Kit (polysaccharides- and polyphenolics-rich) produced by TIANGEN biotech company. Reverse transcription was performed using the Transcriptor First Strand cDNA Synthesis Kit produced by Shanghai Roche Pharmaceutical company (Shanghai, China). The fluorescence quantitative experiment was tested using QuantiNova SYBR Green PCR Kit (500) produced by Qiagen Biological Engineering company (Beijing, China). The PCR amplification primers were designed using oligoarchitect (http://www.oligoarchitect.com/LoginServlet 1 February 2024). We used the comparative 2−ΔΔCT method for calculating the relative quantification of specific mRNA levels [38]. The CT values of the amplified regions in all samples were normalized with the CT values of the reference housekeeping gene (Ha-ACT mRNA, encoding a β-actin) [39]. Three biological and three technical replications were carried out for each group.

2.6. Statistical Analysis

Correlation analysis between RNA-seq and qRT-PCR and bar chart drawing were conducted using Excel (Office 2021). The Venn diagram used the website (http://bioinformatics.psb.ugent.be/webtools/Venn/ 1 February 2024) to draw. The heatmap was completed using the conditional format color scale function of Excel or the BMKCloud analysis platform (https://www.biocloud.net/ 1 February 2024). Enrichment analysis was accomplished using the BMKCloud platform. Finally, for image combination and adding notes, we used Adobe Illustrator 2020.

3. Results

3.1. The ef Mutant Is Early-Flowering

The early-flowering ef is a stable inherited mutant line selected after heavy ion beam irradiation. It blooms 15 days earlier than the control WT in the field (Figure 1A). Sixty days after sowing, the ligulate flowers of the ef mutant were fully expanded and tubular florets were already visible, while the WT only appeared as a flower bud with a diameter of about 5.0 cm. The whole growth period of the ef mutant is 91 days, shorter than that of WT (108 days). When they were planted in a greenhouse, the vegetative growth time of the ef mutant was shorter than that of WT. In detail, the ef mutant produced new leaves at the four to eight leaf stage, and the budding was at the ten-leaf stage (Figure 1B). However, the WT still had continuously differentiated leaves at the 10-leaf stage, and the small buds did not appear until the 14-leaf stage.

3.2. Histological Analysis of Developmental Status for ef Mutant and WT

In order to explore the histological changes in the ef mutant, the microstructure of the shoot apical meristem (SAM) at different periods was observed using paraffin sections. At the four-leaf stage, the leaf primordium (lp) of the ef mutant and WT continuously generated new leaves (Figure 2). At the six-leaf stage, only the inflorescence bracts of the ef mutant were already visible in the microstructure. At the eight-leaf stage, WT was in the transition stage from vegetative growth to reproductive growth, and formed the reproductive growth point, while ef had already developed a flower primordium (fp). Until the 10-leaf stage, the growth cone of WT was expansion, and the capitulum of the ef mutant gradually differentiated into disk flowers (df). WT in the 14-leaf stage was similar to the ef mutant in the 10-leaf stage. These results showed that the ef mutant exhibited flowering induction and floral differentiation earlier than WT.

3.3. The Gene Expression of the Shoot Apical Meristem in ef Mutant Was Different from WT

In order to understand the gene regulation mechanism of early flowering of the oil sunflower ef mutant, high-throughput RNA-seq was performed between the ef mutant and WT. The collecting time of the SAM samples was the same as the histological structure analysis (Figure 2). All samples included ef-4-leaf (e4), e6, e8, e10, WT-4-leaf (W4), W6, W8, W10, W14 and three biological replicates. Twenty-seven samples were sequenced to obtain 242.72 Gb clean data. In each sample, the base score of Q30 was 91.59% and above. The mapping rate of clean reads with the sunflower reference genome varied from 82.50% to 91.37% (Table S1).
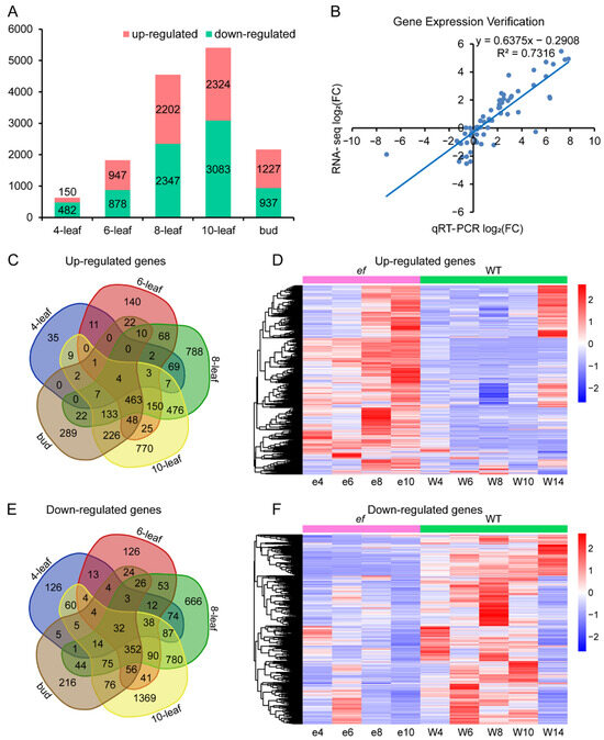
Nine transcriptome data sets were paired into five combinations to compare gene expression: four-leaf (W4 vs. e4), six-leaf (W6 vs. e6), eight-leaf (W8 vs. e8), ten-leaf (W10 vs. e10) and budding (W14 vs. e10). Overall, 632, 1825, 4549, 5407 and 2164 differentially expressed genes (DEGs) were identified at four-leaf, six-leaf, eight-leaf, ten-leaf and budding periods, respectively (Figure 3A). The number of upregulated genes in the ef mutant was 150, 947, 2202, 2324 and 1227, respectively. To verify the gene expression levels detected by RNA-seq, we randomly selected 15 DEGs for qRT-PCR experiments and designed primers for amplification (Table S2). Approximately 90% of expression trends were consistent between the qRT-PCR and RNA-seq results (Figure S1). A high correlation (R2 = 0.7316) was detected between the qRT-PCR and RNA-seq data (Figure 3B), suggesting that the RNA-seq data were reliable for subsequent analysis. Among the all up-regulated genes, four DEGs were shared among five periods, and the number of specifically upregulated genes was 35, 140, 788, 770 and 289 at four-leaf, six-leaf, eight-leaf, ten-leaf and budding stages, respectively (Figure 3C). In the downregulated DEGs dataset, 32 were common DEGs (Figure 3E). The expression profiles of upregulated and downregulated genes in the ef mutant compared to the WT are shown in the heatmap (Figure 3D,F).

3.4. GO and KEGG Analyses of Differentially Expressed Genes at Different Periods

GO and KEGG analyses were performed to determine the function of DEGs between the ef mutant and WT. The upregulated and downregulated genes in the ef mutants belonged to multiple functions. GO classification results showed that the cellular process, metabolic process and single-organism process were the main entries in biological process (BP) ontology; cell and cell part were the majority of terms in the cellular component (CC) ontology; and catalytic activity and binding were the main entries in the molecular function (MF) ontology (Figure S2). The GO enrichment showed that the significantly downregulated pathway was in response to an oxygen-containing compound at the four-leaf period (Figure S3). At the six-leaf period, DEGs associated with transport were enriched. At the eight-leaf period, the significantly upregulated pathways were nucleosome assembly and cell proliferation. At the 10-leaf period, the enriched pathways were mainly related to regulation of transcription, DNA-templated and oxidation-reduction processes. During the budding period, the pathway of response to stress was enriched.
The KEGG terms of DEGs are listed in Figure 4. At the four-leaf period, the DEG number of plant hormone signal transduction was the highest. At the six-leaf stage, DEGs regarding glycolysis, gluconeogenesis and carbon metabolism were major. Protein processing in the endoplasmic reticulum, plant hormone signal transduction and carbon metabolism were the main pathways at eight-leaf, ten-leaf and budding periods, respectively. Further, KEGG enrichment analysis was performed to characterize the potential function of differential genes (Figure 5). The primary enriched pathway of DEGs was plant hormone signal transduction at the four-leaf period. At the six-leaf stage, the enriched pathways were mainly present for the biosynthesis of unsaturated fatty acids, valine, leucine and isoleucine degradation, vitamin B6 metabolism and carbon metabolism. At the eight-leaf period, pyrimidine metabolism, base excision repair and protein processing in the endoplasmic reticulum were significantly enriched. At the ten-leaf period, the main pathways of DEGs were associated with starch and sucrose metabolism and plant hormone signal transduction. Genes related to photosynthesis were upregulated in the ef mutant. In summary, the ef mutant was different from WT in plant hormone regulation, protein processing and carbohydrate metabolism at different developmental stages.

3.5. Plant Hormone Signal Transduction Is Important in Early Flowering Regulation

Hormone signal transduction plays an important role in the growth development and reproductive development of plants. We focused on the gene expression regulation of the hormone pathway in early flowering oil sunflowers. A total of 107 DEGs related to plant hormone signal transduction were differentially expressed in several periods, and the expression profiles were summarized (Figure 6). Compared with WT, 18, 18, 48, 71 and 29 hormone signaling genes were differentially expressed in the ef mutant at four-leaf, six-leaf, eight-leaf, ten-leaf and budding periods, respectively. This indicated that the distinction in flowering period between the mutant and the control became larger from the eight-leaf stage.
Regarding the auxin-responsive genes, four auxin influx carriers AUX1 genes were significantly upregulated at the eight-leaf and ten-leaf stages (Figure 6A). The Auxin/Indole-3-Acetic Acid (Aux/IAA) gene was downregulated in the early flowering mutant. The auxin response factor (ARF) was upregulated from the six-leaf period. Two Gretchen Hagen3 (GH3) and five small auxin upregulated RNAs (SAUR) were upregulated. In the two-component phospho-relay system of the cytokinin signal, the downstream response regulators A-ARRs were downregulated and one B-ARR was upregulated (Figure 6B). Two DELLA genes were downregulated in the ef mutant (Figure 6C), which may have reduced the inhibitory effect on the gibberellin signal to promote flowering. The regulatory component of ABA receptors (PYR/PYL) and protein phosphatase 2C (PP2C) play a negative regulatory role in abscisic acid signal transduction. PYR/PYL and PP2C were generally downregulated, and downstream two SnRK2 and one ABF gene were significantly upregulated in the ef mutant (Figure 6D). The ethylene-responsive ethylene receptors (ETR), ethylene insensitive 2 (EIN2), ethylene-insensitive 3-binding F-box (EBF1/2) and ethylene responsive factor (ERF1/2) were upregulated at the 10-leaf and budding stages (Figure 6E), indicating that the ethylene signal played a positive role in the early flowering of the oil sunflower. We also found that brassinosteroid, jasmonic acid and salicylic acid signal-related genes were differentially expressed in the ef mutant. In the brassinosteroid signal pathway, brassinosteroid insensitive 1-associated receptor kinase 1 (BAK1), BR-signaling kinase (BSK), brassinosteroid insensitive 2 (BIN2), brassinosteroid resistant 1/2 (BAR1/2) and cyclin D3 (CYCD3) genes were upregulated (Figure 6F), which would help in cell elongation and division. Coronatine insensitive 1 (COI1) and transcription factor MYC2 genes of jasmonic acid were upregulated, while jasmonate resistant 1 (JAR1) and jasmonate ZIM-domain (JAZ) were downregulated in the ef mutant (Figure 6G). Pathogenesis-related genes 1 (PR-1) and NPR1 genes were differentially expressed (Figure 6H). This indicated that it is important to resist pathogen invasion during bud formation. These results revealed that different hormones synergistically regulate the early flowering of the oil sunflowers.

3.6. Starch and Sucrose Metabolism Pathways Have Differential Expression in the ef Mutant

Starch and sucrose metabolism control various developmental and metabolic processes in plants, and sucrose can also promote flowering induction. Our analysis showed that the gene expression of the starch and sucrose metabolism pathways in the ef mutant was different from that in WT at several developmental stages (Figure 7). Here, 5, 15, 44, 61 and 20 differential genes were identified at the four-leaf, six-leaf, eight-leaf, ten-leaf and budding periods, respectively. There were more DEGs in the six-leaf to budding stages, indicating that sucrose and starch metabolism play an auxiliary role in flowering after the four-leaf stage. In the ef mutant, the 23 upregulated genes included three alpha-L-arabinofuranosidase (gene41628, gene1676, gene3784), beta-D-xylosidase 5 (BXL5) (gene4024), three beta-fructofuranosidase (41276, gene78064, gene29233), three beta-glucosidase (gene22173, gene38903, gene71082), three endoglucanase genes, fructan 6-exohydrolase (gene76341), hexokinase-2 gene, one pectinesterase 3 (gene51045), pectinesterase U1 (PMEU1) (gene39333), pectinesterase 53 gene, RNA-binding protein ARP1, Serine racemase (SR), one trehalose-phosphate synthase (TPS) (gene28337), UDP-glucuronic acid decarboxylase 1 (UXS1) and gene11078. Other genes were highly expressed in WT in at least one stage. The results showed that the complex regulation of genes related to starch and sucrose metabolism contributed to the early flowering of the ef mutant.

3.7. Expression Profile of Flowering Genes in the ef Mutant and WT

Plant reproductive transition is controlled by six major regulatory pathways, including the photoperiod, hormone pathway, aging pathway, autonomous pathway, sugar pathway and temperature pathway, that integrate different environmental and endogenous signals. We identified differentially expressed flowering genes in early flowering mutants compared to the control. As a result, the 63 putative flowering genes included 8 flowering integrator genes, 11 photoperiod pathway genes, 9 hormone pathway genes, 14 aging pathway genes, 11 autonomous pathway genes, 4 sugar pathway genes, 4 temperature pathway genes and 2 flower development genes (Figure 8, Table S3). The expression levels of these DEGs showed a significant change at the different stages of flower induction between WT and the ef mutant. SOC1, apetala1 (AP1), fruitfull (FUL) and leafy (LFY) are integrator genes of flowering. Their expression levels gradually increased from the six-leaf stage to the budding stage in the ef mutant, while the expression level increased in the WT until the later stage (Figure 8A). This result suggested that the early upregulation of the flowering integrated gene expression in the ef mutant may be the reason for its early flowering.
The expression of photoperiod genes, casein kinase II beta subunit 3 (CKB3), B-box domain protein (BBX19), circadian clock associated 1 (CCA1), cycling DOF factor 1, 3 (CDF1, 3) and early flowering 3,4 (ELF3, 4) began to increase at the six-leaf stage of WT (Figure 8B). Calcium-dependent protein kinase 33 (CPK33), flowering bHLH 1 (FBH3), a leucine-zipper (bZIP) transcription factor FD and pseudo-response regulator 7 (PRR7) were highly expressed at the 8–10 leaf stages of the ef mutant. GA requiring 1 (GA1) and GA requiring 2 (GA2) encode ent-copalyl diphosphate synthases involved in gibberellin biosynthesis. The expression of GA1, GA2 and gibberellin 3-oxidase (GA3OX) was high in the ef mutant (Figure 8C). Tempranillo 1/2 (TEM1/2) encodes a transcriptional repressor that binds to the promoter of FT [40]. Gibberellic acid insensitive (GAI) encodes a negative regulator of gibberellin response that belongs to the DELLA family [41]. Gibberellin 20-oxidase (GA20ox), GA2oX, GA1, TEM1 and 2 were higher in the six-leaf stage of WT, and these genes were low in the budding stage, indicating that gibberellin mainly played a role in the early stage of flowering induction. The aging pathway provides an endogenous developmental cue in the absence of exogenous inductive factors, because it could prevent flowering during the juvenile phase, and ensure flowering during the adult phase [42]. A key component of the aging pathway, Squamosa promoter binding protein-like (SPL), is a direct target of SOC1 [19]. Apetala 2 (AP2), topless (TPL) and three schlafmutze (SMZ) genes were highly expressed in WT. The expression of two SMZ, SPL3, 4, 5, 9 and 15 genes were high in the 8–10-leaf stages of the ef mutant, promoting early flowering (Figure 8D). Autonomous pathway genes repress FLC and thus promote the floral transition. The result showed that MYB domain protein 30 (MYB30) and DNAJ homolog 3 (ATJ3) were highly expressed at the 6–10 leaf stages of WT (Figure 8E). The expression of agamous-like 6 (AGL6), brother of FT (BFT), Dicer-like 3 (DCL3), golden2-like 1 (GLK1), variant in methylation (VIM1, 2, 3) and embryonic flower 2 (EMF2) was high in the 8–10-leaf stages of the ef mutant (Figure 8E). Regarding sugar and temperature pathways, three sucrose synthase 9 (SUC9), FLC and early flowering MYB (EFM) were highly expressed in WT (Figure 8F, G). In addition, the expression of flower development gene ULT1 increased at the six-leaf stage of the mutant, promoting flowering development in the ef mutant (Figure 8H). These results demonstrated DEGs of several flowering pathways at the 8 and 10 leaf stages in the early-flowering mutant, which caused an earlier flowering time.

4. Discussion

In this study, the ef mutant was obtained by heavy ion beam irradiation. Its flowering time was early, and the vegetative growth period was shortened. To understand the mechanism of early flowering, we first conducted a paraffin section to compare the development status during the early floral transition between WT and ef at the same time. Then, transcriptome analysis was used to reveal the regulation mechanism of gene expression regarding early flowering. A total of 8101 DEGs were identified in the five developmental stages of the early flowering mutant and WT. Our study found that multiple metabolic pathways were involved in the regulation of early flowering in oil sunflowers. Plant hormone signal transduction related genes and starch- and sucrose-metabolism-related gene expression were significantly altered to contribute to early flowering. A total of 63 flowering pathway genes regulated flowering development in a synergistic manner. These genes were the key genes in the photoperiod, hormone, aging, temperature and autonomous pathways. Our research can provide Supplementary Data on the regulation mechanisms of oil sunflower early flowering.
The inflorescence bract of the early-flowering mutant appeared at the six-leaf stage (Figure 2), indicating that flowering induction occurred from the four-leaf stage to the six-leaf stage. At the six-leaf stage, the gene expression levels related to protein processing in the endoplasmic reticulum, fatty acids, valine, leucine and isoleucine, vitamin, glycolysis, gluconeogenesis, phenylpropanoid and carbon metabolism changed significantly (Figure 4 and Figure 5). Protein processing is associated with flowering regulation, and post-translational modifications such as phosphorylation and acetylation can affect the transition to flowering [43,44]. Researchers have found a variety of primary metabolites (such as lipids, proteins, amino acids and carbohydrates) and secondary metabolites (phenylpropanoid flavonoids, etc.) in floral organs. These metabolites not only regulate the flowering development of plants, but also play an important role in the color, smell, and shape of flowers [45,46].

4.1. Plant Hormones Synergistically Promote Early Flowering

Bud differentiation involves sophisticated biological processes, including the termination of leaf meristems, the formation of floral meristems, and coordinated organ growth [47]. Several plant hormone signals are integrated to control flowering initiation. Auxin is a key developmental regulator of plant morphogenesis, controlling the development of meristems and floral organogenesis in combination with cytokinins [48,49]. The results showed that the auxin response genes AUX1, AUX/IAA, GH3, ARF and SAUR and cytokinin-responsive gene A-ARR, B-ARR were upregulated or downregulated in the ef mutant (Figure 6A,B), helping the plant transform floral primordium from leaf primordium. Abscisic acid (ABA) signaling affects the main floral gene FT [50], and the receptor PYR/PYL of ABA interacts with PP2C to inhibit the phosphatase activity of PP2Cs [51]. Then, the substrate SnRK2 is phosphorylated to be active, and then it can affect downstream components including ABFs [52,53]. ABA signaling mutants abf2/3/4 and abf1/2/3/4 exhibit late flowering characteristics with decreased CO and FBH3 expression [52,54]. The upregulation of one ABF gene and two SnRK2 in the ef mutants is important for early flowering (Figure 6D).
In our study, the ethylene signaling genes EIN2 and ERF were significantly upregulated in the mutant (Figure 6F), which was consistent with the results in chrysanthemums. After the overexpression of ERF, chrysanthemums flowered earlier than wild type, and the inhibition of ERF expression led to late flowering [55]. For brassinosteroid (BR), some defect mutants of BR signaling transduction and biosynthesis showed delayed flowering [56]. In order to initiate floral transition, BR response protein BIN2 interacts with abscisic acid-insensitive 3 (ABI3) and inhibits FLC [57,58,59]. Additionally, we found that the genes linked to jasmonic acid and salicylic acid were expressed differently (Figure 6G,H). Jasmonic acid (JA) and salicylic acid (SA) are not only widely involved in plant defensive responses, but also regulate reproductive development. In particular, jasmonic acid signaling contributes to the normal production of plant pollen [60,61]. Salicylic acid treatment significantly affected the flowering time of saffron [62]. A typical feature of plant hormone signal transduction is crosstalk between multiple hormone signals. For example, MYC2, as a downstream regulator of JA, interacts with auxin, GA, ABA and SA signaling pathways to regulate plant development, the circadian clock, flowering time, and secondary metabolite accumulation [63]. Therefore, based on our results, several plant hormone genes synergistically initiated floral organ development by altering the expression of downstream response genes in the ef mutant (Figure 9).

4.2. Sucrose Signaling in Early Flowering Mutant

Higher plants can conduct photosynthesis to convert solar energy and carbon dioxide into carbohydrates. Sucrose and starch are examples of carbohydrates that are essential for the induction of the floral meristem [64]. In most plants, sucrose is the terminal product of photosynthesis and a signal molecule to control the metabolism of carbohydrate, sucrose transport, protein accumulation, anthocyanin accumulation and flower induction [64,65]. The sucrose concentration in the SAM of some plants increased before floral transition [66]. The exogenous application of sucrose was beneficial to the promotion of flowering [67].
We also identified 85 DEGs related to sucrose metabolism. The ef mutant and WT have distinct expression patterns regarding these genes (Figure 7). Alpha-L-arabinofuranosidases (alpha-Afs), as plant enzymes, are able to release terminal arabinofuranosyl residues of various glycoconjugates and cell wall matrix polymers. The gene encoding alpha-Afs was differentially expressed in the early flowering mutant (Figure 7). Plant auxin, GA and ethylene can interact with multiple isomers of alpha-Afs to affect the activity of alpha-Afs [68]. Beta-amylase, beta-glucosidase, galacturonosyltransferase (GAUT) and sucrose synthase (SUS) in starch and sucrose metabolic pathways interact with plant hormones such as auxin in an inhibitory or promoting manner [69,70,71]. The conversion of trehalose 6-phosphate to trehalose is catalyzed by trehalose-6-phosphate phosphatase (TPP) by dephosphorylation [72]. The synthesis of trehalose 6-phosphate from uridine diphosphate glucose and glucose 6-phosphate is catalyzed by the enzyme trehalose 6-phosphate (TPS). TPS regulates sucrose production, balancing the need for sucrose in plant organs, and affects plant development decisions such as branching, embryogenesis and flowering [72]. The expression of sucrose genes mainly changed significantly at the 6–10-leaf stages, indicating that gene expression may promote sucrose synthesis to promote floral transition.

4.3. Several Flowering Pathways Regulated Early Flowering

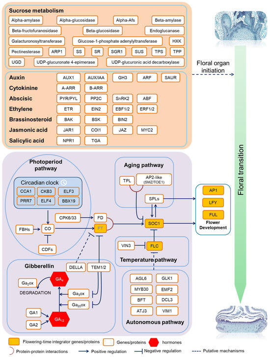
SOC1, AP1, LFY and FUL are integrator genes of the flowering pathway that control the transition from the vegetative to the reproductive growth stage, and activate floral meristem characteristic genes to induce floral organogenesis [73]. The MADS-box transcription factor FUL has been demonstrated to redundantly stimulate flowering with SOC1 and AP1 [74,75]. In sunflowers, HaSOC1 is a conserved downstream gene of the floral integrator, and HaLFY expression is regulated by HaSOC1 [76]. In the photoperiod pathway, CCA1, CKB3, ELF3, ELF4, PRR7 and BBX19 are interlocking transcriptional feedback loops of the circadian clock. Circadian clock genes regulate light-dependent CO, and the transcriptional activity of CO is a key factor in inducing florigen FT [77]. FT is produced in the leaf and transported to the shoot apex to form a complex with bZIP transcription factor FD [78]. FLC, a key flowering inhibitor in the temperature and vernalization pathways, represses the expression of FT and SOC1 by pre-transcriptional regulation. FCL overexpression is late-flowering under both SD and LD conditions [79,80]. FLC was highly expressed in WT, inhibiting floral transition (Figure 8G). The upregulation of most genes in the autonomous pathway inhibited FLC expression in the ef mutant, promoting the formation of the floral meristem (Figure 8E and Figure 9).

4.4. Cross-Talk between Flowering Genes, Hormones and Sucrose Signaling

Flowering genes, hormone signal transduction and sucrose signaling are the integrative parts of plant growth control, and regulated oil sunflower flowering in a collaborative manner (Figure 9). The overexpression of sucrose–phosphate synthase increased sucrose accumulation and reduced the time of vegetative growth [81]. Under sucrose-supplemented conditions, flowering-deficient CO and GI mutants can complete normal flowering [82]. In addition, the relationship between sucrose and hormones is diverse and complex. Previous studies have shown that the inhibition of SUS1, three and four genes by SUS-RNAi, can change auxin transport in the SAM of tomato plants [83]. In addition, hormones can affect the expression of flowering genes [84]. For example, exogenous treatment with cytokinin and gibberellin can indeed promote plant flowering and induce SOC1 expression in the stem meristem [85]. DELLAs not only inhibited the expression of LFY, resulting in delayed flowering, but also inhibited the JA biosynthesis gene, resulting in an uncracked anther [86]. To understand the molecular regulation mechanism of the floral transition in oil sunflowers, we speculated on the regulatory model of early flowering based on transcriptome analysis (Figure 9). It can be seen from our research results that the comprehensive external environment of plant growth, plant age, exogenous application of hormones, sugar sources, signal inhibitors and genetic engineering methods to promote or inhibit flowering genes can all play a role in regulating plant flowering time. It is possible to develop new composite chemical agents for sunflower flowering and apply them to production practice.

5. Conclusions

In conclusion, we studied the gene regulation of an early-flowering mutant in oil sunflowers. Plant hormones, sugar signals and flowering gene crosstalk regulated early flowering. A total of 63 key genes involved in flowering induction were identified, including flowering integrator genes, photoperiod pathway, hormone pathway, aging pathway, autonomous pathway and temperature pathway and flower development genes. The results provide useful information for understanding the functional genes of flowering, and the early flowering mutant obtained in this study can be further cultivated as a new oil sunflower variety. The hybridization of the ef mutant with other excellent cultivars is expected to produce new sunflower varieties with a short growth period or early maturity. Further mapping of the major gene linked to early flowering will enrich functional gene research in sunflowers and contribute to molecular-assisted breeding.

Supplementary Materials

The following supporting information can be downloaded at: https://www.mdpi.com/article/10.3390/agriculture14030449/s1, Figure S1: Gene expression analysis by qRT-PCR and RNA-seq. Figure S2: GO classification of upregulated and downregulated DEGs. Figure S3: GO enrichment of DEGs in BP ontology. Table S1: Transcriptome sequencing quality and mapping rate. Table S2: Primer sequences for qRT-PCR validation. Table S3: The 63 key flowering induction genes.

Author Contributions

X.L.: Conceptualization, Methodology, Software, Visualization, Writing—original draft. X.M.: Resources, Data curation, Investigation, Formal analysis. J.C.: Resources, Data curation. Y.D.: Methodology, Software, Visualization. W.J.: Data curation, Formal analysis. R.L.: Validation, Investigation. L.Z.: Funding acquisition, Project administration, Supervision, Writing—review and editing. Y.Q.: Funding acquisition, Project administration, Supervision, Writing—review and editing. All authors have read and agreed to the published version of the manuscript.

Funding

Financial support provided by the National Key Research and Development Program (2022YFD1200705), National Natural Science Foundation of China (12135016), Key Research and Development Project of Guangdong Province (2022B0202060006), Chinese Academy of Sciences Scientific and Technological Achievements Transfer and Transformation Project of Henan Province (2022113), Rural Revitalization Project of Xinjiang Branch Chinese Academy of Sciences (XJFY-XCZX-2022011) and the Academy-local Cooperation Project of Lanzhou Branch Chinese Academy of Sciences (Y706210YD0).

Institutional Review Board Statement

Not applicable.

Data Availability Statement

Data are contained within the article or Supplementary Material. The data presented in this study are available in the Supplementary Material here.

Conflicts of Interest

The authors declare that they have no conflicts of interest.

References

  1. Pilorgé, É. Sunflower in the global vegetable oil system: Situation, specificities and perspectives. OCL 2020, 27, 34. [Google Scholar] [CrossRef]
  2. Seiler, G.J.; Qi, L.L.; Marek, L.F. Utilization of sunflower crop wild relatives for cultivated sunflower improvement. Crop Sci. 2017, 57, 1083–1101. [Google Scholar] [CrossRef]
  3. Prado, D.M.; Almeida, A.B.; Filho, J.G.; Alves, C.C.; Egea, M.B.; Lemes, A.C. Extraction of bioactive proteins from seeds (corn, sorghum, and sunflower) and sunflower byproduct: Enzymatic hydrolysis and antioxidant properties. Curr. Nutr Food Sci. 2020, 16, 310–320. [Google Scholar] [CrossRef]
  4. Wanjari, N.; Waghmare, J.S. Phenolic and antioxidant potential of sunflower meal. Adv Appl Sci Res. 2015, 6, 221–229. [Google Scholar]
  5. de Oliveira Filho, J.G.; Egea, M.B. Sunflower seed byproduct and its fractions for food application: An attempt to improve the sustainability of the oil process. J Food Sci. 2021, 86, 1497–1510. [Google Scholar] [CrossRef]
  6. Zhao, S.; Zhao, Y.; Liang, H.; Su, Y. Formaldehyde removal in the air by six plant systems with or without rhizosphere microorganisms. Int. J. Phytoremediation 2019, 21, 1296–1304. [Google Scholar] [CrossRef]
  7. Bonnafous, F.; Fievet, G.; Blanchet, N.; Boniface, M.C.; Carrère, S.; Gouzy, J.; Legrand, L.; Marage, G.; Bret-Mestries, E.; Munos, S.; et al. Comparison of GWAS models to identify non-additive genetic control of flowering time in sunflower hybrids. Theor. Appl Genet. 2018, 131, 319–332. [Google Scholar] [CrossRef]
  8. Greenup, A.; Peacock, W.J.; Dennis, E.S.; Trevaskis, B. The molecular biology of seasonal flowering-responses in Arabidopsis and the cereals. Ann. Bot. 2009, 103, 1165–1172. [Google Scholar] [CrossRef]
  9. Srikanth, A.; Schmid, M. Regulation of flowering time: All roads lead to Rome. Cell. Mol. Life Sci. CMLS 2011, 68, 2013–2037. [Google Scholar] [CrossRef]
  10. Basu, U.; Hegde, V.S.; Daware, A.; Jha, U.C.; Parida, S.K. Transcriptome landscape of early inflorescence developmental stages identifies key flowering time regulators in chickpea. Plant Mol. Biol. 2022, 108, 565–583. [Google Scholar] [CrossRef]
  11. Amasino, R.M.; Cheung, A.Y.; Dresselhaus, T.; Kuhlemeier, C. Focus on flowering and reproduction. Plant Physiol. 2017, 173, 1–4. [Google Scholar] [CrossRef] [PubMed]
  12. Bouché, F.; Lobet, G.; Tocquin, P.; Périlleux, C. FLOR-ID: An interactive database of flowering-time gene networks in Arabidopsis thaliana. Nucleic Acids Res. 2016, 44, D1167–D1171. [Google Scholar] [CrossRef]
  13. Corbesier, L.; Vincent, C.; Jang, S.; Fornara, F.; Fan, Q.; Searle, I.; Giakountis, A.; Farrona, S.; Gissot, L.; Turnbull, C.; et al. FT protein movement contributes to long-distance signaling in floral induction of Arabidopsis. Science. 2007, 316, 1030–1033. [Google Scholar] [CrossRef] [PubMed]
  14. Nagel, D.H.; Doherty, C.J.; Pruneda-Paz, J.L.; Schmitz, R.J.; Ecker, J.R.; Kay, S.A. Genome-wide identification of CCA1 targets uncovers an expanded clock network in Arabidopsis. Proc. Natl. Acad. Sci. USA 2015, 112, E4802–E4810. [Google Scholar] [CrossRef] [PubMed]
  15. Campos-Rivero, G.; Osorio-Montalvo, P.; Sánchez-Borges, R.; Us-Camas, R.; Duarte-Aké, F.; De-la-Peña, C. Plant hormone signaling in flowering: An epigenetic point of view. J. Plant Physiol. 2017, 214, 16–27. [Google Scholar] [CrossRef] [PubMed]
  16. Martínez, C.; Pons, E.; Prats, G.; León, J. Salicylic acid regulates flowering time and links defence responses and reproductive development. Plant J. Cell Mol. Biol. 2004, 37, 209–217. [Google Scholar] [CrossRef] [PubMed]
  17. Eriksson, S.; Böhlenius, H.; Moritz, T.; Nilsson, O. GA4 is the active gibberellin in the regulation of LEAFY transcription and Arabidopsis floral initiation. Plant Cell 2006, 18, 2172–2181. [Google Scholar] [CrossRef] [PubMed]
  18. Lee, J.; Lee, I. Regulation and function of SOC1, a flowering pathway integrator. J. Exp. Bot. 2010, 61, 2247–2254. [Google Scholar] [CrossRef]
  19. Wang, J.W.; Czech, B.; Weigel, D. miR156-regulated SPL transcription factors define an endogenous flowering pathway in Arabidopsis thaliana. Cell 2009, 138, 738–749. [Google Scholar] [CrossRef]
  20. Chowdhury, Z.; Mohanty, D.; Giri, M.K.; Venables, B.J.; Chaturvedi, R.; Chao, A.; Petros, R.A.; Shah, J. Dehydroabietinal promotes flowering time and plant defense in Arabidopsis via the autonomous pathway genes FLOWERING LOCUS D, FVE, and RELATIVE OF EARLY FLOWERING 6. J. Exp. Bot. 2020, 71, 4903–4913. [Google Scholar] [CrossRef]
  21. Lu, Q.; Zhao, L.; Li, D.; Hao, D.; Zhan, Y.; Li, W. A GmRAV ortholog is involved in photoperiod and sucrose control of flowering time in soybean. PLoS ONE 2014, 9, e89145. [Google Scholar] [CrossRef]
  22. Gaur, P.M.; Samineni, S.; Thudi, M.; Tripathi, S.; Sajja, S.B.; Jayalakshmi, V.; Mannur, D.M.; Vijayakumar, A.G.; Ganga Rao, N.V.P.R.; Ojiewo, C.; et al. Integrated breeding approaches for improving drought and heat adaptation in chickpea (Cicer arietinum L.). Plant Breed. 2019, 138, 389–400. [Google Scholar] [CrossRef]
  23. Digel, B.; Pankin, A.; von Korff, M. Global transcriptome profiling of developing leaf and shoot apices reveals distinct genetic and environmental control of floral transition and inflorescence development in barley. Plant Cell 2015, 27, 2318–2334. [Google Scholar] [CrossRef] [PubMed]
  24. Feng, N.; Song, G.; Guan, J.; Chen, K.; Jia, M.; Huang, D.; Wu, J.; Zhang, L.; Kong, X.; Geng, S.; et al. Transcriptome profiling of wheat inflorescence development from spikelet initiation to floral patterning identified stage-specific regulatory genes. Plant Physiol. 2017, 174, 1779–1794. [Google Scholar] [CrossRef] [PubMed]
  25. Parvathaneni, R.K.; Bertolini, E.; Shamimuzzaman, M.; Vera, D.L.; Lung, P.Y.; Rice, B.R.; Zhang, J.; Brown, P.J.; Lipka, A.E.; Bass, H.W.; et al. The regulatory landscape of early maize inflorescence development. Genome Biol. 2020, 21, 165. [Google Scholar] [CrossRef] [PubMed]
  26. Osnato, M.; Lacchini, E.; Pilatone, A.; Dreni, L.; Grioni, A.; Chiara, M.; Horner, D.; Pelaz, S.; Kater, M.M. Transcriptome analysis reveals rice MADS13 as an important repressor of the carpel development pathway in ovules. J. Exp. Bot. 2021, 72, 398–414. [Google Scholar] [CrossRef] [PubMed]
  27. Badouin, H.; Gouzy, J.; Grassa, C.J.; Murat, F.; Staton, S.E.; Cottret, L.; Lelandais-Brière, C.; Owens, G.L.; Carrère, S.; Mayjonade, B.; et al. The sunflower genome provides insights into oil metabolism, flowering and Asterid evolution. Nature 2017, 546, 148–152. [Google Scholar] [CrossRef] [PubMed]
  28. Blackman, B.K.; Michaels, S.D.; Rieseberg, L.H. Connecting the sun to flowering in sunflower adaptation. Mol. Ecol. 2011, 20, 3503–3512. [Google Scholar] [CrossRef] [PubMed]
  29. Blackman, B.K.; Rasmussen, D.A.; Strasburg, J.L.; Raduski, A.R.; Burke, J.M.; Knapp, S.J.; Michaels, S.D.; Rieseberg, L.H. Contributions of flowering time genes to sunflower domestication and improvement. Genetics 2011, 187, 271–287. [Google Scholar] [CrossRef]
  30. Tanaka, A.; Shikazono, N.; Hase, Y. Studies on biological effects of ion beams on lethality, molecular nature of mutation, mutation rate, and spectrum of mutation phenotype for mutation breeding in higher plants. J. Radiat. Res. 2010, 51, 223–233. [Google Scholar] [CrossRef]
  31. Fambrini, M.; Cionini, G.; Bertini, D.; Michelotti, V.; Conti, A.; Pugliesi, C. Missing flowers gene controls axillary meristems initiation in sunflower. Genesis. 2003, 36, 25–33. [Google Scholar] [CrossRef] [PubMed]
  32. Mariotti, L.; Fambrini, M.; Scartazza, A.; Picciarelli, P.; Pugliesi, C. Characterization of lingering hope, a new brachytic mutant in sunflower (Helianthus annuus L.) with altered salicylic acid metabolism. J. Plant Physiol. 2018, 231, 402–414. [Google Scholar] [CrossRef] [PubMed]
  33. Kim, D.; Langmead, B.; Salzberg, S.L. HISAT: A fast spliced aligner with low memory requirements. Nat. Methods 2015, 12, 357–360. [Google Scholar] [CrossRef] [PubMed]
  34. Pertea, M.; Pertea, G.M.; Antonescu, C.M.; Chang, T.C.; Mendell, J.T.; Salzberg, S.L. StringTie enables improved reconstruction of a transcriptome from RNA-seq reads. Nat. Biotechnol. 2015, 33, 290–295. [Google Scholar] [CrossRef] [PubMed]
  35. Florea, L.; Song, L.; Salzberg, S.L. Thousands of exon skipping events differentiate among splicing patterns in sixteen human tissues. F1000Research 2013, 2, 188. [Google Scholar] [CrossRef] [PubMed]
  36. Love, M.I.; Huber, W.; Anders, S. Moderated estimation of fold change and dispersion for RNA-seq data with DESeq2. Genome Biol. 2014, 15, 550. [Google Scholar] [CrossRef] [PubMed]
  37. Xie, C.; Mao, X.; Huang, J.; Ding, Y.; Wu, J.; Dong, S.; Kong, L.; Gao, G.; Li, C.Y.; Wei, L. KOBAS 2.0: A web server for annotation and identification of enriched pathways and diseases. Nucleic Acids Res. 2011, 39, W316–W322. [Google Scholar] [CrossRef]
  38. Livak, K.J.; Schmittgen, T.D. Analysis of relative gene expression data using real-time quantitative PCR and the 2 (-Delta Delta C(T)) Method. Methods. 2001, 25, 402–408. [Google Scholar] [CrossRef]
  39. Fambrini, M.; Salvini, M.; Pugliesi, C. Molecular cloning, phylogenetic analysis, and expression patterns of LATERAL SUPPRESSOR-LIKE and REGULATOR OF AXILLARY MERISTEM FORMATION-LIKE genes in sunflower (Helianthus annuus L.). Dev. Genes Evol. 2017, 227, 159–170. [Google Scholar] [CrossRef]
  40. Marín-González, E.; Matías-Hernández, L.; Aguilar-Jaramillo, A.E.; Lee, J.H.; Ahn, J.H.; Suárez-López, P.; Pelaz, S. SHORT VEGETATIVE PHASE Up-Regulates TEMPRANILLO2 Floral Repressor at Low Ambient Temperatures. Plant Physiol. 2015, 169, 1214–1224. [Google Scholar] [CrossRef]
  41. Oh, E.; Yamaguchi, S.; Hu, J.; Yusuke, J.; Jung, B.; Paik, I.; Lee, H.S.; Sun, T.P.; Kamiya, Y.; Choi, G. PIL5, a phytochrome-interacting bHLH protein, regulates gibberellin responsiveness by binding directly to the GAI and RGA promoters in Arabidopsis seeds. Plant Cell 2007, 19, 1192–1208. [Google Scholar] [CrossRef] [PubMed]
  42. Wu, G.; Poethig, R.S. Temporal regulation of shoot development in Arabidopsis thaliana by miR156 and its target SPL3. Development. 2006, 133, 3539–3547. [Google Scholar] [CrossRef]
  43. Xu, S.; Xiao, J.; Yin, F.; Guo, X.; Xing, L.; Xu, Y.; Chong, K. The protein modifications of O-GlcNAcylation and phosphorylation mediate vernalization response for flowering in winter wheat. Plant Physiol. 2019, 180, 1436–1449. [Google Scholar] [CrossRef]
  44. Arefian, M.; Bhagya, N.; Prasad, T.S.K. Phosphorylation-mediated signalling in flowering: Prospects and retrospects of phosphoproteomics in crops. Biol. Rev. Camb. Philos. Soc. 2021, 96, 2164–2191. [Google Scholar] [CrossRef] [PubMed]
  45. Chakraborty, A.; Chaudhury, R.; Dutta, S.; Basak, M.; Dey, S.; Schäffner, A.R.; Das, M. Role of metabolites in flower development and discovery of compounds controlling flowering time. Plant Physiol. Biochem. PPB 2022, 190, 109–118. [Google Scholar] [CrossRef]
  46. Borghi, M.; Fernie, A.R. Outstanding questions in flower metabolism. Plant J. Cell Mol. Biol. 2020, 103, 1275–1288. [Google Scholar] [CrossRef] [PubMed]
  47. Cucinotta, M.; Cavalleri, A.; Chandler, J.W.; Colombo, L. Auxin and flower development: A blossoming field. Cold Spring Harb Perspect Biol. 2021, 13, a039974. [Google Scholar] [CrossRef]
  48. Su, Y.H.; Liu, Y.B.; Zhang, X.S. Auxin-cytokinin interaction regulates meristem development. Mol. Plant 2011, 4, 616–625. [Google Scholar] [CrossRef]
  49. Yadav, S.; Kumar, H.; Yadav, R.K. Local auxin biosynthesis promotes stem cell differentiation and organogenesis in Arabidopsis shoot apex. Development. 2023, 150, dev202014. [Google Scholar] [CrossRef]
  50. Martignago, D.; Siemiatkowska, B.; Lombardi, A.; Conti, L. Abscisic acid and flowering regulation: Many targets, different places. Int J Mol Sci. 2020, 21, 9700. [Google Scholar] [CrossRef]
  51. Park, S.Y.; Fung, P.; Nishimura, N.; Jensen, D.R.; Fujii, H.; Zhao, Y.; Lumba, S.; Santiago, J.; Rodrigues, A.; Chow, T.F.; et al. Abscisic acid inhibits type 2C protein phosphatases via the PYR/PYL family of START proteins. Science. 2009, 324, 1068–1071. [Google Scholar] [CrossRef]
  52. Yoshida, T.; Fujita, Y.; Maruyama, K.; Mogami, J.; Todaka, D.; Shinozaki, K.; Yamaguchi-Shinozaki, K. Four Arabidopsis AREB/ABF transcription factors function predominantly in gene expression downstream of SnRK2 kinases in abscisic acid signalling in response to osmotic stress. Plant Cell Environ. 2015, 38, 35–49. [Google Scholar] [CrossRef]
  53. Riboni, M.; Robustelli Test, A.; Galbiati, M.; Tonelli, C.; Conti, L. ABA-dependent control of GIGANTEA signalling enables drought escape via up-regulation of FLOWERING LOCUS T in Arabidopsis thaliana. J. Exp. Bot. 2016, 67, 6309–6322. [Google Scholar] [CrossRef]
  54. Siriwardana, C.L.; Gnesutta, N.; Kumimoto, R.W.; Jones, D.S.; Myers, Z.A.; Mantovani, R.; Holt, B.F., 3rd. NUCLEAR FACTOR Y, Subunit A (NF-YA) proteins positively regulate flowering and act through FLOWERING LOCUS T. PLoS Genet. 2016, 12, e1006496. [Google Scholar] [CrossRef] [PubMed]
  55. Huang, Y.; Xing, X.; Tang, Y.; Jin, J.; Ding, L.; Song, A.; Chen, S.; Chen, F.; Jiang, J.; Fang, W. An ethylene-responsive transcription factor and a flowering locus KH domain homologue jointly modulate photoperiodic flowering in chrysanthemum. Plant Cell Environ. 2022, 45, 1442–1456. [Google Scholar] [CrossRef] [PubMed]
  56. Li, J.; Li, Y.; Chen, S.; An, L. Involvement of brassinosteroid signals in the floral-induction network of Arabidopsis. J. Exp. Bot. 2010, 61, 4221–4230. [Google Scholar] [CrossRef] [PubMed]
  57. Hong, J.; Lee, H.; Lee, J.; Kim, H.; Ryu, H. ABSCISIC ACID-INSENSITIVE 3 is involved in brassinosteroid-mediated regulation of flowering in plants. Plant Physiol. Biochem. PPB 2019, 139, 207–214. [Google Scholar] [CrossRef] [PubMed]
  58. Khan, M.; Luo, B.; Hu, M.; Fu, S.; Liu, J.; Jiang, M.; Zhao, Y.; Huang, S.; Wang, S.; Wang, X. Brassinosteroid signaling downstream suppressor BIN2 interacts with SLFRIGIDA-LIKE to induce early flowering in tomato. Int J Mol Sci. 2022, 23, 11264. [Google Scholar] [CrossRef] [PubMed]
  59. Domagalska, M.A.; Schomburg, F.M.; Amasino, R.M.; Vierstra, R.D.; Nagy, F.; Davis, S.J. Attenuation of brassinosteroid signaling enhances FLC expression and delays flowering. Development. 2007, 134, 2841–2850. [Google Scholar] [CrossRef] [PubMed]
  60. Wasternack, C.; Hause, B. Jasmonates: Biosynthesis, perception, signal transduction and action in plant stress response, growth and development. An update to the 2007 review in Annals of Botany. Ann. Bot. 2013, 111, 1021–1058. [Google Scholar] [CrossRef] [PubMed]
  61. Liu, L.; Zou, Z.; Qian, K.; Xia, C.; He, Y.; Zeng, H.; Zhou, X.; Riemann, M.; Yin, C. Jasmonic acid deficiency leads to scattered floret opening time in cytoplasmic male sterile rice Zhenshan 97A. J. Exp. Bot. 2017, 68, 4613–4625. [Google Scholar] [CrossRef] [PubMed]
  62. Rastegari, S.; Naser Alavi, S.M.; Mohayeji, M. Effect of salicylic acid and pre-cold treatment on flower induction in saffron. Scientifica 2022, 2022, 6108161. [Google Scholar] [CrossRef] [PubMed]
  63. Kazan, K.; Manners, J.M. MYC2: The master in action. Mol. Plant 2013, 6, 686–703. [Google Scholar] [CrossRef] [PubMed]
  64. Yoon, J.; Cho, L.H.; Tun, W.; Jeon, J.S.; An, G. Sucrose signaling in higher plants. Plant Sci. Int. J. Exp. Plant Biol. 2021, 302, 110703. [Google Scholar] [CrossRef] [PubMed]
  65. Ruan, Y.L. Sucrose metabolism: Gateway to diverse carbon use and sugar signaling. Annu. Rev. Plant Biol. 2014, 65, 33–67. [Google Scholar] [CrossRef] [PubMed]
  66. Lejeune, P.; Bernier, G.; Requier, M.-C.; Kinet, J.-M. Sucrose increase during floral induction in the phloem sap collected at the apical part of the shoot of the long-day plant Sinapis alba L. Planta 1993, 190, 71–74. [Google Scholar] [CrossRef]
  67. Friend, D.J.; Bodson, M.; Bernier, G. Promotion of flowering in Brassica campestris L. cv Ceres by sucrose. Plant Physiol. 1984, 75, 1085–1089. [Google Scholar] [CrossRef]
  68. Sozzi, G.O.; Greve, L.C.; Prody, G.A.; Labavitch, J.M. Gibberellic acid, synthetic auxins, and ethylene differentially modulate alpha-L-Arabinofuranosidase activities in antisense 1-aminocyclopropane-1-carboxylic acid synthase tomato pericarp discs. Plant Physiol. 2002, 129, 1330–1340. [Google Scholar] [CrossRef]
  69. Purgatto, E.; Lajolo, F.M.; do Nascimento, J.R.; Cordenunsi, B.R. Inhibition of beta-amylase activity, starch degradation and sucrose formation by indole-3-acetic acid during banana ripening. Planta 2001, 212, 823–828. [Google Scholar] [CrossRef]
  70. Jin, S.; Kanagaraj, A.; Verma, D.; Lange, T.; Daniell, H. Release of hormones from conjugates: Chloroplast expression of β-glucosidase results in elevated phytohormone levels associated with significant increase in biomass and protection from aphids or whiteflies conferred by sucrose esters. Plant Physiol. 2011, 155, 222–235. [Google Scholar] [CrossRef]
  71. Meng, L.; Zhang, X.; Wang, L.; Liu, H.; Zhao, Y.; Yi, K.; Cui, G.; Yin, X. Transcriptome profiling unveils the mechanism of phenylpropane biosynthesis in rhizome development of Caucasian clover. PLoS ONE 2021, 16, e0254669. [Google Scholar] [CrossRef] [PubMed]
  72. Fichtner, F.; Lunn, J.E. The role of trehalose 6-phosphate (Tre6P) in plant metabolism and development. Annu. Rev. Plant Biol. 2021, 72, 737–760. [Google Scholar] [CrossRef]
  73. Ó’Maoiléidigh, D.S.; Graciet, E.; Wellmer, F. Gene networks controlling Arabidopsis thaliana flower development. New Phytol. 2014, 201, 16–30. [Google Scholar] [CrossRef]
  74. Balanzà, V.; Martínez-Fernández, I.; Ferrándiz, C. Sequential action of FRUITFULL as a modulator of the activity of the floral regulators SVP and SOC1. J. Exp. Bot. 2014, 65, 1193–1203. [Google Scholar] [CrossRef]
  75. Ferrándiz, C.; Gu, Q.; Martienssen, R.; Yanofsky, M.F. Redundant regulation of meristem identity and plant architecture by FRUITFULL, APETALA1 and CAULIFLOWER. Development. 2000, 127, 725–734. [Google Scholar] [CrossRef] [PubMed]
  76. Blackman, B.K.; Strasburg, J.L.; Raduski, A.R.; Michaels, S.D.; Rieseberg, L.H. The role of recently derived FT paralogs in sunflower domestication. Curr. Biol. CB 2010, 20, 629–635. [Google Scholar] [CrossRef]
  77. Shim, J.S.; Imaizumi, T. Circadian clock and photoperiodic response in Arabidopsis: From seasonal flowering to redox homeostasis. Biochemistry 2015, 54, 157–170. [Google Scholar] [CrossRef]
  78. Kawamoto, N.; Sasabe, M.; Endo, M.; Machida, Y.; Araki, T. Calcium-dependent protein kinases responsible for the phosphorylation of a bZIP transcription factor FD crucial for the florigen complex formation. Sci. Rep. 2015, 5, 8341. [Google Scholar] [CrossRef]
  79. Li, D.; Liu, C.; Shen, L.; Wu, Y.; Chen, H.; Robertson, M.; Helliwell, C.A.; Ito, T.; Meyerowitz, E.; Yu, H. A repressor complex governs the integration of flowering signals in Arabidopsis. Dev. Cell 2008, 15, 110–120. [Google Scholar] [CrossRef]
  80. Mateos, J.L.; Madrigal, P.; Tsuda, K.; Rawat, V.; Richter, R.; Romera-Branchat, M.; Fornara, F.; Schneeberger, K.; Krajewski, P.; Coupland, G. Combinatorial activities of SHORT VEGETATIVE PHASE and FLOWERING LOCUS C define distinct modes of flowering regulation in Arabidopsis. Genome Biol. 2015, 16, 31. [Google Scholar] [CrossRef]
  81. Micallef, B.J.; Haskins, K.A.; Vanderveer, P.J.; Roh, K.-S.; Shewmaker, C.K.; Sharkey, T.D. Altered photosynthesis, flowering, and fruiting in transgenic tomato plants that have an increased capacity for sucrose synthesis. Planta 1995, 196, 327–334. [Google Scholar] [CrossRef]
  82. Roldán, M.; Gómez-Mena, C.; Ruiz-García, L.; Salinas, J.; Martínez-Zapater, J.M. Sucrose availability on the aerial part of the plant promotes morphogenesis and flowering of Arabidopsis in the dark. Plant J. Cell Mol. Biol. 1999, 20, 581–590. [Google Scholar] [CrossRef]
  83. Lugassi, N.; Stein, O.; Egbaria, A.; Belausov, E.; Zemach, H.; Arad, T.; Granot, D.; Carmi, N. Sucrose synthase and fructokinase are required for proper meristematic and vascular development. Plants (Basel). 2022, 11, 1035. [Google Scholar] [CrossRef]
  84. Wang, M.; Le Gourrierec, J.; Jiao, F.; Demotes-Mainard, S.; Perez-Garcia, M.D.; Ogé, L.; Hamama, L.; Crespel, L.; Bertheloot, J.; Chen, J.; et al. Convergence and divergence of sugar and cytokinin signaling in plant development. Int J Mol Sci. 2021, 22, 1282. [Google Scholar] [CrossRef]
  85. Bonhomme, F.; Kurz, B.; Melzer, S.; Bernier, G.; Jacqmard, A. Cytokinin and gibberellin activate SaMADS A, a gene apparently involved in regulation of the floral transition in Sinapis alba. Plant J. Cell Mol. Biol. 2000, 24, 103–111. [Google Scholar] [CrossRef] [PubMed]
  86. Huang, T.H.; Hsu, W.H.; Mao, W.T.; Yang, C.H. The oncidium ethylene synthesis gene oncidium 1-aminocyclopropane-1 carboxylic acid synthase 12 and ethylene receptor gene oncidium ETR1 affect GA-DELLA and jasmonic acid signaling in regulating flowering time, anther dehiscence, and flower senescence in Arabidopsis. Front. Plant Sci. 2022, 13, 785441. [Google Scholar] [PubMed]
Figure 1. Phenotype of ef mutant and WT. (A) Phenotype of ef mutant and WT 60 days after sowing. (B) Vegetative and budding stage of ef mutant and WT. Here, “×2” represents two blades overlapping. Scale bar = 5 cm.
Figure 1. Phenotype of ef mutant and WT. (A) Phenotype of ef mutant and WT 60 days after sowing. (B) Vegetative and budding stage of ef mutant and WT. Here, “×2” represents two blades overlapping. Scale bar = 5 cm.
Agriculture 14 00449 g001
Figure 2. The paraffin section of the SAM in the ef mutant and WT: lp, leaf primordium; ib, inflorescence bract; fp, flower primordium; df, disk flower. Scale bar = 500 μm.
Figure 2. The paraffin section of the SAM in the ef mutant and WT: lp, leaf primordium; ib, inflorescence bract; fp, flower primordium; df, disk flower. Scale bar = 500 μm.
Agriculture 14 00449 g002
Figure 3. The identification of differentially expressed genes between ef mutant and WT. (A) Numbers of upregulated and downregulated DEGs. (B) Correlation analysis between RNA-seq and qRT-PCR results. (C) Venn diagram of upregulated DEGs at four-leaf, six-leaf, eight-leaf, ten-leaf and bud periods. (D) Heatmap of upregulated DEGs. (E) Venn diagram of downregulated DEGs. (F) heatmap of downregulated DEGs.
Figure 3. The identification of differentially expressed genes between ef mutant and WT. (A) Numbers of upregulated and downregulated DEGs. (B) Correlation analysis between RNA-seq and qRT-PCR results. (C) Venn diagram of upregulated DEGs at four-leaf, six-leaf, eight-leaf, ten-leaf and bud periods. (D) Heatmap of upregulated DEGs. (E) Venn diagram of downregulated DEGs. (F) heatmap of downregulated DEGs.
Agriculture 14 00449 g003
Figure 4. KEGG classification of upregulated and downregulated genes in the ef mutant compared with WT.
Figure 4. KEGG classification of upregulated and downregulated genes in the ef mutant compared with WT.
Agriculture 14 00449 g004
Figure 5. KEGG classification of DEGs in the ef mutant compared with WT. The x-axis represents rich factor, meaning the number of DEGs annotated to the pathway divided by all the identified genes in this pathway. The size of the circle shows the number of DEGs annotated to the pathway. The color of the circle represents the q value according to multiple hypothesis testing.
Figure 5. KEGG classification of DEGs in the ef mutant compared with WT. The x-axis represents rich factor, meaning the number of DEGs annotated to the pathway divided by all the identified genes in this pathway. The size of the circle shows the number of DEGs annotated to the pathway. The color of the circle represents the q value according to multiple hypothesis testing.
Agriculture 14 00449 g005
Figure 6. The gene expression pattern of hormone signals in the ef mutant compared with WT. (AH) are auxin, cytokinine, gibberellin, abscisic acid, ethylene, brassinosteroid, jasmonic acid, and salicylic acid signal transduction pathways, respectively. Green boxes represent DEGs. The fold change in gene expression was represented by color strength. Red and blue represent upregulation and downregulation in the heatmap, respectively; “*” shows that the gene is significantly different in a specific stage.
Figure 6. The gene expression pattern of hormone signals in the ef mutant compared with WT. (AH) are auxin, cytokinine, gibberellin, abscisic acid, ethylene, brassinosteroid, jasmonic acid, and salicylic acid signal transduction pathways, respectively. Green boxes represent DEGs. The fold change in gene expression was represented by color strength. Red and blue represent upregulation and downregulation in the heatmap, respectively; “*” shows that the gene is significantly different in a specific stage.
Agriculture 14 00449 g006
Figure 7. Gene expression patterns of the starch and sucrose metabolism pathway. The fold change in gene expression was represented by color strength. Red and blue represent upregulation and downregulation in the heatmap, respectively; “*” shows that the gene is significantly different in a specific stage.
Figure 7. Gene expression patterns of the starch and sucrose metabolism pathway. The fold change in gene expression was represented by color strength. Red and blue represent upregulation and downregulation in the heatmap, respectively; “*” shows that the gene is significantly different in a specific stage.
Agriculture 14 00449 g007
Figure 8. Expression heatmap of flowering genes. Log10 (FPKM) values were used for the heatmap drawing.
Figure 8. Expression heatmap of flowering genes. Log10 (FPKM) values were used for the heatmap drawing.
Agriculture 14 00449 g008
Figure 9. Prospective floral network of flowering regulation in oil sunflower.
Figure 9. Prospective floral network of flowering regulation in oil sunflower.
Agriculture 14 00449 g009
Disclaimer/Publisher’s Note: The statements, opinions and data contained in all publications are solely those of the individual author(s) and contributor(s) and not of MDPI and/or the editor(s). MDPI and/or the editor(s) disclaim responsibility for any injury to people or property resulting from any ideas, methods, instructions or products referred to in the content.

Share and Cite

MDPI and ACS Style

Liu, X.; Mao, X.; Chen, J.; Du, Y.; Jin, W.; Liu, R.; Zhou, L.; Qu, Y. Transcriptomics Reveal an Integrated Gene Regulation Network of Early Flowering Development in an Oil Sunflower Mutant Induced by Heavy Ion Beam. Agriculture 2024, 14, 449. https://doi.org/10.3390/agriculture14030449

AMA Style

Liu X, Mao X, Chen J, Du Y, Jin W, Liu R, Zhou L, Qu Y. Transcriptomics Reveal an Integrated Gene Regulation Network of Early Flowering Development in an Oil Sunflower Mutant Induced by Heavy Ion Beam. Agriculture. 2024; 14(3):449. https://doi.org/10.3390/agriculture14030449

Chicago/Turabian Style

Liu, Xiao, Xuhui Mao, Jihong Chen, Yan Du, Wenjie Jin, Ruiyuan Liu, Libin Zhou, and Ying Qu. 2024. "Transcriptomics Reveal an Integrated Gene Regulation Network of Early Flowering Development in an Oil Sunflower Mutant Induced by Heavy Ion Beam" Agriculture 14, no. 3: 449. https://doi.org/10.3390/agriculture14030449

APA Style

Liu, X., Mao, X., Chen, J., Du, Y., Jin, W., Liu, R., Zhou, L., & Qu, Y. (2024). Transcriptomics Reveal an Integrated Gene Regulation Network of Early Flowering Development in an Oil Sunflower Mutant Induced by Heavy Ion Beam. Agriculture, 14(3), 449. https://doi.org/10.3390/agriculture14030449

Note that from the first issue of 2016, this journal uses article numbers instead of page numbers. See further details here.

Article Metrics

Back to TopTop