Headland Identification and Ranging Method for Autonomous Agricultural Machines
Abstract
1. Introduction
2. Technical Route and Data Preparation
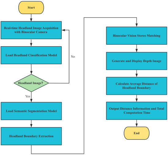
2.1. Technical Route
2.2. Dataset of Headland Image Construction
- (1)
- Headland Binary Classification Dataset
- (2)
- Headland Image Segmentation Annotation Dataset
3. System Design and Methodology
3.1. Hardware Composition
3.2. Headland Image Classification Based on MobileNetV3
3.2.1. MobileNetV3 Network Model
3.2.2. Classification Model Performance Evaluation Method
- True positive (TP) denotes the instances that are correctly identified as positive.
- False positive (FP) denotes the instances that are incorrectly identified as positive.
- True negative (TN) denotes the instances that are correctly identified as negative.
- False negative (FN) denotes the instances that are incorrectly identified as negative.
3.2.3. Classification Model Performance Testing and Analysis
3.3. Headland Image Segmentation Based on DeeplabV3+
3.3.1. DeeplabV3+ Network
3.3.2. Segmentation Model Performance Evaluation Method
- (1)
- CPA: This metric represents the ratio of the number of correctly predicted pixels for a single class to the total number of pixels in that class, as delineated in Equation (5).
- (2)
- MIoU: This metric calculates the weighted average of the ratio of the intersection to the union of the correctly predicted pixel set and the correctly classified pixel set for each class, as delineated in Equation (6).
3.3.3. Segmentation Model Performance Testing and Analysis
3.4. Ranging the Headland Boundary Based on Binocular Vision
3.5. Development of Application Software Based on the Onboard Terminal
4. Field Tests and Result Analysis
4.1. Test Environment and Conditions
4.2. Evaluation Metrics
- (1)
- Classification time (Tc).
- (2)
- Average reliability (). Calculated as the mean of the Softmax probabilities for each test, which represent the likelihood of the model predicting the label with the highest score.
- (3)
- Ranging time (Td).
- (4)
- Relative error of distance ().
4.3. Result Analysis
5. Conclusions
Author Contributions
Funding
Institutional Review Board Statement
Data Availability Statement
Conflicts of Interest
References
- Han, S.; He, Y.; Fang, H. Recent development in automatic guidance and autonomous vehicle for agriculture: A Review. J. Zhejiang Univ. (Agric. Life Sci.) 2018, 44, 381–391+515. [Google Scholar]
- Bai, Y.; Zhang, B.; Xu, N.; Zhou, J.; Shi, J.; Diao, Z. Vision-based navigation and guidance for agricultural autonomous vehicles and robots: A review. Comput. Electron. Agric. 2023, 205, 107584. [Google Scholar] [CrossRef]
- Xue, J.L.; Grift, T.E. Agricultural robot turning in the headland of corn fields. Appl. Mech. Mater. 2011, 63, 780–784. [Google Scholar] [CrossRef]
- Tu, X.; Tang, L. Headland turning optimisation for agricultural vehicles and those with towed implements. J. Agric. Food Res. 2019, 1, 100009. [Google Scholar] [CrossRef]
- Qiao, W.; Hui, L.; Pengshu, Y.; Zhijun, M. Detection method of headland boundary line based on machine vision. Nongye Jixie Xuebao/Trans. Chin. Soc. Agric. Mach. 2020, 51, 18–27. [Google Scholar]
- Xie, B.; Wu, Z.; Mao, E. Development and prospect of key technologies on agricultural tractor. Trans. Chin. Soc. Agric. Mach. 2018, 49, 1–17. [Google Scholar]
- Olcay, E.; Rui, X.; Wang, R. Headland Turn Automation Concept for Tractor-Trailer System with Deep Reinforcement Learning. In Proceedings of the 2023 IEEE 19th International Conference on Automation Science and Engineering (CASE), Auckland, New Zealand, 26 August–30 August 2023; pp. 1–7. [Google Scholar]
- Li, Y. Research and application of deep learning in image recognition. In Proceedings of the 2022 IEEE 2nd International Conference on Power, Electronics and Computer Applications (ICPECA), Shenyang, China, 21–23 January 2022; pp. 994–999. [Google Scholar]
- Qiao, Y.; Yang, P.; Meng, Z.; Liu, H. Detection System of Headland Boundary Line Based on Machine Vision. J. Agric. Mech. Res. 2022, 44, 24–30. [Google Scholar]
- Hong, Z.; Li, Y.; Lin, H.; Liu, C. Field Boundary Distance Detection Method in Early Stage of Planting Based on Binocular Vision. Trans. Chin. Soc. Agric. Mach. 2022, 53, 27–33+56. [Google Scholar]
- Gao, G.; Guo, H.; Zhang, J.; Zhang, Z.; Wu, T.; Lu, H.; Qiu, Z.; Chen, H.; Lingxuan, Z. An efficient headland-turning navigation system for a safflower picking robot. J. Agric. Eng. 2023, 54, 1539. [Google Scholar] [CrossRef]
- Yang, L.; Li, Y.; Chang, M.; Xu, Y.; Hu, B.; Wang, X.; Wu, C. Recognition of field roads based on improved U-Net++ Network. Int. J. Agric. Biol. Eng. 2023, 16, 171–178. [Google Scholar] [CrossRef]
- Li, Y.; Iida, M.; Suyama, T.; Suguri, M.; Masuda, R. Implementation of deep-learning algorithm for obstacle detection and collision avoidance for robotic harvester. Comput. Electron. Agric. 2020, 174, 105499. [Google Scholar] [CrossRef]
- Kim, W.-S.; Lee, D.-H.; Kim, T.; Kim, G.; Kim, H.; Sim, T.; Kim, Y.-J. One-shot classification-based tilled soil region segmentation for boundary guidance in autonomous tillage. Comput. Electron. Agric. 2021, 189, 106371. [Google Scholar] [CrossRef]
- He, Y.; Zhang, X.; Zhang, Z.; Fang, H. Automated detection of boundary line in paddy field using MobileV2-UNet and RANSAC. Comput. Electron. Agric. 2022, 194, 106697. [Google Scholar] [CrossRef]
- Li, D.; Li, B.; Long, S.; Feng, H.; Wang, Y.; Wang, J. Robust detection of headland boundary in paddy fields from continuous RGB-D images using hybrid deep neural networks. Comput. Electron. Agric. 2023, 207, 107713. [Google Scholar] [CrossRef]
- Qiao, Y.; Liu, H.; Meng, Z.; Chen, J.; Ma, L. Method for the automatic recognition of cropland headland images based on deep learning. Int. J. Agric. Biol. Eng. 2023, 16, 216–224. [Google Scholar] [CrossRef]
- Dwork, C.; Feldman, V.; Hardt, M.; Pitassi, T.; Reingold, O.; Roth, A. The reusable holdout: Preserving validity in adaptive data analysis. Science 2015, 349, 636–638. [Google Scholar] [CrossRef]
- Wang, X.; Zhao, L. Binocular vision system research based on MATLAB and Opencv. Digit. Commun. World 2019, 2, 46–47. [Google Scholar]
- Howard, A.; Sandler, M.; Chu, G.; Chen, L.C.; Chen, B.; Tan, M.; Wang, W.; Zhu, Y.; Pang, R.; Adam, H.; et al. Searching for MobileNetV3. In Proceedings of the 2019 IEEE/CVF International Conference on Computer Vision (ICCV), Seoul, Republic of Korea, 27 October–2 November 2020. [Google Scholar]
- Szegedy, C.; Vanhoucke, V.; Ioffe, S.; Shlens, J.; Wojna, Z. Rethinking the Inception Architecture for Computer Vision. In Proceedings of the 2016 IEEE Conference on Computer Vision and Pattern Recognition (CVPR), Las Vegas, NV, USA, 26 June–1 July 2016; pp. 2818–2826. [Google Scholar]
- Chen, L.C.; Zhu, Y.; Papandreou, G.; Schroff, F.; Adam, H. Encoder-decoder with atrous separable convolution for semantic image segmentation. In Proceedings of the European Conference on Computer Vision (ECCV), Munich, Germany, 8–14 September 2018; pp. 801–818. [Google Scholar]
- He, K.; Zhang, X.; Ren, S.; Sun, J. Spatial Pyramid Pooling in Deep Convolutional Networks for Visual Recognition. IEEE Trans. Pattern Anal. Mach. Intell. 2015, 37, 1904–1916. [Google Scholar] [CrossRef]
- Kingma, D.; Ba, J. Adam: A Method for Stochastic Optimization. arXiv 2014, arXiv:1412.6980. [Google Scholar]
- Poggi, M.; Tosi, F.; Batsos, K.; Mordohai, P.; Mattoccia, S. On the synergies between machine learning and binocular stereo for depth estimation from images: A survey. IEEE Trans. Pattern Anal. Mach. Intell. 2021, 44, 5314–5334. [Google Scholar] [CrossRef]
- Zhang, L.; Hao, S.; Wang, H.; Wang, B.; Lin, J.; Sui, Y.; Gu, C. Safety Warning of Mine Conveyor Belt Based on Binocular Vision. Sustainability 2022, 14, 13276. [Google Scholar] [CrossRef]
- Hu, J.; Sun, Y.; Li, G.; Jiang, G.; Tao, B. Probability analysis for grasp planning facing the field of medical robotics. Measurement 2019, 141, 227–234. [Google Scholar] [CrossRef]
- Meng, Z.; Yan, B.; Yin, Y.; Wang, Q.; Liu, H.; Ling, L. Machine vision obstacle detection method in unstructured farmland environment. J. Intell. Agric. Mech. 2021, 2, 1–6. [Google Scholar]
- Yang, P.; Liu, H.; Wang, X.; Wang, Q.; Meng, Z. Three-dimensional Information Detection Method for Crop Seedling Obstacles Based on Binocular Vision. J. Agric. Mech. Res. 2021, 43, 11–16. [Google Scholar]
- Wei, X.; Zhang, M.; Liu, Q.; Li, L. Extraction of Crop Height and Cut-edge Information Based on Binocular Vision. Trans. Chin. Soc. Agric. Mach. 2022, 53, 225–233. [Google Scholar]
- Li, X.; Chen, S.; Xiao, H.; Huang, D. 3D Reconstruction Analysis Based on SGBM Algorithm and BM. Algorithm Autom. Inf. Eng. 2019, 40, 6–12. [Google Scholar]








| Number | Image Type | Training Set | Augmented Training Set | Validation Set | Test Set |
|---|---|---|---|---|---|
| 0 | Farmland | 2200 | 11,000 | 550 | 550 |
| 1 | Headland | 4200 | 21,000 | 1050 | 1050 |
| Total | 6400 | 32,000 | 1600 | 1600 |
| Input | Operator | Exp Size | Out | SE | NL | Stride |
|---|---|---|---|---|---|---|
| 512 × 512 × 3 | conv2d | - | 16 | - | HS | 2 |
| 256 × 256 × 16 | bneck, 3 × 3 | - | 16 | - | RE | 1 |
| 256 × 256 × 16 | bneck, 3 × 3 | 64 | 24 | - | RE | 2 |
| 128 × 128× 24 | bneck, 3 × 3 | 72 | 24 | - | RE | 1 |
| 128 × 128 × 40 | bneck, 5 × 5 | 72 | 40 | √ | RE | 2 |
| 64 × 64 × 40 | bneck, 5 × 5 | 120 | 40 | √ | RE | 1 |
| 64 × 64 × 40 | bneck, 5 × 5 | 120 | 40 | √ | RE | 1 |
| 64 × 64 × 40 | bneck, 3 × 3 | 240 | 80 | - | HS | 2 |
| 32 × 32 × 80 | bneck, 3 × 3 | 200 | 80 | - | HS | 1 |
| 32 × 32 × 80 | bneck, 3 × 3 | 184 | 80 | - | HS | 1 |
| 32 × 32 × 80 | bneck, 3 × 3 | 184 | 80 | - | HS | 1 |
| 32 × 32 × 80 | bneck, 3 × 3 | 480 | l 12 | √ | HS | 1 |
| 32 × 32 × 112 | bneck, 3 × 3 | 672 | l 12 | √ | HS | 1 |
| 32 × 32 × 112 | bneck, 5 × 5 | 672 | 160 | √ | HS | 1 |
| 32 × 32 × 112 | bneck, 5 × 5 | 672 | 160 | √ | HS | 2 |
| 16 × 16 × 160 | bneck, 5 × 5 | 960 | 160 | √ | HS | 1 |
| 16 × 16 × 160 | conv2d, l × l | - | 960 | - | HS | 1 |
| 16 × 16 × 960 | Pool, 7 × 7 | - | - | - | HS | - |
| 1 × 1 × 960 | conv2d, l × l, NBN | - | 1280 | - | HS | 1 |
| 1 × 1 × 1280 | conv2d, l × l, NBN | - | k | - | - | - |
| Network | Accuracy (%) | Recognition Speed (s/Image) | Memory Usage (MB) | Training Time (h) |
|---|---|---|---|---|
| MobileNetV3-Large | 99.2 | 1.45 | 26.30 | 7 |
| InceptionV3 | 98.3 | 4.49 | 45.00 | 11 |
| MobileNetV2 | 98.9 | 1.90 | 28.95 | 7 |
| Network | Memory Usage (MB) | CPA (%) | MIoU (%) | Training Time (h) | Recognition Speed (s) |
|---|---|---|---|---|---|
| MV3-DeeplabV3+ | 38.45 | 97.03 | 92.08 | 79 | 1.26 |
| U-Net | 25.36 | 96.19 | 90.20 | 75 | 1.35 |
| SegNet | 30.88 | 92.20 | 85.95 | 83 | 1.33 |
| Headland Category | Classification Time (s) | Average Reliability (%) | Ranging Time (s) | Relative Error of Distance (%) |
|---|---|---|---|---|
| Weedy | 0.627 | 93.20 | 1.945 | 8.12 |
| Green vegetation | 0.620 | 96.26 | 2.076 | 6.60 |
| Ditch/Ridge | 0.623 | 90.91 | 1.988 | 5.44 |
| Average | 0.623 | 93.46 | 2.003 | 6.72 |
| Headland Category | Classification Time (s) | Average Reliability (%) | Ranging Time (s) | Relative Error of Distance (%) |
|---|---|---|---|---|
| Weedy | 0.626 | 94.02 | 1.985 | 5.10 |
| Green vegetation | 0.624 | 96.55 | 1.954 | 4.90 |
| Ditch/Ridge | 0.623 | 92.02 | 2.089 | 4.40 |
| Average | 0.624 | 94.20 | 2.009 | 4.80 |
| Headland Category | Classification Time (s) | Average Reliability (%) | Ranging Time (s) | Relative Error of Distance (%) |
|---|---|---|---|---|
| Weedy | 0.626 | 93.75 | 1.918 | 5.00 |
| Green vegetation | 0.620 | 96.78 | 1.976 | 4.33 |
| Ditch/Ridge | 0.622 | 91.98 | 2.088 | 3.73 |
| Average | 0.623 | 94.17 | 1.994 | 4.35 |
Disclaimer/Publisher’s Note: The statements, opinions and data contained in all publications are solely those of the individual author(s) and contributor(s) and not of MDPI and/or the editor(s). MDPI and/or the editor(s) disclaim responsibility for any injury to people or property resulting from any ideas, methods, instructions or products referred to in the content. |
© 2024 by the authors. Licensee MDPI, Basel, Switzerland. This article is an open access article distributed under the terms and conditions of the Creative Commons Attribution (CC BY) license (https://creativecommons.org/licenses/by/4.0/).
Share and Cite
Liu, H.; Li, K.; Ma, L.; Meng, Z. Headland Identification and Ranging Method for Autonomous Agricultural Machines. Agriculture 2024, 14, 243. https://doi.org/10.3390/agriculture14020243
Liu H, Li K, Ma L, Meng Z. Headland Identification and Ranging Method for Autonomous Agricultural Machines. Agriculture. 2024; 14(2):243. https://doi.org/10.3390/agriculture14020243
Chicago/Turabian StyleLiu, Hui, Kun Li, Luyao Ma, and Zhijun Meng. 2024. "Headland Identification and Ranging Method for Autonomous Agricultural Machines" Agriculture 14, no. 2: 243. https://doi.org/10.3390/agriculture14020243
APA StyleLiu, H., Li, K., Ma, L., & Meng, Z. (2024). Headland Identification and Ranging Method for Autonomous Agricultural Machines. Agriculture, 14(2), 243. https://doi.org/10.3390/agriculture14020243
