Next Article in Journal
Impact of Farmers’ Livelihoods on Agricultural Carbon Emission Efficiency Under the Background of Population Urbanization: Evidence from China
Previous Article in Journal
Design and Experimental Evaluation of a Minimal-Damage Cotton Topping Device
Previous Article in Special Issue
Impacts of Climate Change and Agricultural Practices on Nitrogen Processes, Genes, and Soil Nitrous Oxide Emissions: A Quantitative Review of Meta-Analyses
 
 
Font Type:
Arial Georgia Verdana
Font Size:
Aa Aa Aa
Line Spacing:
Column Width:
Background:
Article

A Long-Term CO2 Emission Forecasting Under Sustainability Policy Using an Advanced Model Complementing the PAARIMAX Framework

by
Pruethsan Sutthichaimethee
1,
Worawat Sa-Ngiamvibool
1,2,
Prapita Thanarak
3,
Jianhui Luo
4 and
Supannika Wattana
1,2,*
1
Faculty of Engineering, Mahasarakham University, Mahasarakham 44150, Thailand
2
Electrical and Computer Engineering Research Unit, Mahasarakham University, Mahasarakham 44150, Thailand
3
School of Renewable Energy and Smart Grid Technology, Naresuan University, Phitsanulok 65000, Thailand
4
College of Electrical Engineering, Hunan Mechanical and Electrical Polytechnic, Changsha 410073, China
*
Author to whom correspondence should be addressed.
Agriculture 2024, 14(12), 2342; https://doi.org/10.3390/agriculture14122342
Submission received: 3 December 2024 / Revised: 17 December 2024 / Accepted: 19 December 2024 / Published: 20 December 2024

Abstract

The purpose of this research is to develop an advanced model to serve as a strategic tool for the Thailand government in managing the country and to propose ways for the government to exercise state power through proactive measures to address governance gaps and ensure long-term sustainability. This research employs a mixed-methods approach. The research methodology involved the following stages: (1) Quantitative research was conducted by creating the best model, which involved conducting path analysis based on an autoregressive integrated moving average with an exogenous variable model (PAARIMAX (1,1,1)). (2) The results of the quantitative research were optimized to facilitate additional qualitative research in order to identify appropriate ways of using state power for long-term sustainability in country management. The study’s findings suggest that the government will need to exercise its state power in the governance of the country through the development of a long-term national management plan (2024–2043). This plan involves the establishment of a new scenario policy wherein a minimum of 35% clean technology and green materials must be utilized within the economic sector. This is primarily due to their significant impact on environmental change. Furthermore, the government should exercise its state power to mandate an immediate reduction in energy consumption of 50%, achieved through the immediate adoption of renewable energy sources. This research utilized the results derived from the PAARIMAX model to conduct further qualitative analysis to fill the gaps, enhance the value of the quantitative research, and align it more effectively with the context of practical application. The study found that the proactive measures suggested by stakeholders must be implemented alongside the urgent establishment of new scenario policies, including for charges and taxes, subsidies and concession taxes, deposit refund systems, and property rights and market creation.

1. Introduction

The United Nations and various countries have made significant efforts to collaborate globally in addressing and reducing the issue of global warming. This has involved several major meetings to agree on joint commitments. Three major conferences included the first one in 1970 in Stockholm, where the UN Environment Programme (UNEP) was established. This was followed by the establishment of the World Commission on Environment and Development (WCED) in 1983. The second major meeting took place in 1992 in Rio de Janeiro, and the final one in 2002 in Johannesburg. The primary goal of these meetings was to encourage cooperation among countries, and they were not meant to be conducted under international law, but rather under the principle of “our common future”. The key objective of these efforts was to create policies for sustainable development, which focus on fostering growth in economic, social, and environmental dimensions simultaneously. As for Thailand, the country has continuously pursued this agenda from 1990 to the present (2023), formulating national strategies to drive sustainable growth. In line with global sustainability efforts, Thailand has pursued continuous growth through the formulation of national strategies, including the National Economic and Social Development Plans (versions 1–13) and the “Thailand 4.0” initiative, aiming to transition from a developing to a developed nation [1]. To further this vision, the country introduced its first 20-year National Strategy (2018–2037), mandated by Article 65 of the Constitution of the Kingdom of Thailand, which emphasizes sustainable development based on ethical principles [2,3]. The government has played a central role in defining frameworks and development directions through national plans, legislation, regulations, and proactive measures to ensure alignment with Thailand’s national vision: “A stable, prosperous, and sustainable Thailand developed in accordance with the sufficiency economy philosophy” [4]. This vision underscores the importance of balancing development across security, the economy, society, and the environment [5]. To achieve these ambitious goals, the 20-year National Strategy outlines six key strategies:
  • National Security Strategy
  • National Competitiveness Enhancement Strategy
  • National Human Resource Development and Capacity Building Strategy
  • National Social Opportunity and Equity Promotion Strategy
  • National Environmentally Friendly Quality of Life Improvement Strategy
  • National Public Sector Governance Balancing and Development Strategy
By integrating these strategies, Thailand seeks to ensure the well-being of all its citizens and a sustainable future for the nation.
From studying the Thai government’s administration based on the principles of sustainable development in the economic, social, and environmental dimensions from the past to the present, it was found that in the economic dimension, the Ministry of Finance and the Bank of Thailand are the responsible entities. They have continuously facilitated economic growth [3,6,7], as evidenced by the consistently rising growth rate of Thailand’s gross domestic product (GDP) [8,9,10]. This growth is due to government efforts to promote various measures to maximize foreign capital inflows into Thailand, such as encouraging foreign investment in the country [11,12] through tax and fee incentives [13]. Consequently, the population has gained employment [14], job opportunities, and increased income. The government has also promoted export growth while simultaneously reducing imports [13,15,16], encouraged foreign tourists to visit Thailand consistently [17] through various promotional measures, and supported the continuous growth of large-scale businesses. These efforts demonstrate the effectiveness of Thailand’s economic administration in achieving success. In terms of social management, led by the Ministry of Social Development and Human Security, it was found that from past to present, the government has built a strong society and developed a system to achieve increasingly fair income distribution. The government has established provident funds for citizens to ensure financial security in old age, and promoted public health, education, and safety [13,18], among other initiatives. The results of Thailand’s social policies show continuous positive changes, with people enjoying better living conditions and the social sector being elevated to meet government-defined benchmarks. However, in the environmental dimension, the government has a specific agency responsible for environmental management, namely the Ministry of Natural Resources and Environment. This ministry oversees, regulates, and promotes environmental conservation under the National Environmental Quality Promotion and Preservation Act B.E. 2535 (1992), which aims to promote and protect the environment and serves as a foundation for implementing sustainability policies [11,17,18]. The government has focused on strategic planning to transition Thailand towards a green economy, which is expected to lead to long-term sustainability [13]. Nevertheless, from the past to the present, it is evident that greenhouse gas emissions have continued to rise, contributing to ongoing climate change. Although Thailand has consistently participated in various international conferences and organizations to address global warming [14], challenges with environmental sustainability persist.
In the context of economic and social policy implementation in Thailand, it is evident that the country has consistently performed adequately, resulting in a notable increase in Gross Domestic Product (GDP) growth rate [1]. When evaluating social growth indicators, it is observed that the unemployment rate has declined, income distribution has improved, educational attainment levels have risen, and access to healthcare has expanded [1,5]. However, from an environmental perspective, CO2 emissions have continuously risen with no foreseeable reduction, exceeding the carrying capacity, particularly in the agro-industry and agriculture sectors [3,9,10,11,12]. Notably, CO2 emissions have demonstrated a growth rate increase of up to 64.53% (2022/1992). The sectors contributing to CO2 emissions in Thailand include the electricity and transportation industries. The primary cause of this persistent issue stems from the lack of environmental accountability within various industries. Moreover, state agencies and the government, responsible for enacting laws and policies to oversee Thailand’s environmental management, have followed misguided administrative directions. They lack essential decision-making tools to implement proactive legislation and measures. Historically, the government has primarily relied on reactive measures, such as criminal, civil, and administrative laws. In the end, many polluters face minimal penalties, such as small fines, despite causing significant ecological damage. This damage, in many cases, has led to irreparable harm to ecosystems that may never return to their natural state [3,10,16,17,18].
The government, as the nation’s administrator, must exercise state power judiciously and prioritize the nation’s best interests to the fullest extent possible. This entails implementing sustainability policies that foster collective growth in the economy, society, and the environment, both in the short and long term. Particularly in the agricultural sector, which is Thailand’s primary industry, as the majority of the population relies heavily on agriculture and agricultural businesses for their livelihoods. A significant portion of Thailand’s income is derived from agriculture; however, this sector is also one of the leading contributors to ecological degradation in the country. Therefore, it is imperative to establish long-term strategies that are sustainable. An examination of relevant research and past governmental performance reveals that decision-making models lack precision and rely on outdated frameworks. These deficiencies impact the analysis of influence relationships. Additionally, the formulation of new scenario policies often occurs based on assumptions or perceived ideals without employing critical tools to guide final decision-making. Moreover, past policies have focused solely on reactive governance, relying on the enforcement of criminal, civil, and administrative laws. This approach has lacked the integration of quantitative and qualitative dimensions needed to achieve truly sustainable long-term outcomes in national administration. This research seeks to address these gaps by providing essential tools for strategic national governance and policy decision-making through an advanced statistical model known as the PAARIMAX model. It also aims to bridge the gap between quantitative and qualitative research, enabling the government to achieve efficient and effective national administration under sustainability policies. The study focuses on the agricultural sector as a foundational prototype that can serve as a guideline for other sectors in the future.

2. Literature Review

In the dynamic landscape of sustainability management, the role of state power has emerged as a critical and multifaceted determinant. As we delve into the intricate web of literature surrounding the intersection of state power and sustainability, this literature review aims to illuminate the various dimensions through which governments wield their influence, shape policy landscapes, and navigate the complexities of contemporary challenges. Within this expansive inquiry, we will delve into studies encompassing knowledge systems, climate change mitigation and adaptation, energy policy, payment for ecosystem services initiatives, the burgeoning bioeconomy, and the methodologies and modeling approaches employed to assess and guide sustainable practices. By weaving together these diverse threads, we seek to unravel the intricate tapestry through which state power is harnessed, adapted, and, at times, redefined in the pursuit of a more sustainable and resilient future.
The reviewed studies provide valuable insights into the intricate relationship between state power, sustainability, and the role of knowledge systems in shaping these dynamics. Scoones [19] highlighted the critical importance of incorporating diverse knowledge systems and engaging multiple actors in sustainable transformations, emphasizing that achieving sustainability goals often requires adaptive and inclusive approaches rather than rigid control. Du and Zhang’s work [20], conducted in New York City, illuminated the paradoxes inherent in sustainable development, demonstrating how trade-offs in urban green space accessibility can lead to economic gains at the cost of social equity, underscoring the need for integrated knowledge frameworks to balance competing objectives. Kull, Arnauld de Sartre, and Larrañaga [21] explored the political dimensions of “ecosystem services”, showing how diverse knowledge systems influence interpretations and applications, resulting in complex and regionally specific sustainability outcomes. Potts [22] highlighted the governance challenges in international natural resource management, revealing the importance of knowledge-sharing mechanisms among stakeholders to overcome limitations in collaboration and goal alignment. Davison et al. [23] demonstrated how state power interacts with diverse knowledge systems in advancing sustainability, as seen in Australia’s expansion of non-government-protected areas. This was shaped by governmental initiatives, science-based conservation, environmental movements, international agreements, First Nations’ traditional ecological knowledge, and neoliberal reforms, reflecting a multifaceted interplay of knowledge and governance in sustainability efforts.
The existing body of literature on sustainability management and state power encompasses a diverse array of studies, shedding light on critical aspects of climate change mitigation, resource management, governance challenges, and the participation of governments and responsible entities in shaping sustainability outcomes. Rana and Morita’s work [24] highlighted the growing expansion in the climate change literature, particularly in emissions mitigation scenarios and integrated assessment modeling. Their findings underscore the significance of policy insights drawn from quantitative analyses of scenarios, emphasizing the need for proactive governmental involvement in crafting climate change mitigation strategies informed by robust data. Johnson and Geldner [25] challenged traditional top-down resource management approaches by emphasizing their limitations in addressing deep uncertainty. They advocate for participatory governance and the integration of contemporary decision-support methods to enhance climate change adaptation, infrastructure planning, and natural resource management. Their findings highlight the importance of government collaboration with stakeholders to account for external factors and stakeholder preferences in developing resilient policies. Gubler et al. [26] provided an example of successful governance and institutional participation through the Climandes project in Peru. This initiative demonstrated how collaboration between national meteorological services and international entities can improve climate services for smallholder farmers, illustrating the critical role of government agencies in strengthening institutional capacity and delivering actionable solutions. Similarly, Osabohien et al. [27] emphasized the need for governmental intervention in promoting sustainable agricultural practices in West Africa to mitigate the adverse effects of greenhouse gas emissions on crop production. Salahodjaev and Sadikov [28] examined the complex relationships between renewable energy adoption, CO2 emissions, and economic factors in countries with high coronary heart disease rates, highlighting the role of renewable energy in mitigating environmental degradation and improving quality of life. Lastly, Schulz, Lieberherr, and Zabel [29] highlighted governance challenges in bioeconomy strategies, particularly those involving forest resource use. Their work underscores the necessity for responsible entities, including government agencies, to address conflicts and ensure the sustainability of renewable biotic resources, fostering a balanced transition to a low-carbon society. Together, these studies emphasize that effective governance and collaboration among responsible entities are crucial for overcoming sustainability challenges and achieving long-term environmental goals.
The literature also reveals a diverse array of insights into the intricate relationship between state power and sustainability across various contexts. Popoola and Magidimisha [30] shed light on the substantial energy demand in rural Nigerian areas, where over 60% of the population resides, yet faces limited access to stable electricity and challenges in connecting to the conventional grid. Meanwhile, Lammers and Hoppe [31] discussed the post-liberalization era in the European Union’s electricity sector, highlighting inadequate institutional arrangements for local energy planning and a lack of active support for renewable energy technologies. Shifting our focus to Indonesia, Suripto et al. [32] have found that the implementation of green management does not significantly influence earnings management practices within energy companies. Instead, the size of the company emerges as a primary determinant, with larger companies more likely to engage in such practices when disclosing financial information. In the realm of oil and gas sustainability, Al-Bazali and Al-Zuhair [33] presented a fuzzy logic-based equation that factors in economic health and political stability, demonstrating the influence of economic factors and the critical role of economic diversity and political stability in shaping sustainability outcomes. Arroyo and Miguel [34] delved into Ecuador’s evolving energy matrix, emphasizing the role of national governmental policies and global trends in driving shifts toward renewable energy sources and greater energy efficiency.
Furthermore, other studies have collectively shed light on the intricate relationship between state power and sustainability, particularly within the context of payments for ecosystem services (PES) and related environmental conservation efforts. Borner et al. [35] synthesized PES programs and highlighted their often less-than-expected effectiveness. Meanwhile, Hausknost, Grima, and Singh [36] introduced the “ecosystem service stairway model”, emphasizing the pivotal role of political decisions during the definition and mobilization of ecosystem service potential (ESP) in PES schemes. Dextre et al. [37] underscored the multidimensional nature of PES in the Peruvian Andes, revealing the significant influence of ecological and social dimensions on project success. Chen et al. [38] delved into China’s eco-compensation programs, demonstrating the influence of local governance models on the implementation of environmental initiatives. He and Sikor [39] provided insights into the positive outcomes of China’s Sloping Land Conversion Program (SLCP), emphasizing its impact on tree plantation expansion and livelihood transitions. Mota et al. [40] scrutinized PES schemes in Brazil, highlighting issues of ambiguity and lack of standardization in scheme definitions and payment mechanisms. Nevertheless, Hecken, Bastiaensen, and Windey [41] pointed to the need for a stronger theoretical grounding in social and political dimensions within PES research, emphasizing the role of culture, agency, social diversity, and power dynamics in shaping PES institutions and outcomes.
In addition, there are also studies that shed valuable light on the intricate relationship between state power and sustainability management across various domains, with a particular emphasis on the bioeconomy. Firoiu et al. [42] underscored the pivotal role of effective governance frameworks, encompassing financial support and regulatory tools, in fostering bioeconomy growth at regional and national levels. Robert et al. [43] highlighted the European Commission’s efforts in creating an EU-wide monitoring system for the sustainable bioeconomy, underscoring the significance of transparent information dissemination. Dietz et al. [44] presented a global perspective, emphasizing how over forty states are actively pursuing bioeconomy strategies aligned with the Sustainable Development Goals, with the caveat that effective governance mechanisms are critical for ensuring sustainability. Wesseler and Braun [45] noted the methodological challenges in quantifying the bioeconomy’s cross-sectoral nature, calling attention to the nascent stage of measurement. Kröger and Raitio [46] provided insights into Finland’s approach to sustainability in forest policy, exposing the tension between timber production and ecological concerns, while Pietarinen et al. [47] further emphasized the dominance of economic objectives in Finnish forest policy documents, revealing an imbalance in sustainability considerations. Turning to China, Zhang and Paudel [48] uncovered factors influencing farmers’ willingness to adopt the Sloping Land Conversion Program (SLCP) and the importance of skills enhancement, compensation schemes, and cooperative support. He [49] delved into the implementation of the SLCP in China, elucidating the complex interplay between governance structures, local dynamics, and outcomes and advocating for institutional reforms and local governance mechanisms.
Also, the intersection of state power and sustainability management can be seen through a rich tapestry of insights drawn from various disciplines and methodologies. Wesseler and Zhao [50] delved into the realm of government policy-making, employing real option models to illuminate the benefits and costs associated with delaying immediate action in the face of irreversibilities and uncertainties. Aryal, Maraseni, and Apan [51], in their comprehensive study spanning six decades in Nepal, underscored the complex and multifaceted drivers of ecosystem dynamics (ED), ranging from economic and demographic factors to governance and globalization influences. However, their findings reveal predominantly sectoral and incremental responses within policy-institution-program (PIP) frameworks, thus emphasizing the need for a more holistic approach. Sansa, Badreddine, and Romdhane [52], in their exploration of sustainable design scenarios, advocated for a mechanism that considers both internal and external organizational factors. This approach, which integrates strategic analysis tools such as SWOT, PESTEL, and 7S techniques, is proposed to prevent costly and incoherent product designs, emphasizing value chain-oriented sustainable design strategies. Jelici et al. [53] highlighted the efficacy of integrating insights from informal settlement morphogenesis into traditional top-down urban planning processes, offering innovative spatial solutions for local centers within informal settlements through mathematical modeling and numerical simulations. Kauškale and Geipele [54] contributed to the literature by analyzing the real estate market in the context of sustainable development, yielding a real estate market development index that holds the potential to inform decision-making in both the business sector and national macroeconomic and real estate market policies. Lastly, Bradford, Hassanieh, Valipour, and Foster [55] explored the load-slip behavior of steel–timber composite (STC) lap joints, shedding light on the effectiveness of different connection methods and their implications for structural integrity. Sansa, Badreddine, and Romdhane [56] rounded out this multifaceted discussion by emphasizing the significance of integrating an organization’s context into sustainable product design decisions and presenting a two-step model that aligns operational design scenarios with internal and external factors while considering environmental, economic, and social criteria.
After reviewing previous research efforts, it was evident that this researcher has observed a gap in the research and has discovered that the use of state power for various policies in Thailand from the past to the present (1992–2023) has lacked direction and comprehensive planning in its execution. This deficiency is further compounded by the absence of essential tools for planning various aspects of governance. Previous research has failed to translate its findings into practical applications, primarily due to a lack of comprehensive research and a focus on niche topics of interest to the researchers. Consequently, the government’s use of state power for governance has been ineffective and unable to achieve sustainability in the short, medium, and especially long term. If the government continues to operate in a manner similar to the past, it will have detrimental consequences for Thailand that cannot be easily rectified. Therefore, this research identifies this gap and aims to conduct research to enable the government to develop the most effective strategies for exercising state power. This will serve as a crucial guide for leveraging research findings to formulate new strategies for the future governance of Thailand. The researcher primarily conducted quantitative research, utilizing secondary data from 1992 to 2023 which correspond to the initiation of the law known as the “Enhancement and Conservation of the National Environmental Quality Act, B.E. 2535 (1992) [12]”. This law has been in effect in the country up to the present day. After generating quantitative research results, the researcher sought to utilize these findings for qualitative research by employing a combination of documentary analysis and focus group discussions [57]. The focus groups would consist of representatives from key stakeholders, including three private sector entities, three public sector organizations, and three policymakers responsible for managing and shaping Thailand’s national policies. The study had the following goals:
  • Specify factor variables for inclusion in the PAARIMAX model.
  • Test the stationarity of factor variables using the Augmented Dickey–Fuller concept (Dickey [58,59]).
  • Analyze the long-term relationships and the direction of these relationships among factors using the Johansen–Juselius theory [59,60,61].
  • Develop a model and analyze the influence of the relationships from the PAARIMAX model.
  • Assess the goodness of fit of the PAARIMAX model.
  • Forecast CO2 emissions using the PAARIMAX model under a new scenario policy in the future, spanning from 2024 to 2043, a total of 20 years.
  • Analyze the knowledge acquired through quantitative research.
  • Utilize the results of quantitative research for qualitative research, with the aim of constructing a strategy model for future state power exercise.
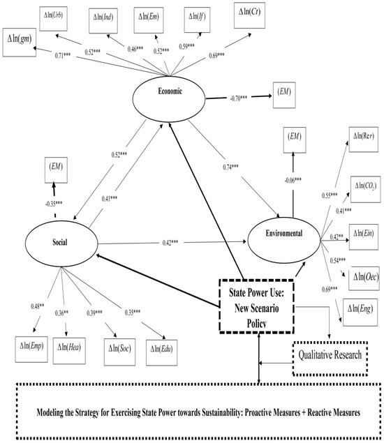
  • Summarize the research findings and discuss the research results in detail, as shown in Figure 1.
In Figure 1, the hypotheses for the quantitative research have been formulated as follows:
  • The economic sector has a direct effect on the social sector.
  • The economic sector has a direct effect on the environmental sector.
  • The social sector has a direct effect on the economic sector.
  • The social sector has a direct effect on the environmental sector.
  • The economic sector has an indirect effect on the environmental sector.
For this research, a comprehensive quality assessment of the quantitative research has been conducted to obtain the best model. The results of the quantitative research must not yield spurious findings, and there should be no issues regarding the accuracy of the analysis of the influence of the relationships. In the qualitative research component, the model validity has been rigorously examined by thoroughly assessing credibility, dependability, confirmability, and transferability.

3. Materials and Methods

This research has developed a path analysis model, known as the PAARIMAX model, based on the autoregressive integrated moving average (ARIMA) with exogenous variables. The research employed the Linear Structural Relations (LISREL 8.0) software [62]. This model serves as a framework for analyzing the causal relationships among latent variables, while also incorporating observed variables into the analysis. However, the suitability of this model for assessing the exercise of state power for governance purposes depends on its ability to provide accurate estimations without introducing estimation-related issues [15,16,17,61,62]. The PAARIMAX model in this research differs from previous models, because it emphasizes validity and ensures that it is the best model by avoiding issues like spurious results. Specifically, it aims to prevent problems such as heteroskedasticity, multicollinearity, and autocorrelation, which can compromise the accuracy of future forecasts. Unlike previous models that neglected critical aspects of forecasting, such as the stationarity of the factors used to create the model, the PAARIMAX model addresses these issues, which could otherwise result in spurious outcomes or fail to exhibit white noise characteristics. Additionally, the PAARIMAX model incorporates a rigorous selection of variables based on robust theoretical principles, with indicators for new scenario policies chosen through sensitivity analysis to ensure their appropriateness.

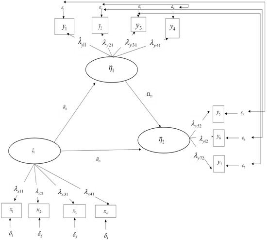
3.1. Structural Equation Modeling Framework

From Figure 2, the relationships can be represented in matrix form as follows:
x 1 = λ 1 ξ 1 + δ 1 x 2 = λ 2 ξ 2 + δ 2 x 3 = λ 3 ξ 3 + δ 3 x 4 = λ 4 ξ 4 + δ 4
y 1 y 2 y 3 y 4 y 5 y 6 y 7 = λ 1 0 λ 2 0 λ 3 0 λ 4 0 0 λ 5 0 λ 6 0 λ 7 η 1 η 2 + ε 1 ε 2 ε 3 ε 4 ε 5 ε 6 ε 7
From Equations (1) and (2), λ is defined as a structural coefficient between the latent variables and observed variables, δ and ε , and the measurement errors of x and y , respectively. From Equations (1) and (2), it is possible to express them in reduced form as follows [8,16]:
x = Λ x ξ + δ
y = Λ y η + ε
From Equations (3) and (4), the structure of the relationship can be elucidated as follows:
x = x 1 x 2 x 3 x 4 ,   Λ x = λ 1 λ 2 λ 3 λ 4 ,   ξ = ξ 1 ,   δ = δ 1 δ 2 δ 3 δ 4
y = y 1 y 2 y 3 y 4 y 5 y 6 y 7 ,   Λ y = λ 1 0 λ 2 0 λ 3 0 λ 4 0 0 λ 5 0 λ 6 0 λ 7 1 ,   η = η 1 η 2 ,   ε = ε 1 ε 2 ε 3 ε 4 ε 5 ε 6 ε 7
The symbols for the measurement model in Equations (3) and (4) are described as follows: The random variables in vector x serve as indicators for external latent variables, while y represents the vector of indicators for internal latent variables. Λ x and Λ y are composed of the parameter values denoted as λ , which are the structural coefficients linking latent variables with observed variables. Specifically, Λ x has dimensions equal to qxn, and Λ y has dimensions equal to pxm.
In the context of confirmatory factor modeling, it is specified that y = η and x = ξ λ . Furthermore, I denotes x i and y i , where j represents either ξ i or η i , which impacts x i and y i . In the case of the PAARIMAX model, it eliminates the issue of autocorrelation, which differs from structural equation modeling (SEM). In SEM, it is typically assumed that error terms are uncorrelated, whereas in reality, they may exhibit substantial correlations [8,11,17,18,62,63].

3.2. Decomposition of Effect

For the PAARIMAX model, it delineates the influence pathways into three categories: direct effect, indirect effect, and total effect. The direct effect represents a scenario where one variable directly influences another without passing through any other intermediaries. This differs from the indirect effect, which quantifies the influence of a relationship as it passes through intervening variables. Consequently, calculating the indirect effect requires summing the effects at all points where indirect influence occurs. As for the total effect, it is the cumulative impact resulting from the direct effect added to the indirect effect, as depicted in Figure 3 [8,18,60,61].
In Figure 3, the variable ξ is designated as an internal latent variable, while η 1 and η 2 are external latent variables. The relationship pattern consists of direct effects, where ξ influences η 1 , ξ influences η 2 , and η 1 influences η 2 . The indirect effect, on the other hand, occurs between ξ and η 2 , mediated through η 1 [8,11,60,61,63].
To estimate the PAARIMAX model, regression analysis is not employed, as it is a method commonly used in general structural equation modeling (SEM). However, for the PAARIMAX model, regression analysis is avoided due to potential issues, including heteroskedasticity, multicollinearity, and autocorrelation, which can arise. This research recognizes the significance of these issues and aims to ensure that the research results yield white noise without spurious problems. Moreover, every step of estimation in this model takes into account thorough validity considerations. Therefore, the PAARIMAX model utilizes the autoregressive integrated moving average with exogenous variables method, making it a suitable model for guiding long-term sustainability-oriented governance strategies and serving as a foundation for the formulation of government policies and plans for future governance. To provide a practical guideline for constructing a PAARIMAX model for interested researchers and policymakers in Thailand, the following simplified steps are proposed to facilitate implementation:
  • The researcher should analyze the stationarity properties of all available indicators. Ensuring stationarity helps enhance the model’s quality and reduces the risk of spurious problems.
  • If an indicator is non-stationary, it should be transformed into a stationary form using first differencing. If the issue cannot be resolved, the indicator should be excluded and replaced with another suitable one.
  • Stationary indicators should be subjected to a co-integration test to assess long-term relationships. Identifying such relationships allows for a proper analysis of the influence and direction of these relationships.
  • The model should be estimated and the results checked for issues such as autocorrelation, heteroskedasticity, and multicollinearity. If these issues are present, adjustments should be made, and all tests required by the model’s criteria must be conducted. After resolving these issues, the estimation process should be repeated to derive appropriate values for relationship influences and directions. A well-constructed model will yield accurate and reliable forecasts, minimizing high prediction errors.

4. Empirical Analysis

4.1. Screening of Influencing Factors for Model Input

In this study, the researcher has constructed the PAARIMAX model, employing a set of three latent variables, namely economic, social, and environmental. This model incorporates a total of 12 observed variables, including urbanization rate ( U r b ) , industrial structure ( I n d ) , export–import ( E m ) , indirect foreign investment ( I f ) , employment ( E m p ) , health and illness ( H e a ) , social security ( S o c ) , education rate ( E d u ) , energy consumption ( E n g ) , oil consumption rate ( O e c ) , energy intensity rate ( E i n ) , carbon dioxide emissions ( C O 2 ) , renewable energy rate ( Re r ) , clean technology ( C t ) , and green material rate ( g m ) . Subsequently, the researcher conducted unit root tests on these factors, as outlined below.
From Table 1, it is evident that all factors are non-stationary at level I(0) due to their acceptance of the null hypothesis H o at significance levels of 1%, 5%, and 10%. Consequently, the researcher addressed this issue by taking the first difference, which resulted in all factors becoming stationary at level I(1), as indicated by the rejection of H o at significance levels of 1%, 5%, and 10%. Therefore, all factors were deemed suitable for co-integration analysis and error correction mechanism analysis, following the framework proposed by Johansen (1995), as demonstrated below.

4.2. Analysis of Co-Integration

The researcher proceeded to analyze co-integration using all factors that were stationary at the first difference, and the results of this analysis are presented in Table 2.
From Table 2, it is found that all factors are cointegrated, with a trace statistic test value of 201.05 (none) and 99.00 (at most 1), which is greater than the MacKinnon critical value. This indicates significance at α = 0.01. When the Max-Eigen statistic test is compared to the MacKinnon critical value, it also rejects H o , demonstrating significance at 1%. Therefore, all factors are suitable for use in analyzing the error correction mechanism in the PAARIMAX model.

4.3. Analysis of the Influence of Relationships in the PAARIMAX Model

The analysis of the influence of causal factors in this research consists of the economic sector, social sector, and environmental sector, as shown in Table 3 and Figure 4.
From Table 3, it is evident that the PAARIMAX model demonstrates validity, with no issues pertaining to all three common estimation problems, namely, heteroskedasticity, multicollinearity, and autocorrelation. Additionally, the researcher has found that this model exhibits a suitable goodness of fit across various metrics, including χ 2 / d f (1.05), RMR (0.001), RMSEA (0.01), GFI (0.89), AGFI (0.99), R-squared (0.96), the F-statistic (225.05, with a probability of 0.00), the ARCH test (20.25, with a probability of 0.1), and the LM test (1.75, with a probability of 0.10). Based on the findings of this research, it can be concluded that the PAARIMAX model is highly suitable for application in the formulation of new scenario policies to achieve long-term suitability. This is further elaborated as follows:
Figure 4 depicts the results of the causal analysis using the PAARIMAX (1, 1, 1) model. It was found that, under the government’s authority in shaping sustainability policy, the economic sector has the most significant direct impact on the environmental sector. Additionally, the economic sector has an indirect effect on the environmental sector through its social impact. Subsequently, the economic sector also has statistical significance at the 0.01 level as a direct influencer of the social sector. Conversely, the social sector has a greater direct impact on the environmental sector compared to its influence on the economic sector. Furthermore, the social sector exerts an indirect influence on the environmental sector through the economic sector, and these effects are statistically significant at the 0.01 level. As for the environmental sector, the research findings indicate that it lacks the ability to exert influence on either the economic or social sectors, at both the 0.01 and 0.05 statistical significance levels. When the researcher analyzed the influence of indicators across different sectors, it was found that the green material rate has the highest impact on changes in the economic sector, the employment rate has the greatest influence on changes in the social sector, and the renewable energy rate has the most significant effect on changes in the environmental sector. In considering the formulation of a new scenario policy, these indicators should be the primary focus. However, to ensure that the new scenario policy can be effectively applied to Thailand’s policymaking process, and to guarantee that any potential changes or shocks will not diminish the influence of the relationships, the researcher has chosen to employ sensitivity analysis. This method was applied to all indicators to assess their robustness and reliability.
Furthermore, the researcher has discovered that the economic sector exhibits the highest adaptability to equilibrium, with a maximum error correction mechanism ( E m ) of −0.70 when compared to the social sector, which has an error correction mechanism ( E m ) of −0.35, and the environmental sector, which possesses the lowest error correction mechanism ( E m ) of −0.06. Therefore, if the government fails to take any action or follows the same strategies as in the past, it will lead to long-term adverse consequences that cannot be rectified. This is primarily because the environmental system has an extremely slow adaptation rate. Consequently, the policies that the government aims to implement will never materialize, resulting in more negative outcomes than positive ones in terms of utilizing state power to foster economic and societal growth. The environment will suffer the most significant effects.
Therefore, in the capacity of the government to exercise authority in governing Thailand by utilizing state power to manage the economy, society, and the environment towards sustainability, the researcher has employed indicators for the determination of new scenario policies within the PAARIMAX model. For the approach to formulating a new scenario policy in this research, the researcher employed sensitivity analysis on all factors to evaluate their suitability for policy development. The test results revealed that the factors with significant influence at a 99% confidence level, ranked highest in both long-term and short-term analyses, were clean technology, green material rate, and renewable energy. In the social sector, the employment rate was found to pass the sensitivity analysis only in the short term, while it did not achieve significance at the 99% confidence level in the long term. Consequently, the researcher prioritized these significant variables to draft the new scenario policy. This allows for the urgent development of strategic management policies for Thailand aimed at reducing greenhouse gas emissions. If economic and environmental measures are effectively implemented, it will pave the way for addressing social sector issues in the next phase. Additionally, the analysis of relationship magnitudes indicates that the economic sector has the most significant impact on the environmental sector, followed by the social sector. This demonstrates that changes in the economic sector have the greatest effect on the environmental sector. Based on this analysis, the findings can be utilized to formulate the new scenario policy and make forecasts as follows:
The economic sector should be prioritized when developing Thailand’s strategic scenario. Additionally, the performance evaluation, based on the PAARIMAX (1, 1, 1) model and other models, was conducted using MAPE and RMSE values. Other models evaluated include the regression model, ANN model, BP model, Fuzzy model, and GM-ARIMA model, as detailed below.
Table 4 shows that the PAARIMAX (1, 1, 1) model has the highest performance and is most suitable for application in Thailand’s policy and planning tools compared to other previously used models. The lowest MAPE and RMSE values were 1.01 percent and 1.75 percent, respectively. The next model in rank was the GM-ARIMA model, with MAPE and RMSE values of 4.02 percent and 4.25 percent, respectively, followed by the Fuzzy model, with MAPE and RMSE values of 5.10 percent and 6.25 percent, respectively. The next in rank was the BP model, with MAPE and RMSE values of 7.05 percent and 8.49 percent, respectively. Later, the ANN model was also found with MAPE and RMSE values of 9.05 percent and 9.10 percent, respectively, followed by the regression model with MAPE and RMSE values of 17.55 percent and 19.75 percent, respectively.

4.4. Forecasting CO2 Emissions Using the PAARIMAX Model

The analysis revealed that the PAARIMAX model is highly suitable for long-term forecasting (1–20 years). Consequently, the researcher formulated a new scenario policy aligned with Thailand’s 20-year strategic management plan (2018–2037). This plan outlines the direction and framework for governing the country during this period, with a follow-up phase for implementation results scheduled between 2038 and 2043. However, this policy has not yet been effectively implemented and remains a future operational plan. This research highlights the critical need for the new scenario policy to be implemented immediately rather than deferred, as delays will further harm ecosystems and cause irreversible long-term damage. The proposed new scenario policy includes the following measures: clean technology and a green material rate of at least 35%, and utilization of renewable energy to reduce total energy consumption by 50%, with the remaining 50% replaced by renewable energy consumption. Using the PAARIMAX model, the researcher forecasted CO2 emissions over the next 20 years (2024–2043) to determine the growth rate of greenhouse gases in Thailand. The forecast compared two scenarios: assuming the government continues with policies similar to those implemented in the past, and incorporating the proposed measures, as presented in Figure 5.
Figure 5 illustrates a long-term forecast of CO2 emissions in Thailand from 2024 to 2043, in accordance with sustainability policies for national governance. The analysis reveals a continuous increase in CO2 emissions, amounting to 93.01 Mt CO2 Eq. from 2024 to 2043. This value significantly exceeds the predetermined carrying capacity of 56.02 Mt CO2 Eq. (from 2024–2043). Such an increase, if allowed to follow market forces without government intervention, would lead to environmental degradation and the onset of climate change, causing irreparable damage to the nation and society. Therefore, the researcher has proposed a new scenario policy that results in a gradual reduction in CO2 emissions in the future (2024–2043). This policy aims to reduce emissions by a consistent annual rate of 5.36% (2024/2043) or a total decrease of 37.95 Mt CO2 Eq. (2024–2043). Importantly, this revised scenario ensures that emissions remain below the carrying capacity, making it a highly suitable strategy for Thailand. It not only supports economic growth, but also fosters societal development while concurrently promoting environmental sustainability. Hence, the implementation of a well-suited new scenario policy can enhance the efficiency and effectiveness of government governance, benefiting both the present and future of the nation. The formulation of a new scenario policy has already been established as a core element of Thailand’s 20-year national strategy. However, the country has so far struggled to select or clearly define the appropriate indicators. Based on the findings of this research, concrete recommendations have been developed to guide the government in implementing the policy effectively and prioritizing it as an urgent agenda item. Moreover, the research highlights proactive measures that must be undertaken immediately and with earnest commitment, as demonstrated through qualitative findings.
The research findings, using the PAARIMAX (1, 1, 1) model, reveal the influence of the relationship between each factor and provide insights on how the government should prioritize the implementation of new scenario policies to achieve sustainable development. However, the formulation of national strategies is crucial and must involve an analysis of strategies in all areas, both proactive and reactive. Therefore, qualitative research will complement the strategy development process, ensuring completeness and effectiveness in its appropriate application moving forward.

4.5. Analysis of Proactive Measures

For this research, the researcher has supplemented the findings of quantitative research with qualitative research to identify proactive measures for the government’s long-term strategic power use in Thailand. However, the quantitative research revealed that the establishment of new scenario policies in the economic and environmental sectors would significantly enhance the effectiveness of state power use in the long term. Notably, the economic sector exhibited the most rapid adaptability to achieving equilibrium. Therefore, researching strategies for employing proactive measures in this sector can lead to swift and effective national development planning, resulting in genuine efficiency and effectiveness. Consequently, the researcher conducted an analysis and synthesis to outline strategies for Thailand’s sustainable development by utilizing documentary analysis combined with focus group discussions. These focus groups included representatives of key stakeholders and national policymakers to develop comprehensive strategies for advancing Thailand toward sustainability. In this research, the researcher meticulously examined the validity of the study by scrutinizing credibility, dependability, confirmability, and transferability. The results of the synthesis are summarized as follows.
  • Fiscal Policy Instruments: These instruments are used to align with the standards set by the government, including the collection of various service charges and taxes.
  • Market Policy Instruments: These are tools with price mechanisms as determinants. The government has a responsibility to continuously support the functioning and efficiency of these mechanisms, including monitoring their outcomes. Examples include deposit refund systems.
  • Motivational Policy Instruments: These encompass financial incentives, such as subsidy programs, aimed at fostering motivation.
In any case, the aforementioned measures are policies vested in the government as the governing authority with the power to administer the nation. The selection and implementation of these measures must be appropriate and tailored to each specific circumstance. Quantitative research findings have revealed a continuous deterioration in the environmental sector, stemming from the economic and social sectors. Therefore, the strategy to address this issue involves the consistent utilization of government-initiated measures. These measures encompass criminal measures, civil measures, and governance measures. Thailand’s efforts to prevent such problems have been inefficient and inconsistent. The implementation process lacks direction, monitoring, and adherence to principles of good governance. Furthermore, this research has investigated Thailand’s proactive measures by making comparative assessments with other countries, especially those in Europe, that have effectively implemented certain measures resulting in sustainability. Consequently, Thailand has adopted a reactive approach by implementing various actions under the enforcement of environmental laws in civil, criminal, and administrative cases. However, these measures have failed to achieve sustainable development. This contrasts with Europe, which does not support such methods, as they are viewed as an improper use of authority that does not truly promote environmental preservation. Europe primarily adopts proactive measures, which have proven highly effective and conducive to sustainability. These measures, which could be appropriately adapted to the context of Thailand, include the following: (1) Charges and Taxes; (2) Subsidies and Concession Taxes; (3) Deposit Refund Systems; and (4) Property Rights and Market Creation. We have summarized the directions for implementing proactive measures in conjunction with the upstream reactive measures that the government has consistently pursued. It is imperative that these actions be carried out collaboratively, as they are interdependent and cannot be separated. The key components of this strategy are as follows:
  • Charges and Taxes
This measure involves the collection of fees and taxes based on the amount of pollution generated. The amount paid is contingent on the type and quantity of environmental damage caused by various activities. It serves as a critical tool for emphasizing the responsibility of polluters. This measure incentivizes polluters to consider the costs they must bear and encourages them to minimize their environmental impact. It can be highly effective in reducing environmental harm if it ensures that environmental usage remains within established standards. Furthermore, the research suggests that this measure necessitates government collaboration to establish various types of new scenario policies derived from preliminary quantitative research. These policies include clean technology, green materials, and renewable consumption.
2.
Incentives and Tax Incentives
This measure represents a policy aimed at altering the behavior of producers to operate various activities in line with guidelines or activities prescribed by the government to be environmentally friendly. Furthermore, with regard to tax incentives, it involves reducing taxes for producers who engage in activities promoted by the government. In implementing these measures, the government must ensure that the benefits accruing to the country outweigh the losses incurred in implementing these policies. The government must also coordinate these actions in conjunction with the new scenario policies, which encompass clean technology, green materials, and renewable consumption. This is because if producers shift their behavior, they will reap both direct and indirect benefits.
3.
Deposit Refund System
This measure is a government-imposed policy that allows producers to manufacture products with the requirement of reuse. The government mandates an additional fee collection, and if the producer can appropriately manage the process without harming the environment, the deposit will be refunded. This policy can be highly effective if the government implements new scenario policies in terms of green materials, such as water bottles, steel, aluminum, and many more. This measure promotes the reutilization of materials instead of disposing of them, thereby contributing to environmental sustainability.
4.
Property Rights and Market Creation
This measure serves as an initiative to encourage individuals to become owners of public goods in order to foster affection and care for these common resources, rather than their destruction. Historically, the public has tended to believe that no one truly owns public goods, and therefore, they can be used and abused indiscriminately. However, when individuals perceive these resources as their own, they are more likely to exercise restraint and utilize them in the most economical manner possible. Hence, it is imperative for the government to manage the concept of ownership concerning natural resources for the ultimate benefit of the nation and the environment. Furthermore, implementing this strategy not only serves as a long-term incentive for the conservation of natural resources and the environment but also necessitates the government’s establishment of tradable permits, which create a market for the exchange of usage rights. This is crucial for controlling the volume of resource utilization within acceptable limits and not exceeding carrying capacity. In this context, the government must uphold the principles of good governance as a central tenet, as failure to do so could result in favoring private interests and investors over the benefits that should be derived for the greater good. Additionally, assuming responsibility for the environment is essential in the framework of creating a market for environmental goods and services to ensure that those who cause harm to the environment bear the responsibility for the damage incurred. This can be achieved by specifying penalties that reflect the scope and scale of the environmental damage, thereby making the opportunities and consequences of harm clear.

5. Conclusions and Discussion

Thailand is a developing country with agriculture as its primary production structure. As the economy continues to grow, agricultural industries have increasingly emerged. According to data, Thailand’s greenhouse gas emissions have shown a consistent upward trend from 1992 to 2023. The primary indicator for measuring greenhouse gas emissions, CO2 emissions, has demonstrated a growth rate that has consistently exceeded the country’s carrying capacity. The sector contributing the most to greenhouse gas emissions in Thailand is the agricultural industry, followed by the transportation sector. Within the agricultural industry, the major sources of greenhouse gas emissions include the fertilizer and cement industries, fermentation in animal digestive systems, rice cultivation, livestock waste management, and the burning of agricultural residues. Research findings indicate that over the next 20 years (2024 to 2043), CO2 emissions will experience exponential growth, significantly surpassing the country’s carrying capacity. In response, this research has developed a model as a critical tool for strategizing national management to mitigate impacts and promote sustainable development. For this study, the researcher employed the PAARIMAX model (1, 1, 1), which was identified as the most effective model.
For this research, the researcher employed the PAARIMAX model (1, 1, 1), which was identified as the best model. The research aimed to explore strategies for using state power in governing the country to achieve long-term sustainability. It was found that in the past, the government’s management of Thailand did not lead to sustainability. Furthermore, the research revealed that in the coming 20 years (2024–2043), continuing with the conventional governance approach without a defined strategy would result in a continuous increase in greenhouse gas emissions, surpassing the carrying capacity of Thailand. This increase would occur at an alarming rate. It is evident that the policies pursued over several years have led to sustained growth in both the economic and social sectors. However, viewing these aforementioned two sectors alone demonstrates significant efficiency and effectiveness in governance. Nevertheless, the management of Thailand should not be limited to a two-dimensional perspective. All dimensions must be considered comprehensively, especially the environmental sector, which is crucial for the future sustenance of life and Thailand itself. Focusing solely on the growth of two sectors without preserving and conserving the environment together will eventually lead to the deterioration of all aspects. Therefore, this research recognizes research challenges and discoveries which can be used as a model in formulating long-term strategies for governing Thailand. Key tools that enable growth in all aspects simultaneously include the immediate implementation of new scenario policies, namely clean technology, green materials, and renewable energy consumption. These policies should be urgently designated as national strategies before it becomes too late to rectify the situation. The quantitative findings of this research have resulted in a model that can be applied to other regions or countries. In these areas, each sector will have its own set of indicators, which can be adapted by responsible parties to align with the research methodology presented here. This approach enables the development of models and the formulation of new scenario policies tailored to effectively establish national strategies suitable for the specific context of each region or country.
Furthermore, this research has discovered strategies for the use of state power in governing Thailand through qualitative research, resulting in findings showing that urgent action by the government must be accompanied by the establishment of new scenario policies:
  • Charges and taxes are among the most commonly used and successful measures in countries such as Germany, Switzerland, the Netherlands, South Korea, and Japan. These measures are highly suitable for Thailand’s context. However, their implementation must be carefully adapted to align with the country’s specific conditions, consistent with the findings of Arnaud and Jean-Christophe [64]. The following five tax measures are proposed as suitable for Thailand, particularly in the agricultural sector, which is a key and primary production sector:
    Grant farmers engaged in sustainable agriculture double the income tax deduction based on their actual investment costs.
    Provide income tax exemptions to businesses certified in sustainable agriculture, especially those involved in processing or secure packaging practices.
    Introduce value-added tax on agricultural chemicals to discourage their use.
    Exempt agricultural businesses certified in sustainable agriculture standards from land and building taxes.
  • Subsidies and concession taxes are national management strategies designed to encourage organizations to adopt environmentally friendly practices. Organizations that shift their operations to align with eco-friendly standards are eligible for government support through subsidies and financial incentives. Additionally, concession taxes are reduced for organizations that actively protect and conserve the environment. These measures must be implemented alongside strict adherence to new scenario policies, such as clean technology, green materials, and renewable consumption. When producers adjust their behavior accordingly, they will reap both direct and indirect benefits. This strategy is particularly suitable for Thailand and has been successfully implemented in other countries, such as Japan, Switzerland, France, and the Netherlands.
  • Deposit refund systems are highly suitable for Thailand and are widely used globally.
  • Property rights and market creation are measures that are well-suited for Thailand and have been particularly successful in various European countries when implemented earnestly and consistently. If Thailand takes serious and continuous action, it can achieve significant benefits, similarly to other countries. Nevertheless, this research has led to the discovery that the role of the state in implementing proactive measures depends on whether they lead to successful outcomes or align with the principles and guidelines for managing the global community’s environment. The government must set clear environmental goals and carefully select appropriate measures. This should be done while adhering to the following operational guidelines:
    (1)
    Command and control involve directly instructing citizens and organizations to change behaviors that impact the environment.
    (2)
    Motivation through persuasion is an approach in which the government attempts to alter the behaviors of citizens or organizations without the use of coercion but through measures designed to stimulate consciousness.
    (3)
    Voluntary initiatives involve organizations making sacrifices for the betterment of society, with the government serving as a supporter or coordinator. These voluntary initiatives may take the form of ecolabels and eco-audits.
Therefore, this research has identified a strategic model for optimizing the use of state power in governance to achieve maximum efficiency. This entails pursuing both quantitative and qualitative measures collectively, with an inseparable integration. The government must formulate new scenario policies to benefit the economic sector, social sector, and environmental sector concurrently, ensuring that their growth aligns cohesively. It is imperative that no single sector experiences disproportionate growth at the expense of others. Additionally, a crucial aspect that the government cannot afford to neglect and must address in tandem with the development of new scenario policies is the implementation of proactive measures, as outlined in this research. The strategic formulation process must consistently incorporate proactive measures, encompassing various legal frameworks such as criminal law, commercial law, and governance law, to maximize long-term national benefits. Furthermore, this research advocates for the careful integration of proactive measures derived from this study with those stipulated in the Enhancement and Conservation of the National Environmental Quality Act, B.E. 2535 (1992). This research underscores the utmost importance of combining proactive and reactive measures, considering the latter as the foundational legal framework for environmental management. The Enhancement and Conservation of the National Environmental Quality Act comprehensively addresses environmental concerns, encompassing aspects of water pollution, air quality, noise pollution, and natural resource conservation. The government, therefore, has a responsibility to ensure the diligent enforcement of environmental laws across all dimensions.
Furthermore, the incorporation of the Polluter Pays Principle and public participation in environmental conservation have been legislated, with significant implications as follows:
  • Providing increased opportunities for public involvement in environmental management, granting individuals the right to access government information related to environmental quality promotion, receiving compensation or restitution from the state in cases of damage caused by pollution resulting from government activities or projects, and lodging complaints against environmental law violators, as stipulated in Article 6.
  • Enhancing the organizational structure responsible for environmental matters by elevating the status of the National Environmental Committee from an advisory body to a national-level committee chaired by the Prime Minister. The committee consists of thirteen members in official positions, including ministers and heads of relevant agencies, along with eight qualified members appointed. Among these, not less than half must be representatives of the private sector, in accordance with the provisions in Article 12.
  • The committee is vested with several crucial responsibilities, including establishing environmental quality standards, providing approval for environmental quality management plans, and devising measures to enhance collaboration and coordination among government agencies, state-owned enterprises, and private sectors concerning environmental quality promotion and preservation. These duties are prescribed in Article 13.
  • The establishment of an environmental fund within the Ministry of Finance aims to facilitate investments and operations for waste management by local government agencies or state-owned enterprises, as well as to provide financial assistance and support any initiatives related to environmental quality promotion and preservation, as determined by the Fund Management Committee, as stated in Articles 22 and 23.
  • The Environmental Committee is empowered to set environmental quality standards for various matters, as stipulated in Article 32.
  • The Pollution Control Committee is tasked with proposing action plans to prevent or mitigate hazards arising from the dissemination of pollutants or pollution conditions to the Environmental Committee. It also provides recommendations regarding taxation and private sector investments related to pollution control and environmental quality promotion and preservation to the National Environmental Committee, in accordance with Articles 52 and 53.
  • Provisions are made regarding service charges, penalties for civil liability, and criminal penalties for violations. Criminal penalties under the law may include imprisonment for a period ranging from one month to five years and fines not exceeding 50,000 Baht or both, as specified in Articles 88 to 93 and Articles 96 to 111.
Therefore, it can be observed that the aforementioned proactive measures not only benefit the environment significantly but also hold great importance. The government, in its capacity as an administrator of the state, should thus rigorously enforce the aforementioned laws in conjunction with the implementation of the proactive measures proposed in this research study. This combined approach is expected to yield substantial benefits for long-term sustainability in national governance.
This research recommends that Thailand implement both reactive and proactive measures simultaneously. Regarding reactive measures, it is suggested that the country reduce its reliance on legal enforcement. Despite continuous application over the years, such enforcement has proven neither effective nor efficient, as ecological and environmental degradation has only worsened. Therefore, Thailand should scale down its reliance on this approach and focus more on proactive measures, including the following: (1) Charges and Taxes; (2) Subsidies and Concession Taxes; (3) Deposit Refund Systems; and (4) Property Rights and Market Creation. Moreover, for effective national management, the government must not overlook the importance of public participation. Encouraging citizens to see public resources as their own will foster a sense of love and stewardship toward the environment. This approach will help them understand the tangible benefits of a thriving environment for their well-being. Additionally, governance must be flexible and adhere to the principles of good governance, ensuring that all citizens benefit equally from environmental resources. This balanced approach will drive Thailand toward long-term sustainability.
As for the limitations of this research, under the exercise of state power in the past, the government has tended to view issues as isolated components and address them individually, without prior planning or preventative measures. This approach lacks a holistic and rational strategic perspective in several respects: (1) the use of state power to formulate short-term strategies rather than long-term ones, focusing solely on immediate problem-solving without considering preemptive risk management and long-term impact assessment; (2) the formulation of public policy as a commodity accessible to everyone without taking into account environmental costs and societal implications; (3) the government’s strategic management of the nation lacks vigilance in dealing with public goods that have deteriorated and may not be recoverable; and (4) the formulation of strategies without a guiding operational framework for true accountability and the inconsistent execution of duties by administrators. This deficiency in ethical governance extends to economic, societal, and environmental aspects. However, this research focuses on strategies to manage Thailand’s reduction of greenhouse gas emissions and ensure sustainable consumption that does not compromise the future. However, external factors beyond the country’s control, such as global market trends, international climate policies, and cross-border pollution, pose significant limitations. The absence of enforceable international laws to hold polluting countries accountable further exacerbates the challenge. Therefore, Thailand must prioritize effective national strategies and strictly adhere to international treaties, such as the United Nations Framework Convention on Climate Change (UNFCCC), to address climate change and navigate these external constraints effectively.

Author Contributions

Conceptualization, P.S. and S.W.; methodology, P.S., S.W. and W.S.-N.; software, P.T. and J.L.; validation, P.S., S.W. and W.S.-N.; formal analysis, P.S., S.W., W.S.-N., P.T. and J.L.; investigation, P.S., S.W., W.S.-N., P.T. and J.L.; resources, P.S. and S.W.; data curation, P.S. and S.W.; writing—original draft preparation, P.S. and S.W.; writing—review and editing, P.S., S.W. and W.S.-N.; visualization and supervision, P.S., S.W. and W.S.-N.; project administration, S.W. and W.S.-N. All authors have read and agreed to the published version of the manuscript.

Funding

This research project was financially supported by Mahasarakham University, grant number 6811025.

Institutional Review Board Statement

Not applicable.

Informed Consent Statement

Not applicable.

Data Availability Statement

All data used in this study are publicly available and mentioned in the paper.

Acknowledgments

Faculty of Engineering, Mahasarakham University, and Electrical and Computer Engineering Research Unit, Mahasarakham University.

Conflicts of Interest

The authors declare no conflicts of interest.

References

  1. The World Bank: Energy Use (Kg of Oil Equivalent Per Capita) Home Page. Available online: https://databank.worldbank.org/metadataglossary/world-development-indicators/series/EG.USE.PCAP.KG.OE (accessed on 2 October 2023).
  2. Office of the National Economic and Social Development Council (NESDC). Available online: https://www.nesdc.go.th/nesdb_en/main.php?filename=index (accessed on 2 October 2023).
  3. Thailand Greenhouse Gas Management Organization (Public Organization). Net Zero GHG Emissions. Available online: https://thaicarbonlabel.tgo.or.th/tools/files.php?mod=YjNKbllXNXBlbUYwYVc5dVgyUnZkMjVzYjJGaw&type=WDBaSlRFVlQ&files=TkRrPQ (accessed on 5 October 2023).
  4. Department of Alternative Energy Development and Efficiency. Available online: https://www.dede.go.th/ (accessed on 2 October 2023).
  5. National Statistical Office Ministry of Information and Communication Technology. Available online: https://www.nso.go.th/nsoweb/index?set_lang=en (accessed on 5 October 2023).
  6. Champeecharoensuk, A.; Dhakal, S.; Chollacoop, N. Climate Change Mitigation in Thailand’s Domestic Aviation: Mitigation Options Analysis towards 2050. Energies 2023, 16, 7199. [Google Scholar] [CrossRef]
  7. Triani, M.; Tambunan, H.B.; Dewi, K.; Ediansjah, A.S. Review on Greenhouse Gases Emission in the Association of Southeast Asian Nations (ASEAN) Countries. Energies 2023, 16, 3920. [Google Scholar] [CrossRef]
  8. Sutthichaimethee, P. A Framework on Setting Strategies for Enhancing the Efficiency of State Power use in Thailand’s Pursuit of a Green Economy. Int. J. Energy Econ. Policy 2024, 14, 108–120. [Google Scholar] [CrossRef]
  9. United Nations Framework Convention on Climate Change (UNFCCC, Bonn, Germany). The Paris Agreement: An Early Assessment. Environ. Policy Law 2014, 44, 485–488. [Google Scholar]
  10. United Nations Framework Convention on Climate Change (UNFCCC, Bonn, Germany). Global Progress in Environmental Law. Environ. Policy Law 2016, 46, 23–27. [Google Scholar]
  11. Sutthichaimethee, P. Forecasting Economic, Social and Environmental Growth in the Sanitary and Service Sector Based on Thailand’s Sustainable Development Policy. J. Ecol. Eng. 2018, 19, 205–210. [Google Scholar] [CrossRef]
  12. Pollution Control Department Ministry of Natural Resources and Environment. Enhancement and Conservation of National Environmental Quality Act, B.E. 2535. Available online: https://www.pcd.go.th/laws/5406/ (accessed on 5 October 2023).
  13. Thailand Development Research Institute (TDRI), Making Exports for a Low-Carbon Era. Available online: https://tdri.or.th/en/2024/04/making-exports-for-a-low-carbon-era/ (accessed on 5 December 2023).
  14. Pollution Control Department Ministry of Natural Resources and Environment. Principle 4: In Order to Achieve Sustainable Development, Environmental Protection Shall Constitute an Integral Part of the Development Process and Cannot Be Considered in Isolation from It. Available online: https://www.pcd.go.th/laws/ (accessed on 7 October 2023).
  15. Sutthichaimethee, P.; Ariyasajjakorn, D. Forecasting Model of GHG Emission in Manufacturing Sectors of Thailand. J. Ecol. Eng. 2017, 18, 18–24. [Google Scholar] [CrossRef][Green Version]
  16. Sutthichaimethee, P.; Ariyasajjakorn, D. Forecast of Carbon Dioxide Emissions from Energy Consumption in Industry Sectors in Thailand. Environ. Clim. Technol. 2018, 22, 107–117. [Google Scholar] [CrossRef]
  17. Sutthichaimethee, P.; Ariyasajjakorn, D. Forecasting Model on Carrying Capacity for Government’s Controlling Measure under Environmental Law in Thailand: Adapting Non-recursive Autoregression Based on the Var-X Model. Int. J. Energy Econ. Policy 2020, 10, 645–655. [Google Scholar] [CrossRef]
  18. Sutthichaimethee, P.; Kubaha, K. A Relational Analysis Model of the Causal Factors Influencing CO2 in Thailand’s Industrial Sector under a Sustainability Policy Adapting the VARIMAX-ECM Model. Energies 2018, 11, 1704. [Google Scholar] [CrossRef]
  19. Scoones, I. The Politics of Sustainability and Development. Annu. Rev. Environ. Resour. 2016, 41, 293–319. [Google Scholar] [CrossRef]
  20. Du, M.; Zhang, X. Urban greening: A new paradox of economic or social sustainability? Land Use Policy 2020, 92, 104487. [Google Scholar] [CrossRef]
  21. Kull, C.A.; Sartre, X.A.; Larrañaga, M.C. The political ecology of ecosystem services. Geoforum 2015, 61, 122–134. [Google Scholar] [CrossRef]
  22. Potts, R. Disconnected dots? A systematic review of governance challenges for natural resource management. J. Environ. Plan. Manag. 2020, 63, 1356–1374. [Google Scholar] [CrossRef]
  23. Davison, A.; Pearce, L.M.; Cooke, B.; Kirkpatrick, J.B. From activism to “not-quite-government”: The role of government and non-government actors in the expansion of the Australian protected area estate since 1990. J. Environ. Plan. Manag. 2023, 66, 1743–1764. [Google Scholar] [CrossRef]
  24. Rana, A.; Morita, T. Scenarios for greenhouse gas emission mitigation: A review of modeling of strategies and policies in integrated assessment models. Environ. Econ. Policy Stud. 2000, 3, 267–289. [Google Scholar] [CrossRef]
  25. Johnson, D.R.; Geldner, N.B. Contemporary Decision Methods for Agricultural, Environmental, and Resource Management and Policy. Annu. Rev. Resour. Econ. 2019, 11, 19–41. [Google Scholar] [CrossRef]
  26. Gubler, S.; Rossa, A.; Avalos, G.; Bronnimann, S.; Cristobal, K.; Maspoli, M.C.; Dapozzo, M.; van der Elst, A.; Escajadillo, Y.; Flubacher, M.; et al. Twinning SENAMHI and MeteoSwiss to co-develop climate services for the agricultural sector in Peru. Clim. Serv. 2020, 20, 100195. [Google Scholar] [CrossRef]
  27. Osabohien, R.; Matthew, O.; Aderounmu, B.; Olawande, T. Greenhouse Gas Emissions and Crop Production in West Africa: Examining the Mitigating Potential of Social Protection. Int. J. Energy Econ. Policy 2019, 9, 57–66. [Google Scholar]
  28. Salahodjaev, R.; Sadikov, A. Examining the Nexus Between Renewable Energy, CO2 Emissions, and Economic Factors: Implications for Countries Marked by High Rates of Coronary Heart Disease. Energies 2024, 17, 6057. [Google Scholar] [CrossRef]
  29. Schulz, T.; Lieberherr, E.; Zabel, A. How national bioeconomy strategies address governance challenges arising from forest-related trade-offs. J. Environ. Policy Plan. 2022, 24, 123–136. [Google Scholar] [CrossRef]
  30. Popoola, A.A.; Magidimisha, H.H. Rural Energy Conditions in Oyo State: Present and Future Perspectives on the Untapped Resources. Int. J. Energy Econ. Policy 2019, 9, 419–432. [Google Scholar] [CrossRef]
  31. Lammers, I.; Hoppe, T. Analyzing the Institutional Setting of Local Renewable Energy Planning and Implementation in the EU: A Systematic Literature Review. Sustainability 2018, 10, 3212. [Google Scholar] [CrossRef]
  32. Suripto, S.; Hermawan, D.; Sari, P.I.; Rifai, A. Effect of Green Management and Earning Management of Energy Companies in Indonesia. Int. J. Energy Econ. Policy 2022, 12, 192–196. [Google Scholar] [CrossRef]
  33. AL-Bazali, T.; AL-Zuhair, M. The Use of Fuzzy Logic to Assess Sustainability of Oil and Gas Resources (R/P): Technical, Economic and Political Perspectives. Int. J. Energy Econ. Policy 2022, 12, 449–458. [Google Scholar] [CrossRef]
  34. Arroyo, F.; Miguel, L.J. Analysis of Energy Demand Scenarios in Ecuador: National Government Policy Perspectives and Global Trend to Reduce CO2 Emissions. Int. J. Energy Econ. Policy 2019, 9, 364–374. [Google Scholar]
  35. Borner, J.; Baylis, K.; Corbera, E.; Ezzine-De-Blas, D.; Roses, J.H.; Persson, U.M.; Wunder, S. The Effectiveness of Payments for Environmental Services. World Dev. 2017, 96, 359–374. [Google Scholar] [CrossRef]
  36. Hausknost, D.; Grima, N.; Singh, S.J. The political dimensions of Payments for Ecosystem Services (PES): Cascade or stairway? Ecol. Econ. 2017, 131, 109–118. [Google Scholar] [CrossRef]
  37. Dextre, R.M.; Eschenhagen, M.L.; Hernandez, M.C.; Rangecroft, S.; Clason, C.; Couldrick, L.; Morera, S. Payment for ecosystem services in Peru: Assessing the socio-ecological dimension of water services in the upper Santa River basin. Ecosyst. Serv. 2022, 56, 101454. [Google Scholar] [CrossRef]
  38. Chen, C.; Matzdorf, B.; Zhen, L.; Schröter, B. Social-Network Analysis of local governance models for China’s eco-compensation program. Ecosyst. Serv. 2020, 45, 101191. [Google Scholar] [CrossRef]
  39. He, J.; Sikor, T. Notions of justice in payments for ecosystem services: Insights from China’s Sloping Land Conversion Program in Yunnan Province. Land Use Policy 2015, 43, 207–216. [Google Scholar] [CrossRef]
  40. Mota, P.K.; Costa, A.M.; Prado, R.B.; Fernandes, L.F.S.; Pissarra, T.C.T.; Pacheco, F.A.L. Payment for Environmental Services: A critical review of schemes, concepts, and practice in Brazil. Sci. Total Environ. 2023, 899, 165639. [Google Scholar] [CrossRef] [PubMed]
  41. Hecken, G.V.; Bastiaensen, J.; Windey, C. Towards a power-sensitive and socially-informed analysis of payments for ecosystem services (PES): Addressing the gaps in the current debate. Ecol. Econ. 2015, 120, 117–125. [Google Scholar] [CrossRef]
  42. Firoiu, D.; Ionescu, G.H.; Cojocaru, T.M.; Niculescu, M.; Cimpoeru, M.N.; Calin, O.A. Progress of EU Member States Regarding the Bioeconomy and Biomass Producing and Converting Sectors. Sustainability 2023, 15, 14128. [Google Scholar] [CrossRef]
  43. Robert, N.; Giuntoli, J.; Araujo, R.; Avraamides, M.; Balzi, E.; Barredo, J.I.; Baruth, B.; Becker, W.; Borzacchiello, M.T.; Bulgheroni, C.; et al. Development of a bioeconomy monitoring framework for the European Union: An integrative and collaborative approach. New Biotechnol. 2020, 59, 10–19. [Google Scholar] [CrossRef]
  44. Dietz, T.; Börner, J.; Förster, J.J.; Braun, J.V. Governance of the Bioeconomy: A Global Comparative Study of National Bioeconomy Strategies. Sustainability 2018, 10, 3190. [Google Scholar] [CrossRef]
  45. Wesseler, J.; Braun, J.V. Measuring the Bioeconomy: Economics and Policies. Annu. Rev. Resour. Econ. 2017, 9, 275–298. [Google Scholar] [CrossRef]
  46. Kröger, M.; Raitio, K. Finnish forest policy in the era of bioeconomy: A pathway to sustainability? For. Policy Econ. 2017, 17, 6–15. [Google Scholar] [CrossRef]
  47. Pietarinen, N.; Harrinkari, T.; Brockhaus, M.; Yakusheva, N. Discourses in Finnish forest policy: Cherry-picking or sustainability? For. Policy Econ. 2023, 147, 102897. [Google Scholar] [CrossRef]
  48. Zhang, Z.; Paudel, K.P. Policy improvements and farmers’ willingness to participate: Insights from the new round of China’s Sloping Land Conversion Program. Ecol. Econ. 2019, 162, 121–132. [Google Scholar] [CrossRef]
  49. He, J. Governing forest restoration: Local case studies of sloping land conversion program in Southwest China. For. Policy Econ. 2014, 46, 30–38. [Google Scholar] [CrossRef]
  50. Wesseler, J.; Zhao, J. Real Options and Environmental Policies: The Good, the Bad, and the Ugly. Annu. Rev. Resour. Econ. 2019, 11, 43–58. [Google Scholar] [CrossRef]
  51. Aryal, K.; Maraseni, T.; Apan, A. Examining policy institution program (PIP) responses against the drivers of ecosystem dynamics. A chronological review (1960–2020) from Nepal. Land Use Policy 2023, 132, 106789. [Google Scholar] [CrossRef]
  52. Sansa, M.; Badreddine, A.; Romdhane, T.B. Sustainable design based on LCA and operations management methods: SWOT, PESTEL, and 7S. In Methods in Sustainability Science; Elsevier: Amsterdam, The Netherlands, 2021; pp. 345–364. [Google Scholar]
  53. Jelici, J.A.; Rapai, M.; Kapetina, M.; Medi, S.; Ecet, D. Urban planning method for fostering social sustainability: Can bottom-up and top-down meet? Results Eng. 2021, 12, 100284. [Google Scholar] [CrossRef]
  54. Kauškalea, L.; Geipeleb, I. Integrated approach of real estate market analysis in sustainable development context for decision making. Procedia Eng. 2017, 172, 505–512. [Google Scholar] [CrossRef]
  55. Bradford, M.A.; Hassanieh, A.; Valipour, H.R.; Foster, H.J. Sustainable steel-timber joints for framed structures. Procedia Eng. 2017, 172, 2–12. [Google Scholar] [CrossRef]
  56. Sansa, M.; Badreddine, A.; Romdhane, T.B. A new approach for sustainable design scenarios selection: A case study in a Tunisian company. J. Clean. Prod. 2019, 232, 587–607. [Google Scholar] [CrossRef]
  57. Hamidov, A.; Daedlow, K.; Webber, H.; Hussein, H.; Abdurahmanov, I.; Dolidudko, A.; Seerat, A.; Solieva, U.; Woldeyohanes, T.; Helming, K. Operationalizing water-energy-food nexus research for sustainable development in social-ecological systems: An interdisciplinary learning case in Central Asia. Ecol. Soc. 2022, 27, 12. [Google Scholar] [CrossRef]
  58. Dickey, D.A.; Fuller, W.A. Likelihood ratio statistics for autoregressive time series with a unit root. Econometrica 1981, 49, 1057–1072. [Google Scholar] [CrossRef]
  59. MacKinnon, J. Critical Values for Cointegration Test in Long-Run Economic Relationships; Engle, R., Granger, C., Eds.; Oxford University Press: Oxford, UK, 1991. [Google Scholar]
  60. Johansen, S. Likelihood-Based Inference in Cointegrated Vector Autoregressive Models; Oxford University Press: New York, NY, USA, 1995. [Google Scholar]
  61. Johansen, S.; Juselius, K. Maximum likelihood estimation and inference on cointegration with applications to the demand for money. Oxf. Bull. Econ. Stat. 1990, 52, 169–210. [Google Scholar] [CrossRef]
  62. Enders, W. Applied Econometrics Time Series; Wiley Series in Probability and Statistics; University of Alabama: Tuscaloosa, AL, USA, 2010. [Google Scholar]
  63. Harvey, A.C. Forecasting, Structural Time Series Models and the Kalman Filter; Cambridge University Press: Cambridge, UK, 1980. [Google Scholar]
  64. Arnaud, Z.D.; Jean-Christophe, P. Comparing climate pledges and eco-taxation in a networked agricultural supply chain organization. Eur. Rev. Agric. Econ. 2024, 51, 354–398. [Google Scholar]
Figure 1. Research process.
Figure 1. Research process.
Agriculture 14 02342 g001
Figure 2. Components of structural equation modeling.
Figure 2. Components of structural equation modeling.
Agriculture 14 02342 g002
Figure 3. Illustrating the influence pathway of relationship in the PAARIMAX model.
Figure 3. Illustrating the influence pathway of relationship in the PAARIMAX model.
Agriculture 14 02342 g003
Figure 4. Results of the causal influence analysis of factors in the PAARIMAX model. ** denotes a significance, α = 0.05; *** denotes a significance, α = 0.01.
Figure 4. Results of the causal influence analysis of factors in the PAARIMAX model. ** denotes a significance, α = 0.05; *** denotes a significance, α = 0.01.
Agriculture 14 02342 g004
Figure 5. The forecasting results of CO2 emissions from 2024 to 2043 in Thailand.
Figure 5. The forecasting results of CO2 emissions from 2024 to 2043 in Thailand.
Agriculture 14 02342 g005
Table 1. Unit root test at level I(0) and first difference I(1).
Table 1. Unit root test at level I(0) and first difference I(1).
Tau TestMacKinnon Critical Value
VariablesLevel I(0) ValueVariablesFirst Difference I(1) Value1%5%10%
ln ( U r b ) −3.52 Δ ln ( U r b ) −4.65 ***−4.25−3.50−2.05
ln ( I n d ) −3.50 Δ ln ( I n d ) −4.52 ***−4.25−3.50−2.05
ln ( E m ) −3.95 Δ ln ( E m ) −4.67 ***−4.25−3.50−2.05
ln ( I f ) −3.75 Δ ln ( I f ) −4.92 ***−4.25−3.50−2.05
ln ( E m p ) −2.01 Δ ln ( E m p ) −4.65 ***−4.25−3.50−2.05
ln ( H e a ) −3.05 Δ ln ( H e a ) −4.70 ***−4.25−3.50−2.05
ln ( S o c ) −3.44 Δ ln ( S o c ) −4.59 ***−4.25−3.50−2.05
ln ( E d u ) −3.74 Δ ln ( E d u ) −4.55 ***−4.25−3.50−2.05
ln ( E n g ) −3.79 Δ ln ( E n g ) −4.89 ***−4.25−3.50−2.05
ln ( O e c ) −3.52 Δ ln ( O e c ) −4.91 ***−4.25−3.50−2.05
ln ( E i n ) −4.29 Δ ln ( E i n ) −4.95 ***−4.25−3.50−2.05
ln ( C O 2 ) −4.50 Δ ln ( C O 2 ) −5.09 ***−4.25−3.50−2.05
ln ( Re r ) −3.85 Δ ln ( Re r ) −4.55 ***−4.25−3.50−2.05
ln ( C t ) −3.99 Δ ln ( C t ) −5.02 ***−4.25−3.50−2.05
ln ( g m ) −3.67 Δ ln ( g m ) −4.98 ***−4.25−3.50−2.05
Note: ( U r b ) is the urbanization rate, ( I n d ) is the industrial structure, ( E m ) is the export-import, ( I f ) is the indirect foreign investment, ( E m p ) is the employment, ( H e a ) is the health and illness, ( S o c ) is the social security, ( E d u ) is the education rate, ( E n g ) is the energy consumption, ( O e c ) is the oil consumption rate, ( E i n ) is the energy intensity rate, ( C O 2 ) is the carbon dioxide emissions, ( Re r ) is renewable energy rate, ( C t ) is clean technology, ( g m ) is the green material rate. *** denotes a significance, α = 0.01. Source: Author’s estimate (2024).
Table 2. Co-integration test by Johansen and Juselius.
Table 2. Co-integration test by Johansen and Juselius.
VariablesHypothesized No of CE(S)Trace Statistic TestMax-Eigen Statistic TestMacKinnon Critical Value
1%5%
Δ ln ( U r b ) , Δ ln ( I n d ) , Δ ln ( E m ) , Δ ln ( I f ) , Δ ln ( E m p ) , Δ ln ( H e a ) , Δ ln ( S o c ) , Δ ln ( E d u ) , Δ ln ( E n g ) , Δ ln ( O e c ) , Δ ln ( E i n ) , Δ ln ( C O 2 ) , ( Re r ) , ( C t ) , ( g m ) None ***201.05 ***181.01 ***19.5015.50
At Most 1 ***99.00 ***85.05 ***15.2511.50
*** denotes significance α = 0.01. Source: Author’s estimate (2024).
Table 3. Results of the magnitude analysis of the relationship from the PAARIMAX model.
Table 3. Results of the magnitude analysis of the relationship from the PAARIMAX model.
Dependent VariablesType of EffectIndependent Variables
EconomicSocialEnvironmental Error   Correction   Mechanism ( E m )
Economic DE-0.41 ***-−0.70 ***
IE----
Social DE0.52 ***--−0.35 ***
IE----
Environmental DE0.74 ***0.42 ***-−0.06 ***
IE0.15 ***0.09 ***--
Note: In the above, *** denotes significance α = 0.01, DE is direct effect, and IE is indirect effect.
Table 4. Monitoring the performance of the forecasting model.
Table 4. Monitoring the performance of the forecasting model.
Forecasting ModelMAPE (%)RMSE (%)
Regression model17.5519.75
ANN model9.059.10
BP model7.058.49
Fuzzy model5.106.25
GM-ARIMA model4.024.25
PAARIMAX (1, 1, 1) model1.011.75
Disclaimer/Publisher’s Note: The statements, opinions and data contained in all publications are solely those of the individual author(s) and contributor(s) and not of MDPI and/or the editor(s). MDPI and/or the editor(s) disclaim responsibility for any injury to people or property resulting from any ideas, methods, instructions or products referred to in the content.

Share and Cite

MDPI and ACS Style

Sutthichaimethee, P.; Sa-Ngiamvibool, W.; Thanarak, P.; Luo, J.; Wattana, S. A Long-Term CO2 Emission Forecasting Under Sustainability Policy Using an Advanced Model Complementing the PAARIMAX Framework. Agriculture 2024, 14, 2342. https://doi.org/10.3390/agriculture14122342

AMA Style

Sutthichaimethee P, Sa-Ngiamvibool W, Thanarak P, Luo J, Wattana S. A Long-Term CO2 Emission Forecasting Under Sustainability Policy Using an Advanced Model Complementing the PAARIMAX Framework. Agriculture. 2024; 14(12):2342. https://doi.org/10.3390/agriculture14122342

Chicago/Turabian Style

Sutthichaimethee, Pruethsan, Worawat Sa-Ngiamvibool, Prapita Thanarak, Jianhui Luo, and Supannika Wattana. 2024. "A Long-Term CO2 Emission Forecasting Under Sustainability Policy Using an Advanced Model Complementing the PAARIMAX Framework" Agriculture 14, no. 12: 2342. https://doi.org/10.3390/agriculture14122342

APA Style

Sutthichaimethee, P., Sa-Ngiamvibool, W., Thanarak, P., Luo, J., & Wattana, S. (2024). A Long-Term CO2 Emission Forecasting Under Sustainability Policy Using an Advanced Model Complementing the PAARIMAX Framework. Agriculture, 14(12), 2342. https://doi.org/10.3390/agriculture14122342

Note that from the first issue of 2016, this journal uses article numbers instead of page numbers. See further details here.

Article Metrics

Back to TopTop