A Comparative Transcriptomic and Proteomic Analysis of the Pileus of Agaricus bisporus During Its Different Developmental Phases
Abstract
1. Introduction
2. Materials and Methods
2.1. Experimental Materials
2.2. Transcriptome Sequencing and DEG Analysis
2.3. Proteome Sequencing and DEG Analysis
2.4. Data Analysis
2.5. Real-Time Fluorescence Quantitative Polymerase Chain Reaction
3. Results
3.1. Sequencing Data Statistics and Quality Control
3.2. Screening of DEGs and DEPs
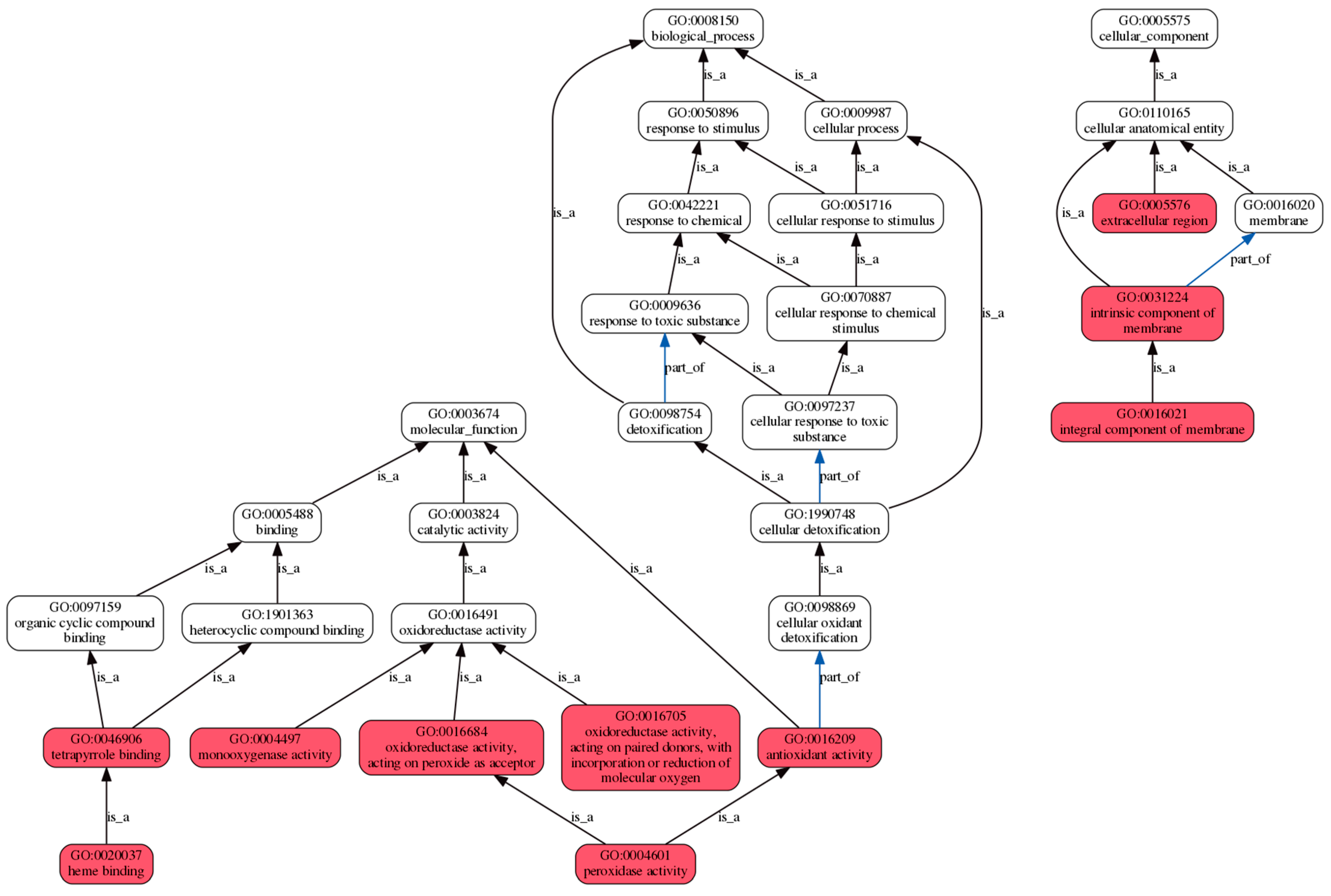
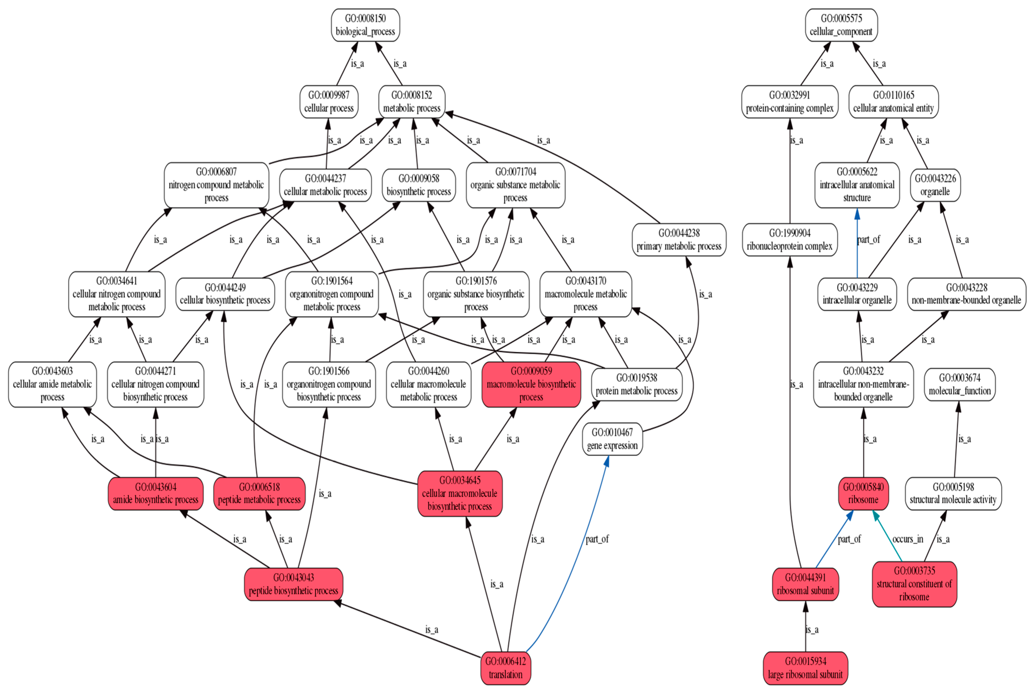
3.3. GO Functional Clustering of DEGs and DEPs
3.4. KEGG Pathway Analysis of DEGs and DEPs
3.5. Real-Time Fluorescence Quantitative PCR Results and Analysis
3.6. PPI Analysis of DEPs
4. Discussions
5. Conclusions
Supplementary Materials
Author Contributions
Funding
Institutional Review Board Statement
Data Availability Statement
Acknowledgments
Conflicts of Interest
References
- Huang, L.; Wei, X.; Chen, Z.H.; Wen, Z.Q. Detection of early disease of Agaricus bisporus based on optimized SVM and BP neural network. J. Fujian Agric. For. Univ. 2022, 51, 857–864. [Google Scholar] [CrossRef]
- Cliffe-Byrnes, V.; O’Beirne, D. Effects of gas atmosphere and temperature on the res-piration rates of whole and sliced mushrooms (Agaricus bisporus)—Implications for film permeability in modified atmosphere packages. J. Food Sci. 2007, 72, E197–E204. [Google Scholar] [CrossRef] [PubMed]
- Zhang, N.; Zhu, Z.X. Research Summary of Effects of Fresh-keeping Treatments on Quality of Agaricus bisporus. Gansu Agric. Sci. Technol. 2017, 9, 63–66. [Google Scholar] [CrossRef]
- Feng, W.L.; Cai, W.M.; Jin, Q.L.; Song, T.T.; Fan, L.J.; Shen, Y.Y. ‘Shuangbao 106’, a new cultivated variety of Agaricus bisporus. Mycosystema 2020, 39, 1199–1201. [Google Scholar] [CrossRef]
- Wu, X.M.; Li, X.; Li, N.Y. Transcriptome analysis of Agaricus bisporus fruiting at different stages. Mycosystema 2017, 36, 193–203. [Google Scholar] [CrossRef]
- Shi, X.K.; Lu, Y.P.; Cai, Z.X.; Guo, Z.J.; Chen, M.Y.; Liao, J.H. Transcriptome Sequencingon Six Agaricus bisporus Strain sat Four Developmental Stages. Fujian J. Agric. Sci. 2017, 34, 775–781. [Google Scholar] [CrossRef]
- Cai, Z.X.; Chen, M.Y.; Lu, Y.P.; Guo, Z.J.; Zeng, Z.H.; Liao, J.H.; Zeng, H. Metabolomics and transcriptomics unravel the mechanism of browning resistance in Agaricus bisporus. PLoS ONE 2022, 17, e0255765. [Google Scholar] [CrossRef]
- Hao, H.B.; Huang, J.C.; Wang, Q.; Juan, J.X.; Xiao, T.T.; Song, X.X.; Chen, H.; Zhang, J.J. Effects of heat stress on the differential expression of antioxidant enzymes and heat shock protein genes of Agaricus bisporus. Mycosystema 2021, 40, 616–625. [Google Scholar] [CrossRef]
- Wu, D.M. Molecular Phylogeneties and Genetic Diversity of Morchella in Xinjiang. China Agric. Univ. 2015. [Google Scholar]
- Plaze, D.F.; Lin, C.W.; Velden, N.S.; Aebi, M.; Künzler, M. Comparative transcriptomics of the model mushroom Coprinopsis cinerea reveals tissue-specific armories and a conserved circuitry for sexual development. BMC Genom. 2014, 15, 492–509. [Google Scholar] [CrossRef]
- Muraguchi, H.; Umezawa, K.; Niikura, M.; Yoshida, M.; Kozak, T. Strand-specific RNA-Seq analyses of fruiting body development in Coprinopsis cinerea. PLoS ONE 2015, 10, e0141586. [Google Scholar] [CrossRef] [PubMed]
- Ashburner, M.; Ball, C.A.; Blake, J.A.; Botstein, D.; Butler, H.; Michael Cherry, J.; Davis, A.P.; Dolinski, K.; Dwight, S.S.; Eppig, J.T.; et al. Geneontology: Tool for the unification of biology. Nat. Genet. 2000, 25, 25–29. [Google Scholar] [CrossRef] [PubMed]
- Liu, A.; Chen, Y.; Qi, C.L.; Lyu, X.M.; Wang, W. Comparison of transcriptomes and proteomes in pileus between maturation and stipe elongation stages of Flammulina filiformis. Mycosystema 2023, 42, 312–329. [Google Scholar] [CrossRef]
- Love, M.I.; Huber, W.; Anders, S. Moderated estimation of fold change and dispersion for RNA-seq data with DESeq2. Genome Biol. 2014, 15, 550. [Google Scholar] [CrossRef] [PubMed]
- Koonin, E.V.; Fedorova, N.D.; Jackson, J.D.; Jacobs, A.R.; Krylov, D.M.; Makarova, K.S.; Mazumder, R.; Mekhedov, S.L.; Nikolskaya, A.N.; Rao, B.S.; et al. A comprehensive evolutionary classification of proteins encoded in complete eu-karyotic genomes. Genome Biol. 2004, 5, R7. [Google Scholar] [CrossRef]
- Szklarczyk, D.; Franceschini, A.; Wyder, S.; Forslund, K.; Heller, D.; Huerta-Cepas, J.; Simonovic, M.; Roth, A.; Santos, A.; Tsafou, K.P.; et al. STRING v10: Protein-protein interaction networks, integratedover the tree of life. Nucleic Acids Res. 2015, 43, 447–452. [Google Scholar] [CrossRef]
- Shannon, P.; Markiel, A.; Ozier, O.; Baliga, N.S.; Wang, J.T.; Ramage, D.; Amin, N.; Schwikowski, B.; Ideker, T. Cytoscape: A software environment for integrated models of biomolecular interaction networks. Genome Res. 2015, 13, 2498–2504. [Google Scholar] [CrossRef]
- Chen, S.; Zhou, Y.; Chen, Y.; Gu, J. fastp: An ultra-fast all-in-one FASTQ preprocessor. Bioinformatics 2018, 34, 884–890. [Google Scholar] [CrossRef] [PubMed]
- Kim, D.; Langmead, B.; Salzberg, S.L. HISAT: A fast spliced aligner with low memory requirements. Nat. Method. 2015, 12, 357–360. [Google Scholar] [CrossRef]
- Pertea, M.; Pertea, G.M.; Antonescu, C.M.; Chang, T.C.; Mendell, J.T.; Salzberg, S.L. StringTie en+ables improved reconstruction of a transcriptome from RNA-seq reads. Nat. Biotechnol. 2015, 33, 290–295. [Google Scholar] [CrossRef]
- Wan, R.; Hu, Y.P.; Jing, W.X.; Hu, B.; Guo, Q. Proteomic analysis of haploid Ginkgo biloba. J. Cent. South Univ. For. Technol. 2023, 43, 158–165. [Google Scholar] [CrossRef]
- Leng, X.M.; Wang, D.H. Changes of Souble Sugar and Protein Contents in Different Parts of Jinju ju be in North Shananxi. J. Northwest Univ. 2019, 34, 105–108. [Google Scholar] [CrossRef]
- Li, Q.; Tang, J.S. Bioinformatics-Based Analysis of the Expression and Significance of NOP56 in Hepatocellular CarcinomaThe. J. Med. Theory Pract. 2023, 36, 2529–2531. [Google Scholar] [CrossRef]
- Dragon, F.; Gallagher, J.E.G.; Compagnone-Post, P.A.; Mitchell, B.M.; Porwancher, K.A.; Wehner, K.A.; Wormsley, S.; Settlage, R.E.; Shabanowitz, J.; Osheim, Y.; et al. A large nucleolar U3 ribonucleoprotein required for 18S (rRNA) biogenesis. Nature 2002, 417, 967. [Google Scholar] [CrossRef] [PubMed]
- Li, C.S.; Geng, Y.H.; Yao, M.; Zhao, B.S.; Xie, S.P.; Xu, C.; Ma, Q.Z.; Zhang, M. Construction of cDNA library of Bipolaris sorokiniana and screening of BsTup1 interacting proteins. J. Henan Agric. Univ. 2024, 58, 218–227. [Google Scholar] [CrossRef]
- Li, S.F.; Li, J.; Wang, A.J.; Tian, G.R.; Zhang, C.F. Appropriate filling nitrogen in vacuum combined with heat treatment to delay cell wall degradation of fresh-cut Agaricus bisporus under cold storage. Food Sci. Technol. 2015, 40, 318–324. [Google Scholar] [CrossRef]
- Yang, J.W. Mechanism of the regulatory action of chitinase on the post-growth of Agaricus bisporus. In Proceedings of the China 11th Annual International Conference on Food Science, Nanjing, China, 6–8 August 2023; Available online: https://mp.weixin.qq.com/s?__biz=MzAMzQ4Nzk2Nw==&mid=2653112885&idx=3&sn=72ab1af0f0717e228c3cb901a8739cf7&chksm=80763005b701b91303899d3c55d16394637c96040f3b1f694a73621ff3f78b3e6760ccea4e0b&scene=27 (accessed on 10 November 2024).
- Sun, Y.; Liu, A.; Chen, Y.; Wang, Q.J.; Wang, W. Combined analyses of transcriptome and proteome during fruiting body development of Flammulina filiformis. Mycosystema 2024. [Google Scholar] [CrossRef]
- Zhou, Q.; Wang, L.Y.; Yuan, Q.; Zheng, X.M.; Liu, H.R. Chloroplast Genomic Characteristics of Hibiscus schizopetalus and Phylogenetic Relationships of Hibiscus. Acta Agrestia Sin. 2024. Available online: https://link.cnki.net/urlid/11.3362.S.20241011.1249.006 (accessed on 16 October 2024).
- Wang, W.; Liu, F.; Jiang, Y.; Wu, G.; Guo, L.; Chen, R.; Chen, B.; Lu, Y.; Dai, Y.; Xie, B. The multigene family of fungal laccases and their expression in the white rot basidiomycete Flammulina velutipes. Gene 2015, 563, 142–149. [Google Scholar] [CrossRef]
- Liu, F.; Cao, D.; Zong, Y.; Li, Y.; Wei, L.; Liu, B.L. RNA-Seq mining differentially expressed genes of riboflavin synthesis pathway in Armillaria luteovirens. Mol. Plant Breed. 2024, 22, 77–84. [Google Scholar] [CrossRef]
- Xu, Z.; Liu, J.Y.; Zhang, D.; Wang, R.J.; Pan, Y.J.; Tan, Q.; Shang, X.D. Transcpriptome Comprison of Differentially Expressed Genes in the Mycelial Stages of Flammulina velutipes Monokaryon 3_M and the Hybrid Dikaryon G1. Acta Edulis Fungi 2016, 23, 1–6. [Google Scholar] [CrossRef]
- Zhang, M.F.; Liu, F.; Wang, Q.J.; Yan, J.J.; Wang, W.; Qian, Y.C.; Huang, Q.H. Characterization and expression analysis of small GTPases families in Flammulina velutipes. Genom. Appl. Bio. 2020, 39, 5781–5788. [Google Scholar] [CrossRef]
- Liu, H.J.; You, X.X.; Ge, Y.J.; Shang, X.D.; Tan, Q. Transcriptomic Analysis of Genes Related to Lignocellulose Degradation in Lentinula edodes. Acta Edulis Fungi 2024, 31, 33–45. [Google Scholar]
- Chen, J.Y.; Duan, Y.M.; Zhou, Y.; Xiao, Y.; Bian, Y.B.; Gong, Y.H. Identification, expression and function analysis of ALDH gene family in Lentinula edodes. Acta Hortic. Sin. 2024, 51, 1033–1046. [Google Scholar] [CrossRef]
- Chen, J.; Liu, S.S.; Kohler, A.; Yan, B.; Luo, H.M.; Chen, X.M.; Guo, S.X. iTRAQ and RNA-Seq Analyses Provide New Insights into Regulation Mechanism of Symbiotic Germination of Dendrobium officinale Seeds (Orchidaceae). J. Proteome Res. 2017, 16, 2174–2187. [Google Scholar] [CrossRef]
- Li, J.; Ren, L.; Gao, Z.; Jiang, M.M.; Liu, Y.; Zhou, L.; He, Y.J.; Chen, H.Y. Combined transcriptomic and proteomic analysis constructs a new model for light-induced anth-ocyanin biosynthesis in egg-plant (Solanum melongena L.). Plant Cell Environ. 2017, 40, 3069–3087. [Google Scholar] [CrossRef]
- Peng, Z.; He, S.P.; Gong, W.F.; Xu, F.F.; Pan, Z.E.; Jia, Y.H.; Geng, X.L.; Du, X.M. Integration of proteomic and transcriptomic profiles reveals multiple levels of genetic regulation of salt tolerance in cotton. BMC Plant Biol. 2018, 18, 128. [Google Scholar] [CrossRef]
- Chen, M.Y.; Liao, J.H.; Li, H.R.; Cai, Z.X.; Guo, Z.J.; Wang, Z.S. Developmental proteomics analysis of the button mushroom Agaricus bisporus. Mycosystema 2015, 34, 1153–1164. [Google Scholar] [CrossRef]
- Gao, Y.N.; Zhu, F.M.; Li, J. Whole-genome sequencing and analysis of a thermotolerant strain Aspergillus niger 3. 316. Mycosystema 2021, 40, 1737–1750. [Google Scholar] [CrossRef]
- Yang, J.; Fan, X.M.; Zhang, Q.X.; Feng, K.X.; Yang, Y.Q.; Song, B.; Wu, J.Z. The molecular mechanism of ginkgolide B regulating the expression of long-chain fatty acid metabolism-related proteins and antioxidant therapy for non-alcoholic fatty liver disease. Acta Pharm. Sin. 2021, 56, 1057–1062. [Google Scholar] [CrossRef]
- Nitta, Y.; Muraoka-Hirayama, S.; Sakurai, K. Catalase is required for peroxisome maintenance during adipogenesis. Mol. Cell Biol. Lipids 2020, 1865, 158726. [Google Scholar] [CrossRef] [PubMed]
- Uechi, T.; Tanaka, T.; Kenmochi, N. A complete map of the human ribosomal protein genes:assignment of 80 genes to the cytogenetic map and implications for human disorders. Genomics 2001, 72, 223–230. [Google Scholar] [CrossRef] [PubMed]
- Wang, C.X.; Zhou, J.K.; Cao, Z.J.; Hu, B.; Wang, J.; Guo, J.Y.; Zheng, S.Y. De Novo assembly transcriptome analysis reveals the preliminary molecular mechanism of primordium formation in Pleurotus tuoliensis. Genes 2022, 13, 1747. [Google Scholar] [CrossRef] [PubMed]
- Wu, T.H.; Chen, J.; Jiao, C.W.; Hu, H.P.; Wu, Q.P.; Xie, Y.Z. Identification of long non-coding RNAs and their target genes from mycelium and primordium in model mushroom Schizophyllum commune. Mycobiology 2022, 50, 357–365. [Google Scholar] [CrossRef] [PubMed]
- Duan, C.; Yao, L.; Lv, J.H.; Jia, X.W.; Tian, F.H.; Li, C.T. Systematic analysis of changes across different developmental stages of the mushroom Sarcomyxa edulis. Gene 2022, 824, 146450. [Google Scholar] [CrossRef]












| Reverse Primer GC% | Forward Primer GC% | Tm °C | Reverse Primer | Forward Primer | Gene Name |
|---|---|---|---|---|---|
| 59.962 | 59.989 | 20 | GCAGAACCAGCACCCATAAT | CATAGACCCAGCCAGGTGTT | Gene62584 |
| 59.989 | 59.931 | 20 | TTTCCGTCAGTGAGCCTCTT | GAATTGACGCACAATCATGG | Gene201037 |
| 59.978 | 59.955 | 20 | CCAGCACGAGAAATAGCCTC | CATACTCCTCGGGTTTGCAT | Gene189449 |
| 59.962 | 59.955 | 20 | AAGCTATGCCCAACACCATC | TCCGACTCTGCGAATTTCTT | Gene208965 |
| 59.997 | 59.931 | 20 | ACATCGGTACCAGGCTTGAC | TTGCCACCCCTCTTATTTTG | Gene192199 |
| 59.938 | 59.955 | 20 | TAATGGAAACGAACAAGCCC | TCCTTACGCCATACTGGACC | Gene194243 |
| 59.939 | 59.924 | 20 | AGGTCGGCATCATCAAAAAC | CAATGCACCAATCAATCAGG | Gene212840 |
| 59.959 | 59.997 | 20 | TGGTAGAAGTGAGGGTTGGG | GACTTGTATCACCGTGGCCT | Gene225220 |
| 59.938 | 59.803 | 20 | TGTTCGAAAACAATAGGGGC | TGAAACTGGAGATCCTGCCT | Gene191563 |
| 59.803 | 59.985 | 20 | GACAGCTCGGATATTGGCTC | AATCAGCTTCAAGCGACGAT | Gene144304 |
| 59.960 | 59.993 | 20 | TCAATAACCTAACGTCCGGC | ATTGTGTTACGCCCTCCTTG | Gene211936 |
| 59.925 | 59.978 | 20 | AGGGGCGATACCTTGAGAAT | GATCTGCGAGGCTGTTAAGG | Gene115052 |
| Sample | Total Reads | Total Mapped | Q20 (%) | Q30 (%) | Uniquely Mapped |
|---|---|---|---|---|---|
| BP_1 | 59,014,420 | 93.10% | 98.3 | 94.85 | 88.40% |
| BP_2 | 52,313,302 | 93.44% | 98.3 | 94.84 | 83.91% |
| BP_3 | 58,005,522 | 92.88% | 98.29 | 94.84 | 89.00% |
| HP_1 | 61,587,110 | 91.85% | 98.3 | 94.86 | 89.41% |
| HP_2 | 42,241,778 | 92.07% | 98.32 | 94.91 | 89.20% |
| HP_3 | 54,095,076 | 92.41% | 98.88 | 96.33 | 90.79% |
| OP_1 | 45,912,312 | 92.95% | 98.81 | 96.11 | 91.22% |
| OP_2 | 46,479,742 | 92.91% | 98.79 | 96.07 | 90.85% |
| OP_3 | 51,318,340 | 92.55% | 98.86 | 96.28 | 90.92% |
| BP vs. HP | |||||
|---|---|---|---|---|---|
| ID | BP_tpm | HP_tpm | log2FC | Regulation | Description |
| Gene212840 | 2.4 ± 0.9 | 9.2 ± 3.8 | 1.9 | Up | Aldehyde dehydrogenase |
| Gene225220 | 17.6 ± 0.7 | 97.8 ± 52.4 | 2.4 | Up | Acyl-CoA dehydrogenase/oxidase, central region |
| Gene191563 | 1.4 ± 0.6 | 11.7 ± 1.5 | 3.2 | Up | Aldose 1-epimerase |
| Gene144304 | 5.9 ± 1.2 | 1 ± 0.2 | −2.5 | Down | Glycoside hydrolase, catalytic core |
| Gene211936 | 383.5 ± 293.7 | 71.6 ± 29.6 | −2.5 | Down | Chitinase II |
| Gene115052 | 24.3 ± 5 | 8.3 ± 1 | −1.6 | Down | 2-isopropylmalate synthase LeuA, allosteric (dimerization) domain |
| BP vs. OP | |||||
|---|---|---|---|---|---|
| ID | BP_tpm | OP_tpm | log2FC | Regulation | Description |
| Gene62584 | 6.9 ± 1.2 | 209.8 ± 33 | 4.5 | Up | Malic enzyme, conserved site |
| Gene201037 | 5.1 ± 1 | 86.7 ± 10.2 | 4.0 | Up | Glyoxalase/bleomycin resistance protein/dioxygenase |
| Gene189449 | 3185.8 ± 1352.2 | 449.3 ± 23.2 | −3.2 | Down | Glycoside hydrolase, catalytic core |
| Gene208965 | 126.8 ± 55.4 | 47.6 ± 5.2 | −1.8 | Down | Chitinase II |
| Gene192199 | 293.7 ± 42.2 | 127 ± 12.3 | −1.6 | Down | Myo-inositol-1-phosphate synthase |
| Gene194243 | 28 ± 12 | 13.4 ± 1.6 | −1.4 | Down | Malic enzyme, conserved site |
| Gene ID | Gene Name | Gene Description | KO Name |
|---|---|---|---|
| Gene 200291 | estExt_Genewise1Plus. C_21759 | Catalase | katE, CAT, catB, srpA |
| Gene 135027 | fgenesh2_kg.3_#_572_#_2_1958_ CFAF_CFAG_CFAH_EXTA | Di-copper center-containing | TYR |
| Gene 195196 | estExt_fgenesh2_kg.C_110188 | D-arabinono-1,4-lactone oxidase | GULO |
| Gene 181881 | estExt_fgenesh2_pm.C_10070 | Small-subunit processome, Utp14 | UTP14 |
| Gene 187767 | estExt_fgenesh2_pm.C_100264 | Pyruvate carboxyltransferase | HMGCL, hmgL |
| Gene 188880 | estExt_fgenesh2_pm.C_160025 | Malate synthase | aceB, glcB |
| Gene 77750 | e_gw1.13.215.1 | Alkyl hydroperoxide reductase/thiol-specific antioxidant/Mal allergen | ------ |
| Gene 202648 | estExt_Genewise1Plus.C_40634 | Acyl carrier protein-like | ------ |
| Gene 182780 | estExt_fgenesh2_pm.C_10980 | DEAD-like helicase, N-terminal | DBP3 |
| Gene 179517 | estExt_fgenesh2_pg.C_70452 | NOP5, N-terminal | NOP56 |
| Gene 120049 | Genemark.6517_g | Di-copper center-containing | TYR |
| Gene 219773 | estExt_Genewise1.C_40808 | Glycoside hydrolase/deacetylase, beta/alpha-barrel | E3.5.1.41 |
| Gene 180088 | estExt_fgenesh2_pg.C_90216 | Aminotransferase, class V/cysteine desulfurase | AGXT |
| Gene 74558 | e_gw1.9.216.1 | RNA recognition motif, RNP-1 | ------ |
| Gene 114179 | Genemark.647_g | (rRNA) methyltransferase RrmJ/FtsJ | SPB1, FTSJ3 |
| Gene 194017 | estExt_fgenesh2_kg.C_70522 | Acyl carrier protein-like | ------ |
| Gene 207393 | estExt_Genewise1Plus.C_70929 | Superoxide dismutase, copper-/zinc-binding | SOD1 |
| Gene 227531 | estExt_Genewise1.C_110745 | Chitinase II | E3.2.1.14 |
| Gene 229666 | estExt_Genewise1.C_160245 | Heme peroxidase | E1.11.1.5 |
| Gene 194055 | estExt_fgenesh2_kg.C_80007 | Di-copper center-containing | TYR |
| Gene 213339 | estExt_Genewise1.C_10125 | Armadillo-type fold | PUM |
| Gene 142473 | fgenesh2_pg.4_#_299 | RNA recognition motif, RNP-1 | NCL, NSR1 |
| Gene 190063 | estExt_fgenesh2_kg.C_10950 | Thiolase | SCP2, SCPX |
| Gene 189264 | estExt_fgenesh2_kg.C_10133 | Ribosomal protein S4 | RP-S9e, RPS9 |
| Gene 198315 | estExt_Genewise1Plus.C_12086 | Ribosomal protein S27e | RP-S27e, RPS27 |
| Gene 189249 | estExt_fgenesh2_kg.C_10117 | - | RP-L28e, RPL28 |
| Gene 133112 | fgenesh2_kg.1_#_574_#_2_2442_ CFAF_CFAG_CFAH_EXTA | Ribosomal protein L13 | RP-L13Ae, RPL13A |
| Gene 133452 | fgenesh2_kg.1_#_914_#_2249_1_C FAF_CFAG_CFAH_EXTA | Zinc finger, Tim10/DDP-type | TIM10 |
| Gene 147857 | fgenesh2_pm.1_#_684 | Zinc finger, Tim10/DDP-type | TIM8 |
| Gene 189640 | estExt_fgenesh2_kg.C_10515 | Ribosomal protein L15e | RP-L15e, RPL15 |
| Gene 114401 | Genemark.869_g | Ribosomal protein S9 | RP-S16e, RPS16 |
| Gene 133015 | fgenesh2_kg.1_#_477_#_2_1978_ CFAF_CFAG_CFAH_EXTA | Nucleic acid-binding, OB-fold-like | RP-S11e, RPS11 |
| Gene 133232 | fgenesh2_kg.1_#_694_#_2_396_ CFAF_CFAG_CFAH_EXTA | Ribosomal protein S14 | RP-S29e, RPS29 |
Disclaimer/Publisher’s Note: The statements, opinions and data contained in all publications are solely those of the individual author(s) and contributor(s) and not of MDPI and/or the editor(s). MDPI and/or the editor(s) disclaim responsibility for any injury to people or property resulting from any ideas, methods, instructions or products referred to in the content. |
© 2024 by the authors. Licensee MDPI, Basel, Switzerland. This article is an open access article distributed under the terms and conditions of the Creative Commons Attribution (CC BY) license (https://creativecommons.org/licenses/by/4.0/).
Share and Cite
Feng, W.; Guo, Z.; Jin, Q.; Shen, Y.; Song, T.; Wang, M.; Zhang, J.; Fan, L.; Cai, W. A Comparative Transcriptomic and Proteomic Analysis of the Pileus of Agaricus bisporus During Its Different Developmental Phases. Agriculture 2024, 14, 2226. https://doi.org/10.3390/agriculture14122226
Feng W, Guo Z, Jin Q, Shen Y, Song T, Wang M, Zhang J, Fan L, Cai W. A Comparative Transcriptomic and Proteomic Analysis of the Pileus of Agaricus bisporus During Its Different Developmental Phases. Agriculture. 2024; 14(12):2226. https://doi.org/10.3390/agriculture14122226
Chicago/Turabian StyleFeng, Weilin, Zier Guo, Qunli Jin, Yingyue Shen, Tingting Song, Mei Wang, Jun Zhang, Lijun Fan, and Weiming Cai. 2024. "A Comparative Transcriptomic and Proteomic Analysis of the Pileus of Agaricus bisporus During Its Different Developmental Phases" Agriculture 14, no. 12: 2226. https://doi.org/10.3390/agriculture14122226
APA StyleFeng, W., Guo, Z., Jin, Q., Shen, Y., Song, T., Wang, M., Zhang, J., Fan, L., & Cai, W. (2024). A Comparative Transcriptomic and Proteomic Analysis of the Pileus of Agaricus bisporus During Its Different Developmental Phases. Agriculture, 14(12), 2226. https://doi.org/10.3390/agriculture14122226

