Road Freight Demand Forecasting Using National Accounts’ Data—The Case of Cereals
Abstract
1. Introduction
2. The Case of Cereals
3. Freight Transport Forecasting
National Models for Freight Transport Forecasting
4. Methodology
4.1. Methods and Research Process
4.2. Variables
Selection of Variables
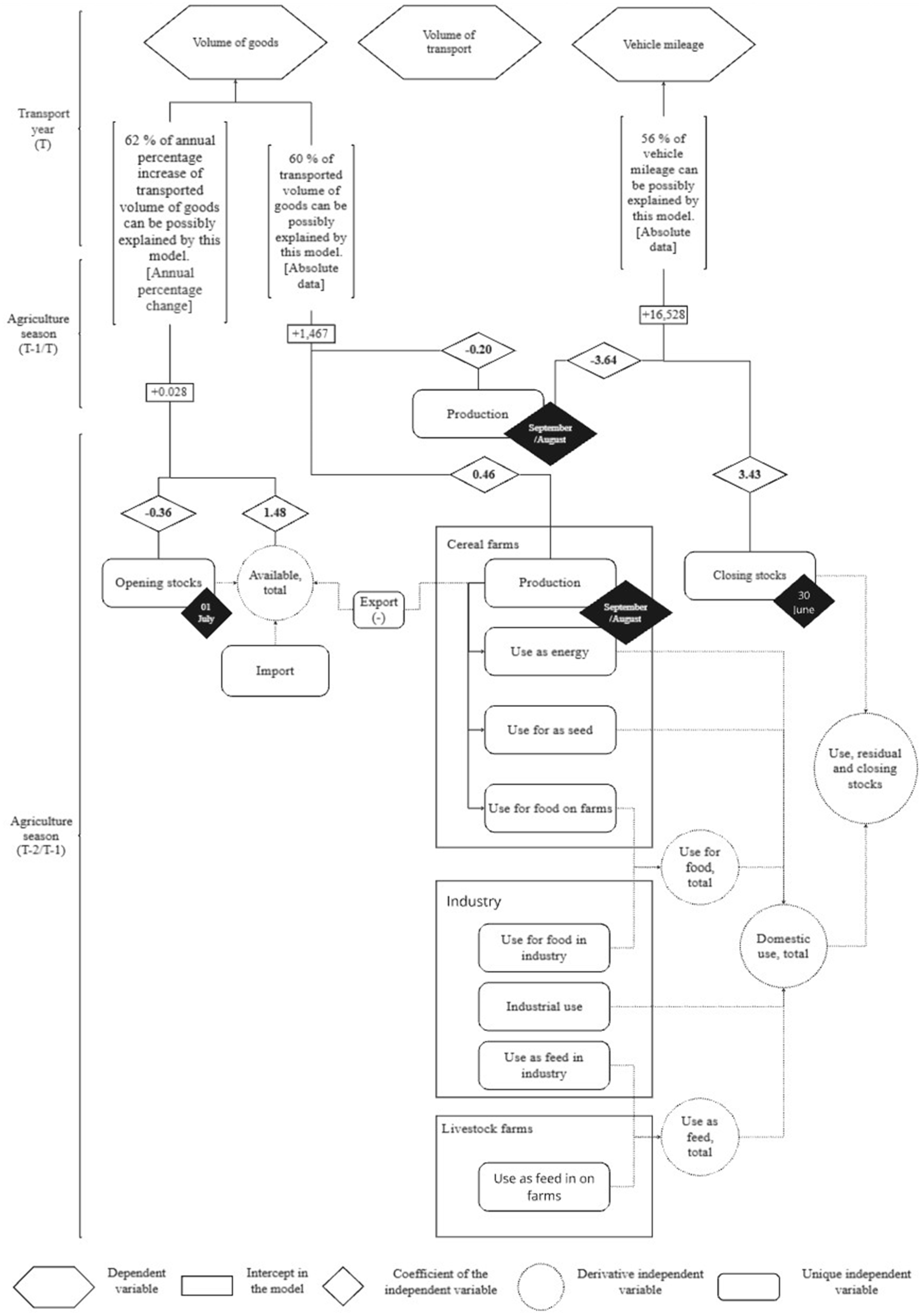
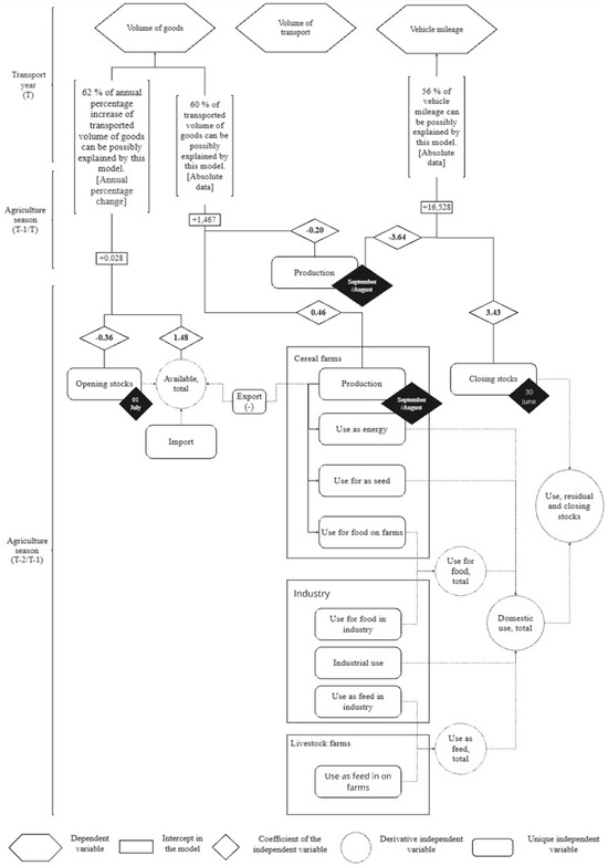
5. Results
6. Discussion
6.1. Theoretical and Practical Implications
6.2. Limitations and Recommendations for Future Research
7. Conclusions
Author Contributions
Funding
Institutional Review Board Statement
Data Availability Statement
Acknowledgments
Conflicts of Interest
Appendix A
| Variable | Subtracting/ Adding | Unique/ Grouping Variable | Explanation |
|---|---|---|---|
| Production | Adding | Unique | Produced cereals within agricultural season |
| Import | Adding | Unique | Imported cereals within agricultural season |
| Opening stocks as of 1.7. | Adding | Unique | Amount of stocks in Finland at beginning of agricultural season |
| Available, total | Adding | Derivative | (Production + import + opening stocks as of 1.7) − export |
| Export | Subtracting | Unique | Exported cereals within agricultural season |
| Closing stocks, 30.6. | Subtracting | Unique | Amount of stocks in Finland at end of agricultural season |
| Use as feed on farms | Subtracting | Unique | Used cereals as feed on livestock farms |
| Use for food on farms | Subtracting | Unique | Used cereals for farmers’ own consumption |
| Use as seed | Subtracting | Unique | Used cereals for seeding by farmers |
| Use for energy on farms | Subtracting | Unique | Used cereals burned for energy on farms |
| Use as feed in industry | Subtracting | Unique | Used cereals in industry for sending back to livestock farms for feed use |
| Use for food in industry | Subtracting | Unique | Used cereals as processing and packaging by industry for human consumption |
| Industrial use | Subtracting | Derivative | Nonfood and nonfeed industrial production |
| Use as feed, total | Subtracting | Derivative | Use as feed on farms + use as feed in industry |
| Use for food, total | Subtracting | Derivative | Use for food on farms + use for food in industry |
| Domestic use, total | Subtracting | Derivative | Use for food on farms + use as seed + use as energy on farms + use as feed on farms + use as feed in industry + use for food in industry |
| Use, residual, and closing stocks, total | Subtracting | Derivative | Domestic use, total + closing stocks + residual |
| Change in stocks | Unclassified | Derivative | Closing stocks, 30.06 − opening stocks as of 1.7 |
| Residual | Unclassified | Unclassified | Unexplained in statistics |
References
- Cuéllar, A.D.; Webber, M.E. Wasted Food, Wasted Energy: The Embedded Energy in Food Waste in the United States. Environ. Sci. Technol. 2010, 44, 6464–6469. [Google Scholar] [CrossRef] [PubMed]
- Porter, S.D.; Reay, D.S. Addressing Food Supply Chain and Consumption Inefficiencies: Potential for Climate Change Mitigation. Reg. Environ. Change 2016, 16, 2279–2290. [Google Scholar] [CrossRef]
- Péra, T.G.; da Rocha, F.V.; Caixeta Filho, J.V. Tracking Food Supply Chain Postharvest Losses on a Global Scale: The Development of the Postharvest Loss Information System. Agriculture 2023, 13, 1990. [Google Scholar] [CrossRef]
- Eurostat. Agriculture, Forestry and Fishery Statistics—2020 Edition; Eurostat: Luxembourg, 2020; ISBN 9789276215219. [Google Scholar]
- Karasu, T.; Hussain, S.; Leviäkangas, P. First Mile Challenges for Agricultural Logistics. In Lecture Notes in Logistics; Clausen, U., Dellbrüge, M., Eds.; Springer: Cham, Switzerland, 2023; pp. 60–74. [Google Scholar] [CrossRef]
- Miklius, W.; Garrod, P.V.; Casavant, K.L. Estimation of Demand for Transportation of Agricultural Commodities. Am. J. Agric. Econ. 1976, 58, 217–223. [Google Scholar] [CrossRef]
- Fazekaš, T.; Bobera, D.; Ćirić, Z. Ecologically and Economically Sustainable Agricultural Transportation Based on Advanced Information Technologies. Econ. Agric. 2017, 64, 739–751. [Google Scholar] [CrossRef]
- Zhang, D.; Sun, Z. The Impact of Agricultural Global Value Chain Participation on Agricultural Total Factor Productivity. Agriculture 2023, 13, 2151. [Google Scholar] [CrossRef]
- Zhang, C.; Chen, D. Fragmentation Reduction through Farmer-Led Land Transfer and Consolidation? Experiences of Rice Farmers in Wuhan Metropolitan Area, China. Agriculture 2021, 11, 631. [Google Scholar] [CrossRef]
- Sun, S.; Gu, M.; Ou, J.; Li, Z.; Luan, S. Regional Truck Travel Characteristics Analysis and Freight Volume Estimation: Support for the Sustainable Development of Freight. Sustainability 2024, 16, 6317. [Google Scholar] [CrossRef]
- Pastinen, V.; Salanne, I.; Keränen, M.; Lehto, H.; Jaakkola, E.; Tikkanen, M. National Model System for Transport—A Study of the Prerequisites and Options for Developing a Model System. Available online: https://www.traficom.fi/sites/default/files/media/publication/Liikenteen%20valtakunnallinen%20mallij%C3%A4rjestelm%C3%A4.pdf (accessed on 8 May 2024).
- Fiorello, D.; Nökel, K.; Martino, A. The TRIMODE Integrated Model for Europe. Transp. Res. Procedia 2017, 31, 88–98. [Google Scholar] [CrossRef]
- Sala, G.; Romano, D.; Berglund, M. Samgods User Manual V1.0. Available online: https://bransch.trafikverket.se/contentassets/d7cf7d727fb2488aab9fa9d24387c7c8/externa-rapporter/samgods_user_manual_v1.0_rad81.pdf (accessed on 12 February 2024).
- Madslien, A.; Steinsland, C.; Gronland, S.E. The National Norwegian Freight Transport Model. How to Use the Model; The Institute of Transport Economics: Oslo, Norway, 2015. [Google Scholar]
- Gaudry, M.J.I. External Review of the Danish Landstrafikmodel LTM 3.0 Project. 2017. Available online: https://www.researchgate.net/publication/323317468 (accessed on 8 May 2024).
- Petrik, O.; De Abreu e Silva, J.; Moura, F. Stated Preference Surveys in Transport Demand Modeling: Disengagement of Respondents. Transp. Lett. 2016, 8, 13–25. [Google Scholar] [CrossRef]
- Jayanthi, G.; Jothilakshmi, P. Traffic Time Series Forecasting on Highways—A Contemporary Survey of Models, Methods and Techniques. Int. J. Logist. Syst. Manag. 2021, 39, 77–110. [Google Scholar] [CrossRef]
- Bilbao-Ubillos, J.; Fernandez-Sainz, A.; Heidenreich, N.; Sperlich, S. Flexible Estimation of Transport Demand Functions: Recommendations for Public Policy Makers. Transp. Lett. 2015, 7, 241–251. [Google Scholar] [CrossRef]
- Norouzian-Maleki, P.; Izadbakhsh, H.; Saberi, M.; Hussain, O.; Jahangoshai Rezaee, M.; GhanbarTehrani, N. An Integrated Approach to System Dynamics and Data Envelopment Analysis for Determining Efficient Policies and Forecasting Travel Demand in an Urban Transport System. Transp. Lett. 2022, 14, 157–173. [Google Scholar] [CrossRef]
- Garthwaite, I.; Raymond, W. Transporting Agricultural Goods. 2015. Available online: https://thedocs.worldbank.org/en/doc/538601534212778854-0050022018/original/EBA15Transportingagriculturegoods.pdf (accessed on 17 January 2024).
- Finnish Cereal Committee. Production of Cereal and Oilseed Crops in Finland. 2014. Available online: https://www.vyr.fi/ (accessed on 17 January 2024).
- Luke. Finland’s Cereal Production Forms the Basis of Domestic Food—As Cereal, Dairy and Meat Products. 2023. Available online: https://www.luke.fi/en/news/ (accessed on 17 January 2024).
- Kii, M.; Nakanishi, H.; Nakamura, K.; Doi, K. Transportation and Spatial Development: An Overview and a Future Direction. Transp. Policy 2016, 49, 148–158. [Google Scholar] [CrossRef]
- Lahtinen, H.; Pulli, J. Developer’s Handbook from Logistics Centre, Developing a Logistics Centre System for Southern Finland—Project 2009–2012. 2012. Available online: http://www.eslogc.fi/images/stories/ESLogC_kasikirja_web.pdf (accessed on 22 March 2024). (In Finnish).
- Salanne, I.; Mäkelä, K.; Tikkanen, M. MERIMA—Finland’s International Maritime Transport Emissions Models: Performance Report 2005–2019. 2021. Available online: https://www.traficom.fi/sites/default/files/media/publication/MERIMA_Tulosraportti_2005-2019_26012021_FINAL.pdf (accessed on 8 May 2024).
- Salanne, I.; Tikkanen, M.; Saarto, P.; Leskinen, T. TRAMA—The Economical Effects of Transit. In Transport–Results Report 2011; Sito Group: Helsinki, Finland, 2011. [Google Scholar]
- Moilanen, P.; Lapp, T.; Niinikoski, M.; Blomqvist, P.; Rinta-Piirto, J. National Transport Forecasts; Finnish Transport and Communications Agency Traficom: Helsinki, Finland, 2022. [Google Scholar]
- Edwards, D.; Parn, E.A.; Sing, M.C.P.; Thwala, W.D. Risk of Excavators Overturning: Determining Horizontal Centrifugal Force When Slewing Freely Suspended Loads. Eng. Constr. Archit. Manag. 2019, 26, 479–498. [Google Scholar] [CrossRef]
- Popper, K.R. Objective Knowledge: An Evolutionary Approach; Oxford University Press: Oxford, UK, 1972. [Google Scholar]
- Halfpenny, P. Positivism and Sociology: Explaining Social Life; Routledge Taylor & Francis Group: London, UK, 1982; ISBN 9781138995161. [Google Scholar]
- Edwards, D.J.; Rillie, I.; Chileshe, N.; Lai, J.; Hosseini, M.R.; Thwala, W.D. A Field Survey of Hand—Arm Vibration Exposure in the UK Utilities Sector. Eng. Constr. Archit. Manag. 2020, 27, 2179–2198. [Google Scholar] [CrossRef]
- Luke. ‘About’. Available online: https://www.luke.fi/en/about-luke (accessed on 8 December 2023).
- Tilastokeskus. ‘About Us’. Available online: https://stat.fi/org/index_en.html (accessed on 15 November 2023).
- Hyndman, R.J.; Athanasopoulos, G. Forecasting: Principles and Practice, 3rd ed.; OTexts: Melbourne, Australia, 2021. [Google Scholar]
- Box, G.E.P.; Jenkins, G.M.; Reinsel, G.C.; Ljung, G.M. Time Series Analysis: Forecasting and Control; John Wiley & Sons: Hoboken, NJ, USA, 2015. [Google Scholar]
- Tilastokeskus. 119b—Volume of Goods, Vehicle Mileage and Transport Performance of Domestic Road Transport by Type of Goods, 2011–2023. Available online: https://statfin.stat.fi/PxWeb/pxweb/en/StatFin_Passiivi/StatFin_Passiivi__kttav/statfinpas_kttav_pxt_909_201000_fi.px/ (accessed on 15 November 2023).
- Li, C.; Liu, W. Multimodal Transport Demand Forecasting via Federated Learning. IEEE Trans. Intell. Transp. Syst. 2023, 25, 4009–4020. [Google Scholar] [CrossRef]
- Gerardo Muros Anguita, J.; Díaz Olariaga, O. Air Cargo Transport Demand Forecasting Using ConvLSTM2D, an Artificial Neural Network Architecture Approach. Case Stud. Transp. Policy 2023, 12, 101009. [Google Scholar] [CrossRef]
- Chen, B.; Wu, J. Predicting Model for Air Transport Demand under Uncertainties Based on Particle Filter. Sustainability 2022, 14, 16694. [Google Scholar] [CrossRef]
- Sun, S.C.; Duan, Z.Y.; Chen, C. Freight Transport Demand Forecasting in Urban Logistics Planning: A Case Study of Yiwu City. Appl. Mech. Mater. 2014, 505–506, 915–921. [Google Scholar] [CrossRef]
- Draper, N.R.; Smith, H. Applied Regression Analysis, 3rd ed.; Draper, N.R., Smith, H., Eds.; Wiley: Hoboken, NJ, USA, 1998. [Google Scholar]
- Han, Z.; Youn, Y.C.; Kim, S.; Choe, H. Improving Farmer Livelihood Resilience to Climate Change in Rural Areas of Inner Mongolia, China. Agriculture 2023, 13, 2030. [Google Scholar] [CrossRef]
- O’Brien, R.M. A Caution Regarding Rules of Thumb for Variance Inflation Factors. Qual. Quant. 2007, 41, 673–690. [Google Scholar] [CrossRef]
- Rasyidah; Efendi, R.; Nawi, N.M.; Deris, M.M.; Burney, S.M.A. Cleansing of Inconsistent Sample in Linear Regression Model Based on Rough Sets Theory. Syst. Soft Comput. 2023, 5, 200046. [Google Scholar] [CrossRef]
- European Medicine Agency. ICH Topic E 9, Statistical Principal for Clinical Trials Step 5, ICH Harmonised Tripartite Guideline. Available online: https://www.ema.europa.eu/ (accessed on 12 February 2024).
- Chow, S.-C.; Shao, J.; Wang, H.; Lokhnygina, Y. Sample Size Calculation in Clinical Research, 3rd ed.; Chapman and Hall/CRC: New York, NY, USA, 2017. [Google Scholar]
- Serdar, C.C.; Cihan, M.; Yücel, D.; Serdar, M.A. Sample Size, Power and Effect Size Revisited: Simplified and Practical Approachin Pre-Clinical, Clinical and Laboratory Studies. Biochem. Med. 2021, 31, 27–53. [Google Scholar] [CrossRef] [PubMed]
- Rodríguez del Águila, M.M.; Benítez-Parejo, N. Simple Linear and Multivariate Regression Models. Allergol. Immunopathol. 2011, 39, 159–173. [Google Scholar] [CrossRef]
- Austin, P.C.; Steyerberg, E.W. The Number of Subjects per Variable Required in Linear Regression Analyses. J. Clin. Epidemiol. 2015, 68, 627–636. [Google Scholar] [CrossRef]





| Year | Vehicle Mileage, 1000 km 1 | Volume of Goods, 1000 tonnes 2 | Volume of Transport, Million tkms 3 |
|---|---|---|---|
| 2011 | 15,895 | 2929 | 414 |
| 2012 | 7478 | 2146 | 217 |
| 2013 | 6248 | 2242 | 214 |
| 2014 | 7910 | 2340 | 271 |
| 2015 | 7816 | 2249 | 238 |
| 2016 | 11,300 | 2878 | 308 |
| 2017 | 10,477 | 2421 | 374 |
| 2018 | 6400 | 2183 | 184 |
| 2019 | 14,082 | 2574 | 520 |
| 2020 | 7314 | 2060 | 259 |
| 2021 | 10,178 | 2654 | 397 |
| 2022 | 9836 | 2307 | 298 |
| Agri. Season | 2009/ 2010 | 2010/ 2011 | 2011/ 2012 | 2012/ 2013 | 2013/ 2014 | 2014/ 2015 | 2015/ 2016 | 2016/ 2017 | 2017/ 2018 | 2018/ 2019 | 2019/ 2020 | 2020/ 2021 | 2021/ 2022 |
|---|---|---|---|---|---|---|---|---|---|---|---|---|---|
| Opening stocks, 1.7. | 1960 | 2832 | 1568 | 1623 | 1634 | 1634 | 1638 | 1714 | 1384 | 1396 | 1100 | 1352 | 1321 |
| Production | 4214 | 2942 | 3611 | 3605 | 3996 | 4057 | 3648 | 3527 | 3390 | 2691 | 3936 | 3321 | 2567 |
| Import | 52 | 50 | 52 | 73 | 80 | 56 | 33 | 27 | 50 | 68 | 16 | 11 | 195 |
| Export | 625 | 973 | 786 | 570 | 789 | 1010 | 663 | 780 | 501 | 401 | 799 | 566 | 335 |
| Available, total | 5601 | 4851 | 4444 | 4731 | 4663 | 4738 | 4656 | 4488 | 4324 | 3754 | 4253 | 4119 | 3748 |
| Use as seed | 259 | 275 | 241 | 247 | 286 | 276 | 266 | 254 | 256 | 252 | 260 | 260 | 289 |
| Use for food, total | 419 | 441 | 419 | 429 | 434 | 439 | 431 | 436 | 428 | 432 | 461 | 456 | 478 |
| Use for food in industry | 410 | 432 | 415 | 425 | 427 | 432 | 424 | 429 | 421 | 428 | 454 | 449 | 472 |
| Use for food on farms | 9 | 9 | 4 | 4 | 7 | 7 | 7 | 7 | 7 | 4 | 7 | 7 | 6 |
| Use as feed, total | 2066 | 2078 | 2236 | 1966 | 1916 | 2087 | 1925 | 2048 | 1886 | 1626 | 1772 | 1777 | 1730 |
| Use as feed in industry | 573 | 591 | 603 | 635 | 605 | 620 | 641 | 615 | 627 | 563 | 589 | 603 | 615 |
| Use as feed on farms | 1493 | 1487 | 1633 | 1330 | 1311 | 1467 | 1284 | 1433 | 1259 | 1063 | 1183 | 1174 | 1115 |
| Industrial use | 305 | 349 | 332 | 281 | 307 | 319 | 310 | 325 | 340 | 339 | 306 | 338 | 307 |
| Domestic use, total | 3054 | 3148 | 3235 | 2925 | 3008 | 3142 | 2953 | 3105 | 2925 | 2652 | 2821 | 2851 | 2811 |
| Residual | −286 | 135 | −413 | −130 | 21 | −42 | −12 | −2 | 4 | 2 | 80 | −54 | 12 |
| Closing stocks | 2832 | 1568 | 1623 | 1936 | 1634 | 1638 | 1714 | 1384 | 1396 | 1100 | 1352 | 1321 | 925 |
| Change in stocks | 872 | −1264 | 55 | 313 | 258 | 4 | 76 | −330 | 11 | −296 | 252 | −31 | −397 |
| Use, residual, and closing stocks, total | 5601 | 4851 | 4444 | 4731 | 4663 | 4738 | 4656 | 4488 | 4324 | 3754 | 4253 | 4119 | 3748 |
| Use for energy on farms | 5 | 7 | 6 | 2 | 65 | 21 | 21 | 42 | 14 | 3 | 22 | 20 | 7 |
| Covariant Variables and VIF with Eliminated Variables | |||||||
|---|---|---|---|---|---|---|---|
| Absolute data | Closing stocks | Use, residual, and closing stocks, total | Use for food in industry | Use as feed on farms | Use as feed, total | ||
| Eliminated Variables | Available, total | >5.0 | >5.0 | <5.0 | <5.0 | <5.0 | |
| Use for food, total | <5.0 | <5.0 | >5.0 | <5.0 | <5.0 | ||
| Use as feed, total | <5.0 | <5.0 | <5.0 | >5.0 | <5.0 | ||
| Domestic use, total | <5.0 | <5.0 | <5.0 | >5.0 | >5.0 | ||
| Use, residual, and closing stocks, total | >5.0 | <5.0 | <5.0 | <5.0 | <5.0 | ||
| Annual percentage change | Available, total | Use for food in industry | Use as feed on farms | ||||
| Eliminated Variables | Use, residual, and closing stocks, total | >5.0 | <5.0 | <5.0 | |||
| Use for food, total | <5.0 | >5.0 | <5.0 | ||||
| Use as feed, total | <5.0 | <5.0 | >5.0 | ||||
| Domestic use, total | <5.0 | <5.0 | >5.0 | ||||
| Independent Variables | ||||||||||||||
|---|---|---|---|---|---|---|---|---|---|---|---|---|---|---|
| Data Type | Dependent Variables | Adjusted R2 and p-Value | Opening Stocks (T − 2/T − 1) | Production (T − 2/T − 1) | Production (T − 1/T) | Export (T − 2/T − 1) | Available, Total (T − 2/T − 1) | Use as Seed (T − 2/T − 1) | Use for Food in Industry (T − 2/T − 1) | Use as Feed in Industry (T − 2/T − 1) | Use as Feed on Farms (T − 2/T − 1) | Industrial Use (T − 2/T − 1) | Closing Stocks (T − 2/T − 1) | Change in Stocks (T − 2/T − 1) |
| Absolute data | Volume of goods (T) | Adjusted R2 | 0.067 | −0.072 | 0.514 | −0.063 | − | −0.072 | −0.092 | −0.095 | −0.061 | 0.053 | 0.266 | 0.310 |
| p-Value | 0.211 | 0.622 | 0.005 | 0.568 | − | 0.620 | 0.796 | 0.834 | 0.557 | 0.232 | 0.050 | 0.035 | ||
| Volume of transport (T) | Adjusted R2 | 0.292 | 0.032 | −0.011 | 0.040 | − | −0.099 | −0.098 | −0.081 | −0.003 | −0.087 | −0.040 | 0.139 | |
| p-Value | 0.041 | 0.270 | 0.370 | 0.256 | − | 0.941 | 0.886 | 0.686 | 0.349 | 0.733 | 0.464 | 0.126 | ||
| Vehicle mileage (T) | Adjusted R2 | 0.336 | −0.089 | 0.126 | −0.056 | − | −0.083 | −0.057 | −0.100 | −0.098 | −0.079 | 0.229 | 0.215 | |
| p-Value | 0.028 | 0.754 | 0.139 | 0.535 | − | 0.700 | 0.537 | 0.983 | 0.887 | 0.669 | 0.066 | 0.073 | ||
| Annual percentage change | Volume of goods (T) | Adjusted R2 | 0.303 | 0.259 | 0.497 | −0.027 | 0.470 | −0.106 | −0.105 | 0.079 | 0.030 | 0.082 | 0.425 | −0.095 |
| p-Value | 0.046 | 0.063 | 0.009 | 0.412 | 0.012 | 0.847 | 0.827 | 0.206 | 0.283 | 0.202 | 0.018 | 0.728 | ||
| Volume of transport (T) | Adjusted R2 | 0.141 | 0.222 | −0.002 | −0.078 | 0.059 | −0.111 | −0.067 | 0.105 | −0.064 | −0.049 | 0.213 | −0.012 | |
| p-Value | 0.139 | 0.082 | 0.347 | 0.612 | 0.234 | 0.957 | 0.556 | 0.174 | 0.543 | 0.483 | 0.086 | 0.373 | ||
| Vehicle mileage (T) | Adjusted R2 | 0.089 | 0.342 | 0.036 | −0.097 | 0.204 | −0.102 | −0.087 | 0.108 | −0.097 | −0.058 | 0.296 | −0.030 | |
| p-Value | 0.194 | 0.035 | 0.272 | 0.744 | 0.092 | 0.792 | 0.668 | 0.171 | 0.744 | 0.519 | 0.048 | 0.422 | ||
| Data Type | Model | Dependent Variable | Variables | Coefficients | 95% Confidence Interval of Coefficients | |
|---|---|---|---|---|---|---|
| Absolute Data | A 1 | Adjusted R2: 0.6029 | Volume of goods (T) | Production (T − 2/T − 1) | 0.46 | [0.19, 0.73] |
| p-Value: 0.0064 | Production (T − 1/T) | −0.11 | [−0.44, 0.05] | |||
| RMSE 2: 155.06 | Intercept | 1467 | [123, 2810] | |||
| B | Adjusted R2: 0.3841 | Volume of transport (T) | Production (T − 1/T) | −0.11 | [−0.22, 0] | |
| p-Value: 0.0458 | Change in stocks | 0.08 | [−0.03, 0.18] | |||
| RMSE: 67.88 | Intercept | 684 | [300, 1069] | |||
| C | Adjusted R2: 0.5621 | Vehicle mileage (T) | Production (T − 1/T) | −3.64 | [−6.45, −0.83] | |
| p-Value: 0.0099 | Closing stocks (T − 2/T − 1) | 15,766 | [0.30, 6.56] | |||
| RMSE: 1736. 47 | Intercept | 16,528 | [5162, 27,893] | |||
| Annual Percentage Change | D | Adjusted R2: 0.6211 | Volume of goods (T) | Available, total (T − 2/T − 1) | 17,533 | [0.31, 2.65] |
| p-Value: 0.0084 | Opening stocks (T − 2/T − 1) | −0.36 | [−0.74, 0.03] | |||
| RMSE: 0.10 | Intercept | 0.027 | [−0.06, 0.11] | |||
| E | Adjusted R2: 0.2672 | Volume of transport (T) | Production (T − 1/T) | −1.49 | [−3.64, 0.66] | |
| p-Value: 0.1181 | Opening stocks (T − 2/T − 1) | −1.02 | [−2.89, 0.86] | |||
| RMSE: 0.49 | Intercept | 0.11 | [−0.28, 0.51] | |||
| F | Adjusted R2: 0.3839 | Vehicle mileage (T) | Production (T − 1/T) | −1.09 | [−2.76, 0.58] | |
| p-Value: 0.059 | Closing stocks (T − 2/T − 1) | 0.96 | [−0.78, 2.71] | |||
| RMSE: 0.34 | Intercept | 0.11 | [−0.18, 0.39] | |||
Disclaimer/Publisher’s Note: The statements, opinions and data contained in all publications are solely those of the individual author(s) and contributor(s) and not of MDPI and/or the editor(s). MDPI and/or the editor(s) disclaim responsibility for any injury to people or property resulting from any ideas, methods, instructions or products referred to in the content. |
© 2024 by the authors. Licensee MDPI, Basel, Switzerland. This article is an open access article distributed under the terms and conditions of the Creative Commons Attribution (CC BY) license (https://creativecommons.org/licenses/by/4.0/).
Share and Cite
Karasu, T.; Leviäkangas, P.; Edwards, D.J. Road Freight Demand Forecasting Using National Accounts’ Data—The Case of Cereals. Agriculture 2024, 14, 1980. https://doi.org/10.3390/agriculture14111980
Karasu T, Leviäkangas P, Edwards DJ. Road Freight Demand Forecasting Using National Accounts’ Data—The Case of Cereals. Agriculture. 2024; 14(11):1980. https://doi.org/10.3390/agriculture14111980
Chicago/Turabian StyleKarasu, Taha, Pekka Leviäkangas, and David John Edwards. 2024. "Road Freight Demand Forecasting Using National Accounts’ Data—The Case of Cereals" Agriculture 14, no. 11: 1980. https://doi.org/10.3390/agriculture14111980
APA StyleKarasu, T., Leviäkangas, P., & Edwards, D. J. (2024). Road Freight Demand Forecasting Using National Accounts’ Data—The Case of Cereals. Agriculture, 14(11), 1980. https://doi.org/10.3390/agriculture14111980

