Next Article in Journal
Tomato Fruit Quality as Affected by Ergonomic Conditions While Manually Harvested
Previous Article in Journal
The Impact of Calf Rearing with Foster Cows on Calf Health, Welfare, and Veal Quality in Dairy Farms
 
 
Font Type:
Arial Georgia Verdana
Font Size:
Aa Aa Aa
Line Spacing:
Column Width:
Background:
Article

Effects of an Organic Amendment on Cassava Growth and Rhizosphere Microbial Diversity

1
Sanya Nanfan Research Institute, Hainan University, Sanya 572025, China
2
School of Tropical Agriculture and Forestry, Hainan University, Haikou 570228, China
3
Guizhou University of Traditional Chinese Medicine, Guiyang 550025, China
4
Guizhou Yichuan Biotechnology Co., Ltd., Guiyang 550025, China
*
Author to whom correspondence should be addressed.
These authors contribute to the paper equally.
Agriculture 2023, 13(9), 1830; https://doi.org/10.3390/agriculture13091830
Submission received: 9 August 2023 / Revised: 7 September 2023 / Accepted: 13 September 2023 / Published: 18 September 2023
(This article belongs to the Section Agricultural Soils)

Abstract

:
This study aimed to determine the effects of different dosages of an organic amendment, consisting of a Chinese herbal compound, on cassava growth and rhizosphere microbial diversity. In this study, cassava SC8 growth was determined under four treatments. The growth was promoted with the application of an organic herbal compound amendment, biochar powder, and an agent, in the following groups: 900 kg/ha of organic amendment powder (topdressing) + agent (T1); 1200 kg/ha of organic amendment powder (topdressing) + agent (T2); 1500 kg/ha of organic amendment powder (topdressing) + agent (T3); and an unfertilized control (T4). After 240 days of treatment, the height, the diameter of the stem, the maximum perimeter of the cassava, the tuber number, the weight of a single tuber, the yield per hectare, the mineral elements in the cassava plant, the ash content in the starch and the microbial diversity in the soil were measured. Compared with the control group, the application of 1200 kg of the Chinese herbal compound amendment per ha (T2) had the strongest positive effect on cassava growth, while the height, diameter of the stem and yield per hectare all showed increases of 24.22%, 18.82% and 35.71%, respectively. As for the dry matter content of the tubers, that of T2 decreased by 5.96% compared with T4, while no substantial difference existed among the other groups. The Fe content in T2 decreased by 29.46%, and the Zn in T3 increased by 39.48%, while the contents of other metal ions in the four treatment groups showed no substantial difference. At the same time, the experiment also revealed that, in terms of the bacterial abundance in the soil, Streptophyta dominated in T2, and Fimbriimonas was the unique genera of T2. In addition, the abundances of Nocardioides and unclassfied_Spartobacteria in the T2 group were greatly considerable compared to the other treatment groups. In terms of the fungal abundance in the soil, after being treated with different concentrations, the composition of the soil’s fungi differed greatly among the groups, and the samples at different concentrations contained more than 20 species of unique bacteria. At the genus level, compared with the control group, the relative abundance of unclassfied_Chaetomiaceae in the treatment groups was considerably reduced, and the relative abundance of Psathyrella in T1 increased substantially. The results indicated that the organic amendment could improve the growth of cassava, as well as help to enhance the diversity and optimize the composition of the rhizosphere microbiome.

1. Introduction

Cassava (Manihot esculenta Crantz) is one of the three key tuber crops in the world, known as the “king of starch”, “special crop” or “underground granary”; the other two are potatoes and sweet potatoes, mainly planted in Asia, followed by Africa, Europe and America [1]. Moreover, it is a food crop in tropical and subtropical areas, mainly used for starch production, and it is also used in medicine, textile production and energy generation [1,2,3,4]. However, cassava has long been regarded as a crude crop. During the planting process, farmers often apply only a small amount of a basal fertilizer or leave the soil unfertilized, which negatively affects the yield and quality of cassava crops.
Fertilization plays an important role in creating and maintaining optimal soil fertility, in order to achieve both good vegetative growth and high yields. However, the misuse of chemical fertilizer causes severe environmental issues such as land degradation, non-point source pollution and greenhouse gas emissions (carbon dioxide—CO2, methane—CH4 and nitrous oxide—N2O) [5,6,7]. Under this background, soil amendments prepared from organic matter are always treated as a valuable source of nutrients, as well as innovative conservation cropping systems and practices for impoverished agricultural soils, with the potential to improve crop quality. In recent decades, studies have shown that an organic amendment can effectively facilitate plant growth and quality, including the yield, emergence rate, above-ground biomass and other physiological indicators [8,9,10], as well as improve rhizosphere microbial diversity [11]. Singh [12] applied an environmentally friendly soil amendment biochar developed from dry tomato plant residue in a wheat and barley field, which could significantly increase the grain and barley yield and enhanced most of the soil’s measured physical and chemical properties. It therefore increased the soil’s water retention capacity, the soil’s nutrients (by influencing the soil’s pH) and the buffering capacity, as well as acting as a limiting or acidifying agent. In addition, other studies have found that the application of a soil amendment applied in many economic crops can promote their growth and improve various physiological indexes [13,14,15,16].
The micro-organisms of soil are highly diverse and abundant [17]. They include various types of archaea, bacteria, fungi, viruses and protozoa, with bacteria and fungi being the most abundant. These microbes are inter-related and interact with each other, and play a pivotal role in the establishment of microbial diversity. Recent studies have proved that many different biotic or abiotic factors, such as vegetation type, carbon availability, nutrient availability, soil pH and soil moisture, will cause changes in the microbial community structure and composition, which may influence crop production in certain aspects [18,19]. In recent years, the application of organic matter (OM) in agricultural production has always been in the form of applying crop residues, manure and compost to soil, which has gained much attention with regard to developing organic amendments as a sustainable approach for the reutilization of these byproducts [20,21,22]. For example, livestock-manure-derived amendments can be very useful for improving the quality of agricultural soil, as they increase the content of soil OM and stimulate microbial activity and biomass, thus enhancing the crop yield [23].
Although there has been considerable research on the improvement in plant physiological indexes promoted through the use of organic amendments, the effect of Chinese herbal medicine on the growth of cassava has not yet been reported. In addition to chemical inducers of resistance, the research on extracts of natural medicinal plants should be paying more attention because they are eco-friendly and can induce plant resistance to disease. In this study, we use cassava as the research object and the residue of Chinese herbal medicine as the raw materials selected with multi-site and multi-crop plot tests for many years on crops such as tomatoes, strawberries, tea and Radix pseudostellariae in Guizhou from 2018 to 2020, making them into a powder and an agent as an organic soil amendment. Artemisia artemisiae and A. argyi are common herbs in both powder and water form. Artemisia carvifolia and Lonicera japonica were applied as the main raw material preparations to the production of crop root soil powder (a local substitute for a conventional organic fertilizer or chemical fertilizer), intended to act as a fertilizer and assist in the prevention and control of plant diseases and insect pests.
Artemisia annua is widely distributed in all parts of China, and its medicinal parts are the dry ground parts. This plant has a considerable growth-promoting effect, and the appropriate concentration of its extract can regulate the growth of rice, wheat and other crops, as well as improving seed vigor and the activities of various enzymes [24]. Chen (1990) also found that a variety of lipid-solvent and water-impregnated compounds in A. annua can regulate and control plant growth [25]. The ethanol extract compound of Artemisia annua mother liquor has an allelopathic effect on wheat, and the appropriate concentration has a strong promoting effect on wheat seed germination [26]. Flavonoids are secondary metabolites of plants and have a variety of important biological functions. According to previous studies by this project’s team, flavonoids are included in the chemical components of bacteriostatic agents and antiviral water agents [27], which may affect the microbial diversity of soil. The preparation was carried out via the purification and filtration of Chinese herbal residues, which not only possess the effect of promoting growth and disease resistance, but also have strong environmental friendliness [27].
In this study, the residues of A. artemisiae and A. argyi were used to prepare a water-spraying agent for cassava leaves, and the soil improvement powder was also applied to the roots as an organic amendment. This study also aimed to discover the effects of different dosages of organic amendments on cassava growth indexes and microbial diversity, which are intended to provide support for improving cassava cultivation technology and raise production and planting levels.

2. Materials and Methods

2.1. Experiment Description and Sampling

The experimental cassava “SC8” was planted in ridges in the agricultural science base in Danzhou, Hainan Province, China, in 2019 (ridges were 12 m in length, 1.2 m in width, and there was 0.6 m between each ridge; there was 0.5 m between each plant, and about 22,500 plants per ha). When the plant height was about 60 cm, the plant was top-dressed with the Chinese herbal compound soil improvement powder and agent. The Chinese herbal compound powder was prepared with the residues of multiple herbs such as A. carvifolia, Artemisia argyi and Sophora flavescens, according to the method described by Wang, and the agent was prepared using the method described by Zheng [27]. The powder and agent were made up according to the formula of Chinese medicine, which was reported by Wang [27]. The raw powder of the Chinese medicinal materials’ residue that was prepared as an agent was crushed into a crude medicinal material powder (≤40 mm) which was mixed with hulled wheat bran and roasted for 45 min. The mixture turned slightly yellow and was then applied to the soil as an organic amendment powder. The 0.5kg powder mixture was dissolved in 5 L of water. The solution was heated to 50 °C for 30 min, then filtered through a 0.35 mm membrane. The final 5 L of the filtrate was diluted in 15 L of water as the standard dilution ratio of an organic amendment agent.
The organic matter content of the powder was 90%, the total nitrogen, phosphorus and potassium content was 7.2%, and the pH was 5.8, according to the test carried out by the Guizhou Provincial Quality Inspection Institute. This was the optimal combination, and was selected based on multi-site and multi-crop plot tests that were carried out for many years on crops such as tomatoes, strawberries, tea and R. pseudostellariae in Guizhou from 2018 to 2020. The main components of the organic amendment in the quantitative tests were the total alkaloids, the general flavone, the total coumarins in mg, etc. It showed a certain effect in promoting plant growth and disease resistance [27]. All materials were provided by Guizhou Yichuan Biotechnology Co., Ltd.
The experimental research and field studies on plants mentioned in this study comply with the relevant institutional, national and international guidelines and legislation.

2.2. Soil Treatments and Sample Collection

Three treatments relating to the herbal compound dosage and one control were established in this experiment: T1 (organic amendment topdressing rate of 900 kg/ha); T2 (organic amendment topdressing rate of 1200 kg/ha); T3 (organic amendment topdressing rate of 1500 kg/ha); and T4 (no organic amendment applied). All treatments received the organic amendment agent spray as a compound antibacterial agent and antiviral agent.
When topdressing, we dug two 20 cm deep pits on both sides of the row, 30 cm away from the cassava plants, and evenly applied the powder into the soil according to the different amounts, then covered the soil and watered it thoroughly.
The Chinese herbal compound organic amendment fertilizer was used as the topdressing, and no fertilizer was applied to the control. The agents were mixed, diluted 15 times and then sprayed on the cassava plants regularly (every 10–15 days).
The compound organic amendment powder was used as the topdressing, and the distance of application was 15 cm between each seedling to avoid fertilizer burn. After fertilizer application, 2.0 kg of the compound organic amendment agent was inserted into a 30 L volume sprayer. The 6.7% concentration spray was applied once every 10–15 days. During spray irrigation, the nozzle of the sprayer was put to the root and sprayed for about 3 s, and was then applied to the leaf surfaces. The amount of reagent sprayed for each fertilizer application complied with the following standards: a foliar spray with water droplets on the leaf surface that did not fall, and every 1000 plants were sprayed almost 60 L of the 6.7% spray.
For the quality treatment of the cassava tubers, we chose different treatments, both moderately sized and mature tubers, rinsed them with pure water, and cut them into small pieces after drying; we repeated with 3 pieces for each sample, each treatment. The samples were put in an oven at 60 °C for 3 days, and then their water contents were measured. The rhizosphere soil was taken from the soil 0.5 cm away from the tubers, put in a kraft paper envelope and put in dry ice for testing. Each treatment was repeated 3 times.
For the rhizosphere soil test, each treatment was composed of 3 replicated composite samples. A total of 14 soil samples were collected. The collected samples were put in an ice box and taken to the laboratory, removing the roots, stones and other debris. The samples were passed through a 2 mm sieve for the determination of the soil’s properties, and part of the soil was stored in a refrigerator at −80 °C for the extraction of soil DNA.

2.3. Measurement of Physiological Indexes of Cassava

After 240 days of plant treatment, we measured its height from the base of the plant with a tape measure near the ground; we used a caliper to measure the diameter of the stem at the base; the weight of a single tuber was measured using an electronic balance. Three replicates were set for each index of each treatment, and each replicate had 5 plants. The yield per hectare was calculated from the yield per plant.
For the root tuber starch content and nutrient composition determination, we used ICPOES to determine the mineral elements in the cassava plants, and quickly determined the ash content in the cassava tubers’ starch based on near-infrared spectroscopy.

2.4. Measurement of Soil Parameters

The pH of the soil was measured at a soil/distilled water suspension ratio of 2.5:1 (g/mL), using a pH meter (FE28, MettlerToledo, Zurich, Switzerland); the field soil organic matter (OM) was measured according to Walkley and Black’s (1934) [28] method. The Kjeldahl method was used to determine the soil’s nitrogen content [29]. The soil’s phosphorus content was measured using the Olsen method [30]. Using atomic absorption, the exchangeable potassium (ammonium acetate extractable) was determined [31].

2.5. DNA Extraction and Illumina MiSeq Sequencing

Genomic DNA was extracted from the freeze-dried soil sample with E.Z.N.ATM Mag-Bind Soil DNA kits. Quantifications of bacterial 16S rDNA and fungal ITS rDNA were performed using Qubit3.0 DNA detection kits. We selected the bacterial V3-V4 regions of the 16S rRNA gene using the individual barcoded primers 341F/805R, and the fungal 1–2 regions of the ITS gene using the individual barcoded primers ITS1F/ITS2R for high-throughput sequencing analysis [32]. The polymerase chain reaction amplification conditions were as follows: the reaction mixtures in each tube contained 1 μL of the target DNA, 15 μL of 2× Taq master Mix (2×, TaKaRa, Japan), 1 μL of the forward and reverse primers and 30 μL of sterile distilled water, with a total volume of 48 μL. The two-step PCR approach was as follows: the thermal cycler conditions for the primary PCRs consisted of 3 min at 93 °C, followed by 5 cycles of 30 s at 94 °C, 20 s at 45 °C and 30 s at 65 °C, followed by 20 cycles of 20 s at 94 °C, 20 s at 55 °C and 30 s at 72 °C, and a final extension for 5 min at 72 °C. The secondary PCRs comprised denaturation for 3 min at 95 °C, followed by 5 cycles of 20 s at 94 °C, 20 s at 55 °C and 30 s at 72 °C, and a final extension for 5 min at 72 °C. After the PCR amplification, the amplicons were quantified. Next, the samples were loaded onto an Illumina MiSeq high-throughput sequencing platform for paired-end sequencing [32], and were sequenced by Sangong Bioengineering (Shanghai, China). The Illumina MiSeq raw sequences were processed and analyzed using the Quantitative Insights into Microbial Ecology (QIIME) software package (version 1.8.0) [33]. After the PCR products of the target fragments of the soil microbes were sequenced, the effective sequence was processed for quality control, splicing and the precise removal of impurities to obtain an optimized sequence. The quality-filtered sequences were subsequently clustered in operational taxonomic units (OTUs) at 97% similarity, and were annotated using the Ribosomal Database Project (RDP) and the SILVA bacteria database to determine the phylogeny and relative abundance of the OTUs [34].

2.6. Bioinformatics and Statistical Analysis

The R software (version 4.0.2) was used for bioinformatics analysis, and plots were generated using the “ggplot2” package. We used the “vegan” package to calculate the number of micro-organisms, the abundance and the diversity index based on the 16S and ITS OTU table. The relative abundances of bacteria were expressed as percentages. A t test or two-way analysis of variance (ANOVA) with the Duncan’s multiple range test was performed for multiple comparisons to determine the substantial differences of the total number and α-diversity index of the bacteria and fungi in the rhizosphere soil, and the Excel 2019 software was used to visualize the results. All statistical tests that were performed in this study were considered significant at p < 0.05 using the SPSS version 20.0 software. Differences were considered significant at p-values less than 0.05. The effects of different dosages of the Chinese herbal medicine on the microbial core and unique OTUs in each soil environment were analyzed according to the method provided by Zhao [35] and Shade and Handelsman [36]. The OTUs that consistently appeared in the three biological replicates of all soil samples were regarded as core microbiomes, while the OTUs that only presented in the three biological replicates of one soil sample were considered as unique microbiomes. These results were visualized using the Venn diagrams drawn. Principal coordinates analyses (PCoAs) based on the Bray–Curtis distance were used to evaluate the differences among the microbial communities of the different rhizosphere soils. Hierarchical clustering analysis was performed based on the beta diversity distance matrix. Linear discriminant analysis (LDA) and effect size (LEfSe) analyses were performed using the LEfSe tool [37]. The differences in the rhizosphere bacterial abundances were analyzed using LDA Effect Size (LEfSe). LEfSe analysis uses the Kruskal–Wallis rank sum test to detect considerably different abundances and generates LDA scores to estimate the effect size (threshold: ≥2).
The experimental data were statistically analyzed using WPS 2019, and the variance and correlation were analyzed using SPSS 20.0.
The diversity of the cassava plants’ rhizosphere bacterial flora was determined by Shenggong Bioengineering (Shanghai, China) Co., Ltd.

3. Results

3.1. Effects of Different Amendment Concentrations on Basic Physiological Indexes

3.1.1. Effects of Different Amendment Concentrations on Cassava Plant Height

Table 1 describes the effects of the different concentrations of the organic amendment on the growth indexes of the four groups. As shown in Table 1, there was a substantial difference in the plant heights of the cassava plants treated with different dosages of the modified preparation. All three treatments showed a considerable increase in plant height, among which T2 was the highest, with an increase of 24.22% compared with T4. Relative to T4, those of T1 and T3 increased by 15.70% and 12.56%, respectively; however, there was no significant difference between the two groups, as shown in Figure 1 (p < 0.05).

3.1.2. Effects of Different Amendment Concentrations on Plant Base Stem Diameter

As shown in Table 1 and Figure 1, the diameter of the base stem of the cassava plants was substantially different among the plants treated with different dosages of the modified preparation. All three treatments showed a thickening, with that of T2 having increased significantly relative to T4 by 18.82% (p < 0.05). The increase in the base stem diameter in T1 and T3 was 9.68% and 4.61%, respectively, and it was not significantly different from that of T4.

3.1.3. Effects of Different Amendment Concentrations on Yield Parameters

Table 1 and Figure 2 show that the maximum tuber circumference, tuber number, yield per plant and yield per hectare of the three treatments all increased after the organic amendment. Among the four indexes, T2 showed the most considerable increases of 30.37%, 27.53%, 127.36% and 35.71%, respectively. The effect of T3 was the worst, with increases of 18.43%, 6.49%, 66.17% and 6.86%, respectively. Under T1, the four indexes increased by 7.59%, 20.78%, 70.15% and 22.48%, respectively. According to the weight of the tubers per plant, the per-hectare yields of T1, T2, T3 and T4 were 30,827.64, 34,158.90, 26,895.60 and 25,169.68 kg, respectively.
The maximum tuber block circumference was significantly increased in T2, T3 and T4, but that of T1 was not significantly increased (p < 0.05). In terms of the number of tubers, the increase in T1 and T3 was not substantial, but it was for T2. The yield per plant in all three groups was significantly increased, but there was no significant difference between T1 and T3 (p < 0.05). The yield per mu increased significantly, but those of T1 and T3 did not increase significantly.

3.1.4. Effects of Different Concentration Treatments on the Quality of Cassava Tuber Blocks

Our study showed that the use of organic amendments changed the starch content, and that the starch content gradually decreased with the increase in the application concentration, but there was no substantial difference between the groups generally. The water content of the treated cassava root tubers varied by treatment (Table 2). Relative to T4, a decrease in the water content was shown in T2 and T3, of which T2 was greatest, with a decrease of 5.96%. In T1, the water content increased by 1.1%. Moreover, the dry matter content of T2 also increased substantially (an increase of 5.95%, relative to T4).

3.1.5. Influence of Different Concentration Treatments on Starch Content of Root Tubers

As shown in Table 2, the root starch content changed after the treatments with different dosages of the modified preparation. It decreased in all three treatments, with decreases of 13.74%, 16.57% and 22.41% in T1, T2 and T3, respectively, but there was no considerable difference among the treatment groups.

3.2. Effects of Different Amendment Concentrations on Soil Physicochemical Indexes of Cassava

The pH of each treatment was basically similar to that of the control. Among them, the content of organic matter in the T2 treatment was the highest, which increased by 71.91% compared with the control, while the content of the available phosphorus was also the highest, which was 56.44% higher than that of the control. However, the contents of alkali-hydrolyzed nitrogen and available potassium showed decreases in all three treatments. The alkali-hydrolyzed nitrogen decreased the most in T1 by 15.70%, while the content of available potassium in T3 was the lowest. (Table 3). In summary, the T2 treatment group had the best concentration effect, which could significantly increase the contents of the soil’s organic matter and available phosphorus.

3.3. Effects of Different Amendment Concentrations on Rhizosphere Microbial Diversity of Cassava

3.3.1. Sequencing and Microbial Community Alpha Diversity

A total of 858,918 and 1,772,862 valid sequences of bacteria and fungi were identified from the soil samples, respectively (all samples consisted of 4 treatments × 2 parts × 3 biological replicates). On average, 71,576.5 bacterial and 73,869.25 fungal sequences were identified from each sample of soil. At a similar level of 97%, the bacterial sequences were clustered into 21,910 OTUs; an average of 1825.8 OTUs were generated per soil sample (Table 4), with the classification results of the OTUs being 21 phyla and 347 genera. While the fungal sequences were clustered into 11,377 OTUs, an average of 474.04 OTUs were generated per soil sample (Table 5), with a total of 10 distinct fungal phyla and 528 genera detected across all samples.
The Shannon index curves indicated that a sufficient quantity of sequencing data was obtained (Supplementary Figures S1 and S2). Bacterial richness (abundance-based coverage estimator, ACE) and the Chao1 index were used to estimate the abundance and α diversity of the micro-organisms. Through the analyses of the alpha diversity (Chao1, Ace) (Supplementary Figures S3–S6), we found that the diversity of the bacteria in the soil samples was as follows: T2 > T1 > T3 > T4, while the fungal diversity was dominated by T1, and followed by T2, T3 and T4. Compared with the control group, the experimental groups had higher microbial diversities, and the soil samples treated with the T1 concentration had the highest fungi richness. At the same time, the diversity of the bacteria in T2 was the most abundant.

3.3.2. The Composition of Bacterial and Fungal Communities

The top ten bacterial phyla in the tested samples were Cyanobacteria_Chloroplast, Proteobacteria, Actinobacteria, Acidobacteria, Chloroflexi, Firmicutes, Planctomycetes, Verrucomicrobia, Bacteroidetes, and Candidate_division_WPS-2. Among them, the dominant bacteria phyla in all soil samples were Proteobacteria, Acidobacteria, Actinobacteria and Chloroflexi (relative abundance > 10%), accounting for 17.8–22.1%, 16.0–17.6%, 17.1–19.8% and 11.0–13.6%, respectively (Figure 3). And the top ten fungi phyla in the tested samples were Ascomycota, Basidiomycota, Glomeromycota, Mortierellomycota, Mucoromycota, Chytridiomycota, Zoopagomycota, Kickxellomycota, Rozellomycota and Blastocladiomycota (Figure 4). Among them, the dominant fungi phyla in all soil samples were Ascomycota and Basidiomycota, accounting for 80.3% and 12.9%, respectively (relative abundance > 10%).
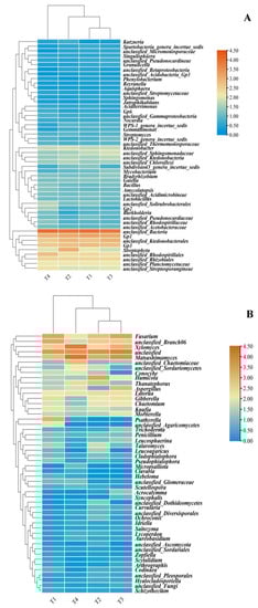
Under different concentrations of the treatment, at the genus level, the top 50 bacterial genera account for the 88.85% of the total genera, and the heatmap indicated that Gp1 was the most abundant bacteria in the soil, followed by unclassfied_Ktedonobacterales and Gp3. Among them, the relative abundance of Streptophyta was substantially higher in T2 than that of other concentration treatments, accounting for about 7.3% of the identified sequences.
As for the fungi, the composition differed greatly between the groups after the treatments with the different concentrations, and the samples under different concentration treatments contained more than 20 genera of peculiar fungi; the top 50 accounted for 91.47%. In addition, at the fungal genus level, the relative abundance of Chaetomium and Gibberella in the treatment groups was considerably better than that of T4, and the relative abundance of Psathyrella in the T1 group increased substantially compared to the other treatment groups, while the Humicola and Thanatephorus in T2 was more abundant than in the other groups (Figure 4).
The Venn diagrams show the unique bacterial genera that existed in the different treatment groups; 286 common genera were shared, while T3, T4 and T2 had 2, 2 and 1 unique bacteria, respectively. T2 had the unique bacteria Fimbriimonas, while the unique bacterial genera of T3 were Candidatus_Procabacter and Propionibacterium, and T1 had no unique bacterial genera. The composition of the soils’ fungal genera differed greatly between the groups after treatments with the different concentrations; only 192 common genera were observed, and the samples under different concentration treatments contained more than 20 species of peculiar fungi per group (Figure 5).
At the genus level, we performed a statistical analysis on the soil bacteria and fungi communities of different treatments, using a default logarithm (LDA) value of two to identify a total of 11 different bacterial groups and 16 unique fungal species (Supplementary Figures S7 and S8). The T1 bacteria was characterized by the presence of unclassfied_Chitinophagaceae [LDA (log10) > 2.0]. The T2 group was characterized by the presence of Nocardioides and unclassfied_Spartobacteria [LDA (log10) > 2.0]. The T3 group was characterized by the presence of Microvirga, unclassfied_Chloroplast and Bacillariophyta [LAD (log10) > 2.0]. Compared with the bacteria, the fungi showed a greater difference in LDA values.

3.3.3. The Community Structure of Bacterial and Fungal Communities

The PCoA map based on the Bray–Curtis distance (Supplementary Figures S9 and S10) showed that the bacteria and fungi communities of the treated soil samples (T1, T2, T3) were clearly separated from the control group (T4), explaining the 47.31% and 36.95% of the total variation.

4. Discussion

4.1. Growth-Promoting Effect of the Amendment on Cassava

Cassava has been recognized as the best biomass energy crop in the tropical and subtropical regions of China, and is one of the key crops for the development of the biomass energy strategy in the “11th Five-Year Plan”. It is an important goal of cassava cultivation to improve plant growth potential, root tuber yield and starch content [38]. In this paper, we found that amendments with a Chinese herbal compound amendment powder, a bacteriostatic agent and compound soil antivirals have a positive effect on cassava plant growth [27]. Various physiological indexes increased after using the amendment, relative to T4, particularly in the plant height, stem diameter, maximum circumference, plant tuber number and area yield. The physiological indexes may have increased because the organic amendment powder could effectively enrich the soil’s nutrients (including the available P and K) and increase the soil’s microbial activity, thus promoting the growth and yield of the plants [39]. In addition, some plant rhizosphere growth-promoting micro-organisms in the soil also release plant hormones, such as indole acetic acid (IAA), abscisic acid (ABA), cytokinin (CTK) and gibberellin (GA), and some strains also promote plant growth by regulating ethylene levels [40,41,42].
The root water content of the cassava plants also substantially changed after the application of the amendment powder and water. T2 was the lowest among the three treatments, while T1 showed a relative increase. In terms of root starch content, there was a decrease in all three treatments with the increase in the concentration of the improver, and the lowest value was reached when the application concentration was 1500 kg/ha. The decrease in the water content of the root tubers may have occurred because the organic amendment powder and water agent changed the water and fertilizer utilization rate of the plant, improved the absorption and conversion efficiency of soil nutrients, and thus increased the transformation and accumulation of dry matter in the plant. Although starch content is an important indicator of cassava quality, the dry matter contained many mineral elements, which are necessary for humans. The use of organic amendments may improve the absorption and utilization of nutrients by plants through changing the rhizosphere soil environment, and thus may improve their own dry matter accumulation and utilization.

4.2. Effects of the Amendment on Microbial Diversity of Cassava

Through experiments, we found that the cassava plants in the T2 treatment group had great improvements in both their phenotype and physiological indicators compared with the other treatments. We further analyzed the bacterial abundance of the soil samples. It was found that, in each treatment group, Streptophyta was the dominant bacterial genus in the T2 soil samples. Streptophyta was greatly important in forming the biological soil crust. Biological crusts play an essential component in forming arid and semi-arid ecosystems as they fix nitrogen and carbon, and enhance soil fertility [43].
Fimbriimonas is a unique genus of T2, and the abundances of Nocardioides and unclassfied_Spartobacteria in the T2 group were greatly different from those of the other treatment groups. Shen et al. carried out redundancy analysis and Spearman correlation analysis on bananas and showed that Spartobacteria and other bacteria are dominant in bananas treated with high-concentration biological fertilizers, and it was positively correlated with the soil pH, total nitrogen, total carbon and available phosphorus content. It was negatively correlated with the incidence in some pathogenic fungi, such as banana Fusarium wilt [44]. Chen found that the abundance of Nocardioides was positively correlated with the biomass accumulation and available phosphorus content of winter wheat during soil experiments on winter wheat [45]. At the same time, Fimbriimonas also had the characteristics of nitrogen fixation and denitrification, and played an important role in maintaining nitrogen balance [46]. All these elements show that the dominant or unique bacteria in T2 could affect the content of the nutrient elements in the soil to regulate plant growth. In addition, Xu found that the relative abundance of Nocardioides in samples with less disease was substantially increased compared with samples with more severe disease [47]. This may be because the presence of Nocardioides can enhance the ability of plants to resist diseases.
The author speculates that these advantages and the existence of unique bacteria can affect rhizosphere soil micro-organisms, further improve soil effective nutrients and enzyme activities, and increase plant stress resistance, thereby affecting the growth and physiological indicators of cassava plants.

4.3. Effects of the Amendment on Soil Property

Our results showed that organic amendment possesses the ability of improving soil pH as well as enhancing the soil organic matter and available phosphorus. Many previous studies indicated the same discovery. Some soil organic amendments, such as wood vinegar, animal manure composite, and biochar, have been reported to improve the physicochemical properties of soils with a coarse texture, adjust the pH and alleviate salt stress to help plants grow and develop better [48,49]. Cassava in Hainan is mainly cultivated in poor red land with some degree of alkaline condition and a lack of phosphorus. By applying an organic amendment, the soil pH showed a certain decrease, which is consistent with Sun’s research [50].
In this study, we observed that, compared to the CK treatment (T4), the addition of an organic amendment increased the levels of soil OM and AP to varying degrees. It can be speculated that the high organic matter contents of these amendments caused these great changes, which arose from the direct increase in the soil’s effective nutrient content, with a subsequent microbial mineralization during the growth and development of cassava plants [51].

4.4. Necessity of Cassava Topdressing

Cassava has a strong ability to absorb water and fertilizer, and scientifically informed fertilization in continuous cropping will lead to a decrease in soil fertility in the field production of cassava [52], which is often considered to be a strong fertilizer consumption. A decrease in soil fertility may lead to a recession in cassava production [53]. However, the cultivation of cassava does not need base fertilizer to be applied. Putthacharoen suggested that fertilization does not need to be applied to cassava plants in the first two years of continuous cropping on newly reclaimed land [54]. However, fertilization should be applied to medium-fertility soil, or two years after continuous cropping. In addition to the application of chemical fertilizer as the base fertilizer, Luo showed that the application of 600–750 kg/ha bio-organic fertilizer increased the yield of fresh tubers by 57.3–74.8% compared with an unfertilized treatment, and promoted the growth of cassava plants’ stem and leaves and the transport and accumulation of assimilates to the underground part, and improved the yield of root tubers and the starch content [55]. However, excessive fertilization of cassava plants should be avoided, as the fertilizer utilization rate is low and excessive fertilization will lead to an enhanced growth of the above-ground part, and is not conducive to the formation of root tuber yield [53]. Therefore, topdressing in the cultivation of plants should be paid more attention to in order to meet the nutrient requirements of cassava root tubers in the formation and expansion stages. The use of a Chinese herbal compound organic amendment powder as the topdressing amendment could help to meet the demand of cassava growth economically and efficiently.
Our findings indicate that a 1200 kg/ha treatment at the intermediate level performs best, and staged fertilization is conducive to reducing fertilizer waste and improving recovery efficiency, which is consistent with the research results of Sangakkara [56]. Zhang showed that the application amount of N, P and K had no significant effect on the starch content of the tubers [57]. In the current study, the traditional Chinese herbal organic amendment powder that was used included rice bran as the main source of organic nutrients, and Artemisia annua, A. argyi and other medicinal materials, which are safe and non-toxic. It can also be used in combination with reduced chemical fertilizer or organic fertilizer, which can significantly improve crop yield quality and increase the cassava’s Se content. This is consistent with the Guizhou research team’s results for tomato, strawberry, tea, R. pseudostellariae and Pinellia ternata crops from 2018 to 2020. Under the condition that most chemical agents were replaced by a Chinese herbal compound bacteriostasis agent and an antiviral water agent via spraying or root irrigation, 900–1200 kg/ha of the Chinese herbal compound organic amendment powder per mu could significantly improve crop yield and quality.

5. Conclusions

Cassava is considered as a kind of necessary food crop in tropical regions; however, it is also a coarse crop. Due to its strong adaptability, farmers rarely fertilize them during the development stage. This may lead to slow growth and even affect the yield. In this study, we used Chinese herbal residue as an organic amendment. The results indicated that amendments could increase the above-ground and underground biomass, improve the soil pH as well as the content of organic matter and the available phosphorus, change the composition of rhizosphere microbiomes and improve the rhizosphere microbial diversity. These results indicated that organic amendments could regulate soil’s physical and chemical properties, improve the microbial composition of soil and promote plant growth to a certain extent. Organic amendment often acts as a long-term and environmentally friendly source of nutrients and an ameliorant for soil. Thus, multi-year experiments are needed in order to gain a deeper understanding of the actions of Chinese herbal residue in future studies.

Supplementary Materials

The following supporting information can be downloaded at https://www.mdpi.com/article/10.3390/agriculture13091830/s1, Supplementary Figure S1: Bacterial Shannon curve based on V3-V4 regions of the 16S rRNA for high-throughput sequencing analysis; Supplementary Figure S2: Fungal Shannon curve based on 1–2 regions of ITS for high-throughput sequencing analysis; Supplementary Figure S3: Bacterial richness (abundance-based coverage estimator, ACE) in rhizosphere soil; Supplementary Figure S4: Bacterial chao index in rhizosphere soil; Supplementary Figure S5: Fungal richness (abundance-based coverage estimator, ACE) in rhizosphere soil; Supplementary Figure S6: Fungal chao index in rhizosphere soil; Supplementary Figure S7: Bar diagram of the linear discriminant analysis (LDA) distribution (LDA score threshold: ≥2) with soil bacterial communities; Supplementary Figure S8: Bar diagram of the linear discriminant analysis (LDA) distribution (LDA score threshold: ≥2) with soil fungal communities; Supplementary Figure S9: Principal coordinates analyses (PCoA) were performed based on the soil bacterial OTU distributions using Bray–Curtis distance(a: T1; b: T2; c:T3; d: T4); Supplementary Figure S10: Principal coordinates analyses (PCoA) were performed based on the soil fungus OTU distributions using Bray–Curtis distance.

Author Contributions

X.N., R.W. and Y.C. conceived the topic. L.T. conducted the literature review. Y.G. and H.W. performed the experiments. Y.Z. analyzed all statistical data. Y.Z., Y.F. and J.W. wrote the manuscript. All authors revised the manuscript. Y.Z. and Y.F. contributed to the paper equally. All authors have read and agreed to the published version of the manuscript.

Funding

This study was financially supported by New Agricultural Reform Research and Practice Program of the Ministry of Education; China Agriculture Research System (CARS-11- HNCYH); the Science and Technology Plan Project of Guizhou Province’s “Research and Application of Herbal Compound Soil Improvement and Disease Control Technology Used on Efficient and Economic Fruit, Vegetable”; the Innovation Training Program for college students in Hainan University’s “Effect of spraying Chinese herbal medicine on physiological index and yield of cassava”.

Institutional Review Board Statement

Not applicable.

Data Availability Statement

Not applicable.

Acknowledgments

The authors thank all of the subjects who participated in this study.

Conflicts of Interest

The authors declare no conflict of interest.

References

  1. Latif, S.; Müller, J. Potential of cassava leaves in human nutrition: A review. Trends Food Sci. Technol. 2015, 44, 147–158. [Google Scholar] [CrossRef]
  2. Saithong, T.; Rongsirikul, O.; Kalapanulak, S.; Chiewchankaset, P.; Siriwat, W.; Netrphan, S.; Suksangpanomrung, M.; Meechai, A.; Cheevadhanarak, S. Starch biosynthesis in cassava: A genome-based pathway reconstruction and its exploitation in data integration. BMC Syst. Biol. 2013, 10, 75. [Google Scholar] [CrossRef] [PubMed]
  3. Wang, W.; Feng, B.; Xiao, J.; Xia, Z.; Zhou, X.; Li, P.; Zhang, W.; Wang, Y.; Møller, B.L.; Zhang, P.; et al. Cassava genome from a wild ancestor to cultivated varieties. Nat. Commun. 2014, 5, 5110. [Google Scholar] [CrossRef] [PubMed]
  4. Zhang, X.; Davidson, E.A.; Mauzerall, D.L.; Searchinger, T.D.; Dumas, P.; Shen, Y. Managing nitrogen for sustainable development. Nature 2015, 528, 51. [Google Scholar] [CrossRef] [PubMed]
  5. Wu, Y.; Xi, X.; Tang, X.; Luo, D.; Gu, B.; Lam, S.K.; Vitousek, P.M.; Chen, D. Policy distortions, farm size, and the overuse of agricultural chemicals in China. Proc. Natl. Acad. Sci. USA 2018, 115, 7010–7015. [Google Scholar] [CrossRef] [PubMed]
  6. Yang, Q.; Liu, J.; Zhang, Y. Decoupling agricultural nonpoint source pollution from crop production: A case study of Heilongjiang land reclamation area, China. Sustainability 2017, 9, 1024. [Google Scholar] [CrossRef]
  7. Xie, H. Towards sustainable land use in China: A collection of empirical studies. Sustainability 2017, 9, 2129. [Google Scholar] [CrossRef]
  8. Urra, J.; Mijangos, I.; Lanzén, A.; Lloveras, J.; Garbisu, C. Effects of corn stover management on soil quality. Eur. J. Soil Biol. 2018, 88, 57–64. [Google Scholar] [CrossRef]
  9. Huang, M.; Zhu, Y.; Li, Z.; Huang, B.; Luo, N.; Liu, C.; Zeng, G. Compost as a Soil Amendment to Remediate Heavy Metal-Contaminated Agricultural Soil: Mechanisms, Efficacy, Problems, and Strategies. Water Air Soil Pollut. 2016, 227, 359. [Google Scholar] [CrossRef]
  10. Chan, K.Y.; Van Zwieten, L.; Meszaros, I.; Downie, A.; Joseph, S. Agronomic values of greenwaste biochar as a soil amendment. Soil Res. 2007, 45, 629–634. [Google Scholar] [CrossRef]
  11. Yuan, Y.; Guo, J.B.; Yin, S.M. Effect of soil conditioner on the growth of Lolium multiflorum. ACTA Prataculturae Sin. 2015, 24, 206–213. [Google Scholar]
  12. Singh, S.; Swami, S.; Gogoi, J.; Dwivedi, D.K.; Turkar, G.P.; Tamang, B.; Borah, S.K. Effect of biochar-mediated treatments on the enhancement of soil acidity, crop performance and soil properties. Ama.-Agr. Mech. Asia Af. 2023, 54, 13575–13603. [Google Scholar]
  13. Albalasmeh, A.; Mohawesh, O.; Alqudah, A.; Unami, K.; Al-Ajlouni, Z.; Klaib, A. The potential of biochar application to enhance soil quality, yield, and growth of wheat and barley under rainfed conditions. Water Air Soil Pollut. 2023, 234, 463. [Google Scholar] [CrossRef]
  14. Kwizera, E.; Opiyo, A.M.; Mungai, N.W. Effects of biochar and inorganic fertiliser on the growth and yield of beetroot (Beta vulgaris L.) in Kenya. Int. J. Hortic. Sci. 2023, 29, 37–45. [Google Scholar]
  15. Zhao, R.; Liu, Y.; Gundale, M.J. Soil amendment with biochar and manure alters wood stake decomposition and fungal community composition. GCB Bioenergy 2023, 15, 1166–1185. [Google Scholar] [CrossRef]
  16. Wang, C.; Li, Z.; Shen, J.; Li, Y.; Chen, D.; Bolan, N.; Li, Y.; Wu, J. Biochar amendment increases the abundance and alters the community composition of diazotrophs in a double rice cropping system. Biol. Fertil. Soils 2023, 59, 1–14. [Google Scholar] [CrossRef]
  17. Torsvik, V.; Øvreås, L. Microbial diversity and function in soil: From genes to ecosystems. Curr. Opin. Microbiol. 2002, 5, 240–245. [Google Scholar] [CrossRef]
  18. Fierer, N.; Jackson, R.B. The diversity and biogeography of soil bacterial communities. Proc. Natl. Acad. Sci. USA 2006, 103, 626–631. [Google Scholar] [CrossRef] [PubMed]
  19. Zak, D.R.; Holmes, W.E.; White, D.C.; Peacock, A.D.; Tilman, D. Plant diversity, soil microbial communities, and ecosystem function: Are there any links? Ecology 2003, 84, 2042. [Google Scholar] [CrossRef]
  20. Mondini, C.; Sequi, P. Implication of soil C sequestration on sustainable agriculture and environment. Waste Manag. 2008, 28, 678–684. [Google Scholar] [CrossRef]
  21. Diacono, M.; Montemurro, F. Long-term effects of organic amendments on soil fertility. A review. Agron. Sustain. Dev. 2010, 30, 401–422. [Google Scholar] [CrossRef]
  22. Chojnacka, K.; Gorazda, K.; Witek-Krowiak, A.; Moustakas, K. Recovery of fertilizer nutrients from materials—Contradictions, mistakes and future trends. Renew. Sustain. Energy Rev. 2019, 110, 485–498. [Google Scholar] [CrossRef]
  23. Urraa, J.; Alkortab, I.; Lanzéna, A.; Mijangosa, I.; Garbisu, C. The application of fresh and composted horse and chicken manure affects soil quality, microbial composition and antibiotic resistance. Appl. Soil Ecol. 2019, 135, 73–84. [Google Scholar] [CrossRef]
  24. Lyden, J.; Teasdale, J.R.; Chen, P.K. Allelopathic activity of annul wormwood: Artemisia annua and the role of artemisinin. Weed Sci. 1997, 45, 807–811. [Google Scholar] [CrossRef]
  25. Chen, P.K.; Leather, G.R. Plant growth regulatory activities of artemisinin and its related compounds. J. Chem. Ecol. 1990, 16, 1867. [Google Scholar] [CrossRef] [PubMed]
  26. He, J.; Wang, S.G.; Ding, W. Study on allelopathic effects of alcohol extracts from artemisia annual. J. Southwest Agric. Univ. (Nat. Sci.) 2004, 3, 281–284, 288. [Google Scholar]
  27. Wang, R.; Wang, S.; Pan, W.; Li, Q.; Xia, Z.; Guan, E.; Zheng, M.; Pang, G.; Yang, Y.; Yi, Z. Strategy of tobacco plant against black shank and tobacco mosaic virus infection via induction of PR-1, PR-4 and PR-5 proteins assisted by medicinal plant extracts. Physiol. Mol. Plant Pathol. 2018, 101, 127–145. [Google Scholar] [CrossRef]
  28. Walkley, A.; Black, I.A. An examination of the Degtjareff method for determining soil organic matter, and a proposed modification of the chromic acid titration method. Soil Sci. 1934, 37, 29–38. [Google Scholar] [CrossRef]
  29. Association of Official Analytical Chemists. Official Methods of Analysis, 16th ed.; Association of Official Analytical Chemists: Washington, DC, USA, 1995. [Google Scholar]
  30. Olsen, S.R. Estimation of Available Phosphorus in Soils by Extraction with Sodium Bicarbonate; Issue 939; US Department of Agriculture: Washington, DC, USA, 1954.
  31. Knudsen, D.; Peterson, G.A.; Pratt, P. Lithium, sodium and potassium. In Methods of Soil Analysis; Page, A.L., Ed.; American Society of Agronomy: Madison, WI, USA, 1982; pp. 225–246. [Google Scholar]
  32. Dethlefsen, L.; Relman, D.A. Incomplete recovery and individualized responses of the human distal gut microbiota to repeated antibiotic perturbation. Proc. Natl. Acad. Sci. USA 2011, 108 (Suppl. S1), 4554–4561. [Google Scholar] [CrossRef]
  33. Caporaso, J.G.; Kuczynski, J.; Stombaugh, J.; Bittinger, K.; Bushman, F.D.; Costello, E.K. QIIME allows analysis of high-throughput community sequencing data. Nat. Methods 2010, 7, 335–336. [Google Scholar] [CrossRef]
  34. Cole, J.R.; Chai, B.; Farris, R.J.; Wang, Q.; Kulam-Syed-Mohideen, A.S.; McGarrell, D.M. The ribosomal database project (RDP-II): Introducing my RDP space and quality controlled public data. Nucleic Acids Res. 2007, 35, D169–D172. [Google Scholar] [CrossRef] [PubMed]
  35. Zhao, Y.; Xiong, Z.; Wu, G.; Bai, W.; Zhu, Z.; Gao, Y.; Parmar, S.; Sharma, V.K.; Li, H. Fungal endophytic communities of two wild Rosa varieties with different powdery mildew susceptibilities. Front. Microbiol. 2018, 9, 2462. [Google Scholar] [CrossRef] [PubMed]
  36. Shade, A.; Handelsman, J. Beyond the Venn diagram: The hunt for a core microbiome. Environ. Microbiol. 2012, 14, 4–12. [Google Scholar] [CrossRef] [PubMed]
  37. Segata, N.; Izard, J.; Waldron, L.; Gevers, D.; Miropolsky, L.; Garrett, W.S.; Huttenhower, C. Metagenomic biomarker discovery and explanation. Genome Biol. 2011, 12, R60. [Google Scholar] [CrossRef]
  38. Okogbenin, E.; Setter, T.L.; Ferguson, M.E.; Mutegi, R.; Ceballos, H.; Olasanmi, B.; Fregene, M. Phenotypic approaches to drought in cassava: Review. Front. Physiol. 2013, 4, 93. [Google Scholar] [CrossRef]
  39. Ding, Y.; Liu, Y.; Liu, S.; Li, Z.; Tan, X.; Huang, X.; Zeng, G.; Zhou, L.; Zheng, B. Biochar to improve soil fertility. A review. Agron. Sustain. Dev. 2016, 36, 36. [Google Scholar] [CrossRef]
  40. Ma, Y.; Luo, Y.M.; Teng, Y. Rhizosphere growth-promoting bacteria and their application in phytoremediation of contaminated soil. ACTA Pedol. Sin. 2013, 5, 1021–1031. [Google Scholar]
  41. Penrose, D.M.; Glick, B.R. Levels of ACC and related compounds in exudate and extracts of canola seeds treated with ACC deaminase-containing plant growth-promoting bacteria. Can. J. Microbiol. 2001, 47, 368–372. [Google Scholar] [CrossRef]
  42. Zheng, W.B.; Shen, F.; Yan, X.M. Screening and identification of growth promoting bacteria with indole acetic acid and phosphorolytic effect in red soil and their growth promoting effect. Soils 2015, 47, 361–368. [Google Scholar]
  43. Rippin, M.; Borchhardt, N.; Karsten, U.; Becker, B. Cold Acclimation Improves the Desiccation Stress Resilience of Polar Strains of Klebsormidium (Streptophyta). Front. Microbiol. 2019, 10, 1730. [Google Scholar] [CrossRef]
  44. Shen, Z.; Ruan, Y.; Wang, B.; Zhong, S.; Su, L.; Li, R.; Shen, Q. Effect of biofertilizer for suppressing Fusarium wilt disease of banana as well as enhancing microbial and chemical properties of soil under greenhouse trial. Appl. Soil Ecol. 2015, 93, 111–119. [Google Scholar] [CrossRef]
  45. Chen, M.; Xu, J.; Li, Z.; Zhao, B.; Zhang, J. Soil physicochemical properties and bacterial community composition jointly affect crop yield. Agron. J. 2020, 112, 4358–4372. [Google Scholar] [CrossRef]
  46. Liang, Z.Z.; Deng, J.Q.; Wang, Z.K.; Shen, Y.Y.; Wang, X.Z. Differences in soil bacterial community composition among three forage-crop rotations on the Longdong Loess Plateau. ACTA Prataculturae Sin. 2017, 26, 180–191. [Google Scholar]
  47. Xu, L.; Yi, H.; Zhang, A.; Guo, E. Rhizosphere soil microbial communities under foxtail millet continuous and rotational cropping systems and their feedback effects on foxtail millet downy mildew suppression. Plant Growth Regul. 2023, 99, 161–175. [Google Scholar] [CrossRef]
  48. Li, S.; Liu, Z.; Li, J.; Liu, Z.; Gu, X.; Shi, L. Cow manure compost promotes maize growth and ameliorates soil quality in saline-alkali soil: Role of fertilizer addition rate and application depth. Sustainability 2022, 14, 10088. [Google Scholar] [CrossRef]
  49. Pan, X.; Shi, M.; Chen, X.; Kuang, S.; Ullah, H.; Lu, H.; Riaz, L. An investigation into biochar, acid-modified biochar, and wood vinegar on the remediation of saline−alkali soil and the growth of strawberries. Front. Environ. Sci. 2022, 10, 1057384. [Google Scholar] [CrossRef]
  50. Sun, Y.-P.; Yang, J.-S.; Yao, R.-J.; Chen, X.-B.; Wang, X.-P. Biochar and fulvic acid amendments mitigate negative effects of coastal saline soil and improve crop yields in a three year field trial. Sci. Rep. 2020, 10, 8946. [Google Scholar] [CrossRef]
  51. Siedt, M.; Schäffer, A.; Smith, K.E.; Nabel, M.; Roß-Nickoll, M.; van Dongen, J.T. Comparing straw, compost, and biochar regarding their suitability as agricultural soil amendments to affect soil structure, nutrient leaching, microbial communities, and the fate of pesticides. Sci. Total. Environ. 2021, 751, 141607. [Google Scholar] [CrossRef] [PubMed]
  52. Lin, H.X.; Yuan, Z.Q.; Liu, R.G.; Xiao, Y.P.; Wang, R.Q. Advance in high-yielding cultivation of cassava and disposal of plant waste after its harvest. Acta Agric. Jiangxi 2011, 23, 30–32. [Google Scholar]
  53. Fermont, A.M.; Tittonell, P.A.; Baguma, Y.; Ntawuruhunga, P.; Giller, K.E. Towards understanding factors that govern fertilizer response in cassava: Lessons from East Africa. Nutr. Cycl. Agroecosys. 2010, 86, 133–151. [Google Scholar] [CrossRef]
  54. Putthacharoen, S.; Howeler, R.H.; Jantawat, S.; Vichukit, V. Nutrient uptake and soil erosion losses in cassava and six other crops in a Psamment in eastern Thailand. Field Crop Res. 1998, 57, 113–126. [Google Scholar] [CrossRef]
  55. Luo, X.L.; Cen, Z.Y.; Xie, H.X.; Pan, Y.H.; Liao, C.; Shao, Z.F.; Chen, H.L. Effects of Bio-Organic Fertilizer on the Growth of Cassava and the Physical and Chemical Biological Character of Soil. ACTA Agric. Borealioccidentalis Sin. 2008, 17, 167–173. [Google Scholar]
  56. Sangakkara, U.R.; Wijesinghe, D.B. Nitrogen fertilizer affects growth, yield, and N recovery in cassava (Manihot esculenta L. Crantz). Commun. Soil Sci. Plan 2014, 45, 1446–1452. [Google Scholar] [CrossRef]
  57. Zhang, J.; Meng, M.L.; Wang, Y.H. Research progress on the effect of N, P and K application rate on cassava yield and quality. Crops 2012, 4, 124–127. [Google Scholar]
Figure 1. Photographs of cassava treated with different concentrations of Chinese herbal medicine. (A): Full plants, (B): stems, (C): tubers. The treatments were as follows: 900 kg/ha of soil improvement powder (topdressing) + bacteriostatic agent + antiviral agent (T1); 1200 kg/ha of soil improvement powder (topdressing) + bacteriostatic agent + antiviral agent (T2); 1500 kg/ha of soil improvement powder (topdressing) + bacteriostatic agent + antiviral agent (T3); and an unfertilized control (T4).
Figure 1. Photographs of cassava treated with different concentrations of Chinese herbal medicine. (A): Full plants, (B): stems, (C): tubers. The treatments were as follows: 900 kg/ha of soil improvement powder (topdressing) + bacteriostatic agent + antiviral agent (T1); 1200 kg/ha of soil improvement powder (topdressing) + bacteriostatic agent + antiviral agent (T2); 1500 kg/ha of soil improvement powder (topdressing) + bacteriostatic agent + antiviral agent (T3); and an unfertilized control (T4).
Agriculture 13 01830 g001
Figure 2. Effects of different treatments on physiological indexes of rhizomes of tubers ((A): Tuber number per plant; (B): maximum perimeter of cassava tubers; (C): tuber weight per cassava plant; (D): yield per hectare). The error bar was informed by standard error. Note: different lowercase letters in the same column represent significant differences at the p < 0.05 level. The treatments were as follows: 900 kg/ha of soil improvement powder (topdressing) + bacteriostatic agent + antiviral agent (T1); 1200 kg/ha of soil improvement powder (topdressing) + bacteriostatic agent + antiviral agent (T2); 1500 kg/ha of soil improvement powder (topdressing) + bacteriostatic agent + antiviral agent (T3); and an unfertilized control (T4).
Figure 2. Effects of different treatments on physiological indexes of rhizomes of tubers ((A): Tuber number per plant; (B): maximum perimeter of cassava tubers; (C): tuber weight per cassava plant; (D): yield per hectare). The error bar was informed by standard error. Note: different lowercase letters in the same column represent significant differences at the p < 0.05 level. The treatments were as follows: 900 kg/ha of soil improvement powder (topdressing) + bacteriostatic agent + antiviral agent (T1); 1200 kg/ha of soil improvement powder (topdressing) + bacteriostatic agent + antiviral agent (T2); 1500 kg/ha of soil improvement powder (topdressing) + bacteriostatic agent + antiviral agent (T3); and an unfertilized control (T4).
Agriculture 13 01830 g002
Figure 3. Histogram of the relative abundances at the phyla level of the top 10 bacterial communities (A) and fungal communities (B).
Figure 3. Histogram of the relative abundances at the phyla level of the top 10 bacterial communities (A) and fungal communities (B).
Agriculture 13 01830 g003
Figure 4. Heatmap of the relative abundances at the genus level of the top 50 bacterial communities (A) and fungal communities (B) in the soil.
Figure 4. Heatmap of the relative abundances at the genus level of the top 50 bacterial communities (A) and fungal communities (B) in the soil.
Agriculture 13 01830 g004
Figure 5. Number of bacterial (A) and fungal (B) genera in the soil.
Figure 5. Number of bacterial (A) and fungal (B) genera in the soil.
Agriculture 13 01830 g005
Table 1. Effects of different concentrations on growth indexes of cassava.
Table 1. Effects of different concentrations on growth indexes of cassava.
TreatmentPlant Height (m)Diameter of Stem Base (cm)Maximum Perimeter of Cassava (cm)Cassava NumberWeight of Cassava per Plant (kg)Yield per Hectare (kg)
T12.58 ± 0.09 b2.38 ± 0.15 b20.55 ± 2.00 c9.30 ± 1.34 b3.42 ± 0.74 b30,827.64 ± 4131.66 ab
T22.77 ± 0.12 a2.60 ± 0.14 a24.90 ± 3.68 a9.82 ± 2.09 a4.57 ± 0.95 a34,158.90 ± 4717.86 a
T32.51 ± 0.13 b2.27 ± 0.16 b22.62 ± 2.26 b8.20 ± 2.10 b3.34 ± 0.61 b26,895.60 ± 1470.01 b
T42.23 ± 0.15 c2.17 ± 0.29 b19.10 ± 1.88 c7.70 ± 1.06 b2.01 ± 0.26 c25,169.68 ± 2698.92 b
Note: The values in the table are mean ± standard deviation; different lowercase letters in the same column represent significant differences at the p < 0.05 level. The treatments were as follows: 900 kg/ha of soil improvement powder (topdressing) + bacteriostatic agent + antiviral agent (T1); 1200 kg/ha of soil improvement powder (topdressing) + bacteriostatic agent + antiviral agent (T2); 1500 kg/ha of soil improvement powder (topdressing) + bacteriostatic agent + antiviral agent (T3); and an unfertilized control (T4).
Table 2. Effects of different concentrations on the water content of root tubers.
Table 2. Effects of different concentrations on the water content of root tubers.
TreatmentWater Content (%)Dry Matter (%)Starch Content (%)
T171.70 ± 1.49 a28.30 ± 1.49 b65.66 ± 14.93 a
T264.64 ± 2.72 b35.36 ± 2.72 a63.51 ± 18.28 a
T368.93 ± 0.72 ab31.07 ± 0.72 ab59.06 ± 7.21 a
T470.60 ± 3.43 a29.40 ± 3.43 b76.12 ± 26.56 a
Note: The values in the table are mean ± standard deviation; different lowercase letters in the same column represent significant differences at the p < 0.05 level.
Table 3. Effects of Chinese herbal compound soil improvement preparation on soil physicochemical indexes of cassava plants.
Table 3. Effects of Chinese herbal compound soil improvement preparation on soil physicochemical indexes of cassava plants.
TreatmentspHOrganic Matter (g/kg)Alkaline Hydrolysis NitrogenAvailable PAvailable K
T17.8738.6484.65 38.14 249.53
T27.9666.84 90.96 44.96 262.18
T37.8665.12 89.52 31.22 194.51
T48.1038.88 100.41 28.74 272.51
Table 4. The bacterial information of the samples.
Table 4. The bacterial information of the samples.
SampleBarcodeSeq NumOTU Num
S-T1ACGCATA70,3691911
S-T1BCTTGTA53,0371691
S-T1CGTTTCG57,8341812
S-T2ACTCCTG67,9331959
S-T2BGTCGGA76,8941909
S-T2CATCGTT81,8981769
S-T3AAATATC80,3271792
S-T3BAAGCTC83,7671864
S-T3CTTCCAT72,5151962
S-T4ATCTAGG78,1351773
S-T4BCTATAC71,9721767
S-T4CGTCCCA64,2371701
Note: The quality-filtered sequences were subsequently clustered into operational taxonomic units (OTUs) at 97% similarity.
Table 5. The fungal information of the samples.
Table 5. The fungal information of the samples.
SampleBarcodeSeq NumOTU Num
S-T1ATACGACA66,379780
S-T1BTGTGCTA53,308745
S-T1CTCACTCG62,442795
S-T2AAGTCGTC57,529799
S-T2BAGAGCAG71,977725
S-T2CAGCTCTA67,898768
S-T3AAGTATAC61,032623
S-T3BAGTGCGA58,757797
S-T3CACACACG65,459760
S-T4AACAGCGA71,252533
S-T4BACATACT69,428565
S-T4CACTCTCA50,622733
Note: The quality-filtered sequences were subsequently clustered into operational taxonomic units (OTUs) at 97% similarity.
Disclaimer/Publisher’s Note: The statements, opinions and data contained in all publications are solely those of the individual author(s) and contributor(s) and not of MDPI and/or the editor(s). MDPI and/or the editor(s) disclaim responsibility for any injury to people or property resulting from any ideas, methods, instructions or products referred to in the content.

Share and Cite

MDPI and ACS Style

Zhang, Y.; Feng, Y.; Gao, Y.; Wu, J.; Tan, L.; Wang, H.; Wang, R.; Niu, X.; Chen, Y. Effects of an Organic Amendment on Cassava Growth and Rhizosphere Microbial Diversity. Agriculture 2023, 13, 1830. https://doi.org/10.3390/agriculture13091830

AMA Style

Zhang Y, Feng Y, Gao Y, Wu J, Tan L, Wang H, Wang R, Niu X, Chen Y. Effects of an Organic Amendment on Cassava Growth and Rhizosphere Microbial Diversity. Agriculture. 2023; 13(9):1830. https://doi.org/10.3390/agriculture13091830

Chicago/Turabian Style

Zhang, Yijie, Yating Feng, Yu Gao, Jinshan Wu, Longyan Tan, Honggang Wang, Ruoyan Wang, Xiaolei Niu, and Yinhua Chen. 2023. "Effects of an Organic Amendment on Cassava Growth and Rhizosphere Microbial Diversity" Agriculture 13, no. 9: 1830. https://doi.org/10.3390/agriculture13091830

APA Style

Zhang, Y., Feng, Y., Gao, Y., Wu, J., Tan, L., Wang, H., Wang, R., Niu, X., & Chen, Y. (2023). Effects of an Organic Amendment on Cassava Growth and Rhizosphere Microbial Diversity. Agriculture, 13(9), 1830. https://doi.org/10.3390/agriculture13091830

Note that from the first issue of 2016, this journal uses article numbers instead of page numbers. See further details here.

Article Metrics

Back to TopTop