Trajectory Synthesis and Optimization Design of an Unmanned Five-Bar Vegetable Factory Packing Machine Based on NSGA-II and Grey Relation Analysis
Abstract
1. Introduction
2. Materials and Methods
2.1. Packaging Trajectory of Packaged Vegetables
- It is necessary to ensure that the manipulator suckers can achieve vertical grasping at point P and vertical release at point M and point N, as shown in Figure 1b;
- The lifting angle cannot be less than 45 degrees when the suckers leave point P;
- A certain lifting height is required;
- In order to ensure the kinematic stability of grasping the packaged vegetables, the trajectory that approaches and leaves the point P follows the same trajectory.
2.2. Mathematical Modeling of the Hybrid-Drive Five-Bar Mechanism
2.2.1. Establishment of the Trajectory Realization Model
2.2.2. Establishment of a Compensation Motion Control Model
2.3. Establishment of Optimization Model
2.3.1. Establishment of Trajectory Realization Optimization Model
- 1.
- Control the number of motor reversals:
- 2.
- Avoid interference between the crank and the vegetable turnover box and vegetable packaging conveying device:
2.3.2. Establishment of the Compensation Motion Control Optimization Model
- Control the number of motor reversals:
- 2.
- The five-bar mechanism rod length condition:
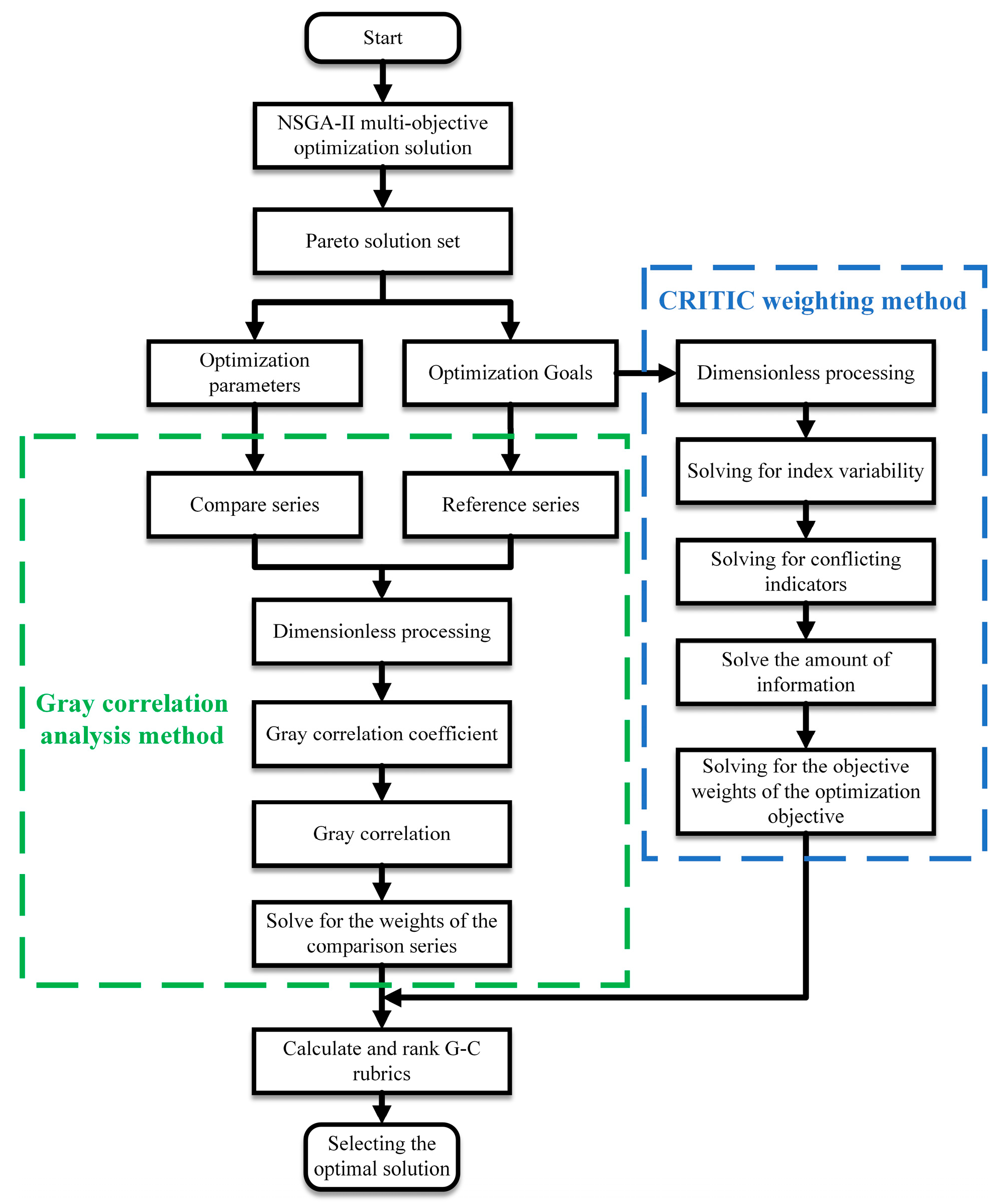
2.4. Quadratic Optimization of the Pareto Solution Set
3. Results
3.1. Results of the Trajectory Realization Model
3.2. Results of the Compensated Control Model
4. Conclusions
- According to the agronomic requirements of packaging vegetables, the desired trajectory is set, and the trajectory synthesis of the hybrid-drive, five-bar mechanism is completed. On this basis, a hybrid-drive, five-bar vegetable packaging container that can complete fixed-point grasping and release at different points is designed. It can achieve multi-row, multi-column, and multi-layer packaging operations and adapt to the packaging operations in plant factories.
- The multi-objective optimization NSGA-II algorithm is used to optimize the structural parameters of the five-rod packing vegetable crating mechanism to obtain a set of Pareto front solution sets. A GRA-C method based on a grey correlation analysis and the critic weight method is proposed for the quadratic optimization of the Pareto front solution. A G-C index is designed to judge and obtain the quadratic optimal solution of the Pareto front solution set. The overall size of the optimized rod length obtained using the GRA-C method is 26.71% lower than that obtained using the GA method. Compared with the traditional genetic algorithm, the rod length optimized with the GRA-C method is reduced by 26.71%. The optimal parameters of the five-bar mechanism are as follows: xA = 270 mm, yA = 381 mm, L1 = 176 mm, L2 = 325 mm, L3 = 344 mm, L4 = 417 mm, L5 = 244 mm, L6 = 201 mm, α = 2.58 rad, and β = 1.46 rad. By fitting the four groups of crank angular displacement curves into sections, compared with the average values of the other three groups, the fluctuation in the angular velocity curve decreased by 26.07% and the angular acceleration curve fluctuation decreased by 24.42%.
- Based on the optimized parameters, the model is established, and its simulation trajectory is obtained. The root mean square error between the simulation trajectory point and the target trajectory point is calculated to be 0.74, which is accurately realized at the critical trajectory points such as the grabbing and releasing of packaged vegetables and basically matches at the secondary trajectory point. The simulation results show that the mechanism can achieve the fixed-point picking and multi-point release of the vegetable packing operation. The feasibility of the combined mathematical model and GRA-C algorithm of the hybrid-drive, five-bar mechanism is verified, and a certain reference value is provided for packing operations in unmanned plants.
Author Contributions
Funding
Institutional Review Board Statement
Data Availability Statement
Acknowledgments
Conflicts of Interest
References
- Toyoki, K. Current Situation and Perspectives of Plant Factory with Artificial Light. Sen-I Gakkaishi 2014, 70, 94–98. [Google Scholar] [CrossRef]
- Jin, X.; Zhang, B.; Suo, H.; Lin, C.; Ji, J.; Xie, X. Design and Mechanical Analysis of a Cam-Linked Planetary Gear System Seedling Picking Mechanism. Agriculture 2023, 13, 810. [Google Scholar] [CrossRef]
- Hu, S.; Hu, M.; Yan, W.; Zhang, W. Design and Experiment of an Integrated Automatic Transplanting Mechanism for Picking and Planting Pepper Hole Tray Seedlings. Agriculture 2022, 12, 557. [Google Scholar] [CrossRef]
- Huang, T.; Li, M.; Li, Z. A 2-DOF Translational Parallel Robot with Revolute Joints. CN Patent 1355087, 31 December 2001. [Google Scholar]
- Hu, J.; Yan, X.; Ma, J.; Qi, C.; Francis, K.; Mao, H. Dimensional synthesis and kinematics simulation of a high-speed plug seedling transplanting robot. Comput. Electron. Agric. 2014, 107, 64–72. [Google Scholar] [CrossRef]
- Yang, H.; Chen, L.; Ma, Z.; Chen, M.; Zhong, Y.; Deng, F.; Li, M. Computer vision-based high-quality tea automatic plucking robot using Delta parallel manipulator. Comput. Electron. Agric. 2021, 181, 105946. [Google Scholar] [CrossRef]
- Li, Y.; Huang, T.; Derek, G.C. An approach for smooth trajectory planning of high-speed pick-and-place parallel robots using quintic B-splines. Mech. Mach. Theory 2018, 126, 479–490. [Google Scholar] [CrossRef]
- Li, X. Synthesis of Linkage Mechanisms Based on Fourier Series and Algebraic Method. Ph.D. Thesis, Beijing University of Posts and Telecommunications, Beijing, China. [CrossRef]
- Li, X.; Wei, S.; Liao, Q.; Zhang, Y. A novel analytical method for four-bar path generation synthesis based on Fourier series. Mech. Mach. Theory 2020, 144, 103671. [Google Scholar] [CrossRef]
- Jacek, B. Use of shape invariants in optimal synthesis of geared five-bar linkage. Mech. Mach. Theory 2010, 45, 273–290. [Google Scholar] [CrossRef]
- Mundo, D.; Gatti, G.; Dooner, D. Optimized five-bar linkages with non-circular gears for exact path generation. Mech. Mach. Theory 2009, 44, 751–760. [Google Scholar] [CrossRef]
- Modler, K.; Lovasz, E.; Bar, G.; Neumann, R.; Perju, D.; Perner, M.; Margineanu, D. General method for the synthesis of geared linkages with non-circular gears. Mech. Mach. Theory 2009, 44, 726–738. [Google Scholar] [CrossRef]
- Yu, C.; Yao, K.; Zong, Y.; Ye, J.; Chen, J. Rigid-Body Guidance Synthesis of Noncircular Gear-Five-Bar Mechanisms and Its Application in a Knee Joint Rehabilitation Device. Machines 2022, 10, 1110. [Google Scholar] [CrossRef]
- Zhao, X.; Guo, J.; Li, K.; Dai, L.; Chen, J. Optimal design and experiment of 2-DoF five-bar mechanism for flower seedling transplanting. Comput. Electron. Agric. 2020, 178, 105746. [Google Scholar] [CrossRef]
- Zhou, H.; Cheung, E. Analysis and optimal synthesis of hybrid five-bar linkages. Mechatronics 2001, 11, 283–300. [Google Scholar] [CrossRef]
- Zhou, H.; Ting, K. Path generation with singularity avoidance for five-bar slider-crank parallel manipulators. Mech. Mach. Theory 2005, 40, 371–384. [Google Scholar] [CrossRef]
- Yang, J. Theoretical and Experimental Research on the Trajectory of Controlled Five Bar Mechanisms. Ph. D. Thesis, Wuhan University of Science and Technology, Wuhan, China, 2009. [Google Scholar] [CrossRef]
- Acharyya, S.; Mandal, M. Performance of EAs for four-bar linkage synthesis. Mech. Mach. Theory 2009, 44, 1784–1796. [Google Scholar] [CrossRef]
- Cabrera, J.; Prado, A. Optimal synthesis of mechanisms with genetic algorithms. Mech. Mach. Theory 2002, 37, 1165–1177. [Google Scholar] [CrossRef]
- Penunuri, F.; Peon-Escalante, R.; Villanueva, C.; Pech-Oy, D. Synthesis of mechanisms for single and hybrid tasks using differential evolution. Mech. Mach. Theory 2011, 46, 1335–1349. [Google Scholar] [CrossRef]
- Gezgin, E.; Chang, P.; Akhan, A. Synthesis of a Watt II six-bar linkage in the design of a hand rehabilitation robot. Mech. Mach. Theory 2016, 104, 177–189. [Google Scholar] [CrossRef]
- Peon-Escalante, R.; Jimenez, F.; Soberanis, M.; Penunuri, F. Path generation with dwells in the optimum dimensional synthesis of Stephenson III six-bar mechanisms. Mech. Mach. Theory 2020, 144, 103650. [Google Scholar] [CrossRef]
- Li, J.; Ye, F.; Wang, Z. Dimensional synthesis of a 5-DOF hybrid robot. Mech. Mach. Theory 2020, 150, 103865. [Google Scholar] [CrossRef]
- Qu, Z.; Zhang, P.; Hu, Y.; Yang, H.; Guo, T.; Zhang, K.; Zhang, J. Optimal Design of Agricultural Mobile Robot Suspension System Based on NSGA-III and TOPSIS. Agriculture 2023, 13, 207. [Google Scholar] [CrossRef]
- Zhao, X.; Wang, C.; Yang, M.; Sun, L.; Cheng, J. Reverse design and analysis of automatic seedling pick-up mechanism with non-circular gear planetary train. Trans. Chin. Soc. Agric. Eng. 2015, 31, 30–36. [Google Scholar] [CrossRef]
- Zhao, X.; Cui, H.; Dai, L.; Xu, Y.; Wang, C.; Shen, J. Optimal design and experiment of hybrid-driven five-bar flower potted-seedling transplanting mechanism. Trans. Chin. Soc. Agric. Eng. 2017, 33, 34–40. [Google Scholar] [CrossRef]
- Wang, C.; Ma, C.; Zhou, J. A new class of exact penalty functions and penalty algorithms. J. Glob. Optim. 2014, 58, 51–73. [Google Scholar] [CrossRef]
- Srinivas, N.; Deb, K. Muiltiobjective Optimization Using Nondominated Sorting in Genetic Algorithms. Evol. Comput. 1994, 2, 221–248. [Google Scholar] [CrossRef]
- Deb, K.; Pratap, A.; Agarwal, S.; Meyarivan, T. A fast and elitist multiobjective genetic algorithm: NSGA-II. IEEE Trans. Evol. Comput. 2002, 6, 182–197. [Google Scholar] [CrossRef]
- Lu, H.; Zhao, Y.; Zhou, X.; Wei, Z. Selection of Agricultural Machinery Based on Improved CRITIC-Entropy Weight and GRA-TOPSIS Method. Processes 2022, 10, 266. [Google Scholar] [CrossRef]
- Tan, Y.; Zhang, Z.; Wang, H.; Zhou, S. Gray Relation Analysis for Optimal Selection of Bridge Reinforcement Scheme Based on Fuzzy-AHP Weights. Math. Probl. Eng. 2021, 2021, 8813940. [Google Scholar] [CrossRef]



















| e1 (mm) | e2 (mm) | e3 (mm) | e4 (mm) | e5 (mm) | e6 (mm) |
|---|---|---|---|---|---|
| 565 | 365 | 330 | 180 | 180 | 60 |
| Expected Tracking Point Values | |||||||||
|---|---|---|---|---|---|---|---|---|---|
| No. | 1 | 2 | 3 | 4 | 5 | 6 | 7 | 8 | 9 |
| xc | 655.00 | 639.43 | 623.27 | 606.09 | 581.64 | 552.22 | 523.08 | 493.44 | 458.83 |
| yc | 60.00 | 85.02 | 108.65 | 130.26 | 155.28 | 179.92 | 200.81 | 219.58 | 239.45 |
| No. | 10 | 11 | 12 | 13 | 14 | 15 | 16 | 17 | 18 |
| xc | 415.95 | 368.54 | 324.54 | 288.48 | 276.21 | 272.50 | 272.50 | 272.50 | 272.50 |
| yc | 256.56 | 258.38 | 242.38 | 209.03 | 174.15 | 138.04 | 101.13 | 67.32 | 31.81 |
| No. | 19 | 20 | 21 | 22 | 23 | 24 | 25 | 26 | 27 |
| xc | 272.50 | 294.35 | 315.71 | 340.29 | 367.88 | 399.84 | 432.60 | 461.09 | 492.14 |
| yc | 0.00 | 27.21 | 51.40 | 76.45 | 102.21 | 129.58 | 154.11 | 172.17 | 188.42 |
| No. | 28 | 29 | 30 | 31 | 32 | 33 | 34 | 35 | 36 |
| xc | 523.08 | 557.56 | 600.13 | 631.81 | 648.43 | 653.88 | 655.19 | 654.88 | 655.00 |
| yc | 200.81 | 208.71 | 208.36 | 196.23 | 172.24 | 145.59 | 118.96 | 92.42 | 60.00 |
| No. | 37 | 38 | 39 | 40 | 41 | 42 | 43 | 44 | 45 |
| xc | 655.00 | 639.43 | 623.27 | 606.09 | 581.64 | 552.22 | 523.08 | 493.44 | 458.83 |
| yc | 60.00 | 85.02 | 108.65 | 130.26 | 155.28 | 179.92 | 200.81 | 219.58 | 239.45 |
| No. | 46 | 47 | 48 | 49 | 50 | 51 | 52 | 53 | 54 |
| xc | 415.95 | 368.54 | 324.54 | 271.54 | 216.23 | 166.72 | 117.96 | 92.50 | 92.50 |
| yc | 256.56 | 258.38 | 242.38 | 220.50 | 198.18 | 176.68 | 150.98 | 105.71 | 50.58 |
| No. | 55 | 56 | 57 | 58 | 59 | 60 | 61 | 62 | 63 |
| xc | 92.50 | 140.02 | 182.21 | 230.05 | 276.14 | 327.62 | 374.43 | 428.89 | 476.00 |
| yc | 0.00 | 27.57 | 54.38 | 81.40 | 105.68 | 129.58 | 147.36 | 167.97 | 186.16 |
| No. | 64 | 65 | 66 | 67 | 68 | 69 | 70 | 71 | 72 |
| xc | 523.08 | 557.56 | 600.13 | 631.81 | 648.43 | 653.88 | 655.19 | 654.88 | 655.00 |
| yc | 200.81 | 208.71 | 208.36 | 196.23 | 172.24 | 145.59 | 118.96 | 92.42 | 60.00 |
| Index Variability | Indicator Conflict | Information Content | Weight (%) | |
|---|---|---|---|---|
| Objective function f(1) | 0.288 | 2 | 0.575 | 50.595 |
| Objective function f(2) | 0.281 | 2 | 0.562 | 49.405 |
| Pareto Front Solution Number | G-C Index | |
|---|---|---|
| 1 | 30 | 0.5647 |
| 2 | 78 | 0.5532 |
| 3 | 10 | 0.5494 |
| 4 | 56 | 0.5440 |
| 5 | 17 | 0.5409 |
| 6 | 72 | 0.5404 |
| 7 | 38 | 0.5370 |
| 8 | 91 | 0.5365 |
| 9 | 45 | 0.5359 |
| 10 | 80 | 0.5344 |
| …… | …… | …… |
| 100 | 76 | 0.4538 |
| xA (mm) | yA (mm) | L1 (mm) | L2 (mm) | |
|---|---|---|---|---|
| Upper left | 250.5628 | 384.7431 | 179.1226 | 339.5562 |
| Diagonal line | 285.3488 | 381.2346 | 172.724 | 317.0068 |
| Lower right | 299.5354 | 378.1534 | 169.4951 | 307.5559 |
| GRA-C | 270.2977 | 381.3713 | 176.0371 | 325.2341 |
| Genetic algorithm | 331.374 | 388.5577 | 160.7161 | 300.4606 |
| Index Variability | Indicator Conflict | Information Content | Weight (%) | |
|---|---|---|---|---|
| Optimization objective f(1) | 0.112 | 1.742 | 0.195 | 66.987 |
| Optimization objective f(2) | 0.055 | 1.742 | 0.096 | 33.013 |
| Pareto Front Solution Number | G-C Index | |
|---|---|---|
| 1 | 13 | 0.7495 |
| 2 | 28 | 0.5920 |
| 3 | 68 | 0.5871 |
| 4 | 57 | 0.4888 |
| 5 | 15 | 0.4800 |
| 6 | 78 | 0.4768 |
| 7 | 81 | 0.4035 |
| 8 | 51 | 0.4011 |
| 9 | 73 | 0.3841 |
| 10 | 76 | 0.3770 |
| … | … | … |
| 100 | 64 | 0.1724 |
| L3 (mm) | L4 (mm) | L5 (mm) | L6 (mm) | α (rad) | β (rad) | |
|---|---|---|---|---|---|---|
| Upper left | 396.3049 | 524.0375 | 326.2744 | 433.4738 | 2.7963 | 2.0138 |
| Diagonal line | 435.1599 | 537.5038 | 190.4173 | 279.7717 | 1.5454 | 0.6466 |
| Lower right | 417.2988 | 486.2555 | 170.4382 | 239.9448 | 1.3157 | 0.5280 |
| GRA-C | 343.7272 | 416.7531 | 244.2831 | 200.0990 | 2.5842 | 1.4603 |
| Genetic algorithm | 470.1084 | 615.9876 | 255.3532 | 302.4428 | 2.4196 | 1.1934 |
| Lowest (rad/s) | Highest (rad/s) | Standard Deviation (rad/s) | |
|---|---|---|---|
| Upper left | −0.74 | 2.46 | 0.76 |
| Diagonal line | −1.89 | 2.86 | 1.34 |
| Lower right | −2.81 | 3.56 | 1.59 |
| GRA-C | −1.12 | 2.52 | 0.91 |
| Lowest (rad/s2) | Highest (rad/s2) | Standard Deviation (rad/s2) | |
|---|---|---|---|
| Upper left | −8.14 | 7.89 | 3.1 |
| Diagonal line | −7.73 | 18.22 | 5.08 |
| Lower right | −6.89 | 29.84 | 7.57 |
| GRA-C | −8.21 | 12.52 | 3.95 |
| xA (mm) | yA (mm) | L1 (mm) | L2 (mm) | L3 (mm) | L4 (mm) | L5 (mm) | L6 (mm) | α (rad) | β (rad) | |
|---|---|---|---|---|---|---|---|---|---|---|
| Optimal solution | 270 | 381 | 176 | 325 | 344 | 417 | 244 | 201 | 2.58 | 1.46 |
Disclaimer/Publisher’s Note: The statements, opinions and data contained in all publications are solely those of the individual author(s) and contributor(s) and not of MDPI and/or the editor(s). MDPI and/or the editor(s) disclaim responsibility for any injury to people or property resulting from any ideas, methods, instructions or products referred to in the content. |
© 2023 by the authors. Licensee MDPI, Basel, Switzerland. This article is an open access article distributed under the terms and conditions of the Creative Commons Attribution (CC BY) license (https://creativecommons.org/licenses/by/4.0/).
Share and Cite
Zhang, L.; Liu, Y.; Chen, J.; Zhou, H.; Jiang, Y.; Tong, J.; Wu, L. Trajectory Synthesis and Optimization Design of an Unmanned Five-Bar Vegetable Factory Packing Machine Based on NSGA-II and Grey Relation Analysis. Agriculture 2023, 13, 1366. https://doi.org/10.3390/agriculture13071366
Zhang L, Liu Y, Chen J, Zhou H, Jiang Y, Tong J, Wu L. Trajectory Synthesis and Optimization Design of an Unmanned Five-Bar Vegetable Factory Packing Machine Based on NSGA-II and Grey Relation Analysis. Agriculture. 2023; 13(7):1366. https://doi.org/10.3390/agriculture13071366
Chicago/Turabian StyleZhang, Lei, Yang Liu, Jianneng Chen, Heng Zhou, Yunsheng Jiang, Junhua Tong, and Lianlian Wu. 2023. "Trajectory Synthesis and Optimization Design of an Unmanned Five-Bar Vegetable Factory Packing Machine Based on NSGA-II and Grey Relation Analysis" Agriculture 13, no. 7: 1366. https://doi.org/10.3390/agriculture13071366
APA StyleZhang, L., Liu, Y., Chen, J., Zhou, H., Jiang, Y., Tong, J., & Wu, L. (2023). Trajectory Synthesis and Optimization Design of an Unmanned Five-Bar Vegetable Factory Packing Machine Based on NSGA-II and Grey Relation Analysis. Agriculture, 13(7), 1366. https://doi.org/10.3390/agriculture13071366

