Research on the Adaptive Cleaning System of a Soybean Combine Harvester
Abstract
1. Introduction
2. Multi-Parameter Adjustable Measurable Cleaning System
3. Influence of Cleaning Parameters on Cleaning Quality
3.1. Cleaning Test and Evaluation Index
3.1.1. Pilot Items
3.1.2. Test Parameters
3.1.3. Evaluation Indexes
- (1)
- Sample collection method of evaluation index.
- (2)
- Analysis method of evaluation index.
3.1.4. Test Process
3.2. Evaluation Index Weight
3.2.1. Industry Standards
3.2.2. Air-and-Screen Cleaning Device Test
3.2.3. Cleaning Loss Rate as a Percentage of Total Loss Rate
3.2.4. Weight
3.3. Linear Relationship between Parameter and Index
3.3.1. Single Factor Test
3.3.2. Linear Relationship
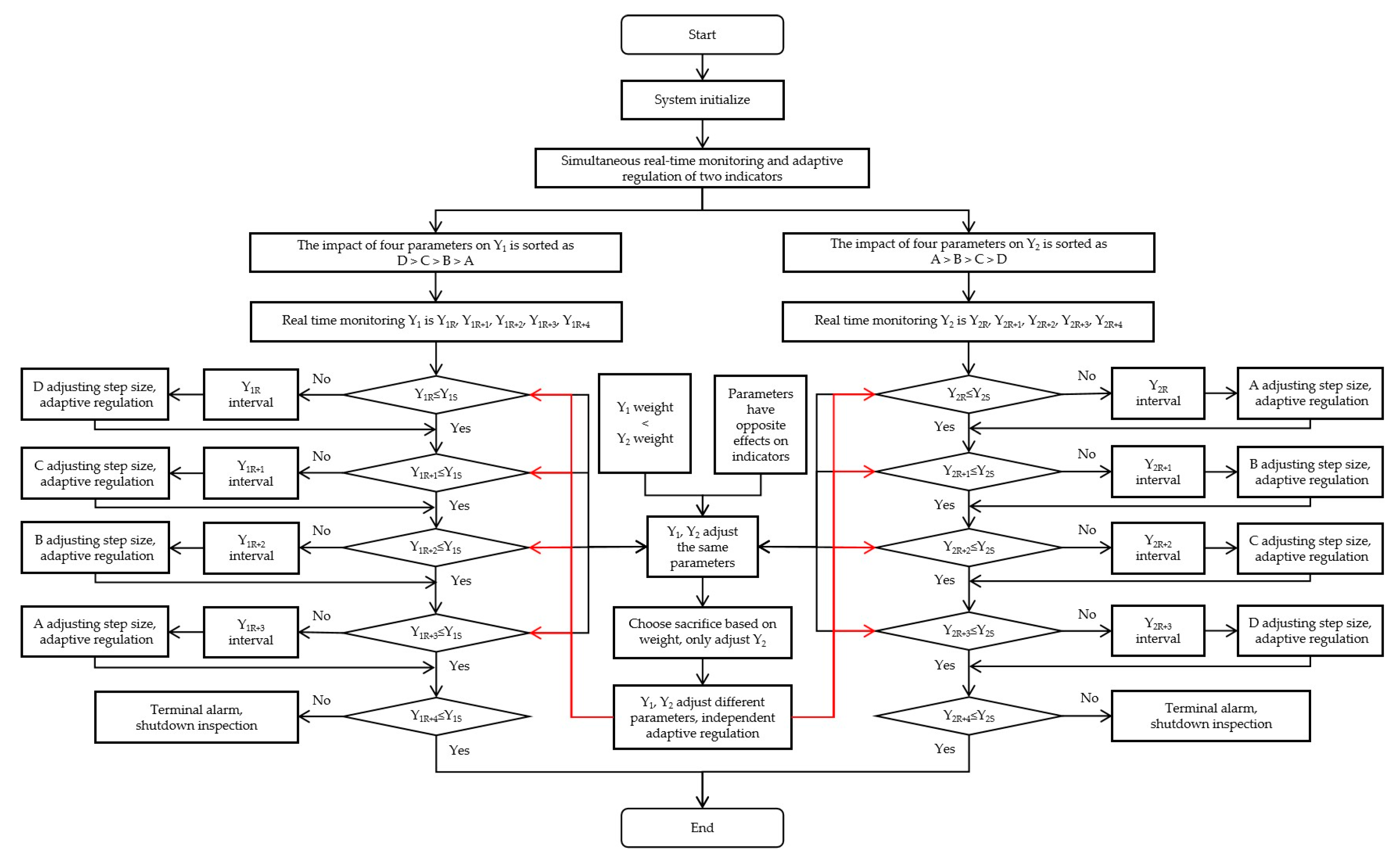
4. Adaptive Control Strategy
4.1. Fuzzy Grade Interval and Adjustment Step
4.1.1. Fuzzy Rule
4.1.2. Fuzzy Grade Interval and Adjustment Step Division
4.2. Adaptive Control Strategy Workflow Chart
5. Integration and Test of Adaptive Cleaning System
5.1. Integration and Working Principle of Adaptive Cleaning System
5.2. Adaptive Cleaning Test
5.2.1. Pilot Items
5.2.2. Test Parameters
5.2.3. Test Process
5.3. Verification Test and Analysis
5.3.1. Verification Test
5.3.2. Data Analysis
5.4. Adaptive Cleaning System Experiment and Analysis
5.4.1. Adaptive Cleaning System Test
5.4.2. Comparative Analysis
6. Conclusions
- (1)
- The effect of cleaning parameters on the cleaning quality of soybean machine harvesting is studied through cleaning experiments. By analyzing the experimental data from the air-and-screen cleaning device, it is determined that the cleaning loss rate for soybean machine harvesting is approximately 10.08%. The industry standard for the cleaning loss rate, Y1s, is set at ≤0.5%, and the weight of the cleaning loss rate is less than that of the impurity rate. The linear equations and numerical ranges for the four cleaning parameters corresponding to the cleaning loss rate and impurity rate are obtained by analyzing the single-factor test data using Origin 9.1 software.
- (2)
- The workflow chart for the adaptive control strategy is designed, and the integration of the adaptive cleaning system is explained, along with the operational principles of the adaptive cleaning system for a soybean combine harvester. An established verification method for the adaptive control function of the adaptive cleaning system is proposed, involving a significant increase in the cleaning loss rate and impurity rate of soybean machine harvesting. Analyzing the change trend of the two evaluation indexes for cleaning quality in the verification test confirms the effectiveness of the adaptive control function of the adaptive cleaning system. The adaptive cleaning system test and comparative analysis reveal that the cleaning loss rate and impurity rate in the adaptive cleaning system are reduced by 0.19% and 0.98%, respectively, when compared to the air-and-screen cleaning device.
- (3)
- The cleaning loss rate and impurity rate of the adaptive cleaning system in a soybean combine harvester are lower than those of the air-and-screen cleaning device. The adaptive cleaning system can effectively reduce the cleaning loss rate and impurity rate during soybean machine harvesting. It enhances the adaptability of cleaning parameters to the differences in soybean extract characteristics and the cleaning quality of the air-and-screen cleaning device of the combine harvester. The research conducted in this paper on the adaptive cleaning system for a soybean combine harvester provides a practical reference for the development of high-quality, low-loss cleaning technology for soybean machine harvesting in China.
Author Contributions
Funding
Institutional Review Board Statement
Informed Consent Statement
Data Availability Statement
Conflicts of Interest
References
- Xu, L.; Li, Y.; Li, Y.; Chai, X.; Qiu, J. Research progress on cleaning technology and device of grain combine harvester. Trans. Chin. Soc. Agric. Mach. 2019, 50, 1–16. [Google Scholar]
- Cheng, C.; Fu, J.; Chen, Z.; Hao, F.; Cui, S.; Ren, L. Optimization experiment on cleaning device parameters of corn kernel harvester. Trans. Chin. Soc. Agric. Mach. 2019, 50, 151–158. [Google Scholar]
- Feng, X.; Zheng, Y.; Yuan, Y. Discussion on measures to improve the quality of soybean machine harvesting. Mod. Agric. Sci. Technol. 2021, 48–49. [Google Scholar] [CrossRef]
- Li, Q.; Xie, F.; Liu, D.; Wang, X.; Kang, J. Status and development of cleaning technology for soybean combine harvester in the yangtze river basin. Agric. Eng. Equip. 2021, 48, 4–7. [Google Scholar]
- Su, H. Research on Parameter Matching Technology and Method of Threshing and Cleaning Device. Master’s Thesis, Northeast Agricultural University, Harbin, China, 2019. [Google Scholar]
- Zhang, J.; Chen, H.; Ji, W.; Hou, S. Experimental study on floating velocity of soybean extraction. J. Agric. Mech. Res. 2013, 35, 127–131. [Google Scholar]
- Liu, L.; Yin, S. Present situation and development trend of summer soybean production mechanization in Huang-Huai-Hai area. Mod. Agric. Res. 2016, 16–19. [Google Scholar] [CrossRef]
- Xiong, S.; Li, Y.; Jiao, Z.; Liu, C. Research on can-bus monitoring system of rice and wheat combine harvester. J. Agric. Mech. Res. 2019, 41, 190–193, 199. [Google Scholar]
- Zhang, K. Research on Monitoring and Control System of Threshing and Clearing for Maize Combine Harvester. Master’s Thesis, University of Jinan, Jinan, China, 2017. [Google Scholar]
- Jiang, R. The Research on Intelligent Control System of the Combine Driven by Electricity. Master’s Thesis, Northwest A&F University, Yangling, China, 2015. [Google Scholar]
- Li, W. Research on the Cleaning System of Intelligent Combine Harvester Based on Unmanned Aerial Vehicle Image. Master’s Thesis, University of Science and Technology of China, Hefei, China, 2019. [Google Scholar]
- Shen, H. Research and Development of Hydraulic Control System for Corn Combine Harvester. Master’s Thesis, University of Jinan, Jinan, China, 2019. [Google Scholar]
- Cai, Y. Development of Multi-Functional and Integrated Operating Handle Control Device of Combine Harvester. Master’s Thesis, Jiangsu University, Zhenjiang, China, 2016. [Google Scholar]
- Lu, Y.; Ma, L.; Zhang, Y. Design of electric control system for cleaning device. J. Anhui Agric. Sci. 2012, 40, 15979–15981. [Google Scholar]
- Mahmoud, O.; Majid, L.; Hossein, M.; Reza, A.; Saeid, M.; Reza, H. Design of fuzzy logic control system incorporating human expert knowledge for combine harvester. Expert Syst. Appl. 2010, 37, 7080–7085. [Google Scholar]
- Geert, C.; Josse, D.; Bart, M.; Wouter, S. Fuzzy control of the cleaning process on a combine harvester. Biosyst. Eng. 2009, 106, 103–111. [Google Scholar]
- Maertens, K.; Ramon, H.; Baerdemaeker, J. An on-the-go monitoring algorithm for separation processes in combine harvesters. Comput. Electron. Agric. 2004, 43, 197–207. [Google Scholar] [CrossRef]
- Dimitrov, V.; Borisova, L.; Nurutdinova, I. Modelling of Fuzzy Expert Information in the Problem of a Machine Technological Adjustment. MATEC Web Conf. 2017, 132, 04009. [Google Scholar] [CrossRef][Green Version]
- Yuri, T.; Elena, A.; Martin, N. Automatization of settings of working organs of technological process of combine harvester. MATEC Web Conf. 2018, 224, 05019. [Google Scholar]
- Gundoshmian, T.; Ghassemzadeh, H.; Abdollahpour, S.; Navid, H. Application of artificial neural network in prediction of the combine harvester performance. J. Food Agric. Environ. 2010, 8, 721–724. [Google Scholar]
- Liu, P.; Jin, C.; Yang, T.; Chen, M.; Ni, Y.; Yin, X. Design and experiment of multi parameter adjustable and measurable cleaning system. Trans. Chin. Soc. Agric. Mach. 2020, 51, 191–201. [Google Scholar]
- Liu, P.; Jin, C.; Liu, Z.; Zhang, G.Y.; Cai, Z.Y.; Kang, Y.; Yin, X. Optimization of field cleaning parameters of soybean combine harvester. Trans. Chin. Soc. Agric. Eng. 2020, 36, 35–45. [Google Scholar]
- Kang, J.; Wang, X.; Xie, F.; Luo, Y.; Li, Q.; Chen, Z. Design and experiment of symmetrical adjustable concave for soybean combine harvester. Trans. Chin. Soc. Agric. Eng. 2022, 38, 11–22. [Google Scholar]
- Zhang, L.; Qiu, Q.; Qin, D.; Luo, H.; Yuan, S.; Nie, J. Design and test of the dual-purpose cleaning device for soybean and corn. Trans. Chin. Soc. Agric. Eng. 2022, 38, 21–30. [Google Scholar]
- Yang, D.; Jiang, D.; Shen, Y.; Gao, L.; Wan, L.; Wang, J. Design and test on soybean seed thresher with tangential-axial flow double-roller. Trans. Chin. Soc. Agric. Mach. 2017, 48, 102–110. [Google Scholar]
- Gao, L.; Zheng, S.; Chen, R.; Yang, D. Design and experiment on soybean breeding thresher of double feeding roller and combined threshing cylinder. Trans. Chin. Soc. Agric. Mach. 2015, 46, 112–118. [Google Scholar]
- JB/T 11912-2014; Soybean Combine Harvester. Ministry of Industry and Information Technology: Beijing, China, 2014.
- NY/T 1645-2018; Evaluation Method of Applicability of Grain Combine Harvester. Ministry of Industry and Information Technology: Beijing, China, 2018.
- Sun, Y.; Zhou, J.; Li, X.; Sun, Y.; Zhang, Z.; Chen, G. Design and experiment of body leveling system for potato combine harvester. Trans. Chin. Soc. Agric. Mach. 2020, 51, 298–306. [Google Scholar]
- Liu, W.; Luo, X.; Zeng, S.; Zeng, L. Performance test and analysis of the self-adaptive profiling header for ratooning rice based on fuzzy PID control. Trans. Chin. Soc. Agric. Eng. 2022, 38, 1–9. [Google Scholar]
- Wang, Q.; Gao, P.; Wang, J.; Na, M.; Tang, H.; Zhou, W. Design and experiment of intelligent monitor system for carrot combine harvester. Trans. Chin. Soc. Agric. Mach. 2022, 53, 118–128. [Google Scholar]
- Zhang, Y. Mechanisms and Control Strategies Research on Threshing and Separating Quality of Combine Harvester. Doctoral Dissertation, China Agricultural University, Beijing, China, 2019. [Google Scholar]
- Qiu, J. Development and Experiment of Adaptive Control System for Rapeseed Seed Cleaning Loss. Master’s Thesis, Jiangsu University, Zhenjiang, China, 2020. [Google Scholar]
- Zhang, K.; Hu, Y.; Yang, L.; Zhang, D.; Cui, T.; Fan, L. Design and experiment of auto-follow row system for corn harvester. Trans. Chin. Soc. Agric. Mach. 2020, 51, 103–114. [Google Scholar]
- Liu, P.; Wang, X.; Jin, C. Bench test and analysis of cleaning parameter optimization of 4 L-2.5 wheat combine harvester. Appl. Sci. 2022, 12, 8932. [Google Scholar] [CrossRef]
- Hou, S.; Chen, H. Parameters optimization of vertical axial flow thresher for soybean breeding. Trans. Chin. Soc. Agric. Eng. 2012, 28, 19–25. [Google Scholar]
- Wang, C.; Ning, X.; Wang, C. Design and test of combine harvester cross-flow fan with double channels and herringbone variable inclined impeller. Trans. Chin. Soc. Agric. Mach. 2013, 44, 17–21. [Google Scholar]






| NO. | Name | Time | Place |
|---|---|---|---|
| 1 | Air-and-screen cleaning device test | October 2020 | Soybean Test Base, Hedong District, Linyi City, Shandong Province, China |
| 2 | Single factor test |
| Category | Name | Parameter |
|---|---|---|
| Soybean characteristic parameters | Varieties | Lindou 10 |
| Grass-to-grain ratio | 1.64 | |
| Moisture content of grain/(%) | 15.2 | |
| 100 grain weight/(g) | 39.8 | |
| Plant height/(mm) | 922 | |
| Bottom pods height/(mm) | 170 | |
| Diameter of canopy surface/(mm) | 232 | |
| Harvester structural parameters | Model | 4LZ-4.0 |
| Type | Full feed track type | |
| Rated power/(kW) | 72.9 | |
| Outline size/(mm) | 5620 × 2810 × 2990 | |
| Roller length/(mm) | 2210 | |
| Roller diameter/(mm) | 620 | |
| Roller type | Single longitudinal axial flow | |
| Swath/(mm) | 2300 | |
| Harvester operation parameters | Feed auger speed/(r/min) | 185 |
| Conveyor chain rake speed/(r/min) | 440 | |
| Threshing drum speed/(r/min) | 600 | |
| Reel speed/(r/min) | 44 | |
| The best combination of cleaning parameters for soybean machine harvesting | Operation speed/(km/h) | 6 |
| Fish scale screen sheet opening/(mm) | 32 | |
| Damper opening/(°) | 17 | |
| Fan speed/(r/min) | 1310 | |
| Cleaning screen crank speed/(r/min) | 410 |
| Evaluation Indexes | Total Loss Rate Y0s/(%) | Impurity Rate Y2S/(%) | Cleaning Loss Rate Y1s/(%) |
|---|---|---|---|
| Level | ≤5 | ≤3 | ≤0.5 |
| Name | Cleaning Loss Rate Y1/(%) | Impurity Rate Y2/(%) | Total Loss Rate Y0/(%) | Cleaning Loss Rate as a Percentage of Total Loss Rate Y3/(%) |
|---|---|---|---|---|
| Parameter | 0.38 | 2.66 | 3.75 | 10.08 |
| Evaluation Indexes | Total Loss Rate | Crushing Rate | Impurity Rate |
|---|---|---|---|
| Weight | 0.7 | 0.2 | 0.1 |
| Level | Fish Scale Screen Sheet Opening A /(mm) | Damper Opening B /(°) | Fan Speed C /(r/min) | Cleaning Screen Crank Speed D /(r/min) |
|---|---|---|---|---|
| 1 | 22 | 0 | 1200 | 300 |
| 2 | 25 | 5 | 1300 | 350 |
| 3 | 28 | 10 | 1400 | 400 |
| 4 | 31 | 15 | 1500 | 450 |
| 5 | 34 | 20 | 1600 | 500 |
| NO. | Fish Scale Screen Sheet Opening A/(mm) | Damper Opening B/(°) | Fan Speed C/(r/min) | Cleaning Screen Crank Speed D/(r/min) | Cleaning Loss Rate Y1/(%) | Impurity Rate Y2/(%) |
|---|---|---|---|---|---|---|
| 1 | 22 | 17 | 1310 | 410 | 0.22 | 1.66 |
| 2 | 25 | 17 | 1310 | 410 | 0.19 | 1.83 |
| 3 | 28 | 17 | 1310 | 410 | 0.09 | 3.70 |
| 4 | 31 | 17 | 1310 | 410 | 0.02 | 4.64 |
| 5 | 34 | 17 | 1310 | 410 | 0.01 | 4.91 |
| 6 | 32 | 0 | 1310 | 410 | 0.08 | 10.80 |
| 7 | 32 | 5 | 1310 | 410 | 0.12 | 6.94 |
| 8 | 32 | 10 | 1310 | 410 | 0.18 | 4.11 |
| 9 | 32 | 15 | 1310 | 410 | 0.25 | 3.78 |
| 10 | 32 | 20 | 1310 | 410 | 0.35 | 0.85 |
| 11 | 32 | 17 | 1200 | 410 | 0.07 | 10.83 |
| 12 | 32 | 17 | 1300 | 410 | 0.21 | 4.26 |
| 13 | 32 | 17 | 1400 | 410 | 0.36 | 2.35 |
| 14 | 32 | 17 | 1500 | 410 | 0.43 | 2.12 |
| 15 | 32 | 17 | 1600 | 410 | 0.71 | 1.38 |
| 16 | 32 | 17 | 1310 | 300 | 0.04 | 7.03 |
| 17 | 32 | 17 | 1310 | 350 | 0.16 | 2.72 |
| 18 | 32 | 17 | 1310 | 400 | 0.38 | 2.57 |
| 19 | 32 | 17 | 1310 | 450 | 0.83 | 2.05 |
| 20 | 32 | 17 | 1310 | 500 | 0.95 | 0.85 |
| Name | Fish Scale Screen Sheet Opening A/(mm) | Damper Opening B/(°) | Fan Speed C/(r/min) | Cleaning Screen Crank Speed D/(r/min) |
|---|---|---|---|---|
| Maximum adjustment range | 0~43 | 0~90 | 0~3000 | 0~1500 |
| Y1 linear equation | Y1 = −0.01967A +0.65667 | Y1 = 0.0134B +0.062 | Y1 = 0.0015C −1.744 | Y1 = 0.00498D −1.52 |
| R2 | 0.90 | 0.96 | 0.95 | 0.94 |
| Impact on Y1 | Monotonically decreasing | Monotonic increase | Monotonic increase | Monotonic increase |
| Corresponding Y1 range/% | 0.65667~0 | 0.062~1.268 | 0~2.756 | 0~5.95 |
| Y2 linear equation | Y2 = 0.31033A −5.34133 | Y2 = –0.4612B +9.908 | Y2 = –0.02104C +33.644 | Y2 = –0.02606D +13.468 |
| R2 | 0.92 | 0.92 | 0.66 | 0.70 |
| Impact on Y2 | Monotonic increase | Monotonically decreasing | Monotonically decreasing | Monotonically decreasing |
| Corresponding Y2 range/% | 0~8.00286 | 9.908~0 | 33.644~0 | 13.468~0 |
| Fuzzy Grade Interval of Evaluation Index | Y1 Corresponding Fuzzy Rules for 4 Parameters | Y2 Corresponding Fuzzy Rules for 4 Parameters | ||||||
|---|---|---|---|---|---|---|---|---|
| A | B | C | D | A | B | C | D | |
| Level 0 interval | ZO | ZO | ZO | ZO | ZO | ZO | ZO | ZO |
| Level 1 interval | PS | NS | NS | NS | NS | PS | PS | PS |
| Level 2 interval | PM | NM | NM | NM | NM | PM | PM | PM |
| Level 3 interval | PB | NB | NB | NB | NB | PB | PB | PB |
| Interval Progression | Adjusting Direction | Y1 Interval/(%) | Y2 Interval/(%) | Y1 Corresponding Adjustment Step Size | Y2 Corresponding Adjustment Step Size | ||||||||
|---|---|---|---|---|---|---|---|---|---|---|---|---|---|
| 0 | Incoherent | 0 | 0.5 | 0 | 3 | 0 | 0 | 0 | 0 | 0 | 0 | 0 | 0 |
| 1 | 0 | 0.5 | a1 (0.56) | 3 | a2 (5) | LA11 (4) | LB11 (−5) | LC11 (−50) | LD11 (−15) | LA21 (−7) | LB21 (5) | LC21 (100) | LD21 (80) |
| 2 | 0 | a1 (0.56) | b1 (0.62) | a2 (5) | b2 (7) | LA12 (7) | LB12 (−10) | LC12 (−90) | LD12 (−25) | LA22 (-13) | LB22 (9) | LC22 (200) | LD22 (155) |
| 3 | 0 | b1 (0.62) | 100 | b2 (7) | 100 | LA13 (10) | LB13 (−15) | LC13 (−130) | LD13 (−30) | LA23 (−19) | LB23 (13) | LC23 (300) | LD23 (230) |
| NO. | Name | Time | Place |
|---|---|---|---|
| 1 | Verification test | October 2020 | Soybean Test Base, Hedong District, Linyi City, Shandong Province, China |
| 2 | Adaptive cleaning system test |
| Name | Parameter |
|---|---|
| Varieties | Lindou 8 |
| Grass-to-grain ratio | 1.54 |
| Moisture content of grain/(%) | 14.9 |
| 100 grain weight/(g) | 34.2 |
| Plant height/(mm) | 938 |
| Bottom pods height/(mm) | 176 |
| Diameter of canopy surface/(mm) | 205 |
| Name | Initial Value | Adjustment Range | Working Distance /(m) | Operation Speed/(km/h) | |
|---|---|---|---|---|---|
| Working Distance 0~30 m | Working Distance 30~100 m | ||||
| Operation speed /(km/h) | 6 | 0~7.5 | 100 | 6 | 7.5 |
| Fish scale screen sheet opening /(mm) | 32 | 0~43 | |||
| Damper opening /(°) | 17 | 0~90 | |||
| Fan speed /(r/min) | 1310 | 0~3000 | |||
| Cleaning screen crank speed /(r/min) | 410 | 0~1500 | |||
| Name | Cleaning Loss Rate/(%) | Impurity Rate/(%) |
|---|---|---|
| Lindou 10 | 0.18 | 1.75 |
| Lindou 8 | 0.20 | 1.61 |
| Average value | 0.19 | 1.68 |
Disclaimer/Publisher’s Note: The statements, opinions and data contained in all publications are solely those of the individual author(s) and contributor(s) and not of MDPI and/or the editor(s). MDPI and/or the editor(s) disclaim responsibility for any injury to people or property resulting from any ideas, methods, instructions or products referred to in the content. |
© 2023 by the authors. Licensee MDPI, Basel, Switzerland. This article is an open access article distributed under the terms and conditions of the Creative Commons Attribution (CC BY) license (https://creativecommons.org/licenses/by/4.0/).
Share and Cite
Liu, P.; Wang, X.; Jin, C. Research on the Adaptive Cleaning System of a Soybean Combine Harvester. Agriculture 2023, 13, 2085. https://doi.org/10.3390/agriculture13112085
Liu P, Wang X, Jin C. Research on the Adaptive Cleaning System of a Soybean Combine Harvester. Agriculture. 2023; 13(11):2085. https://doi.org/10.3390/agriculture13112085
Chicago/Turabian StyleLiu, Peng, Xiangyou Wang, and Chengqian Jin. 2023. "Research on the Adaptive Cleaning System of a Soybean Combine Harvester" Agriculture 13, no. 11: 2085. https://doi.org/10.3390/agriculture13112085
APA StyleLiu, P., Wang, X., & Jin, C. (2023). Research on the Adaptive Cleaning System of a Soybean Combine Harvester. Agriculture, 13(11), 2085. https://doi.org/10.3390/agriculture13112085

