Contour Resampling-Based Garlic Clove Bud Orientation Recognition for High-Speed Precision Seeding
Abstract
:1. Introduction
- Building of a special data set for model training, including shape anomalies such as garlic residue and motion blur, to ensure the generalization ability of the model to real scenes.
- Use of multiple deep-learning and feature-compression methods to realize garlic bud direction recognition and optimization of the model by tune operations.
- Performance tests of the models on low-cost embedded boards, selection of the optimal model, comparison with other methods to verify the superiority of this method.
2. Materials and Methods
2.1. Garlic Clove Data Collection
2.1.1. Garlic Clove Image Sample Collection
Sample Acquisition Device and Image Preprocessing
Dataset Acquisition Method
2.1.2. Data Enhancement for Datasets
Morphological Diversity
Image Rotation and Class Generation
Motion Blur and Contour Extraction
Logical Sequence of Data Enhancement Operations
Storage of Dataset
2.2. Lightweight Recognition Model of Garlic Clove Bud Orientation
2.2.1. Transfer Learning Based on MobileNetV3
2.2.2. Naive CNN Model
2.2.3. Contour-Resampling-Based Fully Connected Network
Uniform Input Size
Structure of Fully Connected Model
2.2.4. Model Optimization
Implementation of Lightweight Convolutional Model
Model Training and Tuning
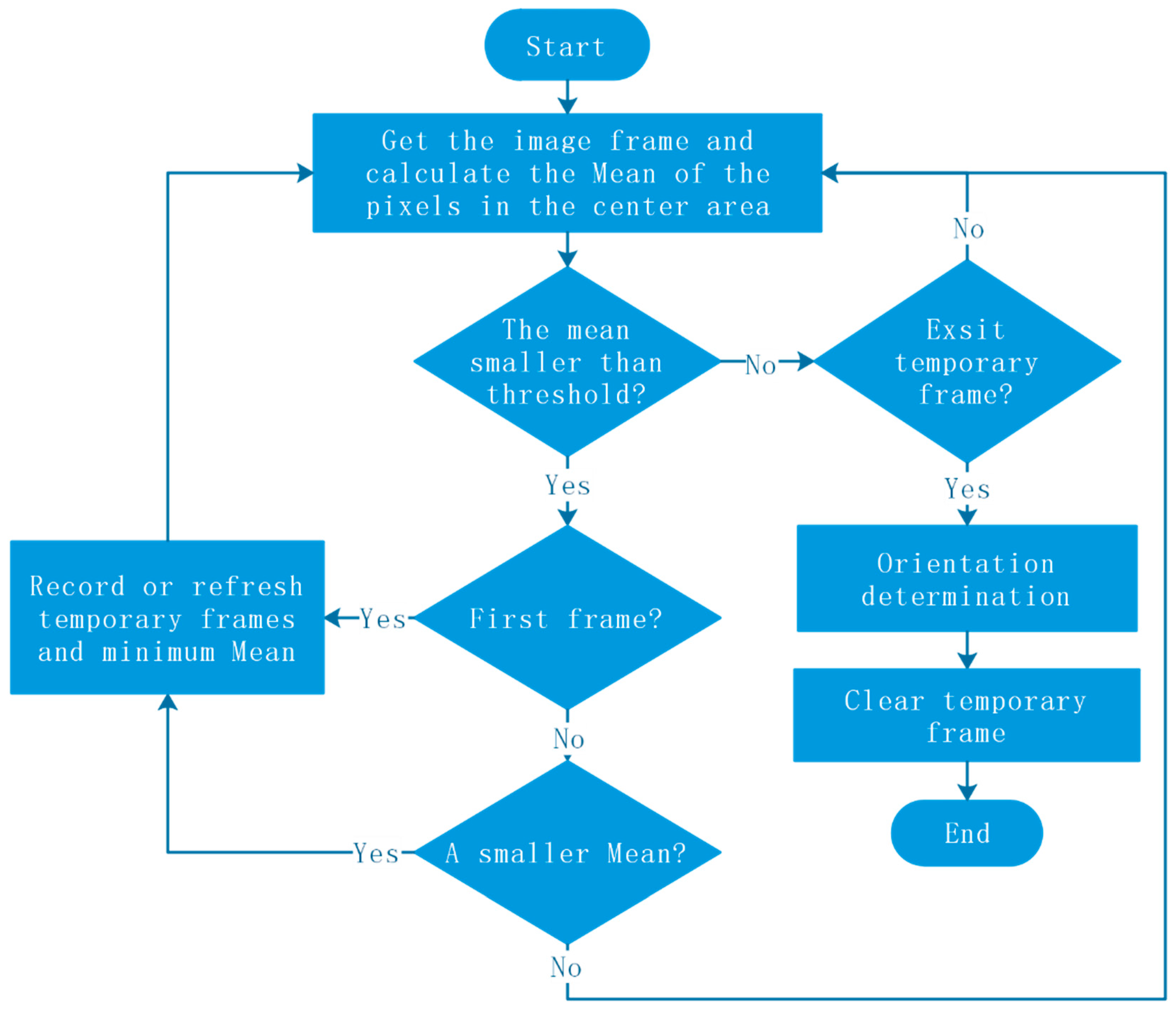
2.3. Application Method in Embedded System
3. Results and Discussion
3.1. Model Test and Result
3.2. Discussion
3.2.1. Reliability Verification Experiment
3.2.2. Comparison with Statistical Learning
3.2.3. Comparison with Methods in Other Literature
3.2.4. Application Prospect
4. Conclusions
Author Contributions
Funding
Institutional Review Board Statement
Informed Consent Statement
Data Availability Statement
Conflicts of Interest
References
- Ahn, Y.; Choi, G.; Choi, H.; Yoon, M.; Suh, H. Effect of planting depth and angle of non-cloved bulb garlics on the garlic growth and yield. Korean J. Hortic. Sci. Technol. 2007, 25, 82–88. [Google Scholar]
- Jin, C.; Yuan, W.; Wu, C.; Zhang, M. Experimental study on effects of the bulbil direction on garlic growth. Trans. CSAE 2008, 24, 155–158. [Google Scholar]
- Liu, J. Effects of Different Garlic Varieties and Bulbil Seeding Directions on Growth Characteristic and Quality. Master’s Thesis, Shandong Agricultural University, Tai’an, China, 2018. [Google Scholar]
- Huang, H.S. Numerical Simulation and Experimental Study on the Adjusting Device and Inserting Device of Double Duckbill Garlic Planter. Master’s Thesis, Shandong Agricultural University, Tai’an, China, 2019. [Google Scholar]
- Zhang, X.; Yi, S.; Tao, G.; Zhang, D.; Chong, J. Design and Experimental Study of Spoon-Clamping Type Garlic Precision Seeding Device. Wirel. Commun. Mob. Comput. 2022, 2022, 5222651. [Google Scholar] [CrossRef]
- Tian, L. Design and Experiment of Garlic Seed Orientation Device Based on Image Recognition Technology. Master’s Thesis, Shandong Agricultural University, Tai’an, China, 2020. [Google Scholar]
- Wu, X.; Hu, W. Research on Garlic Clove Orientation Recognition Based on Observation Window. Meas. Control. Technol. 2016, 35, 35–39. [Google Scholar]
- Zhao, L.Q.; Song, W.; Yin, Y.Y.; Zhou, C. System of Garlic Shape Recognition Based on Vision Technology. J. Agric. Mech. Res. 2014, 36, 206–208, 212. [Google Scholar]
- Guo, Y.F.; Lu, B.Y. Research on the Identification of the Roots of Garlic Based on SUSAN Algorithm. J. Yangling Vocat. Tech. Coll. 2011, 10, 1–4. [Google Scholar]
- Kamilaris, A.; Prenafeta-Boldú, F.X. Deep learning in agriculture: A survey. Comput. Electron. Agric. 2018, 147, 70–90. [Google Scholar]
- Fang, C.; Sun, F.Z.; Ren, C.G. Identifying bulbil direction of garlic based on deep learning. Appl. Res. Comput. 2019, 36, 598–600. [Google Scholar]
- Hou, J.L.; Tian, L.; Li, T.H.; Niu, Z.R.; Li, Y.H. Design and experiment of test bench for garlic bulbil adjustment and seeding based on bilateral image identification. Trans. CSAE 2020, 36, 50–58. [Google Scholar]
- Li, Y.H.; Liu, Q.C.; Li, T.H.; Wu, Y.Q.; Niu, Z.R.; Hou, J.L. Design and experiments of garlic bulbil orientation adjustment device using Jetson Nano processor. Trans. CSAE 2021, 37, 35–42. [Google Scholar]
- Otsu, N. A threshold selection method from gray-level histograms. IEEE Trans. Syst. Man Cybern. 1979, 9, 62–66. [Google Scholar]
- Abadi, M.; Agarwal, A.; Barham, P.; Brevdo, E.; Chen, Z.; Citro, C.; Corrado, G.S.; Davis, A.; Dean, J.; Devin, M. Tensorflow: Large-scale machine learning on heterogeneous distributed systems. arXiv 2016, arXiv:1603.04467. [Google Scholar]
- McKinney, W. Data structures for statistical computing in python. In Proceedings of the 9th Python in Science Conference, Austin, TX, USA, 28 June–3 July 2010; pp. 51–56. [Google Scholar]
- Howard, A.; Sandler, M.; Chen, B.; Wang, W.; Chen, L.-C.; Tan, M.; Chu, G.; Vasudevan, V.; Zhu, Y.; Pang, R. Searching for MobileNetV3. In Proceedings of the 2019 IEEE/CVF International Conference on Computer Vision (ICCV), Seoul, Korea, 27 October–2 November 2019; pp. 1314–1324. [Google Scholar]
- Krizhevsky, A.; Sutskever, I.; Hinton, G.E. Imagenet classification with deep convolutional neural networks. Adv. Neural Inf. Processing Syst. 2012, 25, 1097–1105. [Google Scholar] [CrossRef]
- Simonyan, K.; Zisserman, A. Very deep convolutional networks for large-scale image recognition. arXiv 2014, arXiv:1409.1556. [Google Scholar]
- Sifre, L.; Mallat, S. Rigid-motion scattering for texture classification. Comput. Sci. 2014, 3559, 501–515. [Google Scholar]
- Sandler, M.; Howard, A.; Zhu, M.; Zhmoginov, A.; Chen, L.-C. Mobilenetv2: Inverted residuals and linear bottlenecks. In Proceedings of the IEEE Conference on Computer Vision and Pattern Recognition, Salt Lake City, UT, USA, 18–23 June 2018; pp. 4510–4520. [Google Scholar]
- Hu, J.; Shen, L.; Sun, G. Squeeze-and-excitation networks. In Proceedings of the IEEE Conference on Computer Vision and Pattern Recognition, Salt Lake City, UT, USA, 18–23 June 2018; pp. 7132–7141. [Google Scholar]
- Ioffe, S.; Szegedy, C. Batch normalization: Accelerating deep network training by reducing internal covariate shift. In Proceedings of the International Conference on Machine Learning, Lille, France, 7–9 July 2015; pp. 448–456. [Google Scholar]
- Lin, M.; Chen, Q.; Yan, S. Network in network. arXiv 2013, arXiv:1312.4400. [Google Scholar]
- Kingma, D.P.; Ba, J. Adam: A method for stochastic optimization. arXiv 2014, arXiv:1412.6980. [Google Scholar]
- Timothy, D. Incorporating nesterov momentum into adam. Nat. Hazards 2016, 3, 437–453. [Google Scholar]
- Howard, A.G.; Zhu, M.; Chen, B.; Kalenichenko, D.; Wang, W.; Weyand, T.; Andreetto, M.; Adam, H. MobileNets: Efficient convolutional neural networks for mobile vision applications. arXiv 2017, arXiv:1704.04861. [Google Scholar]
- Hendrycks, D.; Gimpel, K. Gaussian error linear units (gelus). arXiv 2016, arXiv:1606.08415. [Google Scholar]
- Ramachandran, P.; Zoph, B.; Le, Q.V. Searching for activation functions. arXiv 2017, arXiv:1710.05941. [Google Scholar]
- Ishida, T.; Yamane, I.; Sakai, T.; Niu, G.; Sugiyama, M. Do we need zero training loss after achieving zero training error? arXiv 2020, arXiv:2002.08709. [Google Scholar]
- Szegedy, C.; Vanhoucke, V.; Ioffe, S.; Shlens, J.; Wojna, Z. Rethinking the inception architecture for computer vision. In Proceedings of the IEEE Conference on Computer Vision and Pattern Recognition, Las Vegas, NV, USA, 27–30 July 2016; pp. 2818–2826. [Google Scholar]
- Srivastava, N.; Hinton, G.; Krizhevsky, A.; Sutskever, I.; Salakhutdinov, R. Dropout: A simple way to prevent neural networks from overfitting. J. Mach. Learn. Res. 2014, 15, 1929–1958. [Google Scholar]
- Ke, G.; Meng, Q.; Finley, T.; Wang, T.; Chen, W.; Ma, W.; Ye, Q.; Liu, T.-Y. Lightgbm: A highly efficient gradient boosting decision tree. In Proceedings of the Advances in Neural Information Processing Systems 30 (NIPS 2017), NeurIPS, Long Beach, CA, USA, 4–9 December 2017; Volume 30. [Google Scholar]
- Goldberger, J.; Roweis, S.; Hinton, G.; Salakhutdinov, R. Neighbourhood components analysis. In Proceedings of the 17th International Conference on Neural Information Processing Systems; 2004; pp. 513–520. Available online: https://dl.acm.org/doi/10.5555/2976040.2976105 (accessed on 4 August 2022).
- Chen, T.; Guestrin, C. Xgboost: A scalable tree boosting system. In Proceedings of the 22nd Acm Sigkdd International Conference on Knowledge Discovery and Data Mining, San Francisco, CA, USA, 13–17 August 2016; pp. 785–794. [Google Scholar]
- Geng, A.J.; Li, X.Y.; Hou, J.L.; Zhang, Z.L.; Zhang, J.; Chong, J. Design and experiment of automatic directing garlic planter. Trans. Chin. Soc. Agric. Eng. 2018, 34, 17–25. [Google Scholar]
- Geng, A.; Li, X.; Hou, J.; Zhang, Z.; Zhang, J.; Chong, J. Optimal design of a general type-2 fuzzy classifier for the pulse level and its hardware implementation. Eng. Appl. Artif. Intell. 2021, 97, 104069. [Google Scholar]




















| Model Form | Parameter Quantity | Calculated Quantity (FLOPs) | Accuracy of Training from Zero | Accuracy of Transfer Learning |
|---|---|---|---|---|
| Large 1.0 | 4.04 M | 0.178 G | 0.97468 | 0.98352 |
| Large 0.75 | 2.61 M | 0.126 G | 0.97423 | 0.98037 |
| Large 0.5 | 1.36 M | 0.0592 G | 0.97111 | - |
| Large 1.0 minimalistic | 2.55 M | 0.168 G | 0.97224 | 0.97808 |
| Large 0.75 minimalistic | 1.71 M | 0.119 G | 0.96860 | - |
| Large 0.5 minimalistic | 0.97 M | 0.0544 G | 0.96541 | - |
| Small 1.0 | 1.46 M | 0.0453 G | 0.96981 | 0.97434 |
| Small 0.75 | 0.98 M | 0.0339 G | 0.96723 | 0.97528 |
| Small 0.5 | 0.55 M | 0.0177 G | 0.96381 | - |
| Small 1.0 minimalistic | 0.99 M | 0.0401 G | 0.96733 | 0.96848 |
| Small 0.75 minimalistic | 0.69 M | 0.0298 G | 0.96194 | - |
| Small 0.5 minimalistic | 0.41 M | 0.0149 G | 0.96035 | - |
| Out Stride | 1 | 2 | 3 | 4 | 5 | 6 | 7 |
|---|---|---|---|---|---|---|---|
| 1 | Input and rescaling | ||||||
| 2 | Conv3 × 4 Conv3 × 4 Max Pool | Conv3 × 8 Conv3 × 8 Max Pool | Conv5 × 8 Conv5 × 8 Max Pool | Conv3 × 8 Conv3 × 8 Conv3 × 8 Max Pool | Conv3 × 8 Conv3 × 8 Conv3 × 8 (Stride = 2) | Conv5 × 8 Max Pool | Conv5 × 16 Max Pool |
| 4 | Conv3 × 8 Conv3 × 8 Max Pool | Conv3 × 16 Conv3 × 16 Max Pool | Conv5 × 16 Conv5 × 16 Max Pool | Conv3 × 16 Conv3 × 16 Conv3 × 16 Max Pool | Conv3 × 16 Conv3 × 16 Conv3 × 16 (Stride = 2) | Conv5 × 16 Max Pool | Conv5 × 32 Max Pool |
| 8 | Conv3 × 16 Conv3 × 16 Max Pool | Conv3 × 32 Conv3 × 32 Max Pool | Conv5 × 32 Conv5 × 32 Max Pool | Conv3 × 32 Conv3 × 32 Conv3 × 32 Max Pool | Conv3 × 32 Conv3 × 32 Conv3 × 32 (Stride = 2) | Conv5 × 32 Conv5 × 32 Max Pool | Conv5 × 64 Conv5 × 64 Max Pool |
| 16 | Conv3 × 32 Conv3 × 32 Max Pool | Conv3 × 64 Conv3 × 64 Max Pool | Conv5 × 64 Conv5 × 64 Max Pool | Conv3 × 64 Conv3 × 64 Conv3 × 64 Max Pool | Conv3 × 64 Conv3 × 64 Conv3 × 64 (Stride = 2) | Conv5 × 64 Conv5 × 64 Max Pool | Conv5 × 128 Conv5 × 128 Max Pool |
| 32 | Conv3 × 64 Conv3 × 64 Max Pool | Conv3 × 128 Conv3 × 128 Max Pool | Conv5 × 128 Conv5 × 128 Max Pool | Conv3 × 128 Conv3 × 128 Conv3 × 128 Max Pool | Conv3 × 128 Conv3 × 128 Conv3 × 128 (Stride = 2) | Conv5 × 128 Conv5 × 128 Conv5 × 128 Max Pool | Conv5 × 256 Conv5 × 256 Conv5 × 256 Max Pool |
| * | Conv3 × 128 Conv3 × 128 GAP | Conv3 × 256 Conv3 × 256 GAP | Conv5 × 256 Conv5 × 256 GAP | Conv3 × 256 Conv3 × 256 Conv3 × 256 GAP | Conv3 × 256 Conv3 × 256 Conv3 × 256 GAP | Conv5 × 256 Conv5 × 256 Conv5 × 256 GAP | Conv5 × 512 Conv5 × 512 Conv5 × 512 GAP |
| * | Efficient last stage (from MobileNetV3) | ||||||
| Accuracy | 0.95448 | 0.96892 | 0.97079 | 0.97249 | 0.96569 | 0.97617 | 0.97844 |
| Params | 39.18 K | 143.8 K | 155.9 K | 238.2 K | 238.2 K | 248.3 K | 921.8 K |
| FLOPs | 9.94 M | 29.4 M | 42.0 M | 49.9 M | 36.3 M | 29.9 M | 97.2 M |
| No. | 1 | 2 | 3 | 4 | 5 | 6 | 7 | 8 |
|---|---|---|---|---|---|---|---|---|
| Input and Flatten | ||||||||
| Number of Neurons in Each Layer | 4096 2048 1024 | 2048 1024 512 | 1024 512 256 | 1024 512 256 128 64 32 | 512 256 128 | 512 256 128 64 32 | 1024 … … ×10 | 512 … … ×10 |
| Accuracy | 0.97893 | 0.97619 | 0.97465 | 0.97341 | 0.97241 | 0.97249 | 0.97469 | 0.97253 |
| Params | 12.16 M | 3.460 M | 1.075 K | 1.118 M | 220.4 K | 230.7 K | 9.902 M | 2.581 M |
| FLOPs | 24.3 M | 6.92 M | 2.15 M | 2.23 M | 0.444 M | 0.465 M | 19.8 M | 5.18 M |
| Model | Parameter Quantity | Calculated Quantity (FLOPs) | Accuracy of Training from Zero (%) | Accuracy of Transfer Learning (%) | F1 Score (Macro) |
|---|---|---|---|---|---|
| MobileNetV3-Large 1.0 | 4.04 M | 0.178 G | * | 98.71 | 0.98717 |
| Small 1.0 | 894.1 K | 41.8 M | * | 98.42 | 0.98412 |
| Small 0.5 minimalistic | 122.5 K | 13.7 M | 97.67 | * | * |
| Small 0.25 minimalistic | 46.9 K | 7.48 M | 97.58 | * | * |
| Small 0.1 minimalistic | 23.2 K | 5.44 M | 97.34 | * | * |
| Naive CNN model | 61.9 K | 17.9 M | 98.21 | * | 0.98216 |
| Fully Connected Model | 220.4 K | 0.444 M | 98.16 | * | 0.98157 |
| Model | MobileNetV3 Large | MobileNetV3 Small | Naive CNN Model | Fully Connected Network |
|---|---|---|---|---|
| Model inference speed (FPS) | 23.86 | 76.20 | 136.30 | 929.75 |
| Complete process speed (FPS) | 19.35 | 59.80 | 97.39 | 151.40 |
| Model | MobileNetV3 Large | MobileNetV3 Small | Naive CNN Model | Fully Connected Network |
|---|---|---|---|---|
| Accuracy (%) | 98.64 | 98.42 | 98.04 | 98.02 |
| Model | KNN | SVM | lightGBM | Fully Connected Model |
|---|---|---|---|---|
| Accuracy (%) | 93.70 | 94.06 | 96.56 | 98.16 |
| Model inference speed (FPS) | 37.34 | 82.63 | 118.30 | 929.75 |
| Article | Ref. [7] | Ref. [11] | Ref. [12] | Ref. [13] | This Article |
|---|---|---|---|---|---|
| Accuracy (%) | 92.67 | 97.50 | >90.56 * | 97.25 | >98 |
Publisher’s Note: MDPI stays neutral with regard to jurisdictional claims in published maps and institutional affiliations. |
© 2022 by the authors. Licensee MDPI, Basel, Switzerland. This article is an open access article distributed under the terms and conditions of the Creative Commons Attribution (CC BY) license (https://creativecommons.org/licenses/by/4.0/).
Share and Cite
Liu, J.; Yuan, J.; Cui, J.; Liu, Y.; Liu, X. Contour Resampling-Based Garlic Clove Bud Orientation Recognition for High-Speed Precision Seeding. Agriculture 2022, 12, 1334. https://doi.org/10.3390/agriculture12091334
Liu J, Yuan J, Cui J, Liu Y, Liu X. Contour Resampling-Based Garlic Clove Bud Orientation Recognition for High-Speed Precision Seeding. Agriculture. 2022; 12(9):1334. https://doi.org/10.3390/agriculture12091334
Chicago/Turabian StyleLiu, Jian, Jin Yuan, Jiyuan Cui, Yunru Liu, and Xuemei Liu. 2022. "Contour Resampling-Based Garlic Clove Bud Orientation Recognition for High-Speed Precision Seeding" Agriculture 12, no. 9: 1334. https://doi.org/10.3390/agriculture12091334
APA StyleLiu, J., Yuan, J., Cui, J., Liu, Y., & Liu, X. (2022). Contour Resampling-Based Garlic Clove Bud Orientation Recognition for High-Speed Precision Seeding. Agriculture, 12(9), 1334. https://doi.org/10.3390/agriculture12091334

