Identification and Characterization of Petal Color Change from Pink to Yellow in Chrysanthemum morifolium ‘Pink Candy’ and Its Bud Variant
Abstract
1. Introduction
2. Materials and Methods
2.1. Plant Materials
2.2. Measurement of Primary Substances in the Ray Florets
2.3. Analysis of Floral Aroma Compounds
2.4. Chromogenic Reaction of Floral Pigment Compounds
2.5. Analysis of Floral Pigments
2.6. Analysis of Floral Secondary Metabolites
2.7. Quantitative Real-Time PCR (qRT-PCR)
2.8. Statistical Analysis
3. Results
3.1. Discovery of a Novel Floral Bud Sport in Chrysanthemum ‘Pink Candy’
3.2. Differences in Floral Primary Substances and Secondary Metabolites between PC and YM
3.3. Differences in Floral Aromatic Compounds between PC and YM
3.4. Differences between Floral Pigment Compounds in PC and YM
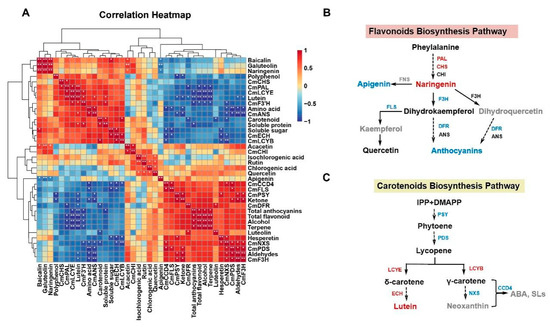
3.5. Differences in Floral Gene Expression between PC and YM
3.6. Proposed Mechanism of Pink-to-Yellow Flower Color Transformation in Chrysanthemum ‘Pink Candy’
4. Discussion
5. Conclusions
Supplementary Materials
Author Contributions
Funding
Institutional Review Board Statement
Informed Consent Statement
Data Availability Statement
Acknowledgments
Conflicts of Interest
References
- Meléndez-Ackerman, E.; Campbell, D.R.; Waser, N.M. Hummingbird Behavior and Mechanisms of Selection on Flower Color in Ipomopsis. Ecology 1997, 78, 2532–2541. [Google Scholar] [CrossRef]
- Sun, W.; Li, C.; Wang, L.; Dai, S.; Xu, Y. Anthocyanins present in flowers of Senecio cruentus with different colors. Acta Hortic. Sin. 2009, 36, 1775–1782. [Google Scholar]
- Akbari, R.; Hatamzadeh, A.; Sariri, R.; Bakhshi, D. Analysis of petal pH and metal ions to investigate the mechanism of color development in Gerbera hybrid. Aust. J. Crop. Sci. 2013, 7, 941–947. [Google Scholar]
- Teppabut, Y.; Oyama, K.-I.; Kondo, T.; Yoshida, K. Change of Petals Color and Chemical Components in Oenothera Flowers during Senescence. Molecules 2018, 23, 1698. [Google Scholar] [CrossRef] [PubMed]
- Sun, Z.; Han, M.; Zhai, X.; Wu, Z.; Yu, Q.; Xue, J.; Chen, L. Effect of number of short-day on flowering and visual quality of poinsettia. Acta Hortic. Sin. 2006, 33, 583–586. [Google Scholar]
- Zhao, D.; Hao, Z.; Tao, J. Effects of shade on plant growth and flower quality in the herbaceous peony (Paeonia lactiflora Pall.). Plant Physiol. Biochem. 2012, 61, 187–196. [Google Scholar] [CrossRef]
- Bordoloi, D.; Sarma, A.; Sarma, D. A Review of Genetic Improvement of flower Colour. Bull. Env. Pharmacol. Life Sci. 2019, 8, 9–16. [Google Scholar]
- Zhao, D.; Tao, J. Recent advances on the development and regulation of flower color in ornamental plants. Front. Plant Sci. 2015, 6, 261. [Google Scholar] [CrossRef] [PubMed]
- Tuyl, J.M. Ornamental plant breeding activities worldwide. Acta Hortic. 2012, 953, 13–18. [Google Scholar] [CrossRef]
- Ibrahim, R.; Ahmad, Z.; Salleh, S.; Hassan, A.A.; Ariffin, S. Mutation Breeding in Ornamentals. Ornam. Crops 2018, 11, 175–211. [Google Scholar]
- Soliman, T.M.A.; Lv, S.H.; Yang, H.F.; Hong, B.; Ma, N.; Zhao, L.J. Isolation of flower color and shape mutations by gamma radiation of Chrysanthemum morifolium Ramat cv. Youka. Euphytica 2014, 199, 317–324. [Google Scholar] [CrossRef]
- Krupa-Malkiewicz, M. Influence of chemical mutagens on morphological traits in kalanchoe (Kalanchoe hybrida). Folia Pomer. Univ. Technol. Stetin. 2010, 279, 11–18. [Google Scholar]
- Yamaguchi, H.; Nagatomi, S.; Morishita, T.; Degi, K.; Tanaka, A.; Shikazono, N.; Hase, Y. Mutation induced with ion beam irradiation in rose. Nucl. Instrum. Methods Phys. Res. 2003, 206, 561–564. [Google Scholar] [CrossRef]
- Hase, Y.; Okamura, M.; Takeshita, D.; Narumin, I.; Tanak, A. Efficient induction of flower-color mutants by ion beam irradiation in petunia seedlings treated with high sucrose concentration. Plant Biotechnol. 2010, 27, 99–103. [Google Scholar] [CrossRef]
- Yu, L.X.; Li, W.J.; Du, Y.; Chen, G.; Luo, S.W.; Liu, R.Y.; Feng, H.; Zhou, L.B. Flower color mutants induced by carbon ion beam irradiation of geranium (Pelargonium × hortorum, Bailey). Nucl. Sci. Tech. 2016, 27, 112. [Google Scholar] [CrossRef]
- Katsumoto, Y.; Fukuchi-Mizutani, M.; Fukui, Y.; Brugliera, F.; Holton, T.A.; Karan, M.; Nakamura, N.; Yonekura-Sakakibara, K.; Togami, J.; Pigeaire, A.; et al. Engineering of the rose flavonoid biosynthetic pathway successfully generated blue-hued flowers accumulating delphinidin. Plant Cell Physiol. 2007, 48, 1589–1600. [Google Scholar] [CrossRef]
- Yamagishim, M.; Todas, S.; Tasakik, T. The novel allele of the LhMYB12 gene is involved in splatter type spot formation on flower tepals of Asiatic hybrid lilies (Lilium spp.). New Phytol. 2014, 201, 1009–1020. [Google Scholar] [CrossRef]
- Nishihara, M.; Higuchi, A.; Watanabe, A.; Tasaki, K. Application of the CRISPR/Cas9 system for modification of flower color in Torenia fournieri. BMC Plant Biol. 2018, 18, 331. [Google Scholar] [CrossRef]
- Foster, T.M.; Aranzana, M.J. Attention sports fans! The far-reaching contributions of bud sport mutants to horticulture and plant biology. Hortic. Res. 2018, 5, 44. [Google Scholar] [CrossRef]
- Shimazaki, M.; Fujita, K.; Kobayashi, H.; Suzuki, S. Pink-colored grape berry is the result of short insertion in intron of color regulatory gene. PLoS ONE 2011, 6, e21308. [Google Scholar] [CrossRef][Green Version]
- Li, W.F.; Mao, J.; Yang, S.J.; Guo, Z.G.; Ma, Z.H.; Dawuda, M.M.; Zuo, C.W.; Chu, M.Y.; Chen, B.H. Anthocyanin accumulation correlates with hormones in the fruit skin of ‘Red Delicious’ and its four generation bud sport mutants. BMC Plant Biol. 2018, 18, 363. [Google Scholar] [CrossRef] [PubMed]
- Adami, M.; De Franceschi, P.; Brandi, F.; Liverani, A.; Giovannini, D.; Rosati, C.; Dondini, L.; Tartarini, S. Identifying a Carotenoid Cleavage Dioxygenase (CCD4) gene controlling yellow/white fruit flesh color of peach. Plant Mol. Biol. 2013, 31, 1166–1175. [Google Scholar] [CrossRef]
- Liu, W.; Ye, Q.; Jin, X.; Han, F.; Huang, X.; Cai, S.; Yang, L. A spontaneous bud mutant that causes lycopene and β-carotene accumulation in the juice sacs of the parental Guanxi pummelo fruits (Citrus grandis (L.) Osbeck). Sci. Hortic. 2016, 198, 379–384. [Google Scholar] [CrossRef]
- Ding, L.; Zhao, K.; Zhang, X.; Song, A.; Su, J.; Hu, Y.; Zhao, W.; Jiang, J.; Chen, F. Comprehensive characterization of a floral mutant reveals the mechanism of hooked petal morphogenesis in Chrysanthemum morifolium. Plant Biotechnol. J. 2019, 17, 2325–2340. [Google Scholar] [CrossRef]
- Cheng, J.; Liao, L.; Zhou, H.; Gu, C.; Wang, L.; Han, Y. A small indel mutation in an anthocyanin transporter causes variegated colouration of peach flowers. J. Exp Bot. 2015, 66, 7227–7239. [Google Scholar] [CrossRef]
- De Schepper, S.; Debergh, P.; Van Bockstaele, E.; De Loose, M. Molecular characterisation of flower colour genes in azalea sports (Rhododendron simsii hybrids). Acta Horticulturae 2001, 27, 143–150. [Google Scholar] [CrossRef]
- Wasscher, J. The importance of sports in some florist’s flowers. Euphytica 1956, 5, 163–170. [Google Scholar] [CrossRef]
- Huang, H.; Gao, X.; Gao, X.; Zhang, S.; Zheng, Y.; Zhang, N.; Hong, B.; Zhao, X.; Gu, Z. Flower color mutation, pink to orange, through CmGATA4-CCD4a-5 module regulates carotenoids degradation in chrysanthemum. Plant Sci. 2022, 322, 111290. [Google Scholar] [CrossRef]
- Li, T.; Deng, Y.J.; Liu, J.X.; Duan, A.Q.; Liu, H.; Xiong, A.S. DcCCD4 catalyzes the degradation of alpha-carotene and beta-carotene to affect carotenoid accumulation and taproot color in carrot. Plant J. 2021, 108, 1116–1130. [Google Scholar] [CrossRef]
- Eris, A.; Gulen, H.; Barut, E.; Cansev, A. Annual patterns of total soluble sugars and proteins related to coldhardiness in olive (Olea europaea L. ‘Gemlik’). Hortic. Sci. Biotechnol. 2007, 82, 597–604. [Google Scholar] [CrossRef]
- Katarzyna, J.; Karolina, J.; Patrycja, K.; Mateusz, B.; Izabela, G. Mineral Composition and Antioxidant Potential in the Common Poppy (Papaver rhoeas L.) Petal Infusions. Biol. Trace Elem. Res. 2021, 199, 371–381. [Google Scholar] [CrossRef] [PubMed]
- Pérez-Silva, A.; Odoux, E.; Brat, P.; Ribeyre, F.; Rodriguez-Jimenes, G.; Robles-Olvera, V.; García-Alvarado, M.A.; Günata, Z. GC-MS and GC-olfactometry analysis of aroma compounds in a representative organic aroma extract from cured vanilla (Vanilla planifolia G. Jackson) beans. Food Chem. 2006, 99, 728–735. [Google Scholar] [CrossRef]
- Liu, J.Z.; Du, L.D.; Chen, S.M.; Cao, J.R.; Ding, X.Q.; Zheng, C.S.; Sun, C.H. Comparative Analysis of the Effects of Internal Factors on the Floral Color of Four Chrysanthemum Cultivars of Different Colors. Agriculture 2022, 12, 635. [Google Scholar] [CrossRef]
- Hu, D.; Sun, C.H.; Ma, Q.J.; You, C.X.; Cheng, L.; Hao, Y.J. MdMYB1 Regulates Anthocyanin and Malate Accumulation by Directly Facilitating Their Transport into Vacuoles in Apples. Plant Physiol. 2016, 170, 1315–1330. [Google Scholar] [CrossRef] [PubMed]
- Huang, H.; Lu, C.; Ma, S.; Wang, X.; Dai, S. Different colored Chrysanthemum × morifolium cultivars represent distinct plastid transformation and carotenoid deposit patterns. Protoplasma 2019, 256, 1629–1645. [Google Scholar] [CrossRef]
- Ribeiro, I.A.; Ribeiro, M.H.L. Naringin and naringenin determination and control in grapefruit juice by a validated HPLC method. Food Control. 2008, 19, 432–438. [Google Scholar] [CrossRef]
- Sun, C.H.; Yu, J.Q.; Wen, L.Z.; Guo, Y.H.; Sun, X.; Hu, D.G.; Zheng, C.S. Chrysanthemum MADS-box transcription factor CmANR1 modulates lateral root development via homo-/heterodimerization to influence auxin accumulation in Arabidopsis. Plant Sci. 2017, 266, 27–36. [Google Scholar] [CrossRef]
- Kishimoto, S.; Ohmiya, A. Regulation of carotenoid biosynthesis in petals and leaves of chrysanthemum (Chrysanthemum morifolium). Physiol. Plant. 2006, 128, 436–447. [Google Scholar] [CrossRef]
- Mekapogu, M.; Vasamsetti, B.M.K.; Kwon, O.; Ahn, M.; Lim, S. Anthocyanins in Floral Colors: Biosynthesis and Regulation in Chrysanthemum Flowers. Mol. Sci. 2020, 21, 6537. [Google Scholar] [CrossRef]
- O’Hara, L.; Paul, M.; Wingler, A. How do sugars regulate plant growth and development? New insight in to the role of trehalose-6-phosphate. Mol. Plant. 2013, 6, 261–274. [Google Scholar] [CrossRef]
- Chen, W.F.; Lian, K.M.; Liu, J.H.; Dai, Q.X.; Li, Z.H.; Guo, Y.L. Classification and discrimination for black tea’s taste characteristics based on polyphenol. Nat. Prod. Res. Dev. 2019, 31, 986. [Google Scholar]
- Zujko, M.E.; Witkowska, A.M.; Waskiewicz, A.; Sygnowska, E. Estimation of dietary intake and patterns of polyphenol consumption in polish adult population. Adv. Med. Sci. 2012, 57, 375–384. [Google Scholar] [CrossRef] [PubMed]
- Noel, J.P.; Austin, M.B.; Bomati, E.K. Structure-function relationships in plant phenylpropanoid biosynthesis. Curr. Opin. Plant Biol. 2005, 8, 249–253. [Google Scholar] [CrossRef]
- An, J.; Kim, S.H.; Bahk, S.; Vuong, U.T.; Nguyen, N.T.; Do, H.L.; Kim, S.H.; Chung, W.S. Naringenin Induces Pathogen Resistance Against Pseudomonas syringae Through the Activation of NPR1 in Arabidopsis. Front Plant Sci. 2021, 12, 672552. [Google Scholar] [CrossRef] [PubMed]
- Ozma, M.A.; Khodadadi, E.; Pakdel, F.; Kamounah, F.S.; Yousefi, M.; Yousefi, B. Baicalin, a natural antimicrobial and anti-biofilm agent. J. Herb. Med. 2021, 27, 100432. [Google Scholar] [CrossRef]
- Gonzalez-Jorge, S.; Ha, S.H.; Magallanes-Lundback, M.; Gilliland, L.U.; Zhou, A.; Lipka, A.E.; Nguyen, Y.N.; Angelovici, R.; Lin, H.; Cepela, J.; et al. Carotenoid cleavage dioxygenase4 is a negative regulator of beta-carotene content in Arabidopsis seeds. Plant Cell 2013, 25, 4812–4826. [Google Scholar] [CrossRef]
- Ohmiya, A.; Sumitomo, K.; Aida, R. Yellow Jimba suppression of carotenoid cleavage dioxygenase (CmCCD4a) expression turns white chrysanthemum petals yellow. J. Jpn. Soc. Hort. Sci. 2009, 78, 450–455. [Google Scholar] [CrossRef][Green Version]







| Compound Name | Molecular Formula | Retention Time | Aroma Content (ng/g) | |
|---|---|---|---|---|
| PC | YM | |||
| (+)-2-Bornanone | C10H16 | 13.20 | 100.53 | 237.47 |
| (E)-.beta.-Famesene | C10H14 | 20.31 | 36.22 | 167.36 |
| .alpha.-Phellandrene | C6H12O | 9.54 | 66.19 | 90.77 |
| .alpha.-Pinene | C10H18O | 7.67 | 36.86 | 99.06 |
| .beta.-Myrcene | C15H24 | 9.20 | 63.19 | 175.87 |
| .beta.-Pinene | C10H16 | 8.80 | 104.54 | 222.42 |
| .gamma.-Terpinene | C10H16 | 10.98 | - | 54.93 |
| 1,3-Cyclohexadiene, 5-(1,5-dimethyl-4-hexenyl)-2-methyl-, [S-(R*,S*)]- | C15H24 | 21.15 | - | 72.73 |
| 2-Hexenal, (E)- | C10H18O | 5.66 | 253.78 | 505.98 |
| 4-Hexen-1-ol, acetate | C8H14O2 | 5.71 | - | 78.48 |
| Alloaromadendrene | C10H14O | 20.99 | 383.10 | 26.79 |
| Benzene, (2-methylpropyl)- | C10H16 | 7.97 | 93.21 | 128.11 |
| Benzene, (3,3-dimethylbutyl)- | C12H18S | 6.03 | - | 15.12 |
| Benzene, n-butyl- | C10H14 | 7.96 | 91.17 | 51.81 |
| Bicyclo [3.1.0]hex-2-ene, 2-methyl-5-(1-methylethyl)- | C15H24 | 7.50 | 317.11 | 64.66 |
| Bicyclo [3.1.0]hex-3-en-2-one, 4-methyl-1-(1-methylethyl)- | C6H10O | 13.92 | 211.09 | 428.54 |
| Bicyclo [3.1.0]hexan-2-ol, 2-methyl-5-(1-methylethyl)-, (1.alpha.,2.alpha.,5.alpha.)- | C10H16 | 11.20 | 80.36 | 27.86 |
| Bicyclo [3.1.0]hexane, 4-methylene-1-(1-methylethyl)- | C10H16 | 8.73 | 108.88 | 21.94 |
| Caryophyllene | C15H24 | 19.63 | - | 63.17 |
| Cyclohexane, 1-methylene-4-(1-methylethenyl)- | C10H16 | 10.19 | - | 58.04 |
| Cyclohexene, 3-(1,5-dimethyl-4-hexenyl)-6-methylene-, [S-(R*,S*)]- | C10H16 | 21.74 | 139.14 | 139.14 |
| D-Limonene | C10H16 | 10.19 | - | 15.82 |
| Ethanone, 1-(1,4-dimethyl-3-cyclohexen-1-yl)- | C10H16O | 10.12 | - | 12.54 |
| Eucalyptol | C10H16 | 10.25 | 322.42 | 101.36 |
| Hexanal | C15H24 | 4.42 | 102.37 | 91.29 |
| L-.alpha.-Terpineol | C10H18O | 14.36 | - | 11.67 |
| o-Cymene | C10H17 | 10.08 | 100.10 | 33.95 |
| Pinocarvone | C10H14O | 13.66 | 82.23 | 19.29 |
| Silanediol, dimethyl- | C2H8O2Si | 2.60 | - | 12.12 |
| Terpinen-4-ol | C10H18O | 14.03 | 45.03 | 35.20 |
| trans-.beta.-Ocimene | C10H16 | 10.43 | 111.95 | 20.87 |
| Tricyclo [2.2.1.0(2,6)]heptane, 1,3,3-trimethyl- | C10H16 | 10.19 | - | 32.61 |
Publisher’s Note: MDPI stays neutral with regard to jurisdictional claims in published maps and institutional affiliations. |
© 2022 by the authors. Licensee MDPI, Basel, Switzerland. This article is an open access article distributed under the terms and conditions of the Creative Commons Attribution (CC BY) license (https://creativecommons.org/licenses/by/4.0/).
Share and Cite
Du, L.-D.; Liu, Y.-H.; Liu, J.-Z.; Ding, X.-Q.; Hong, B.; Hu, D.-G.; Sun, C.-H. Identification and Characterization of Petal Color Change from Pink to Yellow in Chrysanthemum morifolium ‘Pink Candy’ and Its Bud Variant. Agriculture 2022, 12, 1323. https://doi.org/10.3390/agriculture12091323
Du L-D, Liu Y-H, Liu J-Z, Ding X-Q, Hong B, Hu D-G, Sun C-H. Identification and Characterization of Petal Color Change from Pink to Yellow in Chrysanthemum morifolium ‘Pink Candy’ and Its Bud Variant. Agriculture. 2022; 12(9):1323. https://doi.org/10.3390/agriculture12091323
Chicago/Turabian StyleDu, Lian-Da, Yan-Hong Liu, Jin-Zhi Liu, Xiang-Qin Ding, Bo Hong, Da-Gang Hu, and Cui-Hui Sun. 2022. "Identification and Characterization of Petal Color Change from Pink to Yellow in Chrysanthemum morifolium ‘Pink Candy’ and Its Bud Variant" Agriculture 12, no. 9: 1323. https://doi.org/10.3390/agriculture12091323
APA StyleDu, L.-D., Liu, Y.-H., Liu, J.-Z., Ding, X.-Q., Hong, B., Hu, D.-G., & Sun, C.-H. (2022). Identification and Characterization of Petal Color Change from Pink to Yellow in Chrysanthemum morifolium ‘Pink Candy’ and Its Bud Variant. Agriculture, 12(9), 1323. https://doi.org/10.3390/agriculture12091323

