You are currently viewing a new version of our website. To view the old version click .
Agriculture
  • Article
  • Open Access

29 July 2022

Design and Experiment of a Sowing Quality Monitoring System of Cotton Precision Hill-Drop Planters

,
,
,
,
,
,
,
,
and
1
College of Engineering, China Agricultural University, Beijing 100083, China
2
The State Key Laboratory of Soil Plant and Machine System Technology, China Academy of Agricultural Mechanization Sciences Group Co., Ltd., Beijing 100083, China
3
College of Mechanical and Electrical Engineering, Xinjiang Agricultural University, Urumqi 830052, China
*
Author to whom correspondence should be addressed.
This article belongs to the Special Issue Robots and Autonomous Machines for Agriculture Production

Abstract

To realize the real-time monitoring of the cotton precision seeding operation process and improve the intelligence level of cotton precision planters, based on automatic color matching detection technology and visualization technology, this study designs a monitoring system for the sowing quality of cotton precision planters. The monitoring system is based on the double-silo turntable type cotton vertical disc hole seed metering device as the research carrier, and is composed of a missed seeding monitoring module and a visualization module. Among them, the missed seeding monitoring module includes an incremental rotary encoder, color code electric eye color fiber optic sensor, color code sensor amplifier, etc.; the visualization module includes data acquisition module, industrial computer, and so on. The missing seeding monitoring module is installed on the seed spacer of the cotton precision seed metering device. It uses Labview software for graphical programming and is equipped with a multi-functional industrial computer. It realizes the monitoring of parameters such as the number of sowings, the number of missed sowings, the speed of the hole seeder, the forward speed of the machine, and the sowing area. The results of the bench test and field test of the sowing monitoring system showed that the accuracy rate of the system’s broadcast monitoring was over 93%, and the accuracy rate of missed broadcast monitoring was over 91%. The system solved the technical problem that cotton film-laying and sowing were not easy to detect. It could accurately detect the quality of cotton sowing in real time and meet the actual requirements of sowing monitoring.

1. Introduction

Cotton precision sowing is the key to realize mechanized cotton planting. Sowing quality directly affects crop growth and yield. Among them, missed sowing is an important factor affecting sowing quality [1,2]. Therefore, breaking through the sowing quality monitoring technology is a research hotspot in the current sowing field. It can provide key support for technical development, such as for real-time adjustment of sowing amount, real-time reseeding of missed sowing, and machine operation management systems. This has important practical significance for improving the informatization of cotton precision sowing operations and promoting the quality development of mechanized sowing operations [3,4].
At present, it is in a closed state during the sowing process. The sowing quality cannot be directly monitored by human senses alone [5,6,7]. Therefore, it is particularly important to develop a seeding quality monitoring system. The research and application of precision seeder monitoring systems abroad began in the 1940s. Nowadays, the research on sowing quality monitoring technology is mature. The monitoring devices matching with seeders are widely used [2]. Precision Planting of the United States developed a 20/20 SeedSense monitoring system using WaveVision particle sensors. It could monitor the seeding quality in real time, and had the function of automatically correcting the seeding performance [8]. The Sistema Full Semina precision seeding system developed by MC electronic in Italy could realize the sowing monitoring of large and medium-sized seeds [9]. The John Deere Precision Planter was equipped with a Seed Star monitor. Statistics and analysis were carried out in various graphics, so that the operator could grasp the seeding quality information in real time. It uploaded data to the information center to provide data support for subsequent operations [10]. For different crop seeds, based on photoelectric method, image recognition method, piezoelectric method, capacitive method, etc. [11,12,13,14], different forms of monitoring systems have been developed abroad to monitor the seeding process in real time. Foreign seeding monitoring equipment has been commercialized and has good performance. However, it is expensive and not suitable for domestic general seeding tools and working environment conditions.
The domestic research on sowing monitoring system started relatively late. However, scholars were also actively exploring and developing a planting monitoring system suitable for the actual situation in our country. Che Yu et al. [2] designed an infrared monitoring system for seeding quality. It could monitor the sowing count, missed sowing, and outage of sowing, and the monitoring accuracy rate could reach more than 95%. Sun et al. [15] adopted the non-blind area anti-dust monitoring technology of non-point source, which improved the adaptability and monitoring accuracy of the no-tillage planter monitoring system to the dusty environment. Zhou et al. [16,17] developed a series of seed metering performance monitoring systems based on the dielectric properties of seeds and using capacitance detection technology; it realized the seeding detection of corn, rice, and cottonseed. Ding et al. [18,19,20,21,22] realized real-time monitoring of seeding frequency and total amount of seeding based on the characteristic analysis of the collision signal between seeds and piezoelectric films. Based on machine vision and BP neural network technology, Tan et al. [23,24] realized the precise monitoring of the seeding amount in the holes, with an average accuracy rate of 94.4%. To sum up, the existing monitoring methods of sowing parameters mainly included photoelectric monitoring, capacitive monitoring, and high-speed camera monitoring. Among them, the photoelectric monitoring method was the most widely used, with the advantages of low cost, reliable performance, and easy maintenance [25]. The machine vision method could solve the problems of low measurement accuracy and low degree of automation. However, the system was relatively complex and the cost was high, which was not suitable for field production applications [26,27,28]. The capacitive type was simple and economical, easy to maintain, and capable of non-contact real-time measurement. However, it had weak anti-interference and unstable performance, so it was difficult to apply it to field agricultural production activities [29].
At present, the cotton precision seeders generally adopt the method of hole seeding. Different from the common seed metering device structure and seed metering method, it belongs to “zero-speed seeding” (the instantaneous speed of the seeds falling into the seedbed is close to zero relative to the ground) [30,31]. The above monitoring technology is difficult to use directly. Therefore, to realize real-time monitoring of the sowing quality of cotton precision planters, a method for monitoring sowing parameters based on a color-coded electric eye color fiber optic sensor is proposed. Labview is used to build and develop a seeding quality monitoring system, and bench tests and field performance tests are conducted. This method is expected to improve the quality of cotton precision sowing operations and meet the actual production needs of cotton.

2. Materials and Methods

2.1. Research Carrier

The double-storage rotary disc type cotton vertical disc hole seed metering device is used as the research carrier of the sowing quality monitoring system. It is mainly composed of a moving plate, a seed-taking plate, a seed-casting bin assembly, a seed spacer, and a core plate. The structure is shown in Figure 1. The working area is divided into 5 areas: a seed filling area, seed clearing area, transfer area, seed transfer area, and seed casting area. The specific working principle can be found in reference [32]. In the transit area, the installation position of the color-coded electric eye color fiber optic sensor is determined based on the structure of the seed spacer. It is necessary for it to face the hole of the seed tray.
Figure 1. Structural diagram of double-bin rotary disc type cotton vertical disc hole seeding and metering device: (1) moving plate, (2) seed hopper assembly, (3) seed Spacer, (4) seed tray, and (5) core plate.
When the seed-taking tray enters this area, the seeds in the socket will slide along the inner wall of the socket into the seeding cavity composed of the seed-taking tray and the seed spacer. The color-coded electric eye color fiber optic sensor collects the RGB color of the cotton species, compares the RGB value of the reference color, and identifies the color. It obtains the seeding amount by calculating the change in the number of pulses; the seeding distance is obtained by multiplying the time interval between the two adjacent pulses identified by the forward speed of the implement. Missing seeding is obtained by comparing the actual seeding grain spacing with the expected grain spacing, and an alarm is given. After the seeds in the socket hole pass through the color-coded electric eye color fiber optic sensor, they slide along the inner wall of the socket hole into the seed rowing cavity composed of the seed taking plate and the seed spacer. After entering the seeding area again, the seeds in the warehouse slide into the duckbill along the spacer sleeve. After the mouthpiece is opened, the cotton seeds fall into the seed hole to complete the seeding operation. This provides the basis for the design of the subsequent seeding quality monitoring system.

2.2. Monitoring System Design

The seeding quality monitoring system mainly includes two modules: a missed seeding monitoring module and a visualization module. Among them, the missing-seeding monitoring module mainly realizes the real-time monitoring of the seeding amount and the missing-seeding situation, while the visualization module mainly realizes the visualization of the monitoring results of seeding quality. The system structure diagram is shown in Figure 2.
Figure 2. Structural diagram of monitoring system.

2.2.1. Hardware Design

(1)
Missing broadcast monitoring module
The missing broadcast monitoring module includes an incremental rotary encoder, color code electric eye color fiber optic sensor, color code sensor amplifier, shielded cable, and so on. Cotton precision planters generally use hole seeding. The cotton seed slides directly into the duckbill from the seeding cavity. After the mouth is opened, it falls into the seed hole to complete the seeding operation. This greatly limits the detection space. That is, higher requirements are placed on the sensor installation location and detection method. Therefore, this study chooses the color-coded electric eye color fiber optic sensor (BV-501-RGB) and adopts the color automatic matching detection method. By comparing the two different RGB colors of the seed tray and the cotton seed, the light source is selected as three primary colors and a 4-element LED body. It solves the problem that cotton seeds are not easy to detect. The surface of the color-coded electric eye color fiber optic sensor is in the form of a cylindrical thread with a diameter of 6 mm. It is installed on the seed spacer and located in the transfer area, which requires facing the hole of the seed tray, as shown in Figure 3. It solves the problem that the sensor is not easy to install. It is connected to the color mark sensor amplifier through the shielded cable. The detection distance is 0~50 mm. It can adjust the detection height to control the spot size, ranging from 3 to 10 mm. It has the characteristics of a large light-receiving surface and multi-point collection, which can effectively reduce the misjudgment caused by uneven color.
Figure 3. Sensor installation diagram.
The above sensors monitor whether there are cotton seeds in the hole of the seed-taking pan, and feed back the information of the sowing quality. Among them, the color-coded sensor amplifier is set in advance by aligning the color of the cotton with the color-coded electric eye color fiber optic sensor. The color is memorized: if it is within the set color threshold range, it is considered as normal seeding. A seeding status signal is sent.
An incremental rotary encoder (AB two-phase, 100 pulses) is installed on the moving plate. It is connected with the data acquisition module through the shielded wire, which has strong anti-interference and high cost performance. The rotating grating disc and the optocoupler generate a counting pulse signal that can identify the direction. It is transmitted to the industrial computer to calculate the speed of the hole seeder (that is, the forward speed of the machine).
(2)
Visualization module
The visualization module includes a data acquisition module, industrial computer, etc. Among them, the data acquisition module is mainly used to receive the pulse signal collected by the incremental rotary encoder and the color mark sensor amplifier. It is uploaded to the industrial computer through RS485 communication. The industrial computer uses the Labview software to build the system, and the data is processed and displayed. The industrial computer adopts a multi-function integrated machine. The interface of the sowing quality monitoring system of the cotton precision seeder is shown in Figure 4. It can visually display parameters such as the number of seeds, the number of missed seeds, the speed of the hole seeder, the forward speed of the machine, and the sowing area. It realizes real-time display, alarm, and storage of data such as alarm information and data monitoring information. The system is equipped with a variety of detection modes suitable for various targets. It has the advantages of good handling of workpiece motion and vibration, and can meet the actual requirements of the sowing quality monitoring system.
Figure 4. The interface of sowing quality monitoring system of cotton precision planter.

2.2.2. Monitoring System Software Design

This software program uses Labview software graphical programming to monitor parameters such as the number of sowings, the number of missed sowings, the speed of the hole seeder, the forward speed of the machine, and the sowing area. They are displayed on the corresponding controls on the interface in real time. It has the functions of alarming and storing data such as alarm information and data monitoring information (as shown in Figure 4). The software provides quick real-time understanding of cotton planting and missed planting status. It can solve the technical problem that cotton film-laying and sowing is not easy to detect, and effectively improve the operation quality and work efficiency of cotton sowing.
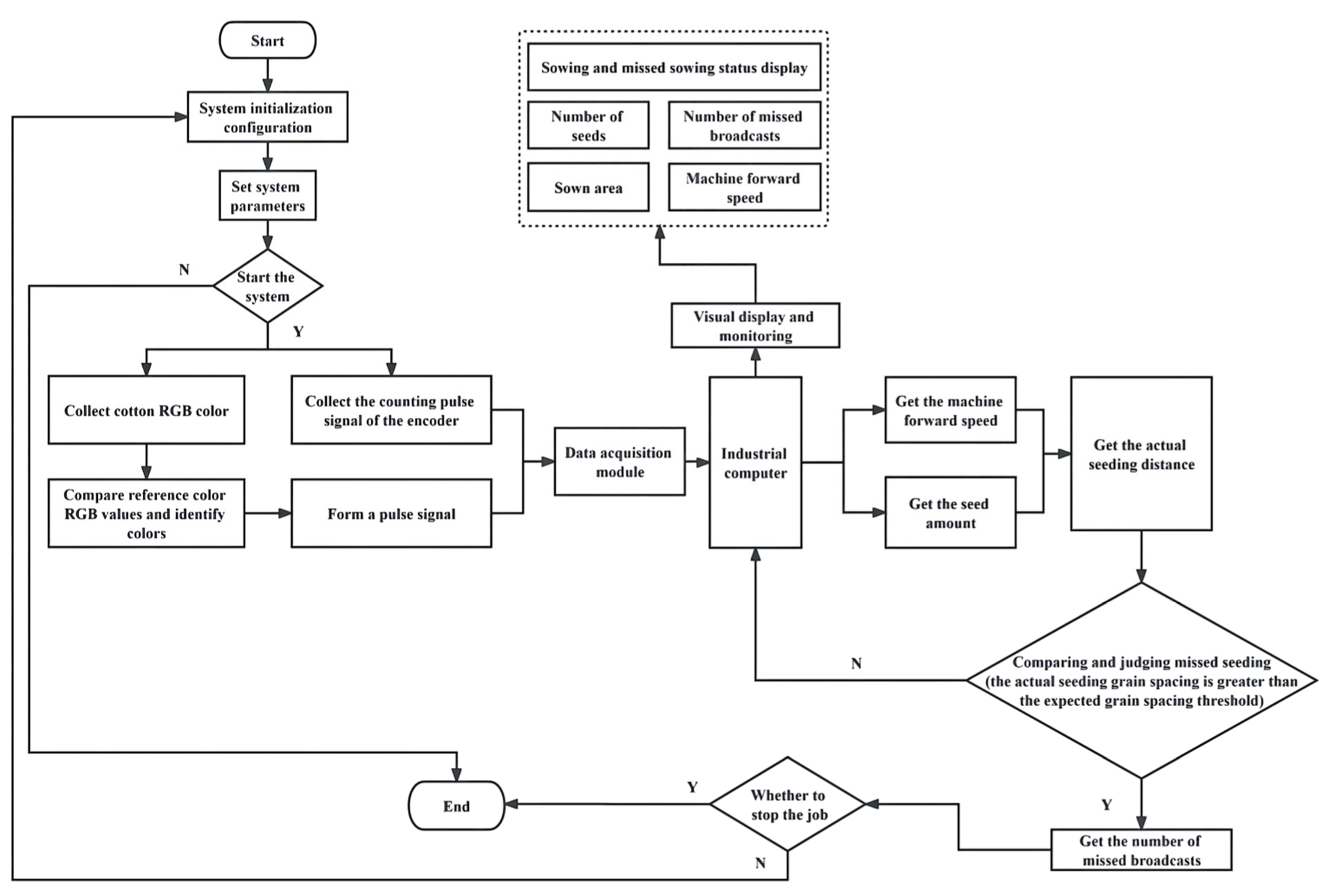
The system software flow chart is shown in Figure 5. Before the system starts, it performs an initial configuration and then sets system parameters. It obtains each parameter value through the corresponding protocol analysis. When starting the system, the color-coded electric eye color fiber optic sensor collects the RGB color of the cotton species. At the same time, the color mark sensor amplifier compares the reference color RGB value and the identification color to form a pulse signal. Incremental rotary encoders generate direction-identifiable counting pulse signals through rotating grating discs and optocouplers. They are transmitted to the industrial computer through the data acquisition module, and the forward speed of the machine and the seeding amount are calculated. Combined with the machine advance speed feedback data, it obtains the seeding grain distance (multiplied by the time interval between the two adjacent pulses identified by the implemented advance speed). Then, through the comparison between the actual seeding grain distance and the expected grain distance, the missed seeding can be judged, and the real-time alarm of missed seeding can be realized. Using Labview software, the industrial computer receives and processes sensor data in real time, and visualizes and monitors its parameters.
Figure 5. Program flow diagram of software system.

2.3. Test Equipment and Methods

2.3.1. Bench Test

In this study, the cotton seeds of Xinluzao 78 were used as the experimental material. Its thousand-grain mass was 84.40 g, and the moisture content was 4.45%. The average values of the maximum length, maximum width, and maximum thickness of the cotton seeds were 8.52, 4.50, and 4.48 mm, respectively. The standard deviations were 0.43, 0.32, and 0.41, respectively. The test equipment included a double-silo turntable test bench for the cotton vertical disc seed metering device, a stepper motor controller, and a cotton sowing quality monitoring system. To evaluate the accuracy of sowing quantity and missed sowing monitoring of the cotton sowing quality monitoring system, a bench test of the sowing quality monitoring system was designed. The test bench is shown in Figure 6.
Figure 6. Test bench of the monitoring system.
The purpose of the experiment was to evaluate the accuracy and stability of the sowing quality monitoring system of cotton precision planters. In the experiment, a double-silo turntable type vertical disc hole seeding and metering device was used. It set different rotational speeds for seed metering monitoring tests. The missed-seeding monitoring module was installed on the seed spacer. An inoculation bag was used to collect cotton seeds that had passed the missed-seeding monitoring module. By changing the speed of the seeding disc, the amount of seeding per unit time could be adjusted. In order to ensure that the seed meter works within the normal range of seed metering frequency, the rotation speeds were set to 20, 25, and 30 r/min [32]. It recorded the seed number displayed by the industrial computer. The actual number of cotton seeds in the inoculation bag was obtained by a manual method to calculate the actual sowing rate. It was compared with the monitoring value of the monitoring system to evaluate the accuracy of the system’s sowing detection. The test was repeated 3 times, and the results were averaged to avoid errors.

2.3.2. Field Test

In order to investigate the stability and monitoring accuracy of the seeding monitoring system under field working conditions, a field trial of seeding monitoring was carried out in Tiemenguan City, Xinjiang on 20 March 2022. The test equipment was: a John Deere 804 tractor, Tiancheng 2MBJ-2/12 cotton precision film laying planter (Xinjiang Tiancheng Agricultural Machinery Manufacturing Co., Ltd., Tiemenguan City, Xinjiang, China, working width 4.4 m, laying 12 rows of film holes, weight 1300 kg), vertical disc hole seeding metering device, cotton sowing quality monitoring system, etc.
Before the sowing monitoring test, the influence of light conditions on the missed sowing monitoring module was examined [4]. No seeds were placed in this box, leaving the planter in a stationary state in the field. It connected the industrial computer with the sensing device and turned on the monitoring system. It was tested under conditions of sunlight, artificial lighting, and artificial blocking of natural light. The test results showed that under normal light conditions in the field, the monitoring system count was always 0. The normal light conditions in the field had no effect on the work of the monitoring device. In order to further test the effect of field monitoring of the monitoring system, an appropriate amount of cotton seeds were put into the seed box. It installed the 12-channel missing-seeding monitoring modules with different channel addresses and different channel numbers on the 12-channel cotton precision seed metering device. The tester held the cotton sowing monitor and showed that the industrial computer was sitting in the co-pilot position.
During the test, the sowing quality monitoring system of the cotton precision seeder was powered on. The data were cleared, and then the machine was started to move forward (Figure 7a). The speed of the seeding plate was controlled by the forward speed of the implement. This made the John Deere 804 one gear faster with a small throttle speed (about 2 km/h, the diameter of the hole seeder was 420 mm) as the base speed, which translated into a seeding disc speed of about 25 r/min. The rotation was controlled by adjusting the motor. The rotation speed was set to 3 levels, which were 20, 25, and 30 r/min. The forward distance of the machine was 100 m and the number of rotations was 75.8. There were 15 holes in each circle, with a total of 1137 holes. Monitoring of seeding and missed seeding was recorded. By looking at the cotton seeds discharged into the soil and counting them manually (Figure 7b), the actual seeding amount was counted. Compared with the results obtained by the monitoring system, this was used to evaluate the work stability and reliability of the monitoring system under field work. The test was repeated 3 times, and the results were averaged to avoid errors.
Figure 7. Field sowing monitoring test site: (a) prototype field test and (b) artificial counting.

3. Results and Discussion

3.1. Bench Test

The seed breakage rate ranged from 0.10 to 0.20%, which was negligible. The monitoring results of the sowing amount at different rotational speeds are shown in Table 1 and Figure 8. In order to further evaluate the accuracy of the system’s monitoring of the missed seeding amount, the amount of cotton seeds in the seed picking area of the hole seeder was artificially reduced at each rotation speed, so as to increase the missed seeding amount. According to the above method, the actual missed seeding amount on the seed bed belt was obtained. It was compared with the monitoring value of the monitoring system to evaluate the accuracy of the system’s missed broadcast detection. Table 2 and Figure 9 show the monitoring results of the leakage amount at different rotational speeds.
Table 1. Sowing rate monitoring results of the seed meter at different speeds.
Figure 8. The sowing rate monitoring curve of the seed meter at different speeds.
Table 2. Missed broadcast monitoring results of the seed meter at different speeds.
Figure 9. The missed broadcast monitoring curve of the seed meter at different speeds.
During the whole test process, there was no white crash screen and no wireless data transmission failure. It could be seen from Table 1 that with the increase of the rotation speed of the seed metering plate, the accuracy rate of sowing monitoring did not decrease significantly. The monitoring accuracy rate was above 97%. The reason for the slight decrease in accuracy was that the higher seeding speed would cause some smaller cotton seeds not to be fully filled into the hole, so that they could not be monitored by the sensor. However, the overall sowing rate monitoring accuracy of the system met the needs of cotton precision sowing monitoring. It can be seen from Table 2 that with the increase of the rotation speed of the seed metering plate, the monitoring accuracy of the missed seeding quantity decreased. The reason was that the high rotation speed of the seeding disc caused the seed flow to collide with the seeding tooth disc many times. This produced a small number of broken seeds, which caused the sensor to falsely detect. However, the monitoring accuracy of the system could still reach more than 95%. The monitoring accuracy of missed broadcasts met the requirements of the monitoring system. The above results show that the monitoring system could more accurately judge the seeding amount and the degree of missing seeding for the stable working seed meter. This could be used for evaluation and reference of sowing quality.

3.2. Field Test

The seed breakage rate ranged from 0.10 to 0.20%, which was negligible. The results of field sowing monitoring are shown in Table 3 and Figure 10. The field test results showed the following: The accuracy rate of broadcast monitoring was maintained above 93%. The accuracy rate of missed broadcast monitoring was maintained above 91%. The seeding monitoring system worked stably and reliably in the field under the rotating speed of the seeding disc that met the seeding requirements. Compared with the traditional monitoring method, the system could detect the seeding device of the hole seeder more accurately, and find the missed seed in time. This effectively saved the amount of cotton seeds, greatly reduced the cost of sowing, and met the requirements for monitoring the sowing status of cotton precision hole seeders.
Table 3. Field sowing monitoring test results.
Figure 10. The field sowing monitoring curve of the seed meter at different speeds: (a) sowing rate monitoring and (b) missed broadcast monitoring.
Compared with the results of the bench test, the monitoring accuracy of the overall system was slightly reduced during the field test. The reason was that the cotton seeds used in the field test had not been selected manually. Some broken seeds and debris were included. The machine vibrated during operation. Moreover, a lot of dust in the field adhered to the color fiber optic sensor probe and affected the optical fiber transmittance. This subsequently calls for enhancement of the monitoring performance of the sensor and optimization of its installation position to ensure more stability. A condenser lens or a self-cleaning dust removal device should also be added to maintain a good light transmittance of the sensor and improve the environmental adaptability and operational reliability of the system. In the future, high-precision Beidou positioning technology and mobile Internet technology can be combined to provide support for the field sowing map, missed sowing state map, and variable reseeding prescription operations. The parameters of the seeder would also be automatically set, making the system function more in line with the actual production situation and suitable for different operating scenarios.

4. Conclusions

In this study, a planting quality monitoring system suitable for cotton precision planters was designed. The bench performance test of sowing quantity monitoring and missing sowing detection was carried out on the monitoring system. A field test was carried out on the 2MBJ-12 cotton precision film laying planter to verify the reliability of the system. The bench test and field test of the sowing quality monitoring system of the cotton precision planter showed that the sowing quality monitoring system worked stably and reliably. In the bench test, the accuracy of sowing quantity monitoring was no less than 97%, while the accuracy of missing sowing monitoring was no less than 94%. In the field test, the accuracy rate of sowing rate monitoring was no less than 93%, while the accuracy of missed sowing monitoring was no less than 91%. This improved the work quality and work efficiency of cotton sowing. It met the requirements for monitoring the sowing quality of cotton precision hole seeders.

Author Contributions

Conceptualization, Y.Y. and B.Z.; methodology, S.B. and K.N.; software, S.B. and Z.S.; validation, S.B. and Y.Z.; formal analysis, K.N. and S.B.; investigation, S.A. and Y.M.; resources, Y.Y. and B.Z.; data curation, S.B. and L.W.; writing—original draft preparation, S.B.; writing—review and editing, K.N. and L.L.; visualization, Y.Z. and L.Z.; supervision, Y.Y. and B.Z.; project administration, Y.Y. and K.N.; funding acquisition, K.N. and L.Z. All authors have read and agreed to the published version of the manuscript.

Funding

This work was mainly supported by the Autonomous Region Regional Collaborative Innovation Special (Science and Technology Aid to Xinjiang Program) Project of China (2021E02055).

Data Availability Statement

Data are contained within the article. The data presented in this study can be requested from the authors.

Conflicts of Interest

The authors declare no conflict of interest.

References

  1. Qiu, Z.M.; Zhang, W.P.; Zhao, B.; Ji, J.T.; Jin, X.; He, Z.T. Design and Test of Operation Quality Monitoring System for Small Grain Electric Seeder. Trans. Chin. Soc. Agric. Mach. 2019, 4, 77–83. [Google Scholar]
  2. Che, Y.; Wei, L.G.; Liu, X.T.; Li, Z.L.; Wang, F.Z. Design and experiment of seeding quality infrared monitoring system for no-tillage seeder. Trans. Chin. Soc. Agric. Eng. 2017, 33 (Suppl. S1), 11–16. [Google Scholar]
  3. Wang, Z.M.; Pei, J.; He, J.; Zhang, M.H.; Yang, W.W.; Luo, X.W. Development of the sowing rate monitoring system for precision rice hill-drop drilling machine. Trans. Chin. Soc. Agric. Eng. 2020, 10, 9–16. [Google Scholar]
  4. Ding, Y.C.; Chen, L.Y.; Dong, W.J.; Wang, W.C.; Liu, X.D.; Wang, K.Y.; Liu, W.P. Design and experiment of the sowing monitoring system for a wide-width rapeseed planter. Trans. Chin. Soc. Agric. Eng. 2021, 13, 38–45. [Google Scholar]
  5. Hu, J.P.; Lu, L. Design of the image monitored control system for the magnetic type precision seeder. Trans. Chin. Soc. Agric. Mach. 2006, 11, 88–91. [Google Scholar]
  6. Wang, T.J. Experimental Study on the Monitoring Device for Missing Seeding of Rice Direct Seeding Machine; Shenyang Agricultural University: Shenyang, China, 2017. [Google Scholar]
  7. Liang, K.; Luo, H.Y.; Shen, M.X.; He, R.Y.; Zhang, L. Review and prospect for the detection technology of paddy seeding quality. Acta Agric. Zhejiangensis 2010, 2, 253–257. [Google Scholar]
  8. 20/20 SeedSense Monitoring System. Available online: http://www.precisionplanting.com/Products/WaveVision/Default.aspx (accessed on 20 January 2022).
  9. MC Electronics. Sistema Full Semina. Available online: https://www.mcelettronica.it/it/prodotti/semina/semina-a-righe/fotocellula-blockage-pro-seeder_256c28.html (accessed on 8 February 2022).
  10. John, D. Monitoring and Documentation. Available online: http://www.deere.com/en_US/parts/parts_by_industry/ag/seeding/monitoring/monitoring.page (accessed on 19 December 2021).
  11. Hadi, K.; Hossein, N.; Bahram, B.; Hossein, B.; Iraj, E. A practical approach to comparativedesign of non-contact sensing techniques for seed flow rate detection. Comput. Electron. Agric. 2017, 142, 165–172. [Google Scholar]
  12. Karayel, D.; Wiesehoff, M.; Ozmerzi, A.; Muller, J. Laboratory measurement of seed drillseed spacing and velocity of fall of seeds using high-speed camera system. Comput. Electron. Agric. 2006, 2, 89–96. [Google Scholar] [CrossRef]
  13. Leemans, V.; Destain, M.F. A computer-vision based precision seed drill guidance assistance. Comput. Electron. Agric. 2007, 59, 1–12. [Google Scholar] [CrossRef][Green Version]
  14. Navid, H.; Ebrahimian, S.; Gassemzadeh, H.R.; Mousavi, M.J. Laboratory evaluation of seed metering device using image processing method. Aust. J. Agric. Eng. 2011, 2, 1–4. [Google Scholar]
  15. Sun, Y.J.; Shen, J.X.; Dou, Q.Q.; Li, Q.L.; Chen, G.; Sun, Y.T. Design and test of monitoring system of no-tillage planter based on Cortex-M3 processor. Trans. Chin. Soc. Agric. Mach. 2018, 8, 50–58. [Google Scholar]
  16. Zhou, L.M.; Wang, S.M.; Zhang, X.C.; Yuan, Y.W.; Zhang, J.N. Seed monitoring system for corn planter based on capacitance signal. Trans. Chin. Soc. Agric. Eng. 2012, 13, 16–21. [Google Scholar]
  17. Zhou, L.M.; Li, S.J.; Zhang, X.C.; Wang, S.M.; Yuan, Y.W.; Dong, X. Detection of seed cotton mass flow based on capacitance approach. Trans. Chin. Soc. Agric. Mach. 2014, 6, 47–52. [Google Scholar]
  18. Ding, Y.C.; Wang, X.L.; Liao, Q.X. Method of real-time loss sowing detection for rapeseed precision metering device based on time changed window. Trans. Chin. Soc. Agric. Eng. 2014, 24, 11–21. [Google Scholar]
  19. Ding, Y.C.; Zhu, K.; Wang, K.Y.; Liu, X.D.; Du, C.Q. Development of monitoring device for medium and small size seed flow based on thin surface laser- silicon photocell. Trans. Chin. Soc. Agric. Eng. 2019, 8, 12–20. [Google Scholar]
  20. Li, M.; Liu, X.H.; Ding, Y.C.; Liao, Q.X. Loss sowing test technology and equipment of rapeseed pneumatic precision seeder based on the seeding frequency. In Proceedings of the Annual Conference of Chinese Society of Agricultural Engineering, Chongqing, China, 22 October 2011; pp. 299–304. [Google Scholar]
  21. Ding, Y.C.; Yang, J.Q.; Zhu, K.; Zhang, L.L.; Zhou, Y.W.; Liao, Q.X. Design and experiment on seed flow sensing device for rapeseed precision metering device. Trans. Chin. Soc. Agric. Eng. 2017, 9, 29–36. [Google Scholar]
  22. Ding, Y.C.; Zhang, L.L.; Yang, J.Q.; Zhu, K. Sensing device improvement and communication design on sowing monitoring system of precision planter for rapeseed. Trans. Chin. Soc. Agric. Eng. 2018, 14, 19–26. [Google Scholar]
  23. Tan, S.Y.; Ma, X.; Wu, L.L.; Li, Z.H.; Liang, Z.W. Estimation on hole seeding quantity of super hybrid rice based on machine vision and BP neural network. Trans. Chin. Soc. Agric. Eng. 2014, 21, 201–208. [Google Scholar]
  24. Zhao, Z.B.; Liu, Y.C.; Liu, Z.J.; Gao, B. Performance detection system of tray precision seeder based on machine vision. Trans. Chin. Soc. Agric. Mach. 2014, Z1, 24–28. [Google Scholar]
  25. Xie, C.J.; Yang, L.; Zhang, D.X.; Cui, T.; Zhang, K.L. Seeding parameter monitoring method based on laser sensors. Trans. Chin. Soc. Agric. Eng. 2021, 3, 140–146. [Google Scholar]
  26. Wu, Z.Q.; Liu, J.J.; Yang, X. The design of JPS-16 seeder test-bed. J. Agric. Mech. Res. 2011, 10, 59–62. [Google Scholar]
  27. Zhang, H.N.; Ma, Y.F. Research on performance testing method of machine sowing based on image processing. Meas. Control. Technol. 2015, 2, 44–47. [Google Scholar]
  28. Chen, J.; Bian, J.; Li, Y.M.; Zhao, Z.; Wang, J.L. Performance detection experiment of precision seed metering device based on high speed camera system. Trans. Chin. Soc. Agric. Eng. 2009, 9, 90–95. [Google Scholar]
  29. Zhou, L.M.; Zhang, X.C. Monitor system of precision seeder based on capacitive sensor. J. Agric. Mech. Res. 2009, 11, 37–39. [Google Scholar]
  30. Tong, C. Zero-speed seeding technology and its theoretical design. Mech. Res. Appl. 1995, 1, 16–18+25. [Google Scholar]
  31. Yuan, Y.W.; Bai, H.J.; Fang, X.F.; Wang, D.C.; Zhou, L.M.; Niu, K. Research Progress on Maize Seeding and Its Measurement and Control Technology. Trans. Chin. Soc. Agric. Mach. 2018, 9, 1–18. [Google Scholar]
  32. Zhang, X.J.; Chen, Y.; Shi, Z.L.; Jin, W.; Zhang, H.T.; Fu, H.; Wang, D.J. Design and experiment of double-storage turntable cotton vertical disc hole seeding and metering device. Trans. Chin. Soc. Agric. Eng. 2021, 19, 27–36. [Google Scholar]
Publisher’s Note: MDPI stays neutral with regard to jurisdictional claims in published maps and institutional affiliations.

Article Metrics

Citations

Article Access Statistics

Multiple requests from the same IP address are counted as one view.