Monitoring Maize Growth and Calculating Plant Heights with Synthetic Aperture Radar (SAR) and Optical Satellite Images
Abstract
1. Introduction
- (1)
- To use SAR and optical satellite images together to monitor maize growth;
- (2)
- To investigate the sensitivity of backscatter and interferometric coherence values derived from Sentinel-1 images, as well as NDVI, LAI, fCover, and CW values derived from Sentinel-2 images of maize growth, tillage practices (planting, harvest, irrigation, etc.,), and precipitation events;
- (3)
- To analyze the sensitivity of backscatter, NDVI, LAI, fCover, and CW values to maize height;
- (4)
- To calculate plant heights using Sentinel-1 SAR image pairs acquired in monostatic repeat-pass mode.
2. Materials and Methods
2.1. Study Area
2.2. Satellite Images
2.2.1. Sentinel-1 SAR Images
2.2.2. Sentinel-2 Optical Images
2.3. In Situ Data
2.4. Meteorological Data
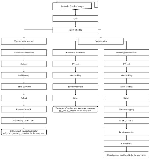
2.5. Satellite Images Processing
2.5.1. Sentinel-1 SAR Images Processing
2.5.2. Sentinel-2 Optical Image Processing
3. Results and Discussion
3.1. Sensitivity of Backscatter Values to Maize Growth
3.1.1. The Effects of Irrigation, Chiseling, and Inter-Row Hoeing Operations on Backscatter Values
3.1.2. The Effect of Precipitation on Backscatter Values
3.2. Sensitivity of Interferometric Coherence Values to Maize Growth
3.2.1. The Effects of Irrigation, Chiseling, and Inter-Row Hoeing Operations on Interferometric Coherence Values
3.2.2. The Effect of Precipitation on Interferometric Coherence Values
3.3. Sensitivity of NDVI and Other Biophysical Variables (LAI, fCover, and CW) to Maize Growth
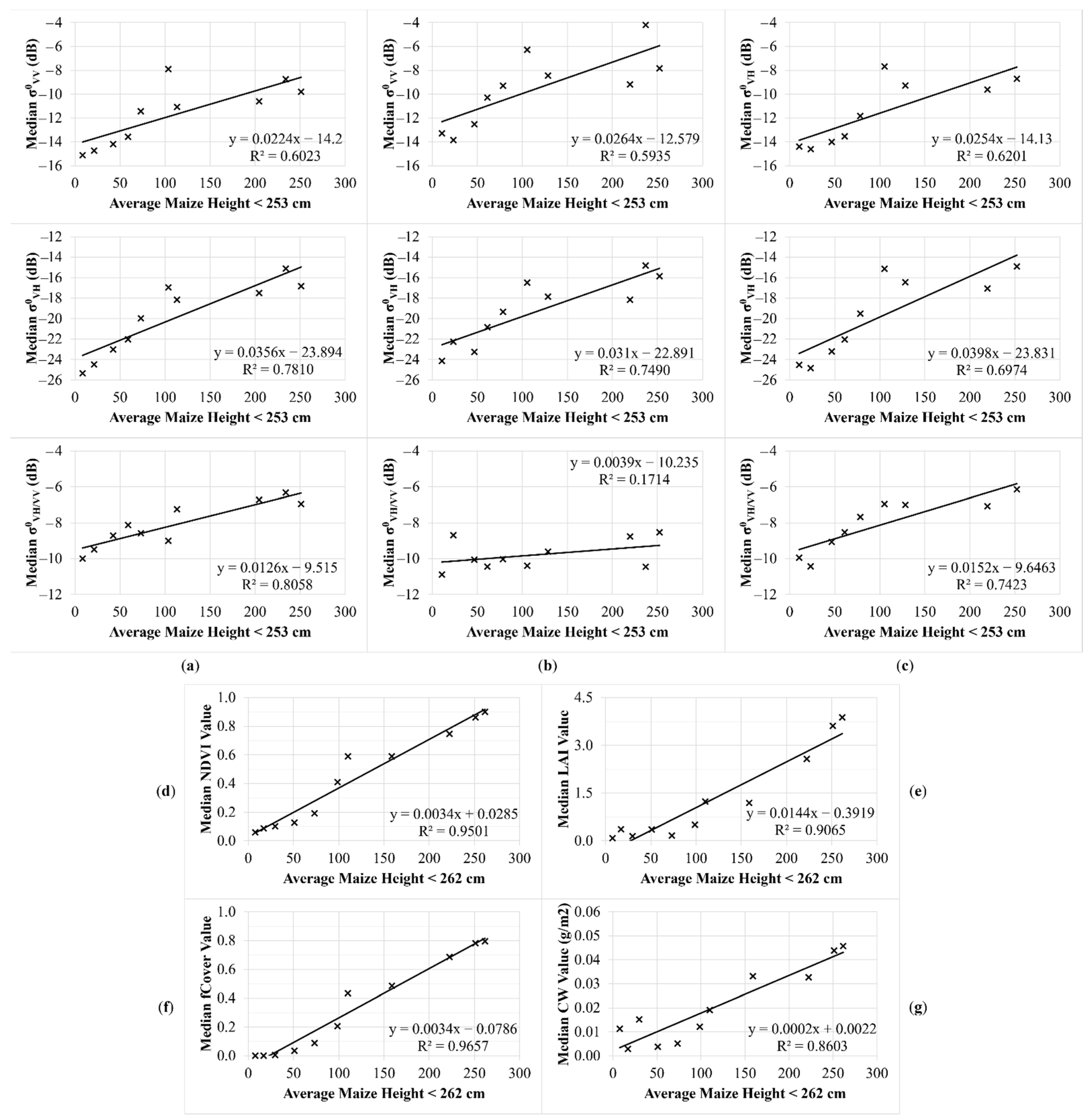
3.4. Sensitivity Analysis of Backscatter, NDVI, LAI, fCover, and CW Values to Maize Height
3.5. Maize Heights Calculated Using Sentinel-1 Satellite Images
4. Conclusions
- (1)
- Before planting, backscatter and Sentinel-2-derived values were low, while interferometric coherence values were generally high. After planting, σ0VV, σ0VH, and γVV values of images acquired, especially with larger incidence angles, responded to planting operations. While NDVI, LAI, fCover, and CW values are low, the decreases observed in backscatter and interferometric coherence values can be used as an indicator of the beginning of agricultural activity in the maize fields.
- (2)
- Among all Sentinel-derived values, the earliest response to maize growth was given by backscatter values of images acquired from Ascending-58 orbit with a larger incidence angle after average maize height exceeded 25 cm. As the σ0VV, σ0VH, and σ0VH/VV values increased, the γVV values decreased. Therefore, SAR data acquired at larger incidence angles can be used to identify and monitor the early growth stages of maize.
- (3)
- Backscatter values increased after irrigation operations. Therefore, observed increases in backscatter values can be used to monitor irrigation operations. In addition, backscatter values were sensitive to irrigation operations even when the average maize height was about 235 cm. This demonstrated that Sentinel-1’s C-band sensor was able to penetrate dense vegetation. Therefore, it should not be ignored that the radar signals may become sensitive to soil moisture, especially in maize fields with wide row spacing.
- (4)
- Backscatter and interferometric coherence values of images acquired with lower incidence angles were more affected by precipitation events. γVH values, which were low throughout the growing season, became significantly higher after precipitation events. Therefore, high values of γVH can provide information about regional precipitation.
- (5)
- Among all Sentinel-derived values, fCover derived from Sentinel-2 was the most sensitive to maize height (R2 = 0.97). The value derived from Sentinel-1 that is the most sensitive to maize height was the σ0VH/VV value of images acquired from the Ascending-58 orbit with larger incidence angles (R2 = 0.81). Using these values in combination with the γVV values of image pairs acquired with large incidence angles (as they are less affected by irrigation operations and precipitation events) can provide more reliable information for monitoring maize growth.
- (6)
- A slight decrease in backscatter, NDVI, LAI, fCover, and CW values was observed before harvest. These decreases can be considered as an indication that the canopy water content of silage maize has started to decrease and it is time to harvest. In addition, these decreases can also be considered as an indication that the grain maize has passed through the final growth stages. In addition, since backscatter and interferometric coherence values were sensitive to crop residues left in the field after harvest and precipitation can make it difficult to determine the harvest date, values derived from Sentinel-2 that show a drastic decline after harvest can help determine the harvest date more precisely.
- (7)
- On the other hand, calculation of plant heights may be an alternative to overcome the saturation effects observed in values derived from SAR and optical images. In this study, using Sentinel-1 image pairs acquired in monostatic repeat-pass mode, plant heights were calculated with an error of about 50 cm. However, it was determined that these values were close to the actual plant height value by coincidence. In future studies, plant heights can be calculated more precisely using image pairs acquired in bistatic single-pass mode with a larger perpendicular baseline and a lower HoA.
Author Contributions
Funding
Institutional Review Board Statement
Data Availability Statement
Acknowledgments
Conflicts of Interest
References
- Serna-Saldivar, S.O. Preface. In Corn: Chemistry and Technology, 3rd ed.; Serna-Saldivar, S.O., Ed.; Woodhead Publishing: Duxford, UK; AACC International Press: Washington, DC, USA, 2019; pp. xv–xvi. ISBN 9780128118863. [Google Scholar]
- Hütt, C.; Tilly, N.; Schiedung, H.; Bareth, G. Potential of multitemporal TanDEM-X derived crop surface models for maize growth monitoring. Int. Arch. Photogramm. Remote Sens. Spat. Inf. Sci. 2016, XLI-B7, 803–808. [Google Scholar] [CrossRef]
- Tian, F.; Wu, B.; Zeng, H.; Zhang, X.; Xu, J. Efficient identification of corn cultivation area with multitemporal synthetic aperture radar and optical images in the Google Earth Engine Cloud Platform. Remote Sens. 2019, 11, 629. [Google Scholar] [CrossRef]
- Su, W.; Sun, Z.; Chen, W.-h; Zhang, X.; Yao, C.; Wu, J.; Huang, J.; Zhu, D. Joint retrieval of growing season corn canopy LAI and leaf chlorophyll content by fusing Sentinel-2 and MODIS images. Remote Sens. 2019, 11, 2409. [Google Scholar] [CrossRef]
- Serna-Saldivar, S.O.; Perez Carrillo, E. Food uses of whole corn and dry-milled fractions. In Corn: Chemistry and Technology, 3rd ed.; Serna-Saldivar, S.O., Ed.; Woodhead Publishing: Duxford, UK; AACC International Press: Washington, DC, USA, 2019; pp. 435–467. ISBN 9780128118863. [Google Scholar]
- Martinez, E.L.; Fernandez, F.J.B. Economics of production, marketing and utilization. In Corn: Chemistry and Technology, 3rd ed.; Serna-Saldivar, S.O., Ed.; Woodhead Publishing: Duxford, UK; AACC International Press: Washington, DC, USA, 2019; pp. 87–107. ISBN 9780128118863. [Google Scholar]
- Turkish Statistical Institute (TURKSTAT). Bitkisel Ürün Denge Tabloları, 2020–2021. Available online: https://data.tuik.gov.tr/Bulten/Index?p=Bitkisel-Urun-Denge-Tablolari-2020-2021-45505 (accessed on 12 April 2022).
- Soria-Ruiz, J.; Fernandez-Ordonez, Y.; McNairm, H.; Bugden-Storie, J. Corn Monitoring and Crop Yield Using Optical and RADARSAT-2 Images. In Proceedings of the 2007 IEEE International Geoscience and Remote Sensing Symposium (IGARSS), Barcelona, Spain, 23–28 July 2007; pp. 3655–3658. [Google Scholar]
- McNairn, H.; Brisco, B. The application of C-band polarimetric SAR for agriculture: A review. Can. J. Remote Sens. 2004, 30, 525–542. [Google Scholar] [CrossRef]
- Nasirzadehdizaji, R.; Cakir, Z.; Balik Sanli, F.; Abdikan, S.; Pepe, A.; Calò, F. Sentinel-1 interferometric coherence and backscattering analysis for crop monitoring. Comput. Electron. Agric. 2021, 185, 106118. [Google Scholar] [CrossRef]
- Meroni, M.; d’Andrimont, R.; Vrieling, A.; Fasbender, D.; Lemoine, G.; Rembold, F.; Seguini, L.; Verhegghen, A. Comparing land surface phenology of major European crops as derived from SAR and multispectral data of Sentinel-1 and -2. Remote Sens. Environ. 2021, 253, 112232. [Google Scholar] [CrossRef]
- Alvino, F.C.G.; Aleman, C.C.; Filgueiras, R.; Althoff, D.; da Cunha, F.F. Vegetation indices for irrigated corn monitoring. Eng. Agric. 2020, 40, 322–333. [Google Scholar] [CrossRef]
- Veloso, A.; Mermoz, S.; Bouvet, A.; Le Toan, T.; Planells, M.; Dejoux, J.-F.; Ceschia, E. Understanding the temporal behavior of crops using Sentinel-1 and Sentinel-2-like data for agricultural applications. Remote Sens. Environ. 2017, 199, 415–426. [Google Scholar] [CrossRef]
- Liu, C.-a.; Chen, Z.-x.; Shao, Y.; Chen, J.-s.; Hasi, T.; Pan, H.-z. Research advances of SAR remote sensing for agriculture applications: A review. J. Integr. Agric. 2019, 18, 506–525. [Google Scholar] [CrossRef]
- Nandibewoor, A.; Hebbal, S.B.; Hegadi, R. Remote monitoring of maize crop through satellite multispectral imagery. Procedia Comput. Sci. 2015, 45, 344–353. [Google Scholar] [CrossRef]
- Tunca, E. Evaluation of Using Vegetation Indices and Evapotranspiration Data Obtained from Satellite Data for Yield Estimation of Silage Corn. Master’s Thesis, Ondokuz Mayıs University, Samsun, Turkey, 7 August 2015. [Google Scholar]
- Zhang, F.; Zhou, G.; Nilsson, C. Remote estimation of the fraction of absorbed imagesynthetically active radiation for a maize canopy in Northeast China. J. Plant Ecol. 2015, 8, 429–435. [Google Scholar] [CrossRef]
- Bhandari, A.K.; Kumar, A.; Singh, G.K. Feature extraction using Normalized Difference Vegetation Index (NDVI): A case study of Jabalpur City. Procedia Technol. 2012, 6, 612–621. [Google Scholar] [CrossRef]
- Bahrami, H.; Homayouni, S.; Safari, A.; Mirzaei, S.; Mahdianpari, M.; Reisi-Gahrouei, O. Deep learning-based estimation of crop biophysical parameters using multi-source and multi-temporal remote sensing observations. Agronomy 2021, 11, 1363. [Google Scholar] [CrossRef]
- Chaves, M.E.D.; Picoli, M.C.A.; Sanches, I.D. Recent applications of Landsat 8/OLI and Sentinel-2/MSI for land use and land cover mapping: A systematic review. Remote Sens. 2020, 12, 3062. [Google Scholar] [CrossRef]
- Chaves, M.E.D.; Soares, A.R.; Sanches, I.D.; Fronza, J.G. CBERS data cubes for land use and land cover mapping in the Brazilian Cerrado agricultural belt. Int. J. Remote Sens. 2021, 42, 8398–8432. [Google Scholar] [CrossRef]
- Formaggio, A.R.; Epiphanio, J.C.N.; dos Santos Simões, M. Radarsat backscattering from an agricultural scene. Pesqui. Agropecu. Bras. 2001, 36, 823–830. [Google Scholar] [CrossRef][Green Version]
- Holtgrave, A.-K.; Röder, N.; Ackermann, A.; Erasmi, S.; Kleinschmit, B. Comparing Sentinel-1 and -2 data and indices for agricultural land use monitoring. Remote Sens. 2020, 12, 2919. [Google Scholar] [CrossRef]
- Brosinsky, A.; Kuester, T.; Foerster, S.; Kaufmann, H.; Segl, K.; Guanter, L. Principles of Imaging Spectroscopy: Electromagnetic Radiation and Its Interactions with Earth Surface Materials. Available online: https://eo-college.org/resource/principles-of-imaging-spectroscopy/ (accessed on 17 April 2021).
- King, M.D.; Platnick, S.; Menzel, W.P.; Ackerman, S.A.; Hubanks, P.A. Spatial and temporal distribution of clouds observed by MODIS onboard the Terra and Aqua satellites. IEEE Trans. Geosci. Remote Sens. 2013, 51, 3826–3852. [Google Scholar] [CrossRef]
- Ajadi, O.A.; Barr, J.; Liang, S.-Z.; Ferreira, R.; Kumpatla, S.P.; Patel, R.; Swatantran, A. Large-scale crop type and crop area mapping across Brazil using synthetic aperture radar and optical imagery. Int. J. Appl. Earth Obs. Geoinf. 2021, 97, 102294. [Google Scholar] [CrossRef]
- Soria-Ruiz, J.; Fernandez-Ordonez, Y.; McNairn, H. Corn monitoring and crop yield using optical and microwave remote sensing. In Geoscience and Remote Sensing; Ho, P.-G.P., Ed.; InTechOpen: London, UK, 2009; pp. 405–420. ISBN 978-953-51-4900-2. [Google Scholar]
- Jagdhuber, T.; Hajnsek, I.; Papathanassiou, K.P. SAR Polarimetry. Available online: https://eo-college.org/resource/polsar/ (accessed on 27 November 2021).
- McNairn, H.; van der Sanden, J.J.; Brown, R.J.; Ellis, J. The Potential of RADARSAT-2 for Crop Mapping and Assessing Crop Condition. In Proceedings of the Second International Conference on Geospatial Information in Agriculture and Forestry, Lake Buena Vista, FL, USA, 10–12 January 2000; pp. 81–88. [Google Scholar]
- Kumaraperumal, R.; Shama, M.; Ragunath, B.K.K.P.; Jagadeeswaran, R. Sentinel 1A SAR backscattering signature of maize and cotton crops. Madras Agric. J. 2017, 104, 54–57. [Google Scholar] [CrossRef]
- Li, L.; Kong, Q.; Wang, P.; Xun, L.; Wang, L.; Xu, L.; Zhao, Z. Precise identification of maize in the North China Plain based on Sentinel-1A SAR time series data. Int. J. Remote Sens. 2019, 40, 1996–2013. [Google Scholar] [CrossRef]
- Moran, M.S.; Alonso, L.; Moreno, J.F.; Cendrero Mateo, M.P.; de la Cruz, D.F.; Montoro, A. A RADARSAT-2 quad-polarized time series for monitoring crop and soil conditions in Barrax, Spain. IEEE Trans. Geosci. Remote Sens. 2012, 50, 1057–1070. [Google Scholar] [CrossRef]
- Abdikan, S.; Sekertekin, A.; Ustunern, M.; Balik Sanli, F.; Nasirzadehdizaji, R. Backscatter analysis using multi-temporal Sentinel-1 SAR data for crop growth of maize in Konya Basin, Turkey. Int. Arch. Photogramm. Remote Sens. Spat. Inf. Sci. 2018, XLII–3, 9–13. [Google Scholar] [CrossRef]
- McNairn, H.; Ellis, J.; van der Sanden, J.J.; Hirose, T.; Brown, R.J. Providing crop information using RADARSAT-1 and satellite optical imagery. Int. J. Remote Sens. 2002, 23, 851–870. [Google Scholar] [CrossRef]
- Sukawattanavijit, C.; Chen, J.; Zhang, H. GA-SVM algorithm for improving land-cover classification using SAR and optical remote sensing data. IEEE Geosci. Remote Sens. Lett. 2017, 14, 284–288. [Google Scholar] [CrossRef]
- Jiao, X.; McNairn, H.; Shang, J.; Liu, J. The Sensitivity of Multi-Frequency (X, C and L-Band) Radar Backscatter Signatures to Bio-Physical Variables (LAI) Over Corn and Soybean Fields. In Proceedings of the ISPRS Technical Commission VII Symposium—100 Years ISPRS, Vienna, Austria, 5–7 July 2010; pp. 317–321. [Google Scholar]
- Riedel, T.; Eckardt, R. Biosphere—Agricultural Applications with SAR Data. Available online: https://eo-college.org/resource/agriculture/ (accessed on 27 November 2021).
- Nasirzadehdizaji, R.; Balik Sanli, F.; Abdikan, S.; Cakir, Z.; Sekertekin, A.; Ustuner, M. Sensitivity analysis of multi-temporal Sentinel-1 SAR parameters to crop height and canopy coverage. Appl. Sci. 2019, 9, 655. [Google Scholar] [CrossRef]
- Moran, M.S.; Hymer, D.C.; Qi, J.; Kerr, Y. Comparison of ERS-2 SAR and Landsat TM imagery for monitoring agricultural crop and soil conditions. Remote Sens. Environ. 2002, 79, 243–252. [Google Scholar] [CrossRef]
- Vreugdenhil, M.; Wagner, W.; Bauer-Marschallinger, B.; Pfeil, I.; Teubner, I.; Rüdiger, C.; Strauss, P. Sensitivity of Sentinel-1 backscatter to vegetation dynamics: An Austrian case study. Remote Sens. 2018, 10, 1396. [Google Scholar] [CrossRef]
- Chen, Y.; Hou, J.; Huang, C.; Zhang, Y.; Li, X. Mapping maize area in heterogeneous agricultural landscape with multi-temporal Sentinel-1 and Sentinel-2 images based on random forest. Remote Sens. 2021, 13, 2988. [Google Scholar] [CrossRef]
- Steele-Dunne, S.C.; McNairn, H.; Monsivais-Huertero, A.; Judge, J.; Liu, P.-W.; Papathanassiou, K. Radar remote sensing of agricultural canopies: A review. IEEE J. Sel. Top. Appl. Earth Obs. Remote Sens. 2017, 10, 2249–2273. [Google Scholar] [CrossRef]
- Amherdt, S.; Di Leo, N.C.; Balbarani, S.; Pereira, A.; Cornero, C.; Pacino, M.C. Exploiting Sentinel-1 data time-series for crop classification and harvest date detection. Int. J. Remote Sens. 2021, 42, 7313–7331. [Google Scholar] [CrossRef]
- Xie, Q.; Wang, J.; Lopez-Sanchez, J.M.; Peng, X.; Liao, C.; Shang, J.; Zhu, J.; Fu, H.; Ballester-Berman, J.D. Crop height estimation of corn from multi-year RADARSAT-2 polarimetric observables using machine learning. Remote Sens. 2021, 13, 392. [Google Scholar] [CrossRef]
- Santoro, M.; Wegmüller, U.; Askne, J.I.H. Signatures of ERS–Envisat interferometric SAR coherence and phase of short vegetation: An analysis in the case of maize fields. IEEE Trans. Geosci. Remote Sens. 2010, 48, 1702–1713. [Google Scholar] [CrossRef]
- Kemp, J.; Burns, J. Agricultural Monitoring Using Pursuit Monostatic TanDEM-X Coherence in the Western Cape, South Africa. In Proceedings of the EUSAR 2016: 11th European Conference on Synthetic Aperture Radar, Hamburg, Germany, 6–9 June 2016; pp. 643–646. [Google Scholar]
- Arslan, İ. Monitoring the Development of Maize Vegetation Period with Radar and Multispectral Satellite Images. Master’s Thesis, Akdeniz University, Antalya, Turkey, 17 January 2022. Available online: https://tez.yok.gov.tr/UlusalTezMerkezi/TezGoster?key=RjZwH00oMG4iNa5Sgvlgg0KcpUA2PfW4SQQf3X_DlLkRGZxAFt0j5AeSP12WBFKr (accessed on 23 May 2022).
- ESA. Copernicus Satellite Imagery under Open Licence. Available online: https://open.esa.int/copernicus-sentinel-satellite-imagery-under-open-licence/ (accessed on 25 May 2022).
- ESA. What Is Copernicus? Available online: https://www.copernicus.eu/sites/default/files/Brochure_Copernicus_2019%20updated_0.pdf (accessed on 19 May 2022).
- ESA. Introducing Sentinel-1. Available online: https://www.esa.int/Applications/Observing_the_Earth/Copernicus/Sentinel-1/Introducing_Sentinel-1 (accessed on 19 May 2022).
- ESA. Sentinel-1. Available online: https://sentinel.esa.int/web/sentinel/missions/sentinel-1 (accessed on 19 May 2022).
- ESA. Introducing Sentinel-2. Available online: https://www.esa.int/Applications/Observing_the_Earth/Copernicus/Sentinel-2/Introducing_Sentinel-2 (accessed on 19 May 2022).
- ESA. Sentinel-2. Available online: https://sentinel.esa.int/web/sentinel/missions/sentinel-2 (accessed on 19 May 2022).
- ESA. Level-1 Interferometric Wide Swath SLC Products. Available online: https://sentinel.esa.int/web/sentinel/technical-guides/sentinel-1-sar/products-algorithms/level-1/single-look-complex/interferometric-wide-swath (accessed on 19 May 2022).
- ESA. Resolution and Swath. Available online: https://sentinel.esa.int/web/sentinel/missions/sentinel-2/instrument-payload/resolution-and-swath (accessed on 19 May 2022).
- STEP. Frequently Asked Questions About the SNAP Platform. Available online: http://step.esa.int/main/toolboxes/snap/snap-faq/ (accessed on 25 May 2022).
- Small, D.; Schubert, A. Guide to ASAR Geocoding. Available online: https://www.geo.uzh.ch/microsite/rsl-documents/research/publications/other-sci-communications/2008_RSL-ASAR-GC-AD-v101-0335607552/2008_RSL-ASAR-GC-AD-v101.pdf (accessed on 8 November 2021).
- Small, D.; Schubert, A. Guide to Sentinel-1 Geocoding. Available online: https://sentinel.esa.int/documents/247904/1653442/Guide-to-Sentinel-1-Geocoding.pdf (accessed on 8 November 2021).
- Pandžić, M.; Ljubičić, N.; Mimić, G.; Pandžić, J.; Pejak, B.; Crnojević, V. A case study of monitoring maize dynamics in Serbia by utilizing Sentinel-1 data and growing degree days. ISPRS Ann. Photogramm. Remote Sens. Spat. Inf. Sci. 2020, V-3–2020, 117–124. [Google Scholar] [CrossRef]
- Engdahl, M.E.; Borgeaud, M.; Rast, M. The use of ERS-1/2 tandem interferometric coherence in the estimation of agricultural crop heights. IEEE Trans. Geosci. Remote Sens. 2001, 39, 1799–1806. [Google Scholar] [CrossRef]
- Mestre-Quereda, A.; Lopez-Sanchez, J.M.; Vicente-Guijalba, F.; Jacob, A.W.; Engdahl, M.E. Time-series of Sentinel-1 interferometric coherence and backscatter for crop-type mapping. IEEE J. Sel. Top. Appl. Earth Obs. Remote Sens. 2020, 13, 4070–4084. [Google Scholar] [CrossRef]
- Grunfeld Brook, N.A. Introduction to SAR Interferometry—Generating a Digital Elevation Model (DEM). Available online: https://appliedsciences.nasa.gov/sites/default/files/SAR%20Disasters%20Part%203_0.pdf (accessed on 10 November 2021).
- Eineder, M.; Bamler, R. SAR Interferometry Error Sources. Available online: https://eo-college.org/resource/insar_errors/ (accessed on 9 November 2021).
- Braun, A. Retrieval of digital elevation models from Sentinel-1 radar data-open applications, techniques, and limitations. Open Geosci. 2021, 13, 532–569. [Google Scholar] [CrossRef]
- Erten, E.; Lopez-Sanchez, J.M.; Yuzugullu, O.; Hajnsek, I. Retrieval of agricultural crop height from space: A comparison of SAR techniques. Remote Sens. Environ. 2016, 187, 130–144. [Google Scholar] [CrossRef]
- Kovács, I.P.; Bugya, T.; Czigány, S.; Defilippi, M.; Lóczy, D.; Riccardi, P.; Ronczyk, L.; Pasquali, P. How to avoid false interpretations of Sentinel-1A TOPSAR interferometric data in landslide mapping? A case study: Recent landslides in Transdanubia, Hungary. Nat. Hazards 2019, 96, 693–712. [Google Scholar] [CrossRef]
- Goldstein, R.M.; Werner, C.L. Radar interferogram filtering for geophysical applications. Geophys. Res. Lett. 1998, 25, 4035–4038. [Google Scholar] [CrossRef]
- Chen, C.W.; Zebker, H.A. Phase unwrapping for large SAR interferograms: Statistical segmentation and generalized network models. IEEE Trans. Geosci. Remote Sens. 2002, 40, 1709–1719. [Google Scholar] [CrossRef]
- Rouse, J.W., Jr.; Haas, R.H.; Schell, J.A.; Deering, D.W. Monitoring Vegetation Systems in the Great Plains with ERTS. In Third Earth Resources Technology Satellite-1 Symposium; NASA: Washington, DC, USA, 1974; Volume 1, pp. 309–317. [Google Scholar]
- Khabbazan, S.; Vermunt, P.; Steele-Dunne, S.; Ratering Arntz, L.; Marinetti, C.; van der Valk, D.; Iannini, L.; Molijn, R.; Westerdijk, K.; van der Sande, C. Crop monitoring using Sentinel-1 data: A case study from the Netherlands. Remote Sens. 2019, 11, 1887. [Google Scholar] [CrossRef]
- Blaes, X.; Defourny, P.; Wegmüller, U.; Della Vecchia, A.; Guerriero, L.; Ferrazzoli, P. C-band polarimetric indexes for maize monitoring based on a validated radiative transfer model. IEEE Trans. Geosci. Remote Sens. 2006, 44, 791–800. [Google Scholar] [CrossRef]
- Arias, M.; Campo-Bescós, M.Á.; Álvarez-Mozos, J. Crop classification based on temporal signatures of Sentinel-1 observations over Navarre Province, Spain. Remote Sens. 2020, 12, 278. [Google Scholar] [CrossRef]
- Arias, M.; Campo-Bescós, M.A.; Álvarez-Mozos, J. Crop Type Mapping Based on Sentinel-1 Backscatter Time Series. In Proceedings of the IGARSS 2018–2018 IEEE International Geoscience and Remote Sensing Symposium, Valencia, Spain, 22–27 July 2018; pp. 6623–6626. [Google Scholar]
- McNairn, H.; Jiao, X. SAR for Mapping Soils and Crops. Available online: https://appliedsciences.nasa.gov/sites/default/files/session3-final.pdf (accessed on 26 November 2021).
- Pathe, C. Hydrosphere—Soil Moisture. Available online: https://eo-college.org/resource/soil_moisture/ (accessed on 27 November 2021).
- Iyyappan, M.; Ramakrishnan, S.S.; Srinivasa Raju, K. Study of discrimination between plantation and dense scrub based on backscattering behavior of C band SAR data. Int. Arch. Photogramm. Remote Sens. Spatial Inf. Sci. 2014, XL–8, 755–760. [Google Scholar] [CrossRef]
- Mascolo, L.; Lopez-Sanchez, J.M.; Vicente-Guijalba, F.; Nunziata, F.; Migliaccio, M.; Mazzarella, G. A complete procedure for crop phenology estimation with PolSAR data based on the complex Wishart classifier. IEEE Trans. Geosci. Remote Sens. 2016, 54, 6505–6515. [Google Scholar] [CrossRef]
- Sonobe, R.; Yamaya, Y.; Tani, H.; Wang, X.; Kobayashi, N.; Mochizuki, K.-i. Assessing the suitability of data from Sentinel-1A and 2A for crop classification. GISci. Remote Sens. 2017, 54, 918–938. [Google Scholar] [CrossRef]
- Ashmitha Nihar, M.; Mohammed Ahamed, J.; Pazhanivelan, S.; Kumaraperumal, R.; Ganesha Raj, K. Estimation of cotton and maize crop area in Perambalur District of Tamil Nadu using multi-date Sentinel-1A SAR data. Int. Arch. Photogramm. Remote Sens. Spat. Inf. Sci. 2019, XLII-3/W6, 67–71. [Google Scholar] [CrossRef]
- Venkatesan, M.; Pazhanivelan, S.; Sudarmanian, N.S. Multi-temporal feature extraction for precise maize area mapping using time-series Sentinel 1A SAR data. Int. Arch. Photogramm. Remote Sens. Spat. Inf. Sci. 2019, XLII-3/W6, 169–173. [Google Scholar] [CrossRef]
- Xu, L.; Zhang, H.; Wang, C.; Zhang, B.; Liu, M. Crop classification based on temporal information using Sentinel-1 SAR time-series data. Remote Sens. 2019, 11, 53. [Google Scholar] [CrossRef]
- Verma, A.; Kumar, A.; Lal, K. Kharif crop characterization using combination of SAR and MSI optical Sentinel satellite datasets. J. Earth Syst. Sci. 2019, 128, 230. [Google Scholar] [CrossRef]
- Alonso-González, A.; López-Martínez, C.; Papathanassiou, K.P.; Hajnsek, I. Polarimetric SAR time series change analysis over agricultural areas. IEEE Trans. Geosci. Remote Sens. 2020, 58, 7317–7330. [Google Scholar] [CrossRef]
- Ameline, M.; Fieuzal, R.; Betbeder, J.; Berthoumieu, J.-F.; Baup, F. Estimation of corn yield by assimilating SAR and optical time series into a simplified agro-meteorological model: From diagnostic to forecast. IEEE J. Sel. Top. Appl. Earth Obs. Remote Sens. 2018, 11, 4747–4760. [Google Scholar] [CrossRef]
- Liu, C.; Shang, J.; Vachon, P.W.; McNairn, H. Multiyear crop monitoring using polarimetric RADARSAT-2 data. IEEE Trans. Geosci. Remote Sens. 2013, 51, 2227–2240. [Google Scholar] [CrossRef]
- Ferrazzoli, P.; Paloscia, S.; Pampaloni, P.; Schiavon, G.; Solimini, D.; Coppo, P. Sensitivity of microwave measurements to vegetation biomass and soil moisture content: A case study. IEEE Trans. Geosci. Remote Sens. 1992, 30, 750–756. [Google Scholar] [CrossRef]
- Wiseman, G.; McNairn, H.; Homayouni, S.; Shang, J. RADARSAT-2 polarimetric SAR response to crop biomass for agricultural production monitoring. IEEE J. Sel. Top. Appl. Earth Obs. Remote Sens. 2014, 7, 4461–4471. [Google Scholar] [CrossRef]
- Macelloni, G.; Paloscia, S.; Pampaloni, P.; Marliani, F.; Gai, M. The relationship between the backscattering coefficient and the biomass of narrow and broad leaf crops. IEEE Trans. Geosci. Remote Sens. 2001, 39, 873–884. [Google Scholar] [CrossRef]
- El Hajj, M.; Baghdadi, N.; Bazzi, H.; Zribi, M. Penetration analysis of SAR signals in the C and L bands for wheat, maize, and grasslands. Remote Sens. 2019, 11, 31. [Google Scholar] [CrossRef]
- Joseph, A.T.; van der Velde, R.; O’Neill, P.E.; Lang, R.; Gish, T. Effects of corn on C- and L-band radar backscatter: A correction method for soil moisture retrieval. Remote Sens. Environ. 2010, 114, 2417–2430. [Google Scholar] [CrossRef]
- Ghazaryan, G.; Dubovyk, O.; Graw, V.; Kussul, N.; Schellberg, J. Local-scale agricultural drought monitoring with satellite-based multi-sensor time-series. GISci. Remote Sens. 2020, 57, 704–718. [Google Scholar] [CrossRef]
- Sun, L.; Chen, J.; Guo, S.; Deng, X.; Han, Y. Integration of time series Sentinel-1 and Sentinel-2 imagery for crop type mapping over oasis agricultural areas. Remote Sens. 2020, 12, 158. [Google Scholar] [CrossRef]
- Paloscia, S. An empirical approach to estimating leaf area index from multifrequency SAR data. Int. J. Remote Sens. 1998, 19, 359–364. [Google Scholar] [CrossRef]
- Gao, S.; Niu, Z.; Huang, N.; Hou, X. Estimating the Leaf Area Index, height and biomass of maize using HJ-1 and RADARSAT-2. Int. J. Appl. Earth Obs. Geoinf. 2013, 24, 1–8. [Google Scholar] [CrossRef]
- Beriaux, E.; Jago, A.; Lucau-Danila, C.; Planchon, V.; Defourny, P. Sentinel-1 time series for crop identification in the framework of the future CAP monitoring. Remote Sens. 2021, 13, 2785. [Google Scholar] [CrossRef]
- Khabbazan, S.; Steele-Dunne, S.C.; Vermunt, P.; Judge, J.; Vreugdenhil, M.; Gao, G. The influence of surface canopy water on the relationship between L-band backscatter and biophysical variables in agricultural monitoring. Remote Sens. Environ. 2022, 268, 112789. [Google Scholar] [CrossRef]
- Selvaraj, S.; Haldar, D.; Danodia, A. Time Series Sentinel-1A Profile Analysis for Heterogeneous Kharif Crops Discrimination in North India. In Proceedings of the URSI AP-RASC 2019, New Delhi, India, 9–15 March 2019; pp. 1–4. [Google Scholar]
- McNairn, H.; Duguay, C.; Boisvert, J.; Huffman, E.; Brisco, B. Defining the sensitivity of multi-frequency and multi-polarized radar backscatter to post-harvest crop residue. Can. J. Remote Sens. 2001, 27, 247–263. [Google Scholar] [CrossRef]
- Blaes, X.; Defourny, P. Retrieving crop parameters based on tandem ERS 1/2 interferometric coherence images. Remote Sens. Environ. 2003, 88, 374–385. [Google Scholar] [CrossRef]
- Wegmüller, U.; Werner, C. Retrieval of vegetation parameters with SAR interferometry. IEEE Trans. Geosci. Remote Sens. 1997, 35, 18–24. [Google Scholar] [CrossRef]
- Bai, Z.; Fang, S.; Gao, J.; Zhang, Y.; Jin, G.; Wang, S.; Zhu, Y.; Xu, J. Could vegetation index be derive from synthetic aperture radar?—The linear relationship between interferometric coherence and NDVI. Sci. Rep. 2020, 10, 6749. [Google Scholar] [CrossRef]
- Ulaby, F.; Bush, T.; Batlivala, P. Radar response to vegetation II: 8-18 GHz band. IEEE Trans. Antennas Propag. 1975, 23, 608–618. [Google Scholar] [CrossRef]
- Santoro, M.; Askne, J.; Smith, G.; Fransson, J.E.S. Stem volume retrieval in boreal forests from ERS-1/2 interferometry. Remote Sens. Environ. 2002, 81, 19–35. [Google Scholar] [CrossRef]
- Liao, C.; Wang, J.; Shang, J.; Huang, X.; Liu, J.; Huffman, T. Sensitivity study of Radarsat-2 polarimetric SAR to crop height and fractional vegetation cover of corn and wheat. Int. J. Remote Sens. 2018, 39, 1475–1490. [Google Scholar] [CrossRef]
- Eminoğlu, M.A. Estimating Biomass of Corn Using Unmanned Air Vehicle-Based RGB and NDVI Cameras. Master’s Thesis, Harran University, Şanlıurfa, Turkey, 24 June 2019. [Google Scholar]
- Venancio, L.P.; Filgueiras, R.; da Cunha, F.F.; dos Santos Silva, F.C.; Argolo dos Santos, R.; Mantovani, E.C. Mapping of corn phenological stages using NDVI from OLI and MODIS sensors. Semina Ciênc. Agrár. 2020, 41, 1517–1534. [Google Scholar] [CrossRef]
- Bazezew, M.N.; Belay, A.T.; Guda, S.T.; Kleinn, C. Developing maize yield predictive models from Sentinel-2 MSI derived vegetation indices: An approach to an early warning system on yield fluctuation and food security. PFG J. Photogramm. Remote Sens. Geoinf. Sci. 2021, 89, 535–548. [Google Scholar] [CrossRef]
- Chen, P.-Y.; Fedosejevs, G.; Tiscareño-López, M.; Arnold, J.G. Assessment of MODIS-EVI, MODIS-NDVI and VEGETATION-NDVI composite data using agricultural measurements: An example at corn fields in Western Mexico. Environ. Monit. Assess. 2006, 119, 69–82. [Google Scholar] [CrossRef]













| Acquisition Mode | Product Level | Polarization | Orbit Pass | Relative Orbit Number | Sub-Swath Where the Study Area Is Located | Incidence Angle | Spatial Resolution rg × az (m) | Pixel Spacing rg × az (m) | Number of Looks rg × az |
|---|---|---|---|---|---|---|---|---|---|
| IW | Level-1 SLC | Dual Polarization (VV and VH) | Ascending | 58 | IW3 | 43.1° | 3.5 × 22.6 | 2.3 × 14.1 | 1 × 1 |
| Ascending | 160 | IW1 | 32.9° | 2.7 × 22.5 | |||||
| Descending | 65 | IW2 | 38.3° | 3.1 × 22.7 |
| Orbit | Acquisition Date (2019) | Acquisition Time (UTC *) | ||||
|---|---|---|---|---|---|---|
| July | August | September | October | November | ||
| Ascending-58 | 9, 15, 21, 27 | 2, 8, 14, 20, 26 | 1, 7, 13, 19, 25 | 1, 7, 13, 19, 25, 31 | 6, 12 | 15:58 |
| Ascending-160 | 10, 16, 22, 28 | 3, 9, 15, 21, 27 | 2, 8, 14, 20, 26 | 2, 8, 14, 20, 26 | 1, 7, 13 | 15:50 |
| Descending-65 | 10, 16, 22, 28 | 3, 9, 15, 21, 27 | 2, 8, 20, 26 | 2, 8, 14, 20, 26 | 1, 7, 13 | 03:59 |
| Band Number | Sentinel-2A | Sentinel-2B | Spatial Resolution (m) | ||
|---|---|---|---|---|---|
| Central Wavelength (nm) | Bandwidth (nm) | Central Wavelength (nm) | Bandwidth (nm) | ||
| 2 | 492.4 | 66 | 492.1 | 66 | 10 |
| 3 | 559.8 | 36 | 559.0 | 36 | |
| 4 | 664.6 | 31 | 664.9 | 31 | |
| 8 | 832.8 | 106 | 832.9 | 106 | |
| 5 | 704.1 | 15 | 703.8 | 16 | 20 |
| 6 | 740.5 | 15 | 739.1 | 15 | |
| 7 | 782.8 | 20 | 779.7 | 20 | |
| 8a | 864.7 | 21 | 864.0 | 22 | |
| 11 | 1613.7 | 91 | 1610.4 | 94 | |
| 12 | 2202.4 | 175 | 2185.7 | 185 | |
| 1 | 442.7 | 21 | 442.2 | 21 | 60 |
| 9 | 945.1 | 20 | 943.2 | 21 | |
| 10 | 1373.5 | 31 | 1376.9 | 30 | |
| Acquisition Date (2019) | |
|---|---|
| Month | Day |
| July | 11, 16, 21, 26, 31 |
| August | 5, 10, 15 *, 20, 25, 30 |
| September | 4, 9, 14 *, 19, 29 |
| October | 4, 9, 14, 19, 24, 29 |
| November | 3, 8, 13 * |
| Orbit | Acquisition Dates of Satellite Image Pairs | Temporal Baseline (Days) | Perpendicular Baseline (m) | Height of Ambiguity (HoA) (m) | Average Maize Height Measured in the Field (m) | Generated DEM | |
|---|---|---|---|---|---|---|---|
| First Image | Second Image | ||||||
| Ascending-58 | 2 August 2019 | 8 August 2019 | 6 | 210.91 | −75.64 | 0.33 | DTM |
| Ascending-160 | 20 October 2019 | 26 October 2019 | 6 | 195.50 | −81.52 | 2.80 | DSM |
| Minimum Plant Height (m) | Maximum Plant Height (m) | Average Plant Height (m) | Standard Deviation (m) |
|---|---|---|---|
| −3.20 | +8.35 | 2.95 | 2.22 |
Publisher’s Note: MDPI stays neutral with regard to jurisdictional claims in published maps and institutional affiliations. |
© 2022 by the authors. Licensee MDPI, Basel, Switzerland. This article is an open access article distributed under the terms and conditions of the Creative Commons Attribution (CC BY) license (https://creativecommons.org/licenses/by/4.0/).
Share and Cite
Arslan, İ.; Topakcı, M.; Demir, N. Monitoring Maize Growth and Calculating Plant Heights with Synthetic Aperture Radar (SAR) and Optical Satellite Images. Agriculture 2022, 12, 800. https://doi.org/10.3390/agriculture12060800
Arslan İ, Topakcı M, Demir N. Monitoring Maize Growth and Calculating Plant Heights with Synthetic Aperture Radar (SAR) and Optical Satellite Images. Agriculture. 2022; 12(6):800. https://doi.org/10.3390/agriculture12060800
Chicago/Turabian StyleArslan, İbrahim, Mehmet Topakcı, and Nusret Demir. 2022. "Monitoring Maize Growth and Calculating Plant Heights with Synthetic Aperture Radar (SAR) and Optical Satellite Images" Agriculture 12, no. 6: 800. https://doi.org/10.3390/agriculture12060800
APA StyleArslan, İ., Topakcı, M., & Demir, N. (2022). Monitoring Maize Growth and Calculating Plant Heights with Synthetic Aperture Radar (SAR) and Optical Satellite Images. Agriculture, 12(6), 800. https://doi.org/10.3390/agriculture12060800
