A Single Nucleotide Polymorphism in the WIF1 Promoter Region Regulates the Wool Length in Rabbits
Abstract
1. Introduction
2. Materials and Methods
2.1. Animal and Sample Collection
2.2. Extraction and Testing of DNA Samples
2.3. Identification of WIF1 Gene Exon and Promoter Polymorphisms
2.4. Quantitative Real-Time PCR (QRT-PCR)
2.5. Dual-Luciferase Assay Analysis of WIF1 Promoter Region
2.6. Statistical Analysis
3. Results
3.1. Polymorphism in the Exon Region of the WIF1 Gene
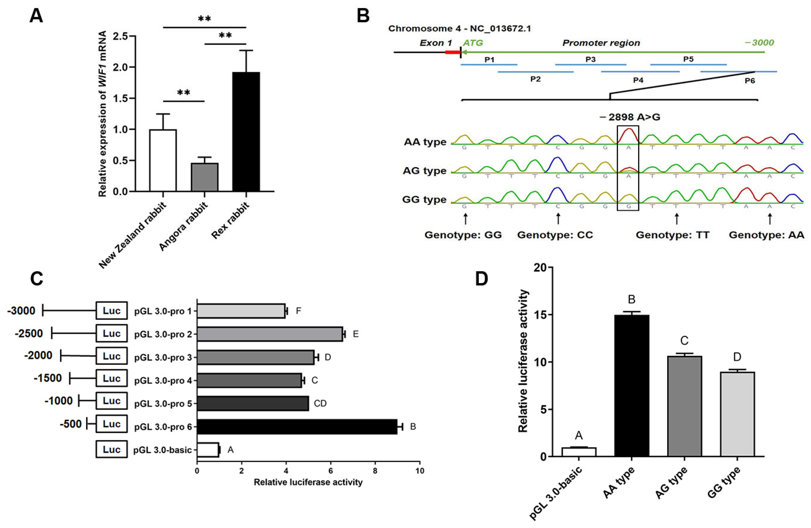
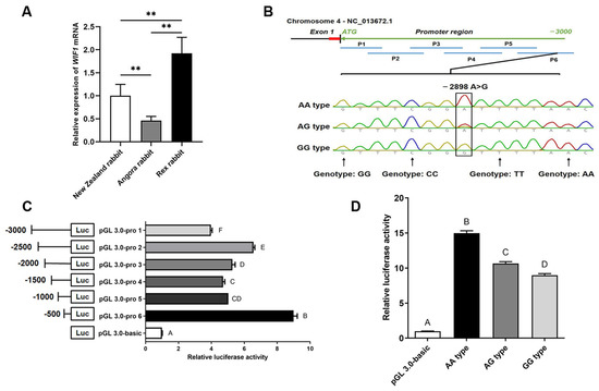
3.2. The Expression Level of the WIF1 Gene in Different Rabbit Breeds
3.3. Pearson Correlation Analysis of WIF1 Gene Expression and Wool Length Traits in the Three Rabbit Breeds
3.4. The Polymorphism in the WIF1 Gene Promoter Region
3.5. Association Analysis of SNP Loci in the WIF1 Promoter Region with Wool Production Traits
3.6. The Detection of Promoter Activity of the WIF1 Gene
4. Discussion
5. Conclusions
Supplementary Materials
Author Contributions
Funding
Institutional Review Board Statement
Informed Consent Statement
Data Availability Statement
Conflicts of Interest
References
- Bai, L.; Gao, S.; Sun, H.; Zhao, X.; Yang, L.; Hu, H.; Sun, J.; Jiang, W. Effects of Wnt10b on dermal papilla cells via the canonical Wnt/β-catenin signalling pathway in the Angora rabbit. J. Anim. Physiol. Anim. Nutr. 2019, 103, 1602–1609. [Google Scholar] [CrossRef] [PubMed]
- Zhang, W.; Wang, N.; Zhang, T.; Wang, M.; Ge, W.; Wang, X. Roles of Melatonin in Goat Hair Follicle Stem Cell Proliferation and Pluripotency Through Regulating the Wnt Signaling Pathway. Front. Cell Dev. Biol. 2021, 9, 686805. [Google Scholar] [CrossRef] [PubMed]
- Ding, H.; Zhao, H.; Cheng, G.; Yang, Y.; Wang, X.; Zhao, X.; Qi, Y.; Huang, D. Analyses of histological and transcriptome differences in the skin of short-hair and long-hair rabbits. BMC Genom. 2019, 20, 140. [Google Scholar] [CrossRef] [PubMed]
- Ding, H.; Zhao, H.; Zhao, X.; Qi, Y.; Wang, X.; Huang, D. Analysis of histology and long noncoding RNAs involved in the rabbit hair follicle density using RNA sequencing. BMC Genom. 2021, 22, 89. [Google Scholar] [CrossRef]
- Bhatt, R.S.; Sharma, S.R. Seasonal Production Performance of Angora Rabbits under Sub-temperate Himalayan Conditions. Asian-Australasian J. Anim. Sci. 2009, 22, 416–420. [Google Scholar] [CrossRef]
- Leoschke, W.L. Nutrition and Nutritional Physiology of the Fox: A Historical Perspective; Trafford Publishing: Bloomington, IN, USA, 2011. [Google Scholar]
- Wang, X.; Shi, Z.; Zhao, Q.; Yun, Y. Study on the Structure and Properties of Biofunctional Keratin from Rabbit Hair. Materials 2021, 14, 379. [Google Scholar] [CrossRef]
- Bai, L.; Jiang, W.; Wang, W.; Gao, S.; Sun, H.; Yang, L.; Hu, H. Optimum wool harvest interval of angora rabbits under organised farm conditions in East China. World Rabbit Sci. 2019, 27, 57. [Google Scholar] [CrossRef]
- Nasr, A.; Taha, E.; Naglaa, S.; Essa, D. Seasonal variations in furs of Gabaly and New Zealand white rabbits and their crossbred under Egyptian semi-arid conditions. World Rabbit Sci. 2020, 28, 49–57. [Google Scholar] [CrossRef]
- Liu, L.; Gao, Q.; Wang, C.; Fu, Z.H.; Wang, K.; Li, F.C. High doses of cobalt inhibited hair follicle development in Rex Rabbits. World Rabbit Sci. 2019, 27, 217–225. [Google Scholar] [CrossRef]
- Mulsant, P.; Rochambeau, H.d.; Thébault, R. A note on linkage between the angora and fgf5 genes in rabbits. World Rabbit. Sci. 2004, 12, 1–6. [Google Scholar] [CrossRef]
- Diribarne, M.; Mata, X.; Vaiman, A.; Deretz, S.; Auvinet, G.; Cribiu, E.; Allain, D.; Guérin, G. Fine mapping of the Rex hair trait in the rabbit (Oryctolagus Cuniculus). In Proceedings of the Plant and Animal Genome XVII Conference, San Diego, CA, USA, 10–14 January 2009. [Google Scholar]
- Vignal, A.; Milan, D.; SanCristobal, M.; Eggen, A. A review on SNP and other types of molecular markers and their use in animal genetics. Genet. Sel. Evol. 2002, 34, 275–305. [Google Scholar] [CrossRef] [PubMed]
- Mammadov, J.; Aggarwal, R.; Buyyarapu, R.; Kumpatla, S. SNP Markers and Their Impact on Plant Breeding. Int. J. Plant Genom. 2012, 2012, 728398. [Google Scholar] [CrossRef] [PubMed]
- Li, C.; Feng, C.; Ma, G.; Fu, S.; Chen, M.; Zhang, W.; Li, J. Time-course RNA-seq analysis reveals stage-specific and melatonin-triggered gene expression patterns during the hair follicle growth cycle in Capra hircus. BMC Genom. 2022, 23, 140. [Google Scholar] [CrossRef] [PubMed]
- Andl, T.; Reddy, S.T.; Gaddapara, T.; Millar, S.E. WNT Signals Are Required for the Initiation of Hair Follicle Development. Dev. Cell 2002, 2, 643–653. [Google Scholar] [CrossRef]
- Li, Y.-H.; Zhang, K.; Yang, K.; Ye, J.-X.; Xing, Y.-Z.; Guo, H.-Y.; Deng, F.; Lian, X.-H.; Yang, T. Adenovirus-Mediated Wnt10b Overexpression Induces Hair Follicle Regeneration. J. Investig. Dermatol. 2013, 133, 42–48. [Google Scholar] [CrossRef] [PubMed]
- Rishikaysh, P.; Dev, K.; Diaz, D.; Qureshi, W.M.S.; Filip, S.; Mokry, J. Signaling Involved in Hair Follicle Morphogenesis and Development. Int. J. Mol. Sci. 2014, 15, 1647–1670. [Google Scholar] [CrossRef]
- Wang, B.; Fallon, J.F.; A Beachy, P. Hedgehog-Regulated Processing of Gli3 Produces an Anterior/Posterior Repressor Gradient in the Developing Vertebrate Limb. Cell 2000, 100, 423–434. [Google Scholar] [CrossRef]
- Paladini, R.D.; Saleh, J.; Qian, C.; Xu, G.-X.; Rubin, L.L. Modulation of Hair Growth with Small Molecule Agonists of the Hedgehog Signaling Pathway. J. Investig. Dermatol. 2005, 125, 638–646. [Google Scholar] [CrossRef]
- Botchkarev, V.A.; Kishimoto, J. Molecular Control of Epithelial–Mesenchymal Interactions During Hair Follicle Cycling. J. Investig. Dermatol. Symp. Proc. 2003, 8, 46–55. [Google Scholar] [CrossRef]
- Oshimori, N.; Fuchs, E. Paracrine TGF-β Signaling Counterbalances BMP-Mediated Repression in Hair Follicle Stem Cell Activation. Cell Stem Cell 2012, 10, 63–75. [Google Scholar] [CrossRef]
- Zhao, B.; Li, J.; Zhang, X.; Dai, Y.; Yang, N.; Bao, Z.; Chen, Y.; Wu, X. Exosomal miRNA-181a-5p from the cells of the hair follicle dermal papilla promotes the hair follicle growth and development via the Wnt/β-catenin signaling pathway. Int. J. Biol. Macromol. 2022, 207, 110–120. [Google Scholar] [CrossRef] [PubMed]
- Schmittgen, T.D.; Livak, K.J. Analyzing real-time PCR data by the comparative C T method. Nature protocols 2008, 3, 1101. [Google Scholar] [CrossRef] [PubMed]
- McNitt, J.I.; Lukefahr, S.D.; Cheeke, P.R.; Patton, N.M. Rabbit Production; CABI: Wallingford, UK, 2013. [Google Scholar]
- Krause, K.; Foitzik, K. Biology of the Hair Follicle: The Basics. In Seminars in Cutaneous Medicine and Surgery; W.B. Saunders Ltd: Philadelphia, PA, USA, 2006. [Google Scholar]
- Yang, Y.; Li, Y.; Wang, Y.; Wu, J.; Yang, G.; Yang, T.; Gao, Y.; Lu, Y. Versican gene: Regulation by the β-catenin signaling pathway plays a significant role in dermal papilla cell aggregative growth. J. Dermatol. Sci. 2012, 68, 157–163. [Google Scholar] [CrossRef] [PubMed]
- Wang, Y.; Zhang, X.; Shao, J.; Liu, H.; Liu, X.; Luo, E. Adiponectin regulates BMSC osteogenic differentiation and osteogenesis through the Wnt/β-catenin pathway. Sci. Rep. 2017, 7, 3652. [Google Scholar] [CrossRef] [PubMed]
- Ito, M.; Yang, Z.; Andl, T.; Cui, C.; Kim, N.; Millar, S.E.; Cotsarelis, G. Wnt-dependent de novo hair follicle regeneration in adult mouse skin after wounding. Nature 2007, 447, 316–320. [Google Scholar] [CrossRef]
- Millar, S.E.; Willert, K.; Salinas, P.C.; Roelink, H.; Nusse, R.; Sussman, D.J.; Barsh, G.S. WNT Signaling in the Control of Hair Growth and Structure. Dev. Biol. 1999, 207, 133–149. [Google Scholar] [CrossRef]
- Gat, U.; DasGupta, R.; Degenstein, L.; Fuchs, E. De Novo Hair Follicle Morphogenesis and Hair Tumors in Mice Expressing a Truncated β-Catenin in Skin. Cell 1998, 95, 605–614. [Google Scholar] [CrossRef]
- Zhang, Y.; Andl, T.; Yang, S.H.; Teta, M.; Liu, F.; Seykora, J.T.; Tobias, J.W.; Piccolo, S.; Schmidt-Ullrich, R.; Nagy, A.; et al. Activation of β-catenin signaling programs embryonic epidermis to hair follicle fate. Development 2008, 135, 2161–2172. [Google Scholar] [CrossRef]
- Hawkshaw, N.; Hardman, J.; Alam, M.; Jimenez, F.; Paus, R. Deciphering the molecular morphology of the human hair cycle: Wnt signalling during the telogen–anagen transformation. Br. J. Dermatol. 2020, 182, 1184–1193. [Google Scholar] [CrossRef]
- Hu, Y.-B.; Yan, C.; Mu, L.; Mi, Y.; Zhao, H.; Hu, H.; Li, X.-L.; Tao, D.-D.; Wu, Y.-Q.; Gong, J.-P.; et al. Exosomal Wnt-induced dedifferentiation of colorectal cancer cells contributes to chemotherapy resistance. Oncogene 2019, 38, 1951–1965. [Google Scholar] [CrossRef]
- Kawano, Y.; Kypta, R. Secreted antagonists of the Wnt signalling pathway. J. Cell Sci. 2003, 116, 2627–2634. [Google Scholar] [CrossRef] [PubMed]
- Hsieh, J.-C.; Kodjabachian, L.; Rebbert, M.L.; Rattner, A.; Smallwood, P.M.; Samos, C.H.; Nusse, R.; Dawid, I.B.; Nathans, J. A new secreted protein that binds to Wnt proteins and inhibits their activites. Nature 1999, 398, 431–436. [Google Scholar] [CrossRef] [PubMed]
- Huelsken, J.; Vogel, R.; Erdmann, B.; Cotsarelis, G.; Birchmeier, W. β-Catenin Controls Hair Follicle Morphogenesis and Stem Cell Differentiation in the Skin. Cell 2001, 105, 533–545. [Google Scholar] [CrossRef]
- Cui, J.-X.; Du, H.-L.; Liang, Y.; Deng, X.-M.; Li, N.; Zhang, X.-Q. Association of Polymorphisms in the Promoter Region of Chicken Prolactin with Egg Production. Poult. Sci. 2006, 85, 26–31. [Google Scholar] [CrossRef]
- Gu, M.; Cosenza, G.; Iannaccone, M.; Macciotta, N.; Guo, Y.; di Stasio, L.; Pauciullo, A. The single nucleotide polymorphism g. 133A> C in the stearoyl CoA desaturase gene (SCD) promoter affects gene expression and quali-quantitative properties of river buffalo milk. J. Dairy Sci. 2019, 102, 442–451. [Google Scholar] [CrossRef]
- Lis, M.; Walther, D. The orientation of transcription factor binding site motifs in gene promoter regions: Does it matter? BMC Genom. 2016, 17, 185. [Google Scholar]
- Xue, B.-H.; Liu, Y.; Chen, H.; Sun, Y.; Yu, W.-L. A novel function of IRF9 in acute pancreatitis by modulating cell apoptosis, proliferation, migration, and suppressing SIRT1-p53. Mol. Cell. Biochem. 2020, 472, 125–134. [Google Scholar] [CrossRef]
- Shen, Y.; Li, Y.; Zhu, M.; Li, J.; Qin, Z. Transcriptional changes caused by estrogenic endocrine disrupting chemicals in gonad-mesonephros complexes of genetic male Xenopus laevis: Multiple biomarkers for early detection of testis differentiation disruption. Sci. Total Environ. 2020, 726, 138522. [Google Scholar] [CrossRef]
- Au-Yeung, N.; Mandhana, R.; Horvath, C.M. Transcriptional regulation by STAT1 and STAT2 in the interferon JAK-STAT pathway. JAK-STAT 2013, 2, e23931. [Google Scholar] [CrossRef]
- Wu, T.; Zhang, D.; Lin, M.; Yu, L.; Dai, T.; Li, S.; Yu, F.; Lu, L.; Zheng, L.; Zhong, S. Exploring the role and mechanism of pAMPKα-mediated dysregulation of Brf1 and RNA Pol III genes. Oxidative Med. Cell. Longev. 2021, 2021, 5554932. [Google Scholar] [CrossRef]



| Number of Observed Genotypes | Allele Frequencies | ||||||
|---|---|---|---|---|---|---|---|
| Breeds | Sample Size | AA | AG | GG | A | G | PIC |
| R | 26 | 0.54 (14) | 0.31 (8) | 0.15 (4) | 0.6923 | 0.3077 | 0.4260 |
| NZ | 28 | 0.25 (7) | 0.21 (6) | 0.54 (15) | 0.3571 | 0.6429 | 0.4592 |
| A | 34 | 0 (0) | 0.09 (3) | 0.91 (31) | 0.0441 | 0.9559 | 0.0843 |
| Villus Length (cm) | Coarse Wool Length (cm) | ||||||||
|---|---|---|---|---|---|---|---|---|---|
| Breeds | Sample Size | AA | AG | GG | p-Value | AA | AG | GG | p-Value |
| R | 26 | 2.08 ± 0.10 (14) | 2.12 ± 0.14 (8) | 2.18 ± 0.12 (4) | 0.125 | 2.15 ± 0.18 (14) | 2.20 ± 0.16 (8) | 2.24 ± 0.12 (4) | 0.434 |
| NZ | 28 | 3.32 ± 0.10 (7) | 3.35 ± 0.13 (6) | 3.38 ± 0.15 (15) | 0.173 | 3.50 ± 0.14 (7) | 3.54 ± 0.10 (6) | 3.55 ± 0.07 (15) | 0.501 |
| A | 34 | 0 (0) | 5.14 ± 0.07 (3) | 5.17 ± 0.12 (31) | 0.251 | 0 (0) | 7.82 ± 0.08 (3) | 7.85 ± 0.10 (31) | 0.482 |
Publisher’s Note: MDPI stays neutral with regard to jurisdictional claims in published maps and institutional affiliations. |
© 2022 by the authors. Licensee MDPI, Basel, Switzerland. This article is an open access article distributed under the terms and conditions of the Creative Commons Attribution (CC BY) license (https://creativecommons.org/licenses/by/4.0/).
Share and Cite
Cai, J.; Zhao, B.; Li, J.; Bao, Z.; Chen, Y.; Liu, Y.; Wu, X. A Single Nucleotide Polymorphism in the WIF1 Promoter Region Regulates the Wool Length in Rabbits. Agriculture 2022, 12, 1858. https://doi.org/10.3390/agriculture12111858
Cai J, Zhao B, Li J, Bao Z, Chen Y, Liu Y, Wu X. A Single Nucleotide Polymorphism in the WIF1 Promoter Region Regulates the Wool Length in Rabbits. Agriculture. 2022; 12(11):1858. https://doi.org/10.3390/agriculture12111858
Chicago/Turabian StyleCai, Jiawei, Bohao Zhao, Jiali Li, Zhiyuan Bao, Yang Chen, Yan Liu, and Xinsheng Wu. 2022. "A Single Nucleotide Polymorphism in the WIF1 Promoter Region Regulates the Wool Length in Rabbits" Agriculture 12, no. 11: 1858. https://doi.org/10.3390/agriculture12111858
APA StyleCai, J., Zhao, B., Li, J., Bao, Z., Chen, Y., Liu, Y., & Wu, X. (2022). A Single Nucleotide Polymorphism in the WIF1 Promoter Region Regulates the Wool Length in Rabbits. Agriculture, 12(11), 1858. https://doi.org/10.3390/agriculture12111858

