Agritourism and Peer-to-Peer Accommodation: A Moderated Mediation Model
Abstract
1. Introduction
2. Theoretical Background and Hypotheses Development
2.1. Support for P2P Accommodations and Organizational Citizenship Behavior toward P2P Accommodations as a Mediator in the Relationship between P2P Accommodations and Agritourism Performance
2.2. Information on Agritourism Destination in the P2P Accommodation Website as a Moderator in the Relationship between Positive Impacts of P2P Accommodations and Support for P2P Accommodations
3. Methodology
3.1. Instrument Measurement
3.2. Participants and Data Collection
4. Data Analysis Results
4.1. Assessment of Outer Measurement Model
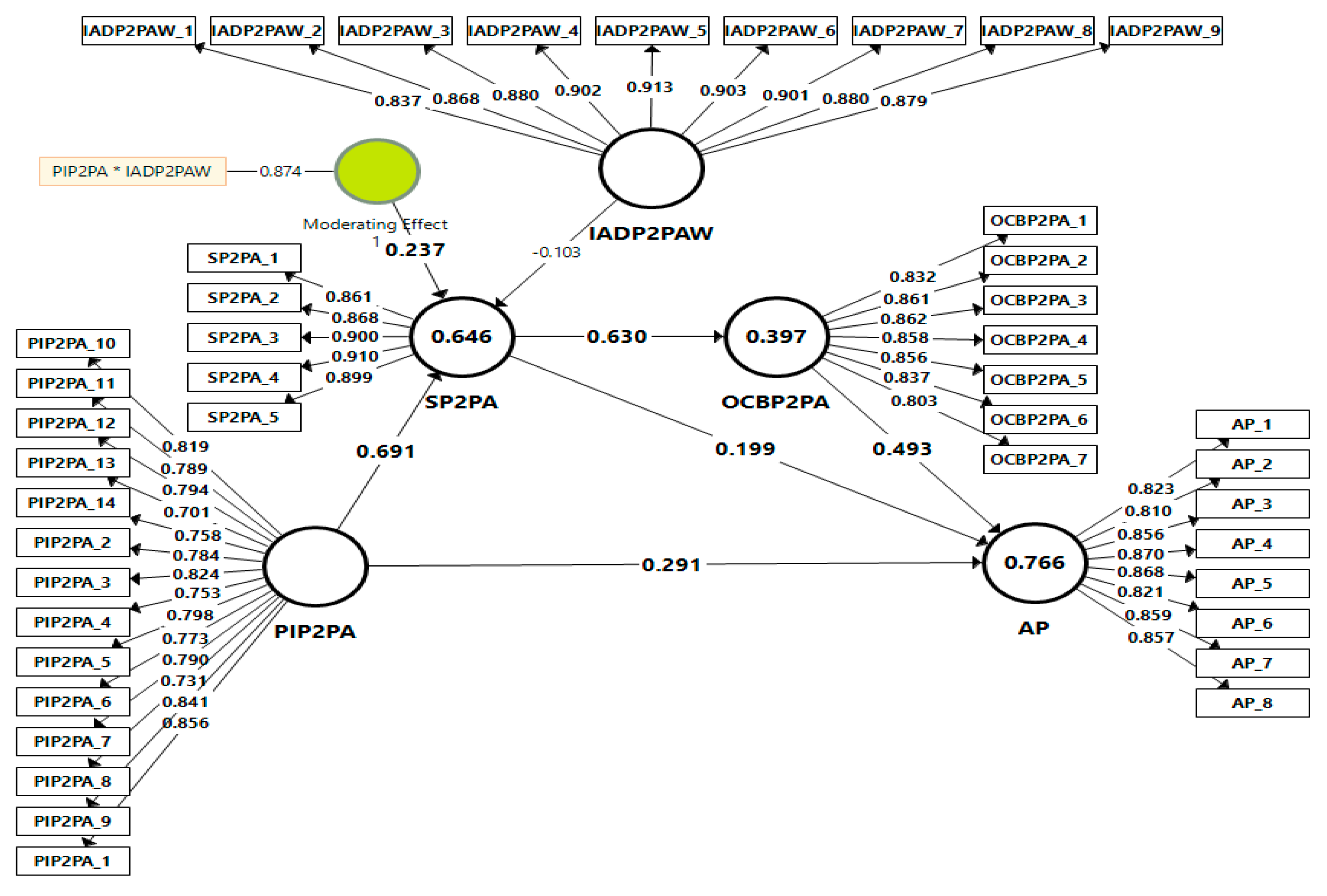
4.2. Assessment of the Structural Model
5. Discussion and Implications
5.1. PIP2PA, PA, SP2PA, and OCBP2PA (Direct Relationship)
5.2. Assessing the Moderating Effect
5.3. The Mediating Role of SP2PA and OCBP2PA in the Study Model
6. Conclusions and Further Studies Opportunities
Author Contributions
Funding
Institutional Review Board Statement
Informed Consent Statement
Data Availability Statement
Conflicts of Interest
References
- World Tourism Organization. Tourism Towards 2030; World Tourism Organization: Madrid, Spain, 2011. [Google Scholar]
- Lak, A.; Khairabadi, O. Leveraging agritourism in rural areas in developing countries: The case of Iran. Front. Sustain. Cities 2022, 4, 95. [Google Scholar] [CrossRef]
- Gil Arroyo, C.; Barbieri, C.; Rozier Rich, S. Defining agritourism: A comparative study of stakeholders’ perceptions in Missouri and North Carolina. Tour. Manag. 2013, 37, 39–47. [Google Scholar] [CrossRef]
- Pérez-Olmos, K.N.; Aguilar-Rivera, N. Agritourism and sustainable local development in Mexico: A systematic review. Environ. Dev. Sustain. 2021, 23, 17180–17200. [Google Scholar] [CrossRef]
- Rauniyar, S.; Awasthi, M.K.; Kapoor, S.; Mishra, A.K. Agritourism: Structured literature review and bibliometric analysis. Tour. Recreat. Res. 2021, 46, 52–70. [Google Scholar] [CrossRef]
- Barbieri, C.; Mshenga, P.M. The role of the firm and owner characteristics on the performance of agritourism farms. Sociol. Rural. 2008, 48, 166–183. [Google Scholar] [CrossRef]
- Sonnino, R. For a “piece of bread”? Interpreting sustainable development through agritourism in Southern Tuscany. Sociol. Rural. 2004, 44, 285–300. [Google Scholar] [CrossRef]
- Tew, C.; Barbieri, C. The perceived benefits of agritourism: The provider’s perspective. Tour. Manag. 2012, 33, 215–224. [Google Scholar] [CrossRef]
- Baig, S.; Khan, A.A.; Khan, A.A.; Bano, S. Rural tourism, income and rapid urbanization: Exploring the nexus using a multidisciplinary approach for Hunza, Pakistan. Int. J. Econ. Environ. Geol. 2020, 10, 1–6. [Google Scholar] [CrossRef]
- Askarpour, M.H.; Mohammadinejad, A.; Moghaddasi, R. Economics of agritourism development: An iranian experience. Econ. J. Emerg. Mark. 2020, 12, 93–104. [Google Scholar] [CrossRef]
- Nunkoo, R.; Gursoy, D. Residents’ support for tourism. Ann. Tour. Res. 2012, 39, 243–268. [Google Scholar] [CrossRef]
- Blair, H.; Bosak, K.; Gale, T. Protected areas, tourism, and rural transition in Aysén, Chile. Sustainability 2019, 11, 7087. [Google Scholar] [CrossRef]
- MacDonald, R.; Jolliffe, L. Cultural rural tourism. Ann. Tour. Res. 2003, 30, 307–322. [Google Scholar] [CrossRef]
- Jaafar, M.; Rasoolimanesh, S.M.; Lonik, K.A.T. Tourism growth and entrepreneurship: Empirical analysis of development of rural highlands. Tour. Manag. Perspect. 2015, 14, 17–24. [Google Scholar] [CrossRef]
- Kizos, T.; Iosifides, T. The contradictions of agrotourism development in Greece: Evidence from three case studies. South Eur. Soc. Politics 2007, 12, 59–77. [Google Scholar] [CrossRef]
- Barbieri, C.; Mahoney, E.; Butler, L. Understanding the nature and extent of farm and ranch diversification in North America. Rural Sociol. 2008, 73, 205–229. [Google Scholar] [CrossRef]
- Komppula, R. The role of individual entrepreneurs in the development of competitiveness for a rural tourism destination—A case study. Tour. Manag. 2014, 40, 361–371. [Google Scholar] [CrossRef]
- Ye, S.; Xiao, H.; Zhou, L. Small accommodation business growth in rural areas: Effects on guest experience and financial performance. Int. J. Hosp. Manag. 2019, 76, 29–38. [Google Scholar] [CrossRef]
- Guttentag, D. Airbnb: Disruptive innovation and the rise of an informal tourism accommodation sector. Curr. Issues Tour. 2015, 18, 1192–1217. [Google Scholar] [CrossRef]
- Goodwin, H.; Santilli, R. Community-based tourism: A success. ICRT Occas. Pap. 2009, 11, 37. [Google Scholar]
- Shaw, G.; Williams, A.M. Critical Issues in Tourism: A Geographical Perspective; Blackwell Publishers: Hoboken, NJ, USA, 1994. [Google Scholar]
- Getz, D.; Petersen, T. Growth and profit-oriented entrepreneurship among family business owners in the tourism and hospitality industry. Int. J. Hosp. Manag. 2005, 24, 219–242. [Google Scholar] [CrossRef]
- Skokic, V.; Morrison, A. Conceptions of tourism lifestyle entrepreneurship: Transition economy context. Tour. Plan. Dev. 2011, 8, 157–169. [Google Scholar] [CrossRef]
- di Domenico, M. ‘I’m not just a housewife’: Gendered roles and identities in the home-based hospitality enterprise. Gend. Work. Organ. 2008, 15, 313–332. [Google Scholar] [CrossRef]
- Nunkoo, R.; Ramkissoon, H. Developing a community support model for tourism. Ann. Tour. Res. 2011, 38, 964–988. [Google Scholar] [CrossRef]
- Weiss, H.M.; Cropanzano, R. Affective events theory. Res. Organ. Behav. 1996, 18, 1–74. [Google Scholar]
- Pierce, J.L.; Kostova, T.; Dirks, K.T. The state of psychological ownership: Integrating and extending a century of research. Rev. Gen. Psychol. 2003, 7, 84–107. [Google Scholar] [CrossRef]
- Leick, B.; Kivedal, B.K.; Eklund, M.A.; Vinogradov, E. Exploring the relationship between Airbnb and traditional accommodation for regional variations of tourism markets. Tour. Econ. 2022, 28, 1258–1279. [Google Scholar] [CrossRef]
- Dann, D.; Teubner, T.; Weinhardt, C. Poster child and guinea pig—Insights from a structured literature review on Airbnb. Int. J. Contemp. Hosp. Manag. 2019, 31, 427–473. [Google Scholar] [CrossRef]
- Dolnicar, S. Sharing economy and peer-to-peer accommodation—A perspective paper. Tour. Rev. 2021, 76, 34–37. [Google Scholar] [CrossRef]
- Godovykh, M.; Back, R.M.; Bufquin, D.; Baker, C.; Park, J.-Y. Peer-to-peer accommodation amid COVID-19: The effects of Airbnb cleanliness information on guests’ trust and behavioral intentions. Int. J. Contemp. Hosp. Manag. 2022. ahead-of-print. [Google Scholar] [CrossRef]
- Dolnicar, S. A review of research into paid online peer-to-peer accommodation: Launching the annals of tourism research curated collection on peer-to-peer accommodation. Ann. Tour. Res. 2019, 75, 248–264. [Google Scholar] [CrossRef]
- Kuhzady, S.; Seyfi, S.; Béal, L. Peer-to-peer (P2P) accommodation in the sharing economy: A review. Curr. Issues Tour. 2020, 25, 3115–3130. [Google Scholar] [CrossRef]
- Mody, M.; Suess, C.; Dogru, T. How does my neighbor feel about my Airbnb? Boston Hosp. Rev. 2018, 18, 1–19. [Google Scholar]
- Shankman, S. Documentary: Barcelona and the Trials of 21st Century Overtourism; Skift: New York, NY, USA, 2017. [Google Scholar]
- Benner, K. Inside the Hotel Industry’s Plan to Combat Airbnb. New York Times. 2017. Available online: https://www.cnbc.com/2017/04/17/inside-the-hotel-industrys-plan-to-combat-airbnb.html (accessed on 1 September 2022).
- Mody, M.; Suess, C.; Dogru, T. Not in my backyard? Is the anti-airbnb discourse truly warranted? Ann. Tour. Res. 2019, 74, 198–203. [Google Scholar] [CrossRef]
- Guttentag, D. Regulating innovation in the collaborative economy: An examination of airbnb’s early legal issues. In Collaborative Economy and Tourism: Perspectives, Politics, Policies and Prospects; Dredge, D., Gyimóthy, S., Eds.; Springer International Publishing: Cham, Switzerland, 2017; pp. 97–128. [Google Scholar] [CrossRef]
- Guttentag, D. Progress on Airbnb: A literature review. J. Hosp. Tour. Technol. 2019, 10, 814–844. [Google Scholar] [CrossRef]
- Jang, S.; Kim, J.; Kim, J.; Kim, S.S. Spatial and experimental analysis of peer-to-peer accommodation consumption during COVID-19. J. Destin. Mark. Manag. 2021, 20, 100563. [Google Scholar] [CrossRef]
- Ashworth, G.; Page, S.J. Urban tourism research: Recent progress and current paradoxes. Tour. Manag. 2011, 32, 1–15. [Google Scholar] [CrossRef]
- Tinsley, R.; Lynch, P. Small tourism business networks and destination development. Int. J. Hosp. Manag. 2001, 20, 367–378. [Google Scholar] [CrossRef]
- Sundararajan, A. What Airbnb gets about culture that uber doesn’t. Harv. Bus. Rev. 2014, 11. [Google Scholar]
- Lee, H.; Yang, S.-B.; Koo, C. Exploring the effect of airbnb hosts’ attachment and psychological ownership in the sharing economy. Tour. Manag. 2019, 70, 284–294. [Google Scholar] [CrossRef]
- van Dyne, L.; Pierce, J.L. Psychological ownership and feelings of possession: Three field studies predicting employee attitudes and organizational citizenship behavior. J. Organ. Behav. 2004, 25, 439–459. [Google Scholar] [CrossRef]
- Elshaer, I.A.; Azazz, A.M.S.; Fayyad, S. Underdog environmental expectations and environmental organizational citizenship behavior in the hotel industry: Mediation of desire to prove others wrong and individual green values as a moderator. Int. J. Environ. Res. Public Health 2022, 19, 9501. [Google Scholar] [CrossRef] [PubMed]
- Priporas, C.-V.; Stylos, N.; Rahimi, R.; Vedanthachari, L.N. Unraveling the diverse nature of service quality in a sharing economy. Int. J. Contemp. Hosp. Manag. 2017, 29, 2279–2301. [Google Scholar] [CrossRef]
- Kim, J.; Yoon, Y.; Zo, H. Why people participate in the sharing economy: A social exchange perspective. PACIS 2015, 76, 1–10. [Google Scholar]
- Bellotti, V.; Ambard, A.; Turner, D.; Gossmann, C.; Demkova, K.; Carroll, J.M. A muddle of models of motivation for using peer-to-peer economy systems. In Proceedings of the 33rd Annual ACM Conference on Human Factors in Computing Systems, ACM, New York, NY, USA, 18–23 April 2015; pp. 1085–1094. [Google Scholar] [CrossRef]
- Akarsu, T.N.; Foroudi, P.; Melewar, T. What makes airbnb likeable? Exploring the nexus between service attractiveness, country image, perceived authenticity and experience from a social exchange theory perspective within an emerging economy context. Int. J. Hosp. Manag. 2020, 91, 102635. [Google Scholar] [CrossRef]
- Bai, B.; Law, R.; Wen, I. The impact of website quality on customer satisfaction and purchase intentions: Evidence from Chinese online visitors. Int. J. Hosp. Manag. 2008, 27, 391–402. [Google Scholar] [CrossRef]
- Law, R.; Hsu, C.H.C. Importance of hotel website dimensions and attributes: Perceptions of online browsers and online purchasers. J. Hosp. Tour. Res. 2006, 30, 295–312. [Google Scholar] [CrossRef]
- Park, Y.A.; Gretzel, U. Success factors for destination marketing web sites: A qualitative meta-analysis. J. Travel Res. 2007, 46, 46–63. [Google Scholar] [CrossRef]
- Herrero, Á.; San Martín, H. Developing and testing a global model to explain the adoption of websites by users in rural tourism accommodations. Int. J. Hosp. Manag. 2012, 31, 1178–1186. [Google Scholar] [CrossRef]
- Mody, M.; Suess, C.; Dogru, T. Does Airbnb impact non-hosting residents’ quality of life? Comparing media discourse with empirical evidence. Tour. Manag. Perspect. 2021, 39, 100853. [Google Scholar] [CrossRef]
- Domi, S.; Belletti, G. The role of origin products and networking on agritourism performance: The case of Tuscany. J. Rural. Stud. 2022, 90, 113–123. [Google Scholar] [CrossRef]
- Leguina, A. A Primer on partial least squares structural equation modeling (PLS-SEM). Int. J. Res. Method Educ. 2015, 38, 220–221. [Google Scholar] [CrossRef]
- Gold, A.H.; Malhotra, A.; Segars, A.H. Knowledge management: An organizational capabilities perspective. J. Manag. Inf. Syst. 2001, 18, 185–214. [Google Scholar] [CrossRef]
- Hair, J.F., Jr.; Hult, G.T.M.; Ringle, C.; Sarstedt, M. A Primer on Partial Least Squares Structural Equation Modeling (PLS-SEM); SAGE Publications: New York, NY, USA, 2016. [Google Scholar]
- Chin, W.W. The partial least squares approach for structural equation modeling. Mod. Methods Bus. Res. 1998, 295, 295–336. [Google Scholar]
- Henseler, J.; Ringle, C.M.; Sinkovics, R.R. The use of partial least squares path modeling in international marketing. In Advances in International Marketing; Sinkovics, R.R., Ghauri, P.N., Eds.; Advances in International Marketing; Emerald Group Publishing Limited: Bingley, UK, 2009; Volume 20, pp. 277–319. [Google Scholar] [CrossRef]
- Oskam, J.; Boswijk, A. Airbnb: The future of networked hospitality businesses. J. Tour. Futures 2016, 2, 22–42. [Google Scholar] [CrossRef]
- Strømmen-Bakhtiar, A.; Vinogradov, E.; Kvarum, M.K.; Antonsen, K.R. Airbnb contribution to rural development. Int. J. Innov. Digit. Econ. 2020, 11, 31–46. [Google Scholar] [CrossRef]
- Tie, X.R.; Lee, H.; Chung, N. Airbnb host’s perceptions on airbnb customer social responsibility and organizational justice in Airbnb 2.0. In Information and Communication Technologies in Tourism 2021; Springer International Publishing: Cham, Switzerland, 2021; pp. 216–221. [Google Scholar] [CrossRef]
- Lalicic, L.; Marine-Roig, E.; Ferrer-Rosell, B.; Martin-Fuentes, E. Destination image analytics for tourism design: An approach through Airbnb reviews. Ann. Tour. Res. 2021, 86, 103100. [Google Scholar] [CrossRef]
- Cheng, M.; Houge Mackenzie, S.; Degarege, G.A. Airbnb impacts on host communities in a tourism destination: An exploratory study of stakeholder perspectives in Queenstown, New Zealand. J. Sustain. Tour. 2022, 30, 1122–1140. [Google Scholar] [CrossRef]
- Sharpley, R. Host perceptions of tourism: A review of the research. Tour. Manag. 2014, 42, 37–49. [Google Scholar] [CrossRef]
- Suess, C.; Mody, M. Gaming can be sustainable too! Using social representation theory to examine the moderating effects of tourism diversification on residents’ tax paying behavior. Tour. Manag. 2016, 56, 20–39. [Google Scholar] [CrossRef]
- Andriotis, K.; Vaughan, R.D. Urban residents’ attitudes toward tourism development: The case of crete. J. Travel Res. 2003, 42, 172–185. [Google Scholar] [CrossRef]
- Elshaer, I.A.; Azazz, A.M.S.; Fayyad, S. Authenticity, involvement, and nostalgia in heritage hotels in the era of digital technology: A moderated meditation model. Int. J. Environ. Res. Public Health 2022, 19, 5784. [Google Scholar] [CrossRef]
- Elshaer, I.A.; Fayyad, S.; Ammar, S.; Abdulaziz, T.A.; Mahmoud, S.W. Adaptive reuse of heritage houses and hotel conative loyalty: Digital technology as a moderator and memorable tourism and hospitality experience as a mediator. Sustainability 2022, 14, 3580. [Google Scholar] [CrossRef]
- Cheng, M. Sharing economy: A review and agenda for future research. Int. J. Hosp. Manag. 2016, 57, 60–70. [Google Scholar] [CrossRef]
- Prayag, G.; Ozanne, L.K. A systematic review of peer-to-peer (P2P) accommodation sharing research from 2010 to 2016: Progress and prospects from the multi-level perspective. J. Hosp. Mark. Manag. 2018, 27, 649–678. [Google Scholar] [CrossRef]



| Abbreviation | Outer Loading | α | C.R | AVE | |
|---|---|---|---|---|---|
| Abbreviation | Items | ||||
| Positive Impacts of P2PA | 0.953 | 0.958 | 0.620 | ||
| PIP2PA_1 | Creates opportunities for residents to participate in local culture. | 0.856 | |||
| PIP2PA_2 | Fosters community pride. | 0.784 | |||
| PIP2PA_3 | Fosters a feeling of belonging to the community. | 0.824 | |||
| PIP2PA_4 | Enables an understanding of different cultures. | 0.753 | |||
| PIP2PA_5 | Contributes to an improvement in neighborhood/housing appearance. | 0.798 | |||
| PIP2PA_6 | Improves the local economy. | 0.773 | |||
| PIP2PA_7 | Provides more businesses for local people and small businesses. | 0.790 | |||
| PIP2PA_8 | Creates more job opportunities for local residents. | 0.731 | |||
| PIP2PA_9 | Provides opportunities for cultural exchange between tourists and residents. | 0.841 | |||
| PIP2PA_10 | Improves the image of the community and culture. | 0.819 | |||
| PIP2PA_11 | Helps improve the quality of community services such as local police, utilities, roads, etc. | 0.789 | |||
| PIP2PA_12 | Provides incentives for the preservation/restoration of local/historic buildings. | 0.794 | |||
| PIP2PA_13 | Positively impacts the cultural identity of the community. | 0.701 | |||
| PIP2PA_14 | Tourism through Airbnb encourages the development of various cultural activities by local residents. | 0.758 | |||
| AP | 0.943 | 0.953 | 0.716 | ||
| AP_1 | Through agritourism, we have achieved revenue targets. | 0.823 | |||
| AP_2 | Through agritourism, we have achieved profit goals. | 0.810 | |||
| AP_3 | Through agritourism, we have achieved a good stabilization of income. | 0.856 | |||
| AP_4 | Through agritourism, we have generated out-of-season revenue. | 0.870 | |||
| AP_5 | Through agritourism, we have made better use of the farm’s human resources. | 0.868 | |||
| AP_6 | We have improved the way in which products are sold. | 0.821 | |||
| AP_7 | We have improved the loyalty of existing customers. | 0.859 | |||
| AP_8 | We have attracted a significant number of new customers. | 0.857 | |||
| SP2PA | 0.933 | 0.949 | 0.789 | ||
| SP2PA_1 | Airbnb helps my neighborhood grow in the right direction. | 0.861 | |||
| SP2PA_2 | I am proud that Airbnb visitors are coming to my neighborhood. | 0.868 | |||
| SP2PA_3 | Airbnb will continue to play an important economic role in my neighborhood. | 0.900 | |||
| SP2PA_4 | I support the development of Airbnb as it is vital to my neighborhood. | 0.910 | |||
| SP2PA_5 | My neighborhood should attract more Airbnb visitors. | 0.899 | |||
| OCBP2PA | 0.933 | 0.946 | 0.713 | ||
| OCBP2PA_1 | I am willing to attend functions that help Airbnb’s image. | 0.832 | |||
| OCBP2PA_2 | I am willing to keep up with developments in the Airbnb company. | 0.861 | |||
| OCBP2PA_3 | I am willing to defend the Airbnb company when others criticize it. | 0.862 | |||
| OCBP2PA_4 | I am willing to show pride when representing Airbnb in public. | 0.858 | |||
| OCBP2PA_5 | I am willing to offer ideas to improve the functioning of Airbnb. | 0.856 | |||
| OCBP2PA_6 | I am willing to express loyalty toward the Airbnb company. | 0.837 | |||
| OCBP2PA_7 | I am willing to act to protect Airbnb from potential problems. | 0.803 | |||
| IADP2PAW | 0.966 | 0.970 | 0.783 | ||
| To what extent do you think the information is sufficient on the Airbnb website regarding the following: | |||||
| IADP2PAW_1 | Transportation. | 0.837 | |||
| IADP2PAW_2 | Tourist attractions (monuments, museums, …). | 0.868 | |||
| IADP2PAW_3 | Tourism activities (excursions, touristic visits, …). | 0.880 | |||
| IADP2PAW_4 | Recreational/sports activities. | 0.902 | |||
| IADP2PAW_5 | Events. | 0.913 | |||
| IADP2PAW_6 | Restaurants. | 0.903 | |||
| IADP2PAW_7 | Local products (gastronomy, craftwork, …). | 0.901 | |||
| IADP2PAW_8 | General information (history, culture, …). | 0.880 | |||
| IADP2PAW_9 | Near destinations. | 0.879 | |||
| PIP2PA | AP | SP2PA | OCBP2PA | IADP2PAW | |
| PIP2PA_1 | 0.856 | 0.698 | 0.737 | 0.536 | −0.345 |
| PIP2PA_2 | 0.784 | 0.699 | 0.589 | 0.472 | −0.373 |
| PIP2PA_3 | 0.824 | 0.534 | 0.635 | 0.400 | −0.266 |
| PIP2PA_4 | 0.753 | 0.503 | 0.596 | 0.334 | −0.269 |
| PIP2PA_5 | 0.798 | 0.545 | 0.624 | 0.356 | −0.262 |
| PIP2PA_6 | 0.773 | 0.534 | 0.510 | 0.468 | −0.214 |
| PIP2PA_7 | 0.790 | 0.566 | 0.595 | 0.544 | −0.259 |
| PIP2PA_8 | 0.731 | 0.543 | 0.497 | 0.488 | −0.311 |
| PIP2PA_9 | 0.841 | 0.673 | 0.626 | 0.614 | −0.352 |
| PIP2PA_10 | 0.819 | 0.575 | 0.721 | 0.518 | −0.247 |
| PIP2PA_11 | 0.789 | 0.540 | 0.642 | 0.510 | −0.262 |
| PIP2PA_12 | 0.794 | 0.703 | 0.764 | 0.643 | −0.306 |
| PIP2PA_13 | 0.701 | 0.647 | 0.486 | 0.629 | −0.227 |
| PIP2PA_14 | 0.758 | 0.603 | 0.569 | 0.527 | −0.302 |
| AP_1 | 0.720 | 0.823 | 0.595 | 0.688 | −0.307 |
| AP_2 | 0.628 | 0.810 | 0.566 | 0.583 | −0.266 |
| AP_3 | 0.672 | 0.856 | 0.748 | 0.706 | −0.259 |
| AP_4 | 0.704 | 0.870 | 0.706 | 0.751 | −0.365 |
| AP_5 | 0.607 | 0.868 | 0.692 | 0.674 | −0.370 |
| AP_6 | 0.530 | 0.821 | 0.574 | 0.625 | −0.316 |
| AP_7 | 0.604 | 0.859 | 0.509 | 0.694 | −0.280 |
| AP_8 | 0.684 | 0.857 | 0.578 | 0.707 | −0.259 |
| SP2PA_1 | 0.756 | 0.673 | 0.861 | 0.575 | −0.291 |
| SP2PA_2 | 0.669 | 0.669 | 0.868 | 0.574 | −0.313 |
| SP2PA_3 | 0.681 | 0.679 | 0.900 | 0.589 | −0.241 |
| SP2PA_4 | 0.677 | 0.624 | 0.910 | 0.547 | −0.252 |
| SP2PA_5 | 0.705 | 0.628 | 0.899 | 0.508 | −0.088 |
| OCBP2PA_1 | 0.665 | 0.778 | 0.652 | 0.832 | −0.275 |
| OCBP2PA_2 | 0.633 | 0.755 | 0.566 | 0.861 | −0.422 |
| OCBP2PA_3 | 0.612 | 0.701 | 0.598 | 0.862 | −0.372 |
| OCBP2PA_4 | 0.526 | 0.692 | 0.489 | 0.858 | −0.345 |
| OCBP2PA_5 | 0.442 | 0.600 | 0.450 | 0.856 | −0.169 |
| OCBP2PA_6 | 0.471 | 0.628 | 0.496 | 0.837 | −0.188 |
| OCBP2PA_7 | 0.363 | 0.542 | 0.407 | 0.803 | −0.180 |
| IADP2PAW_1 | −0.239 | −0.287 | −0.156 | −0.208 | 0.837 |
| IADP2PAW_2 | −0.250 | −0.237 | −0.188 | −0.273 | 0.868 |
| IADP2PAW_3 | −0.304 | −0.286 | −0.223 | −0.257 | 0.880 |
| IADP2PAW_4 | −0.289 | −0.307 | −0.212 | −0.281 | 0.902 |
| IADP2PAW_5 | −0.456 | −0.418 | −0.325 | −0.386 | 0.913 |
| IADP2PAW_6 | −0.317 | −0.327 | −0.221 | −0.314 | 0.903 |
| IADP2PAW_7 | −0.389 | −0.369 | −0.315 | −0.361 | 0.901 |
| IADP2PAW_8 | −0.253 | −0.254 | −0.192 | −0.234 | 0.880 |
| IADP2PAW_9 | −0.281 | −0.280 | −0.197 | −0.299 | 0.879 |
| AVEs Values | HTMT Results | |||||||||
|---|---|---|---|---|---|---|---|---|---|---|
| 1 | 2 | 3 | 4 | 5 | 1 | 2 | 3 | 4 | 5 | |
| 1. AP | 0.846 | |||||||||
| 2. IADP2PAW | −0.359 | 0.885 | 0.363 | |||||||
| 3. OCBP2PA | 0.805 | −0.340 | 0.844 | 0.843 | 0.335 | |||||
| 4. PIP2PA | 0.764 | −0.365 | 0.643 | 0.787 | 0.798 | 0.361 | 0.661 | |||
| 5. SP2PA | 0.738 | −0.268 | 0.630 | 0.787 | 0.888 | 0.782 | 0.267 | 0.662 | 0.826 | |
| Endogenous Latent Construct | R2 | Q2 |
|---|---|---|
| AP | 0.766 | 0.509 |
| OCBP2PA | 0.397 | 0.257 |
| SP2PA | 0.646 | 0.472 |
| Hypotheses | Beta -β | T-Value | p Values | Results of Hypotheses | |
|---|---|---|---|---|---|
| H1 | PIP2PA → AP | 0.291 | 3.758 | 0.000 | Accepted |
| H2 | PIP2PA → SP2PA | 0.691 | 16.074 | 0.000 | Accepted |
| H3 | SP2PA → OCBP2PA | 0.630 | 15.416 | 0.000 | Accepted |
| H4 | OCBP2PA → AP | 0.493 | 6.947 | 0.000 | Accepted |
| H5 | PIP2PA → SP2PA → AP | 0.138 | 3.442 | 0.001 | Accepted |
| H6 | PIP2PA → SP2PA → OCBP2PA → AP | 0.215 | 6.191 | 0.000 | Accepted |
| H7 | Moderating Effect 1 (PIP2PA * IADP2PAW) → SP2PA | 0.237 | 3.349 | 0.001 | Accepted |
Publisher’s Note: MDPI stays neutral with regard to jurisdictional claims in published maps and institutional affiliations. |
© 2022 by the authors. Licensee MDPI, Basel, Switzerland. This article is an open access article distributed under the terms and conditions of the Creative Commons Attribution (CC BY) license (https://creativecommons.org/licenses/by/4.0/).
Share and Cite
Elshaer, I.A.; Azazz, A.M.S.; Ameen, F.A.; Fayyad, S. Agritourism and Peer-to-Peer Accommodation: A Moderated Mediation Model. Agriculture 2022, 12, 1586. https://doi.org/10.3390/agriculture12101586
Elshaer IA, Azazz AMS, Ameen FA, Fayyad S. Agritourism and Peer-to-Peer Accommodation: A Moderated Mediation Model. Agriculture. 2022; 12(10):1586. https://doi.org/10.3390/agriculture12101586
Chicago/Turabian StyleElshaer, Ibrahim A., Alaa M. S. Azazz, Faleh A. Ameen, and Sameh Fayyad. 2022. "Agritourism and Peer-to-Peer Accommodation: A Moderated Mediation Model" Agriculture 12, no. 10: 1586. https://doi.org/10.3390/agriculture12101586
APA StyleElshaer, I. A., Azazz, A. M. S., Ameen, F. A., & Fayyad, S. (2022). Agritourism and Peer-to-Peer Accommodation: A Moderated Mediation Model. Agriculture, 12(10), 1586. https://doi.org/10.3390/agriculture12101586

