Interspecies Evolution and Networks Investigation of the Auxin Response Protein (AUX/IAA) Family Reveals the Adaptation Mechanisms of Halophytes Crops in Nitrogen Starvation Agroecological Environments
Abstract
:1. Introduction
2. Materials and Methods
2.1. Plant Materials and Growth Conditions
2.2. Orthologous Inference, Phylogenetic, Structural Analysis of AUX/IAA Family in Multiple Species and Identification of Auxin, Triarboxylic Acid Cycle Pathway Genes in Quinoa
2.3. Chromosome Distribution, Gene Structure, and Syntenic Analysis in Quinoa and Other Plants
2.4. Identification of Collinearity and Specific Duplication Events
2.5. Gene Ontology (GO) and KEGG Pathway Annotation
2.6. Trend Analysis of Gene Expression
2.7. Correlation Network Construction of CqIAAs and Other Metabolic Pathways
2.8. Calculation of the Synonymous and Nonsynonymous
2.9. Gene Expression Analysis in Two Kinds of Quinoa
2.10. Detection of Physiological Indexes after Stress Treatment
2.11. Detection of Gene Expression after Stress Treatment
2.12. Statistics
3. Results
3.1. AUX/IAA Family Originated in the Early Stage of Plant Landification and with Conservative Evolutionary Pattern in Higher Plants
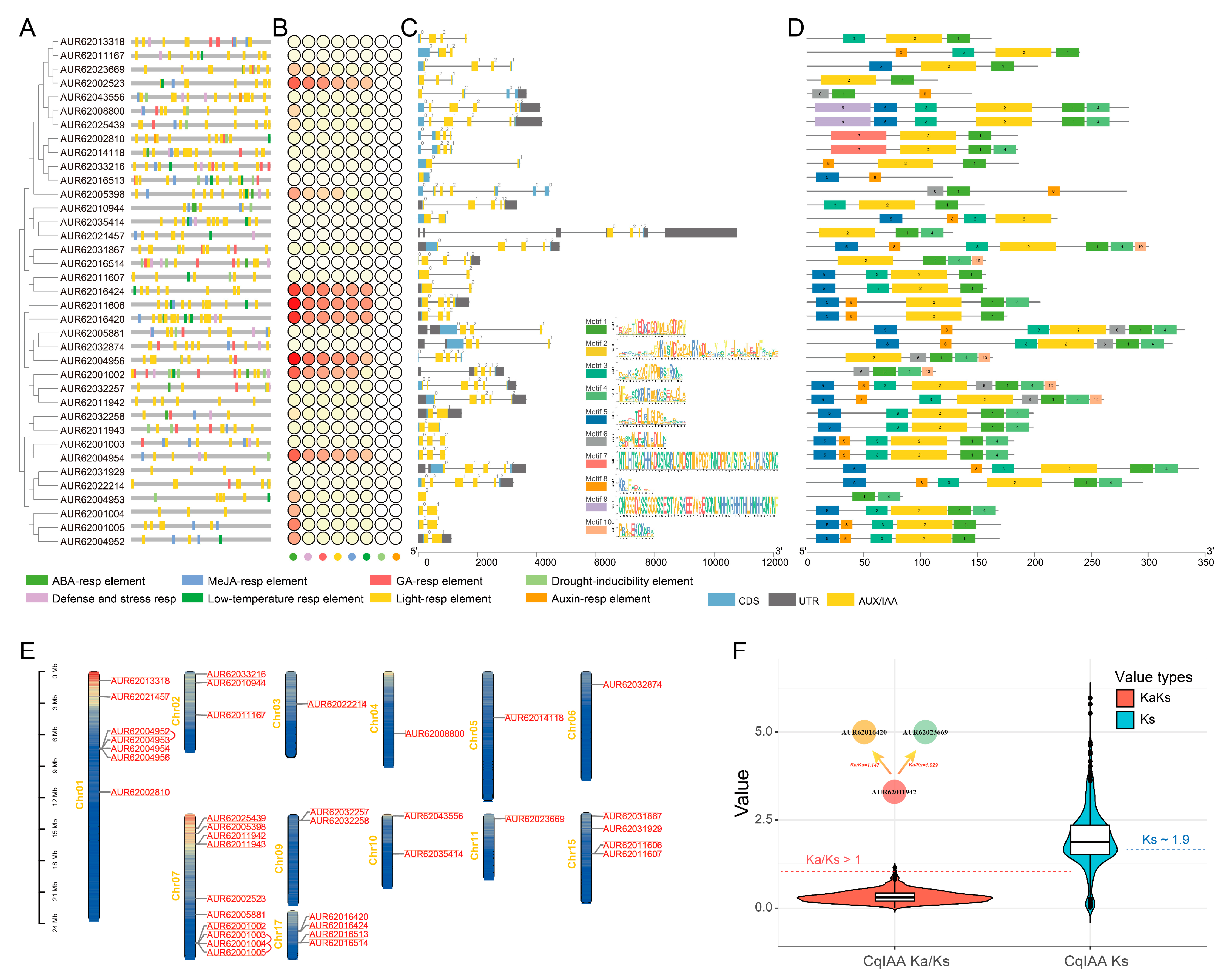
3.2. Structural and Evolutionary Analysis of the CqIAA Family of Halophytes Crops Quinoa Reveals the Family’s Generally Conserved Evolutionary Model and Rapidly Evolving Genes Selected by a Strong Environment
3.3. Evolutionary Analysis of IAA Proteins in Typical Polyploid Agricultural Crops Emphasizes the Contribution of Polyploidy to AUX/IAA Family Expansion
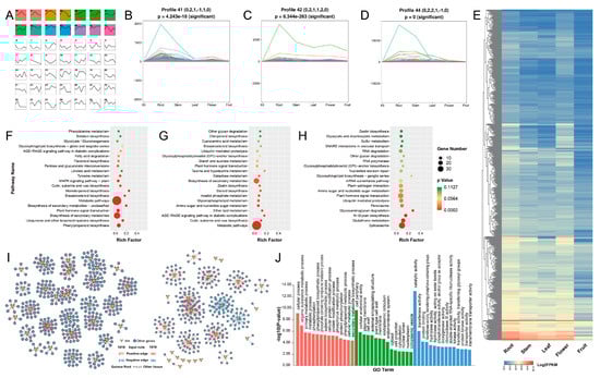
3.4. RNA-Seq Data Analysis of Quinoa Root Provides a Reference for the Network of Hormone Signals and Environmental Regulation Formed by AUX/IAAs
3.5. Among Quinoa with Different Fruit Phenotypes, AUX/IAA Family Formed a Robust Network of Correlations with Hormone Signaling and Energy Metabolism Pathways
3.6. Metabolic Regulatory Networks Formed by IAA May Help Induce Stress Responses of Root Systems of Quinoa Seedlings in Nitrogen Starvation Agroecological Environment
4. Discussion
4.1. AUX/IAA Family May Originated after Plant Terrestrialization, Influenced by WGD Events, Formed Robust Networks with Auxin Signaling and Energy Metabolic Genes in Quinoa
4.2. Root Elongation and Stress Response of Quinoa Seedlings in Nitrogen Starvation Are Helpful for Alleviating Nutritional Deficiency, and Small-Fruit Quinoa Has Better Potential Adaptability in Poor Agricultural Environmental
5. Conclusions
Supplementary Materials
Author Contributions
Funding
Institutional Review Board Statement
Informed Consent Statement
Data Availability Statement
Acknowledgments
Conflicts of Interest
Abbreviations
| Arabidopsis | Arabidopsis thaliana |
| AtIAAs | Arabidopsis thaliana IAAs |
| CqIAAs | Chenopodium quinoa IAAs |
| GO | Gene ontology |
| IAAs | AUX/IAA genes |
| LF quinoa | Large-fruit quinoa |
| MCScanX | Multiple Collinearity Scan toolkit |
| SF quinoa | Small-fruit quinoa |
| WGD | Whole-genome duplications |
References
- Fürst-Jansen, J.; De Vries, S.; de Vries, J. Evo-physio: On stress responses and the earliest land plants. J. Exp. Bot. 2020, 71, 3254–3269. [Google Scholar] [CrossRef] [PubMed] [Green Version]
- Han, X.; Chang, X.; Zhang, Z.; Chen, H.; He, H.; Zhong, B.; Deng, X. Origin and Evolution of Core Components Responsible for Monitoring Light Environment Changes during Plant Terrestrialization. Mol. Plant 2019, 12, 847–862. [Google Scholar] [CrossRef] [PubMed]
- Jianguo, G. Tracking the evolutionary innovations of plant terrestrialization. Gene 2020, 769, 145203. [Google Scholar]
- Abel, S.; Theologis, A. Early genes and auxin action. Plant Physiol. 1996, 111, 9–17. [Google Scholar] [CrossRef] [Green Version]
- Weijers, D.; Wagner, D. Transcriptional Responses to the Auxin Hormone. Annu. Rev. Plant Biol. 2016, 67, 539–574. [Google Scholar] [CrossRef] [PubMed]
- Gray, W.; Kepinski, S.; Rouse, D.; Leyser, O.; Estelle, M. Auxin regulates SCF-dependent degradation of AUX/IAA proteins. Nature 2001, 414, 271–276. [Google Scholar] [CrossRef]
- Zenser, N.; Ellsmore, A.; Leasure, C.; Callis, J. Auxin modulates the degradation rate of Aux/IAA proteins. Proc. Natl. Acad. Sci. USA 2001, 98, 11795–11800. [Google Scholar] [CrossRef] [Green Version]
- Yamaguchi, N.; Wu, M.; Winter, C.; Berns, M.; Nole-Wilson, S.; Yamaguchi, A.; Coupland, G.; Krizek, B.; Wagner, D. A molecular framework for auxin-mediated initiation of flower primordia. Dev. Cell 2013, 24, 271–282. [Google Scholar] [CrossRef] [Green Version]
- Roosjen, M.; Paque, S.; Weijers, D. Auxin Response Factors: Output control in auxin biology. J. Exp. Bot. 2017, 69, 179–188. [Google Scholar] [CrossRef]
- Mutte, S.; Kato, H.; Rothfels, C.; Melkonian, M.; Wong, G.; Weijers, D. Origin and evolution of the nuclear auxin response system. Elife 2018, 7, e33399. [Google Scholar] [CrossRef]
- Flores-Sandoval, E.; Eklund, D.M.; Hong, S.-F.; Alvarez, J.; Fisher, T.; Lampugnani, E.; Golz, J.; Vazquez-Lobo, A.; Dierschke, T.; Lin, S.-S.; et al. Class C ARFs evolved before the origin of land plants and antagonize differentiation and developmental transitions in Marchantia polymorpha. New Phytol. 2018, 218, 1612–1630. [Google Scholar] [CrossRef] [Green Version]
- Bazile, D.; Jacobsen, S.-E.; Verniau, A. The Global Expansion of Quinoa: Trends and Limits (Mini Review). Front. Plant Sci. 2016, 7, 622. [Google Scholar] [CrossRef] [Green Version]
- Jacobsen, S.E. The Worldwide Potential for Quinoa (Chenopodium quinoa Willd.). Food Rev. Int. 2003, 19, 167–177. [Google Scholar] [CrossRef]
- Repo-Carrasco-Valencia, R.; Espinoza, C.; Jacobsen, S.-E. Nutritional Value and Use of the Andean Crops Quinoa (Chenopodium quinoa) and Kañiwa (Chenopodium pallidicaule). Food Rev. Int. Food Rev. Int. 2003, 19, 179–189. [Google Scholar] [CrossRef]
- Jarvis, D.; Ho, Y.S.; Lightfoot, D.; Schmöckel, S.; Li, B.; Borm, T.; Ohyanagi, H.; Mineta, K.; Michell, C.; Saber, N.; et al. The genome of Chenopodium quinoa. Nature 2017, 542, 1–6. [Google Scholar] [CrossRef] [PubMed] [Green Version]
- Pevsner, J. Basic Local Alignment Search Tool (BLAST). Mol. Biol. 2009, 215, 100–138. [Google Scholar]
- Xu, L.; Dong, Z.; Fang, L.; Luo, Y.; Wei, Z.; Guo, H.; Zhang, G.; Gu, Y.; Coleman-Derr, D.; Xia, Q.; et al. OrthoVenn2: A web server for whole-genome comparison and annotation of orthologous clusters across multiple species. Nucleic Acids Res. 2019, 47, W52–W58. [Google Scholar] [CrossRef] [PubMed] [Green Version]
- Bailey, T.; Bodén, M.; Buske, F.; Frith, M.; Grant, C.; Clementi, L.; Ren, J.; Li, W.; Noble, W. MEME SUITE: Tools for motif discovery and searching. Nucleic Acids Res. 2009, 37, W202-8. [Google Scholar] [CrossRef]
- Chen, C.; Chen, H.; Zhang, Y.; Thomas, H.; Frank, M.; He, Y.; Xia, R. TBtools: An Integrative Toolkit Developed for Interactive Analyses of Big Biological Data. Mol. Plant 2020, 13, 1194–1202. [Google Scholar] [CrossRef] [PubMed]
- Liu, M.; Ma, Z.; Zheng, T.; Sun, W.; Zhang, Y.; Jin, W.; Zhan, J.; Cai, Y.; Tang, Y.; Wu, Q.; et al. Insights into the correlation between Physiological changes in and seed development of tartary buckwheat (Fagopyrum tataricum Gaertn.). BMC Genom. 2018, 19, 648. [Google Scholar] [CrossRef]
- Paterson, A.H. MCScanX: A toolkit for detection and evolutionary analysis of gene synteny and collinearity. Nucleic Acids Res. 2012, 40, e49. [Google Scholar]
- Song, X.; Li, Y.; Hou, X. Genome-wide analysis of the AP2/ERF transcription factor superfamily in Chinese cabbage (Brassica rapa ssp. pekinensis). BMC Genom. 2013, 14, 573. [Google Scholar] [CrossRef] [PubMed] [Green Version]
- Naggert, J.K. Defective carbohydrate metabolism in mice homozygous for the tubby mutation. Physiol. Genom. 2006, 27, 131–140. [Google Scholar]
- Wang, X. Hierarchically Aligning 10 Legume Genomes Establishes a Family-Level Genomics Platform. Plant Physiol. 2017, 174, 284–300. [Google Scholar] [CrossRef] [Green Version]
- Robles, M. Blast2GO: A universal tool for annotation, visualization and analysis in functional genomics research. Bioinformatics 2005, 21, 3674–3676. [Google Scholar]
- Xie, C.; Huang, J.; Ding, Y.; Wu, J.; Dong, S.; Kong, L.; Gao, G.; Li, C.-Y.; Wei, L. KOBAS 2.0: A web server for annotation and identification of enriched pathways and diseases. Nucleic Acids Res. 2011, 39, W316–W322. [Google Scholar] [CrossRef] [Green Version]
- Ernst, J.; Bar-Joseph, Z. STEM: A tool for the analysis of short time series gene expression data. BMC Bioinform. 2006, 7, 191. [Google Scholar] [CrossRef] [PubMed] [Green Version]
- Wang, D.; Zhang, Y.; Zhang, Z.; Zhu, J.; Yu, J. KaKs_Calculator 2.0: A Toolkit Incorporating Gamma-Series Methods and Sliding Window Strategies. Genom. Proteom. Bioinform. 2010, 8, 77–80. [Google Scholar] [CrossRef] [Green Version]
- Liu, M.; Sun, W.; Li, C.; Yu, G.; Li, J.; Wang, Y.; Wang, X. A multilayered cross-species analysis of GRAS transcription factors uncovered their functional networks in plant adaptation to the environment. J. Adv. Res. 2020, 29, 191–205. [Google Scholar] [CrossRef] [PubMed]
- Liu, M.; Sun, W.; Ma, Z.; Yu, G.; Li, J.; Wang, Y.; Wang, X. Comprehensive multiomics analysis reveals key roles of NACs in plant growth and development and its environmental adaption mechanism by regulating metabolite pathways. Genomics 2020, 112, 4897–4911. [Google Scholar] [CrossRef] [PubMed]
- Zhang, Z.-W.; Dong, Y.-Y.; Feng, L.-Y.; Deng, Z.-L.; Xu, Q.; Tao, Q.; Wang, C.-Q.; Chen, Y.-E.; Yuan, M.; Yuan, S. Selenium Enhances Cadmium Accumulation Capability in Two Mustard Family Species—Brassica napus and B. juncea. Plants 2020, 9, 904. [Google Scholar] [CrossRef]
- Ruiz Carrasco, K.; Antognoni, F.; Coulibaly, A.; Lizardi, S.; Covarrubias, A.; Martínez, E.; Molina-Montenegro, M.; Biondi, S.; Zurita-Silva, A. Variation in salinity tolerance of four lowland genotypes of quinoa (Chenopodium quinoa Willd.) as assessed by growth, physiological traits, and sodium transporter gene expression. Plant Physiol. Biochem. PPB Société Française De Physiol. Végétale 2011, 49, 1333–1341. [Google Scholar] [CrossRef]
- Livak, K.J.; Schmittgen, T.D. Analysis of relative gene expression data using real-time quantitative PCR and the 2(-Delta Delta C(T)) Method. Methods 2012, 25, 402–408. [Google Scholar] [CrossRef]
- Jiao, Y.; Wickett, N.; Ayyampalayam, S.; Chanderbali, A.; Landherr, L.; Ralph, P.; Tomsho, L.; Hu, Y.; Liang, H.; Soltis, P.; et al. Ancestral polyploidy in seed plants and angiosperms. Nature 2011, 473, 97–100. [Google Scholar] [CrossRef]
- Aguilar, P.; Jacobsen, S. Cultivation of Quinoa on the Peruvian Altiplano. Food Reviews International. 2003, 19, 31–41. [Google Scholar] [CrossRef]
- Freeling, M. Bias in Plant Gene Content Following Different Sorts of Duplication: Tandem, Whole-Genome, Segmental, or by Transposition. Annu. Rev. Plant Biol. 2009, 60, 433–453. [Google Scholar] [CrossRef] [PubMed]
- Schilling, S.; Kennedy, A.; Pan, S.; Jermiin, L.; Melzer, R. Genome-wide analysis of MIKC-type MADS-box genes in wheat: Pervasive duplications, functional conservation and putative neofunctionalization. New Phytol. 2019, 225, 511–529. [Google Scholar] [CrossRef] [PubMed] [Green Version]
- Xu, J.-H.; Messing, J. Diverged Copies of the Seed Regulatory Opaque-2 Gene by a Segmental Duplication in the Progenitor Genome of Rice, Sorghum, and Maize. Mol. Plant 2008, 1, 760–769. [Google Scholar] [CrossRef] [PubMed]
- Chapman, B.; Bowers, J.; Schulze, S.; Paterson, A. A comparative phylogenetic approach for dating whole genome duplication events. Bioinformatics 2004, 20, 180–185. [Google Scholar] [CrossRef] [PubMed] [Green Version]
- Van de Peer, Y.; Maere, S.; Meyer, A. The evolutionary significance of ancient genome duplications. Nat. Rev. Genet. 2009, 10, 725–732. [Google Scholar] [CrossRef] [Green Version]
- Matosevich, R.; Cohen, I.; Gil-Yarom, N.; Modrego, A.; Friedlander-Shani, L.; Verna, C.; Scarpella, E.; Efroni, I. Local auxin biosynthesis is required for root regeneration after wounding. Nat. Plants 2020, 6, 1020–1030. [Google Scholar] [CrossRef]
- Motte, H.; Vanneste, S.; Beeckman, T. Molecular and Environmental Regulation of Root Development. Annu. Rev. Plant Biol. 2019, 70, 465–488. [Google Scholar] [CrossRef] [Green Version]
- Xiao, G.; Zhang, Y. Adaptive Growth: Shaping Auxin-Mediated Root System Architecture. Trends Plant Sci. 2019, 25, 121–123. [Google Scholar] [CrossRef] [PubMed]
- Holdsworth, M.; Bentsink, L.; Soppe, W. Molecular networks regulating Arabidopsis seed maturation, after-ripening, dormancy and germination. New Phytol. 2008, 179, 33–54. [Google Scholar] [CrossRef] [PubMed] [Green Version]
- Nietzel, T.; Mostertz, J.; Ruberti, C.; Née, G.; Fuchs, P.; Wagner, S.; Moseler, A.; Müller-Schüssele, S.; Benamar, A.; Poschet, G.; et al. Redox-mediated kick-start of mitochondrial energy metabolism drives resource-efficient seed germination. Proc. Natl. Acad. Sci. USA 2020, 117, 741–751. [Google Scholar] [CrossRef] [PubMed]
- Rosental, L.; Nonogaki, H.; Fait, A. Activation and regulation of primary metabolism during seed germination. Seed Sci. Res. 2014, 24, 1–15. [Google Scholar] [CrossRef]
- Zhang, Y.; Swart, C.; Alseekh, S.; Scossa, F.; Jiang, L.; Obata, T.; Graf, A.; Fernie, A. The Extra-Pathway Interactome of the TCA Cycle: Expected and Unexpected Metabolic Interactions. Plant Physiol. 2018, 177, 966–979. [Google Scholar] [CrossRef] [Green Version]
- Gautrat, P.; Laffont, C.; Frugier, F.; Ruffel, S. Nitrogen Systemic Signaling: From Symbiotic Nodulation to Root Acquisition. Trends Plant Sci. 2020, 26, 392–406. [Google Scholar] [CrossRef]
- Ryan, D.; Frezza, C.; O’Neill, L. TCA cycle signalling and the evolution of eukaryotes. Curr. Opin. Biotechnol. 2021, 68, 72–88. [Google Scholar] [CrossRef]
- Chapman, E.; Estelle, M. Mechanism of Auxin-Regulated Gene Expression in Plants. Annu. Rev. Genet. 2009, 43, 265–285. [Google Scholar] [CrossRef] [Green Version]
- Kieffer, M.; Neve, J.; Kepinski, S. Defining auxin response contexts in plant development. Curr. Opin. Plant Biol. 2009, 13, 12–20. [Google Scholar] [CrossRef]
- Gao, B.; Wang, L.; Oliver, M.; Chen, M.-X.; Zhang, J. Evolution of Auxin Response Factors in plants characterized by phylogenomic synteny network analyses. BioRxiv 2019, 603175, 1–22. [Google Scholar]
- Wang, S.; Li, L.; Li, H.; Sahu, S.K.; Wang, H.; Xu, Y.; Xian, W.; Song, B.; Liang, H.; Cheng, S.; et al. Genomes of early-diverging streptophyte algae shed light on plant terrestrialization. Nat. Plants 2020, 6, 95–106. [Google Scholar] [CrossRef] [Green Version]
- Mabry, M.; Brose, J.; Blischak, P.; Sutherland, B.; Dismukes, W.; Bottoms, C.; Edger, P.; Washburn, J.; An, H.; Hall, J.; et al. Phylogeny and Multiple Independent Whole-Genome Duplication Events in the Brassicales. Am. J. Bot. 2020, 107, 1148–1164. [Google Scholar] [CrossRef] [PubMed]
- Prentis, P.; Wilson, J.; Dormontt, E.; Richardson, D.; Lowe, A. Adaptive evolution in invasive species. Trends Plant Sci. 2008, 13, 288–294. [Google Scholar] [CrossRef]
- Song, X.; Wang, J.; Sun, P.; Ma, X.; Yang, Q.; Hu, J.; Sun, S.; Li, Y.; Yu, J.; Feng, S.; et al. BrassicaceaePreferential gene retention increases the robustness of cold regulation in and other plants after polyploidization. Hortic. Res. 2020, 7, 20. [Google Scholar] [CrossRef] [PubMed] [Green Version]
- Tegeder, M. Transporters for amino acids in plant cells: Some functions and many unknowns. Curr. Opin. Plant Biol. 2012, 15, 315–321. [Google Scholar] [CrossRef] [PubMed]
- Hayashi, K. Chemical Biology in Auxin Research. Cold Spring Harb. Perspect. Biol. 2021, 13, a040105. [Google Scholar] [CrossRef] [PubMed]
- Kerchev, P.; Clercq, I.; Denecker, J.; Mühlenbock, P.; Kumpf, R.; Nguyen, L.; Audenaert, D.; Dejonghe, W.; Breusegem, F. Mitochondrial perturbation negatively affects auxin signaling. Mol. Plant. 2014, 7, 1138–1150. [Google Scholar] [CrossRef] [Green Version]
- Ivanova, A.; Law, S.; Narsai, R.; Duncan, O.; Lee, J.; Zhang, B.; Van Aken, O.; Radomiljac, J.; van der Merwe, M.; Yi, K.; et al. A Functional Antagonistic Relationship between Auxin and Mitochondrial Retrograde Signaling Regulates Alternative Oxidase1a Expression in Arabidopsis. Plant Physiol. 2014, 165, 1233–1254. [Google Scholar] [CrossRef] [Green Version]
- Wang, X.; Auwerx, J. Systems Phytohormone Responses to Mitochondrial Proteotoxic Stress. Mol. Cell 2017, 68, 540–551.e5. [Google Scholar] [CrossRef]
- Zhang, L.; Feng, P.; Deng, Y.; Yin, W.; Wan, Y.; Lei, T.; He, G.; Wang, N. Decreased Vascular Bundle 1 affects mitochondrial and plant development in rice. Rice 2021, 14, 13. [Google Scholar] [CrossRef]
- Cogliati, S.; Frezza, C.; Soriano, M.; Varanita, T.; Quintana-Cabrera, R.; Corrado, M.; Cipolat, S.; Costa, V.; Casarin, A.; Gomes, L.; et al. Mitochondrial cristae shape determines respiratory chain supercomplexes assembly and respiratory efficiency. Cell 2013, 155, 160–171. [Google Scholar] [CrossRef] [PubMed] [Green Version]
- Benstein, R.; Ludewig, K.; Wulfert, S.; Wittek, S.; Gigolashvili, T.; Frerigmann, H.; Gierth, M.; Flügge, U.-I.; Krueger, S. Arabidopsis Phosphoglycerate Dehydrogenase1 of the Phosphoserine Pathway Is Essential for Development and Required for Ammonium Assimilation and Tryptophan Biosynthesis. Plant Cell 2013, 25, 5011–5029. [Google Scholar] [CrossRef] [Green Version]
- Yang, A.; Akhtar, S.S.; Iqbal, S.; Amjad, M.; Naveed, M.; Zahir, Z.A.; Jacobsen, S.E. Enhancing salt tolerance in quinoa by halotolerant bacterial inoculation. Funct. Plant Biol. 2016, 43, 632–642. [Google Scholar] [CrossRef]
- Sheteiwy, M.S.; AbdElgawad, H.; Xiong, Y.C.; Macovei, A.; Brestic, M.; Skalicky, M.; Shaghaleh, H.; Hamoud, Y.A.; El-Sawah, A.M. Inoculation with Bacillus amyloliquefaciens and mycorrhiza confers tolerance to drought stress and improve seed yield and quality of soybean plant. Physiol. Plant. 2021, 172, 2153–2169. [Google Scholar] [CrossRef] [PubMed]
- Hajihashemi, S.; Skalicky, M.; Brestic, M.; Pavla, V. Cross-talk between nitric oxide, hydrogen peroxide and calcium in salt-stressed Chenopodium quinoa Willd. At seed germination stage. Plant Physiol. Biochem. 2020, 154, 657–664. [Google Scholar] [CrossRef] [PubMed]
- Sun, W.; Yu, H.; Ma, Z.; Yuan, Y.; Wang, S.; Yan, J.; Xu, X.; Chen, H. Molecular Evolution and Local Root Heterogeneous Expression of the Chenopodium quinoa ARF Genes Provide Insights into the Adaptive Domestication of Crops in Complex Environments. J. Mol. Evol. 2021, 89, 287–301. [Google Scholar] [CrossRef]
- Sharma, A.; Sidhu, G.P.S.; Araniti, F.; Bali, A.S.; Shahzad, B.; Tripathi, D.K.; Brestic, M.; Skalicky, M.; Landi, M. The Role of Salicylic Acid in Plants Exposed to Heavy Metals. Molecules 2020, 25, 540. [Google Scholar] [CrossRef] [Green Version]






Publisher’s Note: MDPI stays neutral with regard to jurisdictional claims in published maps and institutional affiliations. |
© 2021 by the authors. Licensee MDPI, Basel, Switzerland. This article is an open access article distributed under the terms and conditions of the Creative Commons Attribution (CC BY) license (https://creativecommons.org/licenses/by/4.0/).
Share and Cite
Yu, H.; Yuan, Y.; Wang, S.; Wu, G.; Xu, H.; Wei, J.; Ju, L.; Huang, Y.; Chen, H. Interspecies Evolution and Networks Investigation of the Auxin Response Protein (AUX/IAA) Family Reveals the Adaptation Mechanisms of Halophytes Crops in Nitrogen Starvation Agroecological Environments. Agriculture 2021, 11, 780. https://doi.org/10.3390/agriculture11080780
Yu H, Yuan Y, Wang S, Wu G, Xu H, Wei J, Ju L, Huang Y, Chen H. Interspecies Evolution and Networks Investigation of the Auxin Response Protein (AUX/IAA) Family Reveals the Adaptation Mechanisms of Halophytes Crops in Nitrogen Starvation Agroecological Environments. Agriculture. 2021; 11(8):780. https://doi.org/10.3390/agriculture11080780
Chicago/Turabian StyleYu, Haomiao, Yuan Yuan, Sijiao Wang, Guoming Wu, Haishen Xu, Jianglan Wei, Le Ju, Yulin Huang, and Hui Chen. 2021. "Interspecies Evolution and Networks Investigation of the Auxin Response Protein (AUX/IAA) Family Reveals the Adaptation Mechanisms of Halophytes Crops in Nitrogen Starvation Agroecological Environments" Agriculture 11, no. 8: 780. https://doi.org/10.3390/agriculture11080780
APA StyleYu, H., Yuan, Y., Wang, S., Wu, G., Xu, H., Wei, J., Ju, L., Huang, Y., & Chen, H. (2021). Interspecies Evolution and Networks Investigation of the Auxin Response Protein (AUX/IAA) Family Reveals the Adaptation Mechanisms of Halophytes Crops in Nitrogen Starvation Agroecological Environments. Agriculture, 11(8), 780. https://doi.org/10.3390/agriculture11080780

