Abstract
The farmed salmon supply chain has a highly complex and integrated structure, where activities occur both in the sea and on land. Due to this complexity, the supply chain needs appropriate decision-support tools to aid the production planning process, which capture the material flows, information flows and behaviours of the decision makers in the chain. This paper proposes a hybrid simulation framework for production planning using the case of the Norwegian Atlantic salmon supply chain. This hybrid simulation comprises agent-based modelling (ABM) to capture the autonomous and interacting decision making behaviour of the supply chain actors, while discrete-event simulation (DES) is employed to model the various production processes within the chain. The simulation is implemented using AnyLogic™ version 8.0 simulation software, using a case study from the Norwegian farmed salmon sector. The proposed modelling framework provides a deeper understanding of the activities in the salmon supply chain, thereby enabling improved decision making.
1. Introduction
The rapid growth in the global population has resulted in an increase in demand for sources of protein for the human diet. Although water covers 70% of the surface of the globe, only 6.5% of human protein intake is derived from these water sources [1]. This presents an opportunity for aquaculture resources such as farmed Atlantic salmon to be utilized as a sustainable source of protein. Global fish supply is estimated to reach 186 million tonnes by 2030, of which around 60% is likely to be provided by aquaculture (farmed) sources [2]. Farmed salmon represents 70% of the world’s salmon production [3], with Norway producing 80% of the Atlantic salmon consumed in the EU [4].
In recent years, the Norwegian salmon industry has experienced significant consolidation, resulting in a reduction of 70% in the number salmon farming companies [5]. As the remaining companies increased in size and developed a global presence, particularly in their customer base, the production planning process becomes more challenging. Decision makers therefore need better tools to obtain a comprehensive view of supply chain activities and to be able to assess various strategies to improve the end-to-end efficiency of the chain.
Simulation modelling and analysis has been widely adopted as a tool to support managerial decision making, due to its ability to accurately capture real-world conditions and to analyze a range of scenarios in a computationally low-cost and risk-free environment. However, even simulation can prove less effective if the user attempts to capture an entire system just through the capabilities of one simulation approach.
Therefore, the research described in our paper proposes a hybrid simulation approach to model the production planning process in the Norwegian Atlantic salmon supply chain. While agent-based modelling (ABM) is applied to capture the autonomous and interacting decision making behaviour of the supply chain actors, discrete-event simulation (DES) is utilized to model the various production processes in the salmon supply chain. In this way, the true complexity of the system is captured. The advantage of this approach is that it can be used to simultaneously examine various behaviours, product and information flows in production planning decisions such harvesting, inventory management and sales contracts.
The remainder of the paper is organized as follows: Section 2 presents an overview of the literature related to the use of simulation studies in agribusiness supply chains and explains the need for a hybrid simulation approach. Section 3 provides an overview of the Norwegian salmon supply chain. The development of the hybrid simulation modelling framework is described in Section 4, while Section 5 discusses the implementation of the model using the AnyLogic™ version 8.0 simulation software (AnyLogic Europe, Avon-Fontainebleau, France). In Section 6, an experimental study is presented. Finally, conclusions and suggestions for future work are outlined in Section 7.
2. Literature Review
Simulation modelling approaches provide a better representation of supply chain reality and tend not to exhibit the same levels of computational complexity as other modelling approaches, such as optimization [6]. In an agri-food context, simulation provides a convenient modelling methodology as it enables the modeler to capture uncertainty associated with activities such as farming [7]. In addition, simulation provides capabilities for conducting sensitivity analysis with respect to system variability such as those due to weather, yields, costs and revenues and to assess variability in performance response for the system of interest under various scenarios [8].
Agent-based modelling and discrete-event simulation are widely used simulation approaches to model and study supply chain operations [9,10]. Agent-based modelling is a comparatively new approach and is suitable for modelling complex and dynamic systems spread across time and space [11]. In agent-based modelling, the actual system of interest is modelled as set of interacting agents in a specified environment known as the agent system. An agent system consists of a few individual agents with a specific relationship with each another within a particular environment. The agents interact with each other and with the environment according to predefined rules which generate the dynamics of the system. These interactions often consist of resource and/or information sharing. The agents are proactive and autonomous, which means they behave according to their own individual interest, such as economic gain. However, their understanding of the entire system and other agents may be limited [12]. Although the behaviour of autonomous agents can be captured using discrete-event approaches such as arrival, service and exit events, doing so will exponentially increase the number of events resulting in an inefficient simulation model that is hard to evaluate [13]. Therefore, if proactive and autonomous agents are necessary to obtain more accurate modelling of the system under study, it is more appropriate to adopt agent-based compared to discrete-event simulation [14].
In a multi-agent simulation approach, the behaviour of the individual (or agent) is defined by a set of rules. Multi-agent simulation models have increasingly been used in resource utilization problems, such as land-use in agri-business supply chains [15]. To address the land acquisition and ownership problem, a multi-agent simulation approach was employed to model the farmland auction markets in the Canadian context [16]. The model analysed data on farmland transactions between farmland agents to investigate whether a particular type of auction was suitable for the land transaction, while considering price uncertainty. The vulnerabilities associated with a food supply chain were studied and an agent-based model for food defence training and assessment was developed [17]. In this data-driven simulation approach, data was collected regarding production, consumption, recall cost, and fatality rate, to investigate the impact of decision making on economic and public health in the event of a terrorist attack. In another study on food security, an agent-based simulation model for a Canadian wheat handling export-oriented supply chain was developed to examine wheat quality testing strategies in the context of complex operational and regulatory constraints [18]. This agent-based approach enabled modelling of the individual behaviour of the farmers and handlers based on their rationality and individual learning experience. In the same problem, the agent-based approach was adopted to model the behavioural adaptation of a quality assurance declaration system in the modern wheat supply chain [19].
In relation to the application of discrete-event simulation in agri-food research, this approach was used to address the sugar cane harvesting problem where a simulation was used for scheduling the operations and utilization of available resources [20]. In a similar problem, a discrete-event model for a harvesting and transportation system in a sugar-cane plantation was developed to address the issue of amortization of capital invested in machinery used in the plantation [21]. Field machinery operations using a discrete-event model was used to assess the performance of the machinery in terms of soil workability over a number of years [22]. To analyze the supply and transportation of raw material in a sugar cane plant, a discrete-event model was developed for the goods-inwards process at the plant and examined possible alternative configurations and strategies for its operation [23]. A food supply redesign problem was studied where the discrete-event approach was used to combine food quality models and sustainability indicators [24].
The combination of two simulation methodologies to enhance the capabilities of one modelling technique and to build more accurate models is widely acknowledged [25,26]. It has been shown in the literature that hybrid techniques are capable of providing more insights into system behaviour, making it possible to provide precise analysis of the problem with fewer assumptions [27]. For instance, a test case was validated to show that a hybrid simulation model, incorporating discrete-event simulation and agent-based modelling, enabled superior process analysis compared to a discrete-event simulation alone [28]. In a survey of simulation approaches in manufacturing and business, an increasing interest in hybrid simulation to model complex enterprise-wide system was found [9]. More recently, an increase in the use of hybrid simulation was found in the literature, but it was observed that it is still relatively small, with the majority of papers being from conferences such as the annual Winter Simulation Conference [29]. In addition, it was found that the hybrid simulation literature tends to focus on real-world problems, in particular manufacturing, healthcare, supply chain, transportation and logistics [29]. However, the application of hybrid simulation approaches in the agri-food sector, and in particular the aquaculture sector, are yet to be fully explored, with relatively few publications in this area. An agent-based and discrete-event hybrid simulation model was developed to incorporate process improvement initiatives in a small regional food hub in the US [10], a hybrid approach incorporating system dynamics and agent-based simulation was used to analyse the Icelandic cod fishery industry [30]. A multi-stage stochastic optimization model for production planning and sales allocation in the salmon farming industry was developed [5], with the aim of maximizing profits. The goal of this decision tool was to determine the optimal harvest, production and inventory level [5].
In a call for the integration of social science knowledge into the next generation of fisheries management models, it is argued that fisheries management may fail when the existing models used to inform decision making are based on unrealistic and limited assumptions [31]. In our paper, we attempt to address this gap, by developing a hybrid simulation model of the Norwegian salmon supply chain, which captures the social science knowledge through agent-based simulation and the production process characteristics through discrete-event simulation. This enables the complex interactions of an aquaculture supply chain to be modelled effectively.
3. Research Context: Farmed Salmon Supply Chain
Approximately 70% of the world’s salmon production is farmed, with the majority coming from Norway, Chile, Scotland and Canada. Farmed salmon production consists of two cycles: freshwater production followed by seawater production. The total freshwater production cycle takes approximately 10–16 months (juvenile production) with the seawater production cycle (grow-out phase) lasts approximately 12–24 months, giving a total cycle length of 22–40 months. The freshwater production activities start with fertilization of eggs using the brood stock. After fertilization, the juvenile salmon are reared in fresh water before undergoing a smartification process, through which they adapt to living in seawater. These fish are called smolt, which are then transferred to net pens located offshore. During the seawater growth phase the salmon reach an average weight of 4–5 kg. During this phase, the fish are continuously monitored and treated for disease such as lice attacks. Once the salmon have reached their market weight, they are harvested and transferred back to land for slaughtering and further processing. The fish are first gutted, then graded and packed, and are called fresh HOG (Head-on-Gutted) salmon. The secondary processing involves value adding activities, including filleting, smoking and cutting. The bulk of the harvested salmon is sold as fresh HOG salmon and is delivered directly from the slaughterhouse to the customer, who are either in the food service or retail grocery sectors.
The Atlantic-salmon supply chain truly represents a global food system with a complex logistics network taking feed inputs from one part of the world and distributing products to different parts of the world after processing them in various locations. For instance, the Norwegian salmon industry sources feed ingredients from crops and marine systems worldwide and supplies end products to various markets including Europe, Asia and America. Some of the secondary processing is carried out in hub markets Poland and France that then re-export to other EU countries. The main uncertainties within the salmon farming industry relate to growth and duration of production cycles, influenced by environmental, biological and political factors.
The majority of farmed salmon in Norway is produced by large companies such as MOWI, which is the largest Norwegian salmon producer and dominates the global production of salmon with 20% market share worldwide. Norwegian salmon is mainly exported as a commodity and sold to the highest bidder on weekly spot markets. However, long-term contractual supplier-customer relationships also exist between the large aquaculture-producing companies and secondary processors and retailers in Europe [32].
Salmon, due to the limited production locations, being generally more perishable and covering larger international trade distances than poultry, pork or beef, leads to complex logistic and production challenges to preserve fish quality and increase shelf-life [33]. This is why production planning and information sharing through vertical coordination is crucial in the salmon industry to ensure efficiency in production and to keep waste as low as possible.
Our research focuses on the salmon supply chain activities occurring on the downstream side of the seawater growth phase and incorporates both behavioural aspects (captured in agent-based modelling) and production process analysis (using discrete-event simulation). As such, the major decisions include harvesting, production and transportation, and downstream demand management strategies such as sales allocation and spot market purchasing. These decisions are regarded as operational decisions due to comparatively high frequency of decision making. However, salmon producers’ decisions regarding which contract to enter with customer are taken over a longer time horizon and hence these decisions are called strategic decisions.
The purpose of this research is to develop a simulation framework to support decision making in production planning activities of an integrated farmed salmon supply chain. Due to the long production cycle of smolt relative to the length of the processing stage, the freshwater growth process and decisions around this process are excluded from the model. Smolt deployment is modelled as an external supply entity to the salmon producer. The scope of the model within the farmed salmon supply chain is illustrated in Figure 1.
Figure 1.
Model scope within overall farmed salmon supply chain.
In relation to product flow, two types of products are considered for the model, fresh HOG salmon and a value-added processed product, i.e., frozen salmon fillet. The value-added product is processed as a secondary product that can be stored for a longer period. The fish sold as fresh HOG salmon is sent directly from the slaughterhouse to the marketplace. The fish used as input for secondary processing to produce the frozen fillets are transferred to a processing facility. Therefore, the fresh HOG salmon has two different uses in the production activities: (i) as a final product sold directly to customers and (ii) as a raw material input for secondary processing. In the case of the processed product, it will be stored in inventory before being shipped to customers.
4. Model Development
4.1. Model Agent’s Description and Modelling Approach
Agents are the autonomous decision-making entities in the simulation model. The primary step in the agent-based modelling approach is to identify important objects in the real system that are necessary to represent the problem under study and to create those objects or agents in the model. Also, the behaviour of those objects which are significant to the problem need to be captured in the simulation study. Since this research considers the integrated supply chain from a high-level modelling point of view, the interactions between smolt supplier, producer and customers are modelled. However, production planning and sales allocation for the producer involves interactions between various functions within the producer’s organization and we capture these decision-making units with corresponding agents as shown in Figure 2. We now explain who those agents are and how their behaviours can be modelled.
Figure 2.
The overall modelling framework.
4.2. Harvester Agent
The harvester agent undertakes the activities starting from smolt deployment up to harvesting. The harvesting decisions are made considering the market situation and optimal weight of the fish product to maximize the return on feed. To capture the trade-off between these two considerations, an additional holding cost of fish, known as carrying cost, for delaying the harvest is included, which is primarily the additional feeding cost of the fish after it reaches harvesting weight. To simply the model, the weight of the fish is divided into two categories. The first category represents the weight of the fish which is regarded as not suitable for harvesting and the second represents the weight of the fish above this minimum threshold. In practice, fish are never harvested and slaughtered before reaching 1 kg. Figure 3 illustrates this decision-making sequence of a harvester agent.
Figure 3.
Decision making flow chart for the harvester agent.
4.3. Processor Agent
Once the harvesting and the slaughtering is completed, the salmon producer must decide how to utilize the slaughtered fish. Fish could be sold as fresh product such as HOG salmon or could be converted into value added product through further processing. Fresh HOG salmon and value-added products are processed at separate facilities. This study associates these decisions with the processor agent who operates within the producer’s organization. In addition, the production process is represented as a sequence of operations and hence the processing activities are modelled using the discrete-event simulation approach.
4.4. Inventory Manager
The shelf-life of fresh HOG salmon is quite short and therefore is sold directly to market soon after harvesting and slaughtering. However, valued added processed products can be stocked for a certain time, thereby providing a buffer against stochastic variation in demand. Moreover, due to the lower degradation rate and lower price volatility of these products, the producer has more flexibility in the timing of sales to customers. As such, the perishable and durable products require different inventory control policies. In the case of perishable fresh products, it is usually decided where it will be sold at the beginning of the production process. However, value added processed products which are produced to stock will have a longer, but specific shelf-life. Therefore, it is also critical to manage how long these products remain in stock. For modelling purposes, we classify the available stock into various classes depending on the shelf-life of the product with respect to production date and expiry date. As the simulation time progresses, the inventory from a particular class is moved to the next class as shown in Figure 4. By so doing, the inventory manger will send products within the expiry date from available stock depending on the customer’s expected waiting time for the product.
Figure 4.
Inventory control for processed salmon product.
4.5. Sales Agent
In this seafood sector, a customer approaches the producer with an offer to purchase, so the sales contract is modelled with the customer taking the first step in the contract negotiation (Figure 5). It is assumed that if the contract is realized, the full amount of fish specified in the contract must be delivered within the specified time period. The model assumes a fixed price contract is in place. In this type of contract, the initial price mentioned in the contract will remain the same through the contract period, however, once the spot price is realized, the final price can be adjusted according to a difference between the spot price and the contract price (Figure 5).
Figure 5.
Contract negotiation and sales decision making sequence.
4.6. Transporter
The salmon producer normally uses an external logistics provider and one of the main factors deciding the mode of transportation for downstream customer demand fulfillment is whether the product will reach the market within its shelf-life. Other considerations include cost of transportation and availability of a particular transportation mode to a certain location.
5. Model Implementation
Agent-based simulation modelling is usually implemented using an object-oriented (OO) programming language. The central concept of the OO programming language is classes and objects. A class can be considered as a programme design term and therefore it is a description. The class defines a set of objects having similar properties, but these objects (known as instances of a class) will be created once the program is executed. That means objects exist during the run-time of the programme. During the development phase of the model in this research, we only construct agent classes. From a programming perspective, agents are objects of the same class having common structure and behaviours, but vary in other aspects, such as parameter values and state information including variable values, event status, etc.
The interface of an agent (object) is a set of attributes that is visible to other agents or the external elements of the model who interact with the agent. Interfaces can be variables, functions, messages or ports. Our study uses ports as the interface for active classes such as supplier, producer, etc., so the social interaction and physical connection between agents are established through this port method. Separation of active agent classes and implementation in OO programming allows properties such as autonomous existence and behaviour of agent-based models to be captured.
5.1. Choice of Simulation Platform-AnyLogic™
The implementation of the hybrid simulation model in this paper is done using AnyLogic™ version 8 because of its capabilities to build multi-method simulation models (i.e., Agent-based and Discrete-event) in single interface [29].
AnyLogic is an object-oriented modelling tool. The active objects, i.e., the main building blocks of the agent-based model, can be easily implemented through the object-oriented programming approach using ‘classes’. This is a feature of the programming language that combines the functionality and characteristics of active objects. The processors, suppliers and customer in the salmon supply chain can be easily represented as active objects or classes. Furthermore, the agents’ actions and decision-making logic can be added to modelling entities in JAVA code, using properties, equations, state charts and user-defined functions.
The unique characteristic of the proposed simulation approach is its ability to combine discrete-event simulation with autonomous decision-making agents in a hybrid simulation framework. In that sense, the proposed simulation approach is superior to single simulation approaches due to its ability to enable run-time reconfiguration, for example, the decision to delay the harvesting process based on market conditions. In addition, the entities of the simulation model are not only controllable in terms of parameter values, but also manageable in its overall behaviour through agents’ decision-making logic.
5.2. Protocol Diagrams
The protocol diagram depicts high-level agent interactions, decisions and tasks associated with each agent. The protocol diagram or sequence diagram is an interaction diagram that explains how and in what sequence a group of objects or agents work together. In Figure 6, the interactions and individual actions from top to the bottom can be considered the actions sequence for the simulation run. The model developers use the protocol diagram to document and communicate agents’ actions and interactions. It also helps to model the logic of complex agent interactions and operations. The agents’ interactions primarily take place through the message flow between agents and the protocol diagram describes the message flow between agents. These messages include explicit information such as customer demand and implicit knowledge related to a particular agent’s decision-making, for example, harvesting decisions.
Figure 6.
Protocol diagram illustrating the interactions between agents.
As illustrated in Figure 6, the customer is responsible for triggering the activities on the downstream side of the salmon supply chain. The customer orders the product through contracts, where the customer specifies the price, type of product, quantity required and expected delivery lead time. If the sales agent of the producer agrees with the contract, it will check the product availability with the inventory manager and if sufficient inventory is not available, the additional product will be purchased from the spot market. In the case of frozen fish fillets, the inventory manager checks the customer’s expected lead-time and decides which stock of products with a given shelf-life is to be delivered. If the customer lead-time is short, older stocks of products (closer to expiry) can be delivered and vice versa, as it is assumed that the customer uses the product immediately on receipt. Once the decision is made, the available amount of product is forwarded for dispatch and the transporter agent decides which mode of transportation is to be employed depending on the customer lead-time. The activities on the upstream side of the value chain are independent of downstream activities due to the long relatively long production cycle of salmon starting from the smolt deployment. The current model only considers the supply chain from the smolt supplier, so the upstream activities of the supply chain are simplified and modelled by the producer placing an order for smolt supply and this being delivered to the salmon producer once the order for smolt supply is processed.
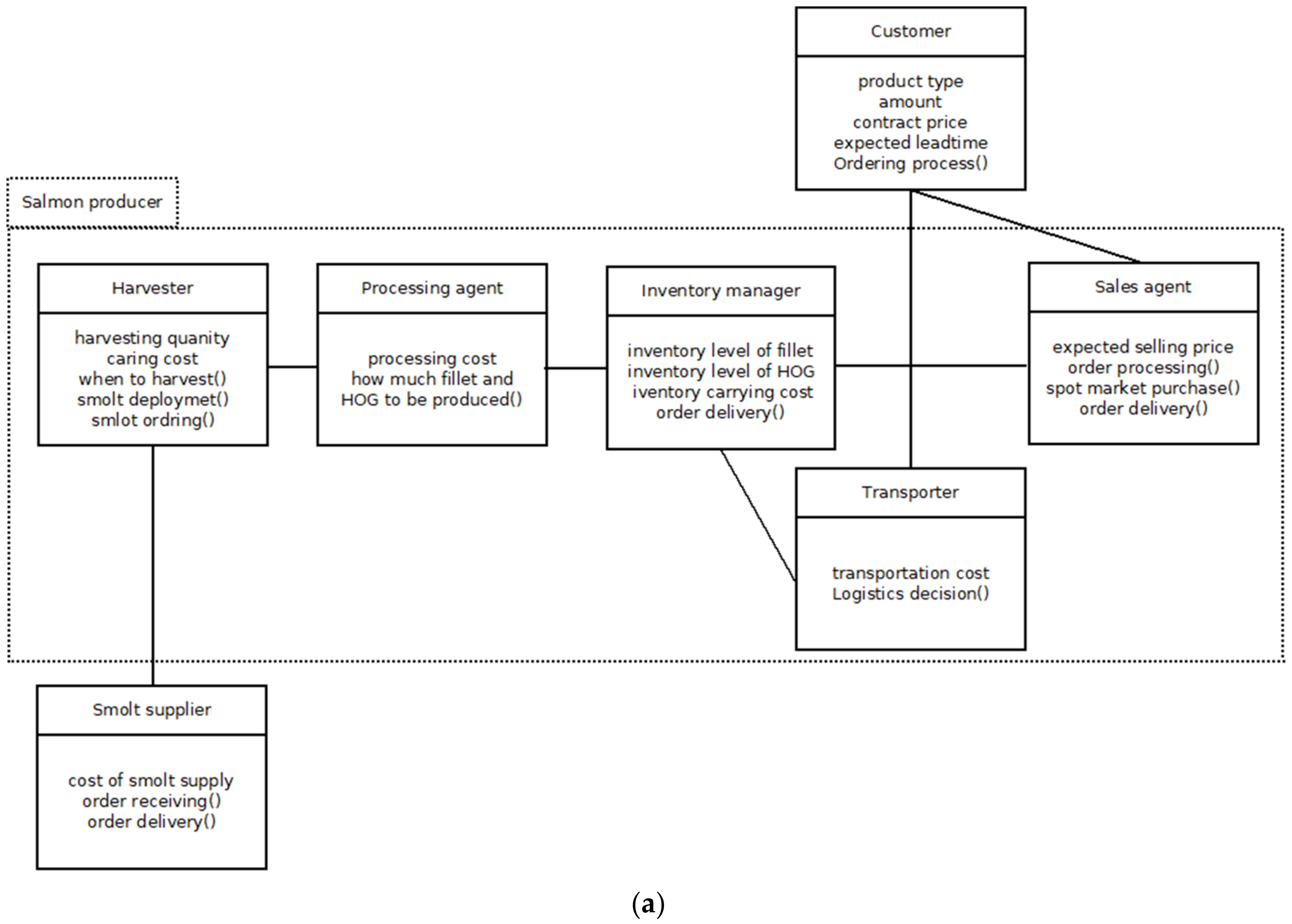
5.3. High-Level Class Diagram and Its Implementation in Any Logic™
As outlined in the previous section, the agents are implemented through the objects of a class where class represents agents’ characteristics and actions. The UML (Unified Modelling Language) class diagram is a visual representation to construct and visualize object-oriented systems. In that sense, the high-level class diagram (Figure 7a) a is a depiction of all agent classes in the modelling system. This diagram provides a high-level view of agents or the associated functions and interactions of the agents before the implementation in an object-oriented framework. The class diagram is a structured diagram that demonstrates the interrelationship of the system (in the present study the agent-based simulation model) by illustrating the classes, their parameters and functions and interrelationships among other objects or agents. For example, the features of customer demand and action of the customer which is the ordering can be easily identified from the customer class in the diagram. Moreover, which are the agents that the customer is going to interact with, such as the sales agent for placing the order and the transporter agent for receiving the ordered item, can be seen from the diagram.

Figure 7.
(a) High level class diagram of the salmon simulation model. (b) Implementation of class structure in AnyLogic™.
Figure 7b represents a detailed view of these agent classes once it is implemented in AnyLogic™ simulation software. The agent-based model implementation has a hierarchical structure with top level class being “Main”. The “Main” class contains all other user defined agent classes. The customer demand in Figure 7b is not an active agent class as it only specifies the characteristics of the customer demand. The customer agent class uses the customer demand class to place the order with the producer. Compared to Figure 7a,b also illustrates the variables which are used while running the simulation model. For example, in the case of the inventory manager agent class, the three inventory variables correspond to the amount of product available in each class of product stock that is classified according to the shelf life of the product.
5.4. Production and Processing Modelling: Discrete-Event Modelling Approach
Discrete-event simulation is widely used for capturing a system as a process, i.e., a series of actions being done by entities such as products, parts or customers. These processes normally consist of delays, resource utilization and waiting in queues. The salmon supply chain model adopts a discrete-event approach to represent production and processing activities in the chain (Figure 8). Once the smolt is received from the supplier it is deployed, which is modelled using a “source block”. The source block creates entities or agents as a starting point in the process model. In our model, the processing starts with smolt deployment. The grow-out phase occurring in the sea is modelled using a “delay block”. A delay block usually delays the entities passing through the block for a specific amount of time. Following that, a “select output block” is used to model the portion of fish lost loss due to death, with these dead fish exiting the system captured by a “sink block”. Once the grow-out phase is completed, the fish are ready for harvesting. This is represented by a “queue block” which acts as a buffer entity, where the fish are waiting for the next process in the system. The next process in salmon production is the harvesting decision and this is modelled using a “hold block”. Using the hold block we can temporarily stop the entities moving to the next modelling block. The specific parameters of this hold block are captured with Java code. This way we can accurately model the harvesting decision being dependent on external factors such as market conditions. Having made the harvesting decision, the harvested fish are routed using a “select output block” for either fillet (value add process) or HOG fish production. The primary and secondary processing steps are captured adopting a “service block” that seizes a given number of entities, delays these seized units, and then releases the seized units once the required processing time is elapsed. Once the processing activities are finished, they products are held in inventory, which is again modelled using the queue block.
Figure 8.
Discrete-event simulation model of salmon production.
6. Simulation Case Study
The model is implemented using the case of the largest salmon producer in Norway. The company manages activities across the supply chain, including feed production, farming, processing, distribution, sales and marketing. The company believes that this vertical integration strategy enables it to control costs, improve product quality and improve efficiency. The case study focuses on the company’s Norwegian operations. We use data from [5] and from company reports, which are outlined in Table 1 and Table 2. Table 1 presents the production cost calculation which is adopted from the study by [5], while inventory cost, processing cost, logistics costs and spot purchase cost are outlined in Table 2. The steady-state baseline behaviour of the salmon supply chain is then illustrated in Figure 9.
Table 1.
Production costs.
Table 2.
Parameter Values.
Figure 9.
Simulation baseline performance.
To illustrate one managerial application, we test the impact of a disruption on the performance of the company’s salmon supply chain. Here, we model the impact of a disruption on the upstream side of the supply chain. Examples of such supply side disruptive events include shortage of feed due to a supply failure, or death of juvenile salmon due to viral or sea lice infection which impacts the yield of farmed salmon. The escape of fish from their pens is also another source of disruption during the farming stage. For instance, significant storm damage in 2020 caused the mooring ropes which secured the pens to the anchors on the seabed to break, resulting in approximately 10% of the farm’s fish stock escaping [34]. We capture this sudden disruption in the model and illustrate its impact in Figure 10.
Figure 10.
Simulation output of the salmon supply chain during disruption.
Figure 10 illustrates the changes in performance indicators when the production process is disrupted between 50th and 100th time periods. Here, there is a sudden decrease in the total production volume of salmon. However, there is no change in sales output compared to the baseline scenario. This is because the drop in production output is offset by the rise in spot purchase volume during the disruption period. This causes an increase in the spot purchase cost compared to the baseline scenario. In this case, the spot purchasing approach is an effective contingency plan for the company. Other types of disruptions may require different mitigation or contingency approaches, such as holding higher levels of feed inventory as a mitigation against a disruption to the feed production process. By conducting scenario analysis for different types of disruption, various risk mitigation strategies can be evaluated to allow decision-makers to identify the most appropriate strategy.
7. Conclusions
The commercial salmon farming industry has seen rapid growth, with it emerging as one of the fastest growing food production systems in the world. The complex nature of the farmed salmon supply chain which operates both on land and in the sea, coupled with uncertainties related to salmon growth and consumer demand, make supply chain planning a significant challenge. To address this, we have developed a hybrid simulation framework to model the supply chain planning process to support managerial decision making. We have used simulation as it is a widely accepted approach as a decision support tool due to its ability to accurately capture real world systems and to be able to assess a wide range of scenarios in a low computational cost and risk free environment.
Our research addresses recent calls for the inclusion of behavioural aspects to be included in managerial decision making models. It also demonstrates the capabilities of hybrid simulation modelling through a combination of agent-based (ABM) and discrete-event simulation (DES). ABM was applied to capture the autonomous and interacting decision making behaviour of the supply chain actors, while DES was employed to model the various production activities within the supply chain. To achieve this, we modelled the various supply chain actors (smolt supplier, salmon producer and customer) as individual decision-making units or agents. Then we identified the various decisions which occur that are related to production planning and sales. These decisions include harvesting, salmon processing, inventory management, sales allocation, and logistics. These various functions, interactions and their associated decisions were modelled using ABM. At the more detailed level, DES was applied to model production processes, starting from smolt deployment up to the production of both fresh and valued added longer shelf-life products. We implemented the hybrid simulation model using AnyLogic™ software and illustrated its use through a case study based on a Norwegian salmon farming company.
This hybrid simulation framework can be used further as a managerial decision support tool in the farmed salmon supply chain, focusing on the following scenarios:
- To study the best contract choices the salmon producer can offer to the customer depending on the market situation.
- To make optimum harvesting decisions based on the tradeoff between favorable market conditions and the cost of delaying the harvesting process.
- Evaluation of timing of sales of processed products, considering the market sales price at a particular time and the inventory carrying cost of the products.
- Since the modelling platform adopted in our study offers flexibility to incorporate optimization algorithms, the best parameter values associated with the production planning problem can be ascertained.
- Due to the inclusion of the discrete-event simulation approach, the efficiency of each processing facility and identification of process bottlenecks occurring within the supply chain can be identified.
- The impact of disruptions within any node or between any node in the supply chain can be analyzed. While the farmed salmon supply chain presents fewer risks compared to open trawler fishing, even adverse weather events can cause damage to farms as has been illustrated, farmed salmon can be impacted by disruptions to feed supply and infections in farms. The simulation approach can capture the impact of such disruptions, evaluate the benefit of various risk mitigation policies such as higher inventory, and assess the overall resilience of the supply chain.
Author Contributions
Conceptualisation, V.H. and M.T.; methodology, V.H. and T.V.; software, T.V., validation, T.V.; formal analysis, T.V.; investigations, T.V., M.T. and V.H.; resources, V.H.; data curation, T.V.; writing-original draft preparation, T.V.; writing-review and editing, M.T. and V.H.; supervision, V.H.; project administration, M.T. and V.H.; funding acquisition, M.T. and V.H. All authors have read and agreed to the published version of the manuscript.
Funding
The research was funded by the VALUMICS project (EU Horizon 2020 Research & Innovation programme, Grant Agreement No 727243).
Data Availability Statement
The data presented in this study are available on request from the corresponding author. The data are not publicly available until the funded research project is completed.
Conflicts of Interest
The authors declare no conflict of interest.
References
- Harvest, A.M. Salmon Farming Industry Handbook. 2014. Available online: http://www.marineharvest.com/globalassets/investors/handbook/handbook-2014.pdf (accessed on 1 June 2021).
- Kobayashi, M.; Msangi, S.; Batka, M.; Vannuccini, S.; Dey, M.M.; Anderson, J.L. Fish to 2030: The Role and Opportunity for Aquaculture. Aquac. Econ. Manag. 2015, 19, 282–300. [Google Scholar] [CrossRef] [Green Version]
- Marvin, H.J.P.; van Asselt, E.; Kleter, G.; Meijer, N.; Lorentzen, G.; Johansen, L.-H.; Hannisdal, R.; Sele, V.; Bouzembrak, Y. Expert-driven methodology to assess and predict the effects of drivers of change on vulnerabilities in a food supply chain: Aquaculture of Atlantic salmon in Norway as a showcase. Trends Food Sci. Technol. 2020, 103, 49–56. [Google Scholar] [CrossRef]
- NSC. Norwegian Seafood Council. 2016. Available online: https://www.nsd.no/polsys/data/filer/aarsmeldinger/AN_2016_6622.pdf (accessed on 1 June 2021).
- Denstad, A.G.; Ulsund, E.A.; Lillevand, M. Production Planning and Sales Allocation in the Salmon Farming Industry. Master’s Thesis, Norwegian University of Science and Technology, Trondheim, Norway, 2015. Available online: https://ntnuopen.ntnu.no/ntnu-xmlui/handle/11250/2352981?locale-attribute=no (accessed on 1 June 2021).
- Nikolopoulou, A.; Ierapetritou, M.G. Hybrid simulation based optimization approach for supply chain management. Comput. Chem. Eng. 2012, 47, 183–193. [Google Scholar] [CrossRef]
- Borodin, V.; Bourtembourg, J.; Hnaien, F.; Labadie, N. Handling uncertainty in agricultural supply chain management: A state of the art. Eur. J. Oper. Res. 2016, 254, 348–359. [Google Scholar] [CrossRef]
- Lurette, A.; Aubron, C.; Moulin, C.-H. A simple model to assess the sensitivity of grassland dairy systems to scenarios of seasonal biomass production variability. Comput. Electron. Agric. 2013, 93, 27–36. [Google Scholar] [CrossRef]
- Jahangirian, M.; Eldabi, T.; Naseer, A.; Stergioulas, L.K.; Young, T. Simulation in manufacturing and business: A review. Eur. J. Oper. Res. 2010, 203, 1–13. [Google Scholar] [CrossRef] [Green Version]
- Mittal, A.; Krejci, C.C. A hybrid simulation modelling framework for regional food hubs. J. Simul. 2019, 13, 28–43. [Google Scholar] [CrossRef]
- Lim, M.; Zhang, Z. A multi-agent-based manufacturing control strategy for responsive manufacturing. J. Mater. Process. Technol. 2003, 139, 379–384. [Google Scholar] [CrossRef]
- Macal, C.M.; North, M.J. Tutorial on agent-based modelling and simulation part 2: How to model with agents. In Proceedings of the 2006 Winter Simulation Conference, Monterey, CA, USA, 3–6 December 2006; pp. 73–83. [Google Scholar]
- Chan, W.K.V.; Son, Y.-J.; Macal, C.M. Agent-based simulation tutorial-simulation of emergent behaviour and differences between agent-based simulation and discrete-event simulation. In Proceedings of the 2010 Winter Simulation Conference, Baltimore, MD, USA, 5–8 December 2010; pp. 135–150. [Google Scholar]
- Behdani, B. Evaluation of paradigms for modelling supply chains as complex socio-technical systems. In Proceedings of the 2012 Winter Simulation Conference (WSC), Berlin, Germany, 9–12 December 2012; pp. 1–15. [Google Scholar]
- Robinson, D.T.; Brown, D.G.; Parker, D.C.; Schreinemachers, P.; Janssen, M.A.; Huigen, M.; Wittmer, H.; Gotts, N.; Promburom, P.; Irwin, E.; et al. Comparison of empirical methods for building agent-based models in land use science. J. Land Use Sci. 2007, 2, 31–55. [Google Scholar] [CrossRef]
- Arsenault, A.; Nolan, J.; Schoney, R.; Gilchrist, D. Outstanding in the Field: Evaluating Auction Markets for Farmland Using Multi-Agent Simulation. J. Artif. Soc. Soc. Simul. 2010, 15, 11. [Google Scholar] [CrossRef] [Green Version]
- Chaturvedi, A.; Armstrong, B.; Chaturvedi, R. Securing the food supply chain: Understanding complex interdependence through agent-based simulation. Health Technol. 2014, 4, 159–169. [Google Scholar] [CrossRef] [PubMed]
- Ge, H.; Gray, R.; Nolan, J. Agricultural supply chain optimization and complexity: A comparison of analytic vs. simulated solutions and policies. Int. J. Prod. Econ. 2015, 159, 208–220. [Google Scholar] [CrossRef]
- Ge, H.; Nolan, J.; Gray, R. Identifying Strategies to Mitigate Handling Risks in the Canadian Grain Supply Chain. Can. J. Agric. Econ. 2015, 63, 101–128. [Google Scholar] [CrossRef]
- Semenzato, R.; Lozano, S.; Valero, R. A Discrete-Event Simulation of Sugar Cane Harvesting Operations. J. Oper. Res. Soc. 1995, 46, 1073–1078. [Google Scholar] [CrossRef]
- Arjona, E.; Bueno, G.; Salazar, L. An activity simulation model for the analysis of the harvesting and transportation systems of a sugarcane plantation. Comput. Electron. Agric. 2001, 32, 247–264. [Google Scholar] [CrossRef]
- De Toro, A.; Hansson, P.A. Analysis of field machinery performance based on daily soil workability status using discrete event simulation or on average workday probability. Agric. Syst. 2004, 79, 109–129. [Google Scholar] [CrossRef]
- Lannoni, A.P.; Morabito, R. A discrete simulation analysis of a logistics supply system. Transp. Res. Part E Logist. Transp. Rev. 2006, 42, 191–210. [Google Scholar] [CrossRef]
- Van Der Vorst, J.G.; Tromp, S.-O.; van der Zee, D.-J. Simulation modelling for food supply chain redesign; integrated decision making on product quality, sustainability and logistics. Int. J. Prod. Res. 2009, 47, 6611–6631. [Google Scholar] [CrossRef]
- Sachdeva, R.; Williams, T.; Quigley, J. Mixing methodologies to enhance the implementation of healthcare operational research. J. Oper. Res. Soc. 2007, 58, 159–167. [Google Scholar] [CrossRef]
- Lättilä, L.; Hilletofth, P.; Lin, B. Hybrid simulation models—When, Why, How? Expert Syst. Appl. 2010, 37, 7969–7975. [Google Scholar] [CrossRef]
- Chahal, K.; Eldabi, T.; Young, T. A conceptual framework for hybrid system dynamics and discrete-event simulation for healthcare. J. Enterp. Inf. Manag. 2013, 26, 50–74. [Google Scholar] [CrossRef]
- Rondini, A.; Tornese, F.; Gnoni, M.G.; Pezzotta, G.; Pinto, R. Hybrid simulation modelling as a supporting tool for sustainable product service systems: A critical analysis. Int. J. Prod. Res. 2017, 55, 6932–6945. [Google Scholar] [CrossRef]
- Brailsford, S.C.; Eldabi, T.; Kunc, M.; Mustafee, N.; Osorio, A.F. Hybrid simulation modelling in operational research: A state-of-the-art review. Eur. J. Oper. Res. 2019, 278, 721–737. [Google Scholar] [CrossRef]
- Sigurðardóttir, S.; Johansson, B.; Margeirsson, S.; Viðarsson, J.R. Assessing the impact of policy changes in the icelandic cod fishery using a hybrid simulation model. Sci. World J. 2014, 2014, 707943. [Google Scholar] [CrossRef]
- Wijermans, N.; Boonstra, W.J.; Orach, K.; Hentati-Sundberg, J.; Schlüter, M. Behavioural diversity in fishing—Towards a next generation of fishery models. Fish Fish. 2020, 21, 872–890. [Google Scholar] [CrossRef]
- Olafsdottir, G.; Mehta, S.; Richardsen, R.; Cook, D.; Gudbrandsdottir, I.Y.; Thakur, M.; Lane, A.; Bogason, S.G. Governance of the farmed salmon value chain from Norway. In Governance in European Food Value Chains. VALUMICS “Understanding Food Value Chains and Network Dynamics”, Funded by European Union’s Horizon 2020 Research and Innovation Programme GA No 727243. Deliverable: D5.1; Barling, D., Gresham, J., Eds.; University of Hertfordshire: Hertfordshire, UK, 2019; Chapter 7; 237p. [Google Scholar] [CrossRef]
- Tveterås, R.; Kvaløy, O. Vertical Coordination in the Salmon Supply Chain. 2004. Available online: https://brage.bibsys.no/xmlui/bitstream/handle/11250/165548/A07_04.pdf?sequence=1&isAllowed=y (accessed on 1 June 2021).
- The Fish Site. Nearly 50,000 Salmon Escape from Scottish Fish Farm after Storm Damage. 2020. Available online: https://thefishsite.com/articles/nearly-50-000-salmon-escape-from-scottish-fish-farm-after-storm-damage (accessed on 26 August 2021).
Publisher’s Note: MDPI stays neutral with regard to jurisdictional claims in published maps and institutional affiliations. |
© 2021 by the authors. Licensee MDPI, Basel, Switzerland. This article is an open access article distributed under the terms and conditions of the Creative Commons Attribution (CC BY) license (https://creativecommons.org/licenses/by/4.0/).