Delirium Post-Stroke—Influence on Post-Stroke Dementia (Research Study—Part of the PROPOLIS Study)
Abstract
1. Introduction
2. Materials and Methods
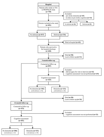
2.1. Study Design and Population
2.2. Data Collection
2.3. Follow-Up
2.4. Outcome Assessment and Study Endpoints
2.5. Statistical Analysis
3. Results
3.1. Frequency of Dementia
3.2. Three-Month Follow-Up
3.2.1. Patients Characteristics
3.2.2. Risk Factors for Dementia
3.3. Twelve-Month Follow-Up
3.3.1. Patient Characteristics
3.3.2. Risk Factors for Dementia
3.4. Post-Hoc Sub-Analyses
4. Discussion
5. Conclusions
Author Contributions
Funding
Acknowledgments
Conflicts of Interest
References
- Witlox, J.; Eurelings, L.S.M.; de Jonghe, J.F.M.; Kalisvaart, K.J.; Eikelenboom, P.; van Gool, W.A. Delirium in elderly patients and the risk of postdischarge mortality, institutionalization, and dementia: A meta-analysis. JAMA 2010, 304, 443–451. [Google Scholar] [CrossRef] [PubMed]
- FitzGerald, J.M. Delirium clinical motor subtypes: A narrative review of the literature and insights from neurobiology. Aging Ment. Health 2018, 22, 431–443. [Google Scholar] [CrossRef] [PubMed]
- de la Cruz, M.; Fan, J.; Yennu, S.; Tanco, K.; Shin, S.; Wu, J.; Liu, D.; Bruera, D. The frequency of missed delirium in patients referred to palliative care in a comprehensive cancer center. Support. Care Cancer 2015, 23, 2427–2433. [Google Scholar] [CrossRef] [PubMed]
- Shaw, R.C.; Walker, G.; Elliott, E.; Quinn, T.J. Occurrence rate of delirium in acute stroke settings: Systematic review and meta-analysis. Stroke 2019, 50, 3028–3036. [Google Scholar] [CrossRef]
- Dostovic, Z.; Smajlovic, D.; Ibrahimagic, O.C.; Dostovic, A. Mortality and functional disability of poststroke delirium. Mater. Sociomed. 2018, 30, 95–97. [Google Scholar] [CrossRef]
- Davis, D.H.J.; Barnes, L.E.; Stephan, B.C.M.; MacLullich, A.M.J.; Meagher, D.; Copeland, J.; Matthews, F.E.; Brayne, C. The descriptive epidemiology of delirium symptoms in a large population-based cohort study: Results from the medical research council cognitive function and ageing study (MRC CFAS). BMC Geriatr. 2014, 14, 87. [Google Scholar] [CrossRef]
- Davis, D.H.J.; Muniz-Terrera, G.; Keage, H.A.D.; Stephan, B.C.M.; Fleming, J.; Ince, P.G.; Matthews, F.E.; Cunningham, C.; Ely, E.W.; MacLullich, A.M.J.; et al. Association of delirium with cognitive decline in late life: A neuropathologic study of 3 population-based cohort studies. JAMA Psychiatry 2017, 74, 244–251. [Google Scholar] [CrossRef]
- Girard, T.D.; Jackson, J.C.; Pandharipande, P.P.; Pun, B.T.; Thompson, J.L.; Shintani, A.K.; Gordon, S.M.; Canonico, A.E.; Dittus, R.S.; Bernard, G.R.; et al. Delirium as a predictor of long-term cognitive impairment in survivors of critical illness. Crit. Care Med. 2010, 38, 1513–1520. [Google Scholar] [CrossRef]
- Pendlebury, S.T.; Rothwell, P.M. Prevalence, incidence, and factors associated with pre-stroke and post-stroke dementia: A systematic review and meta-analysis. Lancet Neurol. 2009, 8, 1006–1018. [Google Scholar] [CrossRef]
- Barba, R.; Morin, M.d.M.; Cemillán, C.; Delgado, C.; Domingo, J.; Del Ser, T. Previous and incident dementia as risk factors for mortality in stroke patients. Stroke 2002, 33, 1993–1998. [Google Scholar] [CrossRef]
- Cumming, T.B.; Brodtmann, A.; Darby, D.; Bernhardt, J. The importance of cognition to quality of life after stroke. J. Psychosom. Res. 2014, 77, 374–379. [Google Scholar] [CrossRef] [PubMed]
- Pasquini, M.; Leys, D.; Rousseaux, M.; Pasquier, F.; Hénon, H. Influence of cognitive impairment on the institutionalisation rate 3 years after a stroke. J. Neurol. Neurosurg. Psychiatry 2007, 78, 56–59. [Google Scholar] [CrossRef]
- Ojagbemi, A.; Ffytche, D.H. Are stroke survivors with delirium at higher risk of post-stroke dementia? Current evidence and future directions. Int. J. Geriatr. Psychiatry 2016, 31, 1289–1294. [Google Scholar] [CrossRef] [PubMed]
- Klimiec, E.; Dziedzic, T.; Kowalska, K.; Szyper, A.; Pera, J.; Potoczek, P.; Slowik, A.; Klimkowicz-Mrowiec, A. PRospective Observational POLIsh Study on post-stroke delirium (PROPOLIS): Methodology of hospital-based cohort study on delirium prevalence, predictors and diagnostic tools. BMC Neurol. 2015, 15, 94. [Google Scholar] [CrossRef] [PubMed]
- Inouye, S.K.; van Dyck, C.H.; Alessi, C.A.; Balkin, S.; Siegal, A.P.; Horwitz, R.I. Clarifying confusion: The confusion assessment method. A new method for detection of delirium. Ann. Intern. Med. 1990, 113, 941–948. [Google Scholar] [CrossRef]
- Ely, E.W.; Inouye, S.K.; Bernard, G.R.; Gordon, S.; Francis, J.; May, L.; Truman, B.; Speroff, T.; Gautam, S.; Margolin, R.; et al. Delirium in mechanically ventilated patients: Validity and reliability of the confusion assessment method for the intensive care unit (CAM-ICU). JAMA 2001, 286, 2703–2710. [Google Scholar] [CrossRef]
- Meagher, D.J.; Moran, M.; Raju, B.; Gibbons, D.; Donnelly, S.; Saunders, J.; Trzepacz, P.T. Motor symptoms in 100 patients with delirium versus control subjects: Comparison of subtyping methods. Psychosomatics 2008, 49, 300–308. [Google Scholar] [CrossRef]
- Meagher, D.; Adamis, D.; Leonard, M.; Trzepacz, P.; Grover, S.; Jabbar, F.; Meehan, K.; O’Connor, M.; Cronin, C.; Reynolds, P.; et al. Development of an abbreviated version of the delirium motor subtyping scale (DMSS-4). Int. Psychogeriatr. 2014, 26, 693–702. [Google Scholar] [CrossRef]
- American Psychiatric Association. Diagnostic and Statistical Manual of Mental Disorders, 15th ed.; DSM-5; American Psychiatric Association: Arlington, MA, USA, 2013. [Google Scholar]
- de Groot, V.; Beckerman, H.; Lankhorst, G.J.; Bouter, L.M. How to measure comorbidity. A critical review of available methods. J. Clin. Epidemiol. 2003, 56, 221–229. [Google Scholar] [CrossRef]
- Cummings, J.L.; Mega, M.; Gray, K.; Rosenberg-Thompson, S.; Carusi, D.A.; Gornbein, J. The neuropsychiatric inventory: Comprehensive assessment of psychopathology in dementia. Neurology 1994, 44, 2308–2314. [Google Scholar] [CrossRef]
- Jorm, A.F.; Jacomb, P.A. The informant questionnaire on cognitive decline in the elderly (IQCODE): Socio-demographic correlates, reliability, validity and some norms. Psychol. Med. 1989, 19, 1015–1022. [Google Scholar] [CrossRef] [PubMed]
- Klimkowicz, A.; Dziedzic, T.; Slowik, A.; Szczudlik, A. Incidence of pre- and poststroke dementia: Cracow stroke registry. Dement. Geriatr. Cogn. Disord. 2002, 14, 137–140. [Google Scholar] [CrossRef]
- Hénon, H.; Durieu, I.; Guerouaou, D.; Lebert, F.; Pasquier, F.; Leys, D. Poststroke dementia: Incidence and relationship to prestroke cognitive decline. Neurology 2001, 57, 1216–1222. [Google Scholar] [CrossRef]
- van Swieten, J.C.; Koudstaal, P.J.; Visser, M.C.; Schouten, H.J.; van Gijn, J. Interobserver agreement for the assessment of handicap in stroke patients. Stroke 1988, 19, 604–607. [Google Scholar] [CrossRef] [PubMed]
- Brott, T.; Adams, H.P.J.; Olinger, C.P.; Marler, J.R.; Barsan, W.G.; Biller, J.; Spilker, J.; Holleran, R.; Eberle, R.; Hertzberg, V. Measurements of acute cerebral infarction: A clinical examination scale. Stroke 1989, 20, 864–870. [Google Scholar] [CrossRef] [PubMed]
- Adams, H.P.J.; Bendixen, B.H.; Kappelle, L.J.; Biller, J.; Love, B.B.; Gordon, D.L.; Marsh, E.E., 3rd. Classification of subtype of acute ischemic stroke. Definitions for use in a multicenter clinical trial. TOAST. Trial of org 10172 in acute stroke Treatment. Stroke 1993, 24, 35–41. [Google Scholar] [CrossRef]
- Nasreddine, Z.S.; Phillips, N.A.; Bedirian, V.; Charbonneau, S.; Whitehead, V.; Collin, I.; Cummings, J.L.; Chertkow, H. The montreal cognitive assessment, MoCA: A brief screening tool for mild cognitive impairment. J. Am. Geriatr. Soc. 2005, 53, 696–699. [Google Scholar] [CrossRef] [PubMed]
- Spitzer, R.L.; Kroenke, K.; Williams, J.B. Validation and utility of a self-report version of PRIME-MD: The PHQ primary care study. Primary care evaluation of mental disorders. patient health questionnaire. JAMA 1999, 282, 1737–1744. [Google Scholar] [CrossRef]
- Spielberger, C.D.; Gorsuch, R.L.; Lushene, R.; Vagg, P.R.; Jacobs, G.A. Manual for the State-Trait Anxiety Inventory; Consulting Psychologists Press, Inc.: Palo Alto, CA, USA, 1983. [Google Scholar]
- Buss, A.H.; Derkee, A. An inventory for assessing different kinds of hostility. J. Consult. Psychol. 1957, 21, 343–349. [Google Scholar] [CrossRef]
- Marin, R.S.; Biedrzycki, R.C.; Firinciogullari, S. Reliability and validity of the apathy evaluation scale. Psychiatry Res. 1991, 38, 143–162. [Google Scholar] [CrossRef]
- Pasińska, P.; Wilk, A.; Kowalska, K.; Szyper-Maciejowska, A.; Klimkowicz-Mrowiec, A. The long-term prognosis of patients with delirium in the acute phase of stroke: PRospective Observational POLIsh Study (PROPOLIS). J. Neurol. 2019, 266, 2710–2717. [Google Scholar] [CrossRef] [PubMed]
- Shi, D.; Chen, X.; Li, Z. Diagnostic test accuracy of the montreal cognitive assessment in the detection of post-stroke cognitive impairment under different stages and cutoffs: A systematic review and meta-analysis. Neurol. Sci. 2018, 39, 705–716. [Google Scholar] [CrossRef]
- Pendlebury, S.T.; Welch, S.J.V.; Cuthbertson, F.C.; Mariz, J.; Mehta, Z.; Rothwell, P.M. Telephone assessment of cognition after TIA and stroke: TICSm and telephone MoCA vs face-to-face MoCA and neuropsychological battery. Stroke 2017, 44, 227–229. [Google Scholar] [CrossRef]
- Henon, H.; Lebert, F.; Durieu, I.; Godefroy, O.; Lucas, C.; Pasquier, F.; Leys, D. Confusional state in stroke: Relation to preexisting dementia, patient characteristics, and outcome. Stroke 1999, 30, 773–779. [Google Scholar] [CrossRef] [PubMed]
- Sheng, A.Z.; Shen, Q.; Cordato, D.; Zhang, Y.Y.; Yin Chan, D.K. Delirium within three days of stroke in a cohort of elderly patients. J. Am. Geriatr. Soc. 2006, 54, 1192–1198. [Google Scholar] [CrossRef] [PubMed]
- Dostovic, Z.; Dostovic, E.; Smajlovic, D.; Ibrahimagic, O.C.; Avdic, L.; Becirovic, E. Predictors for post-stroke delirium outcome. Mater. Sociomed. 2016, 28, 382–386. [Google Scholar] [CrossRef]
- Melkas, S.; Laurila, J.V.; Vataja, R.; Oksala, N.; Jokinen, H.; Pohjasvaara, T.; Leppavuori, A.; Kaste, M.; Karhunen, P.J.; Erkinjuntti, T. Post-stroke delirium in relation to dementia and long-term mortality. Int. J. Geriatr. Psychiatry 2012, 27, 401–408. [Google Scholar] [CrossRef]
- van Rijsbergen, M.W.A.; Oldenbeuving, A.W.; Nieuwenhuis-Mark, R.E.; Nys, G.M.S.; Las, S.G.M.; Roks, G.; de Kort, P.L.M. Delirium in acute stroke: A predictor of subsequent cognitive impairment? A two-year follow-up study. J. Neurol. Sci. 2011, 306, 138–142. [Google Scholar] [CrossRef]
- Pasińska, P.; Kowalska, K.; Klimiec, E.; Szyper-Maciejowska, A.; Wilk, A.; Klimkowicz-Mrowiec, A. Frequency and predictors of post-stroke delirium in PRospective Observational POLIsh Study (PROPOLIS). J. Neurol. 2018, 265, 863–870. [Google Scholar] [CrossRef]
- Altieri, M.; di Piero, V.; Pasquini, M.; Gasparini, M.; Vanacore, N.; Vicenzini, E.; Lenzi, G.L. Delayed poststroke dementia: A 4-year follow-up study. Neurology 2004, 62, 2193–2197. [Google Scholar] [CrossRef]
- Caratozzolo, S.; Mombelli, G.; Riva, M.; Zanetti, M.; Gottardi, F.; Padovani, A.; Rozzini, L. Dementia after three months and one year from stroke: New onset or previous cognitive impairment? J. Stroke Cerebrovasc. Dis. 2016, 25, 2735–2745. [Google Scholar] [CrossRef] [PubMed]
- Nys, G.M.S.; van Zandvoort, M.J.E.; de Kort, P.L.M.; Jansen, B.P.W.; van der Worp, H.B.; Kappelle, L.J.; de Haan, E.H.F. Domain-specific cognitive recovery after first-ever stroke: A follow-up study of 111 cases. J. Int. Neuropsychol. Soc. 2005, 11, 795–806. [Google Scholar] [CrossRef] [PubMed]
- Mijajlović, M.D.; Pavlović, A.; Brainin, M.; Heiss, W.-D.; Quinn, T.J.; Ihle-Hansen, H.B.; Hermann, D.M.; Assayag, E.B.; Richard, E.; Thiel, A.; et al. Post-stroke dementia—A comprehensive review. BMC Med. 2017, 15, 11. [Google Scholar] [CrossRef] [PubMed]
- Levine, D.A.; Galecki, A.T.; Langa, K.M.; Unverzagt, F.W.; Kabeto, M.U.; Giordani, B.; Wadley, V.G. Trajectory of cognitive decline after incident stroke. JAMA 2015, 314, 41–51. [Google Scholar] [CrossRef] [PubMed]
- Mok, V.C.T.; Lam, B.Y.K.; Wong, A.; Ko, H.; Markus, H.S.; Wong, L.K.S. Early-onset and delayed-onset poststroke dementia—Revisiting the mechanisms. Nat. Rev. Neurol. 2017, 13, 148–159. [Google Scholar] [CrossRef]
- Cunningham, E.L.; McGuinness, B.; McAuley, D.F.; Toombs, J.; Mawhinney, T.; O’Brien, S.; Beverland, D.; Schott, J.M.; Lunn, M.P.; Zetterberg, H.; et al. CSF Beta-amyloid 1-42 concentration predicts delirium following elective arthroplasty surgery in an observational cohort study. Ann. Surg. 2019, 269, 1200–1205. [Google Scholar] [CrossRef]
- Leung, J.M.; Sands, L.P.; Wang, Y.; Poon, A.; Kwok, P.Y.; Kane, J.P.; Pullinger, C.R. Apolipoprotein E e4 allele increases the risk of early postoperative delirium in older patients undergoing noncardiac surgery. Anesthesiology 2007, 107, 406–411. [Google Scholar] [CrossRef]
- Slooter, A.J.; Tang, M.X.; van Duijn, C.M.; Stern, Y.; Ott, A.; Bell, K.; Breteler, M.M.; Van Broeckhoven, C.; Tatemichi, T.K.; Tycko, B.; et al. Apolipoprotein E epsilon4 and the risk of dementia with stroke. A population-based investigation. JAMA 1997, 277, 818–821. [Google Scholar] [CrossRef]
- Inouye, S.K.; Bogardus, S.T.J.; Charpentier, P.A.; Leo-Summers, L.; Acampora, D.; Holford, T.R.; Cooney, L.M.J. A multicomponent intervention to prevent delirium in hospitalized older patients. N. Engl. J. Med. 1999, 340, 669–676. [Google Scholar] [CrossRef]
- Zietemann, V.; Georgakis, M.K.; Dondaine, T.; Muller, C.; Mendyk, A.-M.; Kopczak, A.; Henon, H.; Bombois, S.; Wollenweber, F.A.; Bordet, R.; et al. Early MoCA predicts long-term cognitive and functional outcome and mortality after stroke. Neurology 2018, 91, e1838–e1850. [Google Scholar] [CrossRef]
- Wagle, J.; Farner, L.; Flekkoy, K.; Bruun Wyller, T.; Sandvik, L.; Fure, B.; Stensrod, B.; Engedal, K. Early post-stroke cognition in stroke rehabilitation patients predicts functional outcome at 13 months. Dement. Geriatr. Cogn. Disord. 2011, 31, 379–387. [Google Scholar] [CrossRef] [PubMed]
- Surawan, J.; Areemit, S.; Tiamkao, S.; Sirithanawuthichai, T.; Saensak, S. Risk factors associated with post-stroke dementia: A systematic review and meta-analysis. Neurol. Int. 2017, 9, 63–68. [Google Scholar] [CrossRef][Green Version]

| Variable | Data | No Dementia | Dementia | p-Value |
|---|---|---|---|---|
| Number of patients | 423 | 302/423 (71.39%) | 121/423 (28.61%) | |
| Number of MoCA assessments * | 423 | 221/302 (73.18%) | 91/121 (75.21%) | |
| MoCA score ** | 312 | 26 (23–28) | 16 (12–19) | <0.001 |
| mRS ** | 413 | 1 (0–2) | 3 (1–5) | <0.001 |
| Place of stay | ||||
| - home * | 417 | 217/297 (73.06%) | 73/120 (60.83%) | 0.006 |
| - hospital * | 72/297 (24.24%) | 36/120 (30.00%) | ||
| - institution * | 7/297 (2.36%) | 11/120 (9.17%) | ||
| - others * | 1/297 (0.34%) | 0/120 (0%) | ||
| Recurrent stroke * | 416 | 1/296 (0.34%) | 2/120 (1.67%) | 0.417 |
| Cardiovascular event * | 415 | 5/296 (1.69%) | 2/119 (1.68%) | 0.678 |
| Variable | Data | No Dementia | Dementia | OR | 95%CI | p-Value |
|---|---|---|---|---|---|---|
| Male gender * | 423 | 154/302 (50.99%) | 48/121 (39.67%) | 0.632 | 0.412-.0970 | 0.036 |
| Age [years] ** | 423 | 66.5 (60–76) | 78 (69–84) | 1.069 | 1.046–1.092 | <0.001 |
| BMI [kg/m2] ** | 409 | 27.16 (23.99–30.22) | 27.34 (23.88–30.12) | 0.995 | 0.949–1.043 | 0.831 |
| Higher education * | 409 | 60/296 (20.27%) | 10/113 (8.85%) | 0.382 | 0.188–0.775 | 0.008 |
| Length of education [years] ** | 399 | 12 (10–14) | 10 (7–11) | 0.788 | 0.723–0.860 | <0.001 |
| Hemorrhagic stroke * | 423 | 17/302 (5.63%) | 6/121 (4.96%) | 0.875 | 0.336–2.274 | 0.784 |
| TOAST classification | ||||||
| - large-artery atherosclerosis * | 365 | 29/256 (11.33%) | 6/109 (5.50%) | 0.456 | 0.184–1.132 | 0.091 |
| - cardioembolism * | 365 | 16/256 (6.25%) | 5/109 (4.59%) | 0.721 | 0.257–2.020 | 0.534 |
| - small-vessel occlusion * | 365 | 75/256 (29.30%) | 51/109 (46.79%) | 2.122 | 1.336–3.370 | 0.001 |
| - other determined etiology * | 365 | 132/256 (51.56%) | 47/109 (43.12%) | 0.712 | 0.453–1.118 | 0.141 |
| - undetermined etiology * | 365 | 4/256 (1.56%) | 0/109 (0%) | - | - | - |
| Side of stroke | ||||||
| - right hemisphere * | 423 | 126/302 (41.72%) | 42/121 (34.71%) | 0.743 | 0.479–1.152 | 0.184 |
| - left hemisphere * | 423 | 133/302 (44.04%) | 71/121 (58.68%) | 1.804 | 1.177–2.766 | 0.007 |
| - posterior part * | 423 | 40/302 (13.25%) | 6/121 (4.96%) | 0.342 | 0.141–0.829 | 0.018 |
| - more than one localization * | 423 | 3/302 (0.99%) | 2/121 (1.65%) | 1.675 | 0.276–10.152 | 0.575 |
| rt-Pa treatment * | 423 | 70/302 (23.18%) | 37/121 (30.58%) | 1.460 | 0.912–2.336 | 0.115 |
| Thrombectomy * | 423 | 14/302 (4.64%) | 7/121 (5.79%) | 1.263 | 0.497–3.211 | 0.624 |
| Medical history | ||||||
| - hypertension * | 423 | 215/302 (71.19%) | 87/121 (71.90%) | 1.035 | 0.648–1.654 | 0.884 |
| - diabetes * | 423 | 79/302 (26.16%) | 40/121 (33.06%) | 1.394 | 0.882–2.203 | 0.155 |
| - atrial fibrillation * | 423 | 47/302 (15.56%) | 36/121 (29.75%) | 2.298 | 1.396–3.784 | 0.001 |
| - myocardial infraction * | 423 | 44/302 (14.57%) | 17/121 (14.05%) | 0.958 | 0.524–1.754 | 0.891 |
| - PCI or CABG * | 423 | 31/302 (10.26%) | 7/121 (5.79%) | 0.537 | 0.230–1.254 | 0.151 |
| - smoking – ever * | 420 | 168/301 (55.81%) | 43/119 (36.13%) | 0.448 | 0.289–0.694 | <0.001 |
| - smoking – current * | 420 | 97/301 (32.23%) | 22/119 (18.49%) | 0.477 | 0.283–0.804 | 0.006 |
| - previous stroke or TIA * | 421 | 39/300 (19.67%) | 20/121 (16.53%) | 0.809 | 0.463–1.413 | 0.456 |
| CIRS, total score ** | 423 | 8 (5–11) | 10 (6–13) | 1.077 | 1.029–1.127 | 0.002 |
| Medicines | ||||||
| - antiplatelet drugs * | 380 | 92/276 (33.33%) | 42/104 (40.38%) | 1.355 | 0.851–2.157 | 0.200 |
| - anticoagulants * | 380 | 36/276 (13.04%) | 16/104 (15.38%) | 1.212 | 0.641–2.293 | 0.554 |
| - anticholinergic risk scale *** | 380 | 0.07 ± 0.52 | 0.15 ± 0.75 | 1.237 | 0.874–1.751 | 0.229 |
| - antidepressants * | 349 | 8/245 (3.27%) | 4/104 (3.85%) | 1.185 | 0.349–4.205 | 1.185 |
| - neuroleptics * | 349 | 1/245 (0.41%) | 0/104 (0%) | - | - | - |
| - benzodiazepines * | 348 | 4/244 (1.64%) | 2/104 (1.92%) | 1.176 | 0.212–6.525 | 0.853 |
| Pneumonia * | 423 | 13/302 (4.30%) | 21/121 (17.36%) | 4.668 | 2.254–9.669 | <0.001 |
| Urinary tract infections * | 423 | 73/294 (24.83%) | 47/114 (41.23%) | 2.124 | 1.344–3.355 | 0.001 |
| Hospital stay [days] ** | 423 | 9 (8–10) | 10 (9–13) | 1.089 | 1.041–1.139 | <0.001 |
| Aphasia in hospital * | 423 | 67/302 (22.19%) | 50/121 (41.32%) | 2.470 | 1.571–3.883 | <0.001 |
| Neglect in hospital * | 423 | 29/302 (9.60%) | 13/121 (10.74%) | 1.133 | 0.568–2.262 | 0.723 |
| Vision deficits in hospital * | 423 | 74/302 (24.50%) | 55/121 (45.45%) | 2.568 | 1.648–4.001 | <0.001 |
| NIHSS at admission ** | 423 | 4 (2–9) | 7 (4–14) | 1.085 | 1.049–1.122 | <0.001 |
| Pre-hospital mRS ** | 423 | 0 (0–0) | 0 (0–1) | 1.584 | 1.243–2.018 | <0.001 |
| mRS at 7–10 day ** | 423 | 1 (0–3) | 3 (1–4) | 1.485 | 1.308–1.686 | <0.001 |
| Laboratory tests at admission | ||||||
| - WBC [×103/μL] ** | 309 | 7.9 (6.5–9.5) | 8.0 (6.7–10.1) | 1.023 | 0.943–1.109 | 0.585 |
| - glucose [mmol/L] ** | 375 | 6.7 (5.6–8.1) | 6.4 (5.5–8.9) | 1.010 | 0.940–1.085 | 0.787 |
| - Na+ [mmol/L] ** | 379 | 139.0 (137.0–141.0) | 139.0 (137.0–141.0) | 0.985 | 0.932–1.041 | 0.600 |
| - K+ [mmol/L] ** | 380 | 3.9 (3.6–4.2) | 4.0 (3.7–4.4) | 1.434 | 0.977–2.105 | 0.065 |
| - creatinine [μmol/L] ** | 378 | 80.0 (66.0–96.0) | 78.5 (63.0–99.5) | 1.002 | 0.998–1.006 | 0.265 |
| CRP in hospital [mg/L] ** | 412 | 3.8 (1.7–12.0) | 8.4 (3.4–23.4) | 1.005 | 1.001–1.010 | 0.013 |
| NPI, total score **/*** | 349 | 0 (0–8)/6.1 ± 11.6 | 3 (0–12)/7.3 ± 10.7 | 1.009 | 0.990–1.028 | 0.373 |
| - agitation/aggression *** | 349 | 2.1 ± 5.3 | 1.6 ± 4.7 | 0.978 | 0.930–1.029 | 0.400 |
| - mood *** | 349 | 2.4 ± 4.9 | 1.8 ± 3.2 | 0.968 | 0.914–1.025 | 0.263 |
| - frontal *** | 349 | 1.9 ± 4.5 | 1.8 ± 3.3 | 0.994 | 0.941–1.051 | 0.846 |
| - psychosis *** | 349 | 0.3 ± 1.8 | 0.4 ± 1.8 | 1.040 | 0.923–1.172 | 0.518 |
| Cognition assessment | ||||||
| - MoCA at 1–3-day, score ** | 341 | 23 (18.5–25) | 15 (12–19) | 0.821 | 0.778–0.865 | <0.001 |
| - MoCA at 4–7-day, score ** | 338 | 24 (21–27) | 17 (12.5–20) | 0.816 | 0.775–0.859 | <0.001 |
| PHQ-9 at 7–10-day, score ** | 363 | 4 (2–9) | 7 (2–11.5) | 1.067 | 1.019–1.118 | 0.006 |
| AES at 7–10-day, score ** | 329 | 29 (21–38) | 38.5 (29–45.5) | 1.061 | 1.036–1.086 | <0.001 |
| STAI-S at 7–10-day, score ** | 360 | 26 (28–45) | 39 (30.5–48) | 1.013 | 0.993–1.033 | 0.204 |
| STAI-T at 7–10-day, score ** | 360 | 41 (32–47.5) | 44 (36–50) | 1.026 | 1.002–1.050 | 0.030 |
| BDHI at 7–10-day, total score ** | 339 | 48 (36–68) | 55 (40–76) | 1.014 | 1.003–1.026 | 0.014 |
| - assault ** | 339 | 6 (2–8) | 8 (4–10) | 1.096 | 1.031–1.166 | 0.004 |
| - indirect hostility ** | 339 | 6 (4–10) | 6 (4–10) | 0.971 | 0.909–1.037 | 0.379 |
| - irritability ** | 339 | 6 (4–10) | 8 (6–10) | 1.060 | 1.000–1.123 | 0.050 |
| - negativism ** | 339 | 4 (2–6) | 4 (2–8) | 1.049 | 0.971–1.132 | 0.225 |
| - resentment ** | 339 | 5 (2–8) | 8 (4–12) | 1.113 | 1.049–1.181 | <0.001 |
| - suspicion ** | 339 | 10 (6–14) | 12 (8–14) | 1.046 | 0.995–1.100 | 0.079 |
| - verbal hostility ** | 339 | 12 (8–16) | 12 (8–18) | 1.042 | 0.995–1.090 | 0.080 |
| - guilt ** | 339 | 8 (6–12) | 12 (6–14) | 1.056 | 1.006–1.109 | 0.027 |
| Delirium in hospital * | 423 | 30/302 (9.93%) | 48/121 (39.67%) | 5.962 | 3.529–10.070 | <0.001 |
| Delirium type | ||||||
| - hyperactive * | 423 | 5/302 (1.66%) | 11/121 (9.09%) | 5.940 | 2.018–17.483 | 0.001 |
| - hypoactive * | 423 | 12/302 (3.97%) | 19/121 (14.88%) | 4.223 | 1.967–9.069 | <0.001 |
| - mixed * | 423 | 11/302 (3.64%) | 15/121 (12.40%) | 3.744 | 1.667–8.408 | 0.001 |
| Delirium length [days] ** | 78 | 3 (1–7) | 3 (1.5–6) | 0.965 | 0.796–1.170 | 0.717 |
| Variable | Data | No Dementia | Dementia | p-Value |
|---|---|---|---|---|
| Number of patients | 451 | 300/451 (66.52%) | 151/451 (33.48%) | |
| Number of MoCA assessments * | 451 | 197/300 (65.67%) | 113/151 (74.83%) | |
| MoCA, score ** | 310 | 26 (25–28) | 18 (14–21) | <0.001 |
| mRS ** | 451 | 1 (0–2) | 2 (1–4) | <0.001 |
| Place of stay | ||||
| - home * | 440 | 233/290 (80.34%) | 92/150 (61.33%) | <0.001 |
| - hospital * | 25/290 (8.62%) | 14/150 (9.33%) | ||
| - institution * | 29/290 (10.00%) | 32/150 (21.33%) | ||
| - others * | 3/290 (1.03%) | 12/150 (8.00%) | ||
| Recurrent stroke * | 448 | 8/298 (2.68%) | 11/150 (7.33%) | 0.040 |
| Cardiovascular event * | 448 | 8/298 (2.68%) | 6/150 (4.00%) | 0.640 |
| Variable | Data | No Dementia | Dementia | OR | 95%CI | p-Value |
|---|---|---|---|---|---|---|
| Male gender * | 451 | 159/300 (53.00%) | 68/151 (45.03%) | 0.727 | 0.491–1.076 | 0.111 |
| Age [years] ** | 451 | 65 (58–75) | 74 (67–82) | 1.063 | 1.043–1.083 | <0.001 |
| BMI [kg/m2] ** | 443 | 26.64 (23.66–30.48) | 25.95 (23.88–29.38) | 0.981 | 0.941–1.022 | 0.355 |
| Higher education * | 439 | 71/295 (24/07%) | 16/144 (11.11%) | 0.394 | 0.220–0.707 | 0.002 |
| Length of education [years] ** | 432 | 12 (10–14.5) | 10 (8–12) | 0.805 | 0.747–0.867 | <0.001 |
| Hemorrhagic stroke * | 451 | 12/300 (4.00%) | 10/151 (6.62%) | 1.702 | 0.718–4.035 | 0.227 |
| TOAST classification | ||||||
| - large-artery atherosclerosis * | 391 | 26/262 (9.92%) | 12/129 (9.30%) | 0.931 | 0.454–1.911 | 0.845 |
| - cardioembolism * | 391 | 15/262 (5.73%) | 6/129 (4.65%) | 0.803 | 0.304–2.121 | 0.658 |
| - small-vessel occlusion * | 391 | 73/262 (27.86%) | 49/129 (37.98%) | 1.586 | 1.015–2.478 | 0.043 |
| - other determined etiology * | 391 | 144/262 (54.96%) | 62/129 (48.06%) | 0.758 | 0.497–1.157 | 0.199 |
| - undetermined etiology * | 391 | 4/262 (1.53%) | 0/129 (0%) | - | - | - |
| Side of stroke | ||||||
| - right hemisphere * | 451 | 124/300 (41.33%) | 59/151 (39.07%) | 0.910 | 0.610–1.357 | 0.645 |
| - left hemisphere * | 451 | 127/300 (42.33%) | 79/151 (52.32%) | 1.495 | 1.009–2.214 | 0.045 |
| - posterior part * | 451 | 45/300 (15.00%) | 10/151 (6.62%) | 0.402 | 0.197–0.822 | 0.013 |
| - more than one localization * | 451 | 4/300 (1.33%) | 3/151 (1.99%) | 1.500 | 0.331–6.790 | 0.599 |
| rt-Pa treatment * | 451 | 72/300 (24.00%) | 38/151 (25.17%) | 1.065 | 0.677–1.675 | 0.786 |
| Thrombectomy * | 451 | 15/300 (5.00%) | 10/151 (6.62%) | 1.348 | 0.590–3.076 | 0.479 |
| Medical history | ||||||
| - hypertension * | 451 | 202/300 (67.33%) | 113/151 (74.83%) | 1.443 | 0.929–2.239 | 0.102 |
| - diabetes * | 451 | 68/300 (22.67%) | 49/151 (32.45%) | 1.639 | 1.061–2.532 | 0.026 |
| - atrial fibrillation * | 451 | 43/300 (14.33%) | 39/151 (25.83%) | 2.081 | 1.279–3.387 | 0.003 |
| - myocardial infraction * | 451 | 39/300 (13.00%) | 22/151 (14.57%) | 1.141 | 0.650–2.005 | 0.646 |
| - PCI or CABG * | 451 | 25/300 (8.33%) | 14/151 (9.27%) | 1.124 | 0.566–2.231 | 0.738 |
| - smoking – ever * | 448 | 163/299 (54.52%) | 64/149 (42.95%) | 0.628 | 0.423–0.934 | 0.022 |
| - smoking – current * | 448 | 95/299 (31.77%) | 25/149 (16.78%) | 0.433 | 0.264–0.709 | <0.001 |
| - previous stroke or TIA * | 449 | 49/299 (16.39%) | 32/150 (21.33%) | 1.384 | 0.842–2.273 | 0.200 |
| CIRS, total score ** | 451 | 7 (4–10) | 10 (6–13) | 1.120 | 1.072–1.171 | <0.001 |
| Medicines | ||||||
| - antiplatelet drugs * | 410 | 73/276 (26.45%) | 51/134 (38.06%) | 1.709 | 1.101–2.652 | 0.017 |
| - anticoagulants * | 410 | 33/276 (11.96%) | 22/134 (16.42%) | 1.446 | 0.807–2.594 | 0.216 |
| - anticholinergic risk scale *** | 410 | 0.02 ± 0.22 | 0.15 ± 0.74 | 2.000 | 1.058–3.781 | 0.033 |
| - antidepressants * | 376 | 4/247 (1.62%) | 5/129 (3.88%) | 2.450 | 0.646–9.285 | 0.188 |
| - neuroleptics * | 376 | 1/247 (0.40%) | 2/129 (1.55%) | 3.874 | 0.348–43.135 | 0.271 |
| - benzodiazepines * | 375 | 4/246 (1.63%) | 2/129 (1.55%) | 0.953 | 0.172–5.273 | 0.956 |
| Pneumonia * | 451 | 11/300 (3.67%) | 17/151 (11.26%) | 3.333 | 1.519–7.312 | 0.003 |
| Urinary tract infections * | 451 | 61/291 (20.96%) | 55/146 (37.67%) | 2.279 | 1.471–3.531 | <0.001 |
| Hospital stay [days] ** | 451 | 9 (8–10) | 10 (9–12) | 1.085 | 1.033–1.139 | 0.001 |
| Aphasia in hospital * | 451 | 63/300 (21.00%) | 52/151 (34.44%) | 1.976 | 1.278–3.055 | 0.002 |
| Neglect in hospital * | 451 | 27/300 (9.00%) | 18/151 (11.92%) | 1.368 | 0.728–2.573 | 0.330 |
| Vision deficits in hospital * | 451 | 66/300 (22.00%) | 54/151 (35.76%) | 1.974 | 1.283–3.036 | 0.002 |
| NIHSS at admission ** | 451 | 3 (1–7) | 6 (3–12) | 1.077 | 1.041–1.113 | <0.001 |
| Pre-hospital mRS ** | 451 | 0 (0–0) | 0 (0–1) | 1.582 | 1.226–2.042 | <0.001 |
| mRS at 7–10 day ** | 451 | 1 (0–2) | 2 (1–4) | 1.500 | 1.319–1.705 | <0.001 |
| Laboratory tests at admission | ||||||
| - WBC [×103/μL] ** | 329 | 7.7 (6.3–9.4) | 7.8 (6.7–9.3) | 1.028 | 0.944–1.118 | 0.529 |
| - glucose [mmol/L] ** | 403 | 6.6 (5.6–8.1) | 6.9 (5.5–9.0) | 1.063 | 0.995–1.134 | 0.068 |
| - Na+ [mmol/L] ** | 408 | 139.0 (138.0–141.0) | 139.0 (136.0–141.0) | 0.967 | 0.925–1.012 | 0.148 |
| - K+ [mmol/L] ** | 409 | 3.9 (3.6–4.2) | 4.0 (3.7–4.3) | 1.466 | 1.004–2.139 | 0.047 |
| - creatinine [μmol/L] ** | 406 | 79.0 (66.0–92.0) | 79.0 (66.0–97.5) | 1.003 | 0.997–1.009 | 0.303 |
| CRP in hospital [mg/L] ** | 440 | 3.7 (1.6–10.9) | 6.6 (2.2–17.0) | 1.009 | 1.002–1.015 | 0.009 |
| NPI, total score **/*** | 376 | 0 (0–6)/4.5 ± 9.9 | 3 (0–11)/7.5 ± 10.9 | 1.027 | 1.006–1.049 | 0.012 |
| - agitation/aggression *** | 376 | 1.8 ± 5.3 | 1.8 ± 4.2 | 1.001 | 0.959–1.045 | 0.961 |
| - mood *** | 376 | 1.8 ± 4.1 | 2.2 ± 4.1 | 1.021 | 0.971–1.074 | 0.421 |
| - frontal *** | 376 | 1.4 ± 3.7 | 1.8 ± 3.4 | 1.032 | 0.975–1.092 | 0.282 |
| - psychosis *** | 376 | 0.2 ± 1.4 | 0.7 ± 3.0 | 1.102 | 0.987–1.231 | 0.085 |
| Cognition assessment | ||||||
| - MoCA at 1–3-day, score ** | 377 | 24 (20–26) | 18 (14–21) | 0.818 | 0.778–0.860 | <0.001 |
| - MoCA at 4–7-day, score ** | 365 | 25 (22–27) | 19 (12–23) | 0.819 | 0.779–0.861 | <0.001 |
| PHQ-9 at 7–10-day, score ** | 399 | 4 (1–8) | 6 (2–10) | 1.055 | 1.012–1.100 | 0.012 |
| AES at 7–10-day, score ** | 364 | 27 (21–36) | 33 (24–44) | 1.046 | 1.024–1.068 | <0.001 |
| STAI-S at 7–10-day, score ** | 395 | 35 (28–45) | 38 (30–49) | 1.015 | 0.996–1.033 | 0.119 |
| STAI-T at 7–10-day, score ** | 395 | 40 (32–47) | 42 (35–50) | 1.021 | 1.000–1.043 | 0.046 |
| BDHI at 7–10-day, total score ** | 371 | 48 (36–66) | 54 (40–70) | 1.011 | 1.000–1.022 | 0.045 |
| - assault ** | 371 | 6 (2–8) | 6 (4–10) | 1.081 | 1.023–1.143 | 0.006 |
| - indirect hostility ** | 371 | 6 (4–10) | 8 (4–10) | 1.010 | 0.952–1.071 | 0.750 |
| - irritability ** | 371 | 6 (4–10) | 8 (4–10) | 1.018 | 0.965–1.074 | 0.515 |
| - negativism ** | 371 | 4 (2–6) | 4 (2–8) | 1.010 | 0.941–1.084 | 0.780 |
| - resentment ** | 371 | 4 (2–8) | 6 (2–10) | 1.081 | 1.023–1.143 | 0.006 |
| - suspicion ** | 371 | 10 (6–14) | 12 (6–14) | 1.039 | 0.993–1.087 | 0.102 |
| - verbal hostility ** | 371 | 12 (8–16) | 12 (8–18) | 1.028 | 0.986–1.071 | 0.195 |
| - guilt ** | 371 | 8 (6–12) | 10 (6–14) | 1.040 | 0.994–1.087 | 0.089 |
| Delirium in hospital * | 451 | 23/300 (7.67%) | 44/151 (29.14%) | 4.952 | 2.853–8.596 | <0.001 |
| Delirium type | ||||||
| - hyperactive * | 451 | 4/300 (1.33%) | 10/151 (6.62%) | 5.248 | 1.618–17.025 | 0.006 |
| - hypoactive * | 451 | 9/300 (3.00%) | 16/151 (10.60%) | 3.832 | 1.651–8.892 | 0.002 |
| - mixed * | 451 | 7/300 (2.33%) | 15/151 (9.27%) | 4.277 | 1.688–10.838 | 0.002 |
| Delirium length [days] ** | 67 | 2 (1–6) | 3 (2–7) | 1.155 | 0.934–1.430 | 0.184 |
© 2020 by the authors. Licensee MDPI, Basel, Switzerland. This article is an open access article distributed under the terms and conditions of the Creative Commons Attribution (CC BY) license (http://creativecommons.org/licenses/by/4.0/).
Share and Cite
Droś, J.; Kowalska, K.; Pasińska, P.; Szyper-Maciejowska, A.; Gorzkowska, A.; Klimkowicz-Mrowiec, A. Delirium Post-Stroke—Influence on Post-Stroke Dementia (Research Study—Part of the PROPOLIS Study). J. Clin. Med. 2020, 9, 2165. https://doi.org/10.3390/jcm9072165
Droś J, Kowalska K, Pasińska P, Szyper-Maciejowska A, Gorzkowska A, Klimkowicz-Mrowiec A. Delirium Post-Stroke—Influence on Post-Stroke Dementia (Research Study—Part of the PROPOLIS Study). Journal of Clinical Medicine. 2020; 9(7):2165. https://doi.org/10.3390/jcm9072165
Chicago/Turabian StyleDroś, Jakub, Katarzyna Kowalska, Paulina Pasińska, Aleksandra Szyper-Maciejowska, Agnieszka Gorzkowska, and Aleksandra Klimkowicz-Mrowiec. 2020. "Delirium Post-Stroke—Influence on Post-Stroke Dementia (Research Study—Part of the PROPOLIS Study)" Journal of Clinical Medicine 9, no. 7: 2165. https://doi.org/10.3390/jcm9072165
APA StyleDroś, J., Kowalska, K., Pasińska, P., Szyper-Maciejowska, A., Gorzkowska, A., & Klimkowicz-Mrowiec, A. (2020). Delirium Post-Stroke—Influence on Post-Stroke Dementia (Research Study—Part of the PROPOLIS Study). Journal of Clinical Medicine, 9(7), 2165. https://doi.org/10.3390/jcm9072165

