Effect of Non-Surgical Periodontal Treatment on Oxidative Stress Markers in Leukocytes and Their Interaction with the Endothelium in Obese Subjects with Periodontitis: A Pilot Study
Abstract
1. Introduction
2. Materials and Methods
2.1. Subjects
2.2. Interventions
2.3. Determinations
2.3.1. Clinical Periodontal Determinations
2.3.2. Anthropometric and Biochemical Determinations
2.3.3. Cell Isolation
2.3.4. Evaluation of Oxidative Stress Parameters
2.3.5. Adhesion Assay
2.4. Statistical Analysis
3. Results
3.1. Clinical and Biochemical Parameters
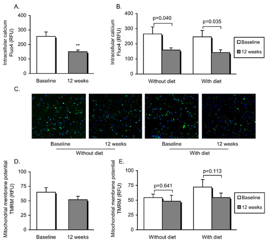
3.2. Evaluation of Intracellular Leukocyte Parameters and Superoxide Dismutase Activity
3.3. Leukocyte-Endothelial Cell Interaction Assay
4. Discussion
5. Conclusions
Author Contributions
Funding
Acknowledgments
Conflicts of Interest
Abbreviations
| DCFH | dichlorodihydrofluorescein |
| RFU | relative fluorescent units |
| DHE | dihydroethidium |
| SOD | superoxide dismutase |
| ROS | reactive oxygen species |
| TMRM | Tetramethylrhodamine methyl ester |
| PMN | polymorphonuclear leukocytes |
References
- Frühbeck, G. Obesity: Screening for the evident in obesity. Nat. Rev. Endocrinol. 2012, 8, 570–572. [Google Scholar] [CrossRef]
- Virto, L.; Cano, P.; Jiménez-Ortega, V.; Fernández-Mateos, P.; González, J.; Esquifino, A.I.; Sanz, M. Obesity and periodontitis: An experimental study to evaluate periodontal and systemic effects of comorbidity. J. Periodontol. 2018, 89, 176–185. [Google Scholar] [CrossRef] [PubMed]
- Tonetti, M.S.; Greenwell, H.; Kornman, K.S. 2017 WORLD WORKSHOP: Staging and grading of periodontitis: Framework and proposal of a new classification and case definition. J. Clin. Periodontol. 2018, 45 (Suppl. 20), S149–S161. [Google Scholar] [CrossRef] [PubMed]
- Chapple, I.L.; Matthews, J.B. The role of reactive oxygen and antioxidant species in periodontal tissue destruction. Periodontol 2000 2007, 43, 160–232. [Google Scholar] [CrossRef] [PubMed]
- Kanzaki, H.; Wada, S.; Narimiya, T.; Yamaguchi, Y.; Katsumata, Y.; Itohiya, K.; Fukaya, S.; Miyamoto, Y.; Nakamura, Y. Pathways that regulate ROS scavenging enzymes, and their role in defense against tissue destruction in periodontitis. Front. Physiol. 2017, 8, 351. [Google Scholar] [CrossRef]
- Wang, Y.; Andrukhov, O.; Rausch-Fan, X. Oxidative Stress and Antioxidant System in Periodontitis. Front. Physiol. 2017, 8, 910. [Google Scholar] [CrossRef]
- Ling, M.R.; Chapple, I.L.; Matthews, J.B. Neutrophil superoxide release and plasma C-reactive protein levels pre- and post-periodontal therapy. J. Clin. Periodontol. 2016, 43, 652–658. [Google Scholar] [CrossRef]
- Martinez-Herrera, M.; López-Domènech, S.; Silvestre, F.J.; Silvestre-Rangil, J.; Bañuls, C.; Victor, V.M.; Rocha, M. Chronic periodontitis impairs polymorphonuclear leucocyte-endothelium cell interactions and oxidative stress in humans. J. Clin. Periodontol. 2018, 45, 1429–1439. [Google Scholar] [CrossRef]
- Matthews, J.B.; Wright, H.J.; Roberts, A.; Ling-Mountford, N.; Cooper, P.R.; Chapple, I.L. Neutrophil hyper-responsiveness in periodontitis. J. Dent. Res. 2007, 86, 718–722. [Google Scholar] [CrossRef]
- Murphy, M.P. How Mitochondria Produce Reactive Oxygen Species. Biochem. J. 2009, 417, 1–13. [Google Scholar] [CrossRef]
- Kim, J.A.; Wei, Y.; Sowers, J.R. Role of Mitochondrial Dysfunction in Insulin Resistance. Circ. Res. 2008, 102, 401–414. [Google Scholar] [CrossRef] [PubMed]
- Yang, X.; Li, Y.; Li, Y.; Ren, X.; Zhang, X.; Hu, D.; Gao, Y.; Xing, Y.; Shang, H. Oxidative Stress-Mediated Atherosclerosis: Mechanisms and Therapies. Front. Physiol. 2017, 8, 600. [Google Scholar] [CrossRef] [PubMed]
- Rocha, V.Z.; Libby, P. Obesity, inflammation, and atherosclerosis. Nat. Rev. Cardiol. 2009, 6, 399–409. [Google Scholar] [CrossRef] [PubMed]
- Park, S.E.; Kim, D.H.; Lee, J.H.; Park, J.S.; Kang, E.S.; Ahn, C.W.; Lee, H.C.; Cha, B.S. Retinol-binding protein-4 Is Associated With Endothelial Dysfunction in Adults With Newly Diagnosed Type 2 Diabetes Mellitus. Atherosclerosis 2009, 204, 23–25. [Google Scholar] [CrossRef]
- Liu, Y.; Wang, D.; Chen, H.; Xia, M. Circulating retinol binding protein 4 is associated with coronary lesion severity of patients with coronary artery disease. Atherosclerosis 2015, 238, 45–51. [Google Scholar] [CrossRef]
- Kanoriya, D.; Pradeep, A.R.; Mallika, A.; Singhal, S.; Garg, V. Correlation of crevicular fluid and serum levels of retinol-binding protein 4 and leptin in chronic periodontitis and obesity. Clin. Oral Investig. 2017, 21, 2319–2325. [Google Scholar] [CrossRef]
- Martinez-Herrera, M.; Silvestre, F.J.; Silvestre-Rangil, J.; López-Domènech, S.; Bañuls, C.; Rocha, M. Levels of serum retinol-binding protein 4 before and after non-surgical periodontal treatment in lean and obese subjects: An interventional study. J. Clin. Periodontol. 2018, 45, 336–344. [Google Scholar] [CrossRef]
- Southerland, J.H.; Moss, K.; Taylor, G.W.; Beck, J.D.; Pankow, J.; Gangula, P.R.; Offenbacher, S. Periodontitis and diabetes associations with measures of atherosclerosis and CHD. Atherosclerosis 2012, 222, 196–201. [Google Scholar] [CrossRef] [PubMed]
- Tonetti, M.S. Periodontitis and risk for atherosclerosis: An update on intervention trials. J. Clin. Periodontol. 2009, 36 (Suppl. 10), 15–19. [Google Scholar] [CrossRef]
- Moura, M.F.; Navarro, T.P.; Silva, T.A.; Cota, L.O.M.; Soares Dutra Oliveira, A.M.; Costa, F.O. Periodontitis and endothelial dysfunction: Periodontal clinical parameters and levels of salivary markers interleukin-1β, tumor necrosis factor-α, matrix metalloproteinase-2, tissue inhibitor of metalloproteinases-2 complex, and nitric oxide. J. Periodontol. 2017, 88, 778–787. [Google Scholar] [CrossRef]
- Orlandi, M.; Suvan, J.; Petrie, A.; Donos, N.; Masi, S.; Hingorani, A.; Deanfield, J.; D’Aiuto, F. Association between periodontal disease and its treatment, flow-mediated dilatation and carotidintima-media thickness: A systematic review and meta-analysis. Atherosclerosis 2014, 236, 39–46. [Google Scholar] [CrossRef]
- López-Domènech, S.; Bañuls, C.; Díaz-Morales, N.; Escribano-López, I.; Morillas, C.; Veses, S.; Orden, S.; Álvarez, Á.; Víctor, V.M.; Hernández-Mijares, A.; et al. Obesity impairs leukocyte-endothelium cell interactions and oxidative stress in humans. Eur. J. Clin. Investig. 2018, 48, e12985. [Google Scholar] [CrossRef]
- López-Domènech, S.; Martinez-Herrera, M.; Abad-Jiménez, Z.; Morillas, C.; Escribano-López, I.; Díaz-Morales, N.; Bañuls, C.; Víctor, V.M.; Rocha, M. Dietary weight loss intervention improves subclinical atherosclerosis and oxidative stress markers in leukocytes of obese humans. Int. J. Obes. 2019, 43, 2200–2209. [Google Scholar] [CrossRef]
- Martinez-Herrera, M.; López-Domènech, S.; Silvestre, F.J.; Silvestre-Rangil, J.; Bañuls, C.; Hernández-Mijares, A.; Rocha, M. Dietary therapy and non-surgical periodontal treatment in obese patients with chronic periodontitis. J. Clin. Periodontol. 2018, 45, 1448–1457. [Google Scholar] [CrossRef]
- Önder, C.; Kurgan, Ş.; Altıngöz, S.M.; Bağış, N.; Uyanık, M.; Serdar, M.A.; Kantarcı, A.; Günhan, M. Impact of non-surgical periodontal therapy on saliva and serum levels of markers of oxidative stress. Clin. Oral Investig. 2017, 21, 1961–1969. [Google Scholar] [CrossRef]
- Öngöz Dede, F.; Bozkurt Doğan, Ş.; Ballı, U.; Avcı, B.; Durmuşlar, M.C. The effect of initial periodontal treatment on plasma, gingival crevicular fluid and salivary levels of 8-hydroxy-deoxyguanosine in obesity. Arch. Oral Biol. 2016, 62, 80–85. [Google Scholar] [CrossRef]
- Salas-Salvadó, J.; Rubio, M.A.; Barbany, M.; Moreno, B. (Grupo Colaborativo de la SEEDO). SEEDO 2007: Consensus for the evaluation of overweight and obesity and the establishment of therapeutic intervention criteria. Med. Clin. (Barc.) 2007, 128, 184–196. [Google Scholar] [CrossRef]
- da Costa, L.F.N.P.; Amaral, C.D.S.F.; Barbirato, D.D.S.; Leão, A.T.T.; Fogacci, M.F. Chlorhexidine mouthwash as an adjunct to mechanical therapy in chronic periodontitis: A meta-analysis. J. Am. Dent. Assoc. 2017, 148, 308–318. [Google Scholar] [CrossRef]
- Ramesh, K.S.V.; Swetha, P.; Mohan Kumar, P.; Sruthima, N.V.S.; Naresh Kumar, C. Estimation of superoxide dismutase levels in saliva and gingival crevicular fluid among smokers and non-smokers in periodontitis patients-An Observational Study. Niger. Med. J. 2019, 60, 133–137. [Google Scholar] [CrossRef]
- Ghanim, H.; Aljada, A.; Hofmeyer, D.; Syed, T.; Mohanty, P.; Dandona, P. Circulating mononuclear cells in the obese are in a proinflammatory state. Circulation 2004, 110, 1564–1571. [Google Scholar] [CrossRef]
- Matthews, J.B.; Wright, H.J.; Roberts, A.; Cooper, P.R.; Chapple, I.L. Hyperactivity and reactivity of peripheral blood neutrophils in chronic periodontitis. Clin. Exp. Immunol. 2007, 147, 255–264. [Google Scholar] [CrossRef]
- Tamaki, N.; Tomofuji, T.; Ekuni, D.; Yamanaka, R.; Yamamoto, T.; Morita, M. Short-term effects of non-surgical periodontal treatment on plasma level of reactive oxygen metabolites in patients with chronic periodontitis. J. Periodontol. 2009, 80, 901–906. [Google Scholar] [CrossRef] [PubMed]
- Wei, D.; Zhang, X.L.; Wang, Y.Z.; Yang, C.X.; Chen, G. Lipid peroxidation levels, total oxidant status and superoxide dismutase in serum, saliva and gingival crevicular fluid in chronic periodontitis patients before and after periodontal therapy. Aust. Dent. J. 2010, 55, 70–78. [Google Scholar] [CrossRef] [PubMed]
- Siqueira, M.A.; Fischer, R.G.; Pereira, N.R.; Martins, M.A.; Moss, M.B.; Mendes-Ribeiro, A.C.; Figueredo, C.M.; Brunini, T.M. Effects of non-surgical periodontal treatment on the L-arginine-nitric oxide pathway and oxidative status in platelets. Exp. Biol. Med. (Maywood N.J.) 2013, 238, 713–722. [Google Scholar] [CrossRef] [PubMed]
- Ruiz, A.; Matute, C.; Alberdi, E. Intracellular Ca2+ release through ryanodine receptors contributes to AMPA receptor-mediated mitochondrial dysfunction and ER stress in oligodendrocytes. Cell Death Dis. 2010, 1, e54. [Google Scholar] [CrossRef]
- López-Domènech, S.; Abad-Jiménez, Z.; Iannantuoni, F.; de Marañón, A.M.; Rovira-Llopis, S.; Morillas, C.; Bañuls, C.; Víctor, V.M.; Rocha, M. Moderate weight loss attenuates chronic endoplasmic reticulum stress and mitochondrial dysfunction in human obesity. Mol. Metab. 2019, 19, 24–33. [Google Scholar] [CrossRef]
- Naziroglu, M.; Kutluhan, S.; Ovey, I.S.; Aykur, M.; Yurekli, V.A. Modulation of oxidative stress, apoptosis, and calcium entry in leukocytes of patients with multiple sclerosis by Hypericum perforatum. Nutr. Neurosci. 2014, 17, 214–221. [Google Scholar] [CrossRef]
- Ugan, Y.; Nazıroğlu, M.; Şahin, M.; Aykur, M. Anti-tumor Necrosis Factor Alpha (Infliximab) Attenuates Apoptosis, Oxidative Stress, and Calcium Ion Entry Through Modulation of Cation Channels in Neutrophils of Patients with Ankylosing Spondylitis. J. Membr. Biol. 2016, 249, 437–447. [Google Scholar] [CrossRef]
- Dessein, P.H.; Tsang, L.; Norton, G.R.; Woodiwiss, A.J.; Solomon, A. Retinol Binding Protein 4 Concentrations Relate to Enhanced Atherosclerosis in Obese Patients with Rheumatoid Arthritis. PLoS ONE 2014, 9, e92739. [Google Scholar] [CrossRef][Green Version]
- Sun, Q.; Kiernan, U.A.; Shi, L.; Phillips, D.A.; Kahn, B.B.; Hu, F.B.; Manson, J.E.; Albert, C.M.; Rexrode, K.M. Plasma retinol-binding protein 4 (RBP4) levels and risk of coronary heart disease: A prospective analysis among women in the nurses’ health study. Circulation 2013, 127, 1938–1947. [Google Scholar] [CrossRef]
- Wang, J.; Chen, H.; Liu, Y.; Zhou, W.; Sun, R.; Xia, M. Retinol binding protein 4 induces mitochondrial dysfunction and vascular oxidative damage. Atherosclerosis 2015, 240, 335–344. [Google Scholar] [CrossRef] [PubMed]
- Ríos-Navarro, C.; de Pablo, C.; Collado-Diaz, V.; Orden, S.; Blas-Garcia, A.; Martínez-Cuesta, M.Á.; Esplugues, J.V.; Alvarez, A. Differential effects of anti-TNF-α and anti-IL-12/23 agents on human leukocyte-endothelial cell interactions. Eur. J. Pharmacol. 2015, 765, 355–365. [Google Scholar] [CrossRef] [PubMed]
- Yan, S.; Zhang, X.; Zheng, H.; Hu, D.; Zhang, Y.; Guan, Q.; Liu, L.; Ding, Q.; Li, Y. Clematichinenoside inhibits VCAM-1 and ICAM-1 expression in TNF-α-treated endothelial cells via NADPH oxidase-dependent IκB kinase/NF-κB pathway. Free Radic. Biol. Med. 2015, 78, 190–201. [Google Scholar] [CrossRef]
- Tonetti, M.S.; D’Aiuto, F.; Nibali, L.; Donald, A.; Storry, C.; Parkar, M.; Suvan, J.; Hingorani, A.D.; Vallance, P.; Deanfield, J. Treatment of periodontitis and endothelial function. N. Engl. J. Med. 2007, 356, 911–920. [Google Scholar] [CrossRef] [PubMed]
- D’Aiuto, F.; Gkranias, N.; Bhowruth, D.; Khan, T.; Orlandi, M.; Suvan, J.; Masi, S.; Tsakos, G.; Hurel, S.; Hingorani, A.D.; et al. Systemic Effects of Periodontitis Treatment in Patients With Type 2 Diabetes: A 12 Month, Single-Centre, Investigator-Masked, Randomised Trial. Lancet Diabetes Endocrinol. 2018, 6, 954–965. [Google Scholar] [CrossRef]
- Saffi, M.A.L.; Rabelo-Silva, E.R.; Polanczyk, C.A.; Furtado, M.V.; Montenegro, M.M.; Ribeiro, I.W.J.; Kampits, C.; Rösing, C.K.; Haas, A.N. Periodontal Therapy and Endothelial Function in Coronary Artery Disease: A Randomized Controlled Trial. Oral Dis. 2018, 24, 1349–1357. [Google Scholar] [CrossRef]
- Kapellas, K.; Maple-Brown, L.J.; Jamieson, L.M.; Do, L.G.; O’Dea, K.; Brown, A.; Cai, T.Y.; Anstey, N.M.; Sullivan, D.R.; Wang, H.; et al. Effect of Periodontal Therapy on Arterial Structure and Function Among Aboriginal Australians: A Randomized, Controlled Trial. Hypertension 2014, 64, 702–708. [Google Scholar] [CrossRef]
- Altay, U.; Gürgan, C.A.; Ağbaht, K. Changes in inflammatory and metabolic parameters after periodontal treatment in patients with and without obesity. J. Periodontol. 2013, 84, 13–23. [Google Scholar] [CrossRef]
- Türer, Ç.C.; Durmuş, D.; Balli, U.; Güven, B. Effect of Non-Surgical Periodontal Treatment on Gingival Crevicular Fluid and Serum Endocan, Vascular Endothelial Growth Factor-A, and Tumor Necrosis Factor-Alpha Levels. J. Periodontol. 2017, 88, 493–501. [Google Scholar] [CrossRef]
- Olefsky, J.M.; Glass, C.K. Macrophages, inflammation, and insulin resistance. Annu. Rev. Physiol. 2010, 72, 219–246. [Google Scholar] [CrossRef]
- Lakkis, D.; Bissada, N.F.; Saber, A.; Khaitan, L.; Palomo, L.; Narendran, S.; Al-Zahrani, M.S. Response to periodontal therapy in patients who had weight loss after bariatric surgery and obese counterparts: A pilot study. J. Periodontol. 2012, 83, 684–689. [Google Scholar] [CrossRef]
- Fu, Y.W.; Li, X.X.; Xu, H.Z.; Gong, Y.Q.; Yang, Y. Effects of Periodontal Therapy on Serum Lipid Profile and Proinflammatory Cytokines in Patients with Hyperlipidemia: A Randomized Controlled Trial. Clin. Oral Investig. 2016, 20, 1263–1269. [Google Scholar] [CrossRef]
- Mauri-Obradors, E.; Merlos, A.; Estrugo-Devesa, A.; Jané-Salas, E.; López-López, J.; Viñas, M. Benefits of Non-Surgical Periodontal Treatment in Patients with Type 2 Diabetes Mellitus and Chronic Periodontitis: A Randomized Controlled Trial. J. Clin. Periodontol. 2018, 45, 345–353. [Google Scholar] [CrossRef]



| Obese without Diet | Obese with Diet | All Obese Subjects | ||||
|---|---|---|---|---|---|---|
| Baseline | 12 Weeks | Baseline | 12 Weeks | Baseline | 12 Weeks | |
| n (% females) | 23 (60.9) | ------ | 26 (69.2) | ------ | 49 (65.3) | ------ |
| Age | 43.6 ± 7.8 | ------ | 43.8 ± 9.3 | ------ | 43.7 ± 8.5 | ------ |
| Weight (kg) | 118.6 ± 24.1 | 120.0 ± 24.9 | 125.5 ± 17.0 | 115.7 ± 16.3 *** | 122.3 ± 20.7 | 117.7 ± 20.7 *** |
| Weight loss (%) | ------ | 1.11 ± 3.10 | ------ | −7.76 ± 4.66 | ------ | −3.60 ± 5.98 |
| BMI (kg/m2) | 42.3 ± 6.8 | 42.7 ± 6.8 | 44.6 ± 4.8 | 41.1 ± 4.7 *** | 43.5 ± 5.9 | 41.9 ± 5.8 *** |
| Waist (cm) | 122 ± 17 | 120 ± 16 | 125 ± 13 | 117 ± 14 *** | 124 ± 15 | 119 ± 15 *** |
| SBP (mmHg) | 137 ± 16 | 135 ± 16 | 134 ± 18 | 133 ± 16 | 135 ± 17 | 134 ± 16 |
| DBP (mmHg) | 85 ± 13 | 85 ± 11 | 84 ± 9 | 81 ± 11 | 85 ± 11 | 83 ± 11 |
| Glucose(mg/dL) | 95 ± 10 | 95 ± 12 | 97 ± 12 | 95 ± 13 | 96 ± 11 | 95 ± 13 |
| Insulin (μU/mL) | 18.4 ± 9.4 | 18.3 ± 7.1 | 15.7 ± 7.6 | 16.3 ± 9.2 | 17.0 ± 8.5 | 17.2 ± 8.3 |
| HOMA-IR | 4.49 ± 2.41 | 4.39 ± 1.81 | 3.84 ± 2.01 | 3.95 ± 2.61 | 4.13 ± 2.23 | 4.15 ± 2.27 |
| TC (mg/dL) | 179 ± 37 | 184 ± 42 | 181 ± 38 | 184 ± 46 | 180 ± 37 | 184 ± 44 |
| HDLc (mg/dL) | 42.4 ± 10.5 | 44.4 ± 12.5 | 40.9 ± 10.9 | 43.9 ± 12.0 * | 41.6 ± 10.6 | 44.1 ± 12.1 * |
| LDLc (mg/dL) | 111 ± 30 | 113 ± 33 | 114 ± 32 | 117 ± 39 | 113 ± 31 | 115 ± 36 |
| TG (mg/dL) | 137 (78, 172) | 113 (101, 150) | 112 (88, 152) | 110 (88, 152) | 121 (86, 167) | 111 (91, 151) |
| hsCRP (mg/L) | 4.41 (1.84, 7.69) | 4.09 (1.93, 11.15) | 6.06 (3.43, 9.85) | 6.03 (3.99, 9.84) | 5.59 (2.63, 8.46) | 5.92 (3.34, 10.3) |
| RBP4 (mg/dL) | 4.38 ± 0.99 | 3.95 ± 1.06 * | 3.76 ± 1.10 | 3.35 ± 0.98 * | 4.05 ± 1.09 | 3.63 ± 1.05 ** |
| TNFα (pg/mL) | 17.8 ± 3.1 | 16.5 ± 4.01 | 17.1 ± 6.2 | 13.0 ± 1.8 * | 17.4 ± 5.2 | 14.4 ± 3.3 ** |
| Obese without Diet (n = 23) | Obese with Diet (n = 26) | All Obese Subjects (n = 49) | |||||||
|---|---|---|---|---|---|---|---|---|---|
| Baseline | 12 Weeks | Absolute Change | Baseline | 12 Weeks | Absolute Change | p-Value Change | Baseline | 12 Weeks | |
| Mean PD (mm) | 3.20 ± 0.52 | 3.02 ± 0.51 ** | −0.18 ± 0.22 | 2.97 ± 0.43 | 2.79 ± 0.33 *** | −0.17 ± 0.16 | 0.884 | 3.07 ± 0.48 | 2.90 ± 0.44 *** |
| Mean CAL (mm) | 3.26 ± 0.63 | 3.08 ± 0.61 ** | −0.18 ± 0.20 | 2.97 ± 0.43 | 2.85 ± 0.36 ** | −0.13 ± 0.22 | 0.443 | 3.10 ± 0.55 | 2.95 ± 0.50 *** |
| Teeth PD ≥4 mm (n) | 19.6 ± 5.5 | 14.8 ± 5.9 ** | −4.82 ± 6.01 | 18.2 ± 5.8 | 13.9 ± 6.16 *** | −4.38 ± 4.35 | 0.773 | 18.9 ± 5.6 | 14.3 ± 6.00 *** |
| Sites PD 1−3 mm (%) | 63.5 ± 19.5 | 74.4 ± 21.5 ** | 10.8 ± 12.5 | 73.7 ± 15.9 | 82.5 ± 12.5 *** | 8.76 ± 7.91 | 0.489 | 69.1 ± 18.2 | 78.8 ± 17.5 *** |
| Sites PD 4–5 mm (%) | 32.3 ± 14.5 | 23.1 ± 17.7 ** | −9.22 ± 12.53 | 24.6 ± 13.3 | 16.5 ± 10.3 *** | −8.11 ± 8.09 | 0.713 | 28.1 ± 14.3 | 19.5 ± 14.4 *** |
| Sites PD ≥6 mm (%) | 4.13 ± 6.41 | 2.52 ± 4.41 * | −1.62 ± 2.92 | 1.68 ± 5.35 | 1.00 ± 3.07* | −0.68 ± 2.35 | 0.226 | 2.80 ± 5.92 | 1.69 ± 3.78 ** |
| BOP (%) | 29.1 ± 14.0 | 16.8 ± 10.6 *** | −12.3 ± 13.6 | 27.3 ± 14.6 | 17.0 ± 10.1 *** | −10.3 ± 10.9 | 0.573 | 28.1 ± 14.2 | 16.9 ± 10.2 *** |
© 2020 by the authors. Licensee MDPI, Basel, Switzerland. This article is an open access article distributed under the terms and conditions of the Creative Commons Attribution (CC BY) license (http://creativecommons.org/licenses/by/4.0/).
Share and Cite
Martínez-Herrera, M.; Abad-Jiménez, Z.; Silvestre, F.J.; López-Domènech, S.; Silvestre-Rangil, J.; Márquez-Arrico, C.F.; Víctor, V.M.; Rocha, M. Effect of Non-Surgical Periodontal Treatment on Oxidative Stress Markers in Leukocytes and Their Interaction with the Endothelium in Obese Subjects with Periodontitis: A Pilot Study. J. Clin. Med. 2020, 9, 2117. https://doi.org/10.3390/jcm9072117
Martínez-Herrera M, Abad-Jiménez Z, Silvestre FJ, López-Domènech S, Silvestre-Rangil J, Márquez-Arrico CF, Víctor VM, Rocha M. Effect of Non-Surgical Periodontal Treatment on Oxidative Stress Markers in Leukocytes and Their Interaction with the Endothelium in Obese Subjects with Periodontitis: A Pilot Study. Journal of Clinical Medicine. 2020; 9(7):2117. https://doi.org/10.3390/jcm9072117
Chicago/Turabian StyleMartínez-Herrera, Mayte, Zaida Abad-Jiménez, Francisco Javier Silvestre, Sandra López-Domènech, Javier Silvestre-Rangil, Cecilia Fabiana Márquez-Arrico, Víctor M. Víctor, and Milagros Rocha. 2020. "Effect of Non-Surgical Periodontal Treatment on Oxidative Stress Markers in Leukocytes and Their Interaction with the Endothelium in Obese Subjects with Periodontitis: A Pilot Study" Journal of Clinical Medicine 9, no. 7: 2117. https://doi.org/10.3390/jcm9072117
APA StyleMartínez-Herrera, M., Abad-Jiménez, Z., Silvestre, F. J., López-Domènech, S., Silvestre-Rangil, J., Márquez-Arrico, C. F., Víctor, V. M., & Rocha, M. (2020). Effect of Non-Surgical Periodontal Treatment on Oxidative Stress Markers in Leukocytes and Their Interaction with the Endothelium in Obese Subjects with Periodontitis: A Pilot Study. Journal of Clinical Medicine, 9(7), 2117. https://doi.org/10.3390/jcm9072117

