High Expression of TTYH3 Is Related to Poor Clinical Outcomes in Human Gastric Cancer
Abstract
1. Introduction
2. Materials and Methods
2.1. Analysis of TTYH3 Expression in Various Cancers
2.2. Analysis of TTYH3 Expression in GC/SC and Its Normal Tissue
2.3. TTYH3 Gene Expression and Promoter Methylation Analysis in Each Clinical Characteristic with Data from TCGA
2.4. Evaluation of Mutations and Copy Number Alterations (CNAs) of the TTYH3 Gene in GC/SC
2.5. Evaluation of the Relationship Between TTYH3 Expression and Patient Survival in GC/SC
2.6. Profiling of Genes Co-Expressed with TTYH3
2.7. Signaling Pathway and Gene Ontology (GO) Analyses of TTYH3 and Co-Expressed Genes
3. Results
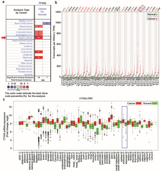
3.1. TTYH3 mRNA Expression in Various Cancers
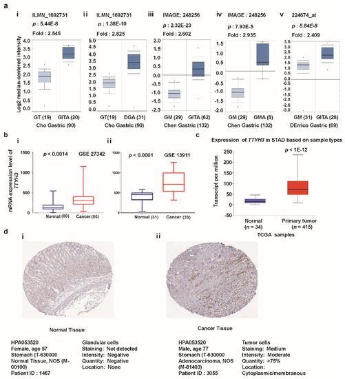
3.2. TTYH3 mRNA and Protein Expression in GC/SC
3.3. Association between TTYH3 Expression and Clinical Characteristics of GC/SC Patients
3.4. Mutations and CNAs of TTYH3 Gene in GC
3.5. Correlation of TTHY3 Expression and Patient Survival in GC/SC
3.6. Analysis of Genes Co-Expressed with TTYH3 in GC/SC
3.7. Ontology Analysis with TTYH3 and Co-Altered Genes Reveals Signaling Pathways in GC/SC
4. Discussion
5. Conclusions
Author Contributions
Funding
Conflicts of Interest
References
- GBD 2017 Causes of Death Collaborators. Global, regional, and national age-sex-specific mortality for 282 causes of death in 195 countries and territories, 1980–2017: A systematic analysis for the Global Burden of Disease Study 2017. Lancet 2018, 392, 1736–1788. [Google Scholar] [CrossRef]
- Global Burden of Disease Cancer Collaboration; Fitzmaurice, C.; Akinyemiju, T.F.; Al Lami, F.H.; Alam, T.; Alizadeh-Navaei, R.; Allen, C.; Alsharif, U.; Alvis-Guzman, N.; Amini, E.; et al. Global, Regional, and National Cancer Incidence, Mortality, Years of Life Lost, Years Lived with Disability, and Disability-Adjusted Life-Years for 29 Cancer Groups, 1990 to 2016: A Systematic Analysis for the Global Burden of Disease Study. JAMA Oncol. 2018, 4, 1553–1568. [Google Scholar] [PubMed]
- Leanza, L.; Biasutto, L.; Manago, A.; Gulbins, E.; Zoratti, M.; Szabò, I. Intracellular ion channels and cancer. Front. Physiol. 2013, 4, 227. [Google Scholar] [CrossRef] [PubMed]
- Prevarskaya, N.; Skryma, R.; Shuba, Y. Ion Channels in Cancer: Are Cancer Hallmarks Oncochannelopathies? Physiol. Rev. 2018, 98, 559–621. [Google Scholar] [CrossRef]
- Pedersen, S.F.; Stock, C. Ion Channels and Transporters in Cancer: Pathophysiology, Regulation, and Clinical Potential. Cancer Res. 2013, 73, 1658–1661. [Google Scholar] [CrossRef] [PubMed]
- Kischel, P.; Girault, A.; Rodat-Despoix, L.; Chamlali, M.; Radoslavova, S.; Daya, H.A.; Lefebvre, T.; Foulon, A.; Rybarczyk, P.; Hague, F.; et al. Ion Channels: New Actors Playing in Chemotherapeutic Resistance. Cancers 2019, 11, 376. [Google Scholar] [CrossRef] [PubMed]
- Xia, J.; Wang, H.; Li, S.; Wu, Q.; Sun, L.; Huang, H.; Zeng, M. Ion channels or aquaporins as novel molecular targets in gastric cancer. Mol. Cancer 2017, 16, 54. [Google Scholar] [CrossRef]
- Zoppoli, P.; Calice, G.; Laurino, S.; Ruggieri, V.; La Rocca, F.; La Torre, G.; Ciuffi, M.; Amendola, E.; De Vita, F.; Petrillo, A.; et al. TRPV2 Calcium Channel Gene Expression and Outcomes in Gastric Cancer Patients: A Clinically Relevant Association. J. Clin. Med. 2019, 8, 662. [Google Scholar] [CrossRef]
- Wei, H.; Li, Y.; Du, Y.; Ma, J. KCND2 upregulation might be an independent indicator of poor survival in gastric cancer. Futur. Oncol. 2018, 14, 2811–2820. [Google Scholar] [CrossRef]
- Hosogi, S.; Kusuzaki, K.; Inui, T.; Wang, X.; Marunaka, Y. Cytosolic chloride ion is a key factor in lysosomal acidification and function of autophagy in human gastric cancer cell. J. Cell. Mol. Med. 2014, 18, 1124–1133. [Google Scholar] [CrossRef]
- Chen, C.-D.; Wang, C.-S.; Huang, Y.-H.; Chien, K.-Y.; Liang, Y.; Chen, W.-J.; Lin, K.-H. Overexpression of CLIC1 in human gastric carcinoma and its clinicopathological significance. Proteomics 2007, 7, 155–167. [Google Scholar] [CrossRef] [PubMed]
- Liu, F.; Cao, Q.-H.; Lü, D.-J.; Luo, B.; Lu, X.-F.; Luo, R.-C.; Wang, X.-G. TMEM16A overexpression contributes to tumor invasion and poor prognosis of human gastric cancer through TGF-β signaling. Oncotarget 2015, 6, 11585–11599. [Google Scholar] [CrossRef] [PubMed]
- Halleran, A.D.; Sehdev, M.; Rabe, B.A.; Huyck, R.W.; Williams, C.C.; Saha, M.S. Characterization of tweety gene (ttyh1-3) expression in Xenopus laevis during embryonic development. Gene Expr. Patterns 2015, 17, 38–44. [Google Scholar] [CrossRef] [PubMed]
- Suzuki, M. The Drosophila tweety family: Molecular candidates for large-conductance Ca2+-activated Cl-channels. Exp. Physiol. 2006, 91, 141–147. [Google Scholar] [CrossRef] [PubMed]
- Toiyama, Y.; Mizoguchi, A.; Kimura, K.; Hiro, J.; Inoue, Y.; Tutumi, T.; Miki, C.; Kusunoki, M. TTYH2, a human homologue of the Drosophila melanogaster gene tweety, is up-regulated in colon carcinoma and involved in cell proliferation and cell aggregation. World J. Gastroenterol. 2007, 13, 2717–2721. [Google Scholar] [CrossRef] [PubMed]
- Rae, F.K.; Hooper, J.D.; Eyre, H.J.; Sutherland, G.R.; Nicol, D.L.; A Clements, J. TTYH2, a Human Homologue of the Drosophila melanogaster Gene tweety, Is Located on 17q24 and Upregulated in Renal Cell Carcinoma. Genomics 2001, 77, 200–207. [Google Scholar] [CrossRef] [PubMed]
- Suzuki, M.; Mizuno, A. A Novel Human Cl-Channel Family Related toDrosophila flightlessLocus. J. Boil. Chem. 2004, 279, 22461–22468. [Google Scholar] [CrossRef]
- Moon, D.K.; Bae, Y.J.; Jeong, G.-R.; Cho, C.-H.; Hwang, S.C. Upregulated TTYH2 expression is critical for the invasion and migration of U2OS human osteosarcoma cell lines. Biochem. Biophys. Res. Commun. 2019, 516, 521–525. [Google Scholar] [CrossRef]
- Rhodes, D.R.; Yu, J.; Shanker, K.; Deshpande, N.; Varambally, R.; Ghosh, D.; Barrette, T.; Pander, A.; Chinnaiyan, A.M. ONCOMINE: A Cancer Microarray Database and Integrated Data-Mining Platform. Neoplasia 2004, 6, 1–6. [Google Scholar] [CrossRef]
- Rhodes, D.R.; Kalyana-Sundaram, S.; Mahavisno, V.; Varambally, R.; Yu, J.; Briggs, B.B.; Barrette, T.R.; Anstet, M.J.; Kincead-Beal, C.; Kulkarni, P.; et al. Oncomine 3.0: Genes, Pathways, and Networks in a Collection of 18,000 Cancer Gene Expression Profiles. Neoplasia 2007, 9, 166–180. [Google Scholar] [CrossRef]
- Tang, Z.; Kang, B.; Li, C.; Chen, T.; Zhang, Z. GEPIA2: An enhanced web server for large-scale expression profiling and interactive analysis. Nucleic Acids Res. 2019, 47, W556–W560. [Google Scholar] [CrossRef] [PubMed]
- Shin, G.; Kang, T.-W.; Yang, S.; Baek, S.-J.; Jeong, Y.-S.; Kim, S.-Y. GENT: Gene Expression Database of Normal and Tumor Tissues. Cancer Inform. 2011, 10, 149–157. [Google Scholar] [CrossRef] [PubMed]
- Russi, S.; Calice, G.; Ruggieri, V.; Laurino, S.; La Rocca, F.; Amendola, E.; Lapadula, C.; Compare, D.; Nardone, G.; Musto, P.; et al. Gastric Normal Adjacent Mucosa Versus Healthy and Cancer Tissues: Distinctive Transcriptomic Profiles and Biological Features. Cancers 2019, 11, 1248. [Google Scholar] [CrossRef] [PubMed]
- Chandrashekar, D.S.; Bashel, B.; Balasubramanya, S.A.H.; Creighton, C.J.; Ponce-Rodriguez, I.; Chakravarthi, B.V.; Varambally, S. UALCAN: A Portal for Facilitating Tumor Subgroup Gene Expression and Survival Analyses. Neoplasia 2017, 19, 649–658. [Google Scholar] [CrossRef] [PubMed]
- Edgar, R. Gene Expression Omnibus: NCBI gene expression and hybridization array data repository. Nucleic Acids Res. 2002, 30, 207–210. [Google Scholar] [CrossRef] [PubMed]
- Goldman, M.; Craft, B.; Hastie, M.; Repečka, K.; Kamath, F.M.A.; Banerjee, A.; Luo, Y.; Rogers, D.; Brooks, A.N.; Zhu, J.; et al. The UCSC Xena platform for public and private cancer genomics data visualization and interpretation. bioRxiv 2019. [Google Scholar] [CrossRef]
- Goldman, M.; Craft, B.; Zhu, J.; Haussler, D. Abstract 2584: The UCSC Xena system for cancer genomics data visualization and interpretation. Bioinform. Syst. Biol. 2017, 77, 2584. [Google Scholar]
- Gao, J.; Aksoy, B.A.; Dogrusoz, U.; Dresdner, G.; Gross, B.; Sumer, S.O.; Sun, Y.; Jacobsen, A.; Sinha, R.; Larsson, E.; et al. Integrative Analysis of Complex Cancer Genomics and Clinical Profiles Using the cBioPortal. Sci. Signal. 2013, 6, pl1. [Google Scholar] [CrossRef]
- Cerami, E.; Gao, J.; Dogrusoz, U.; Gross, B.E.; Sumer, S.O.; Aksoy, B.A.; Jacobsen, A.; Byrne, C.J.; Heuer, M.L.; Larsson, E.; et al. The cBio cancer genomics portal: An open platform for exploring multidimensional cancer genomics data. Cancer Discov. 2012, 2, 401–404. [Google Scholar] [CrossRef]
- Szász, A.M.; Lánczky, A.; Nagy, Á.; Förster, S.; Hark, K.; Green, J.E.; Boussioutas, A.; Busuttil, R.; Szabó, A.; Győrffy, B. Cross-validation of survival associated biomarkers in gastric cancer using transcriptomic data of 1,065 patients. Oncotarget 2016, 7, 49322–49333. [Google Scholar] [CrossRef]
- Kuleshov, M.V.; Jones, M.R.; Rouillard, A.D.; Fernandez, N.F.; Duan, Q.; Wang, Z.; Koplev, S.; Jenkins, S.L.; Jagodnik, K.M.; Lachmann, A.; et al. Enrichr: A comprehensive gene set enrichment analysis web server 2016 update. Nucleic Acids Res. 2016, 44, W90–W97. [Google Scholar] [CrossRef] [PubMed]
- Cui, J.; Chen, Y.; Chou, W.C.; Sun, L.; Chen, L.; Suo, J.; Ni, Z.; Zhang, M.; Kong, X.; Hoffman, L.L.; et al. An integrated transcriptomic and computational analysis for biomarker identification in gastric cancer. Nucleic Acids Res. 2011, 39, 1197–1207. [Google Scholar] [CrossRef] [PubMed]
- Cui, J.; Li, F.; Wang, G.; Fang, X.; Puett, J.D.; Xu, Y. Gene-Expression Signatures Can Distinguish Gastric Cancer Grades and Stages. PLoS ONE 2011, 6, e17819. [Google Scholar] [CrossRef] [PubMed]
- D’Errico, M.; De Rinaldis, E.; Blasi, M.F.; Viti, V.; Falchetti, M.; Calcagnile, A.; Sera, F.; Saieva, C.; Ottini, L.; Palli, D.; et al. Genome-wide expression profile of sporadic gastric cancers with microsatellite instability. Eur. J. Cancer 2009, 45, 461–469. [Google Scholar] [CrossRef]
- Mihmanli, M.; Ilhan, E.; Idiz, U.O.; Alemdar, A.; Demir, U. Recent developments and innovations in gastric cancer. World J. Gastroenterol. 2016, 22, 4307–4320. [Google Scholar] [CrossRef]
- Jou, E.; Rajdev, L. Current and emerging therapies in unresectable and recurrent gastric cancer. World J. Gastroenterol. 2016, 22, 4812–4823. [Google Scholar] [CrossRef]
- Ajani, J.A.; Lee, J.; Sano, T.; Janjigian, Y.Y.; Fan, D.; Song, S. Gastric adenocarcinoma. Nat. Rev. Dis. Prim. 2017, 3, 17036. [Google Scholar] [CrossRef]
- Sohn, B.H.; Hwang, J.-E.; Jang, H.-J.; Lee, H.-S.; Oh, S.C.; Shim, J.-J.; Lee, K.-W.; Kim, E.H.; Yim, S.Y.; Lee, S.H.; et al. Clinical Significance of Four Molecular Subtypes of Gastric Cancer Identified by The Cancer Genome Atlas Project. Clin. Cancer Res. 2017, 23, 4441–4449. [Google Scholar] [CrossRef]
- Charalampakis, N.; González, G.M.N.; Elimova, E.; Wadhwa, R.; Shiozaki, H.; Shimodaira, Y.; Blum, M.A.; Rogers, J.E.; Harada, K.; Matamoros, A.; et al. The Proportion of Signet Ring Cell Component in Patients with Localized Gastric Adenocarcinoma Correlates with the Degree of Response to Pre-Operative Chemoradiation. Oncology 2016, 90, 239–247. [Google Scholar] [CrossRef]
- Shiozaki, H.; Elimova, E.; Slack, R.S.; Chen, H.C.; Staerkel, G.A.; Sneige, N.; Shimodaira, Y.; Sagebiel, T.; Lee, J.H.; Bhutani, M.S.; et al. Prognosis of gastric adenocarcinoma patients with various burdens of peritoneal metastases. J. Surg. Oncol. 2016, 113, 29–35. [Google Scholar] [CrossRef]
- Cristescu, R.; Lee, J.; Nebozhyn, M.; Kim, K.-M.; Ting, J.C.; Wong, S.S.; Liu, J.; Yue, Y.G.; Wang, J.; Yu, K.; et al. Molecular analysis of gastric cancer identifies subtypes associated with distinct clinical outcomes. Nat. Med. 2015, 21, 449–456. [Google Scholar] [CrossRef] [PubMed]
- Chirieac, L.R.; Swisher, S.G.; Correa, A.M.; Ajani, J.A.; Komaki, R.R.; Rashid, A.; Hamilton, S.R.; Wu, T.-T. Signet-Ring Cell or Mucinous Histology after Preoperative Chemoradiation and Survival in Patients with Esophageal or Esophagogastric Junction Adenocarcinoma. Clin. Cancer Res. 2005, 11, 2229–2236. [Google Scholar] [CrossRef] [PubMed]
- Jentsch, T.J.; Stein, V.; Weinreich, F.; Zdebik, A.A. Molecular Structure and Physiological Function of Chloride Channels. Physiol. Rev. 2002, 82, 503–568. [Google Scholar] [CrossRef] [PubMed]
- Xu, B.; Jin, X.; Min, L.; Li, Q.; Deng, L.; Wu, H.; Lin, G.; Chen, L.; Zhang, H.; Li, C.; et al. Chloride channel-3 promotes tumor metastasis by regulating membrane ruffling and is associated with poor survival. Oncotarget 2015, 6, 2434–2450. [Google Scholar] [CrossRef] [PubMed]
- Ye, W.; Jiao, C.; Mao, J.; Wang, L.; Yang, L.; Ye, D.; Zhu, L.; Jacob, T.J.; Chen, L. ClC-3 is a main component of background chloride channels activated under isotonic conditions by autocrine ATP in nasopharyngeal carcinoma cells. J. Cell. Physiol. 2011, 226, 2516–2526. [Google Scholar]
- Britschgi, A.; Bill, A.; Brinkhaus, H.; Rothwell, C.; Clay, I.; Duss, S.; Rebhan, M.; Raman, P.; Guy, C.T.; Wetzel, K.; et al. Calcium-activated chloride channel ANO1 promotes breast cancer progression by activating EGFR and CAMK signaling. Proc. Natl. Acad. Sci. USA 2013, 110, E1026–1034. [Google Scholar] [CrossRef]
- Jia, L.; Liu, W.; Guan, L.; Lü, M.; Wang, K. Inhibition of Calcium-Activated Chloride Channel ANO1/TMEM16A Suppresses Tumor Growth and Invasion in Human Lung Cancer. PLoS ONE 2015, 10, e0136584. [Google Scholar] [CrossRef]
- Wang, P.; Zeng, Y.; Liu, T.; Zhang, C.; Yu, P.-W.; Hao, Y.-X.; Luo, H.-X.; Liu, G. Chloride intracellular channel 1 regulates colon cancer cell migration and invasion through ROS/ERK pathway. World J. Gastroenterol. 2014, 20, 2071–2078. [Google Scholar] [CrossRef]
- Lu, J.; Dong, Q.; Zhang, B.; Wang, X.; Ye, B.; Zhang, F.; Song, X.; Gao, G.; Mu, J.; Wang, Z.; et al. Chloride intracellular channel 1 (CLIC1) is activated and functions as an oncogene in pancreatic cancer. Med. Oncol. 2015, 32, 616. [Google Scholar] [CrossRef]
- Dyve, A.B.; Bergan, J.; Utskarpen, A.; Sandvig, K. Sorting nexin 8 regulates endosome-to-Golgi transport. Biochem. Biophys. Res. Commun. 2009, 390, 109–114. [Google Scholar] [CrossRef]
- Afshar-Kharghan, V. The role of the complement system in cancer. J. Clin. Investig. 2017, 127, 780–789. [Google Scholar] [CrossRef] [PubMed]
- Kolev, M.; Markiewski, M.M. Targeting complement-mediated immunoregulation for cancer immunotherapy. Semin. Immunol. 2018, 37, 85–97. [Google Scholar] [CrossRef] [PubMed]
- Reis, E.S.; Mastellos, D.C.; Ricklin, D.; Mantovani, A.; Lambris, J.D. Complement in cancer: Untangling an intricate relationship. Nat. Rev. Immunol. 2018, 18, 5–18. [Google Scholar] [CrossRef] [PubMed]
- Mikula-Pietrasik, J.; Uruski, P.; Tykarski, A.; Ksiazek, K. The peritoneal “soil” for a cancerous “seed”: A comprehensive review of the pathogenesis of intraperitoneal cancer metastases. Cell. Mol. Life Sci. 2018, 75, 509–525. [Google Scholar] [CrossRef]
- Hinshaw, D.C.; Shevde, L.A. The Tumor Microenvironment Innately Modulates Cancer Progression. Cancer Res. 2019, 79, 4557–4566. [Google Scholar] [CrossRef]
- Argentiero, A.; De Summa, S.; Di Fonte, R.; Iacobazzi, R.M.; Porcelli, L.; Da Via, M.; Brunetti, O.; Azzariti, A.; Silvestris, N.; Solimando, A.G. Gene Expression Comparison between the Lymph Node-Positive and -Negative Reveals a Peculiar Immune Microenvironment Signature and a Theranostic Role for WNT Targeting in Pancreatic Ductal Adenocarcinoma: A Pilot Study. Cancers 2019, 11, 942. [Google Scholar] [CrossRef]
- Dimitrakopoulos, F.D.; Kottorou, A.E.; Antonacopoulou, A.G.; Panagopoulos, N.; Scopa, C.; Kalofonou, M.; Dougenis, D.; Koutras, A.; Makatsoris, T.; Tzelepi, V.; et al. Expression of Immune System-Related Membrane Receptors CD40, RANK, BAFFR and LTbetaR is Associated with Clinical Outcome of Operated Non-Small-Cell Lung Cancer Patients. J. Clin. Med. 2019, 8, 741. [Google Scholar] [CrossRef]
- Ghatalia, P.; Gordetsky, J.; Kuo, F.; Dulaimi, E.; Cai, K.Q.; Devarajan, K.; Bae, S.; Naik, G.; Chan, T.A.; Uzzo, R.; et al. Prognostic impact of immune gene expression signature and tumor infiltrating immune cells in localized clear cell renal cell carcinoma. J. Immunother. Cancer 2019, 7, 139. [Google Scholar] [CrossRef]
- Lubbers, R.; Van Essen, M.F.; Van Kooten, C.; Trouw, L.A. Production of complement components by cells of the immune system. Clin. Exp. Immunol. 2017, 188, 183–194. [Google Scholar] [CrossRef]
- Pasche, B.; Pennison, M.J.; Jimenez, H.; Wang, M. TGFBR1 and cancer susceptibility. Trans. Am. Clin. Climatol. Assoc. 2014, 125, 300–312. [Google Scholar]
- Romano, G.; Veneziano, D.; Acunzo, M.; Croce, C.M. Small non-coding RNA and cancer. Carcinogenesis 2017, 38, 485–491. [Google Scholar] [CrossRef] [PubMed]
- Gong, J.; Li, Y.; Liu, C.-J.; Xiang, Y.; Li, C.; Ye, Y.; Zhang, Z.; Hawke, D.H.; Park, P.K.; Diao, L.; et al. A Pan-cancer Analysis of the Expression and Clinical Relevance of Small Nucleolar RNAs in Human Cancer. Cell Rep. 2017, 21, 1968–1981. [Google Scholar] [CrossRef] [PubMed]
- Xu, G.; Li, K.; Zhang, N.; Zhu, B.; Feng, G. Screening Driving Transcription Factors in the Processing of Gastric Cancer. Gastroenterol. Res. Pract. 2016, 2016, 1–9. [Google Scholar] [CrossRef] [PubMed]
- Chen, W.; Wang, J.; Li, X.; Li, J.; Zhou, L.; Qiu, T.; Zhang, M.; Liu, P. Prognostic significance of BRCA1 expression in gastric cancer. Med. Oncol. 2013, 30, 423. [Google Scholar] [CrossRef] [PubMed]









| Parameters | TTYH3 | ||
|---|---|---|---|
| mRNA Expression | # of Sample (n) | p-Value | |
| Sample types | |||
| Normal | ↓ | 34 | 1.00E−12 |
| Primary tumor | ↑ | 415 | |
| Individual cancer stages | |||
| Normal | ↓ | 34 | |
| Stage 1 | ↑ | 18 | 4.60E−04 |
| Stage 2 | ↑ | 123 | 1.62E−12 |
| Stage 3 | ↑ | 169 | 1.62E−12 |
| Stage 4 | ↑ | 41 | 1.98E−11 |
| Tumor grade | |||
| Normal | ↓ | 34 | |
| Grade 1 | ↑ | 12 | 5.52E−03 |
| Grade 2 | ↑ | 148 | 1.00E−12 |
| Grade 3 | ↑ | 246 | 1.00E−12 |
| Patient’s gender | |||
| Normal | ↓ | 34 | |
| Male | ↑ | 264 | 1.62E−12 |
| Female | ↑ | 147 | 1.11E−16 |
| Patient’s age | |||
| Normal | ↓ | 34 | |
| 21–40 Yrs. | ↑ | 4 | 4.67E−02 |
| 41–60 Yrs. | ↑ | 128 | 1.00E−12 |
| 61–80 Yrs. | ↑ | 253 | 1.00E−12 |
| 81–100 Yrs. | ↑ | 25 | 1.21E−04 |
| Patient’s race | |||
| Normal | ↓ | 34 | |
| Caucasian | ↑ | 260 | 1.00E−12 |
| African-American | ↑ | 12 | 2.36E−03 |
| Asian | ↑ | 87 | 1.05E−14 |
| Histological subtypes | |||
| Normal | ↓ | 34 | |
| Adenocarcinoma not otherwise specified (NOS) | ↑ | 155 | 1.00E−12 |
| Adenocarcinoma Diffuse | ↑ | 69 | 1.09E−10 |
| Adenocarcinoma Signet Ring | ↑ | 12 | 9.36E−03 |
| Intestinal Adenocarcinoma (NOS) | ↑ | 73 | 1.00E−12 |
| Intestinal Adenocarcinoma Tubular | ↑ | 76 | 1.00E−12 |
| Intestinal Adenocarcinoma Mucinous | ↑ | 20 | 3.70E−07 |
| Intestinal Adenocarcinoma Papillary | ↑ | 7 | 1.97E−02 |
| H. pylori infection status | |||
| Normal | ↓ | 34 | |
| With H. pylori infection | ↑ | 4.74E−06 | |
| Without H. pylori infection | ↑ | 1.62E−12 | |
| Not available | ↑ | 1.62E−12 | |
| Additional_surgery_locoregional_procedure | |||
| Yes | 1 | ns | |
| No | ↑ | 29 | |
| Additional_surgery_metastatic_procedure | |||
| Yes | 5 | 0.0152 | |
| No | ↑ | 37 | |
| Additional_pharmaceutical_therapy | |||
| Yes | 29 | 0.0092 | |
| No | ↑ | 52 | |
| Radiation therapy | |||
| (Discrepancy) | 1 | ||
| No | 366 | 0.1687 | |
| Yes | ↑ | 77 | |
| Anti-reflux treatment | |||
| No | ↑ | 202 | 0.0145 |
| Yes | 50 | ||
| Clinicopathological Characteristics | Overall Survival (n = 882) | ||||
|---|---|---|---|---|---|
| Univariate Analysis | Multivariate Analysis | ||||
| n | Hazard Ratio | p-Value | Hazard Ratio | p-Value | |
| All | 882 | HR = 1.55 (1.25−1.92) | 6.4E−05 | ||
| Gender: | |||||
| Female | 244 | HR = 1.35 (0.84–2.16) | 0.21 | ||
| Male | 567 | HR = 1.85 (1.38–2.48) | 3.4E−05 | ||
| Treatment: | |||||
| Surgery alone | 393 | HR = 1.66 (1.17−2.35) | 0.0042 | ||
| 5-fluorouracil (5-FU) based adjuvant | 158 | HR = 1.15 (0.98−1.35) | 0.086 | ||
| Other adjuvants | 80 | HR = 1.61 (0.56−4.64) | 0.37 | ||
| HER2 Status: | |||||
| HER2 Negative | 641 | HR = 1.49 (1.14−1.95) | 0.0031 | ||
| HER2 Positive | 425 | HR = 1.84 (1.19−2.85) | 0.0051 | ||
| Differentiation: | |||||
| Poorly differentiated | 166 | HR = 1.66 (1.02−2.69) | 0.038 | ||
| Moderately differentiated | 67 | HR = 3.32 (1.29−8.57) | 0.0086 | ||
| Well differentiated | 32 | HR = 1142066042.6 (0−Inf) | 0.41 | ||
| Stage: | |||||
| Stage 1 | 69 | HR = 3.55 (0.77−16.25) | 0.082 | ||
| Stage 2 | 145 | HR = 1.51 (0.8−2.86) | 0.2 | ||
| Stage 3 | 319 | HR = 1.86 (1.28−2.71) | 0.00093 | ||
| Stage 4 | 152 | HR = 1.68 (1.1−2.57) | 0.016 | ||
| Stage T: | |||||
| Stage T-1 | 14 | HR = 1.15 (0.98−1.35) | 0.086 | ||
| Stage T-2 | 253 | HR = 1.78 (1.16−2.74) | 0.0076 | ||
| Stage T-3 | 208 | HR = 1.84 (1.27−2.67) | 0.0011 | ||
| Stage T-4 | 39 | HR = 1.92 (0.75−4.91) | 0.17 | ||
| Stage N: | |||||
| Stage N-0 | 76 | HR = 1.52 (0.58−3.97) | 0.39 | ||
| Stage N-1+2+3 | 437 | HR = 1.82 (1.4−2.37) | 6.8E−06 | ||
| Stage N-1 | 232 | HR = 2.13 (1.41−3.21) | 0.00022 | ||
| Stage N-2 | 129 | HR = 1.96 (1.24−3.08) | 0.0031 | ||
| Stage N-3 | 76 | HR = 0.69 (0.39−1.21) | 0.19 | ||
| Stage M: | |||||
| Stage M-0 | 469 | HR = 1.6 (1.21−2.11) | 0.00094 | ||
| Stage M-1 | 58 | HR = 2.09 (1.13−3.85) | 0.016 | ||
| Lauren classification: | |||||
| Intestinal | 336 | HR = 2.37 (1.63−3.43) | 3.1E−06 | ||
| Diffuse | 248 | HR = 1.36 (0.93−1.98) | 0.11 | ||
| Mixed | 33 | HR = 3.19 (0.95−10.65) | 0.047 | ||
| Perforation: | |||||
| No | 169 | HR = 1.56 (0.96−2.52) | 0.071 | ||
| Yes | 4 | NA | NA | ||
© 2019 by the authors. Licensee MDPI, Basel, Switzerland. This article is an open access article distributed under the terms and conditions of the Creative Commons Attribution (CC BY) license (http://creativecommons.org/licenses/by/4.0/).
Share and Cite
Saha, S.K.; Biswas, P.K.; Gil, M.; Cho, S.-G. High Expression of TTYH3 Is Related to Poor Clinical Outcomes in Human Gastric Cancer. J. Clin. Med. 2019, 8, 1762. https://doi.org/10.3390/jcm8111762
Saha SK, Biswas PK, Gil M, Cho S-G. High Expression of TTYH3 Is Related to Poor Clinical Outcomes in Human Gastric Cancer. Journal of Clinical Medicine. 2019; 8(11):1762. https://doi.org/10.3390/jcm8111762
Chicago/Turabian StyleSaha, Subbroto Kumar, Polash Kumar Biswas, Minchan Gil, and Ssang-Goo Cho. 2019. "High Expression of TTYH3 Is Related to Poor Clinical Outcomes in Human Gastric Cancer" Journal of Clinical Medicine 8, no. 11: 1762. https://doi.org/10.3390/jcm8111762
APA StyleSaha, S. K., Biswas, P. K., Gil, M., & Cho, S.-G. (2019). High Expression of TTYH3 Is Related to Poor Clinical Outcomes in Human Gastric Cancer. Journal of Clinical Medicine, 8(11), 1762. https://doi.org/10.3390/jcm8111762

