Serum Chemerin Levels in Polish Women with PCOS-Phenotype D
Abstract
1. Introduction
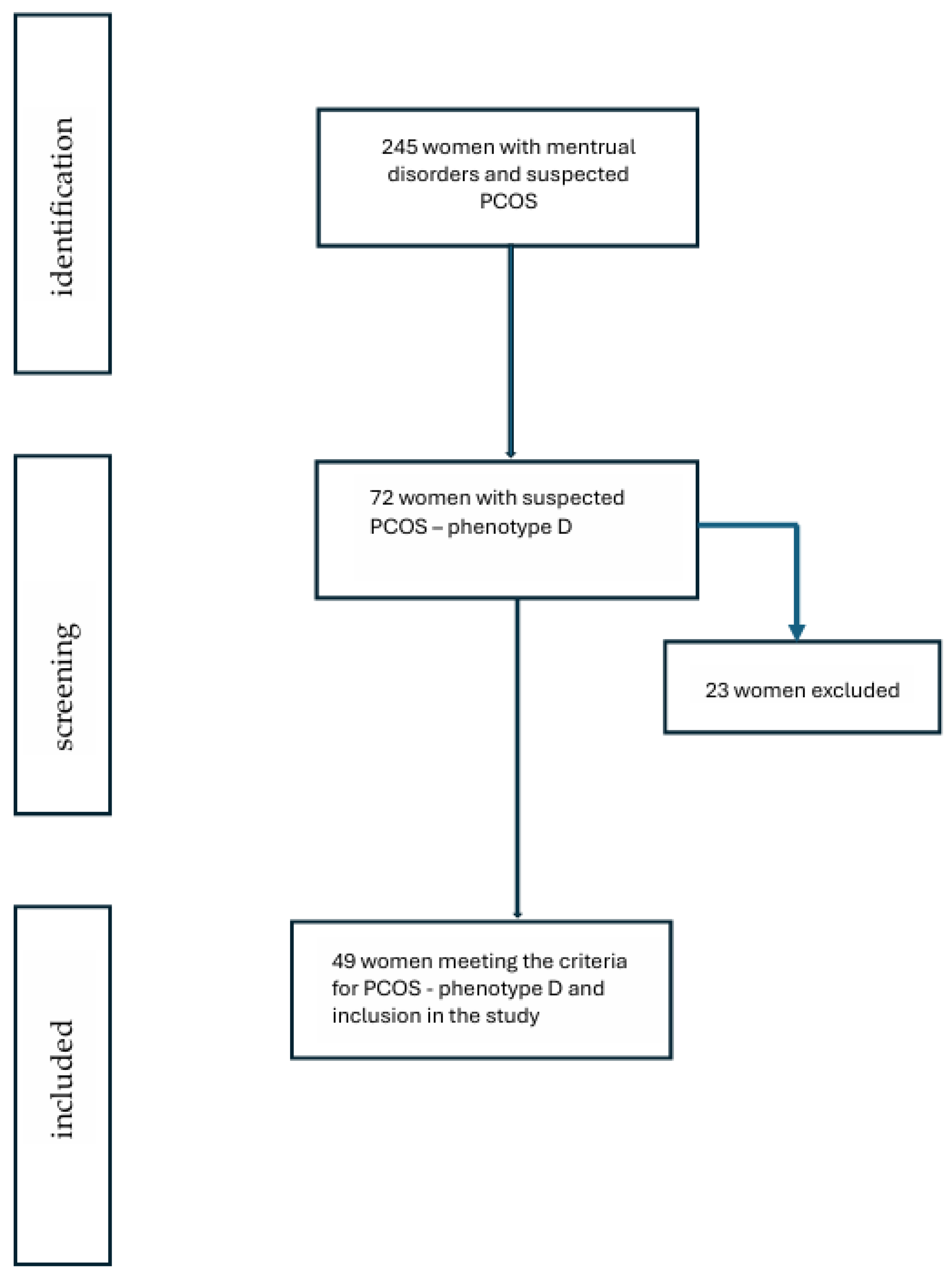
2. Materials and Methods
Statistical Analysis
3. Results
4. Discussion
5. Conclusions
Author Contributions
Funding
Institutional Review Board Statement
Informed Consent Statement
Data Availability Statement
Conflicts of Interest
References
- Legro, R.S.; Arslanian, S.A.; Ehrmann, D.A.; Hoeger, K.M.; Murad, M.H.; Pasquali, R.; Welt, C.K. Diagnosis and treatment of polycystic ovary syndrome: An Endocrine Society clinical practice guideline. J. Clin. Endocrinol. Metab. 2013, 98, 4565–4592. [Google Scholar] [CrossRef]
- Rotterdam ESHRE/ASRM-Sponsored PCOS Consensus Workshop Group. Revised 2003 consensus on diagnostic criteria and long-term health risks related to polycystic ovary syndrome (PCOS). Hum. Reprod. 2004, 19, 41–47. [Google Scholar] [CrossRef]
- Huang, G.; Coviello, A. Clinical update on screening, diagnosis and management of metabolic disorders and cardiovascular risk factors associated with polycystic ovary syndrome. Curr. Opin. Endocrinol. Diabetes Obes. 2012, 19, 512–519. [Google Scholar] [CrossRef]
- Apridonidze, T.; Essah, P.A.; Iuorno, M.J.; Nestler, J.E. Prevalence and characteristics of the metabolic syndrome in women with polycystic ovary syndrome. J. Clin. Endocrinol. Metab. 2005, 90, 1929–1935. [Google Scholar] [CrossRef] [PubMed]
- Cussons, A.J.; Watts, G.F.; Burke, V.; Shaw, J.E.; Zimmet, P.Z.; Stuckey, B.G.A. Cardiometabolic risk in polycystic ovary syndrome: A comparison of different approaches to defining the metabolic syndrome. Hum. Reprod. 2008, 23, 2352–2358. [Google Scholar] [CrossRef]
- Mumusoglu, S.; Yildiz, B.O. Polycystic ovary syndrome phenotypes and prevalence: Differential impact of diagnostic criteria and clinical versus unselected population. Curr. Opin. Endocr. Metab. Res. 2020, 12, 66–71. [Google Scholar] [CrossRef]
- Myers, S.H.; Oliva, M.M.; Nordio, M.; Unfer, V. PCOS phenotype focus: Phenotype D under the magnifying glass. Arch. Gynecol. Obstet. 2024, 309, 2307–2313. [Google Scholar] [CrossRef] [PubMed]
- Reverchon, M.; Ramé, C.; Bertoldo, M.; Dupont, J. Adipokines and the female reproductive tract. Int. J. Endocrinol. 2014, 2014, 232454. [Google Scholar] [CrossRef]
- Bozaoglu, K.; Bolton, K.; McMillan, J.; Zimmet, P.; Jowett, J.; Collier, G.; Walder, K.; Segal, D. Chemerin is a novel adipokine associated with obesity and metabolic syndrome. Endocrinology 2007, 148, 4687–4694. [Google Scholar] [CrossRef]
- Roman, A.A.; Parlee, S.D.; Sinal, C.J. Chemerin: A potential endocrine link between obesity and type 2 diabetes. Endocrine 2012, 42, 243–251. [Google Scholar] [CrossRef]
- Wang, Q.; Kim, J.Y.; Xue, K.; Liu, J.Y.; Leader, A.; Tsang, B.K. Chemerin, a novel regulator of follicular steroidogenesis and its potential involvement in polycystic ovary syndrome. Endocrinology 2012, 153, 5600–5611. [Google Scholar] [CrossRef] [PubMed]
- Li, X.; Zhu, Q.; Wang, W.; Qi, J.; He, Y.; Wang, Y.; Lu, Y.; Wu, H.; Ding, Y.; Sun, Y. Elevated chemerin induces insulin resistance in human granulosa-lutein cells from polycystic ovary syndrome patients. FASEB J. 2019, 33, 11303–11313. [Google Scholar] [CrossRef] [PubMed]
- Reverchon, M.; Cornuau, M.; Ramé, C.; Guerif, F.; Royere, D.; Dupont, J. Chemerin inhibits IGF-1-induced progesterone and estradiol secretion in human granulosa cells. Hum. Reprod. 2012, 27, 1790–1800. [Google Scholar] [CrossRef]
- Lima, P.D.A.; Nivet, A.-L.; Wang, Q.; Chen, Y.-A.; Leader, A.; Cheung, A.; Tzeng, C.-R.; Tsang, B.K. Polycystic ovary syndrome: Possible involvement of androgen-induced, chemerin-mediated ovarian recruitment of monocytes/macrophages. Biol. Reprod. 2018, 99, 838–852. [Google Scholar] [CrossRef]
- Yang, S.; Wang, Q.; Huang, W.; Song, Y.; Feng, G.; Zhou, L.; Tan, J. Are serum chemerin levels different between obese and non-obese polycystic ovary syndrome women? Gynecol. Endocrinol. 2016, 32, 38–41. [Google Scholar] [CrossRef]
- Yang, X.; Quan, X.; Lan, Y.; Wei, Q.; Ye, J.; Yin, X.; Ji, Z.; Yang, Y. Serum chemerin level in women with PCOS and its relation with the risk of spontaneous abortion. Gynecol. Endocrinol. 2018, 34, 864–867. [Google Scholar] [CrossRef]
- Kort, D.H.; Kostolias, A.; Sullivan, C.; Lobo, R.A. Chemerin as a marker of body fat and insulin resistance in women with polycystic ovary syndrome. Gynecol. Endocrinol. 2015, 31, 152–155. [Google Scholar] [CrossRef] [PubMed]
- Foda, A.A.; Foda, E.A.; El-Negeri, M.A.; El-Said, Z.H. Serum chemerin levels in polycystic ovary syndrome after metformin therapy. Diabetes Metab. Syndr. 2019, 13, 1309–1315. [Google Scholar] [CrossRef]
- Yu, M.; Yang, Y.; Huang, C.; Ge, L.; Xue, L.; Xiao, Z.; Xiao, T.; Zhao, H.; Ren, P.; Zhang, J.V. Chemerin: A functional adipokine in reproductive health and diseases. Biomedicines 2022, 10, 1910. [Google Scholar] [CrossRef]
- Palomba, S.; Seminara, G.; Costanzi, F.; Caserta, D.; Aversa, A. Chemerin and polycystic ovary syndrome: A comprehensive review of its role as a biomarker and therapeutic target. Biomedicines 2024, 12, 2859. [Google Scholar] [CrossRef]
- Chen, P.; Jia, R.; Liu, Y.; Cao, M.; Zhou, L.; Zhao, Z. Progress of adipokines in the female reproductive system: A Focus on polycystic ovary syndrome. Front. Endocrinol. 2022, 13, 881684. [Google Scholar] [CrossRef]
- Kennedy, A.J.; Davenport, A.P. International Union of Basic and Clinical Pharmacology CIII: Chemerin Receptors CMKLR1 (Chemerin1) and GPR1 (Chemerin2) nomenaclature, pharmacology, and function. Pharmacol. Res. 2018, 70, 174–196. [Google Scholar] [CrossRef]
- Vermeulen, A.; Verdonck, L.; Kaufman, J.M.; Deslypere, L. A critical evaluation of simple methods for the estimation of free testosterone in serum. J. Clin. Endocrinol. Metab. 1999, 84, 3666–3672. [Google Scholar] [CrossRef]
- Azziz, R.; Carmina, E.; Dewailly, D.; Diamanti-Kandarakis, E.; Escobar-Morreale, H.F.; Futterweit, W.; Janssen, O.E.; Legro, R.S.; Norman, R.J.; Taylor, A.E.; et al. Positions statement: Criteria for defining polycystic ovary syndrome as a predominantly hyperandrogenic syndrome: An Androgen Excess Society guideline. J. Clin. Endocrinol. Metab. 2006, 91, 4237–4245. [Google Scholar] [CrossRef]
- Unfer, V.; Dinicola, S.; Russo, M. A PCOS paradox: Does inositol therapy find a rationale in all the different phenotypes? Int. J. Mol. Sci. 2023, 24, 6213. [Google Scholar] [CrossRef] [PubMed]
- Bozdag, G.; Mumusoglu, S.; Zengin, D.; Karabulut, E.; Yildiz, B.O. The prevalence and phenotypic features of polycystic ovary syndrome: A systematic review and meta-analysis. Hum. Reprod. 2016, 31, 2841–2855. [Google Scholar] [CrossRef]
- Lizneva, D.; Suturina, L.; Walker, W.; Brakta, S.; Gavrilova-Jordan, L.; Azziz, R. Criteria, prevalence, and phenotypes of polycystic ovary syndrome. Fertil. Steril. 2016, 106, 6–15. [Google Scholar] [CrossRef] [PubMed]
- Guastella, E.; Longo, R.A.; Carmina, E. Clinical and endocrine characteristics of the main polycystic ovary syndrome phenotypes. Fertil. Steril. 2010, 94, 2197–2201. [Google Scholar] [CrossRef] [PubMed]
- Gupta, M.; Yadav, R.; Mahey, R.; Agrawal, A.; Upadhyay, A.; Malhotra, N.; Bhatla, N. Correlation of body mass index (BMI), anti-mullerian hormone (AMH), and insulin resistance among different polycystic ovary syndrome (PCOS) phenotypes—A cross-sectional study. Gynecol. Endocrinol. 2019, 35, 970–973. [Google Scholar] [CrossRef]
- Jamil, A.S.; Alalaf, S.K.; Al-Tawil, N.G.; Al-Shawaf, T. Comparison of clinical and hormonal characteristics among four phenotypes of polycystic ovary syndrome based on the Rotterdam criteria. Arch. Gynecol. Obstet. 2016, 293, 447–456. [Google Scholar] [CrossRef]
- Panidis, D.; Tziomalos, K.; Misichronis, G.; Papadakis, E.; Betsas, G.; Katsikis, I.; Macut, D. Insulin resistance and endocrine characteristics of the different phenotypes of polycystic ovary syndrome: A prospective study. Hum. Reprod. 2012, 27, 541–549. [Google Scholar] [CrossRef]
- Zhao, Y.; Ruan, X.; Mueck, A.O. Clinical and laboratory indicators of polycystic ovary syndrome in Chinese Han nationality with different Rotterdam criteria-based phenotypes. Gynecol. Endocrinol. 2016, 32, 151–156. [Google Scholar] [CrossRef]
- Tripathy, P.; Sahu, A.; Sahu, M.; Nagy, A. Metabolic risk assessment of Indian women with polycystic ovarian syndrome in relation to four Rotterdam criteria based phenotypes. Eur. J. Obstet. Gynecol. Reprod. Biol. 2018, 224, 60–65. [Google Scholar] [CrossRef]
- Mackens, S.; Pareyn, S.; Drakopoulos, P.; Deckers, T.; Mostinckx, L.; Blockeel, C.; Segers, I.; Verheyen, G.; Santos-Ribeiro, S.; Tournaye, H.; et al. Outcome of in-vitro oocyte maturation in patients with PCOS: Does phenotype have an impact? Hum. Reprod. 2020, 35, 2272–2279. [Google Scholar] [CrossRef] [PubMed]
- Carmina, E.; Campagna, A.M.; Lobo, R.A. A 20-year follow-up of young women with polycystic ovary syndrome. Obstet. Gynecol. 2012, 119, 263–269. [Google Scholar] [CrossRef] [PubMed]
- Dadachanji, R.; Patil, A.; Joshi, B.; Mukherjee, S. Elucidating the impact of obesity on hormonal and metabolic perturbations in polycystic ovary syndrome phenotypes in Indian women. PLoS ONE 2021, 16, e0246862. [Google Scholar] [CrossRef] [PubMed]
- Bril, F.; Ezeh, U.; Amiri, M.; Hatoum, S.; Pace, L.; Chrn, Y.H.; Bertrand, F.; Gower, B.; Azziz, R. Adipose tissue dysfunction in polycystic ovary syndrome. J. Clin. Endocrinol. Metab. 2023, 109, 10–24. [Google Scholar] [CrossRef]
- Rourke, J.L.; Dranse, H.J.; Sinal, C.J. Towards an integrative approach to understanding the role of chemerin in human health and disease. Obes. Rev. 2013, 14, 245–262. [Google Scholar] [CrossRef]
- Goralski, K.B.; McCarthy, T.C.; Hanniman, E.A.; Zabel, B.A.; Butcher, E.C.; Parlee, S.D.; Muruganandan, S.; Sinal, C.J. Chemerin, a novel adipokine that regulates adipogenesis and adipocyte metabolism. J. Biol. Chem. 2007, 282, 28175–28188. [Google Scholar] [CrossRef]
- Leniz, A.; Gonzalez, M.; Besn, I.; Carr-Ugarte, H.; Gomez-Garcia, I.; Portillo, M.P. Role of Chemerin in the Control of Glucose Homeostasis. Mol. Cell. Endocrinol. 2022, 541, 111504. [Google Scholar] [CrossRef] [PubMed]
- Ademoglu, E. Higher Levels of Circulating Chemerin in Obese Women with Gestational Diabetes Mellitus. Acta Endocrinol. 2015, 11, 32–38. [Google Scholar] [CrossRef]
- Bozaoglu, K.; Segal, D.; Shields, K.A.; Cummings, N.; Curran, J.E.; Comuzzie, A.G.; Mahaney, M.C.; Rainwater, D.L.; VandeBerg, J.L.; MacCluer, J.W. Chemerin Is Associated with Metabolic Syndrome Phenotypes in a Mexican-American Population. J. Clin. Endocrinol. Metab. 2009, 94, 3085–3088. [Google Scholar] [CrossRef]
- El-Deeb, T.S.; Bakkar, S.M.; Eltoony, L.; Zakhary, M.M.; Kamel, A.A.; Nafee, A.M.; Hetta, H.F. The Adipokine Chemerin and Fetuin-A Serum Levels in Type 2 Diabetes Mellitus: Relation to Obesity and Inflammatory Markers. Egypt. J. Immunol. 2018, 25, 191–202. [Google Scholar]
- Habib, S.S.; Eshki, A.; AlTassan, B.; Fatani, D.; Helmi, H.; AlSaif, S. Relationship of Serum Novel Adipokine Chemerin Levels with Body Composition, Insulin Resistance, Dyslipidemia and Diabesity in Saudi Women. Eur. Rev. Med. Pharmacol. Sci. 2017, 21, 1296–1302. [Google Scholar]
- Wang, L.; Wei, L.; Yu, H.; Zhang, Y.; Jia, W. Relationship of serum Chemerin to obesity and type 2 diabetes mellitus. Zhonghua Yi Xue Za Zhi 2009, 89, 235–238. [Google Scholar]
- Dong, B.; Ji, W.; Zhang, Y. Elevated serum chemerin levels are associated with the presence of coronary artery disease in patients with metabolic syndrome. Intern. Med. 2011, 50, 1093–1097. [Google Scholar] [CrossRef] [PubMed]
- Bobbert, T.; Schwarz, F.; Fischer-Rosinsky, A.; Maurer, L.; Mohlig, M.; Pfeiffer, A.F.; Mai, K.; Spranger, J. Chemerin and prediction of Diabetes mellitus type 2. Clin. Endocrinol. 2015, 82, 838–843. [Google Scholar] [CrossRef]
- Niklowitz, P.; Rothermel, J.; Lass, N.; Barth, A.; Reinehr, T. Link between Chemerin, Central Obesity, and Parameters of the Metabolic Syndrome: Findings from a Longitudinal Study in Obese Children Participating in a Lifestyle Intervention. Int. J. Obes. 2018, 42, 1743–1752. [Google Scholar] [CrossRef]
- Pelczynska, M.; Miller-Kasprzak, E.; Piatkowski, M.; Mazurek, R.; Klause MSuchecka, A.; Bucon, M.; Bogdanski, P. The Role of Adipokines and Myokines in the Pathogenesis of Different Obesity Phenotypes—New Perspectives. Antioxidants 2023, 12, 2046. [Google Scholar] [CrossRef] [PubMed]
- Kim, S.H.; Lee, S.H.; Ahn, K.Y.; Lee, D.H.; Suh, Y.J.; Cho, S.G.; Choi, Y.J.; Lee, D.H.; Lee, S.Y.; Hong, S.B.; et al. Effect of Lifestyle Modification on Serum Chemerin Concentration and Its Association with Insulin Sensitivity in Overweight and Obese Adults with Type 2 Diabetes. Clin. Endocrinol. 2014, 80, 825–833. [Google Scholar] [CrossRef] [PubMed]
- Chakaroun, R.; Raschpichler, M.; Kloting, N.; Oberbach, A.; Flehmig, G.; Kern, M.; Schon, M.R.; Shang, E.; Lohmann, T.; Dressler, M.; et al. Effects of weight loss and exercise on chemerin serum concentrations and adipose tissue expression in human obesity. Metabolism 2012, 61, 706–714. [Google Scholar] [CrossRef] [PubMed]
- Liu, M.; Lin, X.; Wang, X. Decrease in serum chemerin through aerobic exercise plus dieting and its association with mitigation of cardio-metabolic risk in obese female adolescents. J. Pediatr. Endocrinol. Metab. 2018, 31, 127–135. [Google Scholar] [CrossRef] [PubMed]
- Yilmaz, D.T.; Gul, M.A.; Capraz, M.; Demir, H.D.; Tekcan, A. Investigation of Serum Visfatin and Chemerin Levels in Type 2 Diabetes and Obesity Patients: Their Potential Role as Clinical and Biomarkers. Biomedicines 2025, 13, 2619. [Google Scholar] [CrossRef] [PubMed]
- Mukherji, A.B.; Idowu, V.; Zhao, L.; Leung, L.L.K.; Shen, S.; Palaniappan, L.; Morser, J. Chemerin Levels in Individuals with Type 2 Diabetes and a NormalWeight versus Individuals with Type 2 Diabetes and Obesity: An Observational, Cross-Sectional Study. Biomedicines 2024, 12, 983. [Google Scholar] [CrossRef]
- Huang, R.; Yue, J.; Sun, Y.; Zheng, J.; Tao, T.; Li, S.; Liu, W. Increased serum chemerin concentrations in patients with polycystic ovary syndrome: Relationship between insulin resistance and ovarian volume. Clin. Chim. Acta 2015, 23, 366–369. [Google Scholar] [CrossRef]
- Fulop, P.; Seres, I.; Lorincz, H.; Harangi, M.; Somodi, S.; Paragh, G. Association of chemerin with oxidative stress, inflammation and classical adipokines in non-diabetic obese patients. J. Cell. Mol. Med. 2014, 18, 1313–1320. [Google Scholar] [CrossRef]
- Lorincz, H.; Katko, M.; Harangi, M.; Somodi, S.; Gaal, K.; Fulop, P.; Paragh, G.; Seres, I. Strong correlations between circulating chemerin levels and lipoprotein subfractions in nondiabetic obese and nonobese subjects. Clin. Endocrinol. 2014, 81, 370–377. [Google Scholar] [CrossRef]
- Samson, M.; Edinger, A.L.; Stordeur, P.; Rucker, J.; Verhasselt, V.; Sharron, M.; Govaerts, C.; Mollereau, C.; Vassart, G.; Doms, R.W. Chem23, as putative chemoattractant receptor, is expressed in monocyte-derived dendritic cells and macrophages and is a coreceptor for SIV and some promary HIV-1 strains. Eur. J. Immunol. 1998, 28, 1689–1700. [Google Scholar] [CrossRef]
- Cash, J.L.; Christian, A.R.; Greaves, D.R. Chemerin peptides promote phagocytosis in a ChemR23-and Syk-dependent manner. J. Immunol. 2010, 184, 5315–5324. [Google Scholar] [CrossRef]
- Wittamer, V.; Franssen, J.-D.; Vulcano, M.; Mirjolet, J.-F.; Le Poul, E.; Migeotte, I.; Brezillon, S.; Tyldesley, R.; Blanpain, C.; Detheux, M. Specific recruitment of antigen-presenting cells by chemerin, a novel processed ligand from human inflammatory fluids. J. Exp. Med. 2003, 198, 977–985. [Google Scholar] [CrossRef]
- Zhai, Y.; Pang, Y. Systemic and ovarian inflammation in women with polycystic ovary syndrome. J. Reprod. Immunol. 2022, 151, 103628. [Google Scholar] [CrossRef]
- Su, P.; Chen, C.; Sun, Y. Physiopathology of polycystic ovary syndrome in endocrinology, metabolism and inflammation. J. Ovarian Res. 2025, 18, 34–43. [Google Scholar] [CrossRef]
- Chen, H.; Zhang, Y.; Li, S.; Tao, Y.; Gao, R.; Xu, W.; Yang, Y.; Cheng, K.; Wang, Y.; Qin, L. The association between genetically predicted systemic inflammatory regulators and polycystic ovary syndrome: A Mendelian randomization study. Front. Endocrinol. 2021, 12, 731569. [Google Scholar] [CrossRef]
- Pereira, S.S.; Alvarez-Leite, J.I. Low-grade inflammation, obesity, and diabetes. Curr. Obes. Rep. 2014, 3, 422–431. [Google Scholar] [CrossRef] [PubMed]
- Abruzzese, G.A.; Gamez, J.; Belli, S.H.; Levalle, O.A.; Mormandi, E.; OPtero, P.; Graffigna, M.N.; Cerrone, G.E.; Motta, A.B. Increased chemerin serum levels in hyperandrogenic and normoandrogenic women from Argentina with polycystic ovary syndrome. Gynecol. Endocrinol. 2020, 36, 1057–1061. [Google Scholar] [CrossRef] [PubMed]
- Mansoori, A.; Amoochi-Foroushani, G.; Zilaee, M.; Hosseini, S.A.; Azhdari, M. Serum and follicular fluid chemerin and chemerin mRNA expression in women with polycystic ovary syndrome: Systematic review and meta-analysis. Endocrinol. Diabetes Metab. 2022, 5, e00307. [Google Scholar] [CrossRef]
- Mehrabani, S.; Arab, A.; Karimi, E.; Nouri, M.; Mansourian, M. Blood circulating levels of adipokines in polycystic ovary syndrome patients: A systematic review and meta-analysis. Reprod. Sci. 2021, 28, 3032–3050. [Google Scholar] [CrossRef]
- Guzel, E.C.; Celik, C.; Abali, R.; Kucukyalcin, V.; Celik, E.; Guzel, M.; Yilmaz, M. Omentin and chemerin and their association with obesity in women with polycystic ovary syndrome. Gynecol. Endocrinol. 2014, 30, 419–422. [Google Scholar] [CrossRef] [PubMed]
- Abdullateef, H.W.; Al-Katheeb, S.M.; Al-Maini, E.H. Simultaneous determination and association between serum levels of irisin and chemerin in PCOS. J. Pak. Med. Assoc. 2024, 74, S60–S66. [Google Scholar] [CrossRef]
- Niepsuj, J.; Piwowar, A.; Franik, G.; Bizoń, A. Impact of smoking and obesity on the selected peptide hormones and metabolic parameters in the blood of women with polycystic ovary syndrome—preliminary study. Int. J. Mol. Sci. 2024, 25, 8713. [Google Scholar] [CrossRef]
- Martinez-Garcia, M.A.; Moncayo, S.; Insenser, M.; Alvarez-Blasco, F.; Luque-Ramirez, M.; Escobar-Morreale, H.F. Metabolic cytokines at fasting and during macronutrient challenges: Influence of obesity, female androgen excess, and sex. Nutrients 2019, 11, 2566. [Google Scholar] [CrossRef]
- Bose, C.; Mukherjee, B.; Mukherjee, A.; Pramanik, S.; Saha, C.; Mondal, A.; Mukhopadhyay, S. Serum chemerin levels correlate with severity of dysglycemia in young adult women with polycystic ovary syndrome. J. Endocr. Soc. 2024, 8, 023. [Google Scholar] [CrossRef]
- Guvenc, Y.; Var, A.; Goker, A.; Kuscu, N.K. Assessment of serum chemerin, vaspin and omentin-1 levels in patients with polycystic ovary syndrome. J. Int. Med. Res. 2016, 44, 796–805. [Google Scholar] [CrossRef] [PubMed]
- Wang, L.; Zhong, Y.; Ding, Y.L.; Shi, X.B.; Huang, J.; Zhu, F.F. Elevated serum chemerin in Chinese women with hyperandrogenic PCOS. Gynecol. Endocrinol. 2014, 30, 746–750. [Google Scholar] [CrossRef] [PubMed]
- Bongrani, A.; Plotton, I.; Mellouk, N.; Rame, C.; Guerif, F.; Froment, P.; Dupont, J. High androgen concentrations in follicular fluid of polycystic ovary syndrome women. Reprod. Biol. Endocrinol. 2022, 20, 88. [Google Scholar] [CrossRef] [PubMed]
- Vuong, A.D.B.; Tran, N.H.; Pham, T.H.; Le, H.A.M.; Nguyen, P.N. Soluble fibrin monomer complex and D-dimer concentration between patients at low and high risk of venous thromboembolism before delivery according to RCOG Score Assessment: An observational study among 100 third-trimester Vietnamese pregnancies. J. Clin. Med. 2025, 14, 1399. [Google Scholar] [CrossRef]


| Group | PCOS (n = 49) | CG (n = 40) | p-Value | ||||
|---|---|---|---|---|---|---|---|
| Mean ± SD | Median | IQR | Mean ± SD | Median | IQR | ||
| Age (years) | 27.0 ±5.3 | 26.0 | 23.0–30.0 | 29.0 ±5.8 | 29.0 | 24.5–34.5 | 0.083 |
| Weight (kg) | 72.96 ± 21.4 | 66.0 | 58.0 ± 83.0 | 65.0 ± 15.9 | 59.5 | 55.0–69.0 | 0.065 |
| BMI (kg/m2) | 26.1 ± 7.6 | 23.6 | 20.7–29.8 | 27.7 ± 5.8 | 20.9 | 20.3–24.7 | 0.110 |
| Waist circumference (cm) | 84.4 ± 19.2 | 74.0 | 69.0–99.0 | 77.0 ± 15.4 | 70.0 | 69.0–81.0 | 0.034 |
| Hip circumference (cm) | 100.8 ± 15.2 | 97.0 | 90.0–110.0 | 94.4 ± 12.9 | 90.0 | 86.0–100.0 | 0.016 |
| WHR | 0.83 ± 0.1 | 0.80 | 0.76–0.92 | 0.81 ± 0.06 | 0.80 | 0.76–0.85 | 0.717 |
| Adipose tissue (%) | 34.5 ± 5.2 | 34.3 | 30.9–37.1 | 32.9 ± 5.6 | 31.3 | 28.9–34.4 | 0.086 |
| Android fat (%) | 31.2 ± 7.6 | 29.5 | 25.0–35.6 | 28.9 ± 7.9 | 27.5 | 22.3–32.8 | 0.198 |
| Gynoid fat (%) | 37.9 ± 3.9 | 37.9 | 34.8–40.5 | 36.4 ± 4.5 | 35.8 | 33.0–38.4 | 0.198 * |
| Group, Reference Ranges | PCOS (n = 49) | CG (n = 40) | p-Value | ||||
|---|---|---|---|---|---|---|---|
| Mean ± SD | Median | IQR | Mean ± SD | Median | IQR | ||
| Chemerin (ng/mL) | 216.5 ± 62.3 | 199.8 | 177.1–244.5 | 201.7 ± 45.5 | 205.5 | 172–224.9 | 0.480 |
| Testosterone (ng/mL; 0.2–0.8) | 0.37 ±0.1 | 0.36 | 0.3–0.4 | 0.29 ± 0.1 | 0.27 | 0.2–0.4 | 0.006 |
| Androstendione (ng/mL; 0.3–3.5) | 3.7 ± 1.4 | 3.9 | 2.7 ± 4.5 | 2.3 ± 0.9 | 2.3 | 1.9–2.7 | <0.001 |
| SHBG(nmol/L; 117–329) | 51.2 ± 33.1 | 41.2 | 27.0–69.7 | 56.3 ± 22.2 | 54.45 | 36.2–69.1 | 0.089 |
| FAI (0.55–12) | 3.4 ± 2.4 | 2.5 | 1.6–4.4 | 2.2 ± 1.5 | 1.7 | 1.2–2.3 | 0.002 |
| DHEA-S (µg/dL; 35–430) | 300.9 ± 134.4 | 272.0 | 221.0–398.0 | 252.7 ± 113.8 | 240.5 | 174.5–336.5 | 0.081 |
| LH (mIU/mL; 1.1–11.6) | 8.7 ± 5.1 | 7.2 | 5.2–10.8 | 6.3 ± 3.1 | 5.6 | 4.3–8.7 | 0.038 |
| FSH (mIU/mL; 2.8–11.6) | 5.9 ± 2.1 | 5.8 | 4.5–7.3 | 6.4 ± 1.8 | 6.2 | 5.5 -7.1 | 0.251 * |
| hsCRP (mg/L; 0.2–5) | 3.9 ± 8.7 | 1.0 | 0.3–3.0 | 1.4 ± 2.0 | 0.65 | 0.5–0.95 | 0.046 |
| Total cholesterol (mg/dL; <190) | 185.8 ± 37.1 | 178.5 | 156.5–207.5 | 180.0 ± 32.7 | 182.0 | 157.0–208.0 | 0.658 |
| HDL cholesterol (mg/dL; >40) | 63.8 ± 15.0 | 63.0 | 54.0–75.0 | 64.0 ± 15.4 | 63.0 | 56.0–69.0 | 0.842 |
| LDL cholesterol (mg/dL; <135) | 104.0 ± 34.0 | 98.0 | 81.0–118.5 | 102.6 ± 26.2 | 102.0 | 85.0–125.0 | 0.763 |
| Triglycerides (mg/dL; <150) | 88.0 ± 70.5 | 66.0 | 51.0–94.0 | 66.2 ± 33.0 | 57.0 | 46.0–73.0 | 0.127 |
| Fasting glycemia (mg/dL; 70–99) | 85.6 ± 7.5 | 85.6 | 80.0–92.0 | 86.0 ± 12.9 | 83.5 | 80.0–90.0 | 0.523 |
| Insulin (µIU/mL; <24) | 11.4 ± 16.7 | 7.1 | 3.8–10.7 | 6.8 ± 6.2 | 4.3 | 2.1–7.9 | 0.523 |
| HOMA-IR | 2.4 ± 3.5 | 1.5 | 0.8–2.5 | 1.4 ± 1.4 | 0.8 | 0.5–1.6 | 0.059 |
| PCOS | R | p |
|---|---|---|
| Age (years) | 0.333 | 0.019 |
| hsCRP (mg/L) | 0.750 | <0.001 |
| Glucose (mg/dL) | 0.313 | 0.029 |
| Insulin (µIU/mL) | 0.645 | <0.001 |
| HOMA-IR | 0.665 | <0.001 |
| SHBG (nmol/L) | −0.388 | 0.006 |
| FAI | 0.375 | 0.009 |
| Triglycerides (mg/dL) | 0.600 | <0.001 |
| HDL cholesterol (mg/dL) | −0.418 | 0.003 |
| Body weight (kg) | 0.745 | <0.001 |
| BMI (kg/m2) | 0.752 | <0.001 |
| Waist circumference (cm) | 0.672 | <0.001 |
| %adipose tissue | 0.704 | <0.001 |
| %android fat | 0.603 | <0.001 |
| Control Group | R | p |
|---|---|---|
| hsCRP (mg/L) | 0.552 | <0.001 |
| Insulin (μIU/mL) | 0.411 | 0.010 |
| SHBG (nmol/L) | −0.380 | 0.019 |
| Triglycerides (mg/dL) | 0.414 | 0.011 |
| HDL cholesterol (mg/dL) | −0.382 | 0.020 |
| BMI (kg/m2) | 0.385 | 0.014 |
| %adipose tissue | 0.575 | <0.001 |
Disclaimer/Publisher’s Note: The statements, opinions and data contained in all publications are solely those of the individual author(s) and contributor(s) and not of MDPI and/or the editor(s). MDPI and/or the editor(s) disclaim responsibility for any injury to people or property resulting from any ideas, methods, instructions or products referred to in the content. |
© 2026 by the authors. Licensee MDPI, Basel, Switzerland. This article is an open access article distributed under the terms and conditions of the Creative Commons Attribution (CC BY) license.
Share and Cite
Kuliczkowska-Płaksej, J.; Halupczok-Żyła, J.; Gojny, Ł.; Zembska, A.; Zimoch, A.; Skrzypiec-Spring, M.; Bolanowski, M.; Jawiarczyk-Przybyłowska, A. Serum Chemerin Levels in Polish Women with PCOS-Phenotype D. J. Clin. Med. 2026, 15, 772. https://doi.org/10.3390/jcm15020772
Kuliczkowska-Płaksej J, Halupczok-Żyła J, Gojny Ł, Zembska A, Zimoch A, Skrzypiec-Spring M, Bolanowski M, Jawiarczyk-Przybyłowska A. Serum Chemerin Levels in Polish Women with PCOS-Phenotype D. Journal of Clinical Medicine. 2026; 15(2):772. https://doi.org/10.3390/jcm15020772
Chicago/Turabian StyleKuliczkowska-Płaksej, Justyna, Jowita Halupczok-Żyła, Łukasz Gojny, Agnieszka Zembska, Aneta Zimoch, Monika Skrzypiec-Spring, Marek Bolanowski, and Aleksandra Jawiarczyk-Przybyłowska. 2026. "Serum Chemerin Levels in Polish Women with PCOS-Phenotype D" Journal of Clinical Medicine 15, no. 2: 772. https://doi.org/10.3390/jcm15020772
APA StyleKuliczkowska-Płaksej, J., Halupczok-Żyła, J., Gojny, Ł., Zembska, A., Zimoch, A., Skrzypiec-Spring, M., Bolanowski, M., & Jawiarczyk-Przybyłowska, A. (2026). Serum Chemerin Levels in Polish Women with PCOS-Phenotype D. Journal of Clinical Medicine, 15(2), 772. https://doi.org/10.3390/jcm15020772

