The Italian Version of the New General Self-Efficacy Scale (NGSES): Structural Validity, Psychometric Properties, and Measurement Invariance
Abstract
1. Introduction
Measures of General Self-Efficacy
2. Materials and Methods
2.1. Translation and Cultural Adaptation
2.2. Sample Size Determination
2.3. Procedure
2.4. Participants
2.5. Measures
The New General Self-Efficacy Scale (NGSES)
2.6. Statistical Analysis
3. Results
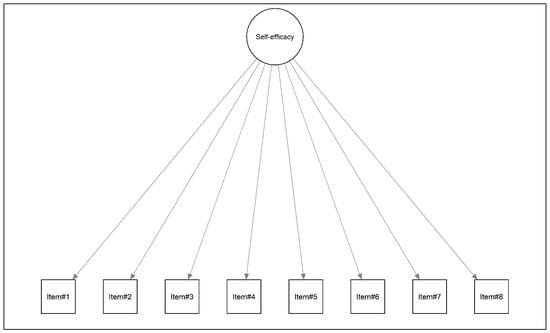
3.1. Structural Validity
3.2. Psychometric Properties
3.3. Measurement Invariance
Gender (Male vs. Female)
4. Discussion
5. Conclusions
Supplementary Materials
Author Contributions
Funding
Institutional Review Board Statement
Informed Consent Statement
Data Availability Statement
Conflicts of Interest
References
- Bandura, A. Self-Efficacy: Toward a Unifying Theory of Behavioral Change. Psychol. Rev. 1977, 84, 191–215. [Google Scholar] [CrossRef] [PubMed]
- Chen, G.; Gully, S.M.; Eden, D. Validation of a New General Self-Efficacy Scale. Organ. Res. Methods 2001, 4, 62–83. [Google Scholar] [CrossRef]
- Eden, D. Means Efficacy: External Sources of General and Specific Subjective Efficacy. In Work Motivation in the Context of a Globalizing Economy; Lawrence Erlbaum Associates Publishers: Mahwah, NJ, USA, 2001; pp. 73–85. ISBN 978-0-8058-2814-6. [Google Scholar]
- Scholz, U.; Doña, B.G.; Sud, S.; Schwarzer, R. Is General Self-Efficacy a Universal Construct? Psychometric Findings from 25 Countries. Eur. J. Psychol. Assess. 2002, 18, 242–251. [Google Scholar] [CrossRef]
- Sherer, M.; Maddux, J.E.; Mercandante, B.; Prentice-Dunn, S.; Jacobs, B.; Rogers, R.W. The Self-Efficacy Scale: Construction and Validation. Psychol. Rep. 1982, 51, 663–671. [Google Scholar] [CrossRef]
- Shelton, S.H. Developing the Construct of General Self-Efficacy. Psychol. Rep. 1990, 66, 987–994. [Google Scholar] [CrossRef]
- Judge, T.A.; Erez, A.; Bono, J.E. The Power of Being Positive: The Relation Between Positive Self-Concept and Job Performance. Hum. Perform. 1998, 11, 167–187. [Google Scholar] [CrossRef]
- Amiri, M.; Chaman, R.; Khosravi, A. The Relationship Between Health-Promoting Lifestyle and Its Related Factors with Self-Efficacy and Well-Being of Students. Osong Public Health Res. Perspect. 2019, 10, 221–227. [Google Scholar] [CrossRef]
- Rossi, A.; Panzeri, A.; Pietrabissa, G.; Manzoni, G.M.; Castelnuovo, G.; Mannarini, S. The Anxiety-Buffer Hypothesis in the Time of COVID-19: When Self-Esteem Protects From the Impact of Loneliness and Fear on Anxiety and Depression. Front. Psychol. 2020, 11, 2177. [Google Scholar] [CrossRef]
- Rossi, A.A.; Panzeri, A.; Taccini, F.; Parola, A.; Mannarini, S. The Rising of the Shield Hero. Development of the Post-Traumatic Symptom Questionnaire (PTSQ) and Assessment of the Protective Effect of Self-Esteem from Trauma-Related Anxiety and Depression. J. Child Adolesc. Trauma 2024, 17, 83–101. [Google Scholar] [CrossRef]
- Rossi, A.A.; Pizzoli, S.F.M.; Fernandez, I.; Invernizzi, R.; Panzeri, A.; Taccini, F.; Mannarini, S. The Shield of Self-Esteem: Buffering against the Impact of Traumatic Experiences, Fear, Anxiety, and Depression. Behav. Sci. 2024, 14, 901. [Google Scholar] [CrossRef]
- Taccini, F.; Rossi, A.A.; Mannarini, S. Women’s EmotionS, Trauma and EmpowErMent (W-ES.T.EEM) Study Protocol: A Psychoeducational Support Intervention for Victims of Domestic Violence—A Randomised Controlled Trial. BMJ Open 2022, 12, e060672. [Google Scholar] [CrossRef] [PubMed]
- Wang, K.; Li, Y.; Zhang, T.; Luo, J. The Relationship among College Students’ Physical Exercise, Self-Efficacy, Emotional Intelligence, and Subjective Well-Being. Int. J. Environ. Res. Public Health 2022, 19, 11596. [Google Scholar] [CrossRef] [PubMed]
- Freire, C.; Ferradás, M.d.M.; Regueiro, B.; Rodríguez, S.; Valle, A.; Núñez, J.C. Coping Strategies and Self-Efficacy in University Students: A Person-Centered Approach. Front. Psychol. 2020, 11, 841. [Google Scholar] [CrossRef] [PubMed]
- Shengyao, Y.; Salarzadeh Jenatabadi, H.; Mengshi, Y.; Minqin, C.; Xuefen, L.; Mustafa, Z. Academic Resilience, Self-Efficacy, and Motivation: The Role of Parenting Style. Sci. Rep. 2024, 14, 5571. [Google Scholar] [CrossRef]
- Bonetti, D.; Johnston, M.; Rodriguez-marin, J.; Pastor, M.; Martin-aragon, M.; Doherty, E.; Sheehan, K. Dimensions of Perceived Control: A Factor Analysis of Three Measures and an Examination of Their Relation to Activity Level and Mood in a Student and Cross-Cultural Patient Sample. Psychol. Health 2001, 16, 655–674. [Google Scholar] [CrossRef]
- Pietrabissa, G.; Manzoni, G.M.; Rossi, A.; Castelnuovo, G. The MOTIV-HEART Study: A Prospective, Randomized, Single-Blind Pilot Study of Brief Strategic Therapy and Motivational Interviewing among Cardiac Rehabilitation Patients. Front. Psychol. 2017, 8, 83. [Google Scholar] [CrossRef]
- Tan, F.C.J.H.; Oka, P.; Dambha-Miller, H.; Tan, N.C. The Association between Self-Efficacy and Self-Care in Essential Hypertension: A Systematic Review. BMC Fam. Pract. 2021, 22, 44. [Google Scholar] [CrossRef]
- Bandura, A.; Locke, E.A. Negative Self-Efficacy and Goal Effects Revisited. J. Appl. Psychol. 2003, 88, 87–99. [Google Scholar] [CrossRef]
- Luszczynska, A.; Gutiérrez-Doña, B.; Schwarzer, R. General Self-efficacy in Various Domains of Human Functioning: Evidence from Five Countries. Int. J. Psychol. 2005, 40, 80–89. [Google Scholar] [CrossRef]
- Scherbaum, C.A.; Cohen-Charash, Y.; Kern, M.J. Measuring General Self-Efficacy: A Comparison of Three Measures Using Item Response Theory. Educ. Psychol. Meas. 2006, 66, 1047–1063. [Google Scholar] [CrossRef]
- Paulhus, D. Sphere-Specific Measures of Perceived Control. J. Pers. Soc. Psychol. 1983, 44, 1253–1265. [Google Scholar] [CrossRef]
- Jerusalem, M.; Schwarzer, R. Self-Efficacy as a Resource Factor in Stress Appraisal Processes. In Self-Efficacy; Taylor & Francis: Abingdon, UK, 1992; ISBN 978-1-315-80082-0. [Google Scholar]
- Bosch, C.; Sonnentag, S.; Pinck, A.S. What Makes for a Good Break? A Diary Study on Recovery Experiences during Lunch Break. J. Occup. Organ. Psychol. 2018, 91, 134–157. [Google Scholar] [CrossRef]
- Gobeille, M.; Bittner, A.K.; Malkin, A.G.; Ho, J.; Idman-Rait, C.; Estabrook, M.; Ross, N.C. For the CARE Study Team Rasch Analysis of the New General Self Efficacy Scale: An Evaluation of Its Psychometric Properties in Older Adults with Low Vision. Health Qual. Life Outcomes 2024, 22, 90. [Google Scholar] [CrossRef] [PubMed]
- Neff, K.D.; Long, P.; Knox, M.C.; Davidson, O.; Kuchar, A.; Costigan, A.; Williamson, Z.; Rohleder, N.; Tóth-Király, I.; Breines, J.G. The Forest and the Trees: Examining the Association of Self-Compassion and Its Positive and Negative Components with Psychological Functioning. Self Identity 2018, 17, 627–645. [Google Scholar] [CrossRef]
- Yao, Y.; Zhao, S.; Gao, X.; An, Z.; Wang, S.; Li, H.; Li, Y.; Gao, L.; Lu, L.; Dong, Z. General Self-Efficacy Modifies the Effect of Stress on Burnout in Nurses with Different Personality Types. BMC Health Serv. Res. 2018, 18, 667. [Google Scholar] [CrossRef]
- Blank, M.-L.; Connor, J.; Gray, A.; Tustin, K. Alcohol Use, Mental Well-Being, Self-Esteem and General Self-Efficacy among Final-Year University Students. Soc. Psychiatry Psychiatr. Epidemiol. 2016, 51, 431–441. [Google Scholar] [CrossRef]
- Bonsaksen, T.; Grimholt, T.K.; Skogstad, L.; Lerdal, A.; Ekeberg, Ø.; Heir, T.; Schou-Bredal, I. Self-Diagnosed Depression in the Norwegian General Population—Associations with Neuroticism, Extraversion, Optimism, and General Self-Efficacy. BMC Public Health 2018, 18, 1076. [Google Scholar] [CrossRef]
- Greco, A.; Annovazzi, C.; Palena, N.; Camussi, E.; Rossi, G.; Steca, P. Self-Efficacy Beliefs of University Students: Examining Factor Validity and Measurement Invariance of the New Academic Self-Efficacy Scale. Front. Psychol. 2022, 12, 498824. [Google Scholar] [CrossRef]
- Nielsen, T.; Dammeyer, J.; Vang, M.L.; Makransky, G. Gender Fairness in Self-Efficacy? A Rasch-Based Validity Study of the General Academic Self-Efficacy Scale (GASE). Scand. J. Educ. Res. 2018, 62, 664–681. [Google Scholar] [CrossRef]
- Phan, H.P.; Ngu, B.H. Sources of Self-Efficacy in Academic Contexts: A Longitudinal Perspective. Sch. Psychol. Q. 2016, 31, 548–564. [Google Scholar] [CrossRef]
- Zimmerman, B.J. Self-Efficacy and Educational Development. In Self-Efficacy in Changing Societies; Bandura, A., Ed.; Cambridge University Press: Cambridge, UK, 1995; pp. 202–231. ISBN 978-0-521-47467-2. [Google Scholar]
- Beaton, D.E.; Bombardier, C.; Guillemin, F.; Ferraz, M.B. Guidelines for the Process of Cross-Cultural Adaptation of Self-Report Measures. Spine 2000, 25, 3186–3191. [Google Scholar] [CrossRef] [PubMed]
- Pietrabissa, G.; Castelnuovo, G.; Semonella, M.; Mannarini, S.; Rossi, A.A. Measuring Motivations to Eat Palatable Foods: Adaptation and Psychometric Properties of the Italian Version of the Palatable Eating Motives Scale (PEMS-IT). Healthcare 2024, 12, 574. [Google Scholar] [CrossRef] [PubMed]
- Kline, R.B. Principles and Practice of Structural Equation Modeling; The Guilford Press: New York, NY, USA, 2023. [Google Scholar]
- Fricker, R.D. The SAGE Handbook of Online Research Methods; SAGE Publications, Ltd.: New York, NY, USA, 2008. [Google Scholar]
- Fricker, R.D. Sampling Methods for Web and E-Mail Surveys. In The SAGE Handbook of Online Research Methods; SAGE Publications, Ltd.: New York, NY, USA, 2008; ISBN 978-0-85702-005-5. [Google Scholar]
- The R-Core Team. R: A Language and Environment for Statistical Computing; R Foundation for Statistical Computing: Vienna, Austria, 2017. [Google Scholar]
- Rosseel, Y. Lavaan: An R Package for Structural Equation Modeling. J. Stat. Softw. 2012, 48, 1–36. [Google Scholar] [CrossRef]
- Revelle, W. Psych: Procedures for Personality and Psychological Research; Northwestern University: Evanston, IL, USA, 2018. [Google Scholar]
- Jorgensen, T.D.; Pornprasertmanit, S.; Schoemann, A.M.; Rosseel, Y.; Miller, P.; Quick, C.; Garnier-Villarreal, M.; Selig, J.; Boulton, A.; Preacher, K.; et al. semTools: Useful Tools for Structural Equation Modeling. 2022. Available online: https://CRAN.R-project.org/package=semTools (accessed on 15 January 2025).
- Wickham, H.; Averick, M.; Bryan, J.; Chang, W.; McGowan, L.; François, R.; Grolemund, G.; Hayes, A.; Henry, L.; Hester, J.; et al. Welcome to the Tidyverse. J. Open Source Softw. 2019, 4, 1686. [Google Scholar] [CrossRef]
- Brown, T.A. Confirmatory Factor Analysis for Applied Research, 2nd ed.; The Guilford Press: New York, NY, USA, 2015; Volume 462, p. xvii. ISBN 978-1-4625-1779-4. [Google Scholar]
- Hoyle, R.H. Handbook of Structural Equation Modeling, 2nd ed.; The Guilford Press: New York, NY, USA, 2023. [Google Scholar]
- Hu, L.; Bentler, P.M. Cutoff Criteria for Fit Indexes in Covariance Structure Analysis: Conventional Criteria versus New Alternatives. Struct. Equ. Model. Multidiscip. J. 1999, 6, 1–55. [Google Scholar] [CrossRef]
- Chiorri, C. Fondamenti di Psicometria, 3rd ed.; McGraw Hill: Milano, IT, USA, 2020; ISBN 978-88-386-9557-5. [Google Scholar]
- Chiorri, C. Teoria e Tecnica Psicometrica: Costruire un Test Psicologico, 2nd ed.; McGraw-Hill Education: Milano, IT, USA, 2023; ISBN 978-88-386-5617-0. [Google Scholar]
- Tabachnick, B.G.; Fidell, L.S. Using Multivariate Statistics; Pearson: Harlow, UK, 2014. [Google Scholar]
- McDonald, R.P. Test Theory: A Unified Treatment; Lawrence Erlbaum Associates Publishers: Mahwah, NJ, USA, 1999; Volume 485, p. xi. ISBN 978-0-8058-3075-0. [Google Scholar]
- Raykov, T. Scale Construction and Development Using Structural Equation Modeling. In Handbook of Structural Equation Modeling; The Guilford Press: New York, NY, USA, 2012; pp. 472–492. ISBN 978-1-60623-077-0. [Google Scholar]
- Raykov, T. Scale Validity Evaluation with Congeneric Measures in Hierarchical Designs. Br. J. Math. Stat. Psychol. 2011, 64, 427–438. [Google Scholar] [CrossRef]
- Raykov, T.; Marcoulides, G.A. Introduction to Psychometric Theory; Routledge: New York, NY, USA, 2011; ISBN 978-0-203-84162-4. [Google Scholar]
- Barbaranelli, C.; Lee, C.S.; Vellone, E.; Riegel, B. Dimensionality and Reliability of the Self-Care of Heart Failure Index Scales: Further Evidence From Confirmatory Factor Analysis. Res. Nurs. Health 2014, 37, 524–537. [Google Scholar] [CrossRef]
- Meredith, W. Measurement Invariance, Factor Analysis and Factorial Invariance. Psychometrika 1993, 58, 525–543. [Google Scholar] [CrossRef]
- Millsap, R.E.; Yun-Tein, J. Assessing Factorial Invariance in Ordered-Categorical Measures. Multivar. Behav. Res. 2004, 39, 479–515. [Google Scholar] [CrossRef]
- Vandenberg, R.J.; Lance, C.E. A Review and Synthesis of the Measurement Invariance Literature: Suggestions, Practices, and Recommendations for Organizational Research. Organ. Res. Methods 2000, 3, 4–70. [Google Scholar] [CrossRef]
- Millsap, R.E. Statistical Approaches to Measurement Invariance; Routledge: New York, NY, USA, 2012. [Google Scholar]
- van de Schoot, R.; Lugtig, P.; Hox, J. A Checklist for Testing Measurement Invariance. Eur. J. Dev. Psychol. 2012, 9, 486–492. [Google Scholar] [CrossRef]
- Cheung, G.W.; Rensvold, R.B. Evaluating Goodness-of-Fit Indexes for Testing Measurement Invariance. Struct. Equ. Model. Multidiscip. J. 2002, 9, 233–255. [Google Scholar] [CrossRef]
- Alexopoulos, D.S.; Asimakopoulou, S. Psychometric Properties of Chen, Gully, and Eden’s “New General Self-Efficacy Scale” in a Greek Sample. Psychol. Rep. 2009, 105, 245–254. [Google Scholar] [CrossRef]
- Panzeri, A.; Castelnuovo, G.; Spoto, A. Assessing Discriminant Validity through Structural Equation Modeling: The Case of Eating Compulsivity. Nutrients 2024, 16, 550. [Google Scholar] [CrossRef]
- Rönkkö, M.; Cho, E. An Updated Guideline for Assessing Discriminant Validity. Organ. Res. Methods 2022, 25, 6–14. [Google Scholar] [CrossRef]
- Flora, D.B. Your Coefficient Alpha Is Probably Wrong, but Which Coefficient Omega Is Right? A Tutorial on Using R to Obtain Better Reliability Estimates. Adv. Methods Pract. Psychol. Sci. 2020, 3, 484–501. [Google Scholar] [CrossRef]
- Baran, L.; Janowski, M. General Self-Efficacy Associations with Personality and Motivation: Psychometric Properties and Measurement Invariance of the Polish New General Self-Efficacy Scale. Stud. Psychol. Theor. Prax. 2023, 23, 15–29. [Google Scholar] [CrossRef]
- El Alaoui, K.; Mulhem, H.; Pilotti, M.; Aamir, S.; Ahmad Tallouzi, E. Arabic-English Bilingual Speakers’ Reactions to the Statements of the New General Self-Efficacy Scale. Int. J. Learn. Divers. Identities 2017, 24, 21–38. [Google Scholar] [CrossRef]
- Hanh, T.T.H.; Thanasilp, S.; Pudtong, N. Psychometric Properties of the New General Self-Efficacy Scale for Vietnamese Persons with Colorectal Cancer. Belitung Nurs. J. 2024, 10, 548–553. [Google Scholar] [CrossRef]
- Clark, D.A.; Donnellan, M.B. Chapter 32—What If Apples Become Oranges? A Primer on Measurement Invariance in Repeated Measures Research. In The Handbook of Personality Dynamics and Processes; Rauthmann, J.F., Ed.; Academic Press: Cambridge, MA, USA, 2021; pp. 837–854. ISBN 978-0-12-813995-0. [Google Scholar]
- Zagaria, A.; Mocini, E.; Cerolini, S.; Donini, L.M.; Castelnuovo, G.; Manzoni, G.M.; Pietrabissa, G.; Lombardo, C. A Validation Study of the Italian Version of the Attitudes Toward Obese Persons (I-ATOP) Questionnaire. Obes. Res. Clin. Pract. 2022, 16, 262–268. [Google Scholar] [CrossRef]


| Descriptives | ||
|---|---|---|
| Age (M; SD) | 43.07 | 12.572 |
| Gender (n; %) | ||
| Males | 253 | 31.2% |
| Females | 558 | 68.8% |
| Education (n; %) | ||
| Middle school | 100 | 12.3% |
| High school | 384 | 47.3% |
| Bachelor degree | 135 | 16.6% |
| Master degree | 144 | 17.8% |
| Ph.D. | 48 | 5.9% |
| Civil status (n; %) | ||
| Single | 159 | 19.6% |
| In a relationship | 227 | 28.0% |
| Married | 327 | 40.3% |
| Separated | 31 | 3.8% |
| Divorced | 52 | 6.4% |
| Widowed | 15 | 1.8% |
| Work status (n; %) | ||
| Full-time worker | 404 | 49.8% |
| Part-time worker | 116 | 14.3% |
| Entrepreneur | 166 | 20.5% |
| Student | 47 | 5.8% |
| Unemployed | 49 | 6.0% |
| Retired | 29 | 3.6% |
| Descriptive Statistics | Properties | CFA | |||||||
|---|---|---|---|---|---|---|---|---|---|
| M | SD | SK | K | t | d | r(it-tot) | λ | R2 | |
| NGSES | 29.044 | 4.740 | −0.442 | 1.367 | |||||
| Item#1 | 3.57 | 0.866 | −0.532 | 0.289 | −21.72 | 2.16 | 0.612 | 0.724 | 0.524 |
| Item#2 | 3.69 | 0.822 | −0.679 | 0.628 | −22.30 | 2.22 | 0.676 | 0.788 | 0.621 |
| Item#3 | 3.90 | 0.775 | −0.826 | 1.254 | −19.64 | 1.97 | 0.654 | 0.775 | 0.600 |
| Item#4 | 3.33 | 0.934 | −0.198 | −0.378 | −27.09 | 2.69 | 0.631 | 0.725 | 0.526 |
| Item#5 | 3.64 | 0.827 | −0.473 | 0.415 | −23.08 | 2.30 | 0.688 | 0.791 | 0.625 |
| Item#6 | 3.89 | 0.743 | −0.909 | 1.714 | −17.99 | 1.80 | 0.637 | 0.760 | 0.577 |
| Item#7 | 3.31 | 0.836 | −0.101 | 0.008 | −17.27 | 1.71 | 0.510 | 0.597 | 0.356 |
| Item#8 | 3.71 | 0.725 | −0.675 | 0.952 | −18.55 | 1.85 | 0.611 | 0.721 | 0.520 |
| χ2 (df) | RMSEA | CFI | SRMR | ΔRMSEA | ΔCFI | ΔSRMR | |
|---|---|---|---|---|---|---|---|
| Model males | |||||||
| Model females | |||||||
| Configural inv. | 120.194 (40) | 0.070 | 0.994 | 0.047 | |||
| Metric inv. | 125.294 (47) | 0.064 | 0.994 | 0.047 | −0.006 | 0.000 | 0.000 |
| Scalar inv. | 152.748 (70) | 0.054 | 0.994 | 0.048 | −0.010 | 0.000 | 0.001 |
| Latent means inv. | 153.683 (71) | 0.054 | 0.994 | 0.048 | 0.000 | 0.000 | 0.000 |
Disclaimer/Publisher’s Note: The statements, opinions and data contained in all publications are solely those of the individual author(s) and contributor(s) and not of MDPI and/or the editor(s). MDPI and/or the editor(s) disclaim responsibility for any injury to people or property resulting from any ideas, methods, instructions or products referred to in the content. |
© 2025 by the authors. Licensee MDPI, Basel, Switzerland. This article is an open access article distributed under the terms and conditions of the Creative Commons Attribution (CC BY) license (https://creativecommons.org/licenses/by/4.0/).
Share and Cite
Rossi, A.A.; Mannarini, S.; Taccini, F.; Castelnuovo, G.; Pietrabissa, G. The Italian Version of the New General Self-Efficacy Scale (NGSES): Structural Validity, Psychometric Properties, and Measurement Invariance. J. Clin. Med. 2025, 14, 1988. https://doi.org/10.3390/jcm14061988
Rossi AA, Mannarini S, Taccini F, Castelnuovo G, Pietrabissa G. The Italian Version of the New General Self-Efficacy Scale (NGSES): Structural Validity, Psychometric Properties, and Measurement Invariance. Journal of Clinical Medicine. 2025; 14(6):1988. https://doi.org/10.3390/jcm14061988
Chicago/Turabian StyleRossi, Alessandro Alberto, Stefania Mannarini, Federica Taccini, Gianluca Castelnuovo, and Giada Pietrabissa. 2025. "The Italian Version of the New General Self-Efficacy Scale (NGSES): Structural Validity, Psychometric Properties, and Measurement Invariance" Journal of Clinical Medicine 14, no. 6: 1988. https://doi.org/10.3390/jcm14061988
APA StyleRossi, A. A., Mannarini, S., Taccini, F., Castelnuovo, G., & Pietrabissa, G. (2025). The Italian Version of the New General Self-Efficacy Scale (NGSES): Structural Validity, Psychometric Properties, and Measurement Invariance. Journal of Clinical Medicine, 14(6), 1988. https://doi.org/10.3390/jcm14061988

