Endometrial Infusion with Plasma Rich in Growth Factors (PRGF) in IVF Cycles: Randomized Clinical Trial in Very Thin Endometrium and Observational Uncontrolled Follow-Up After the Randomized Clinical Trial
Abstract
1. Introduction
2. Materials and Methods
2.1. Randomized Controlled Trial
Sample Size
2.2. Observational Cohort Study
2.3. Statistical Analysis
3. Results
3.1. Demographic Characteristics of Patients
3.2. Evolution of Endometrial Thickness in the RCT
3.3. Embryo Transfer and Embryo Transfer Outcome in the RCT
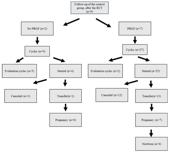
3.4. Follow-Up After the RCT Study
3.5. Analysis of Side Effects
4. Discussion
4.1. Strengths of Our Study
4.2. Limitations of Our Study
5. Conclusions
What Does This Study Add to the Clinical Work
Author Contributions
Funding
Institutional Review Board Statement
Informed Consent Statement
Data Availability Statement
Conflicts of Interest
References
- Matorras, R.; Urquijo, E.; Mendoza, R.; Corcostegui, B.; Exposito, A.; Rodriguez-Escudero, F. Ultrasound-guided embryo transfer improves pregnancy rates and increases the frequency of easy transfers. Hum. Reprod. 2002, 17, 1762–1766. [Google Scholar] [CrossRef] [PubMed]
- Momeni, M.; Rahbar, M.H.; Kovanci, E. A meta-analysis of the relationship between endometrial thickness and outcome of in vitro fertilization cycles. J. Hum. Reprod. Sci. 2011, 4, 130–137. [Google Scholar] [CrossRef] [PubMed]
- Liu, K.; Hartman, M.; Hartman, A.; Luo, Z.-C.; Mahutte, N. The impact of a thin endometrial lining on fresh and frozen–thaw IVF outcomes: An analysis of over 40,000 embryo transfers. Hum. Reprod. 2018, 33, 1883–1888. [Google Scholar] [CrossRef] [PubMed]
- Liu, K.E.; Hartman, M.; Hartman, A. Management of thin endometrium in assisted reproduction: A clinical practice guideline from the Canadian Fertility and Andrology Society. Reprod. Biomed. Online 2019, 39, 49–62. [Google Scholar] [CrossRef]
- Ranisavljevic, N.; Raad, J.; Anahory, T.; Grynberg, M.; Sonigo, C. Embryo transfer strategy and therapeutic options in infertile patients with thin endometrium: A systematic review. J. Assist. Reprod. Genet. 2019, 36, 2217–2231. [Google Scholar] [CrossRef]
- Remohi, J.; Ardiles, G.; Garcia-Velasco, J.; Gaitán, P.; Simón, C.; Pellicer, A. Endometrial thickness and serum oestradiol concentrations as predictors of outcome in oocyte donation. Hum. Reprod. 1997, 12, 2271–2276. [Google Scholar] [CrossRef]
- Chung, K.; Coutifaris, C.; Chalian, R.; Lin, K.; Ratcliffe, S.J.; Castelbaum, A.J.; Freedman, M.F.; Barnhart, K.T. Factors influencing adverse perinatal outcomes in pregnancies achieved through use of in vitro fertilization. Fertil. Steril. 2006, 86, 1634–1641. [Google Scholar] [CrossRef]
- Yuan, X.; Saravelos, S.H.; Wang, Q.; Xu, Y.; Li, T.-C.; Zhou, C. Endometrial thickness as a predictor of pregnancy outcomes in 10787 fresh IVF–ICSI cycles. Reprod. Biomed. Online 2016, 33, 197–205. [Google Scholar] [CrossRef]
- Fang, Z.; Huang, J.; Mao, J.; Yu, L.; Wang, X. Effect of endometrial thickness on obstetric and neonatal outcomes in assisted reproduction: A systematic review and meta-analysis. Reprod. Biol. Endocrinol. 2023, 21, 55. [Google Scholar] [CrossRef]
- Shufaro, Y.; Simon, A.; Laufer, N.; Fatum, M. Thin unresponsive endometrium—A possible complication of surgical curettage compromising ART outcome. J. Assist. Reprod. Genet. 2008, 25, 421–425. [Google Scholar] [CrossRef]
- Sher, G.; Fisch, J.D. Effect of vaginal sildenafil on the outcome of in vitro fertilization (IVF) after multiple IVF failures attributed to poor endometrial development. Fertil. Steril. 2002, 78, 1073–1076. [Google Scholar] [CrossRef] [PubMed]
- Check, J.H.; Cohen, R.; Choe, J. Failure to improve a thin endometrium in the late proliferative phase with uterine infusion of granulocyte-colony stimulating factor. Clin. Exp. Obs. Gynecol. 2014, 41, 473–475. [Google Scholar] [CrossRef]
- Ledee-Bataille, N.; Olivennes, F.; Lefaix, J.; Chaouat, G.; Frydman, R.; Delanian, S. Combined treatment by pentoxifylline and tocopherol for recipient women with a thin endometrium enrolled in an oocyte donation programme. Hum. Reprod. 2002, 17, 1249–1253. [Google Scholar] [CrossRef] [PubMed]
- Garcia-Velasco, J.A.; Acevedo, B.; Alvarez, C.; Alvarez, M.; Bellver, J.; Fontes, J.; Landeras, J.; Manau, D.; Martinez, F.; Muñoz, E. Strategies to manage refractory endometrium: State of the art in 2016. Reprod. Biomed. Online 2016, 32, 474–489. [Google Scholar] [CrossRef]
- Shirlow, R.; Healey, M.; Volovsky, M.; MacLachlan, V.; Vollenhoven, B. The effects of adjuvant therapies on embryo transfer success. J. Reprod. Infertil. 2017, 18, 368. [Google Scholar]
- Bashiri, A.; Halper, K.I.; Orvieto, R. Recurrent Implantation Failure-update overview on etiology, diagnosis, treatment and future directions. Reprod. Biol. Endocrinol. 2018, 16, 121. [Google Scholar] [CrossRef]
- Gallos, I.D.; Khairy, M.; Chu, J.; Rajkhowa, M.; Tobias, A.; Campbell, A.; Dowell, K.; Fishel, S.; Coomarasamy, A. Optimal endometrial thickness to maximize live births and minimize pregnancy losses: Analysis of 25,767 fresh embryo transfers. Reprod. Biomed. Online 2018, 37, 542–548. [Google Scholar] [CrossRef]
- Holden, E.C.; Dodge, L.E.; Sneeringer, R.; Moragianni, V.A.; Penzias, A.S.; Hacker, M.R. Thicker endometrial linings are associated with better IVF outcomes: A cohort of 6331 women. Hum. Fertil. 2018, 21, 288–293. [Google Scholar] [CrossRef]
- Sheykhhasan, M.; Seifalian, A. Plasma-Rich in Growth Factor and its Clinical Application. Curr. Stem Cell Res. Ther. 2021, 16, 730–744. [Google Scholar] [CrossRef]
- Anitua, E.; de la Fuente, M.; Ferrando, M.; Quintana, F.; Larreategui, Z.; Matorras, R.; Orive, G. Biological effects of plasma rich in growth factors (PRGF) on human endometrial fibroblasts. Eur. J. Obstet. Gynecol. Reprod. Biol. 2016, 206, 125–130. [Google Scholar] [CrossRef]
- Orive, G.; Anitua, E. Platelet-rich therapies as an emerging platform for regenerative medicine. Expert. Opin. Biol. Ther. 2021, 21, 1603–1608. [Google Scholar] [CrossRef] [PubMed]
- Borzini, P.; Mazzucco, I. Platelet-rich plasma (PRP) and platelet derivatives for topical therapy. What is true from the biologic view point? ISBT Sci. Ser. 2007, 2, 272–281. [Google Scholar] [CrossRef]
- Perussolo, J.; Calciolari, E.; Dereka, X.; Donos, N. Platelet-rich plasma and plasma rich in growth factors in extra-oral wound care. Periodontol. 2000 2025, 97, 320–341. [Google Scholar] [CrossRef]
- Hu, S.; Jin, Z.; Tang, Q. Effects of Intrauterine Infusion of Autologous Platelet-Rich Plasma in Women Undergoing Treatment with Assisted Reproductive Technology: A Meta-Analysis of Randomized Controlled Trials. Geburtshilfe Frauenheilkd. 2023, 83, 453–462. [Google Scholar] [CrossRef]
- Anitua, E.; Allende, M.; de la Fuente, M.; Del Fabbro, M.; Alkhraisat, M.H. Efficacy of Platelet-Rich Plasma in Women with a History of Embryo Transfer Failure: A Systematic Review and Meta-Analysis with Trial Sequential Analysis. Bioengineering 2023, 10, 303. [Google Scholar] [CrossRef]
- Farimani, M.; Heshmati, S.; Poorolajal, J.; Bahmanzadeh, M. A report on three live births in women with poor ovarian response following intra-ovarian injection of platelet-rich plasma (PRP). Mol. Biol. Rep. 2019, 46, 1611–1616. [Google Scholar] [CrossRef]
- Pantos, K.; Simopoulou, M.; Pantou, A.; Rapani, A.; Tsioulou, P.; Nitsos, N.; Syrkos, S.; Pappas, A.; Koutsilieris, M.; Sfakianoudis, K. A Case Series on Natural Conceptions Resulting in Ongoing Pregnancies in Menopausal and Prematurely Menopausal Women Following Platelet-Rich Plasma Treatment. Cell Transpl. 2019, 28, 1333–1340. [Google Scholar] [CrossRef]
- Quintana, F.; Vendrell, A.; Fernandez, S.P.; Fuente, M.; Merino-Pérez, A.; Ferrando, M.; Matorras, R. Safety of Plasma Rich in Growth Factors (PRGF) as additive to healthy human sperm samples: A pilot study. JBRA Assist. Reprod. 2024, 28, 224–233. [Google Scholar] [CrossRef]
- Kshersagar, J.; Kawale, A.A.; Tardalkar, K.; Damle, M.N.; Chaudhari, L.R.; Sharma, R.; Joshi, M.G. Activated platelet-rich plasma accelerate endometrial regeneration and improve pregnancy outcomes in murine model of disturbed endometrium. Cell Tissue Bank. 2024, 25, 453–461. [Google Scholar] [CrossRef]
- Chang, Y.; Li, J.; Chen, Y.; Wei, L.; Yang, X.; Shi, Y.; Liang, X. Autologous platelet-rich plasma promotes endometrial growth and improves pregnancy outcome during in vitro fertilization. Int. J. Clin. Exp. Med. 2015, 8, 1286–1290. [Google Scholar]
- Chang, Y.; Li, J.; Wei, L.N.; Pang, J.; Chen, J.; Liang, X. Autologous platelet-rich plasma infusion improves clinical pregnancy rate in frozen embryo transfer cycles for women with thin endometrium. Medicine 2019, 98, e14062. [Google Scholar] [CrossRef] [PubMed]
- Zadehmodarres, S.; Salehpour, S.; Saharkhiz, N.; Nazari, L. Treatment of thin endometrium with autologous platelet-rich plasma: A pilot study. JBRA Assist. Reprod. 2017, 21, 54–56. [Google Scholar] [CrossRef] [PubMed]
- Tandulwadkar, S.R.; Naralkar, M.V.; Surana, A.D.; Selvakarthick, M.; Kharat, A.H. Autologous Intrauterine Platelet-Rich Plasma Instillation for Suboptimal Endometrium in Frozen Embryo Transfer Cycles: A Pilot Study. J. Hum. Reprod. Sci. 2017, 10, 208–212. [Google Scholar] [CrossRef]
- Nazari, L.; Salehpour, S.; Hoseini, S.; Zadehmodarres, S.; Azargashb, E. Effects of autologous platelet-rich plasma on endometrial expansion in patients undergoing frozen-thawed embryo transfer: A double-blind RCT. Int. J. Reprod. Biomed. 2019, 17, 443–448. [Google Scholar] [CrossRef]
- Eftekhar, M.; Neghab, N.; Naghshineh, E.; Khani, P. Can autologous platelet rich plasma expand endometrial thickness and improve pregnancy rate during frozen-thawed embryo transfer cycle? A randomized clinical trial. Taiwan. J. Obs. Gynecol. 2018, 57, 810–813. [Google Scholar] [CrossRef]
- Anitua, E.; Prado, R.; Nurden, A.T.; Nurden, P. Characterization of Plasma Rich in Growth Factors (PRGF): Components and formulations. In Platelet Rich Plasma in Orthopaedics and Sports Medicine; Anitua, E., Cugat, R., Sánchez, M., Eds.; Springer International Publishing: Cham, Switzerland, 2018; pp. 29–45. [Google Scholar]
- Huniadi, A.; Zaha, I.A.; Naghi, P.; Stefan, L.; Sachelarie, L.; Bodog, A.; Szuhai-Bimbo, E.; Macovei, C.; Sandor, M. Autologous Platelet-Rich Plasma (PRP) Efficacy on Endometrial Thickness and Infertility: A Single-Centre Experience from Romania. Medicina 2023, 59, 1532. [Google Scholar] [CrossRef]
- Agirregoikoa, J.A.; de Pablo, J.L.; de la Fuente, M.; Anitua, E. Potential of Plasma Rich in Growth Factors (PRGF-Endoret) to Enhance the Efficacy of Assisted Reproductive Techniques in Refractory Cases. Cureus 2022, 14, e26623. [Google Scholar] [CrossRef]
- Mathyk, B.; Schwartz, A.; DeCherney, A.; Ata, B. A critical appraisal of studies on endometrial thickness and embryo transfer outcome. Reprod. Biomed. Online 2023, 47, 103259. [Google Scholar] [CrossRef]
- Kolibianakis, E.M.; Zikopoulos, K.A.; Fatemi, H.M.; Osmanagaoglu, K.; Evenpoel, J.; Van Steirteghem, A.; Devroey, P. Endometrial thickness cannot predict ongoing pregnancy achievement in cycles stimulated with clomiphene citrate for intrauterine insemination. Reprod. Biomed. Online 2004, 8, 115–118. [Google Scholar] [CrossRef]
- Kumbak, B.; Erden, H.F.; Tosun, S.; Akbas, H.; Ulug, U.; Bahçeci, M. Outcome of assisted reproduction treatment in patients with endometrial thickness less than 7 mm. Reprod. Biomed. Online 2009, 18, 79–84. [Google Scholar] [CrossRef]
- Amui, J.; Check, J.H.; Cohen, R. Successful twin pregnancy in a donor oocyte recipient despite a maximum endometrial thickness in the late proliferative phase of 4 mm. Clin. Exp. Obs. Gynecol. 2011, 38, 328–329. [Google Scholar]
- Spandorfer, S.D.; Arrendondo-Soberon, F.; Loret de Mola, J.R.; Feinberg, R.F. Reliability of intraobserver and interobserver sonographic endometrial stripe thickness measurements. Fertil. Steril. 1998, 70, 152–154. [Google Scholar] [CrossRef] [PubMed]
- Miwa, I.; Tamura, H.; Takasaki, A.; Yamagata, Y.; Shimamura, K.; Sugino, N. Pathophysiologic features of "thin" endometrium. Fertil. Steril. 2009, 91, 998–1004. [Google Scholar] [CrossRef] [PubMed]
- Kusumi, M.; Ihana, T.; Kurosawa, T.; Ohashi, Y.; Tsutsumi, O. Intrauterine administration of platelet-rich plasma improves embryo implantation by increasing the endometrial thickness in women with repeated implantation failure: A single-arm self-controlled trial. Reprod. Med. Biol. 2020, 19, 350–356. [Google Scholar] [CrossRef]
- Delisle, M.F.; Villeneuve, M.; Boulvain, M. Measurement of endometrial thickness with transvaginal ultrasonography: Is it reproducible? J. Ultrasound Med. 1998, 17, 481–484; quiz 485-486. [Google Scholar] [CrossRef]




| Total (N = 22) | Groups | |||
|---|---|---|---|---|
| Study (N = 13) | Control (N = 9) | p-Value | ||
| Age (years) | 39.14 ± 4.25 (37.25–41.02) | 38.85 ± 4.83 (35.93–41.76) | 39.56 ± 3.47 (36.89–42.22) | 0.693 |
| Weight (kg) | 60.28 ± 6.96 (57.19–63.37) | 59.78 ± 8.48 (54.66–64.91) | 61.00 ± 4.30 (57.69–64.31) | 0.664 |
| Height (m) | 1.63 ± 0.07 (1.59–1.66) | 1.63 ± 0.08 (1.58–1.68) | 1.62 ± 0.07 (1.57–1.67) | 0.790 |
| BMI (kg/m2) | 22.89 ± 3.41 (21.38–24.40) | 22.57 ± 3.61 (20.39–24.75) | 23.35 ± 3.26 (20.84–25.85) | 0.605 |
| Previous transfers | ||||
| No transfer | 13.64% (3) | 23.08% (3) | 0.00% (0) | 0.121 |
| Own oocyte transfers | 50% (11) | 53.85% (7) | 44.44% (4) | 0.308 |
| 1 | 54.55% (6) | 71.43% (5) | 25.00% (1) | |
| 2 | 18.18% (2) | 14.29% (1) | 25.00% (1) | |
| 3 or more | 27.27% (3) | 14.29% (1) | 50.00% (2) | |
| Donor oocyte transfers | 36.36% (8) | 23.08% (3) | 55.55% (5) | 0.915 |
| 1 | 25.0% (2) | 33.33% (1) | 20.00% (1) | |
| 2 | 37.5% (3) | 33.33% (1) | 40.00% (2) | |
| 3 or more | 37.5% (3) | 33.33% (1) | 40.00% (2) | |
| Previous biochemical miscarriage | 13.64% (3) | 23.08% (3) | 0.00% (0) | 0.121 |
| Previous clinical miscarriage | 45.45% (10) | 46.15% (6) | 44.44% (4) | 0.937 |
| Previous operative hysteroscopy | 18.18% (4) | 30.77% (4) | 77.78% (7) | 0.147 |
| Pre-existing condition | 59.09% (13) | 53.85% (7) | 66.67% (6) | 0.548 |
| Smoking habit | 4.55% (1) | 7.69% (1) | 0.00% (0) | 0.412 |
| Group | |||
|---|---|---|---|
| Study (N = 13) | Control (N = 9) | p-Value | |
| Initial endometrial thickness (mm) | 4.44 ± 0.40 (4.20–4.68) | 4.29 ± 0.88 (3.61–4.97) | 0.787 |
| Final endometrial thickness | 5.74 ± 0.87 (5.21–6.26) | 4.87 ± 0.76 (4.28–5.45) | 0.022 |
| Difference in endometrial thickness | 1.30 ± 0.67 (0.89–1.71) | 0.58 ± 0.51 (0.18–0.97) | 0.010 |
| Women with EMT ≥ 7 mm (%) | 23.08% (3/13) | 0 (0/9) | 0.24 |
| p | ||
|---|---|---|
| EMT in cycle after PRGF cycle (mm) | 6.59 ± 1.11 (5.94–7.23) | |
| EMT in PRGF cycle (mm) | 5.74 ± 0.87 (5.21–6.26) | |
| EMT in cycle after PRGF cycle –EMT in PGRF cycle (mm) | 0.85 ± 1.07 (0.32–1.56) | 0.03 |
| EMT in cycle after PRGF cycle –EMT in PGRF cycle, categorized | ||
| Increase | 66.67% (10) | |
| Decrease | 20.00% (3) | |
| No changes | 13.33% (2) |
| PRGF Group at Randomization | Control Group at Randomization | |||||
|---|---|---|---|---|---|---|
| PRGF Cycle Randomized Study | Post-Randomization Cycle | Combination | Control Group Randomized Study | Post-Randomization Cycle | ||
| Receiving PRGF | Not Receiving PRGF | |||||
| Initial Patients (n) | 13 | 10 | 13 | 9 | 7 | 2 |
| Per transfer PR (%) | 66.7 (2/3) | 40 (6/15) | 44.4 (8/18) | NC | 53.8 (7/13) | 0 (0/1) |
| Per started cycle PR (%) | 15.4 (2/13) | 22.3 (6/22) | 22.9 (8/35) | 0 (0/9) | 28.0 (7/25) | 0 (0/4) |
| Per starting woman PR (%) | 15.4 (2/13) | 60 (6/10) | 61.5 (8/13) | 0 (0/9) | 57.1 (4/7) | 0 (0/2) |
| Per transfer LBR (%) | 33.3 (1/3) | 20 (3/15) | 22.2 (4/18) | NC | 30.8 (4/13) | 0 (0/1) |
| Per started cycle LBR (%) | 7.7 (1/13) | 13.6 (3/22) | 11.4 (4/35) | 0 (0/9) | 16.0 (4/25) | 0 (0/2) |
| Per starting woman LBR (%) | 7.7 (1/13) | 30 (3/10) | 30.8 (4/13) | 0 (0/9) | 57.1 (4/7) | 0 (0/2) |
| PRGF | |||
|---|---|---|---|
| No (N = 9) | Yes (N = 27) | p-Value | |
| Endometrial thickness in cycle after PRGF cycle (mm) | 6.05 ± 1.53 (3.62–8.48) | 6.53 ± 1.02 (6.10–6.96) | 0.579 |
| Endometrial thickness in PRGF cycle (mm) | 5.76 ± 0.49 (5.38–6.13) | 4.86 ± 0.63 (4.61–5.10) | <0.001 |
| Endometrial thickness procedure—endometrial thickness PGRF (mm) | 0.60 ± 1.88 (−2.39–3.59) | 1.60 ± 1.18 (1.10–2.10) | 0.148 |
| Endometrial thickness procedure—endometrial thickness PGRF categorized | 0.005 | ||
| Increase | 22.22% (2) | 88.89% (24) | |
| Decrease | 55.56% (5) | 7.41% (2) | |
| No changes | 22.22% (2) | 7.41% (1) | |
Disclaimer/Publisher’s Note: The statements, opinions and data contained in all publications are solely those of the individual author(s) and contributor(s) and not of MDPI and/or the editor(s). MDPI and/or the editor(s) disclaim responsibility for any injury to people or property resulting from any ideas, methods, instructions or products referred to in the content. |
© 2025 by the authors. Licensee MDPI, Basel, Switzerland. This article is an open access article distributed under the terms and conditions of the Creative Commons Attribution (CC BY) license (https://creativecommons.org/licenses/by/4.0/).
Share and Cite
Castells, I.; Ferrando, M.; de la Fuente, M.; Gantxegi, M.; Quintana, F.; Mascaros, J.M.; Anitua, E.; Matorras, R. Endometrial Infusion with Plasma Rich in Growth Factors (PRGF) in IVF Cycles: Randomized Clinical Trial in Very Thin Endometrium and Observational Uncontrolled Follow-Up After the Randomized Clinical Trial. J. Clin. Med. 2025, 14, 1952. https://doi.org/10.3390/jcm14061952
Castells I, Ferrando M, de la Fuente M, Gantxegi M, Quintana F, Mascaros JM, Anitua E, Matorras R. Endometrial Infusion with Plasma Rich in Growth Factors (PRGF) in IVF Cycles: Randomized Clinical Trial in Very Thin Endometrium and Observational Uncontrolled Follow-Up After the Randomized Clinical Trial. Journal of Clinical Medicine. 2025; 14(6):1952. https://doi.org/10.3390/jcm14061952
Chicago/Turabian StyleCastells, Ines, Marcos Ferrando, María de la Fuente, Maitane Gantxegi, Fernando Quintana, Juan Manuel Mascaros, Eduardo Anitua, and Roberto Matorras. 2025. "Endometrial Infusion with Plasma Rich in Growth Factors (PRGF) in IVF Cycles: Randomized Clinical Trial in Very Thin Endometrium and Observational Uncontrolled Follow-Up After the Randomized Clinical Trial" Journal of Clinical Medicine 14, no. 6: 1952. https://doi.org/10.3390/jcm14061952
APA StyleCastells, I., Ferrando, M., de la Fuente, M., Gantxegi, M., Quintana, F., Mascaros, J. M., Anitua, E., & Matorras, R. (2025). Endometrial Infusion with Plasma Rich in Growth Factors (PRGF) in IVF Cycles: Randomized Clinical Trial in Very Thin Endometrium and Observational Uncontrolled Follow-Up After the Randomized Clinical Trial. Journal of Clinical Medicine, 14(6), 1952. https://doi.org/10.3390/jcm14061952

