Assessment of the Psychometric Properties of the Tampa Scale of Kinesiophobia (TSK) Questionnaire in Poland Based on Patients with Type 2 Diabetes Complicated by Stroke
Abstract
1. Introduction
2. Materials and Methods
2.1. Organization of the Study
2.2. Inclusion and Exclusion Criteria
2.3. Tampa Scale for Kinesiophobia
2.4. Statistical Methods
2.5. Participants
3. Results
3.1. Floor and Ceiling Effect
3.2. Reliability Analysis
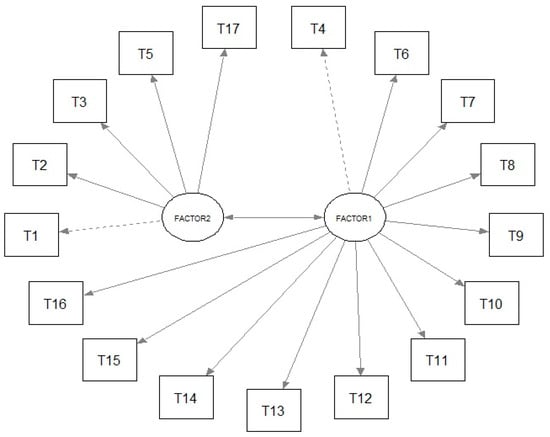
3.3. Exploratory Factor Analysis
3.4. Confirmatory Factor Analysis
4. Discussion
5. Conclusions
5.1. Limitations of the Study
5.2. Practical Implications
Author Contributions
Funding
Institutional Review Board Statement
Informed Consent Statement
Data Availability Statement
Acknowledgments
Conflicts of Interest
References
- Larsson, S.C.; Scott, R.A.; Traylor, M.; Langenberg, C.C.; Hindy, G.; Melander, O.; Orho-Melander, M.; Seshadri, S.; Wareham, N.J.; Markus, H.S.; et al. Type 2 diabetes, glucose, insulin, BMI, and ischemic stroke subtypes: Mendelian randomization study. Neurology 2017, 89, 454–460. [Google Scholar] [CrossRef] [PubMed]
- Błażejewska-Hyżorek, B.; Czernuszenko, A.; Członkowska, A.; Ferens, A.; Gąsecki, D.; Kaczorowski, R.; Karaszewski, B.; Karliński, M.; Kaźmierski, R.; Kłysz, B.; et al. Stroke treatment guidelines. Pol. Przegląd Neurol. 2019, 15 (Suppl. A), A1–A156. [Google Scholar] [CrossRef]
- Echouffo-Tcheugui, J.B.; Xu, H.; Matsouaka, R.A.; Xian, Y.; Schwamm, L.H.; Smith, E.E.; Bhatt, D.L.; Hernandez, A.F.; Heidenreich, P.A.; Fonarow, G.C. Diabetes and long-term outcomes of ischaemic stroke: Findings from Get With The Guidelines-Stroke. Eur. Heart J. 2018, 39, 2376–2386. [Google Scholar] [CrossRef]
- Zhang, L.; Li, X.; Wolfe, C.D.A.; O’Connell, M.D.L.; Wang, Y. Diabetes As an Independent Risk Factor for Stroke Recurrence in Ischemic Stroke Patients: An Updated Meta-Analysis. Neuroepidemiology 2021, 55, 427–435. [Google Scholar] [CrossRef]
- Maida, C.D.; Daidone, M.; Pacinella, G.; Norrito, R.L.; Pinto, A.; Tuttolomondo, A. Diabetes and Ischemic Stroke: An Old and New Relationship an Overview of the Close Interaction between These Diseases. Int. J. Mol. Sci. 2022, 23, 2397. [Google Scholar] [CrossRef]
- International Diabetes Federation. IDF Diabetes Atlas. In Diabetes Around the World in 2021; International Diabetes Federation: Brussels, Belgium, 2021; Available online: https://diabetesatlas.org (accessed on 12 January 2025).
- Kori, S.H.; Miller, R.P.; Todd, D.D. Kinesiophobia: A new view of chronic pain behavior. Pain Manag. 1990, 3, 35–43. [Google Scholar]
- Kushi, L.H.; Doyle, C.; McCullough, M.; Rock, C.L.; Demark-Wahnefried, W.; Bandera, E.V.; Gapstur, S.; Patel, A.V.; Andrews, K.; Gansler, T.; et al. American Cancer Society Guidelines on nutrition and physical activity for cancer prevention: Reducing the risk of cancer with healthy food choices and physical activity. CA Cancer J. Clin. 2012, 62, 30–67. [Google Scholar] [CrossRef]
- Houben, R.M.; Leeuw, M.; Vlaeyen, J.W.; Goubert, L.; Picavet, H.S. Fear of movement/injury in the general population: Factor structure and psychometric properties of an adapted version of the Tampa Scale for Kinesiophobia. J. Behav. Med. 2005, 28, 415–424. [Google Scholar] [CrossRef] [PubMed]
- Roelofs, J.; Sluiter, J.K.; Frings-Dresen, M.H.; Goossens, M.; Thibault, P.; Boersma, K.; Vlaeyen, J.W. Fear of movement and (re)injury in chronic musculoskeletal pain: Evidence for an invariant two-factor model of the Tampa Scale for Kinesiophobia across pain diagnoses and Dutch, Swedish, and Canadian samples. Pain 2007, 131, 181–190. [Google Scholar] [CrossRef]
- Koho, P.; Borodulin, K.; Kautiainen, H.; Kujala, U.; Pohjolainen, T.; Hurri, H. Finnish version of the Tampa Scale of Kinesiophobia: Reference values in the Finnish general population and associations with leisure-time physical activity. J. Rehabil. Med. 2015, 47, 249–255. [Google Scholar] [CrossRef]
- Lundberg, M.K.; Styf, J.; Carlsson, S.G. A psychometric evaluation of the Tampa Scale of Kinesiophobia—From a physiotherapeutic perspective. Phys. Ther. Pract. 2004, 20, 121–133. [Google Scholar] [CrossRef]
- Gómez-Pérez, L.; López-Martínez, A.E.; Ruiz-Párraga, G.T. Psychomteric Properties of the Spanish version of the Tampa Scale of Kinesiophobia (TSK). J. Pain 2011, 12, 425–435. [Google Scholar] [CrossRef]
- Cordeiro, N.; Pezarat-Correia, P.; Gil, J.; Cabri, J. Portuguese Language Version of the Tampa Scale for Kinesiophobia. J. Musc. Pain 2013, 21, 58–63. [Google Scholar] [CrossRef]
- Kikuchi, N.; Matsudaira, K.; Sawada, T.; Oka, H. Psychometric properties of the Japanese version of the Tampa Scale for Kinesiophobia (TSK-J) in patients with whiplash neck injury pain and/or low back pain. J. Orthop. Sci. 2015, 20, 985–992. [Google Scholar] [CrossRef] [PubMed]
- Knapik, A.; Dąbek, J.; Gallert-Kopyto, W.; Plinta, R.; Brzęk, A. Psychometric Features of the Polish Version of TSK Heart in Elderly Patients with Coronary Artery Disease. Medicina 2020, 56, 467. [Google Scholar] [CrossRef]
- Rozmiarek, M.; Grajek, M.; Malchrowicz-Mośko, E.; Sobczyk, K.; Krupa-Kotara, K.; Nowaczyk, P.; Wasiewicz, J.; Urbaniak, T.; Siejak, W.; Czerniak, U.; et al. Polish Adaptation of the Modified Tampa Scale of Kinesiophobia for Fatigue (TSK-F) and the Revision of the Tampa Scale in Terms of Pain for Cancer Patients. Int. J. Environ. Res. Public Health 2022, 19, 12730. [Google Scholar] [CrossRef] [PubMed]
- HajGhanbari, B.; Holsti, L.; Road, J.D.; Darlene Reid, W. Pain in people with chronic obstructive pulmonary disease (COPD). Respir. Med. 2012, 106, 998–1005. [Google Scholar] [CrossRef]
- Malfliet, A.; Van Oosterwijck, J.; Meeus, M.; Cagnie, B.; Danneels, L.; Dolphens, M.; Buyl, R.; Nijs, J. Kinesiophobia and maladaptive coping strategies prevent improvements in pain catastrophizing following pain neuroscience education in fibromyalgia/chronic fatigue syndrome: An explorative study. Physiother. Theory Pract. 2017, 33, 653–660. [Google Scholar] [CrossRef]
- Vogel, M.; Riediger, C.; Krippl, M.; Frommer, J.; Lohmann, C.; Illiger, S. Negative Affect, Type D Personality, Quality of Life, and Dysfunctional Outcomes of Total Knee Arthroplasty. Pain Res. Manag. 2019, 2019, 6393101. [Google Scholar] [CrossRef]
- Eshoj, H.; Rasmussen, S.; Frich, L.H.; Jensen, S.L.; Søgaard, K.; Juul-Kristensen, B. Patients with non-operated traumatic primary or recurrent anterior shoulder dislocation have equally poor self-reported and measured shoulder function: A cross-sectional study. BMC Musculoskelet. Disord. 2019, 20, 59. [Google Scholar] [CrossRef]
- Monticone, M.; Ferrante, S.; Ambrosini, E.; Rocca, B.; Secci, C.; Foti, C. Development of the Tampa Scale of Kinesiophobia for Parkinson’s disease: Confirmatory factor analysis, reliability, validity and sensitivity to change. Int. J. Rehabil. Res. 2015, 38, 113–120. [Google Scholar] [CrossRef] [PubMed]
- Kahraman, T.; Ozdogar, A.T.; Yigit, P.; Hosgel, I.; Mehdiyev, Z.; Ertekin, O.; Ozakbas, S. Feasibility of a 6-Month Yoga Program to Improve the Physical and Psychosocial Status of Persons with Multiple Sclerosis and their Family Members. Explore 2018, 14, 36–43. [Google Scholar] [CrossRef] [PubMed]
- Sethy, D.; Sahoo, S.; Bajpai, P.; Kujur, E.S.; Biswas, A.; Mohakud, K. Effect of cognitive behaviour therapy on kinesiophobia after CRPS-I in a case of stroke hemiplegia: A case report. Int. J. Health Sci. Res. 2017, 7, 340–346. [Google Scholar]
- Misterska, E.; Jankowski, R.; Głowacki, J.; Shadi, M.; Walczak, M.; Głowacki, M. Kinesiophobia in pre-operative patients with cervical discopathy and coexisting degenerative changes in relation to pain-related varibles, psychological state and sports activity. Med. Sci. Monit. 2015, 21, 181–194. [Google Scholar] [CrossRef]
- Bąk, E.; Młynarska, A.; Marcisz, C.; Kadłubowska, M.; Marcisz-Dyla, E.; Sternal, D.; Młynarski, R.; Krzemińska, S. Kinesiophobia in elderly polish patients after ischemic stroke, including frailty syndrome. Neuropsychiatr. Dis. Treat. 2022, 18, 707–715. [Google Scholar] [CrossRef]
- Goubert, L.; Crombez, G.; Van Damme, S.; Vlaeyen, J.W.; Bijttebier, P.; Roelofs, J. Confirmatory factor analysis of the Tampa Scale for Kinesiophobia: Invariant two-factor model across low back pain patients and fibromyalgia patients. Clin. J. Pain 2004, 20, 103–110. [Google Scholar] [CrossRef]
- Vlaeyen, J.W.; Kole-Snijders, A.M.; Rotteveel, A.M.; Ruesink, R.; Heuts, P.H. The role of fear of movement/(re)injury in pain disability. J. Occup. Rehabil. 1995, 5, 235–252. [Google Scholar] [CrossRef]
- Bäck, M.; Jansson, B.; Cider, A.; Herlitz, J.; Lundberg, M. Validation of a questionnaire to detect kinesiophobia (fear of movement) in patients with coronary artery disease. J. Rehabil. Med. 2012, 44, 363–369. [Google Scholar] [CrossRef]
- Rusu, A.C.; Kreddig, N.; Hallner, D.; Hülsebusch, J.; Hasenbring, M.I. Fear of movement/(Re)injury in low back pain: Confirmatory validation of a German version of the Tampa Scale for Kinesiophobia. BMC Musculoskelet. Disord. 2014, 15, 280. [Google Scholar] [CrossRef]



| Parameter | Total N = 166 | ||
|---|---|---|---|
| Gender | Female | 82 (49.4%) | |
| Male | 84 (50.6%) | ||
| Age | <60 years | 50 (30.1%) | |
| 60–69 years | 54 (32.6%) | ||
| 70 years and older | 62 (37.3%) | ||
| Education | Primary and vocational | Primary | 17 (10.2%) |
| Vocational | 67 (40.4%) | ||
| Secondary and higher | Secondary | 59 (35.5%) | |
| Higher | 23 (13.9%) | ||
| Employment status | Yes | Employed | 41 (24.7%) |
| No | Unemployed | 11 (6.6%) | |
| Retired | 101 (60.8%) | ||
| On disability pension | 13 (7.8%) | ||
| Marital status | Married | 115 (69.3%) | |
| Other | Single | 10 (6.0%) | |
| Vidived | 28 (16.9%) | ||
| Divorced | 13 (7.8%) | ||
| Place of residence | City | 78 (47.0%) | |
| Village | 88 (53.0%) | ||
| Living arrangement | Alone | 28 (16.9%) | |
| With family | 138 (83.1%) | ||
| Parameter | Total N = 166 | |
|---|---|---|
| Stroke duration (months) | Mean ± SD | 1.9 ± 0.7 |
| Median | 2.0 | |
| Quartiles (25–75%) | 1.0–2.0 | |
| Rankin Scale | Mean ± SD | 2.54 ± 1.8 |
| Median | 3.0 | |
| Quartiles (25–75%) | 1.0–4.0 | |
| Bartel Index | Mean ± SD | 59.5 ± 39.3 |
| Median | 62.5 | |
| Quartiles (25–75%) | 20–100 | |
| NIHSS score | Mean ± SD | 6 ± 8.4 |
| Median | 3.0 | |
| Quartiles (25–75%) | 1.0–7.0 | |
| Duration of diabetes (years) | Mean ± SD | 11.0 ± 1.5 |
| Median | 11.0 | |
| Quartiles (25–75%) | 10.0–12.0 | |
| Fasting glucose | Mean ± SD | 138.7 ± 7.8 |
| Median | 141.5 | |
| Quartiles (25–75%) | 135.0–143.0 | |
| HbA1C | Mean ± SD | 10.9 ± 1.4 |
| Median | 11.2 | |
| Quartiles (25–75%) | 9.8–12.2 | |
| BMI | Mean ± SD | 28.7 ± 4.8 |
| Median | 28.0 | |
| Quartiles (25–75%) | 25.3–31.2 |
| N | M | SD | Min | Max | Q1 | Me | Q3 | |
|---|---|---|---|---|---|---|---|---|
| TSK | 166 | 44.6 | 7.9 | 17.0 | 67.0 | 41.0 | 45.0 | 49.0 |
| TSK | ||
|---|---|---|
| Question | Floor Effect | Ceiling Effect |
| 1 | 41 (24.7%) | 14 (8.4%) |
| 2 | 30 (18.1%) | 8 (4.8%) |
| 3 | 11 (6.6%) | 33 (19.9%) |
| 4 | 11 (6.6%) | 24 (14.4%) |
| 5 | 18 (10.8%) | 17 (10.2%) |
| 6 | 16 (9.6%) | 29 (17.5%) |
| 7 | 8 (4.8%) | 25 (15.1%) |
| 8 | 10 (6.0%) | 14 (8.4%) |
| 9 | 8 (4.8%) | 18 (10.8%) |
| 10 | 14 (8.4%) | 24 (14.4%) |
| 11 | 11 (6.6%) | 18 (10.8%) |
| 12 | 5 (3.0%) | 53 (31.9%) |
| 13 | 8 (4.8%) | 33 (19.9%) |
| 14 | 18 (10.8%) | 16 (9.6%) |
| 15 | 9 (5.4%) | 26 (15.7%) |
| 16 | 12 (7.2%) | 14 (8.4%) |
| 17 | 17 (10.2%) | 16 (9.6%) |
| Reliability Statistics | Cronbach’s Alpha | 0.875 | Guttman Index | 0.893 | ||
| 95% Confidence Interval | Scale Statistics: | Mean ± SD | N of Item | |||
| lower | upper | 2.62 ± 0.46 | 17 | |||
| 0.847 | 0.902 | |||||
| Items | Statements | Mean ± SD | Corrected Item-Total Correlation | Cronbach’s Alpha if Item Deleted | ||
| T1 | I am afraid I might injure myself if I exercise. | 2.27 ± 0.93 | 0.529 | 0.869 | ||
| T2 | If I tried to overcome this fear, the pain would get worse. | 2.24 ± 0.80 | 0.521 | 0.869 | ||
| T3 | My body tells me that something dangerous is happening. | 2.81 ± 0.83 | 0.653 | 0.864 | ||
| T4 | My pain would probably decrease if I exercised. | 2.72 ± 0.78 | 0.563 | 0.867 | ||
| T5 | People do not take my health condition seriously enough. | 2.43 ± 0.82 | 0.496 | 0.870 | ||
| T6 | My injury has caused my body to be at risk for the rest of my life. | 2.66 ± 0.88 | 0.615 | 0.865 | ||
| T7 | Pain always means that I have injured my body. | 2.72 ± 0.78 | 0.584 | 0.867 | ||
| T8 | Just because something increases pain does not mean it is dangerous. | 2.64 ± 0.72 | 0.387 | 0.874 | ||
| T9 | I am afraid I might accidentally injure myself. | 2.67 ± 0.73 | 0.574 | 0.867 | ||
| T10 | Being cautious, meaning not making any unnecessary movements, is the safest thing I can do to prevent the pain from getting worse. | 2.59 ± 0.84 | 0.661 | 0.863 | ||
| T11 | I would not feel this kind of pain if there was nothing potentially dangerous happening in my body. | 2.67 ± 0.76 | 0.644 | 0.864 | ||
| T12 | Although my pain is bothersome, I will feel better if I am physically active. | 3.06 ± 0.80 | 0.248 | 0.879 | ||
| T13 | Pain tells me when to stop exercising to avoid injury. | 2.83 ± 0.80 | 0.550 | 0.868 | ||
| T14 | It is really not safe for someone in my condition to be physically active. | 2.39 ± 0.81 | 0.619 | 0.868 | ||
| T15 | I cannot do all the things that normal people do because I can easily get injured. | 2.78 ± 0.77 | 0.604 | 0.866 | ||
| T16 | Even if something causes me a lot of pain, I do not think it is really dangerous. | 2.54 ± 0.75 | 0.575 | 0.867 | ||
| T17 | No one should exercise if they feel pain. | 2.60 ± 0.80 | 0.448 | 0.872 | ||
| Factor 1 | Factor 2 | Measures of Sampling Adequacy (MSA) | ||
|---|---|---|---|---|
| T1 | I am afraid I might injure myself if I exercise. | 0.106 | 0.751 | 0.843 |
| T2 | If I tried to overcome this fear, the pain would get worse. | 0.039 | 0.827 | 0.811 |
| T3 | My body tells me that something dangerous is happening. | 0.473 | 0.500 | 0.868 |
| T4 | My pain would probably decrease if I exercised. | 0.600 | 0.171 | 0.852 |
| T5 | People do not take my health condition seriously enough. | 0.267 | 0.512 | 0.897 |
| T6 | My injury has caused my body to be at risk for the rest of my life. | 0.537 | 0.380 | 0.894 |
| T7 | Pain always means that I have injured my body. | 0.659 | 0.125 | 0.863 |
| T8 | Just because something increases pain does not mean it is dangerous. | 0.387 | 0.221 | 0.825 |
| T9 | I am afraid I might accidentally injure myself. | 0.611 | 0.244 | 0.897 |
| T10 | Being cautious, meaning not making any unnecessary movements, is the safest thing I can do to prevent the pain from getting worse. | 0.563 | 0.407 | 0.867 |
| T11 | I would not feel this kind of pain if there was nothing potentially dangerous happening in my body. | 0.569 | 0.344 | 0.905 |
| T12 | Although my pain is bothersome, I will feel better if I am physically active. | 0.360 | −0.122 | 0.768 |
| T13 | Pain tells me when to stop exercising to avoid injury. | 0.672 | 0.094 | 0.886 |
| T14 | It is really not safe for someone in my condition to be physically active. | 0.538 | 0.310 | 0.842 |
| T15 | I cannot do all the things that normal people do because I can easily get injured. | 0.548 | 0.312 | 0.820 |
| T16 | Even if something causes me a lot of pain, I do not think it is really dangerous. | 0.700 | 0.065 | 0.900 |
| T17 | No one should exercise if they feel pain. | 0.114 | 0.663 | 0.860 |
| FL | SE | FL/SE | p | ||
|---|---|---|---|---|---|
| Factor 1 (Physical Factor) | |||||
| T4 | My pain would probably decrease if I exercised. | 0.622 | 0.027 | 23,217 | <0.001 |
| T6 | My injury has caused my body to be at risk for the rest of my life. | 0.678 | 0.026 | 25,776 | <0.001 |
| T7 | Pain always means that I have sustained a bodily injury. | 0.640 | 0.026 | 24,246 | <0.001 |
| T8 | Just because something increases pain doesn’t mean it is dangerous. | 0.414 | 0.027 | 15,078 | <0.001 |
| T9 | I am afraid that I might accidentally injure myself. | 0.638 | 0.026 | 24,501 | <0.001 |
| T10 | Being cautious by not making any unnecessary movements is the safest thing I can do to prevent the pain from getting worse. | 0.729 | 0.027 | 27,318 | <0.001 |
| T11 | I wouldn’t feel such pain if there wasn’t something potentially dangerous happening in my body. | 0.717 | 0.026 | 27,400 | <0.001 |
| T12 | Although my pain is bothersome, I will feel better if I stay physically active. | 0.262 | 0.029 | 8,998 | <0.001 |
| T13 | Pain tells me when to stop exercising to avoid injury. | 0.611 | 0.026 | 23,372 | <0.001 |
| T14 | It really isn’t safe for someone in my health condition to be physically active. | 0.685 | 0.028 | 24,520 | <0.001 |
| T15 | I can’t do all the activities that normal people do because I can easily get injured. | 0.674 | 0.027 | 24,552 | <0.001 |
| T16 | Even if something causes me a lot of pain, I don’t think it is really dangerous. | 0.631 | 0.028 | 22,648 | <0.001 |
| Factor 2 (Psychological Factor) | |||||
| T1 | I am afraid that I might get injured if I exercise. | 0.673 | 0.032 | 20,955 | <0.001 |
| T2 | If I tried to overcome this fear, the pain would get worse. | 0.658 | 0.032 | 20,893 | <0.001 |
| T3 | My body tells me that something dangerous is happening to me. | 0.822 | 0.034 | 23,960 | <0.001 |
| T5 | People do not take my health condition seriously enough. | 0.588 | 0.031 | 19,090 | <0.001 |
| T17 | No one should exercise if they feel pain. | 0.543 | 0.033 | 16,610 | <0.001 |
Disclaimer/Publisher’s Note: The statements, opinions and data contained in all publications are solely those of the individual author(s) and contributor(s) and not of MDPI and/or the editor(s). MDPI and/or the editor(s) disclaim responsibility for any injury to people or property resulting from any ideas, methods, instructions or products referred to in the content. |
© 2025 by the authors. Licensee MDPI, Basel, Switzerland. This article is an open access article distributed under the terms and conditions of the Creative Commons Attribution (CC BY) license (https://creativecommons.org/licenses/by/4.0/).
Share and Cite
Bąk, E.; Kustrzycki, W.; Skalik, R.; Krzemińska, S. Assessment of the Psychometric Properties of the Tampa Scale of Kinesiophobia (TSK) Questionnaire in Poland Based on Patients with Type 2 Diabetes Complicated by Stroke. J. Clin. Med. 2025, 14, 1751. https://doi.org/10.3390/jcm14051751
Bąk E, Kustrzycki W, Skalik R, Krzemińska S. Assessment of the Psychometric Properties of the Tampa Scale of Kinesiophobia (TSK) Questionnaire in Poland Based on Patients with Type 2 Diabetes Complicated by Stroke. Journal of Clinical Medicine. 2025; 14(5):1751. https://doi.org/10.3390/jcm14051751
Chicago/Turabian StyleBąk, Ewelina, Wojciech Kustrzycki, Robert Skalik, and Sylwia Krzemińska. 2025. "Assessment of the Psychometric Properties of the Tampa Scale of Kinesiophobia (TSK) Questionnaire in Poland Based on Patients with Type 2 Diabetes Complicated by Stroke" Journal of Clinical Medicine 14, no. 5: 1751. https://doi.org/10.3390/jcm14051751
APA StyleBąk, E., Kustrzycki, W., Skalik, R., & Krzemińska, S. (2025). Assessment of the Psychometric Properties of the Tampa Scale of Kinesiophobia (TSK) Questionnaire in Poland Based on Patients with Type 2 Diabetes Complicated by Stroke. Journal of Clinical Medicine, 14(5), 1751. https://doi.org/10.3390/jcm14051751

