Partial Loss of NEMO Function in a Female Carrier with No Incontinentia Pigmenti
Abstract
1. Introduction
2. Materials and Methods
2.1. Ethics and Informed Consent
2.2. Molecular Studies
2.2.1. Trio-Based WES Analysis
2.2.2. Sanger Sequencing
2.2.3. cDNA
2.2.4. Real Time-PCR
2.3. Western Blot
2.4. Peripheral Blood Immunophenotype
2.5. Generation of LCLs
2.5.1. NEMO Expression
2.5.2. IκBα Degradation
2.5.3. Dihydrorhodamine (DHR)
2.5.4. Cytokine Assays
3. Results
3.1. Case Description and Family History
3.2. Immunological Assessment
3.3. Molecular Analysis
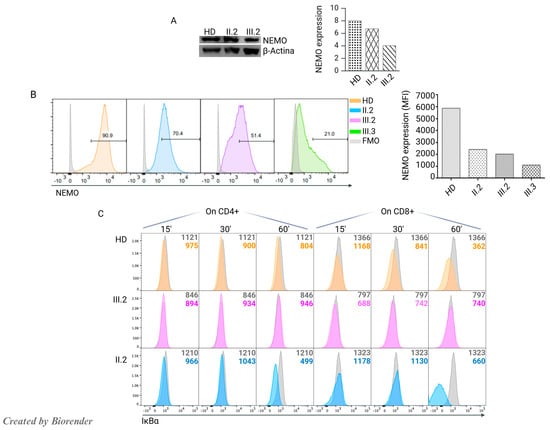
3.4. Functional Investigations
4. Discussion
5. Conclusions
Supplementary Materials
Author Contributions
Funding
Institutional Review Board Statement
Informed Consent Statement
Data Availability Statement
Conflicts of Interest
References
- Fujita, H.; Rahighi, S.; Akita, M.; Kato, R.; Sasaki, Y.; Wakatsuki, S.; Iwai, K. Mechanism underlying IκB kinase activation mediated by the linear ubiquitin chain assembly complex. Mol. Cell Biol. 2014, 34, 1322–1335. [Google Scholar] [CrossRef] [PubMed] [PubMed Central]
- Yamaoka, S.; Courtois, G.; Bessia, C.; Whiteside, S.T.; Weil, R.; Agou, F.; Kirk, H.E.; Kay, R.J.; Israël, A. Complementation cloning of NEMO, a component of the IkappaB kinase complex essential for NF-kappaB activation. Cell 1998, 93, 1231–1240. [Google Scholar] [CrossRef] [PubMed]
- Kondylis, V.; Polykratis, A.; Ehlken, H.; Ochoa-Callejero, L.; Straub, B.K.; Krishna-Subramanian, S.; Van, T.M.; Curth, H.M.; Heise, N.; Weih, F.; et al. NEMO Prevents Steatohepatitis and Hepatocellular Carcinoma by Inhibiting RIPK1 Kinase Activity-Mediated Hepatocyte Apoptosis. Cancer Cell 2015, 28, 582–598, Erratum in: Cancer Cell 2015, 28, 830. https://doi.org/10.1016/j.ccell.2015.11.007. [Google Scholar] [CrossRef] [PubMed] [PubMed Central]
- Conte, M.I.; Pescatore, A.; Paciolla, M.; Esposito, E.; Miano, M.G.; Lioi, M.B.; McAleer, M.A.; Giardino, G.; Pignata, C.; Irvine, A.D.; et al. Insight into IKBKG/NEMO locus: Report of new mutations and complex genomic rearrangements leading to incontinentia pigmenti disease. Hum. Mutat. 2014, 35, 165–177. [Google Scholar] [CrossRef] [PubMed]
- Fusco, F.; Pescatore, A.; Bal, E.; Ghoul, A.; Paciolla, M.; Lioi, M.B.; D’Urso, M.; Rabia, S.H.; Bodemer, C.; Bonnefont, J.P.; et al. Alterations of the IKBKG locus and diseases: An update and a report of 13 novel mutations. Hum. Mutat. 2008, 29, 595–604. [Google Scholar] [CrossRef] [PubMed]
- Zonana, J.; Elder, M.E.; Schneider, L.C.; Orlow, S.J.; Moss, C.; Golabi, M.; Shapira, S.K.; Farndon, P.A.; Wara, D.W.; Emmal, S.A.; et al. A novel X-linked disorder of immune deficiency and hypohidrotic ectodermal dysplasia is allelic to incontinentia pigmenti and due to mutations in IKK-gamma (NEMO). Am. J. Hum. Genet. 2000, 67, 1555–1562. [Google Scholar] [CrossRef] [PubMed] [PubMed Central]
- Döffinger, R.; Smahi, A.; Bessia, C.; Geissmann, F.; Feinberg, J.; Durandy, A.; Bodemer, C.; Kenwrick, S.; Dupuis-Girod, S.; Blanche, S.; et al. X-linked anhidrotic ectodermal dysplasia with immunodeficiency is caused by impaired NF-kappaB signaling. Nat. Genet. 2001, 27, 277–285. [Google Scholar] [CrossRef] [PubMed]
- Orange, J.S.; Jain, A.; Ballas, Z.K.; Schneider, L.C.; Geha, R.S.; Bonilla, F.A. The presentation and natural history of immunodeficiency caused by nuclear factor kappaB essential modulator mutation. J. Allergy Clin. Immunol. 2004, 113, 725–733. [Google Scholar] [CrossRef] [PubMed]
- Courtois, G.; Israël, A. IKK regulation and human genetics. Curr. Top. Microbiol. Immunol. 2011, 349, 73–95. [Google Scholar] [CrossRef] [PubMed]
- Picard, C.; Casanova, J.L.; Puel, A. Infectious diseases in patients with IRAK-4, MyD88, NEMO, or IκBα deficiency. Clin. Microbiol. Rev. 2011, 24, 490–497. [Google Scholar] [CrossRef] [PubMed] [PubMed Central]
- Abinun, M.; Spickett, G.; Appleton, A.L.; Flood, T.; Cant, A.J. Anhidrotic ectodermal dysplasia associated with specific antibody deficiency. Eur. J. Pediatr. 1996, 155, 146–147. [Google Scholar] [CrossRef] [PubMed]
- Schweizer, P.; Kalhoff, H.; Horneff, G.; Wahn, V.; Diekmann, L. Polysaccharid-spezifischer humoraler Immundefekt bei ektodermaler Dysplasie. Fallbericht über einen Jungen mit zwei betroffenen Brüdern [Polysaccharide specific humoral immunodeficiency in ectodermal dysplasia. Case report of a boy with two affected brothers]. Klin. Padiatr. 1999, 211, 459–461. (In German) [Google Scholar] [CrossRef] [PubMed]
- Abinun, M. Ectodermal dysplasia and immunodeficiency. Arch. Dis. Child. 1995, 73, 185. [Google Scholar] [CrossRef] [PubMed] [PubMed Central]
- Jain, A.; Ma, C.A.; Liu, S.; Brown, M.; Cohen, J.; Strober, W. Specific missense mutations in NEMO result in hyper-IgM syndrome with hypohydrotic ectodermal dysplasia. Nat. Immunol. 2001, 2, 223–228. [Google Scholar] [CrossRef] [PubMed]
- Orange, J.S.; Brodeur, S.R.; Jain, A.; Bonilla, F.A.; Schneider, L.C.; Kretschmer, R.; Nurko, S.; Rasmussen, W.L.; Köhler, J.R.; Gellis, S.E.; et al. Deficient natural killer cell cytotoxicity in patients with IKK-gamma/NEMO mutations. J. Clin. Investig. 2002, 109, 1501–1509. [Google Scholar] [CrossRef] [PubMed] [PubMed Central]
- Carrol, E.D.; Gennery, A.R.; Flood, T.J.; Spickett, G.P.; Abinun, M. Anhidrotic ectodermal dysplasia and immunodeficiency: The role of NEMO. Arch. Dis. Child. 2003, 88, 340–341. [Google Scholar] [CrossRef] [PubMed] [PubMed Central][Green Version]
- Smahi, A.; Courtois, G.; Vabres, P.; Yamaoka, S.; Heuertz, S.; Munnich, A.; Israël, A.; Heiss, N.S.; Klauck, S.M.; Kioschis, P.; et al. Genomic rearrangement in NEMO impairs NF-kappaB activation and is a cause of incontinentia pigmenti. The International Incontinentia Pigmenti (IP) Consortium. Nature 2000, 405, 466–472. [Google Scholar] [CrossRef] [PubMed]
- Buinauskaite, E.; Buinauskiene, J.; Kucinskiene, V.; Strazdiene, D.; Valiukeviciene, S. Incontinentia pigmenti in a male infant with Klinefelter syndrome: A case report and review of the literature. Pediatr. Dermatol. 2010, 27, 492–495. [Google Scholar] [CrossRef] [PubMed]
- Kenwrick, S.; Woffendin, H.; Jakins, T.; Shuttleworth, S.G.; Mayer, E.; Greenhalgh, L.; Whittaker, J.; Rugolotto, S.; Bardaro, T.; Esposito, T.; et al. International IP Consortium. Survival of male patients with incontinentia pigmenti carrying a lethal mutation can be explained by somatic mosaicism or Klinefelter syndrome. Am. J. Hum. Genet. 2001, 69, 1210–1217. [Google Scholar] [CrossRef] [PubMed] [PubMed Central]
- Kunze, J.; Frenzel, U.H.; Hüttig, E.; Grosse, F.-R.; Wiedemann, H.-R. Klinefelter’s syndrome and incontinentia pigmenti Bloch-Sulzberger. Hum Genet. 1977, 35, 237–240. [Google Scholar] [CrossRef] [PubMed]
- Ormerod, A.D.; White, M.I.; McKay, E.; Johnston, A.W. Incontinentia pigmenti in a boy with Klinefelter’s syndrome. J. Med. Genet. 1987, 24, 439–441. [Google Scholar] [CrossRef] [PubMed] [PubMed Central]
- Prendiville, J.S.; Gorski, J.L.; Stein, C.K.; Esterly, N.B. Incontinentia pigmenti in a male infant with Klinefelter syndrome. J. Am. Acad. Dermatol. 1989, 20, 937–940. [Google Scholar] [CrossRef] [PubMed]
- García-Dorado, J.; de Unamuno, P.; Fernández-López, E.; Salazar Veloz, J.; Armijo, M. Incontinentia pigmenti: XXY male with a family history. Clin. Genet. 1990, 38, 128–138. [Google Scholar] [CrossRef] [PubMed]
- Williams, A.; Chandrashekar, L.; Srivastava, V.M.; Thomas, M.; Horo, S.; George, R. Incontinentia pigmenti, an x-linked dominant disorder, in a 2-year-old boy with Klinefelter syndrome. Indian J. Pathol. Microbiol. 2017, 60, 424–426. [Google Scholar] [CrossRef] [PubMed]
- Moro, R.; Fabiano, A.; Calzavara-Pinton, P.; Cardinale, J.; Palumbo, G.; Giliani, S.; Lanzi, G.; Antonelli, F.; De Simone, M.; Martelli, P.; et al. Incontinentia Pigmenti Associated with Aplasia Cutis Congenita in a Newborn Male with Klinefelter Syndrome: Is the Severity of Neurological Involvement Linked to Skin Manifestations? Dermatol. Ther. (Heidelb). 2020, 10, 213–220. [Google Scholar] [CrossRef] [PubMed] [PubMed Central]
- Pacheco, T.R.; Levy, M.; Collyer, J.C.; de Parra, N.P.; Parra, C.A.; Garay, M.; Aprea, G.; Moreno, S.; Mancini, A.J.; Paller, A.S. Incontinentia pigmenti in male patients. J. Am. Acad. Dermatol. 2006, 55, 251–255. [Google Scholar] [CrossRef] [PubMed]
- Fusco, F.; Fimiani, G.; Tadini, G.; Michele, D.; Ursini, M.V. Clinical diagnosis of incontinentia pigmenti in a cohort of male patients. J. Am. Acad. Dermatol. 2007, 56, 264–267. [Google Scholar] [CrossRef] [PubMed]
- Eigemann, J.; Janda, A.; Schuetz, C.; Lee-Kirsch, M.A.; Schulz, A.; Hoenig, M.; Furlan, I.; Jacobsen, E.M.; Zinngrebe, J.; Peters, S.; et al. Non-Skewed X-inactivation Results in NF-κB Essential Modulator (NEMO) Δ-exon 5-autoinflammatory Syndrome (NEMO-NDAS) in a Female with Incontinentia Pigmenti. J. Clin. Immunol. 2024, 45, 1. [Google Scholar] [CrossRef] [PubMed] [PubMed Central]
- Hadj-Rabia, S.; Froidevaux, D.; Bodak, N.; Hamel-Teillac, D.; Smahi, A.; Touil, Y.; Fraitag, S.; de Prost, Y.; Bodemer, C. Clinical study of 40 cases of incontinentia pigmenti. Arch. Dermatol. 2003, 139, 1163–1170. [Google Scholar] [CrossRef] [PubMed]
- Fusco, F.; Bardaro, T.; Fimiani, G.; Mercadante, V.; Miano, M.G.; Falco, G.; Israël, A.; Courtois, G.; D’Urso, M.; Ursini, M.V. Molecular analysis of the genetic defect in a large cohort of IP patients and identification of novel NEMO mutations interfering with NF-kappaB activation. Hum. Mol. Genet. 2004, 13, 1763–1773. [Google Scholar] [CrossRef] [PubMed]
- Fusco, F.; Paciolla, M.; Conte, M.I.; Pescatore, A.; Esposito, E.; Mirabelli, P.; Lioi, M.B.; Ursini, M.V. Incontinentia pigmenti: Report on data from 2000 to 2013. Orphanet. J. Rare Dis. 2014, 9, 93. [Google Scholar] [CrossRef] [PubMed] [PubMed Central]
- Bastard, P.; Rosen, L.B.; Zhang, Q.; Michailidis, E.; Hoffmann, H.H.; Zhang, Y.; Dorgham, K.; Philippot, Q.; Rosain, J.; Béziat, V.; et al. Autoantibodies against type I IFNs in patients with life-threatening COVID-19. Science 2020, 370, eabd4585. [Google Scholar] [CrossRef] [PubMed] [PubMed Central]
- Bal, E.; Laplantine, E.; Hamel, Y.; Dubosclard, V.; Boisson, B.; Pescatore, A.; Picard, C.; Hadj-Rabia, S.; Royer, G.; Steffann, J.; et al. Lack of interaction between NEMO and SHARPIN impairs linear ubiquitination and NF-κB activation and leads to incontinentia pigmenti. J. Allergy Clin. Immunol. 2017, 140, 1671–1682.e2. [Google Scholar] [CrossRef] [PubMed]
- Mooster, J.L.; Cancrini, C.; Simonetti, A.; Rossi, P.; Di Matteo, G.; Romiti, M.L.; Di Cesare, S.; Notarangelo, L.; Geha, R.S.; McDonald, D.R. Immune deficiency caused by impaired expression of nuclear factor-kappaB essential modifier (NEMO) because of a mutation in the 5’ untranslated region of the NEMO gene. J. Allergy Clin. Immunol. 2010, 126, 127–132.e7. [Google Scholar] [CrossRef] [PubMed] [PubMed Central]
- Minić, S.; Trpinac, D.; Obradović, M. Incontinentia pigmenti diagnostic criteria update. Clin. Genet. 2014, 85, 536–542. [Google Scholar] [CrossRef] [PubMed]
- Nenci, A.; Huth, M.; Funteh, A.; Schmidt-Supprian, M.; Bloch, W.; Metzger, D.; Chambon, P.; Rajewsky, K.; Krieg, T.; Haase, I.; et al. Skin lesion development in a mouse model of incontinentia pigmenti is triggered by NEMO deficiency in epidermal keratinocytes and requires TNF signaling. Hum. Mol. Genet. 2006, 15, 531–542. [Google Scholar] [CrossRef] [PubMed]
- Martinez-Pomar, N.; Munoz-Saa, I.; Heine-Suner, D.; Martin, A.; Smahi, A.; Matamoros, N. A new mutation in exon 7 of NEMO gene: Late skewed X-chromosome inactivation in an incontinentia pigmenti female patient with immunodeficiency. Hum. Genet. 2005, 118, 458–465. [Google Scholar] [CrossRef] [PubMed]
- Filipe-Santos, O.; Bustamante, J.; Haverkamp, M.H.; Vinolo, E.; Ku, C.L.; Puel, A.; Frucht, D.M.; Christel, K.; von Bernuth, H.; Jouanguy, E.; et al. X-linked susceptibility to mycobacteria is caused by mutations in NEMO impairing CD40-dependent IL-12 production. J. Exp. Med. 2006, 203, 1745–1759. [Google Scholar] [CrossRef] [PubMed] [PubMed Central]
- Errami, A.; Baghdadi, J.E.; Ailal, F.; Benhsaien, I.; Bakkouri, J.E.; Jeddane, L.; Rada, N.; Benajiba, N.; Mokhantar, K.; Ouazahrou, K.; et al. Mendelian Susceptibility to Mycobacterial Disease (MSMD): Clinical, Immunological, and Genetic Features of 22 Patients from 15 Moroccan Kindreds. J. Clin. Immunol. 2023, 43, 728–740. [Google Scholar] [CrossRef] [PubMed] [PubMed Central]
- Orange, J.S.; Levy, O.; Brodeur, S.R.; Krzewski, K.; Roy, R.M.; Niemela, J.E.; Fleisher, T.A.; Bonilla, F.A.; Geha, R.S. Human nuclear factor kappa B essential modulator mutation can result in immunodeficiency without ectodermal dysplasia. J. Allergy Clin. Immunol. 2004, 114, 650–656. [Google Scholar] [CrossRef] [PubMed]
- Kolitz, E.; Chamseddin, B.; Son, R.; Vandergriff, T.; Hsu, A.P.; Holland, S.; Wang, R.C. A novel NEMO/IKBKG mutation identified in a primary immunodeficiency disorder with recurrent atypical mycobacterial infections. JAAD Case Rep. 2020, 7, 33–35. [Google Scholar] [CrossRef] [PubMed] [PubMed Central]
- Senturk, N.; Aydin, F.; Haciomeroglu, P.; Yildiz, L.; Totan, M.; Canturk, T.; Turanli, A.Y. Pulmonary tuberculosis and cutaneous mycobacterial infection in a patient with incontinentia pigmenti. Pediatr. Dermatol. 2004, 21, 660–663. [Google Scholar] [CrossRef] [PubMed]
- Mou, W.; Zhao, Z.; Gao, L.; Fu, L.; Li, J.; Jiao, A.; Peng, Y.; Yu, T.; Guo, Y.; Chen, L.; et al. An Atypical Incontinentia Pigmenti Female with Persistent Mucocutaneous Hyperinflammation and Immunodeficiency Caused by a Novel Germline IKBKG Missense Mutation. J. Clin. Immunol. 2023, 43, 2165–2180. [Google Scholar] [CrossRef] [PubMed]
- Manca, C.; Tsenova, L.; Bergtold, A.; Freeman, S.; Tovey, M.; Musser, J.M.; Barry, C.E., III; Freedman, V.H.; Kaplan, G. Virulence of a Mycobacterium tuberculosis clinical isolate in mice is determined by failure to induce Th1 type immunity and is associated with induction of IFN-alpha /beta. Proc. Natl. Acad. Sci. USA 2001, 98, 5752–5757. [Google Scholar] [CrossRef] [PubMed] [PubMed Central]
- Kaufmann, S.H. Protection against tuberculosis: Cytokines, T cells, and macrophages. Ann. Rheum. Dis. 2002, 61 (Suppl. S2), ii54-8. [Google Scholar] [CrossRef] [PubMed] [PubMed Central]
- Goletti, D.; Petrone, L.; Ippolito, G.; Niccoli, L.; Nannini, C.; Cantini, F. Preventive therapy for tuberculosis in rheumatological patients undergoing therapy with biological drugs. Expert. Rev. Anti-Infect. Ther. 2018, 16, 501–512. [Google Scholar] [CrossRef] [PubMed]
- Keane, J.; Gershon, S.; Wise, R.P.; Mirabile-Levens, E.; Kasznica, J.; Schwieterman, W.D.; Siegel, J.N.; Braun, M.M. Tuberculosis associated with infliximab, a tumor necrosis factor alpha-neutralizing agent. N. Engl. J. Med. 2001, 345, 1098–1104. [Google Scholar] [CrossRef] [PubMed]
- Silva, L.C.; Geluk, A.; Arnone, M.; Romiti, R.; Franken, K.C.; Duarte, A.J.; Takahashi, M.D.; Benard, G. Infliximab partially impairs the anti-Mycobacterium tuberculosis immune responses of severe psoriasis patients with positive tuberculin skin-test. J. Eur. Acad. Dermatol. Venereol. 2012, 26, 319–324. [Google Scholar] [CrossRef] [PubMed]
- Blackmore, T.K.; Manning, L.; Taylor, W.J.; Wallis, R.S. Therapeutic use of infliximab in tuberculosis to control severe paradoxical reaction of the brain and lymph nodes. Clin. Infect. Dis. 2008, 47, e83–e85. [Google Scholar] [CrossRef] [PubMed]
- How, K.N.; Leong, H.J.Y.; Pramono, Z.A.D.; Leong, K.F.; Lai, Z.W.; Yap, W.H. Uncovering incontinentia pigmenti: From DNA sequence to pathophysiology. Front. Pediatr. 2022, 10, 900606. [Google Scholar] [CrossRef] [PubMed] [PubMed Central]
- Fusco, F.; Pescatore, A.; Conte, M.I.; Mirabelli, P.; Paciolla, M.; Esposito, E.; Lioi, M.B.; Ursini, M.V. EDA-ID and IP, two faces of the same coin: How the same IKBKG/NEMO mutation affecting the NF-κB pathway can cause immunodeficiency and/or inflammation. Int. Rev. Immunol. 2015, 34, 445–459. [Google Scholar] [CrossRef] [PubMed]
- Berlin, A.L.; Paller, A.S.; Chan, L.S. Incontinentia pigmenti: A review and update on the molecular basis of pathophysiology. J. Am. Acad. Dermatol. 2002, 47, 169–187, quiz 188-90. [Google Scholar] [CrossRef] [PubMed]
- Jean-Baptiste, S.; O’Toole, E.A.; Chen, M.; Guitart, J.; Paller, A.; Chan, L.S. Expression of eotaxin, an eosinophil-selective chemokine, parallels eosinophil accumulation in the vesiculobullous stage of incontinentia pigmenti. Clin. Exp. Immunol. 2002, 127, 470–478. [Google Scholar] [CrossRef] [PubMed] [PubMed Central]
- Jo, S.; Nam, B.; Lee, Y.L.; Park, H.; Weon, S.; Choi, S.H.; Park, Y.S.; Kim, T.H. The TNF-NF-kB-DKK1 Axis Promoted Bone Formation in the Enthesis of Ankylosing Spondylitis. J. Rheum. Dis. 2021, 28, 216–224. [Google Scholar] [CrossRef] [PubMed] [PubMed Central]




| Frequency (%) | Normal Range | |
|---|---|---|
| CD3+CD45+ | 80 | 62–81 |
| CD19+CD45+ | 5 | 6.5–24.0 |
| NK (CD3-CD16+CD56+) | 13 | 6–23 |
| % T lymphocyte subsets | ||
| CD3+CD4+ | 49 | 31–53 |
| CD3+CD4+CD27+CD45RA+ Naïve | 45.6 | 31–57 |
| CD3+CD4+CD27+CD45RA- Central memory | 43 | 10–27 |
| CD3+CD4+CD27-CD45RA- Effector memory | 10 | 12–44 |
| CD3+CD4+CD27-CD45RA+ EMRA | 0.32 | 4–12 |
| CD3+CD4+CD31+CD45RA+ RTE | 24.3 | 7–100 |
| CD3+CD8+ | 19 | 19–30 |
| CD3+CD8+CCR7+CD45RA+ Naïve | 47.8 | 18–61 |
| CD3+CD8+CCR7+CD45RA- Central memory | 2.2 | 3–12 |
| CD3+CD8+CCR7-CD45RA- Effector memory | 37.2 | 25–58 |
| CD3+CD8+CCR7-CD45RA+ EMRA | 12.8 | 5–20 |
| CD3+TCRαβ | 86.4 | 36–98 |
| TCRγδ | 12.6 | 0.83–11 |
| CD3+CD4-CD8-TCRαβ+ | 1.8 | 0.57–5 |
| CD4+CD25hiCD127lowFoxp3+ Treg cells | 6.2 | 3.7–9.0 (25–75° p.ile) |
| %CD3+CD4+ memory IL17+ | 1.76 | 0.27–4.1 (5–95° p.ile) |
| CD4+CD45RO+CXCR5+ | 10 | 8.3 ± 1.8% of CD4+ * |
| % B lymphocyte subsets (on CD19+) | ||
| CD27+IgD+IgM+ Unswitched memory | 7.6 | 2.6–13.4 |
| CD27+IgD-IgM- Switched memory | 25.5 | 4.0–21.2 |
| CD27-IgD+IgM+ Naïve | 63.6 | 61.6–87.4 |
| CD27-IgD-IgM- Double negative | 3.3 | 1.4–13.0 |
| CD21low CD38low | 3.6 | 3.2–19.6 |
| CD24high CD38high Transitional | 0.73 | 0.9–5.7 |
| CD38++IgM- PlasmaBlasts | 0.7 | 0.4–2.4 |
| Serum immunoglobulin levels | ||
| Serum IgG mg/dL | 1101 | 604–1909 |
| Serum IgM mg/dL | 177 | 59–297 |
| Serum IgA mg/dL | 392 | 61–301 |
| Serum IgE UI/mL | 208 | <100° |
Disclaimer/Publisher’s Note: The statements, opinions and data contained in all publications are solely those of the individual author(s) and contributor(s) and not of MDPI and/or the editor(s). MDPI and/or the editor(s) disclaim responsibility for any injury to people or property resulting from any ideas, methods, instructions or products referred to in the content. |
© 2025 by the authors. Licensee MDPI, Basel, Switzerland. This article is an open access article distributed under the terms and conditions of the Creative Commons Attribution (CC BY) license (https://creativecommons.org/licenses/by/4.0/).
Share and Cite
Cifaldi, C.; Sgrulletti, M.; Cesare, S.D.; Rivalta, B.; Emanuele, A.; Colucci, L.; Moscato, G.M.F.; Matraxia, M.; Perrone, C.; Di Matteo, G.; et al. Partial Loss of NEMO Function in a Female Carrier with No Incontinentia Pigmenti. J. Clin. Med. 2025, 14, 363. https://doi.org/10.3390/jcm14020363
Cifaldi C, Sgrulletti M, Cesare SD, Rivalta B, Emanuele A, Colucci L, Moscato GMF, Matraxia M, Perrone C, Di Matteo G, et al. Partial Loss of NEMO Function in a Female Carrier with No Incontinentia Pigmenti. Journal of Clinical Medicine. 2025; 14(2):363. https://doi.org/10.3390/jcm14020363
Chicago/Turabian StyleCifaldi, Cristina, Mayla Sgrulletti, Silvia Di Cesare, Beatrice Rivalta, Agolini Emanuele, Lucia Colucci, Giusella Maria Francesca Moscato, Marta Matraxia, Chiara Perrone, Gigliola Di Matteo, and et al. 2025. "Partial Loss of NEMO Function in a Female Carrier with No Incontinentia Pigmenti" Journal of Clinical Medicine 14, no. 2: 363. https://doi.org/10.3390/jcm14020363
APA StyleCifaldi, C., Sgrulletti, M., Cesare, S. D., Rivalta, B., Emanuele, A., Colucci, L., Moscato, G. M. F., Matraxia, M., Perrone, C., Di Matteo, G., Cancrini, C., & Moschese, V. (2025). Partial Loss of NEMO Function in a Female Carrier with No Incontinentia Pigmenti. Journal of Clinical Medicine, 14(2), 363. https://doi.org/10.3390/jcm14020363

