Primary Care Approach to Endometriosis: Diagnostic Challenges and Management Strategies—A Narrative Review
Abstract
1. Introduction
1.1. Rationale
1.2. Objectives
2. Materials and Methods
- What are the clinical characteristics of patients diagnosed with endometriosis in Primary Care?
- What risk factors are associated with endometriosis?
- What are the main signs and symptoms suggestive of endometriosis in Primary Care?
- What is the role of ultrasound in the diagnosis of endometriosis in this context?
- What treatment options are available in Primary Care for managing endometriosis?
3. Results
3.1. What Is the Typical Profile of Women Diagnosed with Endometriosis in Primary Care?
3.2. What Risk Factors Are Associated with Endometriosis?
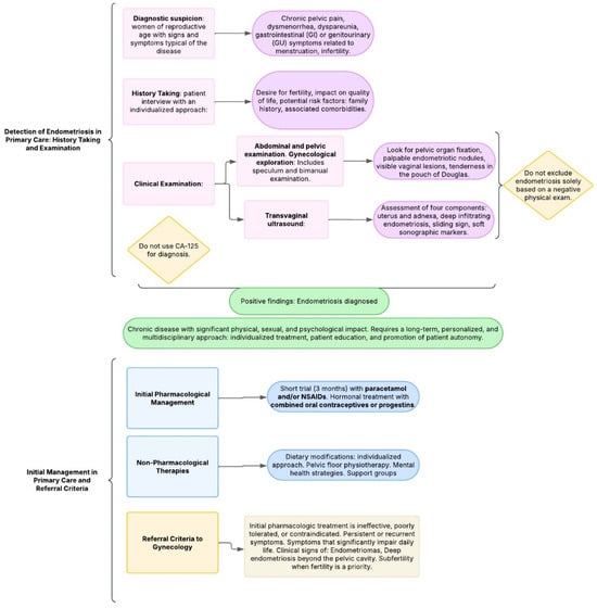
3.3. Diagnostic Management: What Are the Signs and Symptoms Suggestive of Endometriosis in Primary Care?
3.3.1. Symptoms Most Commonly Associated
- Chronic pelvic pain (cyclical or continuous for more than six months, affecting 37%).
- Dysmenorrhea (often more severe than primary dysmenorrhea, 62%).
- Dyspareunia (pain during or after penetrative intercourse),
- Dyschezia (painful defecation),
3.3.2. Medical History and Physical Examination
- Dysmenorrhea, dyspareunia, chronic pelvic pain.
- Cyclical gastrointestinal or urinary symptoms.
- The relationship of symptoms to the menstrual cycle.
- Family history of endometriosis.
- Intrauterine and early-life risk factors (e.g., low birth weight, early menarche).
- Associated comorbidities [12].
- Pelvic organ fixation.
- Palpable endometriotic nodules or adnexal masses.
3.3.3. Complementary Laboratory Tests
3.3.4. Confirmatory Diagnosis and Staging Systems
3.3.5. Referral Criteria from Primary Care
- First-line treatment is ineffective, poorly tolerated, or contraindicated.
- Symptoms interfere with daily activities.
- Symptoms are persistent or recurrent.
- Pelvic signs of endometriosis are present, but deep infiltrating endometriosis is not suspected.
- Endometrioma.
- Deep infiltrating endometriosis (e.g., involving bowel, bladder, or ureters).
- Extrapelvic endometriosis.
3.4. What Is the Role of Ultrasound in the Diagnosis of Endometriosis in Primary Care?
3.5. What Therapeutic Options Are Available for the Treatment of Endometriosis in Primary Care?
3.5.1. Medical Treatment
3.5.2. Non-Pharmacological Therapies
4. Discussion
5. Future Directions
- Apoptosis markers
- Immune and angiogenic markers
- Glycoproteins
- Neuropeptides
- Hormones
- Oxidative stress markers
- MicroRNAs (miRNAs), and others.
6. Conclusions
Author Contributions
Funding
Data Availability Statement
Conflicts of Interest
References
- Zondervan, K.T.; Becker, C.M.; Koga, K.; Missmer, S.A.; Taylor, R.N.; Viganò, P. Endometriosis. Nat. Rev. Dis. Primers 2018, 4, 9. [Google Scholar] [CrossRef]
- Zondervan, K.T.; Becker, C.M.; Missmer, S.A. Endometriosis. N. Engl. J. Med. 2020, 382, 1244–1256. [Google Scholar] [CrossRef]
- Burney, R.O.; Giudice, L.C. Pathogenesis and pathophysiology of endometriosis. Fertil. Steril. 2012, 98, 511–519. [Google Scholar] [CrossRef]
- Robert, S.; Schenken, M.D. Endometriosis in Adults: Pathogenesis, Epidemiology, and Clinical Impact. 2024. Available online: https://www.uptodate.com/contents/endometriosis-in-adults-pathogenesis-epidemiology-and-clinical-impact (accessed on 21 January 2025).
- Amro, B.; Ramirez Aristondo, M.E.; Alsuwaidi, S.; Almaamari, B.; Hakim, Z.; Tahlak, M.; Wattiez, A.; Koninckx, P.R. New Understanding of Diagnosis, Treatment and Prevention of Endometriosis. Int. J. Environ. Res. Public Health 2022, 19, 6725. [Google Scholar] [CrossRef]
- National Guideline Alliance (UK). Endometriosis: Diagnosis and Management; National Institute for Health and Care Excellence (NICE): London, UK, 2024. Available online: https://www.ncbi.nlm.nih.gov/books/NBK604070/ (accessed on 21 January 2025).
- Johnston, J.L.; Reid, H.; Hunter, D. Diagnosing endometriosis in primary care: Clinical update. Br. J. Gen. Pract. 2015, 65, 101–102. [Google Scholar] [CrossRef]
- Rolla, E. Endometriosis: Advances and controversies in classification, pathogenesis, diagnosis, and treatment. F1000Res 2019, 8, F1000. [Google Scholar] [CrossRef]
- Soliman, A.M.; Surrey, E.; Bonafede, M.; Nelson, J.K.; Castelli-Haley, J. Real-World Evaluation of Direct and Indirect Economic Burden Among Endometriosis Patients in the United States. Adv. Ther. 2018, 35, 408–423. [Google Scholar] [CrossRef]
- Nnoaham, K.E.; Hummelshoj, L.; Webster, P.; d’Hooghe, T.; de Cicco Nardone, F.; de Cicco Nardone, C.; Jenkinson, C.; Kennedy, S.H.; Zondervan, K.T.; World Endometriosis Research Foundation Global Study of Women’s Health consortium. Impact of endometriosis on quality of life and work productivity: A multicenter study across ten countries. Fertil. Steril. 2011, 96, 366–373.e8. [Google Scholar] [CrossRef]
- Eisenberg, V.H.; Decter, D.H.; Chodick, G.; Shalev, V.; Weil, C. Burden of Endometriosis: Infertility, Comorbidities, and Healthcare Resource Utilization. J. Clin. Med. 2022, 11, 1133. [Google Scholar] [CrossRef]
- Chapron, C.; Marcellin, L.; Borghese, B.; Santulli, P. Rethinking mechanisms, diagnosis and management of endometriosis. Nat. Rev. Endocrinol. 2019, 15, 666–682. [Google Scholar] [CrossRef]
- De Corte, P.; Klinghardt, M.; von Stockum, S.; Heinemann, K. Time to Diagnose Endometriosis: Current Status, Challenges and Regional Characteristics—A Systematic Literature Review. BJOG Int. J. Obstet. Gynaecol. 2025, 132, 118–130. [Google Scholar] [CrossRef]
- Villatoro, A.R. Endometriosis. es. FMC—Formación Médica Continuada en Atención Primaria; Elsevier: Amsterdam, The Netherlands, 2024. [Google Scholar] [CrossRef]
- Robert, S.; Schenken, M.D. Endometriosis in Adults: Clinical Features, Evaluation, and Diagnosis. 2024. Available online: https://www.uptodate.com/contents/endometriosis-in-adults-clinical-features-evaluation-and-diagnosis (accessed on 23 January 2025).
- Sarria-Santamera, A.; Yemenkhan, Y.; Terzic, M.; Ortega, M.A.; Asunsolo Del Barco, A. A Novel Classification of Endometriosis Based on Clusters of Comorbidities. Biomedicines 2023, 11, 2448. [Google Scholar] [CrossRef]
- Medina-Perucha, L.; Pistillo, A.; Raventós, B.; Jacques-Aviñó, C.; Munrós-Feliu, J.; Martínez-Bueno, C.; Valls-Llobet, C.; Carmona, F.; López-Jiménez, T.; Pujolar-Díaz, G.; et al. Endometriosis prevalence and incidence trends in a large population-based study in Catalonia (Spain) from 2009 to 2018. Womens Health 2022, 18, 17455057221130566. [Google Scholar] [CrossRef]
- van der Zanden, M.; Teunissen, D.A.M.; van der Woord, I.W.; Braat, D.D.M.; Nelen, W.L.D.M.; Nap, A.W. Barriers and facilitators to the timely diagnosis of endometriosis in primary care in the Netherlands. Fam. Pract. 2020, 37, 131–136. [Google Scholar] [CrossRef]
- Melgaard, A.; Vestergaard, C.H.; Kesmodel, U.S.; Risør, B.W.; Forman, A.; Zondervan, K.; Bech, B.H.; Rytter, D. Utilization of healthcare prior to endometriosis diagnosis: A Danish case-control study. Hum. Reprod. 2023, 38, 1910–1917. [Google Scholar] [CrossRef]
- Edi, R.; Cheng, T. Endometriosis: Evaluation and Treatment. Am. Fam. Physician 2022, 106, 397–404. [Google Scholar]
- Saha, R.; Pettersson, H.J.; Svedberg, P.; Olovsson, M.; Bergqvist, A.; Marions, L.; Tornvall, P.; Kuja-Halkola, R. Heritability of endometriosis. Fertil. Steril. 2015, 104, 947–952. [Google Scholar] [CrossRef]
- Malinak, L.R.; Buttram, V.C.; Elias, S.; Simpson, J.L. Heritage aspects of endometriosis. II. Clinical characteristics of familial endometriosis. Am. J. Obstet. Gynecol. 1980, 137, 332–337. [Google Scholar] [CrossRef]
- Olšarová, K.; Mishra, G.D. Early life factors for endometriosis: A systematic review. Hum. Reprod. Update 2020, 26, 412–422. [Google Scholar] [CrossRef]
- Shafrir, A.L.; Farland, L.V.; Shah, D.K.; Harris, H.R.; Kvaskoff, M.; Zondervan, K.; Missmer, S.A. Risk for and consequences of endometriosis: A critical epidemiologic review. Best Pract. Res. Clin. Obstet. Gynaecol. 2018, 51, 1–15. [Google Scholar] [CrossRef]
- Burton, C.; Iversen, L.; Bhattacharya, S.; Ayansina, D.; Saraswat, L.; Sleeman, D. Pointers to Earlier Diagnosis of Endometriosis: A Nested Case-Control Study Using Primary Care Electronic Health Records. Available online: https://pubmed.ncbi.nlm.nih.gov/29109114/ (accessed on 28 January 2025).
- de Kok, L.; Schers, H.; Boersen, Z.; Braat, D.; Teunissen, D.; Nap, A. Towards reducing diagnostic delay in endometriosis in primary care: A qualitative study. BJGP Open 2024, 8, BJGPO.2024.0019. [Google Scholar] [CrossRef]
- Macer, M.L.; Taylor, H.S. Endometriosis and infertility: A review of the pathogenesis and treatment of endometriosis-associated infertility. Obstet. Gynecol. Clin. N. Am. 2012, 39, 535–549. [Google Scholar] [CrossRef]
- Maqueda-Zamora, G.; Sierra-Santos, L.; Joleini-Joleini, S.; Krasnovska Zayets, K.; Maqueda-Zamora, G.; Sierra-Santos, L.; Joleini-Joleini, S.; Krasnovska Zayets, K. No todo bulto umbilical es una hernia: Endometriosis primaria. Rev. Clínica Med. Fam. 2024, 17, 198–200. [Google Scholar] [CrossRef]
- Berkley, K.J.; Rapkin, A.J.; Papka, R.E. The pains of endometriosis. Science 2005, 308, 1587–1589. [Google Scholar] [CrossRef]
- Hare, L.; Roberts, V.; Hare, N.P.; Mughal, F. Assessment and management of endometriosis in young people in primary care. Br. J. Gen. Pract. 2023, 73, 572–573. [Google Scholar] [CrossRef]
- Dabi, Y.; Fauconnier, A.; Rousset-Jablonski, C.; Tavenet, A.; Pizzofferrato, A.C.; Deffieux, X. Do women with suspected endometriosis benefit from pelvic examination to improve diagnostic and management strategy? J. Gynecol. Obstet. Hum. Reprod. 2024, 53, 102724. [Google Scholar] [CrossRef]
- Mol, B.W.; Bayram, N.; Lijmer, J.G.; Wiegerinck, M.A.; Bongers, M.Y.; van der Veen, F.; Bossuyt, P.M. The performance of CA-125 measurement in the detection of endometriosis: A meta-analysis. Fertil. Steril. 1998, 70, 1101–1108. [Google Scholar] [CrossRef]
- Nisenblat, V.; Bossuyt, P.M.M.; Shaikh, R.; Farquhar, C.; Jordan, V.; Scheffers, C.S.; Mol, B.W.J.; Johnson, N.; Hull, M.L. Blood Biomarkers for the Non-Invasive Diagnosis of Endometriosis. Available online: https://pubmed.ncbi.nlm.nih.gov/27132058/ (accessed on 30 January 2025).
- Sociedad Espan ola de Ginecolog ıa y Obstetricia. Introducci on Endometriosis (actualizado en febrero del 2013). Prog. Obstet. Ginecol. 2014, 57, 436–444. [Google Scholar] [CrossRef]
- Agarwal, S.K.; Chapron, C.; Giudice, L.C.; Laufer, M.R.; Leyland, N.; Missmer, S.A.; Singh, S.S.; Taylor, H.S. Clinical diagnosis of endometriosis: A call to action. Am. J. Obstet. Gynecol. 2019, 220, 354.e1–354.e12. [Google Scholar] [CrossRef]
- Collins, B.G.; Ankola, A.; Gola, S.; McGillen, K.L. Transvaginal US of Endometriosis: Looking Beyond the Endometrioma with a Dedicated Protocol. Radiographics 2019, 39, 1549–1568. [Google Scholar] [CrossRef]
- Nisenblat, V.; Bossuyt, P.M.M.; Farquhar, C.; Johnson, N.; Hull, M.L. Imaging modalities for the non-invasive diagnosis of endometriosis. Cochrane Database Syst. Rev. 2016, 2, CD009591. [Google Scholar] [CrossRef]
- Sayasneh, A.; Kaijser, J.; Preisler, J.; Smith, A.A.; Raslan, F.; Johnson, S.; Husicka, R.; Ferrara, L.; Stalder, C.; Ghaem-Maghami, S.; et al. Accuracy of ultrasonography performed by examiners with varied training and experience in predicting specific pathology of adnexal masses. Ultrasound Obstet. Gynecol. 2015, 45, 605–612. [Google Scholar] [CrossRef]
- Mick, I.; Freger, S.M.; van Keizerswaard, J.; Gholiof, M.; Leonardi, M. Comprehensive endometriosis care: A modern multimodal approach for the treatment of pelvic pain and endometriosis. Ther. Adv. Reprod. Health 2024, 18, 26334941241277759. [Google Scholar] [CrossRef]
- Robert, S.; Schenken, M.D. Endometriosis: Medical Treatment of Pelvic Pain. 2024. Available online: https://www.uptodate.com/contents/endometriosis-medical-treatment-of-pelvic-pain?search=endometriosis&source=search_result&selectedTitle=2%7E150&usage_type=default&display_rank=2#H1186250471 (accessed on 14 February 2025).
- Capezzuoli, T.; Rossi, M.; La Torre, F.; Vannuccini, S.; Petraglia, F. Hormonal drugs for the treatment of endometriosis. Curr. Opin. Pharmacol. 2022, 67, 102311. [Google Scholar] [CrossRef]
- Becker, C.M.; Johnson, N.P.; As-Sanie, S.; Arjona Ferreira, J.C.; Abrao, M.S.; Wilk, K.; Imm, S.J.; Mathur, V.; Perry, J.S.; Wagman, R.B.; et al. Two-year efficacy and safety of relugolix combination therapy in women with endometriosis-associated pain: SPIRIT open-label extension study. Hum. Reprod. 2024, 39, 526–537. [Google Scholar] [CrossRef]
- As-Sanie, S.; Mackenzie, S.C.; Morrison, L.; Schrepf, A.; Zondervan, K.T.; Horne, A.W.; Missmer, S.A. Endometriosis: A Review. JAMA 2025, 334, 64–78. [Google Scholar] [CrossRef]
- Karlsson, J.V.; Patel, H.; Premberg, A. Experiences of health after dietary changes in endometriosis: A qualitative interview study. BMJ Open 2020, 10, e032321. [Google Scholar]
- Gao, J.; Liu, H.Q.; Wang, Y.; Shang, Y.L.; Hu, F. Effects of psychological care in patients with endometriosis: A systematic review protocol. Medicine 2019, 98, e14772. [Google Scholar] [CrossRef]
- Brooks, T.; Sharp, R.; Evans, S.; Baranoff, J.; Esterman, A. Psychological Interventions for Women with Persistent Pelvic Pain: A Survey of Mental Health Clinicians. J. Multidiscip. Healthc. 2021, 14, 1725–1740. [Google Scholar] [CrossRef]
- ADAEC Estatal: Adaec Estatal Asociación de Afectadas de Endometriosis. es. Available online: https://adaec.es/ (accessed on 14 February 2025).
- Anastasiu, C.V.; Moga, M.A.; Elena Neculau, A.; Bălan, A.; Scârneciu, I.; Dragomir, R.M.; Dull, A.M.; Chicea, L.M. Biomarkers for the Noninvasive Diagnosis of Endometriosis: State of the Art and Future Perspectives. Int. J. Mol. Sci. 2020, 21, 1750. [Google Scholar] [CrossRef]
- Simsa, P.; Mihalyi, A.; Kyama, C.M.; Mwenda, J.M.; Fülöp, V.; D’Hooghe, T.M. Future of endometriosis research. Womens Health 2007, 3, 647–654. [Google Scholar] [CrossRef]
- Pant, A.; Moar, K.; KArora, T.; Maurya, P.K. Biomarkers of endometriosis. Clin. Chim. Acta 2023, 549, 117563. [Google Scholar] [CrossRef]


| Demographic | Characteristics Clinical Characteristics |
|---|---|
| Women of reproductive age | Variable presentation. Cyclic pelvic pain and infertility. |
| Medical comorbidities: headache, migraine, upper respiratory tract infections (URTI), allergic rhinitis, contact dermatitis. | |
| Mental health comorbidities: anxiety and depression. |
| Genetic | First-Degree Relative Diagnosed with Endometriosis |
|---|---|
| In utero/Early childhood | Exposure to diethylstilbestrol, maternal smoking, low birth weight, prematurity. |
| Childhood and adolescence | Early menarche, low body mass index, low waist-to-hip ratio. |
| Adulthood | Short menstrual cycles, prolonged menstrual bleeding, heavy menstrual flow, low parity, nulliparity. |
| Family History | Do you have a first-degree relative (mother, sister) who suffers from endometriosis? |
| Risk Factors in Uterus or Early Childhood | Do you know if you were born with low birth weight? Were you born prematurely? |
| Gynecological History Since Adolescence | At what age did you first get your period? Was it at an early age? Were your periods painful from adolescence? Has your daily life been affected by the pain associated with menstruation? Does the pain associated with menstruation respond poorly to common painkillers like NSAIDs? |
| Associated Symptoms | Are your periods very painful? Do you experience pain during sexual intercourse? Do you experience pelvic pain even when not menstruating? Do you have digestive symptoms, such as intestinal pain or pain when defecating? Do you have urological symptoms, such as discomfort when urinating? |
| Pain History | Do you notice that the pain is associated with your menstrual cycle? How intense is the pain? Is there any relief from the pain, such as any medication? |
| Associated Comorbidities | In addition to these symptoms, do you experience fatigue or anxiety? Are you of an atopic constitution? Do you suffer from migraines? |
| Infertility | Have you been a mother or do you know if you would like to be in the future? If you have been a mother, how were your pregnancies? Did you have difficulties conceiving? |
| Impact on Quality of Life | How do the symptoms impact your quality of life? |
| Component Evaluated | Objective | Associated Symptoms |
|---|---|---|
| Uterus and Adnexa | Detection of adenomyosis, endometrioma, hydrosalpinx or hematosalpinx. | None or typical endometriosis symptoms: pelvic pain, dysmenorrhea, dyspareunia, infertility. |
| Deep Infiltrating Endometriosis (DIE) | Search for hypoechoic nodules in the anterior (from anterior uterine serosa to anterior pelvic wall) and posterior compartments (from posterior uterine serosa to presacral space). | Anterior Compartment (Bladder): urinary urgency, dysuria, hematuria. Posterior Compartment (Bowel, rectum and rectosigmoid junction): altered bowel habits with diarrhea and constipation; rectal bleeding and defecation pain. Rectovaginal Area: dysmenorrhea, dyspareunia, postcoital bleeding. Uterosacral ligaments: dyspareunia, dysmenorrhea, chronic pelvic pain. |
| Sliding Sign | Dynamic evaluation of vesicouterine and rectouterine pouch obliteration: assess bladder mobility relative to the uterus and bowel; assess cervical mobility relative to the rectum. | None or typical endometriosis symptoms: pelvic pain, dysmenorrhea, dyspareunia, infertility. |
| Soft Markers | Subjective findings in dynamic evaluation: ovarian mobility, localized tenderness. | Pelvic pain, dysmenorrhea, dyspareunia depending on location. |
Disclaimer/Publisher’s Note: The statements, opinions and data contained in all publications are solely those of the individual author(s) and contributor(s) and not of MDPI and/or the editor(s). MDPI and/or the editor(s) disclaim responsibility for any injury to people or property resulting from any ideas, methods, instructions or products referred to in the content. |
© 2025 by the authors. Licensee MDPI, Basel, Switzerland. This article is an open access article distributed under the terms and conditions of the Creative Commons Attribution (CC BY) license (https://creativecommons.org/licenses/by/4.0/).
Share and Cite
Ortega-Gutiérrez, M.; Muñoz-Gamez, A.; Girón-Prieto, M.d.l.S. Primary Care Approach to Endometriosis: Diagnostic Challenges and Management Strategies—A Narrative Review. J. Clin. Med. 2025, 14, 4757. https://doi.org/10.3390/jcm14134757
Ortega-Gutiérrez M, Muñoz-Gamez A, Girón-Prieto MdlS. Primary Care Approach to Endometriosis: Diagnostic Challenges and Management Strategies—A Narrative Review. Journal of Clinical Medicine. 2025; 14(13):4757. https://doi.org/10.3390/jcm14134757
Chicago/Turabian StyleOrtega-Gutiérrez, Marta, Antonio Muñoz-Gamez, and María de la Sierra Girón-Prieto. 2025. "Primary Care Approach to Endometriosis: Diagnostic Challenges and Management Strategies—A Narrative Review" Journal of Clinical Medicine 14, no. 13: 4757. https://doi.org/10.3390/jcm14134757
APA StyleOrtega-Gutiérrez, M., Muñoz-Gamez, A., & Girón-Prieto, M. d. l. S. (2025). Primary Care Approach to Endometriosis: Diagnostic Challenges and Management Strategies—A Narrative Review. Journal of Clinical Medicine, 14(13), 4757. https://doi.org/10.3390/jcm14134757

