Safety and Performance of Postmarketing Breast Implants: An Integrated Review with Technovigilance Data
Abstract
1. Introduction
2. Methodology
3. Results and Discussion
3.1. Study Selection
3.2. Classification of the Level of Evidence of the Included Studies
3.3. Characteristics of the Included Articles (n = 8)
3.4. Characteristics of the Included Clinical Trials (n = 7)
3.5. Analysis of Real-World Breast Implant Usage Data
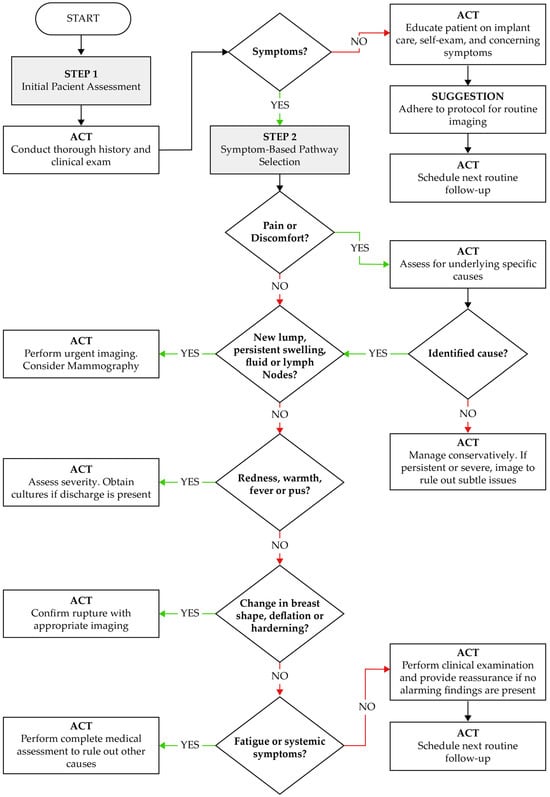
4. Clinical Decision-Making Algorithm and Recommendations for Postmarketing Safety Monitoring of Breast Implants
5. Study Limitations
6. Conclusions
Supplementary Materials
Author Contributions
Funding
Institutional Review Board Statement
Informed Consent Statement
Data Availability Statement
Acknowledgments
Conflicts of Interest
References
- Sudha, T.S.; Varghese, A.M.; Kumar, Z.N.; Sasanka, K.K.; Hari, T.S.; Thangaraju, P. Implants and Prosthetics. In Medical Devices; CRC Press: Boca Raton, FL, USA, 2022; pp. 94–125. [Google Scholar]
- Duteille, F.; Perrot, P.; Bacheley, M.-H.; Stewart, S. Eight-Year Safety Data for Round and Anatomical Silicone Gel Breast Implants. Aesthetic Surg. J. 2018, 38, 151–161. [Google Scholar] [CrossRef] [PubMed]
- ISO 14607; Non-Active Surgical Implants: Mammary Implants: Particular Requirements. International Organization for Standardization: Geneva, Switzerland, 2018; p. 41.
- di Pompeo, F.S.; Paolini, G.; Firmani, G.; Sorotos, M. History of breast implants: Back to the future. JPRAS Open 2022, 32, 166–177. [Google Scholar] [CrossRef]
- Anvisa. Resolução de Diretoria Colegiada—RDC nº 665, de 30 de Março de 2022. Dispõe Sobre as Boas Práticas de Fabricação de Produtos Médicos e Produtos para Diagnóstico de Uso In Vitro; Agência Nacional de Vigilância Sanitária: Brasília, Brazil, 2022; p. 26.
- Resolução de Diretoria Colegiada—RDC nº 550, de 30 de Agosto de 2021. Estabelece os Requisitos Mínimos de Identidade e Qualidade para Implantes Mamários e a Exigência de Certificação de Conformidade do Produto no Âmbito do Sistema Brasileiro de Avaliação da Conformidade (SBAC); Agência Nacional de Vigilância Sanitária: Brasília, Brazil, 2021; p. 7.
- ABNT NBR ISO 10993-1; Avaliação Biológica de Dispositivos Médicos Parte 1: Avaliação e Ensaios Dentro de um Processo de Gerenciamento de Risco. Asociação Brasileira de Normas Técnicas (ABNT): Rio de Janeiro, Brazil, 2018; p. 48.
- ASTM F703-18; Standard Specification for Implantable Breast Prostheses. American Society for Testing and Materials (ASTM): West Conshohocken, PA, USA, 2022; p. 10.
- ASTM F2051-00; Standard Specification for Implantable Saline-Filled Breast Prostheses. American Society for Testing and Materials (ASTM): West Conshohocken, PA, USA, 2022; p. 6.
- FDA-2004-D-0124; Saline, Silicone Gel, and Alternative Breast Implants. Food and Drug Administration (FDA): Silver Spring, MD, USA, 2020; p. 45.
- McGuire, P.A.; Glicksman, C.; McCarthy, C.; Spiegel, A. Separating myth from reality in breast implants: An overview of 30 years of experience. Plast. Reconstr. Surg. 2023, 152, 801e–807e. [Google Scholar] [CrossRef]
- Roy, P.G.; Yan, Z.; Nigam, S.; Maheshwari, K. Aesthetic breast surgery: Putting in context—A narrative review. Gland. Surg. 2021, 10, 2832. [Google Scholar] [CrossRef]
- Perry, D.; Frame, J.D. The history and development of breast implants. Ann. R. Coll. Surg. Engl. 2020, 102, 478–482. [Google Scholar] [CrossRef] [PubMed]
- Abdul-Al, M.; Zaernia, A.; Sefat, F. Biomaterials for breast reconstruction: Promises, advances, and challenges. J. Tissue Eng. Regen. Med. 2020, 14, 1549–1569. [Google Scholar] [CrossRef]
- Kaplan, J.; Rohrich, R. Breast implant illness: A topic in review. Gland. Surg. 2021, 10, 430. [Google Scholar] [CrossRef] [PubMed]
- Paolini, G.; Firmani, G.; Briganti, F.; Macino, M.; Nigrelli, S.; Sorotos, M.; Santanelli di Pompeo, F. Assessment of risk factors for rupture in breast reconstruction patients with macrotextured breast implants. Aesthetic Plast. Surg. 2023, 47, 517–530. [Google Scholar] [CrossRef]
- Meshkin, D.H.; Firriolo, J.M.; Karp, N.S.; Salibian, A.A. Management of complications following implant-based breast reconstruction: A narrative review. Ann. Transl. Med. 2023, 11, 416. [Google Scholar] [CrossRef]
- Safran, T.; Nepon, H.; Chu, C.K.; Winocour, S.; Murphy, A.M.; Davison, P.G.; Dionisopolos, T.; Vorstenbosch, J. Current concepts in capsular contracture: Pathophysiology, prevention, and management. Semin. Plast. Surg. 2021, 35, 189–197. [Google Scholar] [CrossRef]
- Wormer, B.A.; Rankin, T.M.; Higdon, K.K. Late Seroma and Hematomas in Aesthetic Breast Surgery. In Managing Common and Uncommon Complications of Aesthetic Breast Surgery; Springer International Publishing: Cham, Switzerland, 2021; pp. 129–135. [Google Scholar]
- Cuzalina, A.; Tolomeo, P.G.; Mañón, V.A. Revisions for Complications of Aesthetic Breast Surgery. In Breast Reconstruction-Conceptual Evolution; IntechOpen: London, UK, 2023. [Google Scholar]
- Cao, H.; Qiao, S.; Qin, H.; Jandt, K.D. Antibacterial designs for implantable medical devices: Evolutions and challenges. J. Funct. Biomater. 2022, 13, 86. [Google Scholar] [CrossRef] [PubMed]
- Galvão, C.M. Níveis de evidência. Acta Paul. De Enferm. 2006, 19, 5. [Google Scholar] [CrossRef]
- Maijers, M.C.; de Blok, C.J.; Niessen, F.B.; van der Veldt, A.A.; Ritt, M.J.; Winters, H.A.; Kramer, M.H.; Nanayakkara, P.W. Women with silicone breast implants and unexplained systemic symptoms: A descriptive cohort study. Neth. J. Med. 2013, 71, 534–540. [Google Scholar] [PubMed]
- Miseré, R.M.L.; van der Hulst, R. Self-Reported Health Complaints in Women Undergoing Explantation of Breast Implants. Aesthetic Surg. J. 2022, 42, 171–180. [Google Scholar] [CrossRef] [PubMed]
- Yildirimer, L.; Seifalian, A.M.; Butler, P.E. Surface and mechanical analysis of explanted Poly Implant Prosthèse silicone breast implants. Br. J. Surg. 2013, 100, 761–767. [Google Scholar] [CrossRef]
- Brunnert, K.E. The micropolyurethane foam-coated Diagon/Gel(®)4Two implant in aesthetic and reconstructive breast surgery—3-year results of an ongoing study. GMS Interdiscip. Plast. Reconstr. Surg. DGPW 2015, 4, Doc20. [Google Scholar] [CrossRef]
- Huemer, G.M.; Wenny, R.; Aitzetmüller, M.M.; Duscher, D. Motiva Ergonomix Round SilkSurface Silicone Breast Implants: Outcome Analysis of 100 Primary Breast Augmentations over 3 Years and Technical Considerations. Plast. Reconstr. Surg. 2018, 141, 831e–842e. [Google Scholar] [CrossRef]
- De Lorenzi, F.; Gazzola, R.; Sangalli, C.; Villa, O.; Marchetti, M.; Monturano, M.; Petit, J.Y.; Garusi, C.; Martella, S.; Manconi, A.; et al. Poly implant prothèse asymmetrical anatomical breast implants: A product recall study. Plast. Reconstr. Surg. 2015, 135, 25–33. [Google Scholar] [CrossRef]
- Hammond, D.C.; Schmitt, W.P. Long-term outcomes with the McGhan Style 153 dual-lumen breast implant: Implications for future implant design. J. Plast. Reconstr. Aesthetic Surg. 2016, 69, 1211–1217. [Google Scholar] [CrossRef]
- Hong, P.; Kim, S.S.; Jeong, C.; Hwang, S.H.; Kim, T.S.; Park, J.H.; Song, Y.G.; Song, Y.K. Four-Year Interim Results of the Safety of Augmentation Mammaplasty Using the Motiva Ergonomix™ Round SilkSurface: A Multicenter, Retrospective Study. Aesthetic Plast. Surg. 2021, 45, 895–903. [Google Scholar] [CrossRef]
- Sientra. U.S. Postapproval Study of Sientra Silicone Gel Breast Implants; 2012. Available online: https://clinicaltrials.gov/study/NCT01639053 (accessed on 5 September 2024).
- Boechat, C.E. Post-market Monitoring and Control of Safety and Efficacy of Silimed® Breast Implants with Textured Surface and Polyurethane Foam-coated Surface. 2018. Available online: https://clinicaltrials.gov/study/NCT03356132 (accessed on 5 September 2024).
- Freitas, A.L.P.d. Post-market Monitoring and Control of Safety and Efficacy of Silimed® Breast Implants with Smooth Surface (STEPS S). 2022. Available online: https://clinicaltrials.gov/study/NCT05345821 (accessed on 5 September 2024).
- Symatese Aesthetics. Evaluation of the Safety and Performance of SYMATESE AESTHETICS ESTYME® MATRIX Round Microtextured Silicone Gel-Filled Breast Implants in the Breast Augmentation, Primary Intention (EMMA Study). 2022. Available online: https://clinicaltrials.gov/study/NCT05336526 (accessed on 5 September 2024).
- Delay, E. Evaluation of the Safety and Performance of SYMATESE AESTHETICS ESTYME® MATRIX Round and Anatomical Silicone Gel-Filled Breast Implants in the Breast Augmentation and Reconstruction—EMMIE Study. 2018. Available online: https://clinicaltrials.gov/study/NCT03386682 (accessed on 5 September 2024).
- Establishment Labs. Post-marketing Cohort Study to Confirm the Safety and Performance of Motiva® Sizers in Breast Augmentation and Reconstruction Procedures. 2023. Available online: https://clinicaltrials.gov/study/NCT06274736 (accessed on 5 September 2024).
- GC Aesthetics. A Prospective, Multi-center, Observational, Non Comparative, Post-marketing Surveillance Study to Obtain Clinical Outcome Data on the Nagor PERLE Range of Silicone Breast Implants When Used in Breast Implantation. 2023. Available online: https://clinicaltrials.gov/study/NCT06013514 (accessed on 5 September 2024).
- Perez, A.; Baumann, D.P.; Viola, G.M. Reconstructive Breast Implant–Related Infections: Prevention, Diagnosis, Treatment, and Pearls of Wisdom. J. Infect. 2024, 89, 106197. [Google Scholar] [CrossRef] [PubMed]
- Groth, A.; Graf, R. Breast implant-associated anaplastic large cell lymphoma (BIA-ALCL) and the textured breast implant crisis. Aesthetic Plast. Surg. 2020, 44, 1–12. [Google Scholar] [CrossRef] [PubMed]
- Calobrace, M.B.; Schwartz, M.R.; Kaufman, D.L.; Gordon, A.E.; Cohen, R.; Harrington, J.; Dajles, D.; Zeidler, K. Safety and Efficacy of the Sientra Silicone Gel Round and Shaped Breast Implants: 6-Year Results of the U.S. Postapproval Study. Plast. Reconstr. Surg. 2024, 154, 44e–56e. [Google Scholar] [CrossRef] [PubMed]
- Spiegelhalter, D.; Knight, S.; Sant, T. Breast Implants: The Scandal, the Outcry, and Assessing the Risks. Significance 2012, 9, 17–21. [Google Scholar] [CrossRef]
- Greco, C. The Poly Implant Prothèse breast prostheses scandal: Embodied risk and social suffering. Soc. Sci. Med. 2015, 147, 150–157. [Google Scholar] [CrossRef] [PubMed]
- Fenoll, C.; Leclère, F.; Hivelin, M.; Atlan, M.; Cothier-Savey, I.; Lantieri, L.; Le Masurier, P. Poly Implant Prothèse (PIP®) et incidence des complications en reconstruction mammaire: Une étude rétrospective contrôlée. Ann. De Chir. Plast. Esthétique 2015, 60, 478–483. [Google Scholar] [CrossRef]
- Resolução de Diretoria Colegiada—RDC nº 16, de 21 de Março de 2012. Estabelece os Requisitos Mínimos de Identidade e Qualidade para Implantes Mamários e a Exigência de Certificação de Conformidade do Produto no Âmbito do Sistema Brasileiro de Avaliação da Conformidade (SBAC); Agência Nacional de Vigilância Sanitária: Brasília, Brazil, 2012; p. 4.
- Resolução de Diretoria Colegiada—RDC nº 33, de 3 de Maio de 2012. Dispõe do Monitoramento Pós-Comercialização de Dispositivos Médicos, Incluindo os Implantes Mamários; Agência Nacional de Vigilância Sanitária: Brasília, Brazil, 2012; p. 1.
- Decreto nº 8.077 de 14 de agosto de 2013. Regulamenta as condições para o funcionamento de empresas sujeitas ao licenciamento sanitário, e o registro, controle e monitoramento, no âmbito da vigilância sanitária, dos produtos de que trata a Lei nº 6.360, de 23 de setembro de 1976, e dá outras providências; 2013. Available online: https://www.planalto.gov.br/ccivil_03/_ato2011-2014/2013/decreto/d8077.htm. (accessed on 10 September 2024).
- Zaussinger, M.; Duscher, D.; Huemer, G.M. Nagor Impleo Round Silicone Gel Breast Implants: Early Outcome Analysis after 340 Primary Breast Augmentations. J. Clin. Med. 2023, 12, 3708. [Google Scholar] [CrossRef]
- Maxwell, G.P.; Van Natta, B.W.; Bengtson, B.P.; Murphy, D.K. Ten-year results from the Natrelle 410 anatomical form-stable silicone breast implant core study. Aesthetic Surg. J. 2015, 35, 145–155. [Google Scholar] [CrossRef]
- Suh, L.J.; Khan, I.; Kelley-Patteson, C.; Mohan, G.; Hassanein, A.H.; Sinha, M. Breast implant-associated immunological disorders. J. Immunol. Res. 2022, 2022, 8536149. [Google Scholar] [CrossRef]
- Braund, R.; Lawrence, C.K.; Baum, L.; Kessler, B.; Vassart, M.; Coulter, C. Quality of electronic records documenting adverse drug reactions within a hospital setting: Identification of discrepancies and information completeness. New Zealand Med. J. 2019, 132, 28–37. [Google Scholar]
- Collett, D.J.; Rakhorst, H.; Lennox, P.; Magnusson, M.; Cooter, R.; Deva, A.K. Current Risk Estimate of Breast Implant-Associated Anaplastic Large Cell Lymphoma in Textured Breast Implants. Plast. Reconstr. Surg. 2019, 143, 30s–40s. [Google Scholar] [CrossRef] [PubMed]





| Author, Year | Study Design | Level of Evidence |
|---|---|---|
| Maijers et al., 2013 [23] | Descriptive cohort study | Level 4 |
| Yildirimer et al., 2013 [25] | Experimental study | Level 6 |
| Brunnert, 2015 [26] | Prospective cohort study | Level 4 |
| De Lorenzi et al., 2015 [28] | Prospective cohort study | Level 4 |
| Hammond and Schmitt, 2016 [29] | Retrospective and descriptive study | Level 6 |
| Huemer et al., 2018 [27] | Retrospective study | Level 6 |
| Hong et al., 2021 [30] | Multicenter and retrospective study | Level 4 |
| Miseré and Van Der Hulst, 2022 [24] | Retrospective study | Level 4 |
| Study | Population | Intervention | Outcome |
|---|---|---|---|
| Author, Year/Country | Number of Patients Evaluated | Type of Implant Surface | Main Complications |
| Maijers et al., 2013/Netherlands [23] | n = 80 patients | Not specified | Capsular contracture: n = 40 cases (50%); Local skin disorder: n = 3 cases (4%); Breast pain: n = 41 cases (51%); Infection: n = 5 cases (6%); Lymphadenopathy: n = 28 cases (35%); Changed size, form or consistence: n = 20 cases (25%); Loss of sensation: n = 9 cases (11%); Implant rotation: n = 1 case (1%) |
| Yildirimer et al., 2013/United Kingdom [25] | n = 10 patients | Textured implants (n = not specified) | Implant rupture: n = not specified; Capsular contracture: n = not specified; Discomfort and pain: n = not specified; Nipple discharge: n = not specified; Implant displacement: n = not specified |
| Brunnert, 2015/Germany [26] | n = 90 patients | Textured implants (n = 152) | Folds or wrinkles: n = 2 cases; Fistula: n = 1 case; Seroma: n = 2 cases |
| De Lorenzi et al., 2015/Italy [28] | n = 578 patients | Textured implants (n = 658) | Asymmetry: n = 69 cases (36.3%); Necrosis: n = 12 cases (6.3%); Capsular contracture: n = 56 cases (29.5%); Implant rupture: n = 22 cases (11.6%); Infection: n = 7 cases (3.7%); Malposition: n = 7 cases (3.7%) |
| Hammond and Schmitt, 2016/USA [29] | n = 79 patients | Textured implants (n = 134) | BIA-ALCL: n = 1 case (0.75%); Capsular contracture: n = 69 cases (51.5%); Seroma: n = 7 cases (5.2%); Infection: n = 11 cases (8.2%); Hematoma: n = 6 cases (4.5%); Tissue necrosis: n = 4 cases (3.0%); Wrinkling: n = 4 cases (3.0%) |
| Huemer et al., 2018 Austria/Germany [27] | n = 100 patients | Textured implants (n = not specified) | Capsular contracture: n = 1 case; Implant hypermobility: n = 2 cases; Implant dislocation: n = 2 cases; Malposition: n = 4 cases; Implant rupture: n = 1 case; Excessive size: n = 1 case |
| Hong et al., 2021/South Korea [30] | n = 1.314 patients | Textured implants (n = 2.628) | Asymmetry: n = 9 cases (1.03%); Capsular contracture: n = 18 cases (2.10%); Hematoma: n = 18 cases (2.10%); Infection: n = 6 cases (0.70%); Dissatisfaction with shape: n = 17 cases (1.95%); Dissatisfaction with size: n = 16 cases (1.83%); Waving: n = 3 cases (0.34%); Early seroma: n = 24 cases (2.70%) |
| Miseré and Van Der Hulst, 2022/Netherlands [24] | n = 197 patients | Not specified (n = 303) | Unsatisfactory cosmetic outcome or asymmetry: n = not specified (9.1%); Breast implant exposure due to infection or wound dehiscence: n = not specified (8.1%); Breast cancer or prophylactic breast surgery: n = not specified (8.1%); Seeking autologous breast reconstruction without specific reported cause: n = not specified (4.6%); Major concern about safety of silicone exposure: n = not specified (1.0%); Systemic symptoms: n = not specified (11.2%); Pain: n = not specified (13.2%); Infection: n = not specified (13.2%); Implant rupture: n = not specified (14.2%); Other reasons: n = not specified (2.5%); Severe capsular contracture: n = not specified (14.7%) |
| Clinical Trial Protocol | Population | Intervention | Outcome |
|---|---|---|---|
| Identification Number (NCT), Title, Year | Patients Evaluated | Implant Type/Brand | Primary and Secondary Outcome Measures |
| NCT01639053 U.S. Postapproval Study of Sientra Silicone Gel Breast Implants (2012) [31] | Women receiving Sientra silicone gel breast implants for augmentation, revision augmentation, reconstruction, and revision | Sientra silicone gel breast implants | Long-term (10-year) safety of Sientra silicone gel breast implants in women. |
| NCT03356132 Postmarket Monitoring and Control of Safety and Efficacy of Silimed® Breast Implants With Textured Surface and Polyurethane Foam (2018) [32] | Women aged 18 years or older who underwent breast augmentation using Silimed® silicone gel-filled breast implants with a textured surface or Silimed® silicone gel-filled breast implants with a polyurethane foam-coated surface | Silimed® textured silicone gel-filled breast implant and Silimed® polyurethane foam-coated silicone gel-filled breast implant | Primary outcomes: Estimation of the rates of expected and unexpected adverse events, both in the short and long term, associated with Silimed® silicone breast implants with a textured surface and with a polyurethane foam-coated surface, assessed every three years over a 10-year period. Secondary outcomes: Aesthetic and general patient satisfaction, measured by Likert scales and questionnaires such as the BEQ-Brazil, the evaluator’s satisfaction with the aesthetic result, and the patient’s quality of life, assessed by the Rosemberg Global Self-Esteem Scale. |
| NCT03386682 Evaluation of the Safety and Performance of SYMATESE AESTHETICS ESTYME® MATRIX Round and Anatomical Silicone Gel-Filled Breast Implants in the Breast Augmentation and Reconstruction—EMMIE Study (2018) [35] | Participants who met the requirements for breast augmentation or reconstruction surgery and were implanted with one or two ESTYME® MATRIX breast implants | ESTYME® MATRIX breast implants | Primary outcomes: Assessment of local complications and adverse events three months after implantation, such as infection, hematoma, wound healing complications, fluid accumulation, early capsular contracture, rupture and extrusion, as well as patient and surgeon satisfaction with the success of the procedure. Secondary outcomes: Assessment at one and two years, focusing on the incidence of serious adverse events and overall patient and surgeon satisfaction with the usability of the device and postprocedure outcomes. |
| NCT05345821 Postmarket Monitoring and Control of Safety and Efficacy of Silimed® Breast Implants With Smooth Surface (STEPS S) (2022) [33] | Female births with indication for primary and secondary augmentation (review) | Silimed® smooth surface breast implant | Primary outcomes: assessment of the rates of expected and unexpected adverse events, both in the short and long term, for Silimed® breast implants with a smooth surface, with assessments every three years over a 10-year period. Secondary outcomes: patient satisfaction with the aesthetic result, measured by a Likert scale; overall patient satisfaction, assessed by the BEQ-Brazil questionnaire; evaluator satisfaction with the aesthetic result, also measured by a Likert scale; and patient quality of life, measured by the Rosenberg Global Self-Esteem Scale, with assessments every three years over the 10 years of the study. |
| NCT05336526 Evaluation of the Safety and Performance of SYMATESE AESTHETICS ESTYME® MATRIX Round Microtextured Silicone Gel-Filled Breast Implants in the Breast Augmentation, Primary Intention (EMMA Study) (2022) [34] | Participants who met the requirements for bilateral breast augmentation in primary intent and were implanted with silicone gel-filled round breast implants microtexturizado ESTYME® MATRIX | ESTYME® MATRIX gel microtextured silicone round breast implants | Primary outcomes: Safety, assessed by the incidence of implant- or procedure-related adverse events/complications at 3 months postprocedure. Secondary outcomes: Safety assessment by the incidence of all adverse events (AEs) and serious adverse events (SAEs) at 1 and 2 years. Performance will be measured by several factors, including surgeon satisfaction with procedure duration, incision size, correct implant placement, increase in bra size, change in chest circumference, and overall patient and surgeon satisfaction at 3 months, and at 1 and 2 years. |
| NCT06274736 Postmarketing Cohort Study to Confirm the Safety and Performance of Motiva® Sizers in Breast Augmentation and Reconstruction Procedures (2023) [36] | Women over 18 years of age who will undergo breast augmentation or reconstruction, divided into two groups: 165 participants exposed to Motiva® Sizer (150 for augmentation and 15 for reconstruction) and 165 participants not exposed to Motiva® Sizer (150 for augmentation and 15 for reconstruction) | Motiva® Sizer Breast Implants | Primary outcomes: Incidence of complications and satisfaction of participants and surgeons, comparing the groups that used or did not use sizers, with evaluation over 3 years. Satisfaction will be measured on a 5-point Likert scale, and complications will be monitored over this period. Secondary outcome: rate of reoperations between the two groups over the same 3 years. |
| NCT06013514 A Prospective, Multicenter, Observational, Non Comparative, Postmarketing Surveillance Study to Obtain Clinical Outcome Data on the Nagor PERLE Range of Silicone Breast Implants When Used in Breast Implantation (2023) [37] | Women aged 18 to 65 who require breast surgery for augmentation, reconstruction or revision | PERLE Sterile Smooth Opaque Gel-Filled Breast Implants | Primary outcomes: rate of capsular contracture (Baker grades III–IV) and rate of implant rupture, assessed 10 years after surgery. Secondary outcomes: Rate of secondary surgeries required to correct complications, rate and frequency of local complications such as mild capsular contracture, hematoma, rupture, seroma, persistent pain, infection, implant displacement or extrusion, and other device- or procedure-related complications. In addition, patient satisfaction using the BREAST-Q method will be assessed, as well as the rate of any adverse events over 10 years. |
| Adverse Event (WHO-ART) | Total | (%) |
|---|---|---|
| Breast augmentation | 7 | 1.1% |
| Increased tissue fluids | 8 | 1.3% |
| Breast cancer | 7 | 1.1% |
| Breast surgery | 6 | 1.0% |
| Implant-related complication | 83 | 13.3% |
| Wound dehiscence | 4 | 0.6% |
| Breast discomfort | 5 | 0.8% |
| Pain | 77 | 12.3% |
| Edema | 10 | 1.6% |
| Breast hardening | 9 | 1.4% |
| Fatigue | 3 | 0.5% |
| Implant failure | 9 | 1.4% |
| Tissue swelling | 38 | 6.1% |
| Infection | 38 | 6.1% |
| Breast inflammation | 5 | 0.8% |
| Surgical intervention | 3 | 0.5% |
| T-cell lymphoma | 52 | 8.3% |
| Non-Hodgkin’s lymphoma | 53 | 8.5% |
| Lymph node enlargement | 3 | 0.5% |
| Mastalgia | 3 | 0.5% |
| Skin nodule | 3 | 0.5% |
| Reaction at the insertion site of a medical device | 3 | 0.5% |
| Rupture of a medical device | 12 | 1.9% |
| Burning sensation | 4 | 0.6% |
| Immune system disorder | 16 | 2.6% |
| Other | 92 | 14.7% |
| Not reported | 72 | 11.5% |
| Total | 625 | 100.0% |
Disclaimer/Publisher’s Note: The statements, opinions and data contained in all publications are solely those of the individual author(s) and contributor(s) and not of MDPI and/or the editor(s). MDPI and/or the editor(s) disclaim responsibility for any injury to people or property resulting from any ideas, methods, instructions or products referred to in the content. |
© 2025 by the authors. Licensee MDPI, Basel, Switzerland. This article is an open access article distributed under the terms and conditions of the Creative Commons Attribution (CC BY) license (https://creativecommons.org/licenses/by/4.0/).
Share and Cite
Ramalho, A.d.A.L.; Tavares, A.A.; da Silva, H.N.; Navarro, R.F.; da Silva, V.A.V.C.; Melchior, S.C.; Vicente, M.G.; Fook, M.V.L.; Silva, S.M.d.L. Safety and Performance of Postmarketing Breast Implants: An Integrated Review with Technovigilance Data. J. Clin. Med. 2025, 14, 4164. https://doi.org/10.3390/jcm14124164
Ramalho AdAL, Tavares AA, da Silva HN, Navarro RF, da Silva VAVC, Melchior SC, Vicente MG, Fook MVL, Silva SMdL. Safety and Performance of Postmarketing Breast Implants: An Integrated Review with Technovigilance Data. Journal of Clinical Medicine. 2025; 14(12):4164. https://doi.org/10.3390/jcm14124164
Chicago/Turabian StyleRamalho, Antonio de Aracoeli Lopes, Albaniza Alves Tavares, Henrique Nunes da Silva, Rômulo Feitosa Navarro, Victhor Alexandre Vilarins Cardoso da Silva, Stela Candioto Melchior, Maria Glória Vicente, Marcus Vinícius Lia Fook, and Suédina Maria de Lima Silva. 2025. "Safety and Performance of Postmarketing Breast Implants: An Integrated Review with Technovigilance Data" Journal of Clinical Medicine 14, no. 12: 4164. https://doi.org/10.3390/jcm14124164
APA StyleRamalho, A. d. A. L., Tavares, A. A., da Silva, H. N., Navarro, R. F., da Silva, V. A. V. C., Melchior, S. C., Vicente, M. G., Fook, M. V. L., & Silva, S. M. d. L. (2025). Safety and Performance of Postmarketing Breast Implants: An Integrated Review with Technovigilance Data. Journal of Clinical Medicine, 14(12), 4164. https://doi.org/10.3390/jcm14124164

