Clinical Impact of Switching or Continuation of Apixaban or Rivaroxaban among Patients with Non-Valvular Atrial Fibrillation
Abstract
1. Introduction
2. Materials and Methods
2.1. Data Source
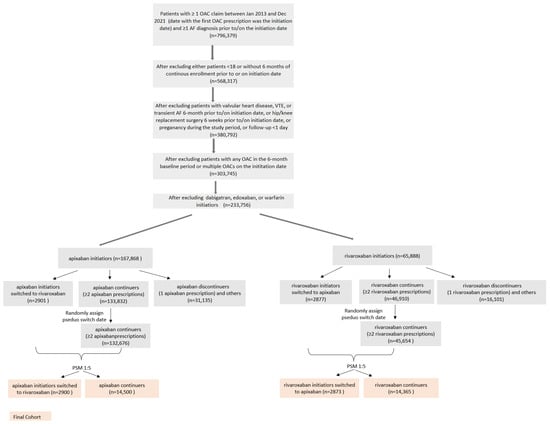
2.2. Patient Selection
2.3. Study Measures
2.4. Statistical Analysis
3. Results
3.1. Study Population
3.2. Patient Characteristics before Propensity Score Matching
3.3. Patient Characteristics after PSM
3.4. Study Outcomes
3.5. Sensitivity Analyses
4. Discussion
5. Conclusions
Supplementary Materials
Author Contributions
Funding
Institutional Review Board Statement
Informed Consent Statement
Data Availability Statement
Acknowledgments
Conflicts of Interest
References
- Kornej, J.; Börschel, C.S.; Benjamin, E.J.; Schnabel, R.B. Epidemiology of Atrial Fibrillation in the 21st Century: Novel Methods and New Insights. Circ. Res. 2020, 127, 4–20. [Google Scholar] [CrossRef]
- Wyndham, C.R.C. Atrial Fibrillation: The Most Common Arrhythmia. Tex. Heart Inst. J. 2000, 27, 257–267. [Google Scholar]
- Morillo, C.A.; Banerjee, A.; Perel, P.; Wood, D.; Jouven, X. Atrial Fibrillation: The Current Epidemic. J. Geriatr. Cardiol. 2017, 14, 195–203. [Google Scholar]
- Jiang, S.; Seslar, S.P.; Sloan, L.A.; Hansen, R.N. Health Care Resource Utilization and Costs Associated with Atrial Fibrillation and Rural-Urban Disparities. J. Manag. Care Spec. Pharm. 2022, 28, 1321–1330. [Google Scholar] [CrossRef] [PubMed]
- LaMori, J.C.; Mody, S.H.; Gross, H.J.; daCosta DiBonaventura, M.; Patel, A.A.; Schein, J.R.; Nelson, W.W. Burden of Comorbidities Among Patients with Atrial Fibrillation. Ther. Adv. Cardiovasc. Dis. 2013, 7, 53–62. [Google Scholar] [CrossRef] [PubMed]
- Saeed, H.; Ovalle, O.G.; Bokhary, U.; Jermihov, A.; Lepkowska, K.; Bauer, V.; Kuchta, K.; Wright, M.; Glosner, S.; Frazer, M.; et al. National Physician Survey for Nonvalvular Atrial Fibrillation (NVAF) Anticoagulation Comparing Knowledge, Attitudes and Practice of Cardiologist to PCPs. Clin. Appl. Thromb. Hemost. 2002, 26, 1076029620952550. [Google Scholar] [CrossRef] [PubMed]
- Asinger, R.W.; Shroff, G.R.; Simegn, M.A.; Herzog, C.A. Anticoagulation for Nonvalvular Atrial Fibrillation. Circ. Cardiovasc. Qual. Outcomes 2017, 10, e003669. [Google Scholar] [CrossRef] [PubMed]
- Chen, A.; Stecker, E.; Warden, B.A. Direct Oral Anticoagulant Use: A Practical Guide to Common Clinical Challenges. JAHA 2020, 9, e017559. [Google Scholar] [CrossRef] [PubMed]
- Zhu, J.; Alexander, G.C.; Nazarian, S.; Segal, J.B.; Wu, A.W. Trends and Variation in Oral Anticoagulant Choice in Patients with Atrial Fibrillation, 2010–2017 Bianchi. Pharmacotherapy 2018, 38, 908–920. [Google Scholar] [CrossRef] [PubMed]
- Ezekowitz, M.D.; Pollack, C.V., Jr.; Halperin, J.L.; England, R.D.; VanPelt Nguyen, S.; Spahr, J.; Sudworth, M.; Cater, N.B.; Breazna, A.; Oldgren, J.; et al. Apixaban Compared to Heparin/Vitamin K Antagonist in Patients with Atrial Fibrillation Scheduled for Cardioversion: The EMANATE Trial. Eur. Heart J. 2018, 39, 2959–2971. [Google Scholar] [CrossRef]
- Patel, M.R.; Mahaffey, K.W.; Garg, J.; Pan, G.; Singer, D.E.; Hacke, W.; Breithardt, G.; Halperin, J.L.; Hankey, G.J.; Piccini, J.P.; et al. Rivaroxaban versus Warfarin in Nonvalvular Atrial Fibrillation. N. Engl. J. Med. 2011, 365, 883–891. [Google Scholar] [CrossRef]
- Connolly, S.J.; Ezekowitz, M.D.; Yusuf, S.; Eikelboom, J.; Oldgren, J.; Parekh, A.; Pogue, J.; Reilly, P.A.; Themeles, E.; Varrone, J.; et al. Dabigatran versus Warfarin in Patients with Atrial Fibrillation. N. Engl. J. Med. 2009, 361, 1139–1151. [Google Scholar] [CrossRef] [PubMed]
- Cervantes, C.E.; Merino, J.L.; Barrios, V. Edoxaban for the Prevention of Stroke in Patients with Atrial Fibrillation. Expert. Rev. Cardiovasc. Ther. 2019, 17, 319–330. [Google Scholar] [CrossRef]
- Cao, B.; Yao, X.; Zhang, L.; Hu, X.; Chen, M.; Shen, M.; Xu, L. Efficacy and Safety of Direct Oral Anticoagulants in Patients with Diabetes and Nonvalvular Atrial Fibrillation: Meta-Analysis of Observational Studies. Cardiovasc. Ther. 2021, 2021, 5520027. [Google Scholar] [CrossRef]
- Romoli, M.; Marchetti, G.; Bernardini, F.; Urbinati, S. Switching between direct oral anticoagulants: A systematic review and meta-analysis. J. Thromb. Thrombolysis 2021, 52, 560–566. [Google Scholar] [CrossRef] [PubMed]
- Adelakun, A.R.; Turgeon, R.D.; De Vera, M.A.; McGrail, K.; Loewen, P.S. Oral Anticoagulant Switching in Patients with Atrial Fibrillation: A Scoping Review. BMJ Open 2023, 13, e071907. [Google Scholar] [CrossRef] [PubMed]
- Salmasi, S.; Safari, A.; Kapanen, A.; Adelakun, A.; Kwan, L.; MacGillivray, J.; Andrade, J.G.; Deyell, M.W.; Loewen, P. Oral Anticoagulant Adherence and Switching in Patients with Atrial Fibrillation: A Prospective Observational Study. Res. Soc. Adm. Pharm. 2022, 18, 3920–3928. [Google Scholar] [CrossRef]
- Kefale, A.T.; Peterson, G.M.; Bezabhe, W.M.; Bereznicki, L.R. Switching of Oral Anticoagulants in Patients with Nonvalvular Atrial Fibrillation: A Narrative Review. Br. J. Clin. Pharmacol. 2022, 88, 514–534. [Google Scholar] [CrossRef]
- Waldron, B. Nonmedical Switching of Anticoagulants: The Patient Impact when Formulary Exclusions Limit Drug Choice. Res. Pr. Thromb. Haemost. 2022, 6, e12675. [Google Scholar] [CrossRef]
- January, C.T.; Wann, L.S.; Calkins, H.; Chen, L.Y.; Cigarroa, J.E.; Cleveland, J.C., Jr.; Ellinor, P.T.; Ezekowitz, M.D.; Field, M.E.; Furie, K.L.; et al. 2019 AHA/ACC/HRS Focused Update of the 2014 AHA/ACC/HRS Guideline for the Management of Patients with Atrial Fibrillation. J. Am. Coll. Cardiol. 2019, 74, 104–132. [Google Scholar] [CrossRef]
- Hindricks, G.; Potpara, T.; Dagres, N.; Arbelo, E.; Bax, J.J.; Blomström-Lundqvist, C.; Boriani, G.; Castella, M.; Dan, G.A.; Dilaveris, P.E.; et al. 2020 ESC Guidelines for the Diagnosis and Management of Atrial Fibrillation Developed in Collaboration with the European Association for Cardio-Thoracic Surgery (EACTS): The Task Force for the Diagnosis and Management of Atrial Fibrillation of the European Society of Cardiology (ESC) Developed with the Special Contribution of the European Heart Rhythm Association (EHRA) of the ESC. Eur. Heart J. 2021, 42, 373–498. [Google Scholar]
- Noseworthy, P.A.; Yao, X.; Abraham, N.S.; Sangaralingham, L.R.; McBane, R.D.; Shah, N.D. Direct Comparison of Dabigatran, Rivaroxaban, and Apixaban for Effectiveness and Safety in Nonvalvular Atrial Fibrillation. Chest 2016, 150, 1302–1312. [Google Scholar] [CrossRef] [PubMed]
- Ray, W.A.; Chung, C.P.; Stein, C.M.; Smalley, W.; Zimmerman, E.; Dupont, W.D.; Hung, A.M.; Daugherty, J.R.; Dickson, A.; Murray, K.T. Association of Rivaroxaban vs Apixaban with Major Ischemic or Hemorrhagic Events in Patients with Atrial Fibrillation. JAMA 2021, 326, 2395–2404. [Google Scholar] [CrossRef] [PubMed]
- Fralick, M.; Colacci, M.; Schneeweiss, S.; Huybrechts, K.F.; Lin, K.J.; Gagne, J.J. Effectiveness and Safety of Apixaban Compared with Rivaroxaban for Patients with Atrial Fibrillation in Routine Practice: A Cohort Study. Ann. Intern. Med. 2020, 172, 463–473. [Google Scholar] [CrossRef] [PubMed]


| Apixaban Initiators | Rivaroxaban Initiators | |||||||||
|---|---|---|---|---|---|---|---|---|---|---|
| Apixaban-to-Rivaroxaban Switchers | Apixaban Continuers | STD # | Rivaroxaban-to-Apixaban Switchers | Rivaroxaban Continuers | STD # | |||||
| n/Mean %/SD | n/Mean %/SD | n/Mean %/SD | n/Mean %/SD | |||||||
| Sample Size | 2900 | 100% | 14,500 | 100% | 2873 | 100% | 14,365 | 100% | ||
| Age | 74.8 | 9.4 | 75.0 | 9.5 | 1.7 | 74.1 | 9.9 | 74.1 | 9.8 | 0.3 |
| Age Group * | ||||||||||
| 18–54 | 92 | 3.2% | 412 | 2.8% | 0.0 | 111 | 3.9% | 543 | 3.8% | 5.1 |
| 55–64 | 286 | 9.9% | 1451 | 10.0% | 331 | 11.5% | 1551 | 10.8% | ||
| 65–74 | 917 | 31.6% | 4631 | 31.9% | 899 | 31.3% | 4732 | 32.9% | ||
| 75–79 | 595 | 20.5% | 3034 | 20.9% | 619 | 21.6% | 3067 | 21.4% | ||
| ≥80 | 1010 | 34.8% | 4972 | 34.3% | 913 | 31.8% | 4472 | 31.1% | ||
| Gender *(1) | ||||||||||
| Female | 1475 | 50.9% | 7418 | 51.2% | 0.0 | 1375 | 47.9% | 6968 | 48.5% | 1.3 |
| Male | 1424 | 49.1% | 7078 | 48.8% | 1498 | 52.1% | 7397 | 51.5% | ||
| Comorbidity Scores | ||||||||||
| CCI score * | 2.7 | 2.5 | 2.6 | 2.5 | 4.7 | 2.9 | 2.6 | 2.8 | 2.5 | 2.9 |
| CHA2DS2-VASC Score | 4.1 | 1.7 | 4.0 | 1.7 | 2.9 | 4.1 | 1.8 | 4.0 | 1.8 | 2.4 |
| 0 | 36 | 1.2% | 187 | 1.3% | 3.6 | 41 | 1.4% | 204 | 1.4% | 3.1 |
| 1 | 137 | 4.7% | 732 | 5.1% | 154 | 5.4% | 787 | 5.5% | ||
| 2 | 355 | 12.2% | 1916 | 13.2% | 353 | 12.3% | 1867 | 13.0% | ||
| 3 | 602 | 20.8% | 2956 | 20.4% | 579 | 20.2% | 2819 | 19.6% | ||
| ≥4 | 1770 | 61.0% | 8709 | 60.1% | 1746 | 60.8% | 8688 | 60.5% | ||
| HAS-BLED Score (2) | 2.9 | 1.3 | 2.8 | 1.3 | 2.8 | 3.0 | 1.3 | 3.0 | 1.3 | 4.0 |
| 0 | 55 | 1.9% | 281 | 1.9% | 2.3 | 54 | 1.9% | 260 | 1.8% | 8.8 |
| 1 | 339 | 11.7% | 1810 | 12.5% | 295 | 10.3% | 1652 | 11.5% | ||
| 2 | 851 | 29.3% | 4330 | 29.9% | 727 | 25.3% | 3841 | 26.7% | ||
| ≥3 | 1655 | 57.1% | 8079 | 55.7% | 1797 | 62.6% | 8612 | 60.0% | ||
| Baseline Comorbidities | ||||||||||
| Any bleeding History * | 453 | 15.6% | 2257 | 15.6% | 0.2 | 811 | 28.2% | 3986 | 27.8% | 1.1 |
| Congestive heart failure * | 831 | 28.7% | 4020 | 27.7% | 2.1 | 977 | 34.0% | 4814 | 33.5% | 1.1 |
| Diabetes * | 941 | 32.5% | 4500 | 31.0% | 3.0 | 950 | 33.1% | 4653 | 32.4% | 1.4 |
| Hypertension * | 2477 | 85.4% | 12,327 | 85.0% | 1.1 | 2501 | 87.1% | 12,497 | 87.0% | 0.2 |
| Renal disease * | 786 | 27.1% | 3838 | 26.5% | 1.4 | 898 | 31.3% | 4441 | 30.9% | 0.7 |
| Liver disease * | 166 | 5.7% | 760 | 5.2% | 2.1 | 185 | 6.4% | 875 | 6.1% | 1.4 |
| Myocardial infarction * | 335 | 11.6% | 1610 | 11.1% | 1.4 | 362 | 12.6% | 1743 | 12.1% | 1.4 |
| Dyspepsia or Stomach discomfort * | 402 | 13.9% | 1940 | 13.4% | 1.4 | 346 | 12.0% | 1688 | 11.8% | 0.9 |
| Peripheral vascular disease * | 766 | 26.4% | 3589 | 24.8% | 3.8 | 729 | 25.4% | 3622 | 25.2% | 0.4 |
| Transient ischemic attack * | 410 | 14.1% | 1962 | 13.5% | 1.8 | 370 | 12.9% | 1680 | 11.7% | 3.6 |
| Alcoholism * | 87 | 3.0% | 415 | 2.9% | 0.8 | 77 | 2.7% | 360 | 2.5% | 1.1 |
| Peripheral arterial disease * | 408 | 14.1% | 1864 | 12.9% | 3.6 | 380 | 13.2% | 1893 | 13.2% | 0.1 |
| Coronary artery disease * | 1157 | 39.9% | 5643 | 38.9% | 2.0 | 1182 | 41.1% | 5774 | 40.2% | 1.9 |
| Stroke/SE * | 353 | 12.2% | 1671 | 11.5% | 2.0 | 313 | 10.9% | 1352 | 9.4% | 4.9 |
| All-cause Hospitalization | 1118 | 38.6% | 5088 | 35.1% | 7.2 | 1195 | 41.6% | 4989 | 34.7% | 14.2 |
| Time to Switch * | 145.0 | 203.4 | 138.9 | 187.4 | 3.1 | 221.5 | 321.1 | 213.9 | 291.5 | 2.5 |
| Event after DOAC initiation before index date * | ||||||||||
| Stroke/SE event after OAC initiation before index date * | 44 | 1.5% | 221 | 1.5% | 0.1 | 66 | 2.3% | 103 | 0.7% | 13 |
| MB event after OAC initiation before index date * | 32 | 1.1% | 156 | 1.1% | 0.3 | 155 | 5.4% | 440 | 3.1% | 11.6 |
| Dosage ** | ||||||||||
| Low dose | 463 | 16.0% | 2627 | 18.1% | 25.8 | 679 | 23.6% | 3356 | 23.4% | 20.2 |
| Standard dose | 2437 | 84.0% | 11,873 | 81.9% | 2131 | 74.2% | 10,770 | 75.0% | ||
| Other | 0 | 0% | 0 | 0.0% | 63 | 2.2% | 239 | 1.7% | ||
| Follow-up duration in days (3) | 313.9 | 348.2 | 390.9 | 415.0 | 20.1 | 377.9 | 445.5 | 355.3 | 427.5 | 5.2 |
Disclaimer/Publisher’s Note: The statements, opinions and data contained in all publications are solely those of the individual author(s) and contributor(s) and not of MDPI and/or the editor(s). MDPI and/or the editor(s) disclaim responsibility for any injury to people or property resulting from any ideas, methods, instructions or products referred to in the content. |
© 2024 by the authors. Licensee MDPI, Basel, Switzerland. This article is an open access article distributed under the terms and conditions of the Creative Commons Attribution (CC BY) license (https://creativecommons.org/licenses/by/4.0/).
Share and Cite
Deitelzweig, S.; Kang, A.; Jiang, J.; Gao, C.; Luo, X.; Atreja, N.; Han, S.; Cheng, D.; Loganathan, S.R.; Lip, G.Y.H. Clinical Impact of Switching or Continuation of Apixaban or Rivaroxaban among Patients with Non-Valvular Atrial Fibrillation. J. Clin. Med. 2024, 13, 1073. https://doi.org/10.3390/jcm13041073
Deitelzweig S, Kang A, Jiang J, Gao C, Luo X, Atreja N, Han S, Cheng D, Loganathan SR, Lip GYH. Clinical Impact of Switching or Continuation of Apixaban or Rivaroxaban among Patients with Non-Valvular Atrial Fibrillation. Journal of Clinical Medicine. 2024; 13(4):1073. https://doi.org/10.3390/jcm13041073
Chicago/Turabian StyleDeitelzweig, Steven, Amiee Kang, Jenny Jiang, Chuan Gao, Xuemei Luo, Nipun Atreja, Stella Han, Dong Cheng, Saarusri R Loganathan, and Gregory Y. H. Lip. 2024. "Clinical Impact of Switching or Continuation of Apixaban or Rivaroxaban among Patients with Non-Valvular Atrial Fibrillation" Journal of Clinical Medicine 13, no. 4: 1073. https://doi.org/10.3390/jcm13041073
APA StyleDeitelzweig, S., Kang, A., Jiang, J., Gao, C., Luo, X., Atreja, N., Han, S., Cheng, D., Loganathan, S. R., & Lip, G. Y. H. (2024). Clinical Impact of Switching or Continuation of Apixaban or Rivaroxaban among Patients with Non-Valvular Atrial Fibrillation. Journal of Clinical Medicine, 13(4), 1073. https://doi.org/10.3390/jcm13041073

