Abstract
Background: The rapid onset of COVID-19 placed immense strain on many already overstretched healthcare systems. The unique physiological changes in pregnancy, amplified by the complex effects of COVID-19 in pregnant women, rendered prioritization of infected expectant mothers more challenging. This work aims to use state-of-the-art machine learning techniques to predict whether a COVID-19-infected pregnant woman will be admitted to ICU (Intensive Care Unit). Methods: A retrospective study using data from COVID-19-infected women admitted to one hospital in Astana and one in Shymkent, Kazakhstan, from May to July 2021. The developed machine learning platform implements and compares the performance of eight binary classifiers, including Gaussian naïve Bayes, K-nearest neighbors, logistic regression with L2 regularization, random forest, AdaBoost, gradient boosting, eXtreme gradient boosting, and linear discriminant analysis. Results: Data from 1292 pregnant women with COVID-19 were analyzed. Of them, 10.4% were admitted to ICU. Logistic regression with L2 regularization achieved the highest F1-score during the model selection phase while achieving an AUC of 0.84 on the test set during the evaluation stage. Furthermore, the feature importance analysis conducted by calculating Shapley Additive Explanation values points to leucocyte counts, C-reactive protein, pregnancy week, and eGFR and hemoglobin as the most important features for predicting ICU admission. Conclusions: The predictive model obtained here may be an efficient support tool for prioritizing care of COVID-19-infected pregnant women in clinical practice.
1. Introduction
The rapid onset of COVID-19 placed immense strain on many already overstretched healthcare systems. As a result of the acute shortage of hospital beds and medical staff during the pandemic, various stringent patient triage protocols were introduced. The unique physiological changes during pregnancy present challenges in understanding the full scope and effects of the complexity of COVID-19 infection on pregnant women [1], rendering the clinical decision-making in these patients and risk-prioritization of expectant mothers even more challenging.
The disruption of SARS-CoV-2 not only significantly impacted societies, economies, and mental well-being but also translated into the need to accurately estimate patient prognosis based on patient-specific risk. Identifying patients at high risk of complications is critical in moments of high caseloads. In the gestational period, the presentation of COVID-19 can vary significantly, encompassing asymptomatic cases, mild respiratory symptoms that require minimal supportive treatment, and severe cases leading to hospitalization with multi-organ failure and death [2]. Given the significant changes in the immune, circulatory, respiratory, and hormonal systems in addition to specific problems that appear during this period, such as preeclampsia or gestational diabetes, the full understanding of the COVID-19 impacts on pregnant women is yet to be clarified [3]. Moreover, research exploring the influence of different pregnancy trimesters on the disease’s clinical progression and complications is scarce [4].
One of the critical factors during the pandemic was prioritizing patients in need of intensive care to avoid unnecessary consumption of medical resources on low and moderate-risk patients [5]. The sudden COVID-19 outbreak intensified the shortage of hospital beds, critical care equipment, and medical professionals [6]. Proper triage systems to predict the clinical course of patients become essential for efficient management of limited medical resources, including intensive care [7].
Machine learning may classify severity and assess prognosis for COVID-19 patients across a variety of routinely collected laboratory tests and clinical data [8]. In this regard, machine learning can be viewed as a useful technique for supporting caregivers in medical decision-making, and it has been utilized in multiple COVID-19 studies to construct models that predict the severity of SARS-CoV-2 patients [9,10]. Moreover, the constructed predictive models can be used to accurately assess the risk of the outcome and will allow for individualized preventive measures in clinical settings. As a result, in this study, we aim to (i) develop a machine learning model that can predict the risk of ICU admission in COVID-19-infected pregnant women based on clinical data routinely collected during hospitalization and (ii) shed light on major factors associated with the higher risk of ICU admission for pregnant women with COVID-19 infection.
2. Materials and Methods
2.1. Study Population
This retrospective study was conducted using de-identified data from medical records of pregnant women with COVID-19 admitted at Astana Perinatal Hospital and at the Department of Obstetrics and Gynecology South Kazakhstan Medical Academy in Shymkent from 1 May 2021 to 14 July 2021. Inclusion criteria were pregnant women who were admitted to any of the previously mentioned hospitals in the period from 1 May 2021 to 14 July 2021 with SARS-CoV-2 infection confirmed through real-time polymerase chain reaction (RT-PCR). The dataset includes 46 variables, which broadly cover information about days of admission after the onset of the symptoms, length of hospital stay, obstetric history, laboratory tests, clinical symptoms, and severity of COVID-19, comorbidities, and complications (see Table 1 for detailed information about the variables). The comorbid disorders were presented as categorical variables encoded as “yes” and “no” subgroups. ICU admission was chosen as an outcome variable for prediction. The dataset is imbalanced, with the ratio of those admitted to ICU to those who are not admitted at 110:1058. Note that we did not consider using any methods to address the class imbalance directly. Instead, we used an alternative strategy to handle the class imbalance by considering the decision-making threshold as a hyperparameter and tuning it in the model selection stage.
Table 1.
Baseline Demographic and Clinical Characteristics n = 1168. To characterize the difference between those who were and were not admitted to ICU, p-values of two-sided Welch’s t-test (for numerical features) and chi-square test (for categorical features) were calculated.
Ethical approval was obtained from Nazarbayev University Institutional Review Ethics Committee (NU-IREC) #745/12062023. The data were extracted from electronic medical records by practicing clinicians from the hospitals and provided de-identified for conducting these analyses. All methods were carried out in accordance with the “Reporting of studies conducted using observational routinely collected health data” (STROBE) guidelines.
2.2. Data Pre-Processing
Several pre-processing steps were employed to prepare the dataset for the analysis. Initially, categorical variables were transformed using one-hot encoding. The dataset was randomly split into training and test sets. Missing feature values in the training and test sets were imputed based on the median of those values in the training data to prevent any data leakage between the training and test sets. The training set was normalized by applying standardization, whereas the test set was normalized based on the statistics obtained from the training set.
2.3. Model Selection
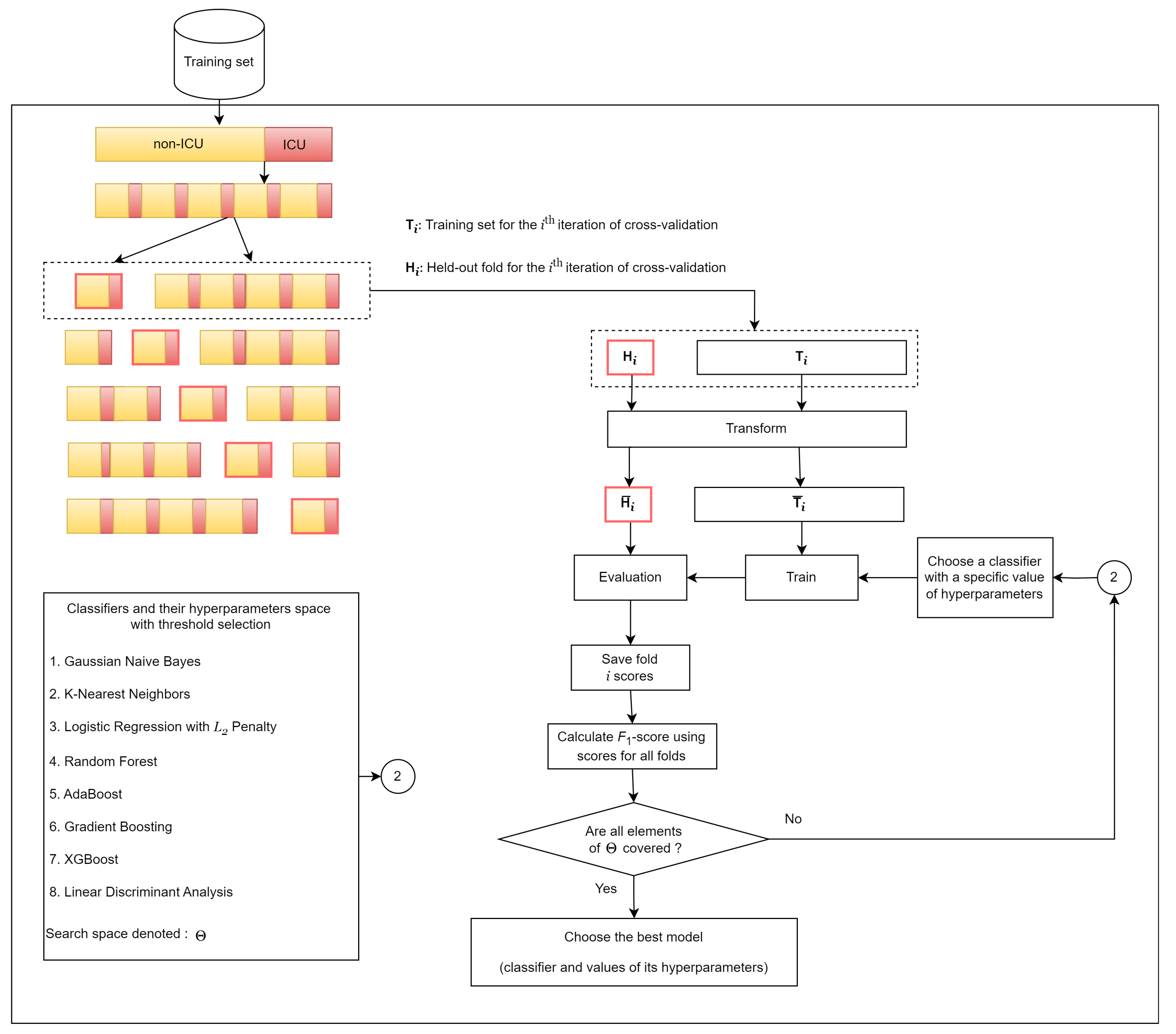
Eight classifiers were used: Gaussian Naïve Bayes (GNB) [11]; K-Nearest Neighbors (KNN) [11]; Logistic Regression with L2 regularization (LR) [12]; Random Forest (RF) [13]; AdaBoost (ADB) [14]; Gradient Boost (GB) [15]; eXtreme Gradient Boost (XGB) [16]; and Linear Discriminant Analysis (LDA) [17]. The rationale behind selecting these predictive models is as follows: (i) the selected models represent five well-known groups: ensemble; Gaussian process; nearest neighbor; linear models; and discriminant analysis, and (ii) these models have been widely utilized in previous studies to predict ICU admission [18,19,20] and COVID-19 severity risk [5,8,9]. The best predictive model was selected according to the highest F1-score that was estimated using a stratified 5-fold cross-validation strategy applied to the training set. Figure 1 presents the schematic diagram of the model selection procedure.
Figure 1.
A schematic diagram of the model selection procedure.
It is worth noting that the decision-making threshold was considered a hyperparameter and tuned in the model selection stage. Particularly, a classifier outputs the predicted class label for a given observation by comparing its assigned score with a predetermined threshold value. In this work, instead of using a default value (often 0 or 0.5), we treated the threshold value as an essential hyperparameter and optimized it along with other hyperparameters as a part of model selection. The hyperparameter space for threshold values includes values from 0 to 1 with a step size of 0.01. The classifier-specific hyperparameter spaces are detailed in Table 2.
Table 2.
A summary of the hyperparameter spaces.
2.4. Model Evaluation
The selected and trained predictive model was evaluated on the test set based on the following performance metrics: area under the curve (AUC); precision; sensitivity (recall); specificity; F1-score; and geometric mean of sensitivity and specificity (G-mean). These metrics are defined as follows:
where TP, FP, TN, and FN are the number of true positives, false positives, true negatives, and false negatives, respectively.
2.5. SHAP Analysis
Shapley Additive exPlanations (SHAP) analysis (version 0.44.1) [21] was used to examine the effect of each feature on the prediction of the classifier and assess the importance of the feature in predicting admission to the ICU.
2.6. Software and Packages
The entire computational pipeline was implemented in Python (version 3.9.7) using the scikit-learn library. The computations were performed using the MacOS 13.1 (Ventura) operation system with Apple chip M1 and 8GB of RAM (Cupertino, CA, USA).
3. Results
3.1. Data Description
In this study, the initial database included 1292 cases collected from Astana Perinatal Hospital and the Department of Obstetrics and Gynecology of South Kazakhstan Medical Academy Shymkent. After eliminating those with incomplete data, 1168 pregnant women with COVID-19 were available for analysis (see Section 2.1). Specifically, the samples that contained missing values in more than 20% of their features were removed. Missing values in each feature were imputed by the median of feature values across the entire sample. The data include 22 binary, 2 categorical, and 22 numeric features (see Table S1). The training and test sets were obtained by randomly dividing entire data into two disjoint sets with a splitting ratio of 70:30. The smaller subset was used as a test set, and the larger subset was used for training purposes. Stratification was used to keep the proportion of classes that appear in the training and test splits the same as the full dataset. The training set was used to obtain the best predictive model, while the test set was used for the evaluation of the obtained model. The main characteristics of the data are shown in Table 1. 87.3% of cases were in the third trimester, and 10.4% required ICU admission.
3.2. Predictive Performance
As a result of model selection, the highest F1-score of 0.493 ± 0.0434 was achieved by the LR model (see Figure 2). In particular, the best model is obtained based on a pipeline consisting of the hyperparameter tuning, including the decision-making threshold estimation. In Table 3, the estimate of F1-scores, the estimated threshold value, and other estimated hyperparameters of each classifier are presented. Ultimately, the LR model with selected parameters and decision-making threshold value was evaluated using the test set. Table 4 presents the test-set performance metrics estimated using the best predictive LR model. The test-set confusion matrix for the LR classifier is presented in Table 5. The confusion matrix reflects a positive predictive value of 86%. Values of 87.3% of ICU admissions were in women in the third trimester. Cases with ICU admission were older, with more pregnancies and deliveries. They had lower saturation, hemoglobin, and lymphocytes, as well as more elevated leucocytes, neutrophils, platelets, and APTT. Preeclampsia, hypertension, hyperglycemia, and gestational diabetes were also frequent among these women.
Figure 2.
Estimated F1-scores mean ± standard deviation using 5-fold cross-validation obtained on the training set.
Table 3.
The F1-scores, decision-making threshold value, and selected hyperparameter spaces of classifiers during the model selection. The best model is identified in bold.
Table 4.
Test-set performance metrics estimated using the best predictive model (logistic regression).
Table 5.
Confusion matrix obtained on the test set using the best predictive model (logistic regression). Positive and negative labels represent ICU admitted and non-admitted, respectively.
3.3. Impact Direction and Importance of Each Feature
We utilized a SHAP analysis to assess the importance of each feature on ICU admission prediction using the trained LR classifier. Figure 3a,b depicts the bar and beeswarm plot of the ten most important features according to SHAP values. In particular, the bar plot shows the ranking of the features in terms of their importance. In this case, we can see that leukocytes, CRP, and pregnancy week are the most important features on average. On the other hand, the beeswarm plot is designed to display an information-dense summary of how the top features in a dataset impact the model’s output. Each instance of the given explanation is represented by a single dot on each feature. Each position of the dot is determined by the SHAP value of that feature. Dots “pile up” along each feature row so that the width at a certain point represents the density. The color code indicates the protective (blue) or higher risk (red) of admission to the ICU. For example, the high value of leukocytes yields positive SHAP values, meaning the direct dependence between leukocytes and a higher risk of admission to the ICU. At the same time, the high value of hemoglobin decreases the risk of ICU admission as it corresponds to negative SHAP values.

Figure 3.
(a) Bar plot of top 10 features (from highest to lowest importance) based on mean SHAP value. (b) Beeswarm plot of top 10 features (from highest to lowest importance) based on SHAP value.
4. Discussion
We collected data from 1168 patients to construct predictive models of adverse outcomes related to SARS-CoV-2 infection in pregnancy. The constructed model aims to conduct higher-level risk stratification to provide efficient decision-making and advance personalized medicine upon obtaining a positive SARS-CoV2 test in pregnant patients. Our machine learning-based ICU admission predictive model can potentially be used as an auxiliary tool for supporting caregivers in medical decision-making. To construct and compare our predictive models, we leveraged a threshold-dependent metric of performance (F1-score) to identify the best model.
As seen in Table 4, the best predictive model (LR) demonstrates a predictive performance in the range of 0.8–0.9 in terms of AUC. As per objective metrics of diagnostic tests, an estimated AUC in the range of 0.8–0.9 is generally considered a “good” predictive capacity for the test [22]. At the same time, LR correctly predicted 283 true negatives and 21 true positives, which correspond to a specificity of 0.896 and a sensitivity of 0.600. In addition, our model can predict cases with a low risk of developing adverse outcomes requiring ICU admission during hospitalization with a rate of 283/(283 + 33) = 0.89.
Our model achieved a moderate F1-score of 0.472 with a 0.600 recall and 0.389 precision. That is to say, the model shows a satisfactory ability to identify positive cases but has lower reliability in its positive predictions. This is a natural outcome of selecting a low decision-making threshold value (the best predictive model, LR, has a threshold value of 0.18; see Table 3). It is worth noting that having high recall might be beneficial in cases where missing positives is more costly, for example, in medical diagnoses. Another possible cause of the moderate F1-score is class imbalance. Recall that our dataset has a skewed class distribution (see Section 2.1).
Several studies have employed a machine learning approach to predict ICU admission for COVID-19-infected patients [18,19,20]. For example, Karimi et al. [18] compared different machine learning models to predict the requirements for ICU admission in COVID-19 patients. In their work, they considered six models: Support Vector Machine (SVM); Naïve Bayes; LRR; light GBM; decision tree (DT); and KNN. Among them, the best predictive model, Naïve Bayes, achieved 0.71 AUC and 0.40 F1-score. Famiglini et al. [19] used four models, multi-layer perceptron, DT, SVM, and XGB, to predict ICU admission for COVID-19 patients within any of the next five days. The best predictive model, SVM, showed 0.85 AUC and 0.54 F1-score. Cheng et al. [20] used the RF model as a risk prioritization tool to predict COVID-19 ICU admission within 24 h. Their model achieved 0.80 AUC and 0.18 F1-score.
During the COVID-19 pandemic, the perinatal centers in Astana and Shymkent were repurposed as infectious disease hospitals. All pregnant women with a positive result for coronavirus infection in these cities were admitted to this hospital, generating the need for valid triage systems to determine the most efficient process of care for each patient within the consistently limited resources, like intensive care unit beds.
The overall proportion of ICU admissions was 10.4%, as reported by some authors [23], although some authors have reported lower values [24]. Both differences in clinical characteristics of the patients included in these analyses, as well as the period of the pandemic and circulating variants and specific healthcare-related issues like availability of ICU beds and vaccination status, may explain these differences.
SHAP analysis is an effective technique to quantify the importance of features [25]. The results of our SHAP analysis demonstrate that the most important features are leukocyte and C-reactive protein. Leukocytosis is a hematological parameter associated with more severe COVID-19 infection in pregnant women, along with neutrophilia, lymphopenia, and elevated platelet counts [26,27]. While the precise pathophysiological explanation of these hematological abnormalities in COVID-19 patients is still unclear, changes in the number of one or more blood cells have often been reported frequently in patients infected with SARS-CoV-2 [28]. Leukocytosis and neutrophilia are inflammatory responses associated with disease severity and bad outcomes. Although neutrophilia may be more specific to severe disease than leukocytosis [29], leukocyte counts have been observed more frequently, compared with neutrophil ones, in more severe cases of COVID-19-infected pregnant women [30]. C-reactive protein (CRP) is another relevant factor associated with the risk of ICU admissions for pregnant women infected with COVID-19. CRP is recognized as a robust marker of acute systemic inflammation and severe infection [31]. Elevated CRP concentrations are associated with COVID-19 severity [32] but are also typically reported in severe viral infections, including H1N1 influenza pneumonia [33,34]. Elevated CRP levels are associated with severe COVID-19 cases in pregnancy [35] and have been linked with ICU admission, preterm labor, and poor maternal outcomes [36], as they reflect underlying inflammatory responses that are heightened in severe infections [37]. We note that the “importance” of the feature indicates the “association” between the feature and the output of the model.
Lymphopenia is another indicator of severe COVID-19 infection. In pregnant women, lymphopenia often signals an impaired immune response, placing these patients at higher risk for severe infection and complications, including ICU admission and preterm delivery. Neutrophil-to-lymphocyte ratios are valuable for detecting potentially critical and fatal cases of COVID-19 [38].
In terms of platelet counts, in cases admitted to ICU, even though they showed higher levels, they still remained in the normal range. Mild thrombocytopenia has been reported frequently in COVID-19 infection [39] as well as rebound thrombocytosis [40]; however, none of these factors were detected as major contributing elements associated with ICU admission of COVID-19-infected pregnant women by our predictive models.
Anemia and low hemoglobin levels were also associated with a higher risk of severe infection requiring ICU [41]. From an etiological standpoint, thrombosis, hemorrhage, and autoimmunity have been suggested for this association. During pregnancy, hemoglobin concentration is decreased. This is due to higher blood volume, which supplies oxygen and nutrients to the uterus, placenta, and other organs. Iron deficiency may also occur in pregnant women due to an increased need for iron, leading to further exacerbation of anemia during this period [42]. A decrease in circulating hemoglobin levels results in a reduction in oxygen availability for cells, which intensifies the hypoxia caused by COVID-19-induced acute respiratory distress syndrome [43]. In our study, anemia and hemoglobin counts had direct and inverse dependence, respectively, on the risk of ICU admissions of COVID-19-infected pregnant women. Nevertheless, none of these factors were highly associated with the risk of ICU admission for these patients.
“Loss of smell”, a common symptom in COVID-19 cases, has been found primarily in the less severe cases [44,45]. The mechanism that explains “loss of smell” in COVID-19 is largely unknown, so it is unclear whether these findings may contradict previous evidence.
Gestational age at infection ≥ 31 weeks was an independent risk factor for severe–critical COVID-19 [46,47,48]. This phenomenon has also been observed in influenza infection [49], probably because of the physiological changes during pregnancy [50], such as reduced respiratory capacity, vascular and hemodynamic changes like an increased body fluid in the third space, and compromised immune system due to the need for immune tolerance for the fetus, which develop as pregnancy advances [51]. There is, however, some controversy regarding the risk that gestational age represents for COVID-19-infected pregnant women [52,53], as not all studies have identified this association.
A bidirectional relationship between kidney function and COVID-19 disease has been suggested [54]. Patients with low renal function have an increased risk of critical COVID-19 [55] and a higher risk of ICU admission [56,57] or mortality [58], although none of these studies have exclusively considered pregnant women population. Furthermore, while chronic kidney disease is associated with impairment of the immune system, it is still unknown whether their worse COVID-19 outcome can be explained by a weaker antiviral response or by systemic inflammation [59].
Other studies have identified that more advanced age, due to possible age-related immune changes, potential comorbidities, and elevated BMI, represents risk factors for more severe COVID-19 infection in pregnant women [53]. Previous research found pre-pregnancy obesity to be a strong predictor of ICU admission, as it is linked with more severe COVID-19 cases, respiratory issues, and other metabolic complications [60]. Although we found this association in the unadjusted data, the final machine learning model did not include these variables as having a relevant effect.
A similar lack of effects in the final machine learning model occurs with comorbidities like preeclampsia, hypertension, hyperglycemia, or gestational diabetes [56]. Hypertension and other cardiovascular may elevate the likelihood of ICU admission for pregnant patients with COVID-19, as these conditions exacerbate the body’s inflammatory response, as well as diabetes, gestational diabetes, or preeclampsia. A possible explanation for the lack of effect of these problems is that they are actually reflected in the alterations in the inflammatory biomarkers (altered white blood cell count and elevated CRP) that, in this study, are actually associated with a higher risk of admission to ICU, since these are parameters that are also altered in these obstetric conditions.
Severe dyspnea, low oxygen saturation (<94%), and the need for mechanical ventilation are direct predictors of ICU care. Respiratory complications are often more severe in pregnant women due to reduced lung capacity as the pregnancy progresses and are linked to pneumonia and the need for ventilation. COVID-19-related pneumonia is a primary predictor of ICU admission, as it often requires mechanical ventilation to support oxygen levels [61].
Pregnant women experience unique physiological and immunological changes that differentiate their response to COVID-19 from the general population. These differences may impact the progression of the disease, clinical manifestations, management strategies, and outcomes. Pregnancy maintenance relies on finely tuned immune adaptations [57] as it must maintain tolerance to the fetus while preserving innate and adaptive immune mechanisms for protection against microbial challenges, exhibiting a shift to Th2-dominant immunity to protect the fetus, which may make them more vulnerable to viral infections, including COVID-19 [59]. CRP and other inflammatory biomarkers may be naturally elevated in pregnancy, complicating the interpretation of higher risk in pregnant women compared to the general population. These adaptations of active immunologic tolerance are precisely timed and reflect an immune clock of pregnancy in women delivering at term. The differences in susceptibility, variability in progression, and differences in the risk of COVID-19 infection severity are also associated with host genetic factors [59], like unfavorable genotypes of IFNL3/IFNL4 SNPs. Among pregnant patients with confirmed SARS-CoV-2 infection, reduced mucosal antibody responses were associated with greater infectious virus recovery and viral RNA levels [60].
Pregnancy is associated with several factors that mimic the symptoms of COVID-19, like increased blood volume, cardiac output, heart rate, shortness of breath, and fatigue, which may overlap with normal pregnancy, potentially delaying COVID-19 diagnosis. Normal changes in pregnancy are also linked to more risk of severe COVID-19 complications like reduced lung capacity due to diaphragm elevation and increased oxygen consumption or its hypercoagulable state, increasing the risk of thromboembolic events.
Our study has some limitations. It is a retrospective study that was conducted in two centers. Women included in this analysis were those who were hospitalized either through spontaneous demand or after being referred from ambulatory care, which could leave more vulnerable groups underrepresented. Because the participants were recruited from 2020 to 2021, they were unvaccinated, as vaccination was not authorized in Kazakhstan for pregnant women during that period. This period includes the second wave of COVID-19 cases in the country, which are mostly related to the Delta variant. This variant has been associated with more severe progression in pregnancy with increased ICU admissions and increased need for advanced oxygen support. The Delta variant is associated with more unfavorable maternal and neonatal outcomes, including preterm births, SGA infants, lower Apgar scores, higher maternal and fetal mortality, higher maternal admission to ICU, higher CRP levels, as well as PCT and IL-6, higher levels of lymphocytes, D-dimer, and transaminases. It is also associated with a higher rate of placental SARS-CoV-2 detection [62]. The possibility that other variants or vaccination status could alter the model’s outcomes could not be derived from these data and may limit the generalizability of these findings.
During this period, there were no homogeneous protocols/ICU admission criteria for these patients, and they were treated with different drugs (corticosteroids, lopinavir/ritonavir, azithromycin, hydroxychloroquine, interferon beta, tocilizumab, and prophylactic or therapeutic heparin). We could not analyze the possible association with higher risk of ICU admission of parameters like ferritin, interleukin-6, or d-dimer as they were only available for a reduced number of cases. Ferritin, interleukin-6, or d-dimer provide insight into the immunological and inflammatory pathways involved in severe COVID-19. Although their absence limits understanding of the disease’s immunological and inflammatory pathways involved in severe COVID-19 and may hinder the development of tailored management strategies, CRP is considered as the inflammatory biomarker that better mirrors the course of the disease compared to d-dimer or ferritin [63]. Excessive production of interleukin-6 is associated both with more severe COVID-19 cases [64] as well as with adverse pregnancy outcomes like preterm delivery, preterm premature rupture of the membranes, and chorioamnionitis [65]. Significantly higher interleukin-6 levels in pregnant women with no significant difference have been observed between the pregnancy trimesters [66].
This study also has some relevant strengths. First, the large number of cases was analyzed. Second, the methods that facilitate transparency and interpretability of the data were used, helping to explain not only what the model predicted but why. Third, early identifying women at higher risk of complications during pregnancy may also help to offer psychological support to couples in these stressful situations [67]. Finally, the methodological approach for this work may be extended in cases of other infectious diseases that may affect pregnancy outcomes [68] as well as in situations when excess demand requires valid triage methods to allocate patients to always limited resources, like ICU beds.
5. Conclusions
Routinely collected clinical and laboratory data of COVID-19-infected pregnant women may help recognize high-risk groups who are more liable for complications and more severe course or prognosis and require an ICU admission. Leucocyte counts, C-reactive protein, pregnancy week, eGFR, and hemoglobin appeared as significant predictors of high risk of severe infection requiring ICU admission. The predictive model may be an efficient support tool for prioritizing care of COVID-19-infected pregnant women in clinical practice [69]. These findings may also contribute to enhancing our understanding of the pathogenesis of the disease and subsequently improve the outcome of patients. In this work, the identified best predictive model, which was logistic regression with L2 regularization, achieved an AUC of 0.845 and sensitivity and specificity of 0.600 and 0.896 on test data, respectively. This result showcases the potential usage of machine learning to serve as an efficient and supportive tool for prioritizing care of COVID-19-infected pregnant women in clinical practice, especially in resource-strained healthcare systems.
Supplementary Materials
The following supporting information can be downloaded at: https://www.mdpi.com/article/10.3390/jcm13247705/s1, Table S1: Description of features.
Author Contributions
Conceptualization, A.S.-S., A.Z., S.Z., G.B. and Z.K.; methodology, A.S.-S. and A.Z.; analysis, A.M. (Azamat Mukhamediya), I.A., A.Z., A.S. (Aigerim Sipenova) and A.S.-S.; data curation, K.T., A.M. (Aigul Myrzabekova), K.K.J., A.S. (Asselzhan Sarbalina) and A.S. (Aigerim Sipenova); writing—original draft preparation, A.S.-S., A.M. (Azamat Mukhamediya), I.A., A.Z., M.T., G.B., A.S. (Aigerim Sipenova) and G.G.; writing—review and editing, S.Z., K.N., Z.K., K.T., A.M. (Aigul Myrzabekova), K.K.J., A.S. (Asselzhan Sarbalina), S.K., G.N.A., B.A.E. and K.M.; visualization, A.M. (Azamat Mukhamediya), K.M., A.Z. and G.G.; supervision, A.S.-S., A.Z., S.Z. and Z.K.; project administration, A.S.-S.; funding acquisition, A.S.-S. All authors have read and agreed to the published version of the manuscript.
Funding
This research was sponsored by Nazarbayev University (Grant No. NU 021220CRP0822).
Institutional Review Board Statement
Ethical approval was obtained from Nazarbayev University Institutional Review Ethics Committee (NU-IREC) #745/12062023, date of approval 20 June 2024. The data were extracted from electronic medical records by practicing clinicians from the hospitals and provided de-identified for conducting these analyses.
Informed Consent Statement
Data analyzed here were provided by clinicians from participating hospitals extracted from medical records for analysis. Given the retrospective nature of this study, no informed consent was obtained.
Data Availability Statement
Data are available from the correspondence author upon request due to privacy and ethical restrictions.
Conflicts of Interest
The authors declare no conflicts of interest. The funders had no role in the design of this study, in the collection, analyses, or interpretation of data, in the writing of this manuscript, or in the decision to publish the results.
References
- McBride, O.; Murphy, J.; Shevlin, M.; Gibson-Miller, J.; Hartman, T.K.; Hyland, P.; Levita, L.; Mason, L.; Martinez, A.P.; McKay, R.; et al. Monitoring the psychological, social, and economic impact of the COVID-19 pandemic in the population: Context, design and conduct of the longitudinal COVID-19 Psychological Research Consortium (C19PRC) study. Int. J. Methods Psychiatr. Res. 2020, 30, e1861. [Google Scholar] [CrossRef]
- Weiss, P.; Murdoch, D.R. Clinical course and mortality risk of severe COVID-19. Lancet 2020, 395, 1014–1015. [Google Scholar] [CrossRef] [PubMed]
- Badr, A.; Mattern, J.; Carlin, A.; Cordier, A.-G.; Maillart, E.; El Hachem, L.; El Kenz, H.; Andronikof, M.; De Bels, D.; Damoisel, C.; et al. Are clinical outcomes worse for pregnant women at ≥20 weeks’ gestation infected with coronavirus disease 2019? A multicenter case-control study with propensity score matching. Am. J. Obstet. Gynecol. 2020, 223, 764–768. [Google Scholar] [CrossRef] [PubMed]
- Rizzo, G.; Mappa, I.; Maqina, P.; Bitsadze, V.; Khizroeva, J.; Makatsarya, A.; D’Antonio, F. Effect of SARS-CoV-2 infection during the second half of pregnancy on fetal growth and hemodynamics: A prospective study. Acta Obstet. Gynecol. Scand. 2021, 100, 1034–1039. [Google Scholar] [CrossRef] [PubMed]
- Hwangbo, S.; Kim, Y.; Lee, C.; Lee, S.; Oh, B.; Moon, M.K.; Kim, S.W.; Park, T. Machine learning models to predict the maximum severity of COVID-19 based on initial hospitalization record. Front. Public Health 2022, 10, 1007205. [Google Scholar] [CrossRef] [PubMed]
- Artiga-Sainz, L.M.; Sarria-Santamera, A.; Martínez-Alés, G.; Quintana-Díaz, M. New Approach to Managing the COVID-19 Pandemic in a Complex Tertiary Care Medical Center in Madrid, Spain. Disaster Med. Public Health Prep. 2022, 16, 2097–2102. [Google Scholar] [CrossRef] [PubMed]
- Sabitova, A.K.; Ortega, M.-A.; Ntegwa, M.J.; Sarria-Santamera, A. Impact of the COVID-19 pandemic on access to and delivery of maternal and child healthcare services in low-and middle-income countries: A systematic review of the literature. Front. Public Health 2024, 12, 1346268. [Google Scholar] [CrossRef]
- Laatifi, M.; Douzi, S.; Bouklouz, A.; Ezzine, H.; Jaafari, J.; Zaid, Y.; El Ouahidi, B.; Naciri, M. Machine learning approaches in COVID-19 severity risk prediction in Morocco. J. Big Data 2022, 9, 5. [Google Scholar] [CrossRef] [PubMed]
- Xiong, Y.; Ma, Y.; Ruan, L.; Li, D.; Lu, C.; Huang, L. Comparing different machine learning techniques for predicting COVID-19 severity. Infect. Dis. Poverty 2022, 11, 19. [Google Scholar] [CrossRef]
- Wendland, P.; Schmitt, V.; Zimmermann, J.; Häger, L.; Göpel, S.; Schenkel-Häger, C.; Kschischo, M. Machine learning models for predicting severe COVID-19 outcomes in Hospitals. Inform. Med. Unlocked 2023, 37, 101188. [Google Scholar] [CrossRef] [PubMed]
- Duda, R.O.; Hart, P.E.; Stork, D.G. Pattern Classification; Wiley: New York, NY, USA, 2001. [Google Scholar]
- Hastie, T.; Tibshirani, R.; Friedman, J.H. The Elements of Statistical Learning; Springer Series in Statistics; Springer: Berlin/Heidelberg, Germany, 2009. [Google Scholar]
- Breiman, L. Random Forests. Mach. Learn. 2001, 45, 5–32. [Google Scholar] [CrossRef]
- Freund, Y.; Schapire, R.E. A decision-theoretic generalization of on-line learning and an application to boosting. J. Comput. Syst. Sci. 1997, 55, 119–139. [Google Scholar] [CrossRef]
- Friedman, J.H. Greedy function approximation: A gradient boosting machine. Ann. Stat. 2001, 29, 1189–1232. [Google Scholar] [CrossRef]
- Chen, T.; Guestrin, C. XGBoost. In Proceedings of the 22nd ACM SIGKDD International Conference on Knowledge Discovery and Data Mining 2016, San Francisco, CA, USA, 13–17 August 2016. [Google Scholar] [CrossRef]
- Anderson, T.W. Classification by multivariate analysis. Psychometrika 1951, 16, 31–50. [Google Scholar] [CrossRef]
- Karimi, Z.; Malak, J.S.; Aghakhani, A.; Najafi, M.S.; Ariannejad, H.; Zeraati, H.; Yekaninejad, M.S. Machine learning approaches to predict the need for intensive care unit admission among Iranian COVID-19 patients based on ICD-10: A cross-sectional study. Health Sci. Rep. 2024, 7, e70041. [Google Scholar] [CrossRef] [PubMed]
- Famiglini, L.; Campagner, A.; Carobene, A.; Cabitza, F. A robust and parsimonious machine learning method to predict ICU admission of COVID-19 patients. Med. Biol. Eng. Comput. 2022, 1–13. [Google Scholar] [CrossRef] [PubMed]
- Cheng, F.Y.; Joshi, H.; Tandon, P.; Freeman, R.; Reich, D.L.; Mazumdar, M.; Kohli-Seth, R.; Levin, M.A.; Timsina, P.; Kia, A. Using machine learning to predict ICU transfer in hospitalized COVID-19 patients. J. Clin. Med. 2020, 9, 1668. [Google Scholar] [CrossRef]
- Lundberg, S.M.; Lee, S.I. A unified approach to interpreting model predictions. Adv. Neural Inf. Process. Syst. 2017, 30, 4765–4774. [Google Scholar]
- Pines, J.M.; Raja, A.S.; Bellolio, F.; Carpenter, C.R. (Eds.) Evidence-Based Emergency Care: Diagnostic Testing and Clinical Decision Rules; John Wiley & Sons: Hoboken, NJ, USA, 2023. [Google Scholar]
- Kılıç, İ.; Ankaralı, H.; Aydın, G.A.; Ünal, S.; Özsoy, H.G.T. A prediction model for severe COVID-19 infection and intensive care unit admission in pregnant women. Turk. J. Intensive Care 2024, 22, 50–61. [Google Scholar] [CrossRef]
- Álvarez Bartolomé, A.; Abdallah Kassab, N.A.; Cruz Melguizo, S.; de la Cruz Conty, M.L.; Forcen Acebal, L.; Abascal Saiz, A.; Pintado Recarte, P.; Martinez Varea, A.; Cerrillos Gonzalez, L.; García Fernández, J.; et al. Critical Care in SARS-CoV-2 infected pregnant women: A prospective multicenter study. Biomedicines 2022, 10, 475. [Google Scholar] [CrossRef] [PubMed]
- El-Kady, A.M.; Aldakheel, F.M.; Allemailem, K.S.; Almatroudi, A.; Dbas, A.R.; Al Hamed, H.; Alsulami, M.; Alshehri, W.A.; El-Ashram, S.; Kreys, E.; et al. Clinical characteristics, outcomes and prognostic factors for critical illness in hospitalized COVID-19 patients in Saudi Arabia: A retrospective cohort study. Int. J. Gen. Med. 2022, 15, 6945–6963. [Google Scholar] [CrossRef] [PubMed]
- Sun, G.; Zhang, Y.; Liao, Q.; Cheng, Y. Blood test results of pregnant COVID-19 patients: An updated case-control study. Front. Cell. Infect. Microbiol. 2020, 10, 560899. [Google Scholar] [CrossRef]
- Gajendra, S. Spectrum of hematological changes in COVID-19. Am. J. Blood Res. 2022, 12, 43–53. [Google Scholar] [PubMed]
- Huang, G.; Kovalic, A.J.; Graber, C.J. Prognostic value of leukocytosis and lymphopenia for coronavirus disease severity. Emerg. Infect. Dis. 2020, 26, 1839–1841. [Google Scholar] [CrossRef] [PubMed]
- Yazdani, A.N.; Abdi, A.; Velpuri, P.; Patel, P.; DeMarco, N.; Agrawal, D.K.; Rai, V. A review of hematological complications and treatment in COVID-19. Hematol. Rep. 2023, 15, 562–577. [Google Scholar] [CrossRef] [PubMed]
- Wool, G.D.; Miller, J.L. The impact of COVID-19 disease on platelets and coagulation. Pathobiology 2020, 88, 15–27. [Google Scholar] [CrossRef]
- Vasileva, D.; Badawi, A. C-reactive protein as a biomarker of severe H1N1 influenza. Inflamm. Res. 2018, 68, 39–46. [Google Scholar] [CrossRef]
- Plebani, M. Why C-reactive protein is one of the most requested tests in clinical laboratories? Clin. Chem. Lab. Med. CCLM 2023, 61, 1540–1545. [Google Scholar] [CrossRef] [PubMed]
- Yamamoto, R.; Asano, H.; Umazume, T.; Takaoka, M.; Noshiro, K.; Saito, Y.; Nakagawa, K.; Chiba, K.; Nakakubo, S.; Nasuhara, Y.; et al. C-reactive protein level predicts need for medical intervention in pregnant women with SARS-CoV-2 infection: A retrospective study. J. Obstet. Gynaecol. Res. 2022, 48, 938–945. [Google Scholar] [CrossRef]
- Smith, R.; Oakley, E.; Grandner, G.W.; Rukundo, G.; Farooq, F.; Ferguson, K.; Baumann, S.; Adams Waldorf, K.M.; Afshar, Y.; Ahlberg, M.; et al. Clinical risk factors of adverse outcomes among women with COVID-19 in the pregnancy and postpartum period: A sequential, prospective meta-analysis. Am. J. Obstet. Gynecol. 2023, 228, 161–177. [Google Scholar] [CrossRef]
- Chen, M.; Zeng, J.; Liu, X.; Sun, G.; Gao, Y.; Liao, J.; Yu, J.; Luo, X.; Qi, H. Changes in physiology and immune system during pregnancy and coronavirus infection: A Review. Eur. J. Obstet. Gynecol. Reprod. Biol. 2020, 255, 124–128. [Google Scholar] [CrossRef] [PubMed]
- Abu-Ismail, L.; Taha, M.J.; Abuawwad, M.T.; Al-Bustanji, Y.; Al-Shami, K.; Nashwan, A.; Yassin, M. COVID-19 and anemia: What do we know so far? Hemoglobin 2023, 47, 122–129. [Google Scholar] [CrossRef] [PubMed]
- Aziz, M.; Goyal, H.; Haghbin, H.; Lee-Smith, W.M.; Gajendran, M.; Perisetti, A. The association of “Loss of smell” to COVID-19: A systematic review and meta-analysis. Am. J. Med. Sci. 2021, 361, 216–225. [Google Scholar] [CrossRef] [PubMed]
- Giannis, D.; Ziogas, I.A.; Gianni, P. Coagulation disorders in coronavirus infected patients: COVID-19, SARS-CoV-1, MERS-COV and lessons from the past. J. Clin. Virol. 2020, 127, 104362. [Google Scholar] [CrossRef]
- Li, F.; He, M.; Zhou, M.; Lai, Y.; Zhu, Y.; Liu, Z.; Wang, Y.; Wang, Y. Association of C-reactive protein with mortality in COVID-19 patients: A secondary analysis of a cohort study. Sci. Rep. 2023, 13, 20361. [Google Scholar] [CrossRef]
- Ikeagwulonu, R.C.; Ugwu, N.I.; Ezeonu, C.T.; Ikeagwulonu, Z.C.; Uro-Chukwu, H.C.; Asiegbu, U.V.; Obu, D.C.; Briggs, D.C. C-Reactive Protein and COVID-19 Severity: A Systematic Review. West Afr. J. Med. 2021, 38, 1011–1023. [Google Scholar]
- Purja, S.; Shin, H.; Lee, J.-Y.; Kim, E.Y. Is loss of smell an early predictor of COVID-19 severity: A systematic review and meta-analysis. Arch. Pharmacal Res. 2021, 44, 725–740. [Google Scholar] [CrossRef] [PubMed]
- Berumen-Lechuga, M.G.; Leaños-Miranda, A.; Molina-Pérez, C.J.; García-Cortes, L.R.; Palomo-Piñón, S. Risk factors for severe–critical COVID-19 in pregnant women. J. Clin. Med. 2023, 12, 5812. [Google Scholar] [CrossRef]
- Kalafat, E.; Prasad, S.; Birol, P.; Tekin, A.B.; Kunt, A.; Di Fabrizio, C.; Alatas, C.; Celik, E.; Bagci, H.; Binder, J.; et al. An internally validated prediction model for critical COVID-19 infection and intensive care unit admission in symptomatic pregnant women. Am. J. Obstet. Gynecol. 2022, 226, 403.e1–403.e13. [Google Scholar] [CrossRef]
- Abdelmola, A.; Albasheer, O.; Kariri, A.; Akkam, F.; Hakami, R.; Essa, S.; Jali, F.M. Characteristics and outcomes of coronavirus disease- 2019 among pregnant women in Saudi Arabia; a retrospective study. Int. J. Women’s Health 2024, 16, 475–490. [Google Scholar] [CrossRef] [PubMed]
- Dawood, F.S.; Garg, S.; Fink, R.V.; Russell, M.L.; Regan, A.K.; Katz, M.A.; Booth, S.; Chung, H.; Klein, N.P.; Kwong, J.C.; et al. Epidemiology and clinical outcomes of hospitalizations for acute respiratory or febrile illness and laboratory-confirmed influenza among pregnant women during six influenza seasons, 2010–2016. J. Infect. Dis. 2019, 221, 1703–1712. [Google Scholar] [CrossRef] [PubMed]
- Vouga, M.; Favre, G.; Martinez-Perez, O.; Pomar, L.; Acebal, L.F.; Abascal-Saiz, A.; Hernandez, M.R.V.; Hcini, N.; Lambert, V.; Carles, G.; et al. Maternal outcomes and risk factors for COVID-19 severity among pregnant women. Sci. Rep. 2021, 11, 13898. [Google Scholar] [CrossRef] [PubMed]
- Shoji, K.; Tsuzuki, S.; Akiyama, T.; Matsunaga, N.; Asai, Y.; Suzuki, S.; Iwamoto, N.; Funaki, T.; Yamada, M.; Ozawa, N.; et al. Clinical characteristics and outcomes of coronavirus disease 2019 (COVID-19) in pregnant women: A propensity score–matched analysis of data from the COVID-19 Registry Japan. Clin. Infect. Dis. 2022, 75, e397–e402. [Google Scholar] [CrossRef]
- Ghosh, R.; Gutierrez, J.P.; de Jesús Ascencio-Montiel, I.; Juárez-Flores, A.; Bertozzi, S.M. SARS-CoV-2 infection by trimester of pregnancy and adverse perinatal outcomes: A Mexican retrospective cohort study. BMJ Open 2024, 14, e075928. [Google Scholar] [CrossRef]
- Arakaki, T.; Hasegawa, J.; Sekizawa, A.; Ikeda, T.; Ishiwata, I.; Kinoshita, K. Risk factors for severe disease and impact of severity on pregnant women with COVID-19: A case–control study based on data from a nationwide survey of maternity services in Japan. BMJ Open 2022, 12, e068575. [Google Scholar] [CrossRef]
- Schiffl, H.; Lang, S.M. Long-term interplay between COVID-19 and chronic kidney disease. Int. Urol. Nephrol. 2023, 55, 1977–1984. [Google Scholar] [CrossRef] [PubMed]
- Cei, F.; Chiarugi, L.; Brancati, S.; Montini, M.S.; Dolenti, S.; Di Stefano, D.; Beatrice, S.; Sellerio, I.; Messiniti, V.; Gucci, M.M.; et al. Early reduction of estimated glomerular filtration rate (EGFR) predicts poor outcome in acutely ill hospitalized COVID-19 patients firstly admitted to medical regular wards (EGFR-Cov19 Study). Biomed. Pharmacother. 2022, 153, 113454. [Google Scholar] [CrossRef]
- Mirijello, A.; Piscitelli, P.; de Matthaeis, A.; Inglese, M.; D’Errico, M.M.; Massa, V.; Greco, A.; Fontana, A.; Copetti, M.; Florio, L.; et al. Low EGFR is a strong predictor of worse outcome in hospitalized COVID-19 patients. J. Clin. Med. 2021, 10, 5224. [Google Scholar] [CrossRef] [PubMed]
- Li, W.-X.; Xu, W.; Huang, C.-L.; Fei, L.; Xie, X.-D.; Li, Q.; Chen, L. Acute cardiac injury and acute kidney injury associated with severity and mortality in patients with COVID-19. Eur. Rev. Med. Pharmacol. Sci. 2021, 25, 2114–2122. [Google Scholar] [CrossRef]
- Mikami, T.; Miyashita, H.; Yamada, T.; Harrington, M.; Steinberg, D.; Dunn, A.; Siau, E. Risk factors for mortality in patients with COVID-19 in New York City. J. Gen. Intern. Med. 2020, 36, 17–26. [Google Scholar] [CrossRef]
- Blazquez-Navarro, A.; Mittmann, L.; Thieme, C.J.; Anft, M.; Paniskaki, K.; Doevelaar, A.; Seibert, F.S.; Hoelzer, B.; Konik, M.J.; Berger, M.M.; et al. Impact of low EGFR on the immune response against COVID-19. J. Nephrol. 2022, 36, 199–202. [Google Scholar] [CrossRef]
- Tossetta, G.; Fantone, S.; delli Muti, N.; Balercia, G.; Ciavattini, A.; Giannubilo, S.R.; Marzioni, D. Preeclampsia and severe acute respiratory syndrome coronavirus 2 infection: A systematic review. J. Hypertens. 2022, 40, 1629–1638. [Google Scholar] [CrossRef]
- Aghaeepour, N.; Ganio, E.A.; Mcilwain, D.; Tsai, A.S.; Tingle, M.; Van Gassen, S.; Gaudilliere, D.K.; Baca, Q.; McNeil, L.; Okada, R.; et al. An immune clock of human pregnancy. Sci. Immunol. 2017, 2, eaan2946. [Google Scholar] [CrossRef] [PubMed]
- Kinder, J.M.; Turner, L.H.; Stelzer, I.A.; Miller-Handley, H.; Burg, A.; Shao, T.-Y.; Pham, G.; Way, S.S. Cd8+ T cell functional exhaustion overrides pregnancy-induced fetal antigen alloimmunization. Cell Rep. 2020, 31, 107784. [Google Scholar] [CrossRef] [PubMed]
- Zahid, W.; Farooqui, N.; Zahid, N.; Ahmed, K.; Anwar, M.F.; Rizwan-ul-Hasan, S.; Hussain, A.R.; Sarría-Santamera, A.; Abidi, S.H. Association of Interferon lambda 3 and 4 gene snps and their expression with COVID-19 disease severity: A cross-sectional study. Infect. Drug Resist. 2023, 16, 6619–6628. [Google Scholar] [CrossRef]
- St Clair, L.A.; Eldesouki, R.E.; Sachithanandham, J.; Yin, A.; Fall, A.; Morris, C.P.; Norton, J.M.; Abdullah, O.; Dhakal, S.; Barranta, C.; et al. Reduced control of SARS-CoV-2 infection associates with lower mucosal antibody responses in pregnancy. mSphere 2024, 9, e0081223. [Google Scholar] [CrossRef]
- Chinn, J.; Sedighim, S.; Kirby, K.A.; Hohmann, S.; Hameed, A.B.; Jolley, J.; Nguyen, N.T. Characteristics and Outcomes of Women with COVID-19 Giving Birth at US Academic Centers During the COVID-19 Pandemic. JAMA Netw. Open 2021, 4, e2120456. [Google Scholar] [CrossRef]
- Incognito, G.G.; Distefano, R.E.C.; Campo, G.; Gulino, F.A.; Gulisano, C.; Gullotta, C.; Gullo, G.; Cucinella, G.; Tuscano, A.; Bruno, M.T.; et al. Comparison of Maternal and Neonatal Outcomes between SARS-CoV-2 Variants: A Retrospective, Monocentric Study. J. Clin. Med. 2023, 12, 6329. [Google Scholar] [CrossRef]
- Lombardi, A.; Duiella, S.; Li Piani, L.; Comelli, A.; Ceriotti, F.; Oggioni, M.; Muscatello, A.; Bandera, A.; Gori, A.; Ferrazzi, E. Inflammatory biomarkers in pregnant women with COVID-19: A retrospective cohort study. Sci. Rep. 2021, 11, 13350. [Google Scholar] [CrossRef]
- Qiu, X.; Zhang, L.; Tong, Y.; Qu, Y.; Wang, H.; Mu, D. Interleukin-6 for early diagnosis of neonatal sepsis with premature rupture of the membranes: A meta-analysis. Medicine 2018, 97, e13146. [Google Scholar] [CrossRef]
- Castelli, V.; Cimini, A.; Ferri, C. Cytokine Storm in COVID-19. When You Come Out of the Storm, You Won’t Be the Same Person Who Walked. Front. Immunol. 2020, 11, 2132. [Google Scholar] [CrossRef] [PubMed]
- Tanacan, A.; Yazihan, N.; Erol, S.A.; Anuk, A.T.; Yucel Yetiskin, F.D.; Biriken, D.; Ozgu-Erdinc, A.S.; Keskin, H.L.; Moraloglu Tekin, O.; Sahin, D. The impact of COVID-19 infection on the cytokine profile of pregnant women: A prospective case-control study. Cytokine 2021, 140, 155431. [Google Scholar] [CrossRef] [PubMed]
- Burgio, S.; Cucinella, G.; Perino, A.; Baglio, G.; Crifasi, L.; Krysiak, R.; Kowalcze, K.; Gullo, G. Effectiveness of Psychological Counseling Intervention in High-Risk Pregnancies in Italy. J. Pers. Med. 2024, 14, 976. [Google Scholar] [CrossRef] [PubMed]
- Gullo, G.; Scaglione, M.; Cucinella, G.; Riva, A.; Coldebella, D.; Cavaliere, A.F.; Signore, F.; Buzzaccarini, G.; Spagnol, G.; Laganà, A.S.; et al. Congenital Zika Syndrome: Genetic Avenues for Diagnosis and Therapy, Possible Management and Long-Term Outcomes. J. Clin. Med. 2022, 11, 1351. [Google Scholar] [CrossRef]
- Riemma, G.; De Franciscis, P.; Tesorone, M.; Coppa, E.; Schiattarella, A.; Billone, V.; Lopez, A.; Cucinella, G.; Gullo, G.; Carotenuto, R.M. Obstetric and Gynecological Admissions and Hospitalizations in an Italian Tertiary-Care Hospital during COVID-19 Pandemic: A Retrospective Analysis According to Restrictive Measures. J. Clin. Med. 2023, 12, 7097. [Google Scholar] [CrossRef] [PubMed]
Disclaimer/Publisher’s Note: The statements, opinions and data contained in all publications are solely those of the individual author(s) and contributor(s) and not of MDPI and/or the editor(s). MDPI and/or the editor(s) disclaim responsibility for any injury to people or property resulting from any ideas, methods, instructions or products referred to in the content. |
© 2024 by the authors. Licensee MDPI, Basel, Switzerland. This article is an open access article distributed under the terms and conditions of the Creative Commons Attribution (CC BY) license (https://creativecommons.org/licenses/by/4.0/).



