The Etiology of Total Knee Arthroplasty Failure Influences on Improvement in Knee Function: A Follow-Up Study
Abstract
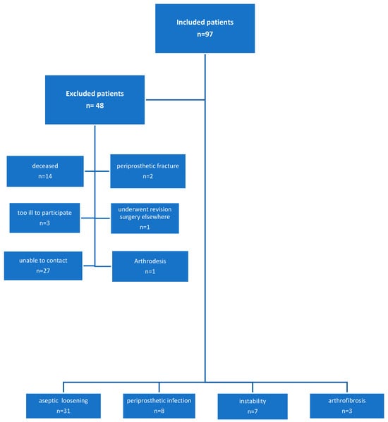
1. Patients and Methods
1.1. Study Design and Participants
1.1.1. Inclusion and Exclusion Criteria
1.1.2. Patient Demographics
1.2. Follow-Up and Outcome Measures
Outcome Measures
- -
- Knee Society Score (KSS): the KSS was recorded preoperatively, at three months postoperatively, and annually thereafter.
- -
- New Knee Society Score (nKSS): This includes an Objective Knee Score (OKS) and an activity score. The Objective Knee Score (OKS) is a composite score, which includes the visual analogue scale for pain, and the functional score, which incorporates the walking distance and patient’s ability to climb stairs. The activity section of the nKSS includes a comprehensive range of everyday and leisure activities, allowing for the recording of the diverse lifestyles of younger patients.
- -
- Western Ontario and McMaster Universities Score (WOMAC): used for assessing pain, stiffness, and physical function in patients undergoing joint replacement.
- Outcome Short (OS): preoperative—3 months postoperative (PostOP1)
- Outcome Long (OL): preoperative—7 years postoperative (PostOP2)
- Delta PostOP (∆P): 3 months postoperative—7 years postoperative
1.3. Categorization of Revision Etiology
- -
- Age;
- -
- Gender;
- -
- Body Mass Index (BMI);
- -
- American Society of Anesthesiologists (ASA) classification.
1.4. Statistical Analysis
2. Results
2.1. Entire Patient Collective
2.2. Comparison of the Results of the Four Indication Groups
2.2.1. Aseptic Loosening
2.2.2. Instability
2.2.3. Arthrofibrosis
2.2.4. Infection
2.3. Comparison of the Four Indication Groups
2.3.1. Arthrofibrosis
2.3.2. Instability
2.3.3. Aseptic Loosening
2.4. Comparison of Other Influencing Factors
2.4.1. Age
2.4.2. Gender
2.4.3. BMI
2.4.4. ASA
3. Discussion
3.1. Discussion of the Results of the Entire Patient Collective
3.2. Discussion of the Results Between the Indication Groups
3.3. Discussion of the Other Influencing Factors
3.4. Limitations
4. Conclusions
Author Contributions
Funding
Institutional Review Board Statement
Informed Consent Statement
Data Availability Statement
Conflicts of Interest
References
- Baker, P.; Cowling, P.; Kurtz, S.; Jameson, S.; Gregg, P.; Deehan, D. Reason for Revision Influences Early Patient Outcomes After Aseptic Knee Revision. Clin. Orthop. 2012, 470, 2244–2252. [Google Scholar] [CrossRef] [PubMed]
- Hardeman, F.; Londers, J.; Favril, A.; Witvrouw, E.; Bellemans, J.; Victor, J. Predisposing factors which are relevant for the clinical outcome after revision total knee arthroplasty. Knee Surg. Sports Traumatol. Arthrosc. 2012, 20, 1049–1056. [Google Scholar] [CrossRef] [PubMed]
- Jasper, L.L.; Jones, C.A.; Mollins, J.; Pohar, S.L.; Beaupre, L.A. Risk factors for revision of total knee arthroplasty: A scoping review. BMC Musculoskelet. Disord. 2016, 17, 182. [Google Scholar] [CrossRef] [PubMed]
- Quinn, J.; Jones, P.; Randle, R. Clinical Outcomes Following Revision Total Knee Arthroplasty: Minimum 2-Year Follow-up. Clin. Orthop. Surg. 2022, 14, 69. [Google Scholar] [CrossRef]
- Fehring, T.K.; Odum, S.; Griffin, W.L.; Mason, J.B.; Nadaud, M. Early Failures in Total Knee Arthroplasty. Clin. Orthop. 2001, 392, 315–318. [Google Scholar] [CrossRef]
- Pearse, A.J.; Hooper, G.J.; Rothwell, A.; Frampton, C. Survival and functional outcome after revision of a unicompartmental to a total knee replacement: The New Zealand National Joint Registry. J. Bone Jt. Surg. Br. 2010, 92, 508–512. [Google Scholar] [CrossRef]
- Moilanen, T.; Pajamaki, J.; Sheng, P.; Lehto, M.; Kataja, M.; Halonen, P. Patient outcome following revision total knee arthroplasty: A meta-analysis. Int. Orthop. 2004, 28, 78–81. [Google Scholar] [CrossRef]
- Koh, C.K.; Zeng, I.; Ravi, S.; Zhu, M.; Vince, K.G.; Young, S.W. Periprosthetic Joint Infection Is the Main Cause of Failure for Modern Knee Arthroplasty: An Analysis of 11,134 Knees. Clin. Orthop. 2017, 475, 2194–2201. [Google Scholar] [CrossRef]
- Thiele, K.; Perka, C.; Matziolis, G.; Mayr, H.O.; Sostheim, M.; Hube, R. Current Failure Mechanisms After Knee Arthroplasty Have Changed: Polyethylene Wear Is Less Common in Revision Surgery. J. Bone Jt. Surg. 2015, 97, 715–720. [Google Scholar] [CrossRef]
- Cher, E.W.L.; Tay, K.S.; Zhang, K.; Tan, S.B.; Howe, T.S.; Koh, J.S.B. The Effect of Comorbidities and Age on Functional Outcomes After Total Knee Arthroplasty in the Octogenarian: A Matched Cohort Study. Geriatr. Orthop. Surg. Rehabil. 2018, 9, 2151459318769508. [Google Scholar] [CrossRef]
- Collins, R.A.; Walmsley, P.J.; Amin, A.K.; Brenkel, I.J.; Clayton, R.A.E. Does obesity influence clinical outcome at nine years following total knee replacement? J. Bone Jt. Surg. Br. Vol. 2012, 94, 1351–1355. [Google Scholar] [CrossRef] [PubMed]
- Kauppila, A.-M.; KyllÖnen, E.; Ohtonen, P.; Leppilahti, J.; Sintonen, H.; Arokoski, J.P. Outcomes of primary total knee arthroplasty: The impact of patient-relevant factors on self-reported function and quality of life. Disabil. Rehabil. 2011, 33, 1659–1667. [Google Scholar] [CrossRef] [PubMed]
- Pun, S.Y.; Ries, M.D. Effect of Gender and Preoperative Diagnosis on Results of Revision Total Knee Arthroplasty. Clin. Orthop. 2008, 466, 2701–2705. [Google Scholar] [CrossRef] [PubMed]
- Khan, M.; Osman, K.; Green, G.; Haddad, F.S. The epidemiology of failure in total knee arthroplasty: Avoiding your next revision. Bone Jt. J. 2016, 98, 105–112. [Google Scholar] [CrossRef]
- Sharkey, P.F.; Hozack, W.J.; Rothman, R.H.; Shastri, S.; Jacoby, S.M. Why Are Total Knee Arthroplasties Failing Today? Clin. Orthop. 2002, 404, 7–13. [Google Scholar] [CrossRef]
- Bieger, R.; Kappe, T.; Fraitzl, C.R.; Reichel, H. The aetiology of total knee arthroplasty failure influences the improvement in knee function. Arch. Orthop. Trauma Surg. 2013, 133, 237–241. [Google Scholar] [CrossRef]
- Bieger, R.; Kappe, T.; Jung, S.; Wernerus, D.; Reichel, H. Hat der Body-Mass-Index Einfluss auf das Ergebnis nach Knieendoprothesenwechseln? Z. Orthopädie Unfallchirurgie 2013, 151, 226–230. [Google Scholar] [CrossRef]
- Gil-Martínez, P.; Sanz, P.; López-Torres, I.; Arnal-Burró, J.; Chana, F.; Vaquero, J. Influence of the cause of the revision on the outcome after revision knee arthroplasty with condylar constrained implant. Rev. Esp. Cirugía Ortop. Traumatol. 2016, 60, 184–191. [Google Scholar] [CrossRef]
- Bozic, K.J.; Kurtz, S.M.; Lau, E.; Ong, K.; Chiu, V.; Vail, T.P.; Rubash, H.E.; Berry, D.J. The Epidemiology of Revision Total Knee Arthroplasty in the United States. Clin. Orthop. 2010, 468, 45–51. [Google Scholar] [CrossRef]
- Endoprothesenregister Deutschland. EPRD Jahresbericht 2021; Endoprothesenregister Deutschland: Berlin, Germany, 2021. [Google Scholar]
- Patil, N.; Lee, K.; Huddleston, J.I.; Harris, A.H.; Goodman, S.B. Aseptic versus septic revision total knee arthroplasty: Patient satisfaction, outcome and quality of life improvement. Knee 2010, 17, 200–203. [Google Scholar] [CrossRef]
- Rajgopal, A.; Vasdev, A.; Gupta, H.; Dahiya, V. Revision Total Knee Arthroplasty for Septic versus Aseptic Failure. J. Orthop. Surg. 2013, 21, 285–289. [Google Scholar] [CrossRef] [PubMed]
- Deehan, D.J.; Murray, J.D.; Birdsall, P.D.; Pinder, I.M. Quality of life after knee revision arthroplasty. Acta Orthop. 2006, 77, 761–766. [Google Scholar] [CrossRef] [PubMed]
- Ramkumar, P.N.; Harris, J.D.; Noble, P.C. Patient-reported outcome measures after total knee arthroplasty: A systematic review. Bone Jt. Res. 2015, 4, 120–127. [Google Scholar] [CrossRef] [PubMed]
- Rodriguez-Merchan, E.C. The Influence of Obesity on the Outcome of TKR: Can the Impact of Obesity be justified from the Viewpoint of the Overall Health Care System? HSS J. 2014, 10, 167–170. [Google Scholar] [CrossRef]
- Rolfson, O.; Bohm, E.; Franklin, P.; Lyman, S.; Denissen, G.; Dawson, J.; Dunn, J.; Eresian Chenok, K.; Dunbar, M.; Overgaard, S.; et al. Patient-Reported Outcome Measures Working Group of the International Society of Arthroplasty Registries. Patient-reported outcome measures in arthroplasty registries Report of the Patient-Reported Outcome Measures Working Group of the International Society of Arthroplasty Registries Part II. Recommendations for selection, administration, and analysis. Acta Orthop. 2016, 87 (Suppl. S1), 9–23. [Google Scholar] [CrossRef]

| Instability | Loosening | Arthrofibrosis | Infection | |||||||||
|---|---|---|---|---|---|---|---|---|---|---|---|---|
| Median | Median | p-Value | Median | Median | p-Value | Median | Median | p-Value | Median | Median | p-Value | |
| OS: preOP(1)–postOP1(2) | 1 | 2 | 1 | 2 | 1 | 2 | 1 | 2 | ||||
| ROM (degrees) | 100 | 95 | 1 | 100 | 102.5 | 0.18 | 55 | 100 | - | 80 | 95 | 0.05 |
| Total KSS (points) | 102 | 165 | 0.02 | 113 | 169 | <0.001 | 81 | 145 | 0.25 | 33 | 153.5 | 0.01 |
| -Knee Score (points) | 55 | 87 | 0.02 | 52 | 89 | <0.001 | 62 | 85 | 0.25 | 38 | 83.5 | 0.01 |
| -Function Score (points) | 55 | 80 | 0.02 | 60 | 80 | <0.001 | 50 | 60 | 0.50 | 10 | 70 | 0.01 |
| OL: preOP(1)–postOP2(3) | 1 | 3 | 1 | 3 | 1 | 3 | 1 | 3 | ||||
| ROM (degrees) | 100 | 110 | 0.63 | 100 | 110 | 0.03 | 55 | 100 | 0.50 | 80 | 87.5 | 0.09 |
| Total KSS (points) | 102 | 121 | 0.09 | 113 | 123 | 0.15 | 81 | 100 | 1 | 33 | 88.5 | 0.25 |
| -Knee Score (points) | 55 | 63 | 0.08 | 52 | 69 | 0.06 | 62 | 30 | 0.50 | 38 | 53.5 | 0.55 |
| -Function Score (points) | 60 | 60 | 0.28 | 60 | 55 | 0.78 | 50 | 70 | 0.75 | 10 | 40 | 0.06 |
| ∆P: postOP1(2)–postOP2(3) | 2 | 3 | 2 | 3 | 2 | 3 | 2 | 3 | ||||
| ROM (degrees) | 95 | 110 | 0.25 | 102.5 | 110 | 0.96 | 100 | 100 | - | 95 | 87.5 | 0.13 |
| Total KSS (points) | 165 | 121 | 0.02 | 169 | 123 | <0.001 | 145 | 100 | 0.25 | 153.5 | 88.5 | 0.02 |
| Knee Score (points) | 87 | 63 | 0.02 | 89 | 69 | <0.001 | 85 | 30 | 0.25 | 83.5 | 53.5 | 0.02 |
| Function Score (points) | 80 | 60 | 0.03 | 80 | 55 | <0.001 | 60 | 70 | 0.50 | 70 | 40 | 0.06 |
| Loosening (Median) | Vs. Arthrofibrosis (Median) | p-Value | Vs. Infection (Median) | p-Value | Vs. Instability (Median) | p-Value | |
|---|---|---|---|---|---|---|---|
| Preoperative | |||||||
| ROM (degrees) | 100 | 55 | 0.01 | 80 | <0.001 | 100 | 0.29 |
| Total KSS (points) | 113 | 81 | 0.26 | 33 | 0.01 | 102 | 0.21 |
| -Knee Score (points) | 52 | 62 | 0.78 | 38 | 0.16 | 55 | 0.41 |
| -Function Score (points) | 60 | 50 | 0.33 | 10 | <0.001 | 55 | 0.08 |
| Outcome short | |||||||
| ROM (degrees) | 102.5 | 100 | 0.61 | 95 | 0.10 | 95 | 0.07 |
| Total KSS (points) | 169 | 145 | 0.21 | 153.5 | 0.12 | 165 | 0.36 |
| -Knee Score (points) | 89 | 85 | 0.12 | 83.5 | 0.17 | 87 | 0.51 |
| -Function Score (points) | 80 | 60 | 0.23 | 70.0 | 0.18 | 80 | 0.48 |
| Outcome long | |||||||
| ROM (degrees) | 110 | 100 | 0.12 | 87.5 | 0.01 | 11 | 0.41 |
| Total KSS (points) | 123 | 100 | 0.17 | 88.5 | 0.13 | 121 | 0.97 |
| -Knee Score (points) | 69 | 30 | 0.04 | 53.5 | 0.04 | 63 | 0.84 |
| -Function Score (points) | 55 | 70 | 0.93 | 40 | 0.27 | 60 | 0.89 |
| Total New KSS (points) | 124 | 109 | 0.29 | 90 | 0.22 | 112 | 0.42 |
| -New Knee Score(points) | 40 | 40 | 0.88 | 42 | 0.99 | 50 | 0.84 |
| -New Function Score (points) | 58 | 53 | 0.41 | 59 | 0.38 | 66 | 0.56 |
| WOMAC (points) | 71 | 110 | 0.15 | 74 | 0.68 | 113 | 0.44 |
| Instability (Median) | Vs. Arthrofibrosis (Median) | p-Value | Vs. Infection (Median) | p-Value | |
|---|---|---|---|---|---|
| Preoperative | |||||
| ROM (degrees) | 100 | 55 | 0.03 | 80 | 0.01 |
| Total KSS (points) | 102 | 81 | 0.83 | 33 | 0.19 |
| -Knee Score (points) | 55 | 62 | 0.83 | 38 | 0.61 |
| -Function Score (points) | 55 | 50 | 1 | 10 | 0.03 |
| Outcome short | |||||
| ROM (degrees) | 95 | 100 | 0.50 | 95 | 0.67 |
| Total KSS (points) | 165 | 145 | 0.38 | 153.5 | 0.28 |
| -Knee Score (points) | 87 | 85 | 0.18 | 83.5 | 0.34 |
| -Function Score (points) | 80 | 60 | 0.38 | 70 | 0.34 |
| Outcome long | |||||
| ROM (degrees) | 100 | 100 | 0.12 | 87.5 | 0.01 |
| Total KSS (points) | 121 | 100 | 0.27 | 88.5 | 0.34 |
| -Knee Score (points) | 63 | 30 | 0.03 | 53.5 | 0.12 |
| -Function Score (points) | 60 | 70 | 1 | 40 | 0.40 |
| Total New KSS (points) | 112 | 109 | 0.73 | 90 | 0.42 |
| -New Knee Score (points) | 50 | 40 | 0.73 | 42 | 0.91 |
| -New Function Score (points) | 66 | 53 | 0.73 | 59 | 0.73 |
| WOMAC (points) | 113 | 110 | 0.57 | 74 | 0.86 |
| Arthrofibrosis (Median) | Vs. Infection (Median) | p-Value | |
|---|---|---|---|
| Preoperative | |||
| ROM (degrees) | 55 | 80 | 0.92 |
| Total KSS (points) | 81 | 33 | 0.28 |
| -Knee Score (points) | 62 | 38 | 0.92 |
| -Function Score (points) | 50 | 10 | 0.19 |
| Outcome short | |||
| ROM (degrees) | 100 | 95 | 0.75 |
| Total KSS (points) | 145 | 153.5 | 0.78 |
| -Knee Score (points) | 85 | 83.5 | 0.78 |
| -Function Score (points) | 60 | 70 | 0.50 |
| Outcome long | |||
| ROM (degrees) | 100 | 87.5 | 0.92 |
| Total KSS (points) | 100 | 88.5 | 0.63 |
| -Knee Score (points) | 30 | 53.5 | 0.28 |
| -Function Score (points) | 70 | 40 | 0.92 |
| Total New KSS (points) | 109 | 90 | 1 |
| -New Knee Score (points) | 40 | 42 | 0.84 |
| -New Function Score (points) | 53 | 59 | 0.92 |
| WOMAC (points) | 110 | 74 | 0.22 |
Disclaimer/Publisher’s Note: The statements, opinions and data contained in all publications are solely those of the individual author(s) and contributor(s) and not of MDPI and/or the editor(s). MDPI and/or the editor(s) disclaim responsibility for any injury to people or property resulting from any ideas, methods, instructions or products referred to in the content. |
© 2024 by the authors. Licensee MDPI, Basel, Switzerland. This article is an open access article distributed under the terms and conditions of the Creative Commons Attribution (CC BY) license (https://creativecommons.org/licenses/by/4.0/).
Share and Cite
Weis, S.; Seifert, L.; Oltmanns, M.; Khury, F.; Bieger, R.; Faschingbauer, M. The Etiology of Total Knee Arthroplasty Failure Influences on Improvement in Knee Function: A Follow-Up Study. J. Clin. Med. 2024, 13, 7672. https://doi.org/10.3390/jcm13247672
Weis S, Seifert L, Oltmanns M, Khury F, Bieger R, Faschingbauer M. The Etiology of Total Knee Arthroplasty Failure Influences on Improvement in Knee Function: A Follow-Up Study. Journal of Clinical Medicine. 2024; 13(24):7672. https://doi.org/10.3390/jcm13247672
Chicago/Turabian StyleWeis, Sandy, Lisa Seifert, Moritz Oltmanns, Farouk Khury, Ralf Bieger, and Martin Faschingbauer. 2024. "The Etiology of Total Knee Arthroplasty Failure Influences on Improvement in Knee Function: A Follow-Up Study" Journal of Clinical Medicine 13, no. 24: 7672. https://doi.org/10.3390/jcm13247672
APA StyleWeis, S., Seifert, L., Oltmanns, M., Khury, F., Bieger, R., & Faschingbauer, M. (2024). The Etiology of Total Knee Arthroplasty Failure Influences on Improvement in Knee Function: A Follow-Up Study. Journal of Clinical Medicine, 13(24), 7672. https://doi.org/10.3390/jcm13247672

