Inhaled Anesthetics: Beyond the Operating Room
Abstract
1. Introduction
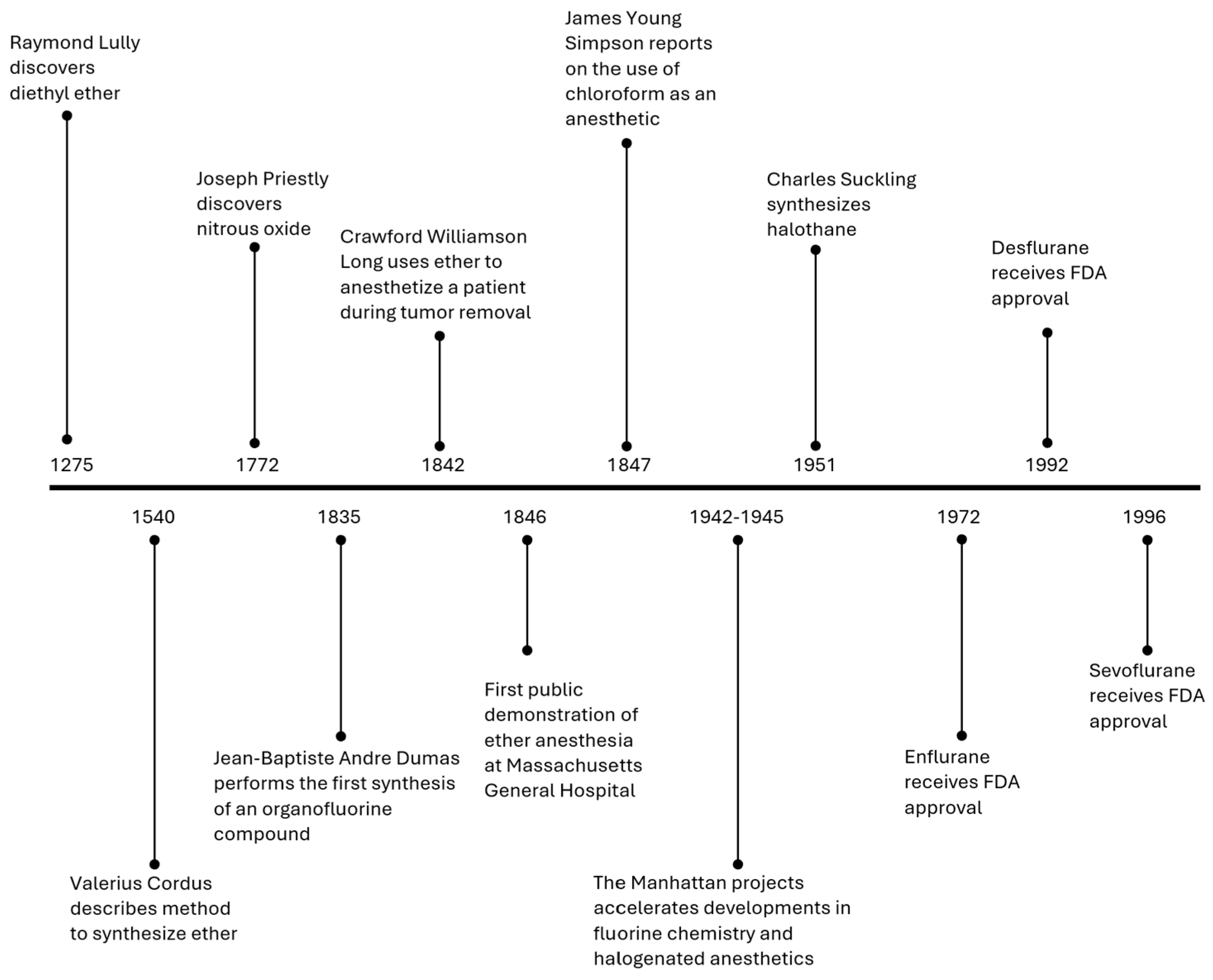
2. Historical Overview
3. Mechanisms of Action
4. Molecular Targets
5. Systemic Effects
6. Inhaled Anesthetic Use Outside the OR
6.1. Ischemic Stroke
6.2. Delayed Cerebral Ischemia
6.3. Status Epilepticus
6.4. Status Asthmaticus
6.5. Myocardial Ischemia
6.6. ICU Sedation
7. Practical Considerations
8. Future Directions
Author Contributions
Funding
Conflicts of Interest
References
- Waisel, D.B. The role of World War II and the European theater of operations in the development of anesthesiology as a physician specialty in the USA. Anesthesiology 2001, 94, 907–914. [Google Scholar] [CrossRef] [PubMed]
- Hudson, A.E.; Herold, K.F.; Hemmings, H.C., Jr. 11—Pharmacology of Inhaled Anesthetics. In Pharmacology and Physiology for Anesthesia: Foundations and Clinical Application; Elsevier: Philadelphia, PA, USA, 2019; pp. 217–240. [Google Scholar]
- Preckel, B.; Bolten, J. Pharmacology of modern volatile anaesthetics. Best Pract. Res. Clin. Anaesthesiol. 2005, 19, 331–348. [Google Scholar] [CrossRef] [PubMed]
- National Institute of Child Health and Human Development. Sevoflurane. [Updated 2020 Nov 16]. 2006. Available online: https://www.ncbi.nlm.nih.gov/books/NBK501504/ (accessed on 28 October 2024).
- Gorsky, K.; Cuninghame, S.; Chen, J.; Jayaraj, K.; Withington, D.; Francoeur, C.; Slessarev, M.; Jerath, A. Use of inhalational anaesthetic agents in paediatric and adult patients for status asthmaticus, status epilepticus and difficult sedation scenarios: A protocol for a systematic review. BMJ Open 2021, 11, e051745. [Google Scholar] [CrossRef] [PubMed]
- Dumas, A. The History of Anaesthesia. J. Natl. Med. Assoc. 1932, 24, 6–9. [Google Scholar]
- Haridas, R.P. The etymology and use of the word ‘anaesthesia’ Oliver Wendell Holmes’ letter to W. T. G. Morton. Anaesth. Intensive Care 2016, 44 (Suppl. S1), 38–44. [Google Scholar] [CrossRef]
- Bovill, J.G. Inhalation anaesthesia: From diethyl ether to xenon. In Modern Anesthetics; Handbook of Experimental Pharmacology; Springer: Berlin/Heidelberg, Germany, 2008; Volume 182, pp. 121–142. [Google Scholar]
- Whalen, F.X.; Bacon, D.R.; Smith, H.M. Inhaled anesthetics: An historical overview. Best Pract. Res. Clin. Anaesthesiol. 2005, 19, 323–330. [Google Scholar] [CrossRef]
- Eger, E.I.; Saidman, L.J.; Westhorpe, R. The Wondrous Story of Anesthesia; Springer: New York, NY, USA, 2014; Volume xviii, 944p. [Google Scholar]
- Firth, P.G. Ether Day Revisited: The Surgical Records of Edward Gilbert Abbott. Ann. Surg. Open 2022, 3, e166. [Google Scholar] [CrossRef]
- Wright, A.J. Joseph Priestly’s “factitious airs” and medical therapy before 1800: A brief review. Bull. Anesth. Hist. 2000, 18, 1, 4–6. [Google Scholar] [CrossRef]
- Pai-Dhungat, J.V.; Parikh, F. Antoine Lavoisier–Father of Modern Chemistry. J. Assoc. Physicians India 2015, 63, 39. [Google Scholar]
- Bause, G.S. Gardner Quincy Colton, a man of mark. Anesthesiology 2012, 116, 457. [Google Scholar] [CrossRef]
- Cranefield, P.F. JY Simpson’s early articles on chloroform. Bull. N. Y. Acad. Med. 1986, 62, 903–909. [Google Scholar] [PubMed]
- Snowise, N.G. Memorials to John Snow—Pioneer in anaesthesia and epidemiology. J. Med. Biogr. 2021, 31, 47–50. [Google Scholar] [CrossRef] [PubMed]
- Lawson, J.I. Ethyl chloride. Br. J. Anaesth. 1965, 37, 667–670. [Google Scholar] [CrossRef] [PubMed][Green Version]
- Bokoch, M.P.; Gelb, A.W. From the journal archives: Cyclopropane: Induction and recovery with a bang! Can. J. Anaesth. 2014, 61, 763–766. [Google Scholar] [CrossRef]
- Banks, R.E.; Tatlow, J.C. Synthesis of C-F Bonds—The Pioneering Years, 1835–1940. J. Fluor. Chem. 1986, 33, 71–198. [Google Scholar] [CrossRef]
- Kautz, E.; Cliff, J.; Lach, T.; Reilly, D.; Devaraj, A. Correlating nanoscale secondary ion mass spectrometry and atom probe tomography analysis of uranium enrichment in metallic nuclear fuel. Analyst 2021, 146, 69–74. [Google Scholar] [CrossRef]
- Johnson, G.K. The enthalpy of formation of uranium hexafluoride. J. Chem. Thermodyn. 1979, 11, 483–490. [Google Scholar] [CrossRef]
- Okazoe, T. Overview on the history of organofluorine chemistry from the viewpoint of material industry. Proc. Jpn. Acad. Ser. B Phys. Biol. Sci. 2009, 85, 276–289. [Google Scholar] [CrossRef]
- Robbins, B. Preliminary studies of the anesthetic activity of fluorinated hydrocarbons. J. Pharmacol. Exp. Ther. 1946, 86, 197–204. [Google Scholar] [CrossRef]
- Burns, W.B.; Eger, E.I., 2nd; Ross, C. Terrell, PhD, an anesthetic pioneer. Anesth. Analg. 2011, 113, 387–389. [Google Scholar] [CrossRef]
- Mizobe, T. The halothane hepatitis that was not. Br. J. Anaesth. 2020, 124, e2–e3. [Google Scholar] [CrossRef] [PubMed]
- Giesecke, A.H. First use of halothane in the United States, C. Ronald Stephen, M.D. (1916–2006). Bull. Anesth. Hist. 2008, 26, 1, 4; discussion 5. [Google Scholar] [CrossRef] [PubMed]
- Wasmuth, C.E.; Greig, J.H.; Homi, J.; Moraca, P.P.; Isil, N.H.; Bitte, E.M.; Hale, D.E. Methoxyflurane—A new anesthetic agent: A clinical evaluation based on 206 cases. Clevel. Clin. Q. 1960, 27, 174–183. [Google Scholar] [CrossRef] [PubMed]
- Dale, O.; Brown, B.R. Clinical pharmacokinetics of the inhalational anaesthetics. Clin. Pharmacokinet. 1987, 12, 145–167. [Google Scholar] [CrossRef] [PubMed]
- Behne, M.; Wilke, H.-J.; Harder, S. Clinical pharmacokinetics of sevoflurane. Clin. Pharmacokinet. 1999, 36, 13–26. [Google Scholar] [CrossRef]
- Terrell, R.C.; Warner, D.S. The invention and development of enflurane, isoflurane, sevoflurane, and desflurane. Anesthesiology 2008, 108, 531–533. [Google Scholar] [CrossRef]
- Lawrence, J.H.; Loomis, W.F.; Tobias, C.A.; Turpin, F.H. Preliminary observations on the narcotic effect of xenon with a review of values for solubilities of gases in water and oils. J. Physiol. 1946, 105, 197–204. [Google Scholar] [CrossRef]
- Eger, E.I., 2nd; Saidman, L.J.; Brandstater, B. Minimum alveolar anesthetic concentration: A standard of anesthetic potency. Anesthesiology 1965, 26, 756–763. [Google Scholar] [CrossRef]
- Merkel, G.; Eger, E.I., 2nd. A comparative study of halothane and halopropane anesthesia including method for determining equipotency. Anesthesiology 1963, 24, 346–357. [Google Scholar] [CrossRef]
- Eckenhoff, R.G.; Johansson, J.S. Molecular interactions between inhaled anesthetics and proteins. Pharmacol. Rev. 1997, 49, 343–367. [Google Scholar]
- Gross, C.G. Claude bernard and the constancy of the internal environment. Neuroscientist 1998, 4, 380–385. [Google Scholar] [CrossRef]
- Cantor, R.S. Breaking the Meyer-Overton rule: Predicted effects of varying stiffness and interfacial activity on the intrinsic potency of anesthetics. Biophys. J. 2001, 80, 2284–2297. [Google Scholar] [CrossRef] [PubMed]
- Sonner, J.M.; Cantor, R.S. Molecular Mechanisms of Drug Action: An Emerging View. Annu. Rev. Biophys. 2013, 42, 143–167. [Google Scholar] [CrossRef] [PubMed]
- Perouansky, M. Non-immobilizing inhalational anesthetic-like compounds. In Modern Anesthetics; Handbook of Experimental Pharmacology; Springer: Berlin/Heidelberg, Germany, 2008; Volume 182, pp. 209–223. [Google Scholar]
- Quinlan, J.J.; Firestone, S.; Firestone, L.L. Isoflurane’s enhancement of chloride flux through rat brain gamma-aminobutyric acid type A receptors is stereoselective. Anesthesiology 1995, 83, 611–615. [Google Scholar] [CrossRef] [PubMed]
- Franks, N.P.; Dickinson, R.; De Sousa, S.L.; Hall, A.C.; Lieb, W.R. How does xenon produce anaesthesia? Nature 1998, 396, 324. [Google Scholar] [CrossRef]
- Oshima, T.; Karasawa, F.; Okazaki, Y.; Wada, H.; Satoh, T. Effects of sevoflurane on cerebral blood flow and cerebral metabolic rate of oxygen in human beings: A comparison with isoflurane. Eur. J. Anaesthesiol. 2003, 20, 543–547. [Google Scholar] [CrossRef]
- Pabelick, C.M.; Ay, B.; Prakash, Y.S.; Sieck, G.C. Effects of volatile anesthetics on store-operated Ca2+ influx in airway smooth muscle. Anesthesiology 2004, 101, 373–380. [Google Scholar] [CrossRef]
- Xiang, Y.Y.; Chen, X.; Li, J.; Wang, S.; Faclier, G.; MacDonald, J.F.; Hogg, J.C.; Orser, B.A.; Lu, W.-Y. Isoflurane regulates atypical type-A gamma-aminobutyric acid receptors in alveolar type II epithelial cells. Anesthesiology 2013, 118, 1065–1075. [Google Scholar] [CrossRef]
- Scheller, M.; Bufler, J.; Schneck, H.; Kochs, E.; Franke, C. Isoflurane and sevoflurane interact with the nicotinic acetylcholine receptor channels in micromolar concentrations. Anesthesiology 1997, 86, 118–127. [Google Scholar] [CrossRef]
- Zhang, Y.; Laster, M.J.; Hara, K.; Harris, R.A.; Eger, E.I.; Stabernack, C.R.; Sonner, J.M. Glycine receptors mediate part of the immobility produced by inhaled anesthetics. Anesth. Analg. 2003, 96, 97–101. [Google Scholar] [CrossRef]
- Pinyavat, T.; Riazi, S.; Deng, J.; Slessarev, M.; Cuthbertson, B.H.; Ibarra Moreno, C.A.; Jerath, A. Malignant Hyperthermia. Crit. Care Med. 2024, 52, 1934–1940. [Google Scholar] [CrossRef] [PubMed]
- Connelly, T.J.; Coronado, R. Activation of the Ca2+ release channel of cardiac sarcoplasmic reticulum by volatile anesthetics. Anesthesiology 1994, 81, 459–469. [Google Scholar] [CrossRef] [PubMed]
- Soukup, J.; Michel, P.; Christel, A.; Schittek, G.A.; Wagner, N.-M.; Kellner, P. Prolonged sedation with sevoflurane in comparison to intravenous sedation in critically ill patients—A randomized controlled trial. J. Crit. Care 2023, 74, 154251. [Google Scholar] [CrossRef] [PubMed]
- Lamperti, M.; Romero, C.S.; Guarracino, F.; Cammarota, G.; Vetrugno, L.; Tufegdzic, B.; Lozsan, F.; Macias Frias, J.J.; Duma, A.; Bock, M.; et al. Preoperative assessment of adults undergoing elective noncardiac surgery: Updated guidelines from the European Society of Anaesthesiology and Intensive Care. Eur. J. Anaesthesiol. 2025, 42, 1–35. [Google Scholar] [CrossRef]
- Jamale, P.B.; Kangralkar, G. Sevoflurane versus halothane for induction of anesthesia in pediatric and adult patients. Med. Gas Res. 2021, 11, 53–57. [Google Scholar]
- Schneemilch, C.E.; Schilling, T.; Bank, U. Effects of general anaesthesia on inflammation. Best Pract. Res. Clin. Anaesthesiol. 2004, 18, 493–507. [Google Scholar] [CrossRef]
- Liu, S.-J.; Li, Y.; Sun, B.; Wang, C.-S.; Gong, Y.-L.; Zhou, Y.-M.; Li, E.-Y. Sofnolime with different water content causes different effects in two sevoflurane inhalational induction techniques with respect to the output of compound-A. Int. J. Med. Sci. 2012, 9, 435–440. [Google Scholar] [CrossRef][Green Version]
- Mazze, R.I. Methoxyflurane revisited: Tale of an anesthetic from cradle to grave. Anesthesiology 2006, 105, 843–846. [Google Scholar] [CrossRef]
- Cabibel, R.; Gerard, L.; Maiter, D.; Collin, V.; Hantson, P. Complete Nephrogenic Diabetes Insipidus After Prolonged Sevoflurane Sedation: A Case Report of 3 Cases. A&A Pract. 2019, 12, 155–159. [Google Scholar]
- L’Heudé, M.; Poignant, S.; Elaroussi, D.; Espitalier, F.; Ferrandière, M.; Laffon, M. Nephrogenic diabetes insipidus associated with prolonged sedation with sevoflurane in the intensive care unit. Br. J. Anaesth. 2019, 122, e73–e75. [Google Scholar] [CrossRef]
- Muyldermans, M.; Jennes, S.; Morrison, S.; Soete, O.; François, P.-M.; Keersebilck, E.; Rose, T.; Pantet, O. Partial Nephrogenic Diabetes Insipidus in a Burned Patient Receiving Sevoflurane Sedation with an Anesthetic Conserving Device—A Case Report. Crit. Care Med. 2016, 44, e1246–e1250. [Google Scholar] [CrossRef] [PubMed]
- Morita, K.; Otsuka, F.; Ogura, T.; Takeuchi, M.; Mizobuchi, S.; Yamauchi, T.; Makino, H.; Hirakawa, M. Sevoflurane anaesthesia causes a transient decrease in aquaporin-2 and impairment of urine concentration. Br. J. Anaesth. 1999, 83, 734–739. [Google Scholar] [CrossRef] [PubMed]
- Culley, D.J.; Raghavan, S.V.; Waly, M.; Baxter, M.G.; Yukhananov, R.; Deth, R.C.; Crosby, G. Nitrous oxide decreases cortical methionine synthase transiently but produces lasting memory impairment in aged rats. Anesth. Analg. 2007, 105, 83–88. [Google Scholar] [CrossRef] [PubMed]
- Dutton, R.C.; Maurer, A.J.; Sonner, J.M.; Fanselow, M.S.; Laster, M.J.; Eger, E.I. Isoflurane causes anterograde but not retrograde amnesia for pavlovian fear conditioning. Anesthesiology 2002, 96, 1223–1229. [Google Scholar] [CrossRef] [PubMed]
- Wiklund, A.; Granon, S.; Faure, P.; Sundman, E.; Changeux, J.-P.; Eriksson, L.I. Object memory in young and aged mice after sevoflurane anaesthesia. NeuroReport 2009, 20, 1419–1423. [Google Scholar] [CrossRef]
- Chan, M.T.; Cheng, B.C.; Lee, T.M.; Gin, T. BIS-guided anesthesia decreases postoperative delirium and cognitive decline. J. Neurosurg. Anesthesiol. 2013, 25, 33–42. [Google Scholar] [CrossRef]
- Sprung, J.; Jankowski, C.J.; Roberts, R.O.; Weingarten, T.N.; Aguilar, A.L.; Runkle, K.J.; Tucker, A.K.; McLaren, K.C.; Schroeder, D.R.; Hanson, A.C.; et al. Anesthesia and incident dementia: A population-based, nested, case-control study. Mayo Clin. Proc. 2013, 88, 552–561. [Google Scholar] [CrossRef]
- Huang, L.; Zhang, Y. The effect of intravenous and inhalation anesthesia in general on the cognition of elderly patients undergoing non-cardiac surgery: A systematic review and meta-analysis. Front. Med. (Lausanne) 2023, 10, 1280013. [Google Scholar] [CrossRef]
- Pang, Q.Y.; Duan, L.P.; Jiang, Y.; Liu, H.L. Effects of inhalation and propofol anaesthesia on postoperative cognitive dysfunction in elderly noncardiac surgical patients: A systematic review and meta-analysis. Medicine (Baltimore) 2021, 100, e27668. [Google Scholar] [CrossRef]
- McCann, M.E.; de Graaff, J.C.; Dorris, L.; Disma, N.; Withington, D.; Bell, G.; Grobler, A.; Stargatt, R.; Hunt, R.W.; Sheppard, S.J.; et al. Neurodevelopmental outcome at 5 years of age after general anaesthesia or awake-regional anaesthesia in infancy (GAS): An international, multicentre, randomised, controlled equivalence trial. Lancet 2019, 393, 664–677. [Google Scholar] [CrossRef]
- Sun, L.S.; Li, G.; Miller, T.L.K.; Salorio, C.; Byrne, M.W.; Bellinger, D.C.; Ing, C.; Park, R.; Radcliffe, J.; Hays, S.R.; et al. Association Between a Single General Anesthesia Exposure Before Age 36 Months and Neurocognitive Outcomes in Later Childhood. JAMA 2016, 315, 2312–2320. [Google Scholar] [CrossRef] [PubMed]
- Aras, A.B.; Guven, M.; Akman, T.; Ozkan, A.; Sen, H.M.; Duz, U.; Kalkan, Y.; Silan, C.; Cosar, M. Neuroprotective effects of daidzein on focal cerebral ischemia injury in rats. Neural Regen. Res. 2015, 10, 146–152. [Google Scholar] [CrossRef] [PubMed]
- Bozkurt, A.A.; Mustafa, G.; Tarik, A.; Adile, O.; Murat, S.H.; Mesut, K.; Yildiray, K.; Coskun, S.; Murat, C. Syringaldehyde exerts neuroprotective effect on cerebral ischemia injury in rats through anti-oxidative and anti-apoptotic properties. Neural Regen. Res. 2014, 9, 1884–1890. [Google Scholar] [CrossRef] [PubMed]
- Li, H.; Gao, A.; Feng, D.; Wang, Y.; Zhang, L.; Cui, Y.; Li, B.; Wang, Z.; Chen, G. Evaluation of the protective potential of brain microvascular endothelial cell autophagy on blood–brain barrier integrity during experimental cerebral ischemia–Reperfusion injury. Transl. Stroke Res. 2014, 5, 618–626. [Google Scholar] [CrossRef]
- Lourenco, M.V.; Ferreira, S.T.; De Felice, F.G. Neuronal stress signaling and eIF2alpha phosphorylation as molecular links between Alzheimer’s disease and diabetes. Prog. Neurobiol. 2015, 129, 37–57. [Google Scholar] [CrossRef]
- Petrone, A.B.; O’connell, G.C.; Regier, M.D.; Chantler, P.D.; Simpkins, J.W.; Barr, T.L. The Role of Arginase 1 in Post-Stroke Immunosuppression and Ischemic Stroke Severity. Transl. Stroke Res. 2016, 7, 103–110. [Google Scholar] [CrossRef]
- Ruan, L.; Lau, B.W.-M.; Wang, J.; Huang, L.; ZhuGe, Q.; Wang, B.; Jin, K.; So, K.-F. Neurogenesis in neurological and psychiatric diseases and brain injury: From bench to bedside. Prog. Neurobiol. 2014, 115, 116–137. [Google Scholar] [CrossRef]
- Waje-Andreassen, U.; Naess, H.; Thomassen, L.; Maroy, T.H.; Mazengia, K.Y.; Eide, G.E.; Vedeler, C.A. Biomarkers Related to Carotid Intima-Media Thickness and Plaques in Long-Term Survivors of Ischemic Stroke. Transl. Stroke Res. 2015, 6, 276–283. [Google Scholar] [CrossRef]
- Zheng, M.; Du, H.; Ni, W.; Koch, L.G.; Britton, S.L.; Keep, R.F.; Xi, G.; Hua, Y. Iron-induced necrotic brain cell death in rats with different aerobic capacity. Transl. Stroke Res. 2015, 6, 215–223. [Google Scholar] [CrossRef]
- Shah, N.H.; Aizenman, E. Voltage-gated potassium channels at the crossroads of neuronal function, ischemic tolerance, and neurodegeneration. Transl. Stroke Res. 2014, 5, 38–58. [Google Scholar] [CrossRef]
- Stetler, R.A.; Leak, R.K.; Gan, Y.; Li, P.; Zhang, F.; Hu, X.; Jing, Z.; Chen, J.; Zigmond, M.J.; Gao, Y. Preconditioning provides neuroprotection in models of CNS disease: Paradigms and clinical significance. Prog. Neurobiol. 2014, 114, 58–83. [Google Scholar] [CrossRef] [PubMed]
- Keep, R.F.; Wang, M.M.; Xiang, J.; Hua, Y.; Xi, G. Full steam ahead with remote ischemic conditioning for stroke. Transl. Stroke Res. 2014, 5, 535–537. [Google Scholar] [CrossRef] [PubMed][Green Version]
- Wu, L.; Zhao, H.; Wang, T.; Pac-Soo, C.; Ma, D. Cellular signaling pathways and molecular mechanisms involving inhalational anesthetics-induced organoprotection. J. Anesth. 2014, 28, 740–758. [Google Scholar] [CrossRef] [PubMed]
- Khan, M.B.; Hoda, N.; Vaibhav, K.; Giri, S.; Wang, P.; Waller, J.L.; Ergul, A.; Dhandapani, K.M.; Fagan, S.C.; Hess, D.C. Remote ischemic postconditioning: Harnessing endogenous protection in a murine model of vascular cognitive impairment. Transl. Stroke Res. 2015, 6, 69–77. [Google Scholar] [CrossRef]
- Liu, X.; Zhao, S.; Liu, F.; Kang, J.; Xiao, A.; Zhang, C.; Yan, F.; Zhao, H.; Luo, M.; Luo, Y.; et al. Remote ischemic postconditioning alleviates cerebral ischemic injury by attenuating endoplasmic reticulum stress-mediated apoptosis. Transl. Stroke Res. 2014, 5, 692–700. [Google Scholar] [CrossRef]
- Reynolds, A.; Laurie, C.; Mosley, R.L.; Gendelman, H.E. Oxidative stress and the pathogenesis of neurodegenerative disorders. Int. Rev. Neurobiol. 2007, 82, 297–325. [Google Scholar]
- Yuan, T.; Zhao, J.N.; Bao, N.R. Hydrogen applications: Advances in the field of medical therapy. Med. Gas Res. 2023, 13, 99–107. [Google Scholar] [CrossRef]
- Xu, J.; Ye, Y.; Shen, H.; Li, W.; Chen, G. Sevoflurane: An opportunity for stroke treatment. Med. Gas Res. 2024, 14, 175–179. [Google Scholar] [CrossRef]
- Zhang, M.; An, C.; Gao, Y.; Leak, R.K.; Chen, J.; Zhang, F. Emerging roles of Nrf2 and phase II antioxidant enzymes in neuroprotection. Prog. Neurobiol. 2013, 100, 30–47. [Google Scholar] [CrossRef]
- Wang, H.; Lu, S.; Yu, Q.; Liang, W.; Gao, H.; Li, P.; Gan, Y.; Chen, J.; Gao, Y. Sevoflurane preconditioning confers neuroprotection via anti-inflammatory effects. Front. Biosci. (Elite Ed.) 2011, 3, 604–615. [Google Scholar]
- Drummond, J.C.; McKay, L.D.; Cole, D.J.; Patel, P.M. The role of nitric oxide synthase inhibition in the adverse effects of etomidate in the setting of focal cerebral ischemia in rats. Anesth. Analg. 2005, 100, 841–846. [Google Scholar] [CrossRef] [PubMed]
- Lim, J.H.; Kim, K.-M.; Kim, S.W.; Hwang, O.; Choi, H.J. Bromocriptine activates NQO1 via Nrf2-PI3K/Akt signaling: Novel cytoprotective mechanism against oxidative damage. Pharmacol. Res. 2008, 57, 325–331. [Google Scholar] [CrossRef] [PubMed]
- Li, B.; Sun, J.; Lv, G.; Yu, Y.; Wang, G.; Xie, K.; Jiao, Y.; Yu, Y. Sevoflurane postconditioning attenuates cerebral ischemia-reperfusion injury via protein kinase B/nuclear factor-erythroid 2-related factor 2 pathway activation. Int. J. Dev. Neurosci. 2014, 38, 79–86. [Google Scholar] [CrossRef] [PubMed]
- Li, Y.; Xiao, C.; Tan, Y.; Jing, S. The Role of the SIRT1-mTOR Signaling Pathway in Regulating Autophagy in Sevoflurane-Induced Apoptosis of Fetal Rat Brain Neurons. Front. Biosci. (Landmark Ed.) 2024, 29, 324. [Google Scholar] [CrossRef]
- Yang, L.; Chen, H.; Guan, L.; Xu, Y. Sevoflurane Offers Neuroprotection in a Cerebral Ischemia/Reperfusion Injury Rat Model Through the E2F1/EZH2/TIMP2 Regulatory Axis. Mol. Neurobiol. 2022, 59, 2219–2231. [Google Scholar] [CrossRef]
- Lai, T.W.; Zhang, S.; Wang, Y.T. Excitotoxicity and stroke: Identifying novel targets for neuroprotection. Prog. Neurobiol. 2014, 115, 157–188. [Google Scholar] [CrossRef]
- Leng, T.; Shi, Y.; Xiong, Z.G.; Sun, D. Proton-sensitive cation channels and ion exchangers in ischemic brain injury: New therapeutic targets for stroke? Prog. Neurobiol. 2014, 115, 189–209. [Google Scholar] [CrossRef]
- Engelhard, K.; Werner, C.; Eberspächer, E.; Pape, M.; Blobner, M.; Hutzler, P.; Kochs, E. Sevoflurane and propofol influence the expression of apoptosis-regulating proteins after cerebral ischaemia and reperfusion in rats. Eur. J. Anaesthesiol. 2004, 21, 530–537. [Google Scholar] [CrossRef]
- Bickler, P.E.; Buck, L.T.; Feiner, J.R. Volatile and intravenous anesthetics decrease glutamate release from cortical brain slices during anoxia. Anesthesiology 1995, 83, 1233–1240. [Google Scholar] [CrossRef]
- Eilers, H.; Bickler, P.E. Hypothermia and isoflurane similarly inhibit glutamate release evoked by chemical anoxia in rat cortical brain slices. Anesthesiology 1996, 85, 600–607. [Google Scholar] [CrossRef]
- Toner, C.; Connelly, K.; Whelpton, R.; Bains, S.; Michael-Titus, A.; McLaughlin, D.; Stamford, J. Effects of sevoflurane on dopamine, glutamate and aspartate release in an in vitro model of cerebral ischaemia. Br. J. Anaesth. 2001, 86, 550–554. [Google Scholar] [CrossRef] [PubMed][Green Version]
- Li, J.; Zheng, S.; Zuo, Z. Isoflurane decreases AMPA-induced dark cell degeneration and edematous damage of Purkinje neurons in the rat cerebellar slices. Brain Res. 2002, 958, 399–404. [Google Scholar] [CrossRef] [PubMed]
- Pirot, S.; Glowinski, J.; Thierry, A.-M. Excitatory responses evoked in prefrontal cortex by mediodorsal thalamic nucleus stimulation: Influence of anaesthesia. Eur. J. Pharmacol. 1995, 285, 45–54. [Google Scholar] [CrossRef] [PubMed]
- Ming, Z.; Griffith, B.L.; Breese, G.R.; Mueller, R.A.; Criswell, H.E. Changes in the effect of isoflurane on N-methyl-D-aspartic acid-gated currents in cultured cerebral cortical neurons with time in culture: Evidence for subunit specificity. Anesthesiology 2002, 97, 856–867. [Google Scholar] [CrossRef]
- Shenoda, B. The role of Na+/Ca2+ exchanger subtypes in neuronal ischemic injury. Transl. Stroke Res. 2015, 6, 181–190. [Google Scholar] [CrossRef]
- Bickler, P.E.; Zhan, X.; Fahlman, C.S. Isoflurane preconditions hippocampal neurons against oxygen-glucose deprivation: Role of intracellular Ca2+ and mitogen-activated protein kinase signaling. Anesthesiology 2005, 103, 532–539. [Google Scholar] [CrossRef]
- Blanck, T.J.; Haile, M.; Xu, F.; Zhang, J.; Heerdt, P.; Veselis, R.A.; Beckman, J.; Kang, R.; Adamo, A.; Hemmings, H. Isoflurane pretreatment ameliorates postischemic neurologic dysfunction and preserves hippocampal Ca2+/calmodulin-dependent protein kinase in a canine cardiac arrest model. Anesthesiology 2000, 93, 1285–1293. [Google Scholar] [CrossRef]
- Chen, D.; Yu, S.P.; Wei, L. Ion channels in regulation of neuronal regenerative activities. Transl. Stroke Res. 2014, 5, 156–162. [Google Scholar] [CrossRef]
- McCully, J.D.; Levitsky, S. The mitochondrial K(ATP) channel and cardioprotection. Ann. Thorac. Surg. 2003, 75, S667–S673. [Google Scholar] [CrossRef]
- Wang, J.; Lei, B.; Popp, S.; Meng, F.; Cottrell, J.; Kass, I. Sevoflurane immediate preconditioning alters hypoxic membrane potential changes in rat hippocampal slices and improves recovery of CA1 pyramidal cells after hypoxia and global cerebral ischemia. Neuroscience 2007, 145, 1097–1107. [Google Scholar] [CrossRef]
- Liu, Y.; Xiong, L.; Chen, S.; Wang, Q. Neuroanesthesia and Intensive Care Isoflurane tolerance against focal cerebral ischemia is attenuated by adenosine A1 receptor antagonists. Can. J. Anaesth. 2006, 53, 194–201. [Google Scholar] [CrossRef] [PubMed][Green Version]
- Bright, R.; Sun, G.H.; Yenari, M.A.; Steinberg, G.K.; Mochly-Rosen, D. εPKC confers acute tolerance to cerebral ischemic reperfusion injury. Neurosci. Lett. 2008, 441, 120–124. [Google Scholar] [CrossRef] [PubMed]
- Ye, Z.; Huang, Y.M.; Wang, E.; Zuo, Z.Y.; Guo, Q.L. Sevoflurane-induced delayed neuroprotection involves mitoKATP channel opening and PKC ε activation. Mol. Biol. Rep. 2012, 39, 5049–5057. [Google Scholar] [CrossRef] [PubMed]
- Flynn, L.; Andrews, P. Advances in the understanding of delayed cerebral ischaemia after aneurysmal subarachnoid haemorrhage. F1000Research 2015, 4, 1200. [Google Scholar] [CrossRef]
- Stienen Correction to: Predictors of In-Hospital Death After Aneurysmal Subarachnoid Hemorrhage: Analysis of a Nationwide Database (Swiss SOS [Swiss Study on Aneurysmal Subarachnoid Hemorrhage]). Stroke 2018, 49, e144.
- Sharma, D. Perioperative Management of Aneurysmal Subarachnoid Hemorrhage. Anesthesiology 2020, 133, 1283–1305. [Google Scholar] [CrossRef]
- Athiraman, U.; Jayaraman, K.; Liu, M.; Giri, T.; Yuan, J.; Zipfel, G.J. Role of Endothelial Nitric Oxide Synthase in Isoflurane Conditioning-Induced Neurovascular Protection in Subarachnoid Hemorrhage. J. Am. Heart Assoc. 2020, 9, e017477. [Google Scholar] [CrossRef]
- Athiraman, U.; Liu, M.; Jayaraman, K.; Yuan, J.; Mehla, J.; Zipfel, G.J. Anesthetic and subanesthetic doses of isoflurane conditioning provides strong protection against delayed cerebral ischemia in a mouse model of subarachnoid hemorrhage. Brain Res. 2021, 1750, 147169. [Google Scholar] [CrossRef]
- Liu, M.; Jayaraman, K.; Giri, T.; Zipfel, G.J.; Athiraman, U. Role of SIRT1 in Isoflurane Conditioning-Induced Neurovascular Protection against Delayed Cerebral Ischemia Secondary to Subarachnoid Hemorrhage. Int. J. Mol. Sci. 2021, 22, 4291. [Google Scholar] [CrossRef]
- Milner, E.; Johnson, A.W.; Nelson, J.W.; Harries, M.D.; Gidday, J.M.; Han, B.H.; Zipfel, G.J. HIF-1α Mediates Isoflurane-Induced Vascular Protection in Subarachnoid Hemorrhage. Ann. Clin. Transl. Neurol. 2015, 2, 325–337. [Google Scholar] [CrossRef]
- Mutoh, T.; Mutoh, T.; Sasaki, K.; Yamamoto, Y.; Tsuru, Y.; Tsubone, H.; Ishikawa, T.; Taki, Y. Isoflurane postconditioning with cardiac support promotes recovery from early brain injury in mice after severe subarachnoid hemorrhage. Life Sci. 2016, 153, 35–40. [Google Scholar] [CrossRef] [PubMed]
- Athiraman, U.; Lele, A.V.; Karanikolas, M.; Dhulipala, V.B.; Jayaraman, K.; Fong, C.; Kentner, R.; Sheolal, R.; Vellimana, A.; Gidday, J.M.; et al. Inhalational Versus Intravenous Anesthetic Conditioning for Subarachnoid Hemorrhage–Induced Delayed Cerebral Ischemia. Stroke 2022, 53, 904–912. [Google Scholar] [CrossRef] [PubMed]
- Shorvon, S.; Ferlisi, M. The outcome of therapies in refractory and super-refractory convulsive status epilepticus and recommendations for therapy. Brain 2012, 135 Pt 8, 2314–2328. [Google Scholar] [CrossRef]
- Hocker, S.; Nagarajan, E.; Rabinstein, A.A.; Hanson, D.; Britton, J.W. Progressive Brain Atrophy in Super-refractory Status Epilepticus. JAMA Neurol. 2016, 73, 1201–1207. [Google Scholar] [CrossRef] [PubMed]
- Bayrlee, A.; Ganeshalingam, N.; Kurczewski, L.; Brophy, G.M. Treatment of Super-Refractory Status Epilepticus. Curr. Neurol. Neurosci. Rep. 2015, 15, 66. [Google Scholar] [CrossRef]
- Glauser, T.; Shinnar, S.; Gloss, D.; Alldredge, B.; Arya, R.; Bainbridge, J.; Bare, M.; Bleck, T.; Dodson, W.E.; Garrity, L.; et al. Evidence-Based Guideline: Treatment of Convulsive Status Epilepticus in Children and Adults: Report of the Guideline Committee of the American Epilepsy Society. Epilepsy Curr. 2016, 16, 48–61. [Google Scholar] [CrossRef]
- Voss, L.J.; Sleigh, J.W.; Barnard, J.P.M.; Kirsch, H.E. The howling cortex: Seizures and general anesthetic drugs. Anesth. Analg. 2008, 107, 1689–1703. [Google Scholar] [CrossRef]
- Gibert, S.; Sabourdin, N.; Louvet, N.; Moutard, M.L.; Piat, V.; Guye, M.L.; Rigouzzo, A.; Constant, I. Epileptogenic effect of sevoflurane: Determination of the minimal alveolar concentration of sevoflurane associated with major epileptoid signs in children. Anesthesiology 2012, 117, 1253–1261. [Google Scholar] [CrossRef]
- Iijima, T.; Nakamura, Z.; Iwao, Y.; Sankawa, H. The epileptogenic properties of the volatile anesthetics sevoflurane and isoflurane in patients with epilepsy. Anesth. Analg. 2000, 91, 989–995. [Google Scholar] [CrossRef]
- Azzopardi, D.; Robertson, N.J.; Kapetanakis, A.; Griffiths, J.; Rennie, J.M.; Mathieson, S.R.; Edwards, A.D. Anticonvulsant effect of xenon on neonatal asphyxial seizures. Arch. Dis. Child. Fetal Neonatal Ed. 2013, 98, F437–F439. [Google Scholar] [CrossRef]
- Fugate, J.E.; Burns, J.D.; Wijdicks, E.F.; Warner, D.O.; Jankowski, C.J.; Rabinstein, A.A. Prolonged high-dose isoflurane for refractory status epilepticus: Is it safe? Anesth. Analg. 2010, 111, 1520–1524. [Google Scholar] [CrossRef] [PubMed]
- Ikeda, K.M.; Connors, R.; Lee, D.H.; Khandji, A.G.; Claassen, J.; Young, G.B. Isoflurane Use in the Treatment of Super-Refractory Status Epilepticus is Associated with Hippocampal Changes on MRI. Neurocrit. Care 2017, 26, 420–427. [Google Scholar] [CrossRef] [PubMed]
- Zeiler, F.A.; Zeiler, K.J.; Teitelbaum, J.; Gillman, L.M.; West, M. Modern inhalational anesthetics for refractory status epilepticus. Can. J. Neurol. Sci. 2015, 42, 106–115. [Google Scholar] [CrossRef] [PubMed]
- Diseases, G.B.D.; Injuries, C. Global burden of 369 diseases and injuries in 204 countries and territories, 1990-2019: A systematic analysis for the Global Burden of Disease Study 2019. Lancet 2020, 396, 1204–1222. [Google Scholar]
- Chakraborty, R.K.; Chen, R.J.; Basnet, S. Status Asthmaticus. In StatPearls; StatPearls Publishing: Treasure Island, FL, USA, 2024. [Google Scholar]
- Pendergraft, T.B.; Stanford, R.H.; Beasley, R.; Stempel, D.A.; Roberts, C.; McLaughlin, T. Rates and characteristics of intensive care unit admissions and intubations among asthma-related hospitalizations. Ann. Allergy Asthma Immunol. 2004, 93, 29–35. [Google Scholar] [CrossRef]
- Jabaudon, M.; Zhai, R.; Blondonnet, R.; Bonda, W.L.M. Inhaled sedation in the intensive care unit. Anaesth. Crit. Care Pain Med. 2022, 41, 101133. [Google Scholar] [CrossRef]
- Habre, W.; Peták, F.; Sly, P.D.; Hantos, Z.; Morel, D.R. Protective effects of volatile agents against methacholine-induced bronchoconstriction in rats. Anesthesiology 2001, 94, 348–353. [Google Scholar] [CrossRef]
- Schütz, N.; Peták, F.; Barazzone-Argiroffo, C.; Fontao, F.; Habre, W. Effects of volatile anaesthetic agents on enhanced airway tone in sensitized guinea pigs. Br. J. Anaesth. 2004, 92, 254–260. [Google Scholar] [CrossRef][Green Version]
- Chen, X.; Yamakage, M.; Namiki, A. Inhibitory effects of volatile anesthetics on K+ and Cl− channel currents in porcine tracheal and bronchial smooth muscle. Anesthesiology 2002, 96, 458–466. [Google Scholar] [CrossRef]
- Rooke, G.A.; Choi, J.-H.; Bishop, M.J. The effect of isoflurane, halothane, sevoflurane, and thiopental/nitrous oxide on respiratory system resistance after tracheal intubation. Anesthesiology 1997, 86, 1294–1299. [Google Scholar] [CrossRef]
- Swenson, E.R.; Robertson, H.T.; Polissar, N.L.; Middaugh, M.E.; Hlastala, M.P. Conducting airway gas exchange: Diffusion-related differences in inert gas elimination. J. Appl. Physiol. (1985) 1992, 72, 1581–1588. [Google Scholar] [CrossRef] [PubMed]
- Wiklund, C.U.; Lim, S.; Lindsten, U.; Lindahl, S.G. Relaxation by sevoflurane, desflurane and halothane in the isolated guinea-pig trachea via inhibition of cholinergic neurotransmission. Br. J. Anaesth. 1999, 83, 422–429. [Google Scholar] [CrossRef] [PubMed]
- Kelly, L.; Kolbe, J.; Mitzner, W.; Spannhake, E.W.; Bromberger-Barnea, B.; Menkes, H. Bronchial blood flow affects recovery from constriction in dog lung periphery. J. Appl. Physiol. (1985) 1986, 60, 1954–1959. [Google Scholar] [CrossRef] [PubMed]
- Mondoñedo, J.R.; McNeil, J.S.; Amin, S.D.; Herrmann, J.; Simon, B.A.; Kaczka, D.W. Volatile Anesthetics and the Treatment of Severe Bronchospasm: A Concept of Targeted Delivery. Drug Discov. Today Dis. Model. 2015, 15, 43–50. [Google Scholar] [CrossRef] [PubMed]
- Warner, D.O.; Vettermann, J.; Brichant, J.-F.; Render, K. Direct and neurally mediated effects of halothane on pulmonary resistance in vivo. Anesthesiology 1990, 72, 1057–1063. [Google Scholar] [CrossRef]
- Bayable, S.D.; Melesse, D.Y.; Lema, G.F.; Ahmed, S.A. Perioperative management of patients with asthma during elective surgery: A systematic review. Ann. Med. Surg. (Lond) 2021, 70, 102874. [Google Scholar] [CrossRef]
- Schutte, D.; Zwitserloot, A.M.; Houmes, R.; de Hoog, M.; Draaisma, J.M.; Lemson, J. Sevoflurane therapy for life-threatening asthma in children. Br. J. Anaesth. 2013, 111, 967–970. [Google Scholar] [CrossRef]
- Hausenloy, D.J.; Yellon, D.M. Myocardial ischemia-reperfusion injury: A neglected therapeutic target. J. Clin. Investig. 2013, 123, 92–100. [Google Scholar] [CrossRef]
- Landoni, G.; Biondi-Zoccai, G.G.; Zangrillo, A.; Bignami, E.; D’avolio, S.; Marchetti, C.; Calabrò, M.G.; Fochi, O.; Guarracino, F.; Tritapepe, L.; et al. Desflurane and sevoflurane in cardiac surgery: A meta-analysis of randomized clinical trials. J. Cardiothorac. Vasc. Anesth. 2007, 21, 502–511. [Google Scholar] [CrossRef]
- Likhvantsev, V.V.; Landoni, G.; Levikov, D.I.; Grebenchikov, O.A.; Skripkin, Y.V.; Cherpakov, R.A. Sevoflurane Versus Total Intravenous Anesthesia for Isolated Coronary Artery Bypass Surgery with Cardiopulmonary Bypass: A Randomized Trial. J. Cardiothorac. Vasc. Anesth. 2016, 30, 1221–1227. [Google Scholar] [CrossRef]
- Hu, B.; Tian, T.; Hao, P.-P.; Liu, W.-C.; Chen, Y.-G.; Jiang, T.-Y.; Xue, F.-S. The Protective Effect of Sevoflurane Conditionings Against Myocardial Ischemia/Reperfusion Injury: A Systematic Review and Meta-Analysis of Preclinical Trials in in-vivo Models. Front. Cardiovasc. Med. 2022, 9, 841654. [Google Scholar] [CrossRef] [PubMed]
- Mesnil, M.; Capdevila, X.; Bringuier, S.; Trine, P.-O.; Falquet, Y.; Charbit, J.; Roustan, J.-P.; Chanques, G.; Jaber, S. Long-term sedation in intensive care unit: A randomized comparison between inhaled sevoflurane and intravenous propofol or midazolam. Intensiv. Care Med. 2011, 37, 933–994. [Google Scholar] [CrossRef] [PubMed]
- Kim, H.Y.; Lee, J.E.; Kim, H.Y.; Kim, J. Volatile sedation in the intensive care unit: A systematic review and meta-analysis. Medicine (Baltimore) 2017, 96, e8976. [Google Scholar] [CrossRef] [PubMed]
- Bellgardt, M.; Bomberg, H.; Herzog-Niescery, J.; Dasch, B.; Vogelsang, H.; Weber, T.P.; Steinfort, C.; Uhl, W.; Wagenpfeil, S.; Volk, T.; et al. Survival after long-term isoflurane sedation as opposed to intravenous sedation in critically ill surgical patients: Retrospective analysis. Eur. J. Anaesthesiol. 2016, 33, 6–13. [Google Scholar] [CrossRef] [PubMed]
- Canelli, R.; Spence, N.; Kumar, N.; Rodriguez, G.; Gonzalez, M. The Ventilator Management Team: Repurposing Anesthesia Workstations and Personnel to Combat COVID-19. J. Intensive Care Med. 2020, 35, 927–932. [Google Scholar] [CrossRef]
- Meiser, A.; Laubenthal, H. Inhalational anaesthetics in the ICU: Theory and practice of inhalational sedation in the ICU, economics, risk-benefit. Best. Pract. Res. Clin. Anaesthesiol. 2005, 19, 523–538. [Google Scholar] [CrossRef]
- Kampmeier, T.; Rehberg, S.; Alsaleh, A.J.O.; Schraag, S.; Pham, J.; Westphal, M. Cost-Effectiveness of Propofol (Diprivan) Versus Inhalational Anesthetics to Maintain General Anesthesia in Noncardiac Surgery in the United States. Value Health 2021, 24, 939–947. [Google Scholar] [CrossRef]
- Gan, L.J.; Sullivan, G. If the Price is Right? Cost Analysis of Propofol Infusions and Sevoflurane Anaesthesia in Endoscopic Cases. Open Anesth. J. 2021, 15, 20–21. [Google Scholar] [CrossRef]
- Tennison, I.; Roschnik, S.; Ashby, B.; Boyd, R.; Hamilton, I.; Oreszczyn, T.; Owen, A.; Romanello, M.; Ruyssevelt, P.; Sherman, J.D.; et al. Health care’s response to climate change: A carbon footprint assessment of the NHS in England. Lancet Planet. Health 2021, 5, e84–e92. [Google Scholar] [CrossRef]
- Sulbaek Andersen, M.P.; Nielsen, O.J.; Karpichev, B.; Wallington, T.J.; Sander, S.P. Atmospheric chemistry of isoflurane, desflurane, and sevoflurane: Kinetics and mechanisms of reactions with chlorine atoms and oh radicals and global warming potentials. J. Phys. Chem. A 2012, 116, 5806–5820. [Google Scholar] [CrossRef]
- Intergovernmental Panel on Climate Change (IPCC). The Earth’s Energy Budget, Climate Feedbacks and Climate Sensitivity. In Climate Change 2021—The Physical Science Basis: Working Group I Contribution to the Sixth Assessment Report of the Intergovernmental Panel on Climate Change; Cambridge University Press: Cambridge, UK, 2023; pp. 923–1054. [Google Scholar]
- Cong, Z.; Wan, T.; Wang, J.; Feng, L.; Cao, C.; Li, Z.; Wang, X.; Han, Y.; Zhou, Y.; Gao, Y.; et al. Epidemiological and clinical features of malignant hyperthermia: A scoping review. Clin. Genet. 2024, 105, 233–242. [Google Scholar] [CrossRef] [PubMed]
- Akeju, O.; Westover, M.B.; Pavone, K.J.; Sampson, A.L.; Hartnack, K.E.; Brown, E.N.; Purdon, P.L. Effects of sevoflurane and propofol on frontal electroencephalogram power and coherence. Anesthesiology 2014, 121, 990–998. [Google Scholar] [CrossRef] [PubMed]
- Zeng, S.; Qing, Q.; Xu, W.; Yu, S.; Zheng, M.; Tan, H.; Peng, J.; Huang, J. Personalized anesthesia and precision medicine: A comprehensive review of genetic factors, artificial intelligence, and patient-specific factors. Front. Med. (Lausanne) 2024, 11, 1365524. [Google Scholar] [CrossRef] [PubMed]
- Oh, C.-S.; Park, H.-J.; Piao, L.; Sohn, K.-M.; Koh, S.-E.; Hwang, D.-Y.; Kim, S.-H. Expression Profiles of Immune Cells after Propofol or Sevoflurane Anesthesia for Colorectal Cancer Surgery: A Prospective Double-blind Randomized Trial. Anesthesiology 2022, 136, 448–458. [Google Scholar] [CrossRef]



| Agent | Minimum Alveolar Concentration (%) |
|---|---|
| Methoxyflurane | 0.16 |
| Halothane | 0.75 |
| Isoflurane | 1.15 |
| Enflurane | 1.68 |
| Sevoflurane | 2.10 |
| Desflurane | 6 |
| Nitrous Oxide | 105 |
Disclaimer/Publisher’s Note: The statements, opinions and data contained in all publications are solely those of the individual author(s) and contributor(s) and not of MDPI and/or the editor(s). MDPI and/or the editor(s) disclaim responsibility for any injury to people or property resulting from any ideas, methods, instructions or products referred to in the content. |
© 2024 by the authors. Licensee MDPI, Basel, Switzerland. This article is an open access article distributed under the terms and conditions of the Creative Commons Attribution (CC BY) license (https://creativecommons.org/licenses/by/4.0/).
Share and Cite
Darwish, D.; Kumar, P.; Urs, K.; Dave, S. Inhaled Anesthetics: Beyond the Operating Room. J. Clin. Med. 2024, 13, 7513. https://doi.org/10.3390/jcm13247513
Darwish D, Kumar P, Urs K, Dave S. Inhaled Anesthetics: Beyond the Operating Room. Journal of Clinical Medicine. 2024; 13(24):7513. https://doi.org/10.3390/jcm13247513
Chicago/Turabian StyleDarwish, Dana, Pooja Kumar, Khushi Urs, and Siddharth Dave. 2024. "Inhaled Anesthetics: Beyond the Operating Room" Journal of Clinical Medicine 13, no. 24: 7513. https://doi.org/10.3390/jcm13247513
APA StyleDarwish, D., Kumar, P., Urs, K., & Dave, S. (2024). Inhaled Anesthetics: Beyond the Operating Room. Journal of Clinical Medicine, 13(24), 7513. https://doi.org/10.3390/jcm13247513

