The Coexistence of Tinnitus and Temporomandibular Disorder: A Narrative Review on the Importance of an Interdisciplinary Approach
Abstract
1. Introduction
2. Search Strategy
3. Results
3.1. Somatosensory Tinnitus
3.2. Temporomandibular Disorders
3.3. The TMD Classification
3.4. Theories Linking Tinnitus with Temporomandibular Disorders
3.4.1. Joint Phylogenetic and Ontogenetic Development
3.4.2. Topographical Proximity
3.4.3. Joint Sensory Innervation
3.4.4. Joint Motor Innervation
3.4.5. Neuromodulation
3.4.6. Stress
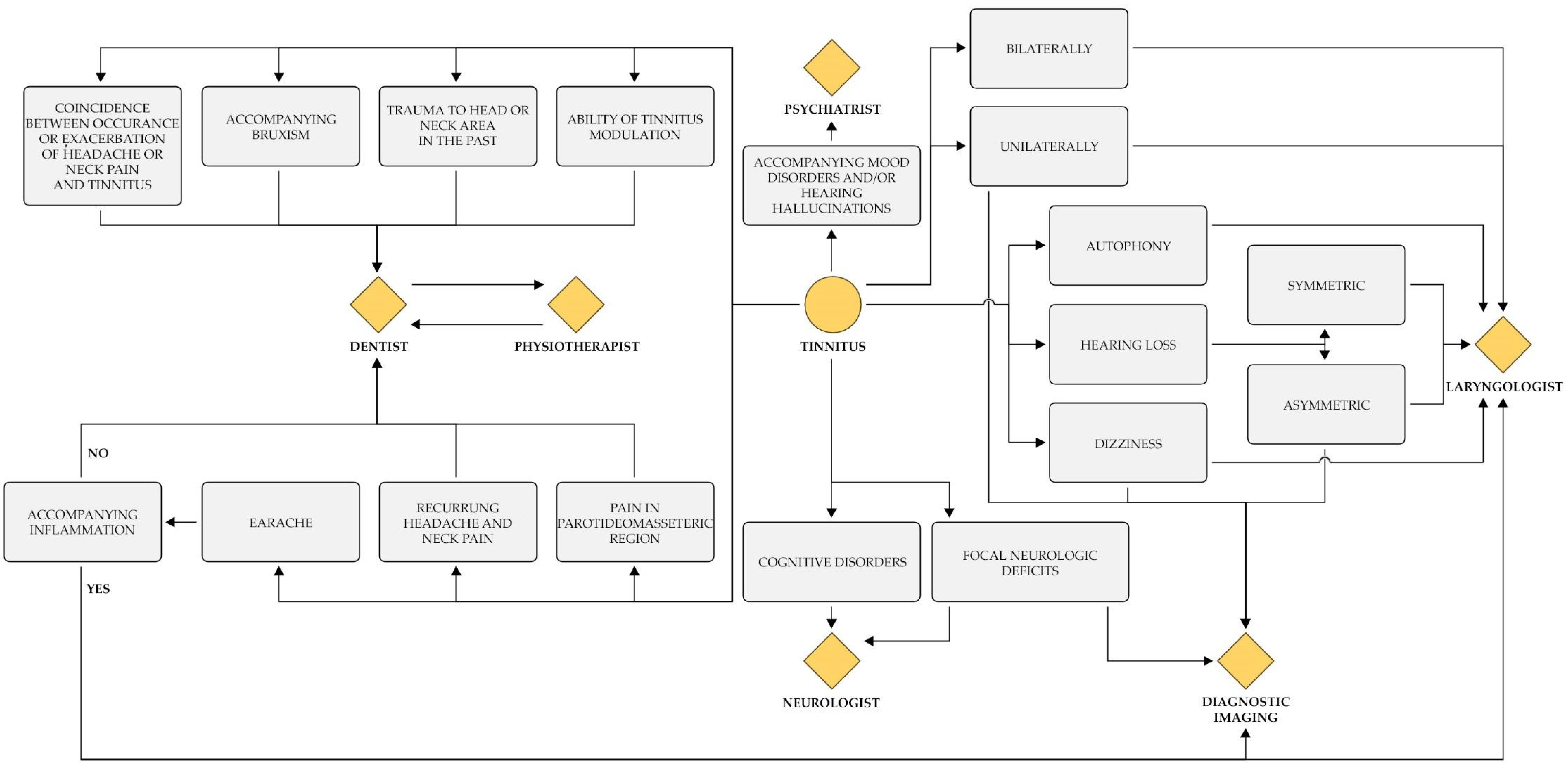
3.5. Clinical Data
3.6. Therapeutic Strategies
4. Summary
5. Conclusions and Future Perspectives
Author Contributions
Funding
Data Availability Statement
Conflicts of Interest
References
- Jastreboff, P.J. Phantom Auditory Perception (Tinnitus): Mechanisms of Generation and Perception. Neurosci. Res. 1990, 8, 221–254. [Google Scholar] [CrossRef] [PubMed]
- Mezzalira, R. A Journey through the Tinnitus Universe. Braz. J. Otorhinolaryngol. 2022, 88 (Suppl. S1), S1–S2. [Google Scholar] [CrossRef]
- McCormack, A.; Edmondson-Jones, M.; Somerset, S.; Hall, D. A Systematic Review of the Reporting of Tinnitus Prevalence and Severity. Hear. Res. 2016, 337, 70–79. [Google Scholar] [CrossRef] [PubMed]
- Tyler, R.S.; Baker, L.J. Difficulties Experienced by Tinnitus Sufferers. J. Speech Hear. Disord. 1983, 48, 150–154. [Google Scholar] [CrossRef]
- Baguley, D.; McFerran, D.; Hall, D. Tinnitus. Lancet 2013, 382, 1600–1607. [Google Scholar] [CrossRef] [PubMed]
- Langguth, B.; Kreuzer, P.M.; Kleinjung, T.; De Ridder, D. Tinnitus: Causes and Clinical Management. Lancet Neurol. 2013, 12, 920–930. [Google Scholar] [CrossRef]
- Hall, D.A.; Láinez, M.J.A.; Newman, C.W.; Sanchez, T.; Egler, M.; Tennigkeit, F.; Koch, M.; Langguth, B. Treatment Options for Subjective Tinnitus: Self Reports from a Sample of General Practitioners and ENT Physicians within Europe and the USA. BMC Health Serv. Res. 2011, 11, 302. [Google Scholar] [CrossRef]
- Hoare, D.J.; Kowalkowski, V.L.; Kang, S.; Hall, D.A. Systematic Review and Meta-Analyses of Randomized Controlled Trials Examining Tinnitus Management. Laryngoscope 2011, 121, 1555–1564. [Google Scholar] [CrossRef]
- Tan, C.M.; Lecluyse, W.; McFerran, D.; Meddis, R. Tinnitus and Patterns of Hearing Loss. J. Assoc. Res. Otolaryngol. 2013, 14, 275–282. [Google Scholar] [CrossRef]
- Noreña, A.J. Revisiting the Cochlear and Central Mechanisms of Tinnitus and Therapeutic Approaches. Audiol. Neurotol. 2015, 20 (Suppl. S1), 53–59. [Google Scholar] [CrossRef]
- Eggermont, J.J.; Tass, P.A. Maladaptive Neural Synchrony in Tinnitus: Origin and Restoration. Front. Neurol. 2015, 6, 29. [Google Scholar] [CrossRef]
- Caspary, D.M.; Llano, D.A. Auditory Thalamic Circuits and GABAA Receptor Function: Putative Mechanisms in Tinnitus Pathology. Hear. Res. 2017, 349, 197–207. [Google Scholar] [CrossRef] [PubMed]
- Mühlnickel, W.; Elbert, T.; Taub, E.; Flor, H. Reorganization of Auditory Cortex in Tinnitus. Proc. Natl. Acad. Sci. USA 1998, 95, 10340–10343. [Google Scholar] [CrossRef] [PubMed]
- Adjamian, P.; Sereda, M.; Hall, D.A. The Mechanisms of Tinnitus: Perspectives from Human Functional Neuroimaging. Hear. Res. 2009, 253, 15–31. [Google Scholar] [CrossRef]
- Vanneste, S.; Song, J.J.; De Ridder, D. Thalamocortical Dysrhythmia Detected by Machine Learning. Nat. Commun. 2018, 9, 1103. [Google Scholar] [CrossRef] [PubMed]
- Eggermont, J.J.; Roberts, L.E. The Neuroscience of Tinnitus. Trends Neurosci. 2004, 27, 676–682. [Google Scholar] [CrossRef] [PubMed]
- Haider, H.F.; Hoare, D.J.; Costa, R.F.P.; Potgieter, I.; Kikidis, D.; Lapira, A.; Nikitas, C.; Caria, H.; Cunha, N.T.; Paço, J.C. Pathophysiology, Diagnosis and Treatment of Somatosensory Tinnitus: A Scoping Review. Front. Neurosci. 2017, 11, 207. [Google Scholar] [CrossRef]
- Haider, H.F.; Bojić, T.; Ribeiro, S.F.; Paço, J.; Hall, D.A.; Szczepek, A.J. Pathophysiology of Subjective Tinnitus: Triggers and Maintenance. Front. Neurosci. 2018, 12, 866. [Google Scholar] [CrossRef]
- Han, B.I.; Lee, H.W.; Kim, T.Y.; Lim, J.S.; Shin, K.S. Tinnitus: Characteristics, Causes, Mechanisms, and Treatments. J. Clin. Neurol. 2009, 5, 11–19. [Google Scholar] [CrossRef]
- Mammarella, F.; Loperfido, A.; Keeling, E.G.; Bellocchi, G.; Marsili, L. Ménière’s Disease: Insights from an Italian Nationwide Survey. Audiol. Res. 2023, 13, 160–168. [Google Scholar] [CrossRef]
- Zhou, J.; Shore, S. Projections from the Trigeminal Nuclear Complex to the Cochlear Nuclei: A Retrograde and Anterograde Tracing Study in the Guinea Pig. J. Neurosci. Res. 2004, 78, 901–907. [Google Scholar] [CrossRef] [PubMed]
- Shore, S.E. Multisensory Integration in the Dorsal Cochlear Nucleus: Unit Responses to Acoustic and Trigeminal Ganglion Stimulation. Eur. J. Neurosci. 2005, 21, 3334–3348. [Google Scholar] [CrossRef] [PubMed]
- Shore, S.; Zhou, J.; Koehler, S. Neural Mechanisms Underlying Somatic Tinnitus. Prog. Brain Res. 2007, 166, 107. [Google Scholar] [CrossRef] [PubMed]
- Costen, J.B.I. A Syndrome of Ear and Sinus Symptoms Dependent upon Disturbed Function of the Temporomandibular Joint. Ann. Otol. Rhinol. Laryngol. 1934, 43, 1–15. [Google Scholar] [CrossRef]
- Basura, G.J.; Koehler, S.D.; Shore, S.E. Multi-Sensory Integration in Brainstem and Auditory Cortex. Brain Res. 2012, 1485, 95–107. [Google Scholar] [CrossRef] [PubMed][Green Version]
- Kaltenbach, J.A. Summary of Evidence Pointing to a Role of the Dorsal Cochlear Nucleus in the Etiology of Tinnitus. Acta Oto-Laryngol. Suppl. 2006, 126, 20–26. [Google Scholar] [CrossRef]
- Wright, D.D.; Ryugo, D.K. Mossy Fiber Projections from the Cuneate Nucleus to the Cochlear Nucleus in the Rat. J. Comp. Neurol. 1996, 365, 159–172. [Google Scholar] [CrossRef]
- Lanting, C.P.; de Kleine, E.; Eppinga, R.N.; van Dijk, P. Neural Correlates of Human Somatosensory Integration in Tinnitus. Hear. Res. 2010, 267, 78–88. [Google Scholar] [CrossRef]
- Cuccia, A.; Caradonna, C. The Relationship between the Stomatognathic System and Body Posture. Clinics 2009, 64, 61–66. [Google Scholar] [CrossRef]
- Tunkel, D.E.; Bauer, C.A.; Sun, G.H.; Rosenfeld, R.M.; Chandrasekhar, S.S.; Cunningham, E.R.; Archer, S.M.; Blakley, B.W.; Carter, J.M.; Granieri, E.C.; et al. Clinical Practice Guideline: Tinnitus. Otolaryngol. Head. Neck Surg. 2014, 151, S1–S40. [Google Scholar] [CrossRef]
- Zenner, H.P.; Delb, W.; Kröner-Herwig, B.; Jäger, B.; Peroz, I.; Hesse, G.; Mazurek, B.; Goebel, G.; Gerloff, C.; Trollmann, R.; et al. A Multidisciplinary Systematic Review of the Treatment for Chronic Idiopathic Tinnitus. Eur. Arch. Oto-Rhino-Laryngol. 2017, 274, 2079–2091. [Google Scholar] [CrossRef] [PubMed]
- Cima, R.F.F.; Mazurek, B.; Haider, H.; Kikidis, D.; Lapira, A.; Noreña, A.; Hoare, D.J. A Multidisciplinary European Guideline for Tinnitus: Diagnostics, Assessment, and Treatment. HNO 2019, 67, 10–42. [Google Scholar] [CrossRef] [PubMed]
- Baethge, C.; Goldbeck-Wood, S.; Mertens, S. SANRA-a Scale for the Quality Assessment of Narrative Review Articles. Res. Integr. Peer Rev. 2019, 4, 5. [Google Scholar] [CrossRef] [PubMed]
- Coelho, C.B.; Santos, R.; Campara, K.F.; Tyler, R. Classification of Tinnitus: Multiple Causes with the Same Name. Otolaryngol. Clin. N. Am. 2020, 53, 515–529. [Google Scholar] [CrossRef] [PubMed]
- Edvall, N.K.; Gunan, E.; Genitsaridi, E.; Lazar, A.; Mehraei, G.; Billing, M.; Tullberg, M.; Bulla, J.; Whitton, J.; Canlon, B.; et al. Impact of Temporomandibular Joint Complaints on Tinnitus-Related Distress. Front. Neurosci. 2019, 13, 879. [Google Scholar] [CrossRef]
- Michiels, S.; Sanchez, T.G.; Oron, Y.; Gilles, A.; Haider, H.F.; Erlandsson, S.; Bechter, K.; Vielsmeier, V.; Biesinger, E.; Nam, E.C.; et al. Diagnostic Criteria for Somatosensory Tinnitus: A Delphi Process and Face-to-Face Meeting to Establish Consensus. Trends Hear. 2018, 22, 2331216518796403. [Google Scholar] [CrossRef]
- Ralli, M.; Greco, A.; Turchetta, R.; Altissimi, G.; de Vincentiis, M.; Cianfrone, G. Somatosensory Tinnitus: Current Evidence and Future Perspectives. J. Int. Med. Res. 2017, 45, 933–947. [Google Scholar] [CrossRef]
- Bressi, F.; Casale, M.; Papalia, R.; Moffa, A.; Di Martino, A.; Miccinilli, S.; Salvinelli, F.; Denaro, V.; Sterzi, S. Cervical Spine Disorders and Its Association with Tinnitus: The “Triple” Hypothesis. Med. Hypotheses 2017, 98, 2–4. [Google Scholar] [CrossRef]
- Sanchez, T.G.; Rocha, C.B. Diagnosis and Management of Somatosensory Tinnitus: Review Article. Clinics 2011, 66, 1089–1094. [Google Scholar] [CrossRef]
- Zeng, F.G. Tinnitus and Hyperacusis: Central Noise, Gain and Variance. Curr. Opin. Physiol. 2020, 18, 123–129. [Google Scholar] [CrossRef]
- Paparo, F.; Fatone, F.M.G.; Ramieri, V.; Cascone, P. Anatomic Relationship between Trigeminal Nerve and Temporomandibular Joint. Eur. Rev. Med. Pharmacol. Sci. 2008, 12, 15–18. [Google Scholar] [PubMed]
- Mehta, N.R.; Scrivani, S.J.; Spierings, E.L.H. Dental and Facial Pain. In Practical Management of Pain, 5th ed.; Mosby: Maryland Heights, MO, USA, 2013; pp. 424–440.e3. [Google Scholar] [CrossRef]
- Demjaha, G.; Kapusevska, B.; Pejkovska-Shahpaska, B. Bruxism Unconscious Oral Habit in Everyday Life. Open Access Maced. J. Med. Sci. 2019, 7, 876–881. [Google Scholar] [CrossRef] [PubMed]
- Yap, A.U.; Marpaung, C.; Rahmadini, E.D. Psychological Well-Being and Distress: Their Associations with Temporomandibular Disorder Symptoms and Interrelationships. Oral Surg. Oral Med. Oral Pathol. Oral Radiol. 2021, 132, 163–171. [Google Scholar] [CrossRef] [PubMed]
- Durham, J.; Wassell, R. Recent Advancements in Temporomandibular Disorders (TMDs). Rev. Pain 2011, 5, 18–25. [Google Scholar] [CrossRef] [PubMed]
- Morais, A.A.; Gil, D. Tinnitus in Individuals without Hearing Loss and Its Relationship with Temporomandibular Dysfunction. Braz. J. Otorhinolaryngol. 2012, 78, 59–65. [Google Scholar] [CrossRef] [PubMed]
- Ahuja, V.; Ranjan, V.; Passi, D.; Jaiswal, R. Study of Stress-Induced Temporomandibular Disorders among Dental Students: An Institutional Study. Natl. J. Maxillofac. Surg. 2018, 9, 147–154. [Google Scholar] [CrossRef]
- Augusto, V.G.; Bueno Perina, K.C.; Gontijo Penha, D.S.; dos Santos, D.C.A.; Oliveira, V.A.S. Temporomandibular Dysfunction, Stress and Common Mental Disorder in University Students. Acta Ortop. Bras. 2016, 24, 330–333. [Google Scholar] [CrossRef]
- Saczuk, K.; Lapinska, B.; Wilmont, P.; Pawlak, L.; Lukomska-Szymanska, M. The Bruxoff Device as a Screening Method for Sleep Bruxism in Dental Practice. J. Clin. Med. 2019, 8, 930. [Google Scholar] [CrossRef]
- Saczuk, K.; Lapinska, B.; Wilmont, P.; Pawlak, L.; Lukomska-Szymanska, M. Relationship between Sleep Bruxism, Perceived Stress, and Coping Strategies. Int. J. Environ. Res. Public Health 2019, 16, 3193. [Google Scholar] [CrossRef]
- Golanska, P.; Saczuk, K.; Domarecka, M.; Kuć, J.; Lukomska-Szymanska, M. Temporomandibular Myofascial Pain Syndrome—Aetiology and Biopsychosocial Modulation. A Narrative Review. Int. J. Environ. Res. Public Health 2021, 18, 7807. [Google Scholar] [CrossRef]
- Hernández-Nuño de la Rosa, M.F.; Keith, D.A.; Siegel, N.S.; Moreno-Hay, I. Is There an Association between Otologic Symptoms and Temporomandibular Disorders?: An Evidence-Based Review. J. Am. Dent. Assoc. 2022, 153, 1096–1103. [Google Scholar] [CrossRef]
- Maciejewska-Szaniec, Z.; Maciejewska, B.; Mehr, K.; Piotrowski, P.; Wiskirska-Woźnica, B. Objawy Otologiczne u Pacjentów z Zaburzeniami Czynnościowymi Układu Stomatognatycznego. Forum Med. Rodz. 2015, 9, 85–87. [Google Scholar]
- Eslami, H.; Katebi, K.; Ghaffaripour Saleh, S.; Mirizadeh, L.; Hashemi, M. The Relationship between Oxidative Stress Markers and Temporomandibular Disorders: A Systematic Review and Meta-Analysis. J. Res. Med. Sci. 2024, 29, 33. [Google Scholar] [CrossRef] [PubMed]
- Sójka, A.; Stelcer, B.; Roy, M.; Mojs, E.; Pryliński, M. Is There a Relationship between Psychological Factors and TMD? Brain Behav. 2019, 9, e01360. [Google Scholar] [CrossRef] [PubMed]
- Ciminelli, P.; Machado, S.; Palmeira, M.; Carta, M.G.; Beirith, S.C.; Nigri, M.L.; Mezzasalma, M.A.; Nardi, A.E. Tinnitus: The Sound of Stress? Clin. Pract. Epidemiol. Ment. Health 2018, 14, 264–269. [Google Scholar] [CrossRef]
- Schneiderman, N.; Ironson, G.; Siegel, S.D. Stress and Health: Psychological, Behavioral, and Biological Determinants. Annu. Rev. Clin. Psychol. 2005, 1, 607–628. [Google Scholar] [CrossRef]
- Lobbezoo, F.; Ahlberg, J.; Raphael, K.G.; Wetselaar, P.; Glaros, A.G.; Kato, T.; Santiago, V.; Winocur, E.; De Laat, A.; De Leeuw, R.; et al. International Consensus on the Assessment of Bruxism: Report of a Work in Progress. J. Oral Rehabil. 2018, 45, 837–844. [Google Scholar] [CrossRef]
- Kuhn, M.; Türp, J.C. Risk Factors for Bruxism. Swiss Dent. J. 2018, 128, 118–124. [Google Scholar] [CrossRef]
- Greenbaum, T.; Dvir, Z.; Emodi-Perlman, A.; Reiter, S.; Rubin, P.; Winocur, E. The Association between Specific Temporomandibular Disorders and Cervicogenic Headache. Musculoskelet. Sci. Pract. 2021, 52, 102321. [Google Scholar] [CrossRef]
- List, T.; Jensen, R.H. Temporomandibular Disorders: Old Ideas and New Concepts. Cephalalgia 2017, 37, 692–704. [Google Scholar] [CrossRef]
- Badel, T. Subluxation of Temporomandibular Joint—A Clinical View. J. Dent. Probl. Solut. 2018, 62, 029–034. [Google Scholar] [CrossRef]
- Kim, J.R.; Jo, J.H.; Chung, J.W.; Park, J.W. Upper Cervical Spine Abnormalities as a Radiographic Index in the Diagnosis and Treatment of Temporomandibular Disorders. Oral Surg. Oral Med. Oral Pathol. Oral Radiol. 2020, 129, 514–522. [Google Scholar] [CrossRef]
- Bizzarri, P.; Manfredini, D.; Koutris, M.; Bartolini, M.; Buzzatti, L.; Bagnoli, C.; Scafoglieri, A. Temporomandibular Disorders in Migraine and Tension-Type Headache Patients: A Systematic Review with Meta-Analysis. J. Oral Facial Pain Headache 2024, 38, 11–24. [Google Scholar] [CrossRef]
- Moossavi, A.; Sadeghijam, M.; Akbari, M. The Hypothetical Relation between the Degree of Stress and Auditory Cortical Evoked Potentials in Tinnitus Sufferers. Med. Hypotheses 2019, 130, 109266. [Google Scholar] [CrossRef] [PubMed]
- Riley, P.; Glenny, A.M.; Worthington, H.V.; Jacobsen, E.; Robertson, C.; Durham, J.; Davies, S.; Petersen, H.; Boyers, D. Oral Splints for Patients with Temporomandibular Disorders or Bruxism: A Systematic Review and Economic Evaluation. Health Technol. Assess. 2020, 24, 1–224. [Google Scholar] [CrossRef]
- Graff-Radford, S.B.; Bassiur, J.P. Temporomandibular Disorders and Headaches. Neurol. Clin. 2014, 32, 525–537. [Google Scholar] [CrossRef] [PubMed]
- Arbex, G.; Teixeira, V.P.; Moriyama, C.M.; de Paula, E.A.; Santos, E.M.; Bussadori, S.K. Temporomandibular Disorder and Headache in University. J. Phys. Ther. Sci. 2019, 31, 217–222. [Google Scholar] [CrossRef][Green Version]
- Rener-Sitar, K.; John, M.T.; Pusalavidyasagar, S.S.; Bandyopadhyay, D.; Schiffman, E.L. Sleep Quality in Temporomandibular Disorder Cases. Sleep. Med. 2016, 25, 105–112. [Google Scholar] [CrossRef]
- Malgorzata, P.; Grazyna, W.; Stanislaw, M. Reron Elzbieta Temporomandibular Joint Dysfunction in Patients with Oto-Vestibular Symptoms—Preliminary Report. Czas. Stomatol. 2009, 62, 841–848. [Google Scholar]
- Emilia, B.; Krzysztof, O.; Joanna, L. Mika Joanna Ear Pain and Diseases of Other Organs in the Area of the Head and Neck. Ból 2014, 15, 36–39. [Google Scholar]
- Maciejewska-Szaniec, Z.; Maciejewska, B.; Piotrowski, P.; Wiskirska-Woźnica, B. Charakterystyka Zaburzeń Czynnościowych Układu Stomatognatycznego u Pacjentów Audiologicznych. Fam. Med. Prim. Care Rev. 2014, 16, 255–256. [Google Scholar]
- Pekkan, G.; Aksoy, S.; HekImoglu, C.; Oghan, F. Comparative Audiometric Evaluation of Temporomandibular Disorder Patients with Otological Symptoms. J. Cranio-Maxillofac. Surg. 2010, 38, 231–234. [Google Scholar] [CrossRef] [PubMed]
- Vass, Z.; Shore, S.E.; Nuttall, A.L.; Miller, J.M. Direct Evidence of Trigeminal Innervation of the Cochlear Blood Vessels. Neuroscience 1998, 84, 559–567. [Google Scholar] [CrossRef] [PubMed]
- Vass, Z.; Shore, S.E.; Nuttall, A.L.; Jancsó, G.; Brechtelsbauer, P.B.; Miller, J.M. Trigeminal Ganglion Innervation of the Cochlea—A Retrograde Transport Study. Neuroscience 1997, 79, 605–615. [Google Scholar] [CrossRef] [PubMed]
- Oleszek-Listopad, J.; Robak, B.; Szymańska, J. Etiologia i Epidemiologia Dysfunkcji Układu Ruchowego Narządu Żucia Etiology and Epidemiology of Temporomandibular Disorders. Hygeia Public Health 2019, 54, 92–96. [Google Scholar]
- Buergers, R.; Kleinjung, T.; Behr, M.; Vielsmeier, V. Is There a Link between Tinnitus and Temporomandibular Disorders? J. Prosthet. Dent. 2014, 111, 222–227. [Google Scholar] [CrossRef]
- TMJ and Tinnitus. Dent. Abstr. 2014, 59, 322–323. [CrossRef]
- Mottaghi, A.; Razavi, S.M.; Pozveh, E.Z.; Jahangirmoghaddam, M. Assessment of the Relationship between Stress and Temporomandibular Joint Disorder in Female Students before University Entrance Exam (Konkour Exam). Dent. Res. J. 2011, 8, S76–S79. [Google Scholar]
- Chen, X.; Xu, J.; Cheng, Z.; Wang, Q.; Zhao, Z.; Jiang, Q. Causal Relationship between Hypothyroidism and Temporomandibular Disorders: Evidence from Complementary Genetic Methods. BMC Oral Health 2024, 24, 247. [Google Scholar] [CrossRef]
- Inchingolo, F.; Tartaglia, G.M.; Dipalma, G.; Farronato, M.; Bordea, I.-R.; Lorusso, F.; Danilo Inchingolo, A.; Grippaudo, C.; Nucci, L.; Chweidan, H.; et al. Statistical Methods and Machine Learning Algorithms for Investigating Metabolic Syndrome in Temporomandibular Disorders: A Nationwide Study. Bioengineering 2024, 11, 134. [Google Scholar] [CrossRef]
- Niszezak, C.M.; Sonza, A.; Garrett, A.; Santos, G.M. Muscle Oxygenation and Pain in Different Types of Temporomandibular Disorders. Clin. Oral Investig. 2024, 28, 7. [Google Scholar] [CrossRef] [PubMed]
- Pupi-Bakra, J.; Pupi-Bakra, A. Comorbidity of Chronic Tinitus and Psychological Stress—Which Came First, the Chicken or the Egg? Med. Acad. Most. 2020, 32, 14–21. [Google Scholar]
- Ivansic, D.; Besteher, B.; Gantner, J.; Guntinas-Lichius, O.; Pantev, C.; Nenadic, I.; Dobel, C. Psychometric Assessment of Mental Health in Tinnitus Patients, Depressive and Healthy Controls. Psychiatry Res. 2019, 281, 112582. [Google Scholar] [CrossRef] [PubMed]
- Grevin, P.; Ohresser, M.; Kossowski, M.; Duval, C.; Londero, A. First Assessment of Sophrology for the Treatment of Subjective Tinnitus. Eur. Ann. Otorhinolaryngol. Head Neck Dis. 2020, 137, 195–199. [Google Scholar] [CrossRef]
- Betz, L.T.; Mühlberger, A.; Langguth, B.; Schecklmann, M. Stress Reactivity in Chronic Tinnitus. Sci. Rep. 2017, 7, srep41521. [Google Scholar] [CrossRef]
- da Silva, M.T.; Silva, C.; Silva, J.; Costa, M.; Gadotti, I.; Ribeiro, K. Effectiveness of Physical Therapy Interventions for Temporomandibular Disorders Associated with Tinnitus: A Systematic Review. J. Clin. Med. 2023, 12, 4329. [Google Scholar] [CrossRef]
- Amsallem, F.; Sanchez, S.; Armoiry, X.; Mion, F. Effectiveness of Non-Pharmacological Interventions for Irritable Bowel Syndrome: A Systematic Review. Evid.-Based Complement. Altern. Med. 2021, 2021, 4404185. [Google Scholar] [CrossRef] [PubMed]
- Michiels, S.; Nieste, E.; Van de Heyning, P.; Braem, M.; Visscher, C.; Topsakal, V.; Gilles, A.; Jacquemin, L.; De Hertogh, W. Does Conservative Temporomandibular Therapy Affect Tinnitus Complaints? A Systematic Review. J. Oral Facial Pain Headache 2019, 33, 308–317. [Google Scholar] [CrossRef]
- Delgado De La Serna, P.; Plaza-Manzano, G.; Cleland, J.; Fernández-De-Las-Peñas, C.; Martín-Casas, P.; Díaz-Arribas, M.J. Effects of Cervico-Mandibular Manual Therapy in Patients with Temporomandibular Pain Disorders and Associated Somatic Tinnitus: A Randomized Clinical Trial. Pain Med. 2020, 21, 613–624. [Google Scholar] [CrossRef]
- Fabrizia, A.; Giuseppe, M.; Martina, C.; Patricia, R.R.; Vincenzo, G.; Ludovica, N. Treatment Approaches, Outcomes and Prognostic Indicators in Patients with Tinnitus and Temporomandibular Disorders Evaluated with DC/TMD: A Systematic Review and Meta-Analysis. J. Oral Rehabil. 2024, 1–13. [Google Scholar] [CrossRef]
- Asquini, G.; Pitance, L.; Michelotti, A.; Falla, D. Effectiveness of Manual Therapy Applied to Craniomandibular Structures in Temporomandibular Disorders: A Systematic Review. J. Oral. Rehabil. 2022, 49, 442–455. [Google Scholar] [CrossRef]
- Inchingolo, A.M.; Inchingolo, A.D.; Settanni, V.; De Leonardis, N.; Campanelli, M.; Garofoli, G.; Benagiano, S.; Malcangi, G.; Minetti, E.; Palermo, A.; et al. Correlation between Temporomandibular Disorders and Tinnitus and Possible Treatment Strategies: Comprehensive Review. Appl. Sci. 2023, 13, 8997. [Google Scholar] [CrossRef]
- Montinaro, F.; Nucci, L.; d’Apuzzo, F.; Perillo, L.; Chiarenza, M.C.; Grassia, V. Oral Nonsteroidal Anti-Inflammatory Drugs as Treatment of Joint and Muscle Pain in Temporomandibular Disorders: A Systematic Review. Cranio—J. Craniomandib. Pract. 2022, 42, 641–650. [Google Scholar] [CrossRef]
- Lee, H.Y.; Jung, D.J. Recent Updates on Tinnitus Management. J. Audiol. Otol. 2023, 27, 181–192. [Google Scholar] [CrossRef]
- Mijiritsky, E.; Winocur, E.; Emodi-Perlman, A.; Friedman-Rubin, P. Tinnitus in Temporomandibular Disorders: Axis I and Axis II Findings According to the Diagnostic Criteria for Temporomandibular Disorders. J. Oral Facial Pain Headache 2020, 34, 265–272. [Google Scholar] [CrossRef]
- Estola-Partanen, M. Muscular Tension and Tinnitus: An Experimental Trial of Trigger Point Injections on Tinnitus; Tampere University Press: Tampere, Finland, 2000; ISBN 951-44-4965-7. [Google Scholar]
- Bezerra Rocha, C.A.C.; Sanchez, T.G.; Tesseroli De Siqueira, J.T. Myofascial Trigger Point: A Possible Way of Modulating Tinnitus. Audiol. Neurootol. 2008, 13, 153–160. [Google Scholar] [CrossRef]
- Alberto, G.; Algieri, M.; Leonardi, A.; Arangio, P.; Vellone, V.; Di, C.; Cascone, P.P. Tinnitus in Temporomandibular Joint Disorders: Is It a Specific Somatosensory Tinnitus Subtype? Int. Tinnitus J. 2016, 20, 83–87. [Google Scholar] [CrossRef]
- Park, H.M.; Jung, J.; Kim, J.K.; Lee, Y.J. Tinnitus and Its Association with Mental Health and Health-Related Quality of Life in an Older Population: A Nationwide Cross-Sectional Study. J. Appl. Gerontol. 2020, 41, 181–186. [Google Scholar] [CrossRef]
- Pauna, H.F.; Amaral, M.S.; Hyppolito, M.Â. Temporomandibular Joint Disorders and Tinnitus. In Management of Tinnitus—The Enriching Views of Treatment Options; IntechOpen: London, UK, 2019. [Google Scholar] [CrossRef]
- Hagen, K.; Åsberg, A.N.; Uhlig, B.L.; Tronvik, E.; Brenner, E.; Stjern, M.; Helde, G.; Gravdahl, G.B.; Sand, T. The Epidemiology of Headache Disorders: A Face-to-Face Interview of Participants in HUNT4. J. Headache Pain 2018, 19, 25. [Google Scholar] [CrossRef]



| Inclusion Criteria | Exclusion Criteria |
|---|---|
| Research and articles on tinnitus | Articles without full text availability |
| Research and articles on somatosensory tinnitus | Articles published before 2000 |
| Research and articles on temporomandibular disorders | Same data that were published at different times |
| Research and articles including stress, bruxism | Articles in a language other than English or Polish |
| Criteria | Indicators Suggesting ST Diagnosis |
|---|---|
| Perception | Tinnitus pitch, loudness and/or location vary [35] |
| Tinnitus can be modulated [34,36] | |
| Tinnitus modulators | Voluntary movements of the head, neck, jaw or eyes [34,36] |
| Somatic maneuvers [34,36] | |
| Pressure on myofascial trigger points [34,36] | |
| Accompanying symptoms | Tinnitus and neck, head or shoulder girdle pain appear simultaneously [34,36] |
| Frequent head or neck complaints [34,36] | |
| Tinnitus preceded by head or neck trauma [34,36] | |
| Increased suboccipital muscles tension [34,36] | |
| Increased tension of extensor muscles of the cervical spine [34,36] | |
| Intensified tinnitus during bad postures [34,36] | |
| Presence of active (pressure sensitive) myofascial trigger points [34,36] | |
| TMJ disorders [34,36] | |
| Teeth clenching/bruxism [36,41] | |
| Dental diseases [36,41] |
| Diagnosis | Localization | History | Examination | ||
|---|---|---|---|---|---|
| M P D | Muscle pain [45,60] | Local myalgia | Pain local to palpation | At least 2 of the following symptoms:
| Masseter and temporal muscle pain on palpation and/or during assisted or unassisted jaw movement [45,60] |
| Myofascial pain | Muscle and fascia | ||||
| Myofascial pain with referral | Pain spreading outside the body of the muscle | ||||
| Arthralgia [45,60] | TMJ region | TMJ pain on palpation and/or during assisted or unassisted jaw movement | |||
| TMD | Intra-articular disorders | Articular disk displacements | TMJ region | Reduced mouth opening inability to eat or eating disturbance [61] | Presence of crepitus, clicking, jumping in TMJ during mandible movements: abduction, adduction, lateral movement in maximum mandible abduction (correct < 40 mm) |
| Degenerative joint disease | Crepitus and little pain in TMJ during every jaw movement | Presence of acoustic symptoms (crepitus) in TMJ during mandible movements: abduction, adduction, lateral movements | |||
| Subluxation | Impossible mandible adduction, manipulation is necessary to close the mouth [62] | Pain and discomfort in the joints and masticatory muscles, clicking sound can be a sign of subluxation [62] | |||
| C S D | Limited mobility of cervical spine [42,60] | Cervical spine | Neck and shoulders pain [63] | Evaluation of the following: Craniocervical posture Range of cervical spine movement (bend, rotation) [60] Cervical muscle–palpation [64] | |
| Poor efficiency of the deep cervical flexor muscles [60] | Evaluation of range of motion of cervical spine (bend, rotation) [60] | ||||
| Symptom | Characteristics | Etiology | Location | |
|---|---|---|---|---|
| Otological symptoms associated with TMD [42,53] | Sound hypersensitivity [53] A feeling of ear fullness [53] Tinnitus longer than 5 min [53] Otalgia [53] Dizziness [53] Deterioration of hearing [53] Acute and piercing pain during mandible movement [42] Above symptoms appear as unilateral and ipsilateral to affected joint [42] | Musculoskeletal background [42] TMJ disorders [42,67] Abnormal maxilla growth causing Eustachian tube malfunctions [42] Common embryological origin of middle ear ossicles and mandible [67] Inflammatory processes of the cervical spine joints or TMJ [67] | Ear area [42] | |
| Headache secondary to TMD [64,68] | Blunt and severe pain [42] May lead to chronic course of pain [67] Remission and exacerbation periods are present [42] Pain is modified by mandible movement (physiological and/or para-functional) [42,54] or by pressure on the TMJ or masticatory muscles [67] Headaches correlated with TMD manifestation [64,68] Headache exacerbation along with TMD progress [64,68] Reduction or resolution of headaches simultaneously to reduction or resolution of TMD [67] | Disorder involving structures in the temporomandibular area [67] Increased activity of muscles or disorders of TMJ [42,67] Morning headaches due to bruxism during sleep and/or sleep disorders [42] | Postural muscles [42] Masticatory muscles [42] Temporal area [41,45,60] Ipsilaterally to TMJ [67] Bilaterally if muscles are involved [67] | |
| Orofacial pain [42,69] | Appears after meals as feeling of heaviness and fatigue of masticatory muscles [42] Any pain related to soft or hard tissues of oral cavity or face [68,69] Pain intensity varies from gentle to severe [68,69] | Musculoskeletal background [42] Trigger points or muscle fatigue (awake bruxism, severe or chronic pain, reduction in occlusion related to posterior teeth loss) [42] Reduction in blood flow and accumulation of metabolites in muscle tissue [68,69] | Masseter muscle [41] | Mandible area [69] |
| Temporal muscle [41] | Head area [68,69] | |||
| Medial pterygoid muscle [41] | Throat (pain upon swallowing) [68,69] Mandible angle area [68,69] | |||
| Lateral pterygoid muscle [41] | Ear area [68,69] | |||
Disclaimer/Publisher’s Note: The statements, opinions and data contained in all publications are solely those of the individual author(s) and contributor(s) and not of MDPI and/or the editor(s). MDPI and/or the editor(s) disclaim responsibility for any injury to people or property resulting from any ideas, methods, instructions or products referred to in the content. |
© 2024 by the authors. Licensee MDPI, Basel, Switzerland. This article is an open access article distributed under the terms and conditions of the Creative Commons Attribution (CC BY) license (https://creativecommons.org/licenses/by/4.0/).
Share and Cite
Saczuk, K.; Kal, W.; Kaczała, A.; Wawrzeń, J.; Mielczarek, M.; Eyüboğlu, T.F.; Özcan, M.; Lukomska-Szymanska, M. The Coexistence of Tinnitus and Temporomandibular Disorder: A Narrative Review on the Importance of an Interdisciplinary Approach. J. Clin. Med. 2024, 13, 7346. https://doi.org/10.3390/jcm13237346
Saczuk K, Kal W, Kaczała A, Wawrzeń J, Mielczarek M, Eyüboğlu TF, Özcan M, Lukomska-Szymanska M. The Coexistence of Tinnitus and Temporomandibular Disorder: A Narrative Review on the Importance of an Interdisciplinary Approach. Journal of Clinical Medicine. 2024; 13(23):7346. https://doi.org/10.3390/jcm13237346
Chicago/Turabian StyleSaczuk, Klara, Wiktoria Kal, Aleksandra Kaczała, Jędrzej Wawrzeń, Marzena Mielczarek, Tan Fırat Eyüboğlu, Mutlu Özcan, and Monika Lukomska-Szymanska. 2024. "The Coexistence of Tinnitus and Temporomandibular Disorder: A Narrative Review on the Importance of an Interdisciplinary Approach" Journal of Clinical Medicine 13, no. 23: 7346. https://doi.org/10.3390/jcm13237346
APA StyleSaczuk, K., Kal, W., Kaczała, A., Wawrzeń, J., Mielczarek, M., Eyüboğlu, T. F., Özcan, M., & Lukomska-Szymanska, M. (2024). The Coexistence of Tinnitus and Temporomandibular Disorder: A Narrative Review on the Importance of an Interdisciplinary Approach. Journal of Clinical Medicine, 13(23), 7346. https://doi.org/10.3390/jcm13237346

