A 2024 Update on Growth Hormone Deficiency Syndrome in Adults: From Guidelines to Real Life
Abstract
1. Introduction
2. Methods
3. Update on Adult GHD Diagnosing
3.1. Who and How to Test
- A history of childhood-onset GHD.
- Patients with documented structural hypothalamic-pituitary disease (particularly expansive lesions and the outcomes of their treatment, whether surgical or radiotherapeutic; traumatic brain injuries; infiltrative diseases; ischemic events and subarachnoid hemorrhages; empty sella syndrome).
- Patients with diagnoses of other pituitary hormone deficiencies, such as secondary hypothyroidism, hypocortisolism, or hypogonadism.
- GH is secreted by the pituitary gland in a pulsatile pattern, influenced by factors such as sex, age, and body mass index (BMI).
- Serum levels of IGF-I can decrease due to protein or caloric malnutrition, poorly controlled diabetes mellitus (DM), chronic diseases, renal failure, and liver cirrhosis.
- There is a physiological age-related decline in GH levels, which must be distinguished from pathological GHD, usually caused by an identifiable etiology.
- Patients with organic hypothalamic-pituitary who have three or more pituitary hormone deficiencies and low serum IGF-I levels (<−2 SDS);
- Patients with CO-GHD due to genetic defects affecting the hypothalamic-pituitary axes;
- Patients with CO-GHD due to hypothalamic-pituitary structural brain defects.
3.2. Caveats in Performing and Interpreting the Different Diagnostic Tests
- About ITT:
- (a)
- It requires close medical supervision, is unpleasant for patients, and can present significant adverse effects such as seizures and altered consciousness due to neuroglycopenia. Additionally, inducing adequate hypoglycemia in obese patients with insulin resistance can be difficult, necessitating the use of higher doses of insulin (0.15–0.2 IU/kg), thereby increasing the risk of delayed hypoglycemia after the test is completed. In this regard, a study has proposed the possibility of infusing a low dose of glucose after achieving the appropriate level of hypoglycemia during the ITT to alleviate patient discomfort and make the test less hazardous, without significantly altering the GH response [64]. However, further studies are needed to consider the implementation of this protocol in clinical practice.
- (b)
- (c)
- We lack normative data based on BMI: we recently proposed new BMI-related cut-offs [59], but our results need further confirmation.
- About GST:
- (a)
- (b)
- Reports on the correlation between peak GH during the GST and age are mixed [46,48,50,51,52,67]. As a result, the application of the same diagnostic cut-offs for the GST across all adult age groups is currently being reconsidered. In this regard, it is important to highlight that a recent study attempted to identify the optimal GH response cut-off to the GST during the transition phase [68], demonstrating that the application of the cut-offs currently used in adults is largely inadequate for this specific stage of life. Moreover, it should be noted that none of the existing GST studies have included elderly patients (age > 70 years), making it difficult to extrapolate findings from younger populations to older ones, where underlying co-morbidities may be present.
- (c)
- (d)
- The literature presents conflicting data regarding the correlation between peak GH response and factors such as fasting baseline, peak, nadir, or rate of change in blood glucose levels following GST. While some studies have previously reported no significant association between GH response and glucose levels during the GST, the importance of glucose monitoring during GST has recently been emphasized to validate GH stimulation and support clinical decisions in GH deficiency management [70].
- About Macimorelin:
- (a)
- Reduced GH responsiveness to all stimulation tests has been observed in individuals with obesity and abdominal adiposity [71,72,73]. Consequently, it is essential to use BMI-related cut-offs for the interpretation of any GH stimulation test. However, it should be considered that, unlike other tests, to date Macimorelin has no specific cut-offs for overweight or obese patients.
- (b)
- GH secretion normally decreases with age. In patients up to 60 years of age, the diagnostic performance of Macimorelin was comparable to that of the ITT [74]. For those aged between 60 and 65 years, the limited available data do not suggest the necessity for a distinct cut-off point. However, the efficacy of Macimorelin in patients over 65 years remains unconfirmed.
- (c)
- The safety and efficacy of Macimorelin in children and adolescents under 18 years have not yet been determined. Additionally, the cut-off point for Macimorelin during the transition from late puberty to full adult maturation has not been established.
- About GHRH + Arginine and GHRH + GHRP-6: Considering the total unavailability of GHRH that has occurred over the past 10 years, these two tests are unfortunately no longer feasible.
4. Update on Adult GHD Treatment
4.1. When to Treat
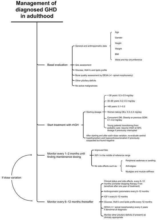
4.2. How to Treat and Monitor
- Patients transitioning from paediatric care, in whom GHD has been confirmed, generally require the highest dosage: a safe approach could be resuming therapy at 50% the dosage already used in childhood.
- Age < 30 years: usual range is 0.3 to 0.5 mg of rhGH/day.
- Age 30–60 years: 0.2 to 0.3 mg/day.
- Age > 60 years: 0.1 to 0.2 mg/day.
- As stated above, IGF-I alone is not a diagnostic tool for GHD; a vast portion of patients presents with in-range IGF-I values, and a non-negligible percentage of patients could present with above-median values of IGF-I for age and sex-matched reference range, possibly making this parameter less informative during follow-up [86,87].
- GH limits the conversion from cortisone to cortisol, so that patients already in therapy could require higher doses, or GH could unmask a latent cortisol deficit in apparently healthy individuals [88].
- GH also increase peripheral clearance of free tiroxine (fT4); in an analogue manner as for cortisol, patients taking levothyroxine could require higher doses after rhGH initiation, or a central hypothyroidism could be unmasked if previously undiagnosed [89].
4.3. Drawbacks of rhGH
4.3.1. A Matter of Compliance
4.3.2. Side Effects
4.3.3. Contraindications and Long-Term Concerns
4.3.4. Grey Areas in Adult GHD Treatment
5. Future Perspectives
- About GST: given the conflicting data regarding a potential association between age or gender and the GH response to GST, future studies will need to specifically assess whether diagnostic cut-offs should be adjusted based on these factors [117]. The evaluation and validation of specific GST diagnostic thresholds are particularly urgent in older populations and in certain pathological conditions, such as Prader–Willi syndrome, which remain underresearched [118].
- Additionally, we recently observed significant hypokalemia in over 50% of subjects tested, as an unexpected side effect of intranasal glucagon administration [119]. To date, no cases of hypokalemia have been reported with intramuscular or subcutaneous glucagon administration. However, it remains unclear whether this reflects a higher safety profile of these administration routes compared to the intranasal route or simply the lack of potassium monitoring during GST administration.
6. Conclusions
Author Contributions
Funding
Institutional Review Board Statement
Data Availability Statement
Conflicts of Interest
References
- Ho, K.K.Y. Consensus guidelines for the diagnosis and treatment of adults with GH deficiency II: A statement of the GH Research Society in association with the European Society for Pediatric Endocrinology, Lawson Wilkins Society, European Society of Endocrinology, Japan Endocrine Society, and Endocrine Society of Australia. Eur. J. Endocrinol. 2007, 157, 695–700. [Google Scholar] [CrossRef] [PubMed]
- Molitch, M.E.; Clemmons, D.R.; Malozowski, S.; Merriam, G.R.; Vance, M.L. Evaluation and Treatment of Adult Growth Hormone Deficiency: An Endocrine Society Clinical Practice Guideline. J. Clin. Endocrinol. Metab. 2011, 96, 1587–1609. [Google Scholar] [CrossRef] [PubMed]
- Yuen, K.C.J.; Biller, B.M.K.; Radovick, S.; Carmichael, J.D.; Jasim, S.; Pantalone, K.M.; Hoffman, A.R. American Association of Clinical Endocrinologists and American College of Endocrinology Guidelines for Management of Growth Hormone Deficiency in Adults and Patients Transitioning from Pediatric to Adult Care. Endocr. Pract. 2019, 25, 1191–1232. [Google Scholar] [CrossRef]
- Fleseriu, M.; Hashim, I.A.; Karavitaki, N.; Melmed, S.; Murad, M.H.; Salvatori, R.; Samuels, M.H. Hormonal Replacement in Hypopituitarism in Adults: An Endocrine Society Clinical Practice Guideline. J. Clin. Endocrinol. Metab. 2016, 101, 3888–3921. [Google Scholar] [CrossRef]
- Pekic, S.; Popovic, V. DIAGNOSIS OF ENDOCRINE DISEASE: Expanding the cause of hypopituitarism. Eur. J. Endocrinol. 2017, 176, R269–R282. [Google Scholar] [CrossRef] [PubMed]
- Iglesias, P. Clinical Management of Postoperative Growth Hormone Deficiency in Hypothalamic-Pituitary Tumors. JCM 2024, 13, 4307. [Google Scholar] [CrossRef]
- Cuneo, R.C.; Salomon, F.; McGauley, G.A.; Sönksen, P.H. The growth hormone deficiency syndrome in adults. Clin. Endocrinol. 1992, 37, 387–397. [Google Scholar] [CrossRef]
- Boer, H.D.; Blok, G.J.; Der Veen, E.A.V. Clinical Aspects of Growth Hormone Deficiency in Adults. Endocr. Rev. 1995, 16, 63–86. [Google Scholar] [CrossRef]
- Olsson, D.S.; Trimpou, P.; Hallén, T.; Bryngelsson, I.L.; Andersson, E.; Skoglund, T.; Bengtsson, B.Å.; Johannsson, G.; Nilsson, A.G. Life expectancy in patients with pituitary adenoma receiving growth hormone replacement. Eur. J. Endocrinol. 2017, 176, 67–75. [Google Scholar] [CrossRef]
- Burman, P.; Mattsson, A.F.; Johannsson, G.; Höybye, C.; Holmer, H.; Dahlqvist, P.; Berinder, K.; Engström, B.E.; Ekman, B.; Erfurth, E.M.; et al. Deaths Among Adult Patients With Hypopituitarism: Hypocortisolism During Acute Stress, and De Novo Malignant Brain Tumors Contribute to an Increased Mortality. J. Clin. Endocrinol. Metab. 2013, 98, 1466–1475. [Google Scholar] [CrossRef]
- Gaillard, R.C.; Mattssonm, A.F.; Åkerblad, A.C.; Bengtsson, B.Å.; Cara, J.; Feldt-Rasmussen, U.; Kołtowska-Häggström, M.; Monson, J.P.; Saller, B.; Wilton, P.; et al. Overall and cause-specific mortality in GH-deficient adults on GH replacement. Eur. J. Endocrinol. 2012, 166, 1069–1077. [Google Scholar] [CrossRef] [PubMed]
- Hammarstrand, C.; Ragnarsson, O.; Hallén, T.; Andersson, E.; Skoglund, T.; Nilsson, A.G.; Johannsson, G.; Olsson, D.S. Higher glucocorticoid replacement doses are associated with increased mortality in patients with pituitary adenoma. Eur. J. Endocrinol. 2017, 177, 251–256. [Google Scholar] [CrossRef] [PubMed]
- Jasim, S.; Alahdab, F.; Ahmed, A.T.; Tamhane, S.; Prokop, L.J.; Nippoldt, T.B.; Murad, M.H. Mortality in adults with hypopituitarism: A systematic review and meta-analysis. Endocrine 2017, 56, 33–42. [Google Scholar] [CrossRef] [PubMed]
- Olsson, D.S.; Nilsson, A.G.; Bryngelsson, I.-L.; Trimpou, P.; Johannsson, G.; Andersson, E. Excess Mortality in Women and Young Adults With Nonfunctioning Pituitary Adenoma: A Swedish Nationwide Study. J. Clin. Endocrinol. Metab. 2015, 100, 2651–2658. [Google Scholar] [CrossRef] [PubMed]
- Bioletto, F.; Sibilla, M.; Gasco, V.; Ghigo, E.; Grottoli, S. Excess mortality in patients with non-functioning pituitary adenoma: A systematic review and meta-analysis. J. Endocrinol. Investig. 2024, 47, 2143–2155. [Google Scholar] [CrossRef]
- Stochholm, K.; Laursen, T.; Green, A.; Laurberg, P.; Andersen, M.; Kristensen, L.Ø.; Feldt-Rasmussen, U.; Christiansen, J.S.; Frydenberg, M.; Gravholt, C.H. Morbidity and GH deficiency: A nationwide study. Eur. J. Endocrinol. 2008, 158, 447–457. [Google Scholar] [CrossRef][Green Version]
- Stochholm, K.; Gravholt, C.H.; Laursen, T.; Laurberg, P.; Andersen, M.; Kristensen, L.; Feldt-Rasmussen, U.; Christiansen, J.S.; Frydenberg, M.; Green, A. Mortality and GH deficiency: A nationwide study. Eur. J. Endocrinol. 2007, 157, 9–18. [Google Scholar] [CrossRef]
- Pappachan, J.M.; Raskauskiene, D.; Kutty, V.R.; Clayton, R.N. Excess Mortality Associated with Hypopituitarism in Adults: A Meta-Analysis of Observational Studies. J. Clin. Endocrinol. Metab. 2015, 100, 1405–1411. [Google Scholar] [CrossRef]
- Zueger, T.; Kirchner, P.; Herren, C.; Fischli, S.; Zwahlen, M.; Christ, E.; Stettler, C. Glucocorticoid Replacement and Mortality in Patients with Nonfunctioning Pituitary Adenoma. J. Clin. Endocrinol. Metab. 2012, 97, E1938–E1942. [Google Scholar] [CrossRef]
- Regal, M.; Páramo, C.; Sierra, J.M.; García-Mayor, R.V. Prevalence and incidence of hypopituitarism in an adult Caucasian population in northwestern Spain. Clin. Endocrinol. 2001, 55, 735–740. [Google Scholar] [CrossRef]
- Tomlinson, J.; Holden, N.; Hills, R.; Wheatley, K.; Clayton, R.N.; Bates, A.; Sheppard, M.; Stewart, P. Association between premature mortality and hypopituitarism. Lancet 2001, 357, 425–431. [Google Scholar] [CrossRef] [PubMed]
- Maison, P.; Griffin, S.; Nicoue-Beglah, M.; Haddad, N.; Balkau, B.; Chanson, P. Impact of Growth Hormone (GH) Treatment on Cardiovascular Risk Factors in GH-Deficient Adults: A Metaanalysis of Blinded, Randomized, Placebo-Controlled Trials. J. Clin. Endocrinol. Metab. 2004, 89, 2192–2199. [Google Scholar] [CrossRef] [PubMed]
- Newman, C.B.; Carmichael, J.D.; Kleinberg, D.L. Effects of low dose versus high dose human growth hormone on body composition and lipids in adults with GH deficiency: A meta-analysis of placebo-controlled randomized trials. Pituitary 2015, 18, 297–305. [Google Scholar] [CrossRef] [PubMed]
- Giagulli, V.A.; Castellana, M.; Perrone, R.; Guastamacchia, E.; Iacoviello, M.; Triggiani, V. GH Supplementation Effects on Cardiovascular Risk in GH Deficient Adult Patients: A Systematic Review and Meta-analysis. Endocr. Metab. Immune Disord.-Drug Targets 2017, 17, 285–296. [Google Scholar] [CrossRef]
- Zhou, H.; Sun, L.; Zhang, S.; Wang, Y.; Wang, G. Effect of long-term growth hormone replacement on glucose metabolism in adults with growth hormone deficiency: A systematic review and meta-analysis. Pituitary 2021, 24, 130–142. [Google Scholar] [CrossRef]
- Maison, P.; Chanson, P. Cardiac Effects of Growth Hormone in Adults with Growth Hormone Deficiency: A Meta-Analysis. Circulation 2003, 108, 2648–2652. [Google Scholar] [CrossRef]
- Zhang, S.; Li, Z.; Lv, Y.; Sun, L.; Xiao, X.; Gang, X.; Wang, G. Cardiovascular effects of growth hormone (GH) treatment on GH-deficient adults: A meta-analysis update. Pituitary 2020, 23, 467–475. [Google Scholar] [CrossRef] [PubMed]
- Bioletto, F.; Prencipe, N.; Berton, A.M.; Bona, C.; Parasiliti-Caprino, M.; Faletti, R.; Ghigo, E.; Grottoli, S.; Gasco, V. MRI Assessment of Cardiac Function and Morphology in Adult Patients with Growth Hormone Deficiency: A Systematic Review and Meta-Analysis. Front. Endocrinol. 2022, 13, 910575. [Google Scholar] [CrossRef]
- Davidson, P.; Milne, R.; Chase, D.; Cooper, C. Growth hormone replacement in adults and bone mineral density: A systematic review and meta-analysis. Clin. Endocrinol. 2004, 60, 92–98. [Google Scholar] [CrossRef]
- Appelman-Dijkstra, N.M.; A Claessen, K.M.J.; Roelfsema, F.; Pereira, A.M.; Biermasz, N.R. Therapy of Endocrine disease: Long-term effects of recombinant human GH replacement in adults with GH deficiency: A systematic review. Eur. J. Endocrinol. 2013, 169, R1–R14. [Google Scholar] [CrossRef]
- Barake, M.; Klibanski, A.; Tritos, N.A. Effects of Recombinant Human Growth Hormone Therapy on Bone Mineral Density in Adults with Growth Hormone Deficiency: A Meta-Analysis. J. Clin. Endocrinol. Metab. 2014, 99, 852–860. [Google Scholar] [CrossRef] [PubMed]
- Rubeck, K.Z.; Bertelsen, S.; Vestergaard, P.; Jørgensen, J.O.L. Impact of GH substitution on exercise capacity and muscle strength in GH-deficient adults: A meta-analysis of blinded, placebo-controlled trials. Clin. Endocrinol. 2009, 71, 860–866. [Google Scholar] [CrossRef]
- Widdowson, W.M.; Gibney, J. The effect of growth hormone (GH) replacement on muscle strength in patients with GH-deficiency: A meta-analysis. Clin. Endocrinol. 2010, 72, 787–792. [Google Scholar] [CrossRef]
- Deijen, J.B.; Arwert, L.I.; Witlox, J.; Drent, M.L. Differential effect sizes of growth hormone replacement on Quality of Life, well-being and health status in growth hormone deficient patients: A meta-analysis. Health Qual. Life Outcomes 2005, 3, 63. [Google Scholar] [CrossRef][Green Version]
- Hazem, A.; Elamin, M.B.; Bancos, I.; Malaga, G.; Prutsky, G.; Domecq, J.P.; A Elraiyah, T.; O Abu Elnour, N.; Prevost, Y.; Almandoz, J.P.; et al. THERAPY IN ENDOCRINE DISEASE: Body composition and quality of life in adults treated with GH therapy: A systematic review and meta-analysis. Eur. J. Endocrinol. 2012, 166, 13–20. [Google Scholar] [CrossRef] [PubMed]
- Arwert, L.; Deijen, J.; Witlox, J.; Drent, M. The influence of growth hormone (GH) substitution on patient-reported outcomes and cognitive functions in GH-deficient patients: A meta-analysis. Growth Horm. IGF Res. 2005, 15, 47–54. [Google Scholar] [CrossRef] [PubMed]
- Falleti, M.G.; Maruff, P.; Burman, P.; Harris, A. The effects of growth hormone (GH) deficiency and GH replacement on cognitive performance in adults: A meta-analysis of the current literature. Psychoneuroendocrinology 2006, 31, 681–691. [Google Scholar] [CrossRef] [PubMed]
- Widdowson, W.M.; Gibney, J. The Effect of Growth Hormone Replacement on Exercise Capacity in Patients with GH Deficiency: A Metaanalysis. J. Clin. Endocrinol. Metab. 2008, 93, 4413–4417. [Google Scholar] [CrossRef]
- Martel-Duguech, L.; Jorgensen, J.O.L.; Korbonits, M.; Johannsson, G.; Webb, S.M.; Adamidou, F.; Mintziori, G.; Arosio, M.; Giavoli, C.; Badiu, C.; et al. ESE audit on management of adult growth hormone deficiency in clinical practice. Eur. J. Endocrinol. 2021, 184, 321–332. [Google Scholar] [CrossRef]
- Hoffman, D.; O’Sullivan, A.; Ho, K.; Baxter, R. Diagnosis of growth-hormone deficiency in adults. Lancet 1994, 343, 1064–1068. [Google Scholar] [CrossRef]
- Biller, B.M.K.; Samuels, M.H.; Zagar, A.; Cook, D.M.; Arafah, B.M.; Bonert, V.; Stavrou, S.; Kleinberg, D.L.; Chipman, J.J.; Hartman, M.L. Sensitivity and Specificity of Six Tests for the Diagnosis of Adult GH Deficiency. J. Clin. Endocrinol. Metab. 2002, 87, 2067–2079. [Google Scholar] [CrossRef] [PubMed]
- Corneli, G.; Di Somma, C.; Baldelli, R.; Rovere, S.; Gasco, V.; Croce, C.G.; Grottoli, S.; Maccario, M.; Colao, A.; Lombardi, G.; et al. The cut-off limits of the GH response to GH-releasing hormone-arginine test related to body mass index. Eur. J. Endocrinol. 2005, 153, 257–264. [Google Scholar] [CrossRef] [PubMed]
- Popovic, V.; Leal, A.; Micic, D.; Koppeschaar, H.P.; Torres, E.; Paramo, C.; Obradovic, S.; Dieguez, C.; Casanueva, F.F. GH-releasing hormone and GH-releasing peptide-6 for diagnostic testing in GH-deficient adults. Lancet 2000, 356, 1137–1142. [Google Scholar] [CrossRef] [PubMed]
- Kelestimur, F.; Popovic, V.; Leal, A.; Van Dam, P.S.; Torres, E.; Mendez, L.F.P.; Greenman, Y.; Koppeschaar, H.P.F.; Dieguez, C.; Casanueva, F.F. Effect of obesity and morbid obesity on the growth hormone (GH) secretion elicited by the combined GHRH + GHRP-6 test. Clin. Endocrinol. 2006, 64, 667–671. [Google Scholar] [CrossRef]
- Conceição, F.L.; Silva, A.d.C.e.; Costa, A.J.L.; Vaisman, M. Glucagon stimulation test for the diagnosis of GH deficiency in adults. J. Endocrinol. Investig. 2003, 26, 1065–1070. [Google Scholar] [CrossRef] [PubMed]
- Gómez, J.M.; Espadero, R.M.; Escobar-Jiménez, F.; Hawkins, F.; Picó, A.; Herrera-Pombo, J.L.; Vilardell, E.; Durán, A.; Mesa, J.; Faure, E.; et al. Growth hormone release after glucagon as a reliable test of growth hormone assessment in adults. Clin. Endocrinol. 2002, 56, 329–334. [Google Scholar] [CrossRef]
- Berg, C.; Meinel, T.; Lahner, H.; Yuece, A.; Mann, K.; Petersenn, S. Diagnostic utility of the glucagon stimulation test in comparison to the insulin tolerance test in patients following pituitary surgery. Eur. J. Endocrinol. 2010, 162, 477–482. [Google Scholar] [CrossRef]
- Yuen, K.C.J.; Biller, B.M.K.; Katznelson, L.; Rhoads, S.A.; Gurel, M.H.; Chu, O.; Corazzini, V.; Spiller, K.; Gordon, M.B.; Salvatori, R.; et al. Clinical characteristics, timing of peak responses and safety aspects of two dosing regimens of the glucagon stimulation test in evaluating growth hormone and cortisol secretion in adults. Pituitary 2013, 16, 220–230. [Google Scholar] [CrossRef]
- Dichtel, L.E.; Yuen, K.C.J.; Bredella, M.A.; Gerweck, A.V.; Russell, B.M.; Riccio, A.D.; Gurel, M.H.; Sluss, P.M.; Biller, B.M.K.; Miller, K.K. Overweight/Obese Adults with Pituitary Disorders Require Lower Peak Growth Hormone Cutoff Values on Glucagon Stimulation Testing to Avoid Overdiagnosis of Growth Hormone Deficiency. J. Clin. Endocrinol. Metab. 2014, 99, 4712–4719. [Google Scholar] [CrossRef]
- Diri, H.; Karaca, Z.; Simsek, Y.; Tanriverdi, F.; Unluhizarci, K.; Selcuklu, A.; Kelestimur, F. Can a glucagon stimulation test characterized by lower GH cut-off value be used for the diagnosis of growth hormone deficiency in adults? Pituitary 2015, 18, 884–892. [Google Scholar] [CrossRef]
- Hamrahian, A.H.; Yuen, K.C.J.; Gordon, M.B.; Pulaski-Liebert, K.J.; Bena, J.; Biller, B.M.K. Revised GH and cortisol cut-points for the glucagon stimulation test in the evaluation of GH and hypothalamic–pituitary–adrenal axes in adults: Results from a prospective randomized multicenter study. Pituitary 2016, 19, 332–341. [Google Scholar] [CrossRef] [PubMed]
- Wilson, J.R.; Utz, A.L.; Devin, J.K. Effects of gender, body weight, and blood glucose dynamics on the growth hormone response to the glucagon stimulation test in patients with pituitary disease. Growth Horm. IGF Res. 2016, 26, 24–31. [Google Scholar] [CrossRef] [PubMed]
- Garcia, J.M.; Swerdloff, R.; Wang, C.; Kyle, M.; Kipnes, M.; Biller, B.M.K.; Cook, D.; Yuen, K.C.J.; Bonert, V.; Dobs, A.; et al. Macimorelin (AEZS-130)-Stimulated Growth Hormone (GH) Test: Validation of a Novel Oral Stimulation Test for the Diagnosis of Adult GH Deficiency. J. Clin. Endocrinol. Metab. 2013, 98, 2422–2429. [Google Scholar] [CrossRef] [PubMed]
- Cannavò, S.; Cappa, M.; Ferone, D.; Isidori, A.M.; Loche, S.; Salerno, M.; Maghnie, M. Delphi panel members (paediatric, adult endocrinologists). Appropriate management of growth hormone deficiency during the age of transition: An Italian Delphi consensus statement. J. Endocrinol. Investig. 2023, 46, 189–200. [Google Scholar] [CrossRef] [PubMed]
- Hartman, M.L.; Crowe, B.J.; Biller, B.M.K.; Ho, K.K.Y.; Clemmons, D.R.; Chipman, J.J. Which Patients Do Not Require a GH Stimulation Test for the Diagnosis of Adult GH Deficiency? J. Clin. Endocrinol. Metab. 2002, 87, 477–485. [Google Scholar] [CrossRef]
- Ghigo, E.; Aimaretti, G.; Gianotti, L.; Bellone, J.; Arvat, E.; Camanni, F. New approach to the diagnosis of growth hormone deficiency in adults. Eur. J. Endocrinol. 1996, 134, 352–356. [Google Scholar] [CrossRef]
- Aimaretti, G.; Baffoni, C.; DiVito, L.; Bellone, S.; Grottoli, S.; Maccario, M.; Arvat, E.; Camanni, F.; Ghigo, E. Comparisons among old and new provocative tests of GH secretion in 178 normal adults. Eur. J. Endocrinol. 2000, 347–352. [Google Scholar] [CrossRef]
- Gasco, V.; Beccuti, G.; Baldini, C.; Prencipe, N.; Di Giacomo, S.; Berton, A.; Guaraldi, F.; Tabaro, I.; Maccario, M.; Ghigo, E.; et al. Acylated ghrelin as a provocative test for the diagnosis of GH deficiency in adults. Eur. J. Endocrinol. 2013, 168, 23–30. [Google Scholar] [CrossRef]
- Gasco, V.; Ferrero, A.; Bisceglia, A.; Prencipe, N.; Cambria, V.; Bioletto, F.; Ghigo, E.; Maccario, M.; Grottoli, S. The Cut-off Limits of Growth Hormone Response to the Insulin Tolerance Test Related to Body Mass Index for the Diagnosis of Adult Growth Hormone Deficiency. Neuroendocrinology 2021, 111, 442–450. [Google Scholar] [CrossRef]
- Bidlingmaier, M. Problems with GH assays and strategies toward standardization. Eur. J. Endocrinol. 2008, 159 (Suppl. S1), S41–S44. [Google Scholar] [CrossRef]
- Junnila, R.K.; Strasburger, C.J.; Bidlingmaier, M. Pitfalls of Insulin-like Growth Factor-I and Growth Hormone Assays. Endocrinol. Metab. Clin. N. Am. 2015, 44, 27–34. [Google Scholar] [CrossRef] [PubMed]
- Ho, K.K. Diagnosis of adult GH deficiency. Lancet 2000, 356, 1125–1126. [Google Scholar] [CrossRef] [PubMed]
- Pokrajac, A.; Wark, G.; Ellis, A.R.; Wear, J.; Wieringa, G.E.; Trainer, P.J. Variation in GH and IGF-I assays limits the applicability of international consensus criteria to local practice. Clin. Endocrinol. 2007, 67, 65–70. [Google Scholar] [CrossRef]
- Borm, K.; Slawik, M.; Beuschlein, F.; Seiler, L.; Flohr, F.; Berg, A.; Koenig, A.; Reincke, M. Low-dose glucose infusion after achieving critical hypoglycemia during insulin tolerance testing: Effects on time of hypoglycemia, neuroendocrine stress response and patient’s discomfort in a pilot study. Eur. J. Endocrinol. 2005, 153, 521–526. [Google Scholar] [CrossRef][Green Version]
- Pfeifer, M.; Kanc, K.; Verhovec, R.; Kocijančič, A. Reproducibility of the insulin tolerance test (ITT) for assessment of growth hormone and cortisol secretion in normal and hypopituitary adult men. Clin. Endocrinol. 2001, 54, 17–22. [Google Scholar] [CrossRef]
- Hoeck, H.C.; Vestergaard, P.; E Jakobsen, P.; Laurberg, P. Test of growth hormone secretion in adults: Poor reproducibility of the insulin tolerance test. Eur. J. Endocrinol. 1995, 133, 305–312. [Google Scholar] [CrossRef] [PubMed]
- Toogood, A.; Brabant, G.; Maiter, D.; Jonsson, B.; Feldt-Rasmussen, U.; Koltowska-Haggstrom, M.; Rasmussen, A.K.; Buchfelder, M.; Saller, B.; Biller, B.M.K. Similar Clinical Features Among Patients with Severe Adult Growth Hormone Deficiency Diagnosed with Insulin Tolerance Test or Arginine or Glucagon Stimulation Tests. Endocr. Pract. 2012, 18, 325–334. [Google Scholar] [CrossRef]
- Fava, D.; Guglielmi, D.; Pepino, C.; Angelelli, A.; Casalini, E.; Varotto, C.; Panciroli, M.; Tedesco, C.; Camia, T.; Naim, A.; et al. Accuracy of Glucagon Testing Across Transition in Young Adults with Childhood-Onset Growth Hormone Deficiency. J. Clin. Endocrinol. Metab. 2024, dgae408. [Google Scholar] [CrossRef]
- Simsek, Y.; Karaca, Z.; Tanriverdi, F.; Unluhizarci, K.; Selcuklu, A.; Kelestimur, F. A comparison of low-dose ACTH, glucagon stimulation and insulin tolerance test in patients with pituitary disorders. Clin. Endocrinol. 2015, 82, 45–52. [Google Scholar] [CrossRef]
- Kawalec, J.; Horzelski, W.; Karbownik-Lewińska, M.; Lewiński, A.; Lewandowski, K.C. Determination of glucose cut-off points for optimal performance of glucagon stimulation test. Front. Endocrinol. 2024, 15, 1448467. [Google Scholar] [CrossRef]
- Maccario, M.; Valetto, M.R.; Savio, P.; Aimaretti, G.; Baffoni, C.; Procopio, M.; Grottoli, S.; Oleandri, S.; Arvat, E.; Ghigo, E. Maximal secretory capacity of somatotrope cells in obesity: Comparison with GH deficiency. Int. J. Obes. 1997, 21, 27–32. [Google Scholar] [CrossRef] [PubMed]
- Vizner, B.; Reiner, Ž.; Sekso, M. Effect of L-Dopa on Growth Hormone, Glucose, Insulin, and Cortisol Response in Obese Subjects. Exp. Clin. Endocrinol. Diabetes 2009, 81, 41–48. [Google Scholar] [CrossRef] [PubMed]
- Cordido, F.; Dieguez, C.; Casanueva, F.F. Effect of Central Cholinergic Neurotransmission Enhancement by Pyridostigmine on the Growth Hormone Secretion Elicited by Clonidine, Arginine, or Hypoglycemia in Normal and Obese Subjects. J. Clin. Endocrinol. Metab. 1990, 70, 1361–1370. [Google Scholar] [CrossRef]
- Garcia, J.M.; Biller, B.M.K.; Korbonits, M.; Popovic, V.; Luger, A.; Strasburger, C.J.; Chanson, P.; Medic-Stojanoska, M.; Schopohl, J.; Zakrzewska, A.; et al. Macimorelin as a Diagnostic Test for Adult GH Deficiency. J. Clin. Endocrinol. Metab. 2018, 103, 3083–3093. [Google Scholar] [CrossRef]
- McKenna, S.P.; Doward, L.C.; Alonso, J.; Kohlmann, T.; Niero, M.; Prieto, L.; Wíren, L. The QoL-AGHDA: An instrument for the assessment of quality of life in adults with growth hormone deficiency. Qual. Life Res. 1999, 8, 373–383. [Google Scholar] [CrossRef]
- Taylor, A.L.; Finster, J.L.; Mintz, D.H. Metabolic clearance and production rates of human growth hormone. J. Clin. Investig. 1969, 48, 2349–2358. [Google Scholar] [CrossRef] [PubMed][Green Version]
- Van Cauter, E.; Plat, L.; Copinschi, G. Interrelations between sleep and the somatotropic axis. Sleep 1998, 21, 553–566. [Google Scholar]
- Giustina, A.; Veldhuis, J.D. Pathophysiology of the Neuroregulation of Growth Hormone Secretion in Experimental Animals and the Human. Endocr. Rev. 1998, 19, 717–797. [Google Scholar] [CrossRef]
- Burman, P.; Johansson, A.G.; Siegbahn, A.; Vessby, B.; Karlsson, F.A. Growth Hormone (GH)-Deficient Men Are More Responsive to GH Replacement Therapy Than Women 1. J. Clin. Endocrinol. Metab. 1997, 82, 550–555. [Google Scholar] [CrossRef]
- Phelan, N.; Conway, S.H.; Llahana, S.; Conway, G.S. Quantification of the adverse effect of ethinylestradiol containing oral contraceptive pills when used in conjunction with growth hormone replacement in routine practice. Clin. Endocrinol. 2012, 76, 729–733. [Google Scholar] [CrossRef]
- Cook, D.M.; Ludlam, W.H.; Cook, M.B. Route of Estrogen Administration Helps to Determine Growth Hormone (GH) Replacement Dose in GH-Deficient Adults. J. Clin. Endocrinol. Metab. 1999, 84, 3956–3960. [Google Scholar] [CrossRef] [PubMed]
- Amato, G.; Mazziotti, G.; Di Somma, C.; Lalli, E.; De Felice, G.; Conte, M.; Rotondi, M.; Pietrosante, M.; Lombardi, G.; Bellastella, A.; et al. Recombinant Growth Hormone (GH) Therapy in GH-Deficient Adults: A Long-Term Controlled Study on Daily Versus Thrice Weekly Injections. J. Clin. Endocrinol. Metab. 2000, 85, 3720–3725. [Google Scholar] [CrossRef] [PubMed]
- Gasco, V.; Prodam, F.; Grottoli, S.; Marzullo, P.; Longobardi, S.; Ghigo, E.; Aimaretti, G. THERAPY OF ENDOCRINE DISEASE: GH therapy in adult GH deficiency: A review of treatment schedules and the evidence for low starting doses. Eur. J. Endocrinol. 2013, 168, R55–R66. [Google Scholar] [CrossRef] [PubMed]
- Yuen, K.C.J.; Llahana, S.; Miller, B.S. Adult growth hormone deficiency: Clinical advances and approaches to improve adherence. Expert Rev. Endocrinol. Metab. 2019, 14, 419–436. [Google Scholar] [CrossRef]
- Johannsson, G.; Bidlingmaier, M.; Biller, B.M.K.; Boguszewski, M.; Casanueva, F.F.; Chanson, P.; E Clayton, P.; Choong, C.S.; Clemmons, D.; Dattani, M.; et al. Growth Hormone Research Society perspective on biomarkers of GH action in children and adults. Endocr. Connect. 2018, 7, R126–R134. [Google Scholar] [CrossRef]
- Aimaretti, G.; Corneli, G.; Rovere, S.; Granata, R.; Baldelli, R.; Grottoli, S.; Ghigo, E. Insulin-Like Growth Factor I Levels and the Diagnosis of Adult Growth Hormone Deficiency. Horm. Res. Paediatr. 2004, 62 (Suppl. S1), 26–33. [Google Scholar] [CrossRef]
- Lithgow, K.; Chin, A.; Debert, C.T.; Kline, G.A. Utility of serum IGF-1 for diagnosis of growth hormone deficiency following traumatic brain injury and sport-related concussion. BMC Endocr. Disord. 2018, 18, 20. [Google Scholar] [CrossRef]
- Giavoli, C.; Libé, R.; Corbetta, S.; Ferrante, E.; Lania, A.; Arosio, M.; Spada, A.; Beck-Peccoz, P. Effect of recombinant human growth hormone (GH) replacement on the hypothalamic-pituitary-adrenal axis in adult GH-deficient patients. J. Clin. Endocrinol. Metab. 2004, 89, 5397–5401. [Google Scholar] [CrossRef]
- Giavoli, C.; Profka, E.; Rodari, G.; Lania, A.; Beck-Peccoz, P. Focus on GH deficiency and thyroid function. Best Pract. Res. Clin. Endocrinol. Metab. 2017, 31, 71–78. [Google Scholar] [CrossRef]
- Mancini, A.; Vergani, E.; Bruno, C.; Giavoli, C.; Spaziani, M.; Isidori, A.M.; Arosio, M.; Pontecorvi, A. The adult growth hormone multicentric retrospective observational study: A 24-month Italian experience of adherence monitoring via EasypodTM of recombinant growth hormone treatment in adult GH deficiency. Front. Endocrinol. 2023, 14, 1298775. [Google Scholar] [CrossRef]
- Johannsson, G.; Sverrisdóttir, Y.B.; Ellegård, L.; Lundberg, P.-A.; Herlitz, H. GH Increases Extracellular Volume by Stimulating Sodium Reabsorption in the Distal Nephron and Preventing Pressure Natriuresis. J. Clin. Endocrinol. Metab. 2002, 87, 1743–1749. [Google Scholar] [CrossRef] [PubMed]
- Child, C.J.; Conroy, D.; Zimmermann, A.G.; Woodmansee, W.W.; Erfurth, E.M.; Robison, L.L. Incidence of primary cancers and intracranial tumour recurrences in GH-treated and untreated adult hypopituitary patients: Analyses from the Hypopituitary Control and Complications Study. Eur. J. Endocrinol. 2015, 172, 779–790. [Google Scholar] [CrossRef]
- Brignardello, E.; Felicetti, F.; Castiglione, A.; Fortunati, N.; Matarazzo, P.; Biasin, E.; Sacerdote, C.; Ricardi, U.; Fagioli, F.; Corrias, A.; et al. GH replacement therapy and second neoplasms in adult survivors of childhood cancer: A retrospective study from a single institution. J. Endocrinol. Investig. 2015, 38, 171–176. [Google Scholar] [CrossRef] [PubMed]
- Gasco, V.; Caputo, M.; Cambria, V.; Beccuti, G.; Caprino, M.P.; Ghigo, E.; Maccario, M.; Grottoli, S. Progression of pituitary tumours: Impact of GH secretory status and long-term GH replacement therapy. Endocrine 2019, 63, 341–347. [Google Scholar] [CrossRef]
- Di Somma, C.; Scarano, E.; Arianna, R.; Romano, F.; Lavorgna, M.; Serpico, D.; Colao, A. Long-Term Safety of Growth Hormone Deficiency Treatment in Cancer and Sellar Tumors Adult Survivors: Is There a Role of GH Therapy on the Neoplastic Risk? J. Clin. Med. 2023, 12, 662. [Google Scholar] [CrossRef] [PubMed]
- Boguszewski, M.C.S.; Boguszewski, C.L.; Chemaitilly, W.; E Cohen, L.; Gebauer, J.; Higham, C.; Hoffman, A.R.; Polak, M.; Yuen, K.C.J.; Alos, N.; et al. Safety of growth hormone replacement in survivors of cancer and intracranial and pituitary tumours: A consensus statement. Eur. J. Endocrinol. 2022, 186, P35–P52. [Google Scholar] [CrossRef]
- Götherström, G.; Svensson, J.; Koranyi, J.; Alpsten, M.; Bosæus, I.; Bengtsson, B.Å.; Johannsson, G. A Prospective Study of 5 Years of GH Replacement Therapy in GH-Deficient Adults: Sustained Effects on Body Composition, Bone Mass, and Metabolic Indices. J. Clin. Endocrinol. Metab. 2001, 86, 4657–4665. [Google Scholar] [CrossRef]
- Svensson, J.; Fowelin, J.; Landin, K.; Bengtsson, B.-Å.; Johansson, J.-O. Effects of Seven Years of GH-Replacement Therapy on Insulin Sensitivity in GH-Deficient Adults. J. Clin. Endocrinol. Metab. 2002, 87, 2121–2127. [Google Scholar] [CrossRef]
- Scarano, E.; Riccio, E.; Somma, T.; Arianna, R.; Romano, F.; Di Benedetto, E.; De Alteriis, G.; Colao, A.; Di Somma, C. Impact of Long-Term Growth Hormone Replacement Therapy on Metabolic and Cardiovascular Parameters in Adult Growth Hormone Deficiency: Comparison Between Adult and Elderly Patients. Front. Endocrinol. 2021, 12, 635983. [Google Scholar] [CrossRef]
- Gasco, V.; Roncoroni, L.; Zavattaro, M.; Bona, C.; Berton, A.; Ghigo, E.; Maccario, M.; Grottoli, S. Untreated adult GH deficiency is not associated with the development of metabolic risk factors: A long-term observational study. J. Endocrinol. Investig. 2020, 43, 197–207. [Google Scholar] [CrossRef]
- Bülow, B.; Hagmar, L.; Mikoczy, Z.; Nordström, C.; Erfurth, E.M. Increased cerebrovascular mortality in patients with hypopituitarism. Clin. Endocrinol. 1997, 46, 75–81. [Google Scholar] [CrossRef] [PubMed]
- Albert, S.G.; Haas, M.J.; Mooradian, A.D. The effects of recombinant human growth hormone (rhGH) supplementation on adipokines and C-reactive protein in obese subjects. Growth Horm. IGF Res. 2007, 17, 19–25. [Google Scholar] [CrossRef] [PubMed]
- Mazziotti, G.; Bianchi, A.; Bonadonna, S.; Nuzzo, M.; Cimino, V.; Fusco, A.; De Marinis, L.; Giustina, A. Increased Prevalence of Radiological Spinal Deformities in Adult Patients With GH Deficiency: Influence of GH Replacement Therapy. J. Bone Miner. Res. 2006, 21, 520–528. [Google Scholar] [CrossRef] [PubMed]
- Svensson, J.; Bengtsson, B.Å.; Rosén, T.; Odén, A.; Johannsson, G. Malignant Disease and Cardiovascular Morbidity in Hypopituitary Adults with or without Growth Hormone Replacement Therapy. J. Clin. Endocrinol. Metab. 2004, 89, 3306–3312. [Google Scholar] [CrossRef] [PubMed]
- Akirov, A.; Rudman, Y.; Fleseriu, M. Hypopituitarism and bone disease: Pathophysiology, diagnosis and treatment outcomes. Pituitary 2024. Epub ahead of print. [Google Scholar] [CrossRef] [PubMed]
- Kuliczkowska-Płaksej, J.; Zdrojowy-Wełna, A.; Jawiarczyk-Przybyłowska, A.; Gojny, Ł.; Bolanowski, M. Diagnosis and therapeutic approach to bone health in patients with hypopituitarism. Rev. Endocr. Metab. Disord. 2024, 25, 513–539. [Google Scholar] [CrossRef]
- Mo, D.; Fleseriu, M.; Qi, R.; Jia, N.; Child, C.J.; Bouillon, R.; Hardin, D.S. Fracture risk in adult patients treated with growth hormone replacement therapy for growth hormone deficiency: A prospective observational cohort study. Lancet Diabetes Endocrinol. 2015, 3, 331–338. [Google Scholar] [CrossRef]
- Bioletto, F.; Berton, A.M.; Barale, M.; Aversa, L.S.; Sauro, L.; Presti, M.; Mocellini, F.; Sagone, N.; Ghigo, E.; Procopio, M.; et al. Skeletal fragility in pituitary disease: How can we predict fracture risk? Pituitary 2024. Epub ahead of print. [Google Scholar] [CrossRef]
- Vila, G.; Akerblad, A.-C.; Mattsson, A.F.; Riedl, M.; Webb, S.M.; Hána, V.; Nielsen, E.H.; Biller, B.M.K.; Luger, A. Pregnancy outcomes in women with growth hormone deficiency. Fertil. Steril. 2015, 104, 1210–1217.e1. [Google Scholar] [CrossRef]
- Curran, A.; Peacey, S.; Shalet, S. Is maternal growth hormone essential for a normal pregnancy? Eur. J. Endocrinol. 1998, 139, 54–58. [Google Scholar] [CrossRef]
- Giampietro, A.; Milardi, D.; Bianchi, A.; Fusco, A.; Cimino, V.; Valle, D.; Marana, R.; Pontecorvi, A.; De Marinis, L. The effect of treatment with growth hormone on fertility outcome in eugonadal women with growth hormone deficiency: Report of four cases and review of the literature. Fertil. Steril. 2009, 91, 930.e7–930.e11. [Google Scholar] [CrossRef]
- Wirén, L.; Boguszewski, C.L.; Johannsson, G. Growth hormone (GH) replacement therapy in GH-deficient women during pregnancy. Clin. Endocrinol. 2002, 57, 235–239. [Google Scholar] [CrossRef]
- Gasco, V.; Cuboni, D.; Varaldo, E.; Bioletto, F.; Berton, A.M.; Bona, C.; Prencipe, N.; Ghigo, E.; Maccario, M.; Grottoli, S. GHRH + arginine test and body mass index: Do we need to review diagnostic criteria for GH deficiency? J. Endocrinol. Investig. 2023, 46, 2175–2183. [Google Scholar] [CrossRef]
- Bioletto, F.; Berton, A.M.; Varaldo, E.; Cuboni, D.; Bona, C.; Parasiliti-Caprino, M.; Prencipe, N.; Ghigo, E.; Grottoli, S.; Maccario, M.; et al. Development and internal validation of a predictive score for the diagnosis of central adrenal insufficiency when morning cortisol is in the grey zone. J. Endocrinol. Investig. 2022, 46, 535–543. [Google Scholar] [CrossRef]
- Yuen, K.C.J.; Birkegard, A.C.; Blevins, L.S.; Clemmons, D.R.; Hoffman, A.R.; Kelepouris, N.; Kerr, J.M.; Tarp, J.M.; Fleseriu, M. Development of a Novel Algorithm to Identify People with High Likelihood of Adult Growth Hormone Deficiency in a US Healthcare Claims Database. Int. J. Endocrinol. 2022, 2022, 7853786. [Google Scholar] [CrossRef]
- Bioletto, F.; Parasiliti-Caprino, M.; Berton, A.M.; Prencipe, N.; Cambria, V.; Ghigo, E.; Grottoli, S.; Gasco, V. Development and Internal Validation of a Predictive Model for Adult GH Deficiency Prior to Stimulation Tests. Front. Endocrinol. 2021, 12, 737947. [Google Scholar] [CrossRef]
- Cuboni, D.; Caputo, M.; Ghigo, E.; Aimaretti, G.; Gasco, V. Once upon a time: The glucagon stimulation test in diagnosing adult GH deficiency. J. Endocrinol. Investig. 2024, 47, 1621–1631. [Google Scholar] [CrossRef]
- Casamitjana, L.; Giménez-Palop, O.; Corripio, R.; Pareja, R.; Berlanga, E.; Rigla, M.; Oliva, J.; Caixàs, A. Glucagon stimulation test to assess growth hormone status in Prader–Willi syndrome. J. Endocrinol. Investig. 2021, 44, 621–629. [Google Scholar] [CrossRef]
- Varaldo, E.; Bioletto, F.; Cuboni, D.; Prencipe, N.; Bona, C.; Barale, M.; Ghigo, E.; Grottoli, S.; Berton, A.M.; Gasco, V. Adrenocortical, somatotropic, and antidiuretic response to nasal glucagon in healthy subjects. Eur. J. Endocrinol. 2023, 188, 258–265. [Google Scholar] [CrossRef]
- Zhang, J.; Zou, Y.; Chen, X.; Pan, J.; Yu, H.; Wang, Y.; Wu, Y.; Zou, H. Extremely dangerous hypopituitarism related long QT syndrome and transient ST-segment elevation: A case report. SAGE Open Med. Case Rep. 2023, 11, 2050313X221147194. [Google Scholar] [CrossRef]
- Yu, M.; Sun, L.; Yang, H.-L.; Sun, H.; Wang, C.; Yao, S.; Yang, F. A rare endocrine cause of ventricular tachycardia: A case series of two patients and a literature review. Cardiovasc. J. Afr. 2022, 33, 277–281. [Google Scholar] [CrossRef]
- García-Castro, J.M.; García-Martín, A.; Guirao-Arrabal, E.; Carrillo-Alascio, P.L. Long QT syndrome and polymorphic ventricular tachycardia due to hypopituitarism. Report of one case. Rev. Med. Chil. 2017, 145, 941–944. [Google Scholar] [CrossRef]
- Shinde, S.D.; Sabnis, G.R.; Lanjewar, C.P.; Kerkar, P.G. A rare endocrine cause of electrical storm—A case report. Eur. Heart J. Case Rep. 2017, 1, ytx008. [Google Scholar] [CrossRef]
- Aste, M.; Capellini, C.; Schiappacasse, E.; Devoto, G.; Brignole, M. Ventricular fibrillation and long-QT syndrome due to panhypopituitarism. J. Cardiovasc. Med. 2017, 18, 833–834. [Google Scholar] [CrossRef]
- Komuro, J.; Kaneko, M.; Ueda, K.; Nitta, S.; Kasao, M.; Shirai, T. Adrenal insufficiency causes life-threatening arrhythmia with prolongation of QT interval. Heart Vessels 2016, 31, 1003–1005. [Google Scholar] [CrossRef]
- Masood, M.Q.; Ali, S.A. Long-standing undiagnosed sheehan syndrome presenting as polymorphic and monomorphic ventricular tachycardia: A case series of 2 patients. Endocr. Pract. 2014, 20, e211–e214. [Google Scholar] [CrossRef]
- Hajsheikholeslami, F.; Yazdani, S. Sudden cardiac death as a result of neglected hypopituitarism. Int. J. Endocrinol. Metab. 2013, 11, 117–119. [Google Scholar] [CrossRef]
- Gil Kang, D.; Kim, S.E.; Park, M.S.; Kim, E.J.; Lee, J.H.; Park, D.G.; Han, K.R.; Oh, D.J. Acquired Long QT Syndrome Manifesting with Torsades de Pointes in a Patient with Panhypopituitarism due to Radiotherapy. Korean Circ. J. 2013, 43, 340–342. [Google Scholar] [CrossRef]
- Lane, J.D.; Keenan, N.G.; Bouloux, P.; Rogers, D. A heart without hormones. Lancet 2012, 379, 1922. [Google Scholar] [CrossRef]
- Meyer, T.; Ruppert, V.; Karatolios, K.; Maisch, B. Hereditary long QT syndrome due to autoimmune hypoparathyroidism in autoimmune polyendocrinopathy-candidiasis-ectodermal dystrophy syndrome. J. Electrocardiol. 2007, 40, 504–509. [Google Scholar] [CrossRef]
- Wang, S.-Y.; Hsu, S.-R.; Su, S.-L.; Tu, S.-T. Sheehan’s syndrome presenting with early postpartum congestive heart failure. J. Chin. Med. Assoc. 2005, 68, 386–391. [Google Scholar] [CrossRef]
- Krishnan, M.N.; Kumar, S.; Ramamoorthy, K.P. Severe panhypopituitarism and central diabetes insipidus following snake bite: Unusual presentation as torsades de pointes. J. Assoc. Physicians India 2001, 49, 923–924. [Google Scholar]
- Kim, N.H.; Cho, J.G.; Ahn, Y.K.; Lee, S.U.; Kim, K.H.; Cho, J.H.; Kim, H.G.; Kim, W.G.; Jeong, M.H.; Park, J.C.; et al. A case of torsade de pointes associated with hypopituitarism due to hemorrhagic fever with renal syndrome. J. Korean Med. Sci. 2001, 16, 355–359. [Google Scholar] [CrossRef]
- Nunoda, S.; Ueda, K.; Kameda, S.; Nakabayashi, H. Sheehan’s syndrome with hypomagnesemia and polymorphous ventricular tachycardia. Jpn. Heart J. 1989, 30, 251–256. [Google Scholar] [CrossRef]
- Hanslik, R.; Kaspar, L.; Kroiss, A.; Slany, J. Myxedema as a cause of QT syndrome and recurring ventricular tachycardia. Z. Kardiol. 1987, 76, 58–61. [Google Scholar]
- Gasco, V.; Caputo, M.; Lanfranco, F.; Ghigo, E.; Grottoli, S. Management of GH treatment in adult GH deficiency. Best. Pract. Res. Clin. Endocrinol. Metab. 2017, 31, 13–24. [Google Scholar] [CrossRef]
- Höybye, C.; Wahlström, E.; Tollet-Egnell, P.; Norstedt, G. Metabolomics: A tool for the diagnosis of GH deficiency and for monitoring GH replacement? Endocr. Connect. 2014, 3, 200–206. [Google Scholar] [CrossRef]
- Ratku, B.; Lőrincz, H.; Csiha, S.; Sebestyén, V.; Berta, E.; Bodor, M.; Nagy, E.V.; Szabó, Z.; Harangi, M.; Somodi, S. Serum afamin and its implications in adult growth hormone deficiency: A prospective GH-withdrawal study. Front. Endocrinol. 2024, 15, 1348046. [Google Scholar] [CrossRef]
- Mancini, A.; Vergani, E.; Bruno, C.; Palladino, A.; Brunetti, A. Relevance of Adherence Monitoring in Adult Patients With Growth Hormone Deficiency Under Replacement Therapy: Preliminary Monocentric Data With EasypodTM Connect. Front. Endocrinol. 2019, 10, 416. [Google Scholar] [CrossRef]
- Cutfield, W.S.; Derraik, J.G.B.; Gunn, A.J.; Reid, K.; Delany, T.; Robinson, E.; Hofman, P.L. Non-Compliance with Growth Hormone Treatment in Children Is Common and Impairs Linear Growth. Castro M, editor. PLoS ONE 2011, 6, e16223. [Google Scholar] [CrossRef]
- Amereller, F.; Schilbach, K.; Schopohl, J.; Störmann, S. Adherence, Attitudes and Beliefs of Growth Hormone Deficient Patients—A Questionnaire-based Cohort Study. Exp. Clin. Endocrinol. Diabetes 2021, 129, 112–117. [Google Scholar] [CrossRef]

| Procedure | Diagnostic Cut-Offs for GHD | Aderse Events | Contraindications | Guidelines | |
|---|---|---|---|---|---|
| ITT |
| Glucose should drop < 40 mg/dL GHRS 2007: GH < 3 μg/L [40] ES 2011: GH < 5.1 µg/L [41] ES 2016: GH ≤ 3–5 μg/L [40,41] AACE 2019: GH ≤ 5 μg/L [41] | Severe hypoglycemia with patient discomfort, seizure and altered consciousness |
| GHRS 2007 [1] ES 2011 [2] ES 2016 [4] AACE 2019 [3] |
| GHRH + Arginine |
| GHRS 2007: [42] <11.0 µg/L if BMI < 25 kg/m2 <8 µg/L if BMI 25–30 kg/m2 <4.0 µg/L if BMI > 30 kg/m2 ES 2011: GH < 4.1 µg/L [41] It would be reasonable to use different cut points according to BMI. ES 2016: GH ≤ 4 μg/L [41], but cut-offs for GH response should be correlated to BMI. | Flushing, nausea, taste, and smell alterations |
| GHRS 2007 [1] ES 2011 [2] ES 2016 [4] |
| GHRH + GHRP-6 |
| GHRS 2007: <10 µg/L if BMI ≤ 35 kg/m2 [43] <5 µg/L if BMI > 35 kg/m2 [44] | Flushing |
| GHRS 2007 [1] |
| GST |
| GHRS 2007: GH < 3 μg/L [45,46] ES 2011: GH < 2.5–3 μg/L [45,46,47] ES 2016: GH ≤ 3 μg/L [45,46], but cut-offs for GH response should be correlated to BMI. AACE 2019 [48,49,50,51,52]: ≤3 µg/L if BMI < 25 kg/m2 or BMI 25–30 kg/m2 with high pre-test probability ≤1 µg/L if BMI 25–30 kg/m2 with low pre-test probability or if BMI > 30 kg/m2 | Nausea, vomiting, late hypoglycemia |
| GHRS 2007 [1] ES 2011 [2] ES 2016 [4] AACE 2019 [3] |
| MACI |
| AACE 2019: ≤2.8 µg/L [53] | Dysgeusia |
| AACE 2019 [3] |
| Patient’s Perspective | CV Risk | Metabolic Status | |||
|---|---|---|---|---|---|
|
|
|
| ||
| Bone health | Oncological burden | Mortality | |||
|
|
|
|
| |
Disclaimer/Publisher’s Note: The statements, opinions and data contained in all publications are solely those of the individual author(s) and contributor(s) and not of MDPI and/or the editor(s). MDPI and/or the editor(s) disclaim responsibility for any injury to people or property resulting from any ideas, methods, instructions or products referred to in the content. |
© 2024 by the authors. Licensee MDPI, Basel, Switzerland. This article is an open access article distributed under the terms and conditions of the Creative Commons Attribution (CC BY) license (https://creativecommons.org/licenses/by/4.0/).
Share and Cite
Aversa, L.S.; Cuboni, D.; Grottoli, S.; Ghigo, E.; Gasco, V. A 2024 Update on Growth Hormone Deficiency Syndrome in Adults: From Guidelines to Real Life. J. Clin. Med. 2024, 13, 6079. https://doi.org/10.3390/jcm13206079
Aversa LS, Cuboni D, Grottoli S, Ghigo E, Gasco V. A 2024 Update on Growth Hormone Deficiency Syndrome in Adults: From Guidelines to Real Life. Journal of Clinical Medicine. 2024; 13(20):6079. https://doi.org/10.3390/jcm13206079
Chicago/Turabian StyleAversa, Luigi Simone, Daniela Cuboni, Silvia Grottoli, Ezio Ghigo, and Valentina Gasco. 2024. "A 2024 Update on Growth Hormone Deficiency Syndrome in Adults: From Guidelines to Real Life" Journal of Clinical Medicine 13, no. 20: 6079. https://doi.org/10.3390/jcm13206079
APA StyleAversa, L. S., Cuboni, D., Grottoli, S., Ghigo, E., & Gasco, V. (2024). A 2024 Update on Growth Hormone Deficiency Syndrome in Adults: From Guidelines to Real Life. Journal of Clinical Medicine, 13(20), 6079. https://doi.org/10.3390/jcm13206079

