Therapeutic Potential of Gum Arabic (Acacia senegal) in Chronic Kidney Disease Management: A Narrative Review
Abstract
1. Introduction
2. Methods
3. Gum Arabic: Overview and Properties
3.1. Historical Use and Significance
3.2. Chemical Composition
3.3. Safety Profile
3.4. Biological Activities
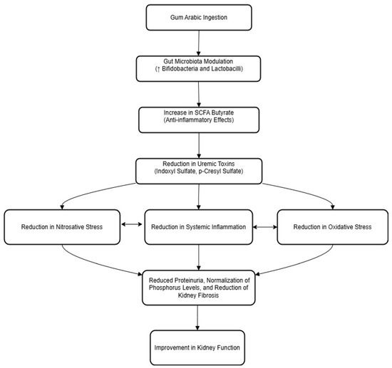
4. Mechanisms of Action of Gum Arabic in Renal Health
4.1. Biochemical Pathways and Renal Protection
4.2. Anti-Inflammatory and Antioxidant Effects
4.3. Improvement in Renal Hemodynamics
4.4. Clinical Relevance and Integration into CKD Management
5. Results
5.1. Efficacy of Gum Arabic in Renal Function Improvement: Insights from Animal Studies
5.2. Impact of Gum Arabic on Renal Health: A Synthesis of Human Clinical Trials
5.3. Limitations of Human Studies
5.4. Concluding Observations
| # | Study Reference | Animal Model | Dosage of GA and Duration | Major Findings |
|---|---|---|---|---|
| 1 | Al-Majed et al., 2002 [45] | Rats, gentamicin-induced nephrotoxicity | 7.5 g/100 mL in drinking water, 8 days | GA reduced serum creatinine and urea levels, improved creatinine clearance, decreased MDA levels, and improved histopathological changes. |
| 2 | Al-Majed et al., 2003 [18] | Rats, cisplatin-induced | 7.5 g/kg/day, 5 days | GA reduced cisplatin-induced lipid peroxidation but did not protect against kidney damage in terms of glutathione depletion or platinum accumulation. |
| 3 | B. H. Ali et al., 2003 [38] | Rats, gentamicin-induced | 10% w/v, 2 mL/kg/day, 10 days | GA modestly ameliorated gentamicin-induced increases in creatinine and urea and the histological damage in the kidneys. |
| 4 | B. H. Ali et al., 2004 [31] | Rats, two-stage surgical nephrectomy | 3 or 6 g/100 mL/day, 5 weeks | Slight and insignificant reductions in plasma urea and creatinine concentrations; no significant impact on body weight loss in CRF rats. |
| 5 | Nasir et al., 2008 [46] | Mice, healthy | 10% in drinking water, 3 weeks | GA increased creatinine clearance and significantly altered electrolyte excretion, leading to improved overall water and electrolyte balance in healthy mice. |
| 6 | B. H. Ali et al., 2010 [33] | Rats, adenine-induced | 6% or 12% w/v in drinking water, 4 weeks | GA improved renal function, reduced urea and creatinine levels, and ameliorated histopathological changes in kidneys. |
| 7 | B. H. Ali et al., 2011 [36] | Rats, adenine-induced | 10% w/v in drinking water, 4 weeks | GA mitigated motor and behavioral changes induced by CKD, and improved renal function parameters. |
| 8 | B. H. Ali et al., 2011 [41] | Rats, adenine-induced | 10% w/v in drinking water, 4 weeks | GA reduced plasma urea and creatinine levels, improved creatinine clearance, and mitigated increases in blood pressure. |
| 9 | Nasir et al., 2012 [47] | Mice, diabetic Akita | 10% in drinking water, 3 weeks | GA treatment decreases blood pressure and proteinuria in diabetic mice, and may prove beneficial in diabetic nephropathy. |
| 10 | Mahmoud et al., 2012 [48] | Rats, adenine-induced CRF and ischemia–reperfusion injury | 200 mg/kg orally, 8 weeks | GA reduced serum creatinine, urea, BUN, LDH, and MDA levels, and increased renal SOD activity. |
| 11 | Gado and Aldahmash 2013 [49] | Rats, mercuric chloride-induced | 7.5 g/kg body weight/day, 1 week | GA prevented Hg-induced increases in creatinine and BUN, improved oxidative stress markers, and histopathological changes. |
| 12 | B. H. Ali et al., 2013a [50] | Rats, adenine-induced | 15% w/v in drinking water, 4 weeks | GA ameliorated signs of CKD similarly across three different brands tested, reducing oxidative stress and inflammation. |
| 13 | B. H. Ali et al., 2013b [16] | Rats, adenine-induced | 15% w/v in drinking water, 4 weeks | GA significantly reduced inflammation, oxidative stress, and DNA damage, and improved renal histopathology. |
| 14 | B. H. Ali et al., 2013c [21] | Mice and rats, adenine-induced CRF | 15% w/v in drinking water, 4 weeks | GA reduced plasma urea and creatinine levels, urinary protein, and apoptosis. It improved renal SOD activity, GSH concentration, and histopathological changes. |
| 15 | Suleimani et al., 2014 [23] | Rats, adenine-induced | 15% w/v in drinking water, 5 weeks | GA improved RBF, mitigated the impaired vascular responses, and reduced biochemical markers of CKD. |
| 16 | B. H. Ali et al., 2014 [51] | Rats, adenine-induced | 15% w/v in drinking water, 4 weeks | GA mitigated myocardial and renal damage in CKD, showing decreased myocardial hypertrophy and interstitial fibrosis. |
| 17 | B. H. Ali et al., 2014 [32] | Rats, adenine-induced | 15% w/v in drinking water, 5 weeks | GA and swimming exercise combined significantly improved CKD indices, including reductions in serum biomarkers and enhancements in renal histopathology. |
| 18 | B. H. Ali et al., 2014 [40] | Rats, adenine-induced | 15% w/v in drinking water, 4 weeks | Ameliorated anemia, reduced serum creatinine and urea levels, improved creatinine clearance and renal histopathology. |
| 19 | Al Za’abi et al., 2015 [17] | Rats, adenine-induced | 15% w/v ( weight/volume) in drinking water, 4 weeks | GA significantly mitigated all indices of CKD, including oxidative and inflammatory markers, and renal damage. |
| 20 | B. H. Ali et al., 2015 [34] | Rats, adenine-induced | 15% w/v in drinking water, 4 weeks | GA mitigated genetic damage in renal tissues and reduced the level of nucleic acid oxidation markers in urine. |
| 21 | Al Suleimani et al., 2016 [42] | Rats, adenine-induced CKD and DP exposure | 15% w/v in drinking water, 4 weeks | GA reduced plasma urea and creatinine levels, improved creatinine clearance, and mitigated vascular impairment and renal damage caused by DP and CKD. |
| 22 | B. H. Ali et al., 2018 [37] | Rats, potassium bromate-induced | 15% w/v in drinking water, 4 weeks | GA significantly reduced renal damage, inflammation, and oxidative stress induced by potassium bromate. |
| 23 | Hammad et al., 2019 [52] | Rats, reversible unilateral ureteric obstruction | 15 g/kg/day in drinking water, 13 days | GA attenuated UUO-induced oxidative stress markers, gene expression of TNF-α, TGF-β1, p53, and tubular dilatation. It improved renal tubular function but did not significantly affect RBF or GFR. |
| 24 | Shafeek et al., 2019 [53] | Rats, diclofenac-induced nephrotoxicity | 1, 2, and 3 g/kg/day in drinking water, 12 weeks | GA reduced serum creatinine, urea, uric acid, MDA levels, IL-1β, TNF-α, MCP-1, and caspase-3. It increased catalase, GSH, IL-10, and CR-1. |
| 25 | Albeladi 2019 [54] | Rats, glycerol-induced nephrotoxicity | 3 mL/kg in drinking water, 4 weeks | GA reduced serum creatinine levels, improved histopathological changes, reduced inflammation and protein accumulation in the kidneys. |
| 26 | B. H. Ali et al., 2020 [35] | Mice, adenine-induced | 15% w/v in drinking water, 4 weeks | GA reduced inflammation, and duodenal oxidative and nitrosative stress in CKD mice. |
| 27 | Mohammed et al., 2020 [24] | Rats, streptozotocin-induced diabetic nephropathy | 10% w/v in drinking water, 12 weeks | GA significantly decreased serum glucose, creatinine, TGF-β1, angiotensin II, and endothelin-1 levels in diabetic rats. Insulin combined with GA had a synergistic effect in reducing these parameters. |
| 28 | Al-Asmakh et al., 2020 [55] | Rats, adenine-induced | 15% w/v in drinking water, 4 weeks | GA improved gut microbiome diversity and SCFA levels, and mitigated renal dysfunction indicators. |
| 29 | Lakshmanan et al., 2020 [14] | Rats, adenine-induced | 15% w/v in drinking water, 4 weeks | GA influenced the microbiome composition beneficially, improving renal function and gut wall integrity. |
| 30 | Al Za’abi et al., 2020 [39] | Rats, streptozotocin-induced diabetic nephropathy with adenine-induced CKD | 15% w/v in drinking water, 4 weeks | GA significantly improved renal function and reduced inflammation and oxidative and nitrosative stress in diabetic nephropathy models, leading to decreased kidney tissue damage |
| 31 | El-Garawani et al., 2021 [56] | Rats, Ioxitalamate-induced nephrotoxicity | 10% w/v in drinking water, 14 days | GA reduced serum urea and creatinine levels, decreased MDA and NO levels, increased CAT and GSH activities, and ameliorated DNA damage and chromosomal aberrations. |
| 32 | Refaie et al., 2021 [57] | Rats, butralin-induced | 4.3 g/kg b.wt, 30 days | GA ameliorated butralin-induced increases in serum creatinine and BUN, reduced DNA damage, and normalized gene expression related to kidney function. |
| 33 | Bashir et al., 2022 [58] | Rats, streptozotocin-induced | 20 g/kg body weight, 12 weeks | Significant improvement in serum creatinine and creatinine clearance. Histological improvements in kidney tissue. |
| 34 | Shanab et al., 2023 [59] | Rats, aflatoxin B1 exposure | 7.5 mg/kg, 4 weeks | GA protected against aflatoxin B1-induced renal damage, inflammation, and apoptosis. |
| 35 | Al-Ghamdi et al., 2023 [60] | Rats, furosemide-induced nephrotoxicity (newborn) | 15% w/v in drinking water, from conception to 2 weeks postpartum | GA reduced serum creatinine and urea levels, decreased MDA levels, increased GSH levels, and improved histopathological changes. |
| # | Study Reference | Population | Dosage of GA and Duration | Major Findings |
|---|---|---|---|---|
| 1 | Bliss et al., 1996 [61] | 16 chronic renal failure patients consuming a low-protein diet |
50 g/day for
4 weeks | GA significantly increased fecal nitrogen excretion and decreased serum urea nitrogen concentration compared to baseline and placebo. |
| 2 | Matsumoto et al., 2006 [7] | 10 healthy volunteers |
25 g/day for 10 weeks | Dietary supplementation with GA increased serum butyrate levels and suppressed TGF-b1 generation and its signaling pathways. |
| 3 | Glover et al., 2009 [43] | 10 healthy individuals, 37 diabetic nephropathy patients |
25 g daily for 8–12 weeks | Significant reduction in systolic blood pressure in healthy and diabetic patients; no effect on renal function in diabetic nephropathy patients |
| 4 | Adil Ahmed Ali et al., 2008 [62] | 36 chronic renal failure patients under regular hemodialysis |
50 g/day for
3 months | Significant reduction in serum urea and creatinine levels; changes in uric acid, calcium, and phosphorus levels after treatment with GA. |
| 5 | Elamin et al., 2017 [12] | 30 CKD patients, stage 3B/4 |
10, 20, or 40 g daily for 4 weeks | GA significantly reduced CRP levels; no effect on urea, creatinine, or indoxyl sulfate levels. Minimal impact on serum sodium levels. |
| 6 | Kaddam et al., 2019 [11] | 47 patients with sickle cell anemia |
30 g/day for 12 weeks | GA decreased direct bilirubin and urea levels; temporary decrease in ALT levels. |
| 7 | NE Ali et al., 2020 [26] | 40 end-stage renal failure patients on regular hemodialysis |
30 g/day for
12 weeks | GA significantly increased TAC and decreased MDA and CRP levels, indicating potent antioxidative and anti-inflammatory properties. |
| 8 | Kamal et al., 2021 [44] | 40 rheumatoid arthritis patients |
30 g/day for
12 weeks | GA significantly decreased liver enzymes and urea levels, increased serum albumin, and had minor impacts on serum globulin levels. No significant change in alkaline phosphatase. |
| 9 | Khalid et al., 2021 [25] | 68 patients with stage 2 or 3 chronic kidney disease |
25 g/day for
12 months | GA supplementation was associated with a significant initial increase in eGFR followed by stabilization, leading to a slower progression of renal disease. |
6. Clinical Implications and Future Research Directions
6.1. Clinical Implications of Gum Arabic in CKD Management
6.2. Addressing Mechanistic Limitations
6.3. Future Research Directions
6.4. Communicating Uncertainties
7. Conclusions
Funding
Data Availability Statement
Conflicts of Interest
References
- Jha, V.; Garcia-Garcia, G.; Iseki, K.; Li, Z.; Naicker, S.; Plattner, B.; Saran, R.; Wang, A.Y.-M.; Yang, C.-W. Chronic kidney disease: Global dimension and perspectives. Lancet 2013, 382, 260–272. [Google Scholar] [CrossRef] [PubMed]
- Al-Mosawi, A.J. Acacia gum supplementation of a low-protein diet in children with end-stage renal disease. Pediatr. Nephrol. 2004, 19, 1156–1159. [Google Scholar] [CrossRef]
- Al-Jubori, Y.; Ahmed, N.T.B.; Albusaidi, R.; Madden, J.; Das, S.; Sirasanagandla, S.R. The Efficacy of Gum Arabic in Managing Diseases: A Systematic Review of Evidence-Based Clinical Trials. Biomolecules 2023, 13, 138. [Google Scholar] [CrossRef]
- Phillips, G.O.; Ogasawara, T.; Ushida, K. The regulatory and scientific approach to defining gum arabic (Acacia senegal and Acacia seyal) as a dietary fibre. Food Hydrocoll. 2008, 22, 24–35. [Google Scholar] [CrossRef]
- Jarrar, A.H.; Stojanovska, L.; Apostolopoulos, V.; Feehan, J.; Bataineh, M.F.; Ismail, L.C.; Al Dhaheri, A.S. The effect of gum arabic (Acacia senegal) on cardiovascular risk factors and gastrointestinal symptoms in adults at risk of metabolic syndrome: A randomized clinical trial. Nutrients 2021, 13, 194. [Google Scholar] [CrossRef] [PubMed]
- Ali, B.H.; Ziada, A.; Blunden, G. Biological effects of gum arabic: A review of some recent research. Food Chem. Toxicol. 2009, 47, 1–8. [Google Scholar] [CrossRef] [PubMed]
- Matsumoto, N.; Riley, S.; Fraser, D.; Al-Assaf, S.; Ishimura, E.; Wolever, T.; Phillips, G.O.; Phillips, A.O. Butyrate modulates TGF-β1 generation and function: Potential renal benefit for Acacia (sen) SUPERGUMTM(gum arabic)? Kidney Int. 2006, 69, 157–256. [Google Scholar] [CrossRef][Green Version]
- Phillips, A.O.; Phillips, G.O. Biofunctional behaviour and health benefits of a specific gum arabic. Food Hydrocoll. 2011, 25, 165–169. [Google Scholar] [CrossRef]
- Doi, Y.; Ichihara, T.; Hagiwara, A.; Imai, N.; Tamano, S.; Orikoshi, H.; Ogasawara, K.; Sasaki, Y.; Nakamura, M.; Shirai, T. A ninety-day oral toxicity study of a new type of processed gum arabic, from Acacia tree (Acacia senegal) exudates, in F344 rats. Food Chem. Toxicol. 2006, 44, 560–566. [Google Scholar] [CrossRef]
- Anderson, D.M.W. Evidence for the safety of gum arabic (Acacia senegal (L.) Willd.) as a food additive—A brief review. Food Addit. Contam. 1986, 3, 225–230. [Google Scholar] [CrossRef]
- Kaddam, L.A.; Fdl-Elmula, I.; Eisawi, O.A.; Abdelrazig, H.A.; Elnimeiri, M.K.; Saeed, A.M. Biochemical effects and safety of Gum Arabic (Acacia senegal) supplementation in patients with sickle cell anemia. Blood Res. 2019, 54, 31–37. [Google Scholar] [CrossRef] [PubMed]
- Elamin, S.; Alkhawaja, M.J.; Bukhamsin, A.Y.; Idris, M.A.S.; Abdelrahman, M.M.; Abutaleb, N.K.; Housawi, A.A. Gum Arabic Reduces C-Reactive Protein in Chronic Kidney Disease Patients without Affecting Urea or Indoxyl Sulfate Levels. Int. J. Nephrol. 2017, 2017, 9501470. [Google Scholar] [CrossRef] [PubMed]
- Al Mosawi, A.J. The use of acacia gum in end stage renal failure. J. Trop. Pediatr. 2007, 53, 362–365. [Google Scholar] [CrossRef]
- Lakshmanan, A.P.; Al Za’abi, M.; Ali, B.H.; Terranegra, A. The influence of the prebiotic gum acacia on the intestinal microbiome composition in rats with experimental chronic kidney disease. Biomed. Pharmacother. 2021, 133, 110992. [Google Scholar] [CrossRef]
- Calame, W.; Weseler, A.R.; Viebke, C.; Flynn, C.; Siemensma, A.D. Gum arabic establishes prebiotic functionality in healthy human volunteers in a dose-dependent manner. Br. J. Nutr. 2008, 100, 1269–1275. [Google Scholar] [CrossRef]
- Ali, B.H.; Al-Husseni, I.; Beegam, S.; Al-Shukaili, A.; Nemmar, A.; Schierling, S.; Queisser, N.; Schupp, N. Effect of Gum Arabic on Oxidative Stress and Inflammation in Adenine-Induced Chronic Renal Failure in Rats. PLoS ONE 2013, 8, e55242. [Google Scholar] [CrossRef] [PubMed]
- Al Za’abi, M.; Al Busaidi, M.; Yasin, J.; Schupp, N.; Nemmar, A.; Ali, B.H. Development of a new model for the induction of chronic kidney disease via intraperitoneal adenine administration, and the effect of treatment with gum acacia thereon. Am. J. Transl. Res. 2015, 7, 28. [Google Scholar] [CrossRef]
- Al-Majed, A.A.; Abd-Allah, A.R.A.; Al-Rikabi, A.C.; Al-Shabanah, O.A.; Mostafa, A.M. Effect of oral administration of arabic gum on cisplatin-induced nephrotoxicity in rats. J. Biochem. Mol. Toxicol. 2003, 17, 146–153. [Google Scholar] [CrossRef]
- Kamal, E.; Kaddam, L.A.; Dahawi, M.; Osman, M.; Salih, M.A.; Alagib, A.; Saeed, A. Gum Arabic fibers decreased inflammatory markers and disease severity score among rheumatoid arthritis patients, phase II Trial. Int. J. Rheumatol. 2018, 2018, 4197537. [Google Scholar] [CrossRef]
- Ahmed, A.A.; Fedail, J.S.; Musa, H.H.; Musa, T.H.; Sifaldin, A.Z. Gum Arabic supplementation improved antioxidant status and alters expression of oxidative stress gene in ovary of mice fed high fat diet. Middle East Fertil Soc. J. 2016, 21, 101–108. [Google Scholar] [CrossRef]
- Ali, B.H.; Al-Salam, S.; Al Za’Abi, M.; Waly, M.I.; Ramkumar, A.; Beegam, S.; Al-Lawati, I.; Adham, S.A.; Nemmar, A. New model for adenine-induced chronic renal failure in mice, and the effect of gum acacia treatment thereon: Comparison with rats. J. Pharmacol. Toxicol. Methods 2013, 68, 384–393. [Google Scholar] [CrossRef] [PubMed]
- Siednamohammeddeen, N.; Badi, R.; Mohammeddeen, T.; Enan, K.; Saeed, A. The effect of gum Arabic supplementation on cathelicidin expression in monocyte derived macrophages in mice. BMC Complement Med. Ther. 2022, 22, 1–7. [Google Scholar] [CrossRef] [PubMed]
- Al Suleimani, Y.M.; Al Za’Abi, M.; Ramkumar, A.; Al Mahruqi, A.S.; Tageldin, M.H.; Nemmar, A.; Ali, B.H. Influence of treatment with gum acacia on renal vascular responses in a rat model of chronic kidney disease. Eur. Rev. Med. Pharmacol. Sci. 2015, 19, 498–506. [Google Scholar]
- Mohammed, M.E.; Abbas, A.M.; Badi, R.M.; Bashir, S.O.; Osman, O.M.; Morsy, M.D.; Saeed, A.M. Effect of Acacia senegal on TGF-β1 and vascular mediators in a rat model of diabetic nephropathy. Arch. Physiol. Biochem. 2022, 128, 1548–1558. [Google Scholar] [CrossRef]
- Khalid, S.A.; Musa, A.; Saeed, A.; Ali, N.E.A.; Abugroun, E.A.; Mohamed, G.; Elnima, E.I.; Alkarib, S.Y.; Agib, E.G.; Phillips, G.O.; et al. Gum Arabic in renal disease (GARDS Study): Clinical evidence of dietary supplementation impact on progression of renal dysfunction. J. Funct. Foods 2021, 82, 104515. [Google Scholar] [CrossRef]
- Ali, N.E.; Kaddam, L.A.; Alkarib, S.Y.; Kaballo, B.G.; Khalid, S.A.; Higawee, A.; AbdElhabib, A.; AlaaAldeen, A.; Phillips, A.O.; Saeed, A.M. Gum Arabic (Acacia senegal) Augmented Total Antioxidant Capacity and Reduced C-Reactive Protein among Haemodialysis Patients in Phase II Trial. Int. J. Nephrol. 2020, 2020, 7214673. [Google Scholar] [CrossRef] [PubMed]
- El-Shafei, R.A.; El-Adl, M.A.; Ali, H.S.; Nomier, Y. Ameliorative effect of Arabic gum Acacia and mori extracts in streptozotocin-induced diabetic rats: Implications of Cas-3 and TGF-β. Eur. Rev. Med. Pharmacol. Sci. 2023, 27, 2845–2857. [Google Scholar] [PubMed]
- Ibrahim, R.M.; Abdelhafez, H.M.; EL-Shamy, S.A.E.L.-M.; Eid, F.A.; Mashaal, A. Arabic gum ameliorates systemic modulation in Alloxan monohydrate-induced diabetic rats. Sci. Rep. 2023, 13, 5005. [Google Scholar] [CrossRef]
- Babiker, R.; Elmusharaf, K.; Keogh, M.B.; Banaga, A.S.I.; Saeed, A.M. Metabolic effect of Gum Arabic (Acacia senegal) in patients with Type 2 Diabetes Mellitus (T2DM): Randomized, placebo controlled double blind trial. Funct. Foods Health Dis. 2017, 7, 222–234. [Google Scholar] [CrossRef]
- Nasir, O.; Artunc, F.; Wang, K.; Rexhepaj, R.; Föller, M.; Ebrahim, A.; Kempe, D.; Biswas, R.; Bhandaru, M.; Walter, M.; et al. Downregulation of Mouse Intestinal Na+-coupled Glucose Transporter SGLT1 by Gum Arabic (Acacia senegal). Cell. Physiol. Biochem. 2010, 25, 203–210. [Google Scholar] [CrossRef]
- Ali, B.H.; Alqarawi, A.A.; Ahmed, I.H. Does treatment with gum Arabic affect experimental chronic renal failure in rats? Fundam. Clin. Pharmacol. 2004, 18, 327–329. [Google Scholar] [CrossRef]
- Ali, B.H.; Al-Salam, S.; Al Za’Abi, M.; Al Balushi, K.A.; Ramkumar, A.; Waly, M.I.; Yasin, J.; Adham, S.A.; Nemmar, A. Does Swimming Exercise Affect Experimental Chronic Kidney Disease in Rats Treated with Gum Acacia? PLoS ONE 2014, 9, e102528. [Google Scholar] [CrossRef]
- Ali, B.H.; Al-Salam, S.; Al Husseni, I.; Kayed, R.R.; Al-Masroori, N.; Al-Harthi, T.; Al Zaabi, M.; Nemmar, A. Effects of Gum Arabic in rats with adenine-induced chronic renal failure. Exp. Biol. Med. 2010, 235, 373–382. [Google Scholar] [CrossRef]
- Ali, B.H.; Al Balushi, K.; Al-Husseini, I.; Mandel, P.; Nemmar, A.; Schupp, N.; Ribeiro, D. Gum acacia mitigates genetic damage in adenine-induced chronic renal failure in rats. Eur. J. Clin. Investig. 2015, 45, 1221–1227. [Google Scholar] [CrossRef]
- Ali, B.H.; Al Za’abi, M.; Al Suleimani, Y.; Manoj, P.; Ali, H.; Ribeiro, D.A.; Nemmar, A. Gum arabic reduces inflammation, oxidative, and nitrosative stress in the gastrointestinal tract of mice with chronic kidney disease. Naunyn. Schmiedebergs Arch. Pharmacol. 2020, 393, 1427–1436. [Google Scholar] [CrossRef]
- Ali, B.H.; Ziada, A.; Al Husseni, I.; Beegam, S.; Nemmar, A. Motor and behavioral changes in rats with adenine-induced chronic renal failure: Influence of acacia gum treatment. Exp. Biol. Med. 2011, 236, 107–112. [Google Scholar] [CrossRef]
- Ali, B.H.; Al Za’abi, M.; Karaca, T.; Al Suleimani, Y.; Al Balushi, K.A.; Manoj, P.; Ashique, M.; Nemmar, A. Potassium bromate-induced kidney damage in rats and the effect of gum acacia thereon. Am. J. Transl. Res. 2018, 10, 126. [Google Scholar]
- Ali, B.H.; Al-Qarawi, A.A.; Haroun, E.M.; Mousa, H.M. The Effect of Treatment with Gum Arabic on Gentamicin Nephrotoxicity in Rats: A Preliminary Study. Ren. Fail. 2003, 25, 15–20. [Google Scholar] [CrossRef]
- Al Za’Abi, M.; Al Salam, S.; Al Suleimani, Y.; Manoj, P.; Nemmar, A.; Ali, B.H. Gum Acacia Improves Renal Function and Ameliorates Systemic Inflammation, Oxidative and Nitrosative Stress in Streptozotocin-Induced Diabetes in Rats with Adenine-Induced Chronic Kidney Disease. Cell. Physiol. Biochem. 2018, 45, 2293–2304. [Google Scholar] [CrossRef] [PubMed]
- Ali, B.H.; Al Za’Abi, M.; Ramkumar, J.; Yasin, J.; Nemmar, A. Anemia in adenine-induced chronic renal failure and the influence of treatment with gum acacia thereon. Physiol. Res. 2014, 63, 351–358. [Google Scholar] [CrossRef] [PubMed]
- Ali, B.H.; Ziada, A.; Al Husseni, I.; Beegam, S.; Al-Ruqaishi, B.; Nemmar, A. Effect of Acacia gum on blood pressure in rats with adenine-induced chronic renal failure. Phytomedicine 2011, 18, 1176–1180. [Google Scholar] [CrossRef]
- Al Suleimani, Y.M.; Al Mahruqi, A.S.; Al Za’Abi, M.; Shalaby, A.; Ashique, M.; Nemmar, A.; Ali, B.H. Effect of diesel exhaust particles on renal vascular responses in rats with chronic kidney disease. Environ. Toxicol. 2017, 32, 541–549. [Google Scholar] [CrossRef]
- Glover, D.A.; Ushida, K.; Phillips, A.O.; Riley, S.G. Acacia(sen) SUPERGUMTM (Gum arabic): An evaluation of potential health benefits in human subjects. Food Hydrocoll. 2009, 23, 2410–2415. [Google Scholar] [CrossRef]
- Kamal, E.; Kaddam, L.A.G.; Alagib, A.; Saeed, A. Dietary Fibers (Gum Arabic) Supplementation Modulates Hepatic and Renal Profile Among Rheumatoid Arthritis Patients, Phase II Trial. Front. Nutr. 2021, 8, 552049. [Google Scholar] [CrossRef]
- Al-Majed, A.A.; Mostafa, A.M.; Al-Rikabi, A.C.; Al-Shabanah, O.A. Protective effects of oral arabic gum administration on gentamicin-induced nephrotoxicity in rats. Pharmacol. Res. 2002, 46, 445–451. [Google Scholar] [CrossRef]
- Nasir, O.; Artunc, F.; Saeed, A.; Kambal, M.; Kalbacher, H.; Sandulache, D.; Boini, K.M.; Jahovic, N.; Lang, F. Effects of Gum Arabic (Acacia senegal) on Water and Electrolyte Balance in Healthy Mice. J. Ren. Nutr. 2008, 18, 230–238. [Google Scholar] [CrossRef]
- Nasir, O.; Umbach, A.T.; Rexhepaj, R.; Ackermann, T.F.; Bhandaru, M.; Ebrahim, A.; Artunc, F.; Kempe, D.S.; Puchchakayala, G.; Siraskar, B.; et al. Effects of gum arabic (Acacia senegal) on renal function in diabetic mice. Kidney Blood Press. Res. 2012, 35, 365–372. [Google Scholar] [CrossRef]
- Mahmoud, M.F.; Diaai, A.A.; Ahmed, F. Evaluation of the Efficacy of Ginger, Arabic Gum, and Boswellia in Acute and Chronic Renal Failure. Ren. Fail. 2012, 34, 73–82. [Google Scholar] [CrossRef]
- Gado, A.M.; Aldahmash, B.A. Antioxidant effect of Arabic gum against mercuric chloride-induced nephrotoxicity. Drug Des. Devel. Ther. 2013, 7, 1245–1252. [Google Scholar] [CrossRef]
- Ali, B.H.; Beegam, S.; Al-Lawati, I.; Waly, M.I.; AL Za’Abi, M.; Nemmar, A. Comparative efficacy of three brands of gum acacia on adenine-induced chronic renal failure in rats. Physiol. Res. 2013, 62, 47–56. [Google Scholar] [CrossRef]
- Ali, B.H.; Inuwa, I.; Al Za’Abi, M.; Al Bahlani, S.; Al Issaei, H.; Ramkumar, A.; Madanagopal, T.; Nemmar, A.; Malheiros, D.M.; Zatz, R. Renal and myocardial histopathology and morphometry in rats with adenine-induced chronic renal failure: Influence of gum acacia. Cell. Physiol. Biochem. 2014, 34, 818–828. [Google Scholar] [CrossRef]
- Hammad, F.T.; Al Salam, S.; Nemmar, A.; Ali, M.; Lubbad, L.; Hammad, F.T.; Al Salam, S.; Nemmar, A.; Ali, M.; Lubbad, L. The effect of Arabic gum on renal function in reversible unilateral ureteric obstruction. Biomolecules 2019, 9, 25. [Google Scholar] [CrossRef]
- Shafeek, F.; Abu-Elsaad, N.; El-Karef, A.; Ibrahim, T. Gum Acacia mitigates diclofenac nephrotoxicity by targeting monocyte chemoattractant protein-1, complement receptor-1 and pro-apoptotic pathways. Food Chem. Toxicol. 2019, 129, 162–168. [Google Scholar] [CrossRef]
- Albeladi, O. Histochemical study of the effect of glycerol on the kidney of male albino rats treated with gum arabic. J. Biochem. Technol. 2014, 10, 91–97. [Google Scholar]
- Al-Asmakh, M.; Sohail, M.U.; Al-Jamal, O.; Shoair, B.M.; Al-Baniali, A.Y.; Bouabidi, S.; Nasr, S.; Bawadi, H. The Effects of Gum Acacia on the Composition of the Gut Microbiome and Plasma Levels of Short-Chain Fatty Acids in a Rat Model of Chronic Kidney Disease. Front. Pharmacol. 2020, 11, 569402. [Google Scholar] [CrossRef]
- El-Garawani, I.; El-Nabi, S.H.; El Kattan, A.; Sallam, A.; Elballat, S.; Abou-Ghanima, S.; El Azab, I.H.; El-Seedi, H.R.; Khalifa, S.A.M.; El-Shamy, S. The Ameliorative Role of Acacia senegal Gum against the Oxidative Stress and Genotoxicity Induced by the Radiographic Contrast Medium (Ioxitalamate) in Albino Rats. Antioxidants 2021, 10, 221. [Google Scholar] [CrossRef]
- Refaie, A.A.; Shalby, A.B.; Kassem, S.M.; Khalil, W.K.B. DNA Damage and Expression Profile of Genes Associated with Nephrotoxicity Induced by Butralin and Ameliorating Effect of Arabic Gum in Female Rats. Appl. Biochem. Biotechnol. 2021, 193, 3454–3468. [Google Scholar] [CrossRef]
- Bashir, S.O.; Osman, O.M.; Zakr, M.S.; Aboonq, M.S.; Mirdad, M.T.; Khalil, K.I.; Morsy, M.D. Acacia senegal Inhibits Diabetic Nephropathy Ultrastructure Alteration and Renal Biomarkers Changes in Rats Acacia senegal Inhibe la Alteración de la Ultraestructura de la Nefropatía Diabética y los Cambios en los Biomarcadores Renales en Rata. Int. J. Morphol. 2022, 40, 808–816. [Google Scholar] [CrossRef]
- Shanab, O.; El-Rayes, S.M.; Khalil, W.F.; Ahmed, N.; Abdelkader, A.; Aborayah, N.H.; Atwa, A.M.; Mohammed, F.I.; Nasr, H.E.; Ibrahim, S.F.; et al. Nephroprotective effects of Acacia senegal against aflatoxicosis via targeting inflammatory and apoptotic signaling pathways. Ecotoxicol. Environ. Saf. 2023, 262, 115194. [Google Scholar] [CrossRef]
- Al-Ghamdi, F.; Al-Sulami, J.; Al-Nahari, H. Possible positive effect of gum Arabic against the toxicity of the drug furosemide on newborn rats. Int. J. Biol. Chem. 2023, 16, 56–71. [Google Scholar] [CrossRef]
- Bliss, D.Z.; Stein, T.P.; Schleifer, C.R.; Settle, R.G. Supplementation with gum arabic fiber increases fecal nitrogen excretion and lowers serum urea nitrogen concentration in chronic renal failure patients consuming a low-protein diet. Am. J. Clin. Nutr. 1996, 63, 392–398. [Google Scholar] [CrossRef]
- Ali, A.A.; Ali, K.E.; Fadlalla, A.E.; Khalid, K.E. The effects of gum arabic oral treatment on the metabolic profile of chronic renal failure patients under regular haemodialysis in Central Sudan. Nat. Prod. Res. 2008, 22, 12–21. [Google Scholar] [CrossRef]

Disclaimer/Publisher’s Note: The statements, opinions and data contained in all publications are solely those of the individual author(s) and contributor(s) and not of MDPI and/or the editor(s). MDPI and/or the editor(s) disclaim responsibility for any injury to people or property resulting from any ideas, methods, instructions or products referred to in the content. |
© 2024 by the author. Licensee MDPI, Basel, Switzerland. This article is an open access article distributed under the terms and conditions of the Creative Commons Attribution (CC BY) license (https://creativecommons.org/licenses/by/4.0/).
Share and Cite
Alobaidi, S. Therapeutic Potential of Gum Arabic (Acacia senegal) in Chronic Kidney Disease Management: A Narrative Review. J. Clin. Med. 2024, 13, 5778. https://doi.org/10.3390/jcm13195778
Alobaidi S. Therapeutic Potential of Gum Arabic (Acacia senegal) in Chronic Kidney Disease Management: A Narrative Review. Journal of Clinical Medicine. 2024; 13(19):5778. https://doi.org/10.3390/jcm13195778
Chicago/Turabian StyleAlobaidi, Sami. 2024. "Therapeutic Potential of Gum Arabic (Acacia senegal) in Chronic Kidney Disease Management: A Narrative Review" Journal of Clinical Medicine 13, no. 19: 5778. https://doi.org/10.3390/jcm13195778
APA StyleAlobaidi, S. (2024). Therapeutic Potential of Gum Arabic (Acacia senegal) in Chronic Kidney Disease Management: A Narrative Review. Journal of Clinical Medicine, 13(19), 5778. https://doi.org/10.3390/jcm13195778

