Planned Subtotal Resection following Stereotactic Radiosurgery of Koos 3 and 4 Vestibular Schwannomas
Abstract
1. Introduction
2. Materials and Methods
2.1. Gamma Knife Radiosurgery
2.2. Salvage Surgery
3. Results
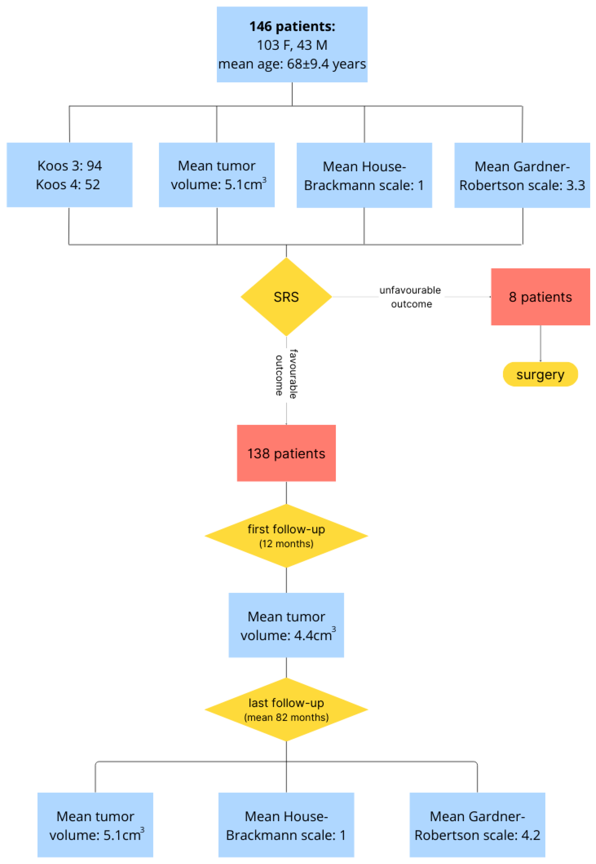
3.1. Basic Characteristic of the Study Group
3.2. Outcome of Gamma Knife Radiosurgery
3.3. Outcome of Surgery
4. Discussion
4.1. Initial Gamma Knife Surgery
4.2. Outcome of Microsurgery after SRS
4.3. Limitations
5. Conclusions
Author Contributions
Funding
Institutional Review Board Statement
Informed Consent Statement
Data Availability Statement
Conflicts of Interest
References
- Rinaldi, V.; Casale, M.; Bressi, F.; Potena, M.; Vesperini, E.; De Franco, A.; Silvestri, S.; Zini, C.; Salvinelli, F. Facial nerve outcome after vestibular schwannoma surgery: Our 18 experience. J. Neurol. Surg. B Skull Base 2012, 73, 21–27. [Google Scholar] [CrossRef] [PubMed]
- Samii, M.; Gerganov, V.M.; Samii, A. Functional outcome after complete surgical removal of giant vestibular 8 schwannomas. J. Neurosurg. 2010, 112, 860–867. [Google Scholar] [CrossRef] [PubMed]
- Starnoni, D.; Giammattei, L.; Cossu, G.; Link, M.J.; Roche, P.H.; Chacko, A.G.; Ohata, K.; Samii, M.; Suri, A.; Bruneau, M.; et al. Surgical management for large vestibular schwannomas: A systematic review, meta-analysis, and consensus statement on behalf of the EANS skull base section. Acta Neurochir. 2020, 162, 2595–2617. [Google Scholar] [CrossRef] [PubMed]
- Tos, M.; Stangerup, S.E.; Cayé-Thomasen, P.; Tos, T.; Thomsen, J. What Is the Real Incidence of Vestibular Schwannoma? Arch. Otolaryngol. Head Neck Surg. 2004, 130, 216–220. [Google Scholar] [CrossRef] [PubMed]
- Mindermann, T.; Schlegel, I. Grading of vestibular schwannomas and corresponding tumor volumes: Ramifications for radiosurgery. Acta Neurochir. 2013, 155, 71–74. [Google Scholar] [CrossRef] [PubMed]
- Briggs, R.J.; Luxford, W.M.; Atkins, J.S., Jr.; Hitselberger, W.E. Translabyrinthine removal of large acoustic neuromas. Neurosurgery 1994, 34, 785–791. [Google Scholar] [CrossRef] [PubMed]
- Chung, W.Y.; Liu, K.D.; Shiau, C.Y.; Wu, H.M.; Wang, L.W.; Guo, W.Y.; Ho, D.M.; Pan, D.H. Gamma knife surgery for vestibular schwannoma: 10-year experience of 195 cases. J. Neurosurg. 2005, 102, 87–96. [Google Scholar] [CrossRef] [PubMed]
- Huang, C.W.; Tu, H.T.; Chuang, C.Y.; Chang, C.S.; Chou, H.H.; Lee, M.T.; Huang, C.F. Gamma Knife radiosurgery for large vestibular schwannomas greater than 3 cm in diameter. J. Neurosurg. 2018, 128, 1380–1387. [Google Scholar] [CrossRef] [PubMed]
- Lanman, T.H.; Brackmann, D.E.; Hitselberger, W.E.; Subin, B. Report of 190 consecutive cases of large acoustic tumors (vestibular schwannoma) removed via the translabyrinthine approach. J. Neurosurg. 1999, 90, 617–623. [Google Scholar] [CrossRef]
- Mamikoglu, B.; Wiet, R.J.; Esquivel, C.R. Translabyrinthine approach for the management of large and giant vestibular schwannomas. Otol. Neurotol. 2002, 23, 224–227. [Google Scholar] [CrossRef]
- Stangerup, S.E.; Caye-Thomasen, P.; Tos, M.; Thomsen, J. The natural history of vestibular schwannoma. Otol. Neurotol. 2006, 27, 547–552. [Google Scholar] [CrossRef] [PubMed]
- Wiet, R.J.; Mamikoglu, B.; Odom, L.; Hoistad, D.L. Long-term results of the first 500 cases of acoustic neuroma surgery. Otolaryngol. Head Neck Surg. 2001, 124, 645–651. [Google Scholar] [CrossRef]
- Yang, H.C.; Kano, H.; Awan, N.R.; Lunsford, L.D.; Niranjan, A.; Flickinger, J.C.; Novotny, J., Jr.; Bhatnagar, J.P.; Kondziolka, D. Gamma Knife radiosurgery for larger-volume vestibular schwannomas. Clinical article. J. Neurosurg. 2011, 114, 801–807. [Google Scholar] [CrossRef]
- Hasegawa, T.; Kida, Y.; Yoshimoto, M.; Koike, J.; Goto, K. Evaluation of tumour expansion after stereotactic radiosurgery in patients harboring vestibular schwannomas. Neurosurgery 2006, 58, 1119–1128. [Google Scholar] [CrossRef]
- Limb, C.J.; Long, D.M.; Niparko, J.K. Acoustic neuromas after failed radiation therapy: Challenges of surgical salvage. Laryngoscope 2005, 115, 93–98. [Google Scholar] [CrossRef]
- Milligan, B.D.; Pollock, B.E.; Foote, R.L.; Link, M.J. Long-term tumor control and cranial nerve outcomes following Gamma Knife surgery for larger-volume vestibular schwannomas. J. Neurosurg. 2012, 116, 598–604. [Google Scholar] [CrossRef]
- Aboukaïs, R.; Bonne, N.X.; Touzet, G.; Vincent, C.; Reyns, N.; Lejeune, J.P. Progression of vestibular schawnnoma after GammaKnife radiosurgery: A challenge for microsurgical resection. Clin. Neurol. Neurosurg. 2018, 168, 77–82. [Google Scholar] [CrossRef] [PubMed]
- Iwai, Y.; Yamanaka, K.; Yamagata, K.; Yasui, T. Surgery after radiosurgery for acoustic neuromas: Surgical strategy and histological findings. Neurosurgery 2007, 60 (Suppl. S1), ONS75–ONS82. [Google Scholar] [CrossRef] [PubMed]
- Casentini, L.; Fornezza, U.; Perini, Z.; Perissinotto, E.; Colombo, F. Multisession stereotactic radiosurgery for large vestibular schwannomas. J. Neurosurg. 2015, 122, 818–824. [Google Scholar] [CrossRef]
- Chung, W.Y.; Pan, D.H.; Lee, C.C.; Wu, H.M.; Liu, K.D.; Yen, Y.S.; Guo, W.Y.; Shiau, C.Y.; Shih, Y.H. Large vestibular schwannomas treated by Gamma Knife surgery: Long-term outcomes. J. Neurosurg. 2010, 113, 112–121. [Google Scholar] [CrossRef]
- Gurgel, R.K.; Dogru, S.; Amdur, R.L.; Monfared, A. Facial nerve outcomes after surgery for large vestibular schwannomas. Neurosurg. Focus. 2012, 33, E16. [Google Scholar] [CrossRef] [PubMed]
- Yomo, S.; Arkha, Y.; Delsanti, C.; Roche, P.H.; Thomassin, J.M.; Régis, J. Repeat gamma knife surgery for regrowth of vestibular schwannomas. Neurosurgery 2009, 64, 48–55. [Google Scholar] [CrossRef] [PubMed]
- Szymoniuk, M.; Kochański, M.; Wilk, K.; Miazga, D.; Kanonik, O.; Dryla, A.; Kamieniak, P. Stereotactic radiosurgery for Koos grade IV vestibular schwannoma: A systematic review and meta-analysis. Acta Neurochirurg. 2024, 166, 101. [Google Scholar] [CrossRef] [PubMed]
- Klijn, S.; Verheul, J.B.; Beute, G.N.; Leenstra, S.; Mulder, J.J.; Kunst, H.P.; Hanssens, P.E. Gamma Knife radiosurgery for vestibular schwannomas: Evaluation of tumor control and its predictors in a large patient cohort in The Netherlands. J. Neurosurg. 2016, 124, 1619–1626. [Google Scholar] [CrossRef] [PubMed]
- Mindermann, T.; Schlegel, I. How to distinguish tumor growth from transient expansion of vestibular schwannomas following Gamma Knife radiosurgery. Acta Neurochir. 2014, 156, 1121–1123. [Google Scholar] [CrossRef] [PubMed]
- Nonaka, Y.; Fukushima, T.; Watanabe, K.; Friedman, A.H.; Cunningham, C.D., 3rd; Zomorodi, A.R. Surgical management of vestibular schwannomas after failed radiation treatment. Neurosurg. Rev. 2016, 39, 303–312. [Google Scholar] [CrossRef] [PubMed]
- Lee, D.J.; Westra, W.H.; Staecker, H.; Long, D.; Niparko, J.K.; Slattery, W.H., 3rd. Clinical and histopathologic features of recurrent vestibular schwannoma (acoustic neuroma) after stereotactic radiosurgery. Otol. Neurotol. 2003, 10, 650–660. [Google Scholar] [CrossRef] [PubMed]
- Wise, S.C.; Carlson, M.L.; Tveiten, Ø.V.; Driscoll, C.L.; Myrseth, E.; Lund-Johansen, M.; Link, M.J. Surgical salvage of recurrent vestibular schwannoma following prior stereotactic radiosurgery. Laryngoscope 2016, 126, 2580–2586. [Google Scholar] [CrossRef] [PubMed]
- Roche, P.H.; Khalil, M.; Thomassin, J.M.; Delsanti, C.; Régis, J. Surgical removal of vestibular schwannoma after failed gamma knife radiosurgery. Prog. Neurol. Surg. 2008, 21, 152–157. [Google Scholar] [CrossRef]
- Shuto, T.; Inomori, S.; Matsunaga, S.; Fujino, H. Microsurgery for vestibular schwannoma after gamma knife radiosurgery. Acta Neurochir. 2008, 150, 229–234. [Google Scholar] [CrossRef]
- Zhang, S.; Liu, W.; Hui, X.; You, C. Surgical treatment of giant vestibular schwannomas: Facial nerve outcome and tumor control. World Neurosurg. 2016, 94, 137–144. [Google Scholar] [CrossRef] [PubMed]
- Schwartz, M.S.; Kari, E.; Strickland, B.M.; Berliner, K.; Brackmann, D.E.; House, J.W.; Friedman, R.A. Evaluation of the increased use of partial resection of large vestibular schwanommas: Facial nerve outcomes and recurrence/regrowth rates. Otol. Neurotol. 2013, 34, 1456–1464. [Google Scholar] [CrossRef] [PubMed]
- Iwai, Y.; Ishibashi, K.; Watanabe, Y.; Uemura, G.; Yamanaka, K. Functional preservation after planned partial resection followed by gamma knife radiosurgery for large vestibular schwannomas. World Neurosurg. 2015, 84, 292–300. [Google Scholar] [CrossRef] [PubMed]
- Troude, L.; Boucekine, M.; Balossier, A.; Baucher, G.; Lavieille, J.P.; Régis, J.; Roche, P.H. Is salvage surgery for large vestibular schwannomas after failed gamma knife radiosurgery more challenging? Neurosurg. Rev. 2022, 45, 751–761. [Google Scholar] [CrossRef] [PubMed]



| Patient No. | Sex/ Age at Diagnosis | Symptoms at Diagnosis | House–Brackmann Scale | Gardner–Robertson Scale | |||||||||
|---|---|---|---|---|---|---|---|---|---|---|---|---|---|
| Hearing Impairment | Tinnitus | Vestibular | Trigeminal | Ataxia | Before GKS | Before Surgery | Early after Surgery | At Last Follow-Up | Before GKS | Before Surgery | At Last Follow-Up | ||
| 1. | M/53 | Yes | Yes | Yes | Yes | Yes | 1 | 1 | 2 | 1 | 1 | 3 | 4 |
| 2. | F/63 | Yes | Yes | Yes | No | No | 1 | 1 | 3 | 2 | 3 | 5 | 5 |
| 3. | F/51 | Yes | Yes | No | No | No | 1 | 1 | 3 | 3 | 2 | 3 | 4 |
| 4. | F/62 | Yes | Yes | Yes | Yes | Yes | 1 | 1 | 3 | 2 | 3 | 4 | 4 |
| 5. | M/42 | Yes | Yes | No | Yes | No | 1 | 1 | 1 | 1 | 1 | 3 | 4 |
| 6. | F/48 | Yes | Yes | Yes | No | No | 1 | 1 | 2 | 2 | 3 | 3 | 4 |
| 7. | F/59 | Yes | Yes | No | Yes | Yes | 1 | 1 | 2 | 2 | 5 | 4 | 4 |
| 8. | M/54 | Yes | Yes | Yes | Yes | Yes | 1 | 1 | 1 | 1 | 5 | 4 | 5 |
| No of ‘Yes’ | 8 | 8 | 5 | 5 | - | - | - | - | - | - | - | ||
| Patient No. | Tumor Size (Koos Scale) | Tumor Volume (cm3) | Dose (Gy) | Perifocal Edema after GKS | Type of Progression | Time From | ||||||
|---|---|---|---|---|---|---|---|---|---|---|---|---|
| Before GKS | Before Surgery | Before GKS | On Surgery | At 6 Months after Surgery | At Last Follow-Up | on Tumor | on Cochlea | GKS to Volume Progression (Months): | GKS to Surgery (Months): | |||
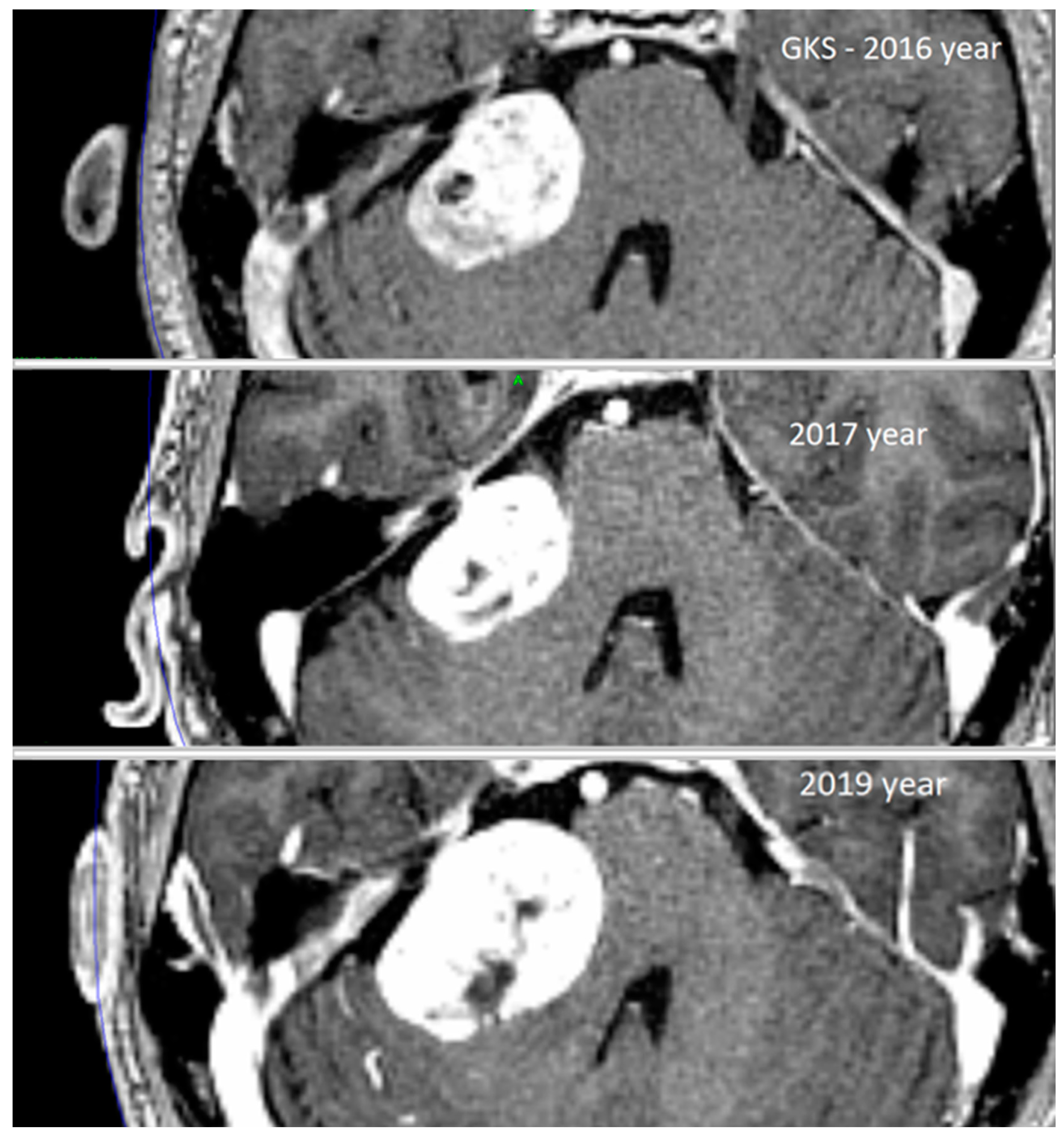
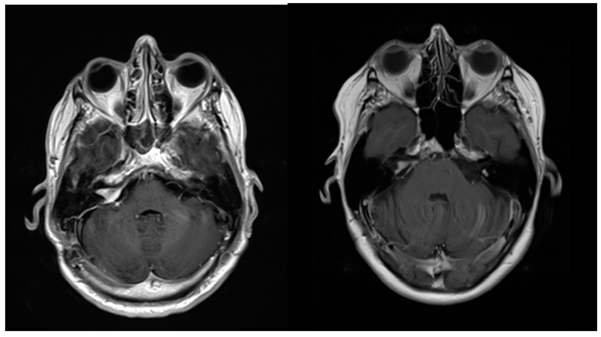
| 1. | 4 | 4 | 10.2 | 15.0 | 1.9 | 1.7 | 12 | 8.1 | + | solid | 32 | 42 |
| 2. | 3 | 4 | 3.2 | 4.4 | 1.2 | 0.4 | 12 | 6.8 | - | solid | 12 | 26 |
| 3. | 4 | 4 | 4.7 | 12.3 | 1.1 | 0.8 | 12 | 9.9 | - | necrosis | 24 | 36 |
| 4. | 4 | 4 | 4.5 | 8.3 | 0.3 | 0.03 | 12 | 5.6 | + | cystic | 24 | 84 |
| 5. | 4 | 4 | 7.7 | 9.4 | 2.2 | 1.9 | 12 | 7.6 | - | necrosis | 24 | 36 |
| 6. | 4 | 4 | 8.2 | 11.7 | 1.6 | 1.2 | 12 | 8.5 | + | necrosis | 24 | 38 |
| 7. | 3 | 4 | 3.9 | 7.7 | 1.2 | 0.5 | 12 | 6.2 | - | solid | 18 | 52 |
| 8. | 4 | 4 | 5.0 | 10.3 | 2.1 | 1.1 | 12 | 7.5 | - | necrosis | 27 | 46 |
| Mean: | 3.75 | 4 | 5.9 ± 2.5 | 9.9 ± 3.2 | 1.5 ± 0.6 | 0.9 ± 0.6 | 12 | 7.5 ± 1.4 | - | - | 22 ± 5.9 | 45 ± 17.5 |
Disclaimer/Publisher’s Note: The statements, opinions and data contained in all publications are solely those of the individual author(s) and contributor(s) and not of MDPI and/or the editor(s). MDPI and/or the editor(s) disclaim responsibility for any injury to people or property resulting from any ideas, methods, instructions or products referred to in the content. |
© 2024 by the authors. Licensee MDPI, Basel, Switzerland. This article is an open access article distributed under the terms and conditions of the Creative Commons Attribution (CC BY) license (https://creativecommons.org/licenses/by/4.0/).
Share and Cite
Turek, G.; Dzierzęcki, S.; Obierzyński, P.; Drożdż, A.; Mariak, Z.; Zielińska-Turek, J.; Czyżewski, W.; Dżaman, K.; Ząbek, M. Planned Subtotal Resection following Stereotactic Radiosurgery of Koos 3 and 4 Vestibular Schwannomas. J. Clin. Med. 2024, 13, 4107. https://doi.org/10.3390/jcm13144107
Turek G, Dzierzęcki S, Obierzyński P, Drożdż A, Mariak Z, Zielińska-Turek J, Czyżewski W, Dżaman K, Ząbek M. Planned Subtotal Resection following Stereotactic Radiosurgery of Koos 3 and 4 Vestibular Schwannomas. Journal of Clinical Medicine. 2024; 13(14):4107. https://doi.org/10.3390/jcm13144107
Chicago/Turabian StyleTurek, Grzegorz, Sebastian Dzierzęcki, Paweł Obierzyński, Adrian Drożdż, Zenon Mariak, Justyna Zielińska-Turek, Wojciech Czyżewski, Karolina Dżaman, and Mirosław Ząbek. 2024. "Planned Subtotal Resection following Stereotactic Radiosurgery of Koos 3 and 4 Vestibular Schwannomas" Journal of Clinical Medicine 13, no. 14: 4107. https://doi.org/10.3390/jcm13144107
APA StyleTurek, G., Dzierzęcki, S., Obierzyński, P., Drożdż, A., Mariak, Z., Zielińska-Turek, J., Czyżewski, W., Dżaman, K., & Ząbek, M. (2024). Planned Subtotal Resection following Stereotactic Radiosurgery of Koos 3 and 4 Vestibular Schwannomas. Journal of Clinical Medicine, 13(14), 4107. https://doi.org/10.3390/jcm13144107

