Use of Real-World FHIR Data Combined with Context-Sensitive Decision Modeling to Guide Sentinel Biopsy in Melanoma
Abstract
1. Introduction
1.1. Background and Significance
1.2. Objectives
- RQ1 (simulation-related): Are all the data needed at defined decision points available in the EHR, and is it possible to visualize the actual clinical treatment path using this data?
- RQ2 (evaluation-related): Are the data used in the SOP for decision-making complete, and does the SOP accurately define the needed data for a given decision point?
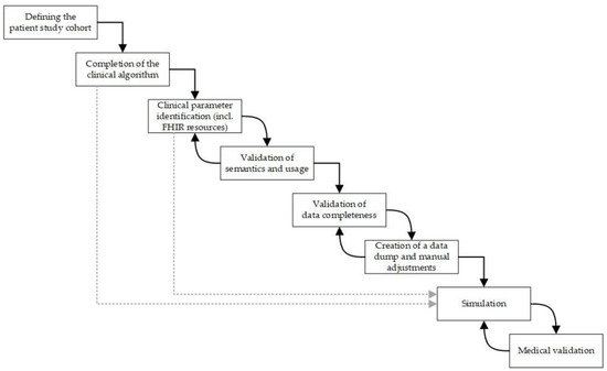
2. Materials and Methods
2.1. Data Collection
2.2. Technical Set-Up for Simulation
2.3. Data Analysis
2.4. Evaluation at the Point of Care
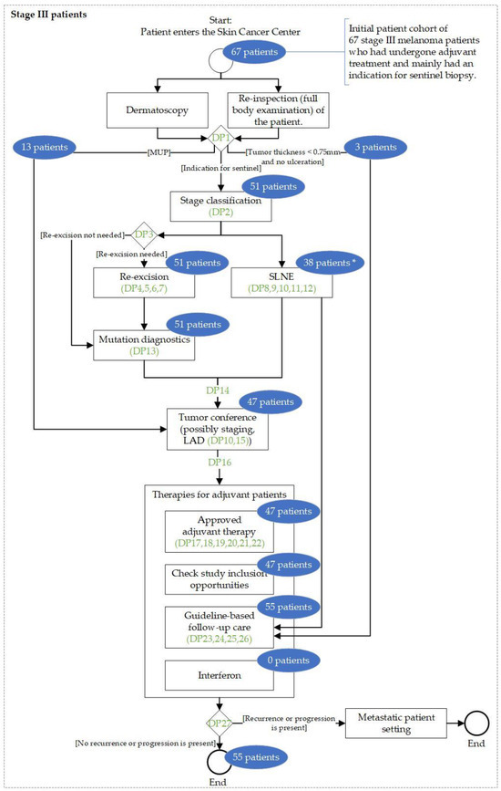
3. Results
3.1. Pre-Processing Results
3.2. Simulation Results
| ID | Defined Decision Points | Number of Patients Successfully Passed |
|---|---|---|
| DP1 | What is the patient’s treatment goal in the Skin Cancer Center Essen? | 67 |
| DP2 | Is the tumor ulcerated AND/OR the tumor thickness > 0.75 mm? | 51 |
| DP3 | Resection status: In case of R1, complete excision with safety margin; in case of R0, safety margin. | 51 |
| DP4 | What is the residual classification? | 51 |
| DP5 | Is there an anatomical, difficult localization (face, acra, etc.) or a non-resectable condition? | 51 |
| DP6 * | If the resection status is R1, is an R0 resection status possible? | 0 |
| DP7 | What is the tumor thickness according to Breslow? | 51 |
| DP8 | Which tumor thickness and risk factors are present? | 51 |
| DP9 | Are the lymph node sonography findings unremarkable? | 39 |
| DP10 1 | Is the patient MRI-compatible? | 72 |
| DP11 | Is the SLNE status positive? | 38 |
| DP12 | Is there evidence of metastases? | 25 |
| DP13 | Is the melanoma stage ≥ IIC? | 51 |
| DP14 2 | What is the SLNE status? | 34 |
| DP15 | Is there an indication for LAD? | 47 |
| DP16 | What steps does the tumor conference decision specify for adjuvant patient treatment? | 47 |
| DP17 | What does the tumor conference decision specify regarding the indication for adjuvant/systemic therapy? | 47 |
| DP18 | What is the indication for systemic therapy? | 47 |
| DP19 | Is a port implantation planned? | 28 |
| DP20 | Which adjuvant therapy will be used? | 28 |
| DP21 | Which of the three adjuvant therapies will be used? | 19 |
| DP22 * | What does the tumor conference decision specify after the occurrence of side effects or a recurrence? | 0 |
| DP23 | What is the patient’s tumor stage? | 55 |
| DP24 | In which follow-up year is the patient? | 53 |
| DP25 | Is the patient in the sixth follow-up year or higher? | 55 |
| DP26 * | Is the patient in the sixth to 10th year of follow-up? | 2 |
| DP27 | Does the patient have a recurrence or progression/appearance of metastases? | 55 |
- DP1: What is the patient’s treatment goal in the Skin Cancer Center Essen?
- DP8: Which tumor thickness and risk factors are present, and will the SLNE be performed?
- DP16: What steps does the tumor conference decision specify for adjuvant patient treatment?
3.3. Results of the Survey Evaluation in Terms of Completeness of Data and Next Steps after Decision-Making
3.3.1. Evaluation of the Completeness of the Required Data
3.3.2. Evaluation of the Next Treatment Steps Based on the Required Data
4. Discussion
4.1. Variables
4.2. Real-World Patient Data
4.3. Data Completeness
4.4. Limitations
4.5. Strengths
4.6. Implications and Future Work
5. Conclusions
Author Contributions
Funding
Institutional Review Board Statement
Informed Consent Statement
Data Availability Statement
Acknowledgments
Conflicts of Interest
Appendix A
| Clinical Parameter | FHIR Queries to Access the Data in the SHIP [19] Data Platform |
|---|---|
| Sex | fhir:Patient.gender |
| Date of primary diagnosis | fhir:Condition.onsetDateTime |
| Age (at primary diagnosis) = (Date of primary diagnosis − Birth date) | fhir:Condition.onsetDateTime-fhir:Patient.birthDate |
| Tumor thickness, Breslow | fhir:Observation.where(code.coding.code = ‘B1AAYPBTUDI’).valueQuantity.value |
| Ulceration | fhir:Observation.where(code.coding.where(code = ‘B1AAYPBULZ’)).valueBoolean |
| Mitotic rate | fhir:Observation.where(code.coding.where(code = ‘B1AAYPBMITOS’)).valueQuantity.value |
| pT | fhir:Observation.component.valueCodeableConcept.coding.where(system = ‘https://uk-essen.de/HIS/Cerner/Medico/TumorDocumentation/pTNM/T’).code |
| Tumor status lymph nodes | fhir:Observation.where(code.coding.code = ‘C0475754’).valueCodeableConcept.coding.code |
| Metastasis detection | fhir:Observation.where(code.coding.code = ‘C0449918’).valueCodeableConcept.coding.code |
| SLNE status (Number of affected sentinel lymph nodes) | fhir:Observation.component.where(code.coding.code = ‘B1AAYTNMASNB’).valueQuantity.value) |
| Residual classification | fhir:Observation.component.valueCodeableConcept.coding.where(system = ‘https://uk-essen.de/HIS/Cerner/Medico/TumorDocumentation/pTNM/LokaleResidualklassifikation’).code |
| pTNM stage | fhir:Observation.where(identifier.system = ‘https://uk-essen.de/HIS/Cerner/Medico/TumorDocumentation/pTNM’).valueCodeableConcept.coding.display |
| BRAF status | fhir:Observation.where(code.coding.code = ‘B1AAYPBG1ER’).valueCodeableConcept.coding.display |
| Overall tumor status | fhir:Observation.where(code.coding.code = ‘C0475752’).valueCodeableConcept.coding.code |
| Capsular breakthrough | fhir:Observation.where(code.coding.code = ‘B1AAYPBKDB’).valueBoolean |
| Follow-up year (Reference date for calculation: 26 October 2023 | Query the date of the pTNM tumor stage (date_pTNM): fhir:Observation.where(identifier.system = ‘https://uk-essen.de/HIS/Cerner/Medico/TumorDocumentation/pTNM’).effectiveDateTime Calculation of the follow-up year: int(((datetime.datetime.strptime(‘2023-10-26’, ‘%Y-%m-%d’).date())-date_pTNM).days/365.2425) |
References
- Walsh, S.; de Jong, E.E.C.; van Timmeren, J.E.; Ibrahim, A.; Compter, I.; Peerlings, J.; Sanduleanu, S.; Refaee, T.; Keek, S.; Larue, R.T.H.M.; et al. Decision Support Systems in Oncology. JCO Clin. Cancer Inform. 2019, 3, 1–9. [Google Scholar] [CrossRef] [PubMed]
- Beauchemin, M.; Murray, M.T.; Sung, L.; Hershman, D.L.; Weng, C.; Schnall, R. Clinical decision support for therapeutic decision-making in cancer: A systematic review. Int. J. Med. Inform. 2019, 130, 103940. [Google Scholar] [CrossRef]
- Mazo, C.; Kearns, C.; Mooney, C.; Gallagher, W.M. Clinical Decision Support Systems in Breast Cancer: A Systematic Review. Cancers 2020, 12, 369. [Google Scholar] [CrossRef] [PubMed]
- Rao, T.S.S.; Radhakrishnan, R.; Andrade, C. Standard operating procedures for clinical practice. Indian J. Psychiatry 2011, 53, 1–3. [Google Scholar] [CrossRef] [PubMed]
- Lödel, S.; Ostgathe, C.; Heckel, M.; Oechsle, K.; Gahr, S. Standard Operating Procedures (SOPs) for Palliative Care in German Comprehensive Cancer Centers—An evaluation of the implementation status. BMC Palliat. Care 2020, 19, 62. [Google Scholar] [CrossRef] [PubMed]
- Peleg, M. Computer-interpretable clinical guidelines: A methodological review. J. Biomed. Inform. 2013, 46, 744–763. [Google Scholar] [CrossRef] [PubMed]
- Klarenbeek, S.E.; Weekenstroo, H.H.A.; Sedelaar, J.P.M.; Fütterer, J.J.; Prokop, M.; Tummers, M. The Effect of Higher Level Computerized Clinical Decision Support Systems on Oncology Care: A Systematic Review. Cancers 2020, 12, 1032. [Google Scholar] [CrossRef] [PubMed]
- Dennstädt, F.; Treffers, T.; Iseli, T.; Panje, C.; Putora, P.M. Creation of clinical algorithms for decision-making in oncology: An example with dose prescription in radiation oncology. BMC Med. Inform. Decis. Mak. 2021, 21, 212. [Google Scholar] [CrossRef] [PubMed]
- Pawloski, P.A.; Brooks, G.A.; Nielsen, M.E.; Olson-Bullis, B.A. A Systematic Review of Clinical Decision Support Systems for Clinical Oncology Practice. J. Natl. Compr. Cancer Netw. 2019, 17, 331–338. [Google Scholar] [CrossRef]
- Manktelow, M.; Iftikhar, A.; Bucholc, M.; McCann, M.; O’Kane, M. Clinical and operational insights from data-driven care pathway mapping: A systematic review. BMC Med. Inform. Decis. Mak. 2022, 22, 43. [Google Scholar] [CrossRef]
- Taber, P.; Radloff, C.; Del Fiol, G.; Staes, C.; Kawamoto, K. New Standards for Clinical Decision Support: A Survey of The State of Implementation. Yearb. Med. Inform. 2021, 30, 159–171. [Google Scholar] [CrossRef]
- Bender, D.; Sartipi, K. HL7 FHIR: An Agile and RESTful approach to healthcare information exchange. In Proceedings of the 2013 IEEE 26th International Symposium on Computer-Based Medical Systems (CBMS), Porto, Portugal, 20–22 June 2013; IEEE: New York, NY, USA, 2013; pp. 326–331, ISBN 978-1-4799-1053-3. [Google Scholar]
- de Ramón Fernández, A.; Ruiz Fernández, D.; Sabuco García, Y. Business Process Management for optimizing clinical processes: A systematic literature review. Health Inform. J. 2020, 26, 1305–1320. [Google Scholar] [CrossRef]
- Bucur, A.; van Leeuwen, J.; Christodoulou, N.; Sigdel, K.; Argyri, K.; Koumakis, L.; Graf, N.; Stamatakos, G. Workflow-driven clinical decision support for personalized oncology. BMC Med. Inform. Decis. Mak. 2016, 16 (Suppl. S2), 87. [Google Scholar] [CrossRef]
- Weske, M. Business Process Management; Springer: Berlin/Heidelberg, Germany, 2019; ISBN 978-3-662-59431-5. [Google Scholar]
- Bocciarelli, P.; D’Ambrogio, A.; Giglio, A.; Paglia, E. BPMN-Based Business Process Modeling and Simulation. In Proceedings of the 2019 Winter Simulation Conference (WSC), National Harbor, MD, USA, 8–11 December 2019; Mustafee, N., Ed.; IEEE: Piscataway, NJ, USA, 2019; pp. 1439–1453, ISBN 978-1-7281-3283-9. [Google Scholar]
- Rodriguez-Loya, S.; Aziz, A.; Chatwin, C. A Service Oriented Approach for Guidelines-based Clinical Decision Support using BPMN. In e-Health—For Continuity of Care; IOS Press: Amsterdam, The Netherlands, 2014; pp. 43–47. [Google Scholar]
- Fortmann, J.; Lutz, M.; Spreckelsen, C. System for Context-Specific Visualization of Clinical Practice Guidelines (GuLiNav): Concept and Software Implementation. JMIR Form. Res. 2022, 6, e28013. [Google Scholar] [CrossRef] [PubMed]
- Tewes, R.; Matzke, U.C. Innovative Personalentwicklung im In- und Ausland: Für Einrichtungen im Gesundheitswesen; Springer: Berlin/Heidelberg, Germany, 2021; ISBN 978-3-662-62976-5. [Google Scholar]
- Beckmann, C.L.; Lodde, G.; Livingstone, E.; Schadendorf, D.; Böckmann, B. Guideline-Based Context-Sensitive Decision Modeling for Melanoma Patients. In German Medical Data Sciences 2022—Future Medicine: More Precise, More Integrative, More Sustainable! Röhrig, R., Grabe, N., Hoffmann, V.S., Hübner, U., König, J., Sax, U., Schreiweis, B., Sedlmayr, M., Eds.; IOS Press: Amsterdam, The Netherlands, 2022; ISBN 9781643683027. [Google Scholar]
- Beckmann, C.L.; Keuchel, D.; Soleman, W.O.I.A.; Nürnberg, S.; Böckmann, B. Semantic Integration of BPMN Models and FHIR Data to Enable Personalized Decision Support for Malignant Melanoma. Information 2023, 14, 649. [Google Scholar] [CrossRef]
- Gershenwald, J.E.; Scolyer, R.A.; Hess, K.R.; Sondak, V.K.; Long, G.V.; Ross, M.I.; Lazar, A.J.; Faries, M.B.; Kirkwood, J.M.; McArthur, G.A.; et al. Melanoma staging: Evidence-based changes in the American Joint Committee on Cancer eighth edition cancer staging manual. CA Cancer J. Clin. 2017, 67, 472–492. [Google Scholar] [CrossRef]
- Sharon, C.E.; Straker, R.J.; Gimotty, P.A.; Chu, E.Y.; Mitchell, T.C.; Miura, J.T.; Marchetti, M.A.; Bartlett, E.K.; Karakousis, G.C. Sentinel lymph node biopsy status improves adjuvant therapy decision-making in patients with clinical stage IIB/C melanoma: A population-based analysis. J. Am. Acad. Dermatol. 2023, 88, 802–807. [Google Scholar] [CrossRef] [PubMed]
- Mays, M.P.; Martin, R.C.G.; Burton, A.; Ginter, B.; Edwards, M.J.; Reintgen, D.S.; Ross, M.I.; Urist, M.M.; Stromberg, A.J.; McMasters, K.M.; et al. Should all patients with melanoma between 1 and 2 mm Breslow thickness undergo sentinel lymph node biopsy? Cancer 2010, 116, 1535–1544. [Google Scholar] [CrossRef]
- Deutsche Krebsgesellschaft, Deutsche Krebshilfe, AWMF. Diagnostik, Therapie und Nachsorge des Melanoms, Kurzversion 3.3, 2020f, AWMF Registernummer: 032/024OL. Available online: http://www.leitlinienprogramm-onkologie.de/leitlinien/melanom/ (accessed on 30 November 2021).
- Lodde, G.C.; Hassel, J.; Wulfken, L.M.; Meier, F.; Mohr, P.; Kähler, K.; Hauschild, A.; Schilling, B.; Loquai, C.; Berking, C.; et al. Adjuvant treatment and outcome of stage III melanoma patients: Results of a multicenter real-world German Dermatologic Cooperative Oncology Group (DeCOG) study. Eur. J. Cancer 2023, 191, 112957. [Google Scholar] [CrossRef]
- Livingstone, E. (Department of Dermatology, Venereology and Allergology, University Hospital Essen, Essen, Germany); Zimmer, L. (Department of Dermatology, Venereology and Allergology, University Hospital Essen, Essen, Germany); Schadendorf, D. (Department of Dermatology, Venereology and Allergology, University Hospital Essen, Essen, Germany). SOP Malignes Melanom. ID: 11365. Unpublished, internal hospital document, 2020.
- Hosch, R.; Baldini, G.; Parmar, V.; Borys, K.; Koitka, S.; Engelke, M.; Arzideh, K.; Ulrich, M.; Nensa, F. FHIR-PYrate: A data science friendly Python package to query FHIR servers. BMC Health Serv. Res. 2023, 23, 734. [Google Scholar] [CrossRef]
- Papageorgiou, C.; Apalla, Z.; Manoli, S.-M.; Lallas, K.; Vakirlis, E.; Lallas, A. Melanoma: Staging and Follow-Up. Dermatol. Pract. Concept. 2021, 11, e2021162S. [Google Scholar] [CrossRef] [PubMed]
- van Baalen, S.; Boon, M.; Verhoef, P. From clinical decision support to clinical reasoning support systems. J. Eval. Clin. Pract. 2021, 27, 520–528. [Google Scholar] [CrossRef] [PubMed]
- Rubin, J.; Chisnell, D. Handbook of Usability Testing: How to Plan, Design, and Conduct Effective Tests, 2nd ed.; John Wiley & Sons: Hoboken, NJ, USA, 2008; ISBN 1-118-08040-8. [Google Scholar]
- Martínez-Salvador, B.; Marcos, M.; Palau, P.; Domínguez Mafé, E. A model-driven transformation approach for the modelling of processes in clinical practice guidelines. Artif. Intell. Med. 2023, 137, 102495. [Google Scholar] [CrossRef]
- Scheuerlein, H.; Rauchfuss, F.; Dittmar, Y.; Molle, R.; Lehmann, T.; Pienkos, N.; Settmacher, U. New methods for clinical pathways-Business Process Modeling Notation (BPMN) and Tangible Business Process Modeling (t.BPM). Langenbeck’s Arch. Surg. 2012, 397, 755–761. [Google Scholar] [CrossRef] [PubMed]






| All Patients | ||
|---|---|---|
| (n = 67) | % | |
| Median age at primary diagnosis in years (IQR) | 60 (48; 70) | |
| Sex | ||
| Female | 24 | 35.82 |
| Male | 43 | 64.18 |
| Stage | ||
| IIIA | 2 | 2.99 |
| IIIB | 28 | 41.79 |
| IIIC | 35 | 52.23 |
| IIID | 2 | 2.99 |
| BRAF status | ||
| BRAF mutation | 29 | 43.28 |
| BRAF wildtype | 37 | 55.22 |
| Unknown | 1 | 1.49 |
| T stage of primary (pT) | ||
| T0 | 13 | 19.40 |
| T1 | 5 | 7.46 |
| T1a | 4 | 5.97 |
| T1b | 1 | 1.49 |
| T2 | 10 | 14.92 |
| T2a | 6 | 8.95 |
| T2b | 4 | 5.97 |
| T3 | 20 | 29.85 |
| T3a | 10 | 14.92 |
| T3b | 10 | 14.92 |
| T4 | 19 | 28.35 |
| T4a | 6 | 8.95 |
| T4b | 13 | 19.40 |
| Ulceration status | ||
| Yes | 25 | 37.31 |
| No | 26 | 38.81 |
| Unknown | 16 | 23.88 |
| Decision Point | Treatment Context at Decision Point | Survey Question | Survey Responses/Parameter | Data Required in Clinical Algorithm [x = Used, (x) = Implicitly Used] | Data Required at Point of Care, Evaluated through Survey [%] | Match of Data Used in Clinical Algorithm and Survey Responses Classified as Highly Relevant |
|---|---|---|---|---|---|---|
| DP1a | Patient entering the Skin Cancer Center Essen. Dermatoscopy and full body examination have been performed. The next step is to decide on the patient’s treatment goal in the Skin Cancer Center Essen. | What is the patient’s treatment goal in the Skin Cancer Center? | Patient age (at primary diagnosis) | x | 70.0% | x |
| Sex | 10.0% | |||||
| Date of first diagnosis | x | 70.0% | x | |||
| Ulceration status | x | 80.0% | x | |||
| Resection status | x | 80.0% | x | |||
| Additional/other mentioned data | Lymph node sonography findings, Lymph node status, Mitotic rate, (Apparative) Staging, Tumor stage, Tumor thickness | |||||
| DP1b | Patient entering the Skin Cancer Center Essen. Dermatoscopy and full body examination have been performed. The next step is to decide on the patient’s treatment goal in the Skin Cancer Center Essen. | What is the patient’s treatment goal in the Skin Cancer Center? | Patient age (at primary diagnosis) | x | 66.7% | x |
| Sex | 11.1% | |||||
| Date of first diagnosis | x | 77.8% | x | |||
| Current tumor thickness | x | 100% | x | |||
| Ulceration status | x | 66.7% | x | |||
| Resection status | x | 88.9% | x | |||
| Additional/other mentioned data | General condition/morbidity, Localization of primary tumor, Lymph node sonography findings, Mitotic rate | |||||
| DP8 | Histology and lymph node sonography have been performed; pTcNcM and tumor markers are available. The next step is to decide whether to perform an SLNE based on tumor thickness and risk factors. | What data do you use to determine the next treatment step? | Patient age (at primary diagnosis) | x | 66.7% | x |
| Sex | 22.2% | |||||
| Date of first diagnosis | x | 77.8% | x | |||
| Current tumor thickness | x | 88.9% | x | |||
| Ulceration status | x | 66.7% | x | |||
| Mitotic rate | 55.6% | |||||
| Current melanoma setting | 55.6% | |||||
| pT | x | 77.8% | x | |||
| Lymph node sonography findings | x | 100.0% | x | |||
| Metastasis detection | x | 88.9% | x | |||
| Resection status | 88.9% | |||||
| Are additional/other data required? | Tumor markers (S100, LDH) | |||||
| DP16 | SLNE, post-excision, mutation diagnostics, staging, and tumor conference have taken place. The next step is to decide on adjuvant/systemic treatment based on the decision of the tumor conference. | What data do you use to determine the next treatment step? | Patient age (at primary diagnosis) | 77.8% | ||
| Sex | 22.2% | |||||
| Date of first diagnosis | 77.8% | |||||
| Current tumor thickness | (x) | 77.8% | (x) | |||
| Ulceration status | (x) | 77.8% | (x) | |||
| Mitotic rate | 44.4% | |||||
| Current melanoma setting | 44.4% | |||||
| pT | (x) | 66.7% | (x) | |||
| Lymph node sonography findings | (x) | 88.9% | (x) | |||
| Metastasis detection (clinical) | (x) | 88.9% | (x) | |||
| Tumor stage | x | 88.9% | x | |||
| Resection status | (x) | 77.8% | (x) | |||
| BRAF status | x | 100.0% | x | |||
| Metastasis detection (radiological) | (x) | 77.8% | (x) | |||
| SLNE status | x | 88.9% | x | |||
| Capsular breakthrough | x | 88.9% | x | |||
| Are additional/other data required? | Staging, tumor markers (S100, LDH) |
| Decision Situation | Survey/Clinical Algorithm Responses for Further Patient Treatment Steps | Decisions Made by the Simulation (x = Applicable) | Decisions Made by the Survey [n, %] | Match between the Decision Made in the Simulation and in the Survey |
|---|---|---|---|---|
| DP1a: What is the patient’s treatment goal in the Skin Cancer Center? (only one answer is possible; the decision situation contains missing data) | The present patient is an MUP patient: connection to the skin tumor center, then staging | x | ||
| Indication for SLNE consultation, preceded by a lymph node ultrasound examination to rule out a locoregional lymph node metastasis | 1/10, 10.0% | |||
| Referral to a dermatologist in private practice | x | |||
| Non-resectable/metastatic setting | x | |||
| Due to a lack of data, the next treatment step cannot (yet) be determined | x | 9/10, 90.0% | ||
| DP1b: What is the patient’s treatment goal in the Skin Cancer Center? (only one answer is possible) | The present patient is an MUP patient: connection to the skin tumor center, then staging | x | ||
| Indication for SLNE consultation, preceded by a lymph node ultrasound examination to rule out a locoregional lymph node metastasis | x | 9/9, 100.0% | x | |
| Referral to a dermatologist in private practice | x | |||
| Non-resectable/metastatic setting | x | |||
| Because of a lack of data, the next treatment step cannot (yet) be determined | x | |||
| DP8: Which tumor thickness and risk factors are present, and will the SLNE be performed? (only one answer is possible) | Guideline-based excision with safety margin plus follow-up care | x | ||
| Check lymph node sonography examination and tumor markers; then, perform SLNE with guideline-based safety margin | x | 9/9, 100.0% | x | |
| DP16: What steps does the tumor conference decision specify for adjuvant patient treatment? (multiple answers are possible) | Adjuvant therapy | x | 9/9, 100.0% | x |
| Study inclusion options | x | 8/9, 88.9% | ||
| Guideline-compliant follow-up | x | 4/9, 44.4% | ||
| Interferon | 0/9, 0.0% | x |
Disclaimer/Publisher’s Note: The statements, opinions and data contained in all publications are solely those of the individual author(s) and contributor(s) and not of MDPI and/or the editor(s). MDPI and/or the editor(s) disclaim responsibility for any injury to people or property resulting from any ideas, methods, instructions or products referred to in the content. |
© 2024 by the authors. Licensee MDPI, Basel, Switzerland. This article is an open access article distributed under the terms and conditions of the Creative Commons Attribution (CC BY) license (https://creativecommons.org/licenses/by/4.0/).
Share and Cite
Beckmann, C.L.; Lodde, G.; Swoboda, J.; Livingstone, E.; Böckmann, B. Use of Real-World FHIR Data Combined with Context-Sensitive Decision Modeling to Guide Sentinel Biopsy in Melanoma. J. Clin. Med. 2024, 13, 3353. https://doi.org/10.3390/jcm13113353
Beckmann CL, Lodde G, Swoboda J, Livingstone E, Böckmann B. Use of Real-World FHIR Data Combined with Context-Sensitive Decision Modeling to Guide Sentinel Biopsy in Melanoma. Journal of Clinical Medicine. 2024; 13(11):3353. https://doi.org/10.3390/jcm13113353
Chicago/Turabian StyleBeckmann, Catharina Lena, Georg Lodde, Jessica Swoboda, Elisabeth Livingstone, and Britta Böckmann. 2024. "Use of Real-World FHIR Data Combined with Context-Sensitive Decision Modeling to Guide Sentinel Biopsy in Melanoma" Journal of Clinical Medicine 13, no. 11: 3353. https://doi.org/10.3390/jcm13113353
APA StyleBeckmann, C. L., Lodde, G., Swoboda, J., Livingstone, E., & Böckmann, B. (2024). Use of Real-World FHIR Data Combined with Context-Sensitive Decision Modeling to Guide Sentinel Biopsy in Melanoma. Journal of Clinical Medicine, 13(11), 3353. https://doi.org/10.3390/jcm13113353

