A Real-World Investigation of MRI Changes in Bone in Patients with Type 1 Gaucher Disease Treated with Velaglucerase Alfa: The EIROS Study
Abstract
1. Introduction
2. Materials and Methods
2.1. Study Design and Patients
2.2. Data Collection
2.3. Analysis of Imaging Data
2.4. Analysis of Demographic, Clinical, and Biological Data
2.5. Study Endpoints
2.6. Statistical Methods
2.7. Post Hoc Analysis
3. Results
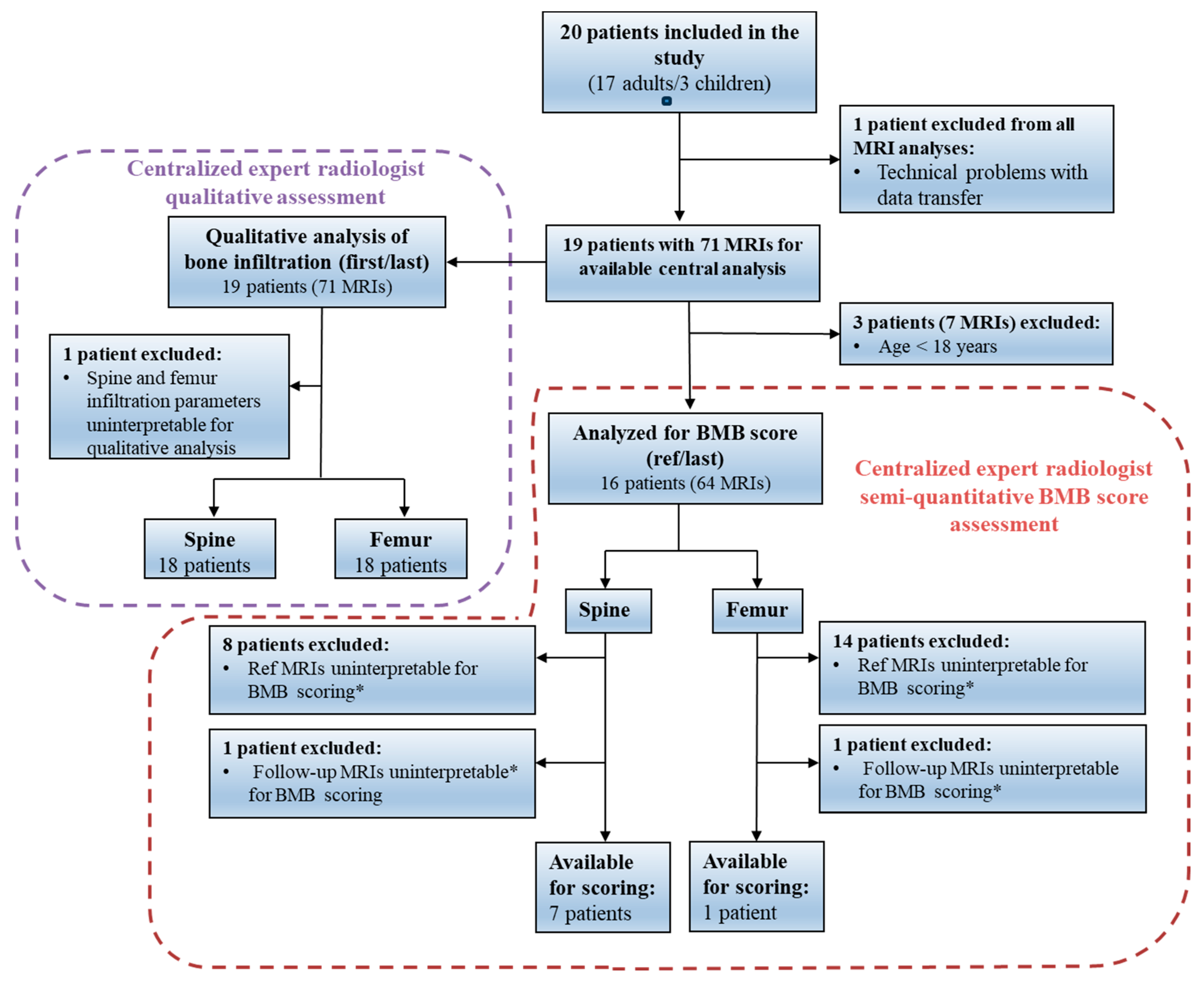
3.1. Study Population
3.2. Demographic and Clinical Characteristics
3.3. Treatment Patterns and Exposure
3.4. Evolution of Bone Marrow Burden Scores according to the Centralized Analysis
3.5. Centralized Post Hoc Qualitative Analysis of the Evolution of Bone Infiltration in the Spine and Femur
3.6. Review of Bone Imaging Data and Clinical Bone Manifestations according to Medical Records
3.7. Evolution of Liver and Spleen Parameters
3.8. Evolution of Biological Parameters
4. Discussion
5. Conclusions
Author Contributions
Funding
Institutional Review Board Statement
Informed Consent Statement
Data Availability Statement
Acknowledgments
Conflicts of Interest
References
- Stirnemann, J.; Belmatoug, N.; Camou, F.; Serratrice, C.; Froissart, R.; Caillaud, C.; Levade, T.; Astudillo, L.; Serratrice, J.; Brassier, A.; et al. A Review of Gaucher Disease Pathophysiology, Clinical Presentation and Treatments. Int. J. Mol. Sci. 2017, 18, 441. [Google Scholar] [CrossRef]
- Nalysnyk, L.; Rotella, P.; Simeone, J.C.; Hamed, A.; Weinreb, N. Gaucher disease epidemiology and natural history: A comprehensive review of the literature. Hematology 2017, 22, 65–73. [Google Scholar] [CrossRef] [PubMed]
- Hughes, D.; Mikosch, P.; Belmatoug, N.; Carubbi, F.; Cox, T.; Goker-Alpan, O.; Kindmark, A.; Mistry, P.; Poll, L.; Weinreb, N.; et al. Gaucher Disease in Bone: From Pathophysiology to Practice. J. Bone Miner. Res. 2019, 34, 996–1013. [Google Scholar] [CrossRef] [PubMed]
- EMA. European Medicines Agency Summary of Product Characterisics for Imiglucerase. Available online: https://www.ema.europa.eu/en/medicines/human/EPAR/cerezyme (accessed on 1 November 2022).
- EMA. European Medicines Agency Summary of Product Characterisics for Velaglucerase Alfa. Available online: https://www.ema.europa.eu/en/medicines/human/EPAR/vpriv (accessed on 1 November 2022).
- Zimran, A.; Altarescu, G.; Philips, M.; Attias, D.; Jmoudiak, M.; Deeb, M.; Wang, N.; Bhirangi, K.; Cohn, G.M.; Elstein, D. Phase 1/2 and extension study of velaglucerase alfa replacement therapy in adults with type 1 Gaucher disease: 48-month experience. Blood 2010, 115, 4651–4656. [Google Scholar] [CrossRef] [PubMed]
- Weinreb, N.J.; Charrow, J.; Andersson, H.C.; Kaplan, P.; Kolodny, E.H.; Mistry, P.; Pastores, G.; Rosenbloom, B.E.; Scott, C.R.; Wappner, R.S.; et al. Effectiveness of enzyme replacement therapy in 1028 patients with type 1 Gaucher disease after 2 to 5 years of treatment: A report from the Gaucher Registry. Am. J. Med. 2002, 113, 112–119. [Google Scholar] [CrossRef] [PubMed]
- Weinreb, N.J.; Camelo, J.S., Jr.; Charrow, J.; McClain, M.R.; Mistry, P.; Belmatoug, N.; for the International Collaborative Gaucher Group (ICGG) Gaucher Registry (NCT00358943) investigators. Gaucher disease type 1 patients from the ICGG Gaucher Registry sustain initial clinical improvements during twenty years of imiglucerase treatment. Mol. Genet. Metab. 2021, 132, 100–111. [Google Scholar] [CrossRef] [PubMed]
- Leonart, L.P.; Fachi, M.M.; Boger, B.; Silva, M.R.D.; Szpak, R.; Lombardi, N.F.; Pedroso, M.L.A.; Pontarolo, R. A Systematic Review and Meta-analyses of Longitudinal Studies on Drug Treatments for Gaucher Disease. Ann. Pharmacother. 2023, 57, 267–282. [Google Scholar] [CrossRef]
- Hughes, D.A.; Gonzalez, D.E.; Lukina, E.A.; Mehta, A.; Kabra, M.; Elstein, D.; Kisinovsky, I.; Giraldo, P.; Bavdekar, A.; Hangartner, T.N.; et al. Velaglucerase alfa (VPRIV) enzyme replacement therapy in patients with Gaucher disease: Long-term data from phase III clinical trials. Am. J. Hematol. 2015, 90, 584–591. [Google Scholar] [CrossRef]
- Zimran, A.; Elstein, D.; Gonzalez, D.E.; Lukina, E.A.; Qin, Y.; Dinh, Q.; Turkia, H.B. Treatment-naive Gaucher disease patients achieve therapeutic goals and normalization with velaglucerase alfa by 4 years in phase 3 trials. Blood Cells Mol. Dis. 2018, 68, 153–159. [Google Scholar] [CrossRef]
- Sims, K.B.; Pastores, G.M.; Weinreb, N.J.; Barranger, J.; Rosenbloom, B.E.; Packman, S.; Kaplan, P.; Mankin, H.; Xavier, R.; Angell, J.; et al. Improvement of bone disease by imiglucerase (Cerezyme) therapy in patients with skeletal manifestations of type 1 Gaucher disease: Results of a 48-month longitudinal cohort study. Clin. Genet. 2008, 73, 430–440. [Google Scholar] [CrossRef]
- Elstein, D.; Haims, A.H.; Zahrieh, D.; Cohn, G.M.; Zimran, A. Impact of velaglucerase alfa on bone marrow burden score in adult patients with type 1 Gaucher disease: 7-year follow-up. Blood Cells Mol. Dis. 2014, 53, 56–60. [Google Scholar] [CrossRef] [PubMed]
- Elstein, D.; Foldes, A.J.; Zahrieh, D.; Cohn, G.M.; Djordjevic, M.; Brutaru, C.; Zimran, A. Significant and continuous improvement in bone mineral density among type 1 Gaucher disease patients treated with velaglucerase alfa: 69-month experience, including dose reduction. Blood Cells Mol. Dis. 2011, 47, 56–61. [Google Scholar] [CrossRef] [PubMed]
- Paskulin, L.D.; Starosta, R.T.; Bertholdo, D.; Vairo, F.P.; Vedolin, L.; Schwartz, I.V.D. Bone marrow burden score is not useful as a follow-up parameter in stable patients with type 1 Gaucher disease after 5 years of treatment. Blood Cells Mol. Dis. 2021, 90, 102591. [Google Scholar] [CrossRef] [PubMed]
- Fedida, B.; Touraine, S.; Stirnemann, J.; Belmatoug, N.; Laredo, J.D.; Petrover, D. Bone marrow involvement in Gaucher disease at MRI: What long-term evolution can we expect under enzyme replacement therapy? Eur. Radiol. 2015, 25, 2969–2975. [Google Scholar] [CrossRef]
- Dardis, A.; Michelakakis, H.; Rozenfeld, P.; Fumic, K.; Wagner, J.; Pavan, E.; Fuller, M.; Revel-Vilk, S.; Hughes, D.; Cox, T.; et al. Patient centered guidelines for the laboratory diagnosis of Gaucher disease type 1. Orphanet J. Rare Dis. 2022, 17, 442. [Google Scholar] [CrossRef] [PubMed]
- Giraldo, P.; Andrade-Campos, M.; Morales, M.; Group, S. Recommendations on the follow-up of patients with Gaucher disease in Spain: Results from a Delphi survey. JIMD Rep. 2023, 64, 90–103. [Google Scholar] [CrossRef] [PubMed]
- Kaplan, P.; Baris, H.; De Meirleir, L.; Di Rocco, M.; El-Beshlawy, A.; Huemer, M.; Martins, A.M.; Nascu, I.; Rohrbach, M.; Steinbach, L.; et al. Revised recommendations for the management of Gaucher disease in children. Eur. J. Pediatr. 2013, 172, 447–458. [Google Scholar] [CrossRef] [PubMed]
- Martins, A.M.; Valadares, E.R.; Porta, G.; Coelho, J.; Semionato Filho, J.; Pianovski, M.A.; Kerstenetzky, M.S.; Montoril Mde, F.; Aranda, P.C.; Pires, R.F.; et al. Recommendations on diagnosis, treatment, and monitoring for Gaucher disease. J. Pediatr. 2009, 155, S10–S18. [Google Scholar] [CrossRef] [PubMed]
- Revel-Vilk, S.; Szer, J.; Mehta, A.; Zimran, A. How we manage Gaucher Disease in the era of choices. Br. J. Haematol. 2018, 182, 467–480. [Google Scholar] [CrossRef]
- Kishnani, P.S.; Al-Hertani, W.; Balwani, M.; Goker-Alpan, O.; Lau, H.A.; Wasserstein, M.; Weinreb, N.J.; Grabowski, G. Screening, patient identification, evaluation, and treatment in patients with Gaucher disease: Results from a Delphi consensus. Mol. Genet. Metab. 2022, 135, 154–162. [Google Scholar] [CrossRef]
- Weinreb, N.J.; Aggio, M.C.; Andersson, H.C.; Andria, G.; Charrow, J.; Clarke, J.T.; Erikson, A.; Giraldo, P.; Goldblatt, J.; Hollak, C.; et al. Gaucher disease type 1: Revised recommendations on evaluations and monitoring for adult patients. Semin. Hematol. 2004, 41, 15–22. [Google Scholar] [CrossRef] [PubMed]
- Biegstraaten, M.; Cox, T.M.; Belmatoug, N.; Berger, M.G.; Collin-Histed, T.; Vom Dahl, S.; Di Rocco, M.; Fraga, C.; Giona, F.; Giraldo, P.; et al. Management goals for type 1 Gaucher disease: An expert consensus document from the European working group on Gaucher disease. Blood Cells Mol. Dis. 2018, 68, 203–208. [Google Scholar] [CrossRef] [PubMed]
- Pastores, G.M.; Weinreb, N.J.; Aerts, H.; Andria, G.; Cox, T.M.; Giralt, M.; Grabowski, G.A.; Mistry, P.K.; Tylki-Szymanska, A. Therapeutic goals in the treatment of Gaucher disease. Semin. Hematol. 2004, 41, 4–14. [Google Scholar] [CrossRef] [PubMed]
- PNDS. Protocole National de Diagnostic et de Soins (PNDS): Maladie de Gaucher (2015, Last Reviewed and Updated 2022). Available online: https://www.has-sante.fr/upload/docs/application/pdf/2022-05/pnds_maladie_de_gaucher_cetg_avril_2022.pdf (accessed on 1 November 2022).
- Stirnemann, J.; Vigan, M.; Hamroun, D.; Heraoui, D.; Rossi-Semerano, L.; Berger, M.G.; Rose, C.; Camou, F.; de Roux-Serratrice, C.; Grosbois, B.; et al. The French Gaucher’s disease registry: Clinical characteristics, complications and treatment of 562 patients. Orphanet J. Rare Dis. 2012, 7, 77. [Google Scholar] [CrossRef] [PubMed]
- Giraldo, P.; Pocovi, M.; Perez-Calvo, J.; Rubio-Felix, D.; Giralt, M. Report of the Spanish Gaucher’s disease registry: Clinical and genetic characteristics. Haematologica 2000, 85, 792–799. [Google Scholar] [PubMed]
- Zimran, A.; Belmatoug, N.; Bembi, B.; Deegan, P.; Elstein, D.; Fernandez-Sasso, D.; Giraldo, P.; Goker-Alpan, O.; Lau, H.; Lukina, E.; et al. Demographics and patient characteristics of 1209 patients with Gaucher disease: Descriptive analysis from the Gaucher Outcome Survey (GOS). Am. J. Hematol. 2018, 93, 205–212. [Google Scholar] [CrossRef] [PubMed]
- Mistry, P.K.; Belmatoug, N.; vom Dahl, S.; Giugliani, R. Understanding the natural history of Gaucher disease. Am. J. Hematol. 2015, 90 (Suppl. 1), S6–S11. [Google Scholar] [CrossRef] [PubMed]
- Weinreb, N.J.; Kaplan, P. The history and accomplishments of the ICGG G aucher registry. Am. J. Hematol. 2015, 90, S2–S5. [Google Scholar] [CrossRef]
- Schwartz, I.V.D.; Goker-Alpan, O.; Kishnani, P.S.; Zimran, A.; Renault, L.; Panahloo, Z.; Deegan, P.; on behalf of the GOS Study Group. Characteristics of 26 patients with type 3 Gaucher disease: A descriptive analysis from the Gaucher Outcome Survey. Mol. Genet. Metab. Rep. 2018, 14, 73–79. [Google Scholar] [CrossRef]
- Vom Dahl, S.; Poll, L.; Di Rocco, M.; Ciana, G.; Denes, C.; Mariani, G.; Maas, M. Evidence-based recommendations for monitoring bone disease and the response to enzyme replacement therapy in Gaucher patients. Curr. Med. Res. Opin. 2006, 22, 1045–1064. [Google Scholar] [CrossRef]
- CETG. Comité d’Evaluation du Traitement de la maladie de Gaucher [Committee for the Evaluation and Treatment of Gaucher Disease]. Available online: https://www.cetl.net/maladies-lysosomales/cetg-maladie-de-gaucher/ (accessed on 11 March 2024).
- CETG. Procédure pour la Réalisation des IRM dans la Maladie de Gaucher. 2012. Available online: http://cetl.net/maladies-lysosomales/cetg-maladie-de-gaucher/documents-d-aide-a-la-prise-en/documents-d-information-pour-les/article/procedure-pour-la-realisaiton-des (accessed on 1 February 2023).
- Maas, M.; van Kuijk, C.; Stoker, J.; Hollak, C.E.; Akkerman, E.M.; Aerts, J.F.; den Heeten, G.J. Quantification of bone involvement in Gaucher disease: MR imaging bone marrow burden score as an alternative to Dixon quantitative chemical shift MR imaging—initial experience. Radiology 2003, 229, 554–561. [Google Scholar] [CrossRef]
- Aerts, J.M.; Kallemeijn, W.W.; Wegdam, W.; Joao Ferraz, M.; van Breemen, M.J.; Dekker, N.; Kramer, G.; Poorthuis, B.J.; Groener, J.E.; Cox-Brinkman, J.; et al. Biomarkers in the diagnosis of lysosomal storage disorders: Proteins, lipids, and inhibodies. J. Inherit. Metab. Dis. 2011, 34, 605–619. [Google Scholar] [CrossRef] [PubMed]
- Gaucher Institute: Diagnosis of Gaucher Disease: Chitotriosidase. Last updated December 2022. Available online: https://gaucher-institute.com/differential-diagnosis/diagnosis-of-gaucher-disease/chitotriosidase (accessed on 1 February 2022).
- Robertson, P.L.; Maas, M.; Goldblatt, J. Semiquantitative assessment of skeletal response to enzyme replacement therapy for Gaucher’s disease using the bone marrow burden score. Am. J. Roentgenol. 2007, 188, 1521–1528. [Google Scholar] [CrossRef] [PubMed]
- Zimran, A.; Dinur, T.; Revel-Vilk, S.; Akkerman, E.M.; van Dussen, L.; Hollak, C.E.M.; Maayan, H.; Altarescu, G.; Chertkoff, R.; Maas, M. Improvement in bone marrow infiltration in patients with type I Gaucher disease treated with taliglucerase alfa. J. Inherit. Metab. Dis. 2018, 41, 1259–1265. [Google Scholar] [CrossRef] [PubMed]
- de Mello, R.A.; Mello, M.B.; Pessanha, L.B. Magnetic resonance imaging and BMB score in the evaluation of bone involvement in Gaucher’s disease patients. Radiol. Bras. 2015, 48, 216–219. [Google Scholar] [CrossRef] [PubMed]
- Lai, J.K.C.; Robertson, P.L.; Goh, C.; Szer, J. Intraobserver and interobserver variability of the bone marrow burden (BMB) score for the assessment of disease severity in Gaucher disease. Possible impact of reporting experience. Blood Cells Mol. Dis. 2018, 68, 121–125. [Google Scholar] [CrossRef] [PubMed]
- Laudemann, K.; Moos, L.; Mengel, K.E.; Lollert, A.; Reinke, J.; Brixius-Huth, M.; Wagner, D.; Düber, C.; Staatz, G. Evaluation of Bone Marrow Infiltration in Non-Neuropathic Gaucher Disease Patients with Use of Whole-Body MRI--A Retrospective Data Analysis. Rofo 2015, 187, 1093–1098. [Google Scholar] [CrossRef] [PubMed]
- Degnan, A.J.; Ho-Fung, V.M.; Ahrens-Nicklas, R.C.; Barrera, C.A.; Serai, S.D.; Wang, D.J.; Ficicioglu, C. Imaging of non-neuronopathic Gaucher disease: Recent advances in quantitative imaging and comprehensive assessment of disease involvement. Insights Imaging 2019, 10, 70. [Google Scholar] [CrossRef] [PubMed]
- Charrow, J.; Dulisse, B.; Grabowski, G.A.; Weinreb, N.J. The effect of enzyme replacement therapy on bone crisis and bone pain in patients with type 1 Gaucher disease. Clin. Genet. 2007, 71, 205–211. [Google Scholar] [CrossRef]
- Deegan, P.B.; Pavlova, E.; Tindall, J.; Stein, P.E.; Bearcroft, P.; Mehta, A.; Hughes, D.; Wraith, J.E.; Cox, T.M. Osseous Manifestations of Adult Gaucher Disease in the Era of Enzyme Replacement Therapy. Medicine 2011, 90, 52–60. [Google Scholar] [CrossRef]
- van Dussen, L.; Biegstraaten, M.; Dijkgraaf, M.G.; Hollak, C.E. Modelling Gaucher disease progression: Long-term enzyme replacement therapy reduces the incidence of splenectomy and bone complications. Orphanet J. Rare Dis. 2014, 9, 112. [Google Scholar] [CrossRef] [PubMed]
- Stirnemann, J.; Belmatoug, N.; Vincent, C.; Fain, O.; Fantin, B.; Mentré, F. Bone events and evolution of biologic markers in Gaucher disease before and during treatment. Arthritis Res. Ther. 2010, 12, R156. [Google Scholar] [CrossRef]
- de Fost, M.; van Noesel, C.J.; Aerts, J.M.; Maas, M.; Pöll, R.G.; Hollak, C.E. Persistent bone disease in adult type 1 Gaucher disease despite increasing doses of enzyme replacement therapy. Haematologica 2008, 93, 1119–1120. [Google Scholar] [CrossRef] [PubMed]
- Mistry, P.K.; Deegan, P.; Vellodi, A.; Cole, J.A.; Yeh, M.; Weinreb, N.J. Timing of initiation of enzyme replacement therapy after diagnosis of type 1 Gaucher disease: Effect on incidence of avascular necrosis. Br. J. Haematol. 2009, 147, 561–570. [Google Scholar] [CrossRef] [PubMed]
- Bracoud, L.; Ahmad, H.; Brill-Almon, E.; Chertkoff, R. Improving the accuracy of MRI spleen and liver volume measurements: A phase III Gaucher disease clinical trial setting as a model. Blood Cells Mol. Dis. 2011, 46, 47–52. [Google Scholar] [CrossRef] [PubMed]
- Zimran, A.; Wang, N.; Ogg, C.; Crombez, E.; Cohn, G.M.; Elstein, D. Seven-year safety and efficacy with velaglucerase alfa for treatment-naïve adult patients with type 1 G aucher disease. Am. J. Hematol. 2015, 90, 577–583. [Google Scholar] [CrossRef] [PubMed]
- Elstein, D.; Cohn, G.M.; Wang, N.; Djordjevic, M.; Brutaru, C.; Zimran, A. Early achievement and maintenance of the therapeutic goals using velaglucerase alfa in type 1 Gaucher disease. Blood Cells Mol. Dis. 2011, 46, 119–123. [Google Scholar] [CrossRef] [PubMed]
- Van Dussen, L.; Hendriks, E.; Groener, J.; Boot, R.; Hollak, C.; Aerts, J. Value of plasma chitotriosidase to assess non-neuronopathic Gaucher disease severity and progression in the era of enzyme replacement therapy. J. Inherit. Metab. Dis. 2014, 37, 991–1001. [Google Scholar] [CrossRef]
- Raskovalova, T.; Deegan, P.B.; Mistry, P.K.; Pavlova, E.; Yang, R.; Zimran, A.; Berger, J.; Bourgne, C.; Pereira, B.; Labarère, J.; et al. Accuracy of chitotriosidase activity and CCL18 concentration in assessing type I Gaucher disease severity. A systematic review with meta-analysis of individual participant data. Haematologica 2021, 106, 437–445. [Google Scholar] [CrossRef]
- Roca, M.; Mota, J.; Alfonso, P.; Pocoví, M.; Giraldo, P. S-MRI score: A simple method for assessing bone marrow involvement in Gaucher disease. Eur. J. Radiol. 2007, 62, 132–137. [Google Scholar] [CrossRef]
- Revel-Vilk, S.; Fuller, M.; Zimran, A. Value of Glucosylsphingosine (Lyso-Gb1) as a Biomarker in Gaucher Disease: A Systematic Literature Review. Int. J. Mol. Sci. 2020, 21, 7159. [Google Scholar] [CrossRef] [PubMed]



| Patient Demographics and Disease History at Inclusion | n (%) or Mean ± SD (Min–Max) |
|---|---|
| Age (years) | 46.0 ± 18.7 (8.0–75.0) |
| Gender (M/F) | 11 (55)/9 (45) |
| Age of diagnosis of Gaucher disease (years) | 22.3 ± 15.3 (1.0–52.0) |
| Family history of Gaucher disease (Y/N) | 7 (35.0)/13 (65.0) |
| Splenectomy (Y/N) | 3 (15)/17 (85) |
| Predicted pathogenic GBA variants, n = 16: | n (%) |
| homozygous p.Asn409Ser | 1 (6.3)) |
| p.Asn409Ser/ND | 3 (18.8). |
| p.Asn409Ser/p.Leu483Pro | 2 (12.5) |
| p.Asn409Ser/RecNcil | 2 (12.5) |
| p.Asn409Ser/other 1 | 4 (25.0) |
| homozygous p.Leu483Pro | 1 (6.3) |
| IVS2 + 1G > A/p.Asn409Ser | 1 (6.3) |
| p.Ala127Val/RecNcil | 1 (6.3) |
| Treatment patterns | n (%) or Mean ± SD (Min–Max) |
| Time between diagnosis and velaglucerase alfa initiation (years), n = 20 | 16.6 ± 14.6 (0.0–59.0) |
| Use of treatment for Gaucher disease prior to velaglucerase alfa (Y/N) | 14 (70)/6 (30) |
| Duration of use of prior treatment for Gaucher disease (years), n = 14 | 11.3 ± 5.5 (1.2–19.3) |
| Treatment before switching to velaglucerase alfa: | |
| Imiglucerase | 13 |
| Miglustat | 1 |
| Clinical characteristics at velaglucerase alfa initiation | n (%) or Mean ± SD (Min–Max) |
| BMI (kg/m²), n = 14 | 20.7 ± 4.1 (14.2–27.1) |
| Chronic pain in bone (Y/N) | 6 (37.5)/10 (62.5) |
| Acute bone pain (Y/N) | 2 (15.4)/11 (84.6) |
| Clinical signs of hepatomegaly (Y/N) | 3 (50.0)/3 (50.0) |
| Clinical signs of splenomegaly (Y/N) | 5 (62.5)/3 (37.5) |
| Biological analyses at velaglucerase alfa initiation | n (%) or Mean ± SD (Min–Max) |
| Hemoglobin concentration (g/dL), n = 16 | 13.3 ± 2.5 (7.9–17.1) |
| Platelets (×109/L), n = 16 | 133.6 ± 91.9 (26.0–356.0) |
| Ferritin (μg/L), n = 10 | 480.2 ± 579.4 (77.0–1894.0) |
| Chitotriosidase activity (nmol/mL/h), n = 10 | 8663.3 ± 14370 (968.0–48750.0) |
| Monoclonal gammopathy (Y/N) | 2 (11.8) /15 (88.2) |
| Disease imaging characteristics at the time of the reference MRI 2 | n (%) or Mean ± SD (Min–Max) |
| Presence of bone lesions (Y/N) 3 | 17 (89.5)/2 (10.5) |
| Hepatomegaly (Y/N) | 7 (70)/3 (30) |
| Estimated liver volume (mL), n = 7 | 1691.2 ± 809.2 |
| Estimated liver volume, multiples of normal 4 | 1.3 ± 3.8 (0.7–3.0) |
| Splenomegaly (Y/N) | 10 (83.3)/2 (16.7) |
| Estimated spleen volume (mL), n = 7 | 843.0 ± 1206.3 |
| Estimated spleen volume, multiples of normal 4 | 9.9 ± 53.1 (1.2–38.7) |
| Patients with MRI Data (n = 19) 1 | Time (Years ± SD) | ||
|---|---|---|---|
| Spine Infiltration | Improved n = 4 | Stable n = 14 | Worsened n = 0 |
| Time between first and last MRI | 3.7 ± 0.7 | 5.2 ± 3.0 | 0 |
| Treatment duration: | |||
| Velaglucerase alfa alone | 3.5 ± 0.3 | 6.0 ± 2.5 | 0 |
| Velaglucerase alfa plus prior GD treatment | 3.5 ± 0.3 | 17.0 ± 7.2 | 0 |
| Femur Infiltration | Improved n = 5 | Stable n = 13 | Worsened n = 0 |
| Time between first and last MRI | 6.3 ± 3.7 | 4.5 ± 2.6 | 0 |
| Treatment duration: | |||
| Velaglucerase alfa alone | 4.7 ± 1.7 | 5.7 ± 2.6 | 0 |
| Velaglucerase alfa plus prior GD treatment | 10.1 ± 9.2 | 15.5 ± 8.2 | 0 |
| Bone Imaging Characteristics 1 n = 19 | Reference Visit 4 n (%) | Last Available Visit n (%) | p Value 6 Change Reference to Last | Change Reference to Last (n ↑↓) 7 | |
| Treatment-Naive Patients (n = 6) | Treatment-Switched Patients (n = 14) | ||||
| Presence of bone lesions 2 (Y/N) | 17 (89.5)/2 (10.5) | 17 (89.5)/2 (10.5) | N/A | ↔ | ↔ |
| Bone infiltration (Y/N) | 11 (57.9)/8 (42.1) | 11 (57.9)/8 (42.1) | 1.0 | ↑1 8 ↓1 | ↔ |
| Clinical Bone Characteristics 3 | Reference Visit 5 n (%) | Last Available Visit n (%) | p Value 6 Change Reference to Last | Treatment-Naive Patients (n = 6) | Treatment-Switched Patients (n = 14) |
| Chronic bone pain (Y/N), n = 16 | 8 (50)/8 (50) | 6 (37.5)/10 (62.5) | 0.5 | ↑1 ↓1 | ↑2 ↓4 |
| Acute bone pain (Y/N), n = 4 | 2 (14.3)/12 (85.7) | 0 (0)/14 (100) | N/A | ↑0 ↓1 | ↑0 ↓1 |
| Hepatosplenomegaly 1,2,3 | Reference Visit n (%) | Last Visit n (%) | Change between Reference and Last Visit n (% Total Y/N) 5 | p Value 6 | |
|---|---|---|---|---|---|
| Hepatomegaly on clinical examination (Y/N), n = 12 | 4 (33.3)/8 (66.7) | 3 (25.0)/9 (75.0) | ↑ 1 (33.3) ↓ 2 (22.2) | 0.2 | |
| Hepatomegaly by MRI (Y/N), n = 7 | 4 (57.1)/3 (42.9) | 3 (42.9)/4 (57.1) | ↑ 0 (0) ↓ 1 (25.0) | 0.3 | |
| Splenomegaly on clinical examination (Y/N), n = 11 | 6 (54.5)/5 (45.5) | 1 (9.1)/10 (90.9) | ↑ 1 (100.0) ↓ 6 (60.0) | 0.5 | |
| Splenomegaly by MRI (Y/N), n = 9 | 7 (77.8)/2 (22.2) | 5 (55.6)/4 (44.4) | ↑ 0 (0.0)/↓ 2 (50.0) | 0.2 | |
| Estimated Liver Volume, Centralized Analysis 4 | First MRI Mean ± SD | Last MRI Mean ± SD | Change First and Last MRI Mean ± SD | p Value 7 | |
| Whole population, n = 12 | mL | 1617.8 ± 644.8 | 1523.4 ± 376.2 | −94.4 ± 440.6 | 0.5 |
| MN | 1.09 ± 0.63 | 0.93 ± 0.23 | 0.17 ± 0.5 | ||
| Treatment-naive patients, n = 3 | mL | 2061.1 ± 1166.2 | 1498.5 ± 395 | −562.6 ± 777.0 | 0.1 |
| MN | 1.8 ± 1.1 | 1.2 ± 0.23 | −0.6 ± 0.8 | ||
| Treatment-switched patients, n = 9 | mL | 1470.0 ± 365.2 | 1531.7 ± 394.0 | 61.7 ± 79.7 | |
| MN | 0.9 ± 0.2 | 0.8 ± 0.1 | 0.1 ± 0.1 | ||
| Estimated Spleen Volume, Centralized Analysis 4 | First MRI Mean ± SD | Last MRI Mean ± SD | Change First and Last MRI Mean ± SD | p Value 7 | |
| Whole population, n = 10 | mL | 776.6 ± 992.7 | 385.9 ± 199.6 | −390.7 ± 863.9 | 0.001 |
| MN | 16.3 ± 19.8 | 3.9 ± 2.8 | −12.4 ± 17.4 | ||
| Treatment-naive patients, n = 3 | mL | 1497.7 ± 1764.6 | 398.1 ± 296.1 | −1099.6 ± 1497.4 | 0.3 |
| MN | 16.3 ± 19.8 | 3.9 ± 2.8 | −12.4 ± 17.4 | ||
| Treatment-switched patients, n = 7 | mL | 467.5 ± 262.4 | 380.7 ± 174.5 | −86.9 ± 114.6 | |
| MN | 3.2 ± 1.4 | 2.6 ± 1.0 | −0.7 ± 0.7 | ||
| Parameter | Reference Analysis Mean ± SD | Last Analysis Mean ± SD | Change between Reference and Last Mean ± SD | Slope Units/Year | p Value (Δ Ref to Last) 3 |
|---|---|---|---|---|---|
| Hemoglobin concentration (g/dL) 1 | |||||
| All patients, n = 19 | 13.2 ± 2.2 | 13.8 ± 1.6 | 0.6 ± 1.5 | 0.3 ± 0.9 | 0.08 |
| Treatment-naive patients, n = 6 | 10.8 ± 1.7 | 12.8 ±1.0 | 2.0 ± 1.3 | 1.1 ± 1.3 | -- |
| Treatment-switched patients, n = 13 | 14.3 ± 1.3 | 14.3 ± 1.6 | 0 ± 1.2 | −0.1 ± 0.4 | |
| p value (naive—non-naive patients at each analysis) 2 | <0.0001 | 0.05 | 0.005 | 0.007 | -- |
| Platelet counts (×109/L) 1 | |||||
| All patients, n = 18 | 139.1 ± 76.5 | 185.2 ± 77.6 | 46.1 ± 42.7 | 14.1 ± 25.3 | 0.0003 |
| Treatment-naive patients, n = 6 | 123.8 ± 119.3 | 215.7 ± 126.8 | 91.8 ± 28.2 | 40.6 ± 26.1 | -- |
| Treatment-switched patients, n = 12 | 146.8 ± 48.8 | 169.9 ± 35.2 | 23.2 ± 27.3 | 0.76 ± 10.2 | |
| p value (naive—treatment-switched patients) 2 | 0.6 | 0.3 | 0.0001 | 0.0002 | -- |
| Chitotriosidase activity (nmol/mL/h) 1 | |||||
| All patients, n = 13 | 9084.0 ± 16,039.5 | 2442.9 ± 5031.8 | −6641.1± 16,831.2 | −2.3 ± 16.6 | 0.02 |
| Treatment-naive patients, n = 4 | 25,688.3 ± 22,224.4 | 6284.5 ± 8408.2 | −19,403.8 ± 28,604.8 | −2397.5 ± 11,939.5 | -- |
| Treatment-switched patients, n = 9 | 1704.3 ± 1248.7 | 735.6 ± 898.9 | −968.8 ± 677.4 | −160.5 ± 138.7 | |
| p value (naive—treatment-switched patients) 2 | 0.007 | 0.14 | 0.19 | 0.19 | -- |
Disclaimer/Publisher’s Note: The statements, opinions and data contained in all publications are solely those of the individual author(s) and contributor(s) and not of MDPI and/or the editor(s). MDPI and/or the editor(s) disclaim responsibility for any injury to people or property resulting from any ideas, methods, instructions or products referred to in the content. |
© 2024 by the authors. Licensee MDPI, Basel, Switzerland. This article is an open access article distributed under the terms and conditions of the Creative Commons Attribution (CC BY) license (https://creativecommons.org/licenses/by/4.0/).
Share and Cite
Bengherbia, M.; Berger, M.; Hivert, B.; Rigaudier, F.; Bracoud, L.; Vaeterlein, O.; Yousfi, K.; Maric, M.; Malcles, M.; Belmatoug, N. A Real-World Investigation of MRI Changes in Bone in Patients with Type 1 Gaucher Disease Treated with Velaglucerase Alfa: The EIROS Study. J. Clin. Med. 2024, 13, 2926. https://doi.org/10.3390/jcm13102926
Bengherbia M, Berger M, Hivert B, Rigaudier F, Bracoud L, Vaeterlein O, Yousfi K, Maric M, Malcles M, Belmatoug N. A Real-World Investigation of MRI Changes in Bone in Patients with Type 1 Gaucher Disease Treated with Velaglucerase Alfa: The EIROS Study. Journal of Clinical Medicine. 2024; 13(10):2926. https://doi.org/10.3390/jcm13102926
Chicago/Turabian StyleBengherbia, Monia, Marc Berger, Bénédicte Hivert, Florian Rigaudier, Luc Bracoud, Ole Vaeterlein, Karima Yousfi, Michele Maric, Marie Malcles, and Nadia Belmatoug. 2024. "A Real-World Investigation of MRI Changes in Bone in Patients with Type 1 Gaucher Disease Treated with Velaglucerase Alfa: The EIROS Study" Journal of Clinical Medicine 13, no. 10: 2926. https://doi.org/10.3390/jcm13102926
APA StyleBengherbia, M., Berger, M., Hivert, B., Rigaudier, F., Bracoud, L., Vaeterlein, O., Yousfi, K., Maric, M., Malcles, M., & Belmatoug, N. (2024). A Real-World Investigation of MRI Changes in Bone in Patients with Type 1 Gaucher Disease Treated with Velaglucerase Alfa: The EIROS Study. Journal of Clinical Medicine, 13(10), 2926. https://doi.org/10.3390/jcm13102926

